Nature Communications近期的研究基于大模型的多模态集成能力,将文本形式的临床信息有效整合到靶区勾画任务中。此种技术路线模拟了临床专家在有限数据下整合图像和文本的学习方式,补充了医生决策时视觉元素之外的考量。同时,该研究所反映的多模态融合技术也被越来越多的文章所使用,希望本文能够帮助各位读者及时掌握这一趋势。该研究论文和相关代码的链接请看文末。
一、引言
通常情况下,医生做出决策时往往需要综合影像和其它临床数据,这与当前大多数聚焦于单一模态的研究存在显著区别。而随着大模型和多模态技术的快速发展,人工智能在处理不同类型数据并理解其内在关联方面展现出显著进步。大模型凭借其庞大的训练数据和复杂的架构,可以轻松适配并处理图像、文本等多种模态的数据,从而提供更全面的诊断和治疗支持。

靶区勾画在放射治疗中至关重要,其不仅依赖影像特征,而且需要结合如肿瘤分期、病理诊断、转移程度在内的临床信息。换句话说,靶区勾画任务本质上需要多模态信息的整合。 有鉴于此,多模态方法在放射肿瘤学中应用可以说是一个必然的趋势。 Nature Communications近期的研究基于大模型的多模态集成能力,将文本形式的临床信息有效整合到靶区勾画任务中。
二、数据及方法
该研究针对乳腺癌、前列腺癌两种肿瘤开展研究,分别收集了1391和1084名患者的CT影像和临床信息。其中,临床信息涵盖了原发癌位置、手术类型、疾病分期以及淋巴结转移状态等。
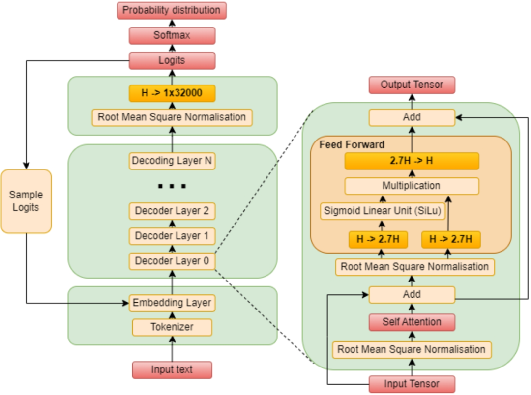
该研究采用了双向自注意力和交叉注意力机制,提出了一种多模态人工智能模型。该模型主要包含图像编码器、语言大模型、多模态交互对齐以及图像解码器4个模块。

图像编码器及图像解码器模块采用3D残差U-Net实现。3D残差U-Net通过卷积操作逐层提取特征,能够提取并保留图像的空间和分辨率信息。同时,该研究将所有影像重采样到相同的体素间距并对图像强度值进行截断和线性归一化,以便保证输入模型时数据的一致性。

语言大模型模块选用了预训练的Llama2-7B-chat模型。为了使Llama2-7B-chat模型适配医疗领域多模态任务,该研究采用了文本提示词微调的方法。微调旨在使大模型能够更好地理解和处理放射治疗中的靶区勾画任务,进而使其在生成特征向量时能更好地反映出临床需要关注的重点。

多模态交互对齐模块采用了SAM模型的双向Transformer模块来实现。通过逐层的自注意力和交叉注意力操作,该模块使得文本信息和图像信息互相对齐,进而确保图像编码器能够高效提取与文本相关的有意义表征。这种交互对齐机制能够将更多的临床上下文信息整合入靶区勾画任务中,为后续的靶区勾画提供更高的精度和一致性。

三、总结
该研究通过多模态交互对齐使模型不仅依赖图像信息,还能有效融合临床文本信息。这种设计显著提升了模型的适应性,使其在不同外部验证数据集上表现出更强的泛化性。
代码链接:
https://github.com/tvseg/MM-LLM-RO论文链接:
https://www.nature.com/articles/s41467-024-53387-y
四、最后分享
AI大模型作为人工智能领域的重要技术突破,正成为推动各行各业创新和转型的关键力量。抓住AI大模型的风口,掌握AI大模型的知识和技能将变得越来越重要。
学习AI大模型是一个系统的过程,需要从基础开始,逐步深入到更高级的技术。
这里给大家精心整理了一份
全面的AI大模型学习资源,包括:AI大模型全套学习路线图(从入门到实战)、精品AI大模型学习书籍手册、视频教程、实战学习、面试题等,资料免费分享!

1. 成长路线图&学习规划
要学习一门新的技术,作为新手一定要先学习成长路线图,方向不对,努力白费。
这里,我们为新手和想要进一步提升的专业人士准备了一份详细的学习成长路线图和规划。可以说是最科学最系统的学习成长路线。

2. 大模型经典PDF书籍
书籍和学习文档资料是学习大模型过程中必不可少的,我们精选了一系列深入探讨大模型技术的书籍和学习文档,它们由领域内的顶尖专家撰写,内容全面、深入、详尽,为你学习大模型提供坚实的理论基础。(书籍含电子版PDF)

3. 大模型视频教程
对于很多自学或者没有基础的同学来说,书籍这些纯文字类的学习教材会觉得比较晦涩难以理解,因此,我们提供了丰富的大模型视频教程,以动态、形象的方式展示技术概念,帮助你更快、更轻松地掌握核心知识。

4. 2024行业报告
行业分析主要包括对不同行业的现状、趋势、问题、机会等进行系统地调研和评估,以了解哪些行业更适合引入大模型的技术和应用,以及在哪些方面可以发挥大模型的优势。

5. 大模型项目实战
学以致用 ,当你的理论知识积累到一定程度,就需要通过项目实战,在实际操作中检验和巩固你所学到的知识,同时为你找工作和职业发展打下坚实的基础。

6. 大模型面试题
面试不仅是技术的较量,更需要充分的准备。
在你已经掌握了大模型技术之后,就需要开始准备面试,我们将提供精心整理的大模型面试题库,涵盖当前面试中可能遇到的各种技术问题,让你在面试中游刃有余。

全套的AI大模型学习资源已经整理打包,有需要的小伙伴可以
微信扫描下方优快云官方认证二维码,免费领取【保证100%免费】

970

被折叠的 条评论
为什么被折叠?



