NE555 定时器介绍
555 定时器的功能主要由两个比较器决定。两个比较器的输出电压控制RS 触发器和放电管的状态。在电源与地之间加上电压,当 5 脚悬空时,则电压比较器 C1 的同相输入端的电压为 2/3 Vcc,C2 的反相输入端的电压为1/3 Vcc。若触发输入端 Trigger 的电压小于1/3 Vcc,则比较器 C2 的输出为 0,可使 RS 触发器置 1,使输出端为高电平 OUT=1。如果阈值输入端 Threshold 的电压大于 2/3 Vcc,同时 Trigger 端的电压大于1/3 Vcc,则 C1 的输出为 0,C2 的输出为 1,可将 RS 触发器置 0,使输出为低电平 OUT = 0。
555 定时器原理图:

NE555功能表如下:
| PIN 6 (输入) | PIN 2 (输入) | PIN 3 (输出) | 放电管Q1 |
| 低电平 | 低电平 | 高电平 | 充电 |
| 低电平 | 高电平 | 不变 | 不变 |
| 高电平 | 高电平 | 低电平 | 接地,放电 |
| 高电平 | 低电平 | 高电平 | 充电 |
引脚图

NE555有三种工作模式:
- 无稳态电路
- 单稳态电路
- 双稳态电路
现在示范无稳态电路。无稳态电路又称为振荡器电路,用于产生方波。
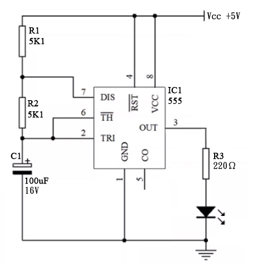
电路图:

当开启电源后,Vcc 经电阻R1、R2为电容C1 充电,充电时间常数 T = RC,
T = RC = (5.1kΩ + 5.1kΩ) x 100 uF = 10200 Ω x 0.0001 F = 1.02 秒
下图是电容C1两端电压Uc和 NE555 第3脚 OUT 输出电压 Uo 的波形:

Uc 按指数规律上升,Uo输出高电平, LED灯点亮。当电容两端电压上升到 2/3 Vcc 后,输出Uo 变为低电平,LED灯熄灭。上升周期为 T1 = 0.693T,即 0.71 秒,此时放电管导通,令NE555第7脚接地,电容C1 经R2 放电,当电容两端电压下降到 1/3 Vcc 后,输出 Uo 变回高电平,下降周期为 T0 = 0.693 x R2 x C1,即 0.35 秒,然后开始下一个循环。故此,振荡器电路的周期为上升周期0.71 秒 + 下降周期0.35秒= 1.06秒, 倒数得出频率为 0.94 Hz。
至于 0.693 的由来,根据指数衰减公式: ![]()
![]()
而上升周期是由 1/3 Vcc 上升至 2/3 Vcc,故此
![]()
占空比 (Duty cycle) 为 T1/T x 100% = 0.71 秒 / 1.06 秒 x 100% = 67.0%
示波器图:

下图显示用面包板实现NE555的无稳态电路:

注意:
仅用 R1、R2、C1是无法实现 50% 占空比的方波输出的。通常需要添加额外的电子元件:
例如增加一个1N4007二极管与R2并联,使充电时只经电阻R1,放电时只经电阻R2,再把R2改成10kΩ可变电阻,将阻值调校到约6.6kΩ来延长放电时间,使其与充电时间相等。(见下图)

801

被折叠的 条评论
为什么被折叠?



