本文内容速览:

蛋白质翻译后修饰调节蛋白质功能,对生物学和疾病研究具有重要意义。科研工作者一直在不断深入探索蛋白质翻译后修饰的领域,其中包括磷酸化、泛素化、乙酰化等多种类型。在前几篇推文中,小远已经向大家介绍了一些常见的蛋白质翻译后修饰类型,包括磷酸化和泛素化。如果你对这些修饰类型感兴趣,不妨点击查看详细信息哦!“蛋白翻译后修饰——泛素化、蛋白翻译后修饰——泛素化(二)、蛋白翻译后修饰——磷酸化(一)、蛋白翻译后修饰——磷酸化(二)”。今天,小远将为大家带来的是另一个备受瞩目的“嘉宾”——乙酰化修饰。让我们紧跟小远的脚步,一同去探索乙酰化的奥秘吧!
一
蛋白质乙酰化修饰背景介绍
1、乙酰化
蛋白质乙酰化(Acetylation)是一种在真核生物和原核生物中都广泛存在的翻译后修饰类型,也是最为常见的一种酰化修饰类型。乙酰化是指蛋白在乙酰基转移酶或非生物催化剂的催化下,将乙酰基团转移并添加在蛋白N端或蛋白赖氨酸残基上的过程,在调节蛋白质功能方面起着重要的作用。
蛋白N端乙酰化修饰大部分发生在真核生物中,由N端乙酰转移酶(N-acetyltransferases, NATS)催化,目前还没有发现N端去乙酰化酶,因此认为N端乙酰化是不可逆的(王旭初等, 2022);赖氨酸上的乙酰化修饰在真核生物及原核生物中均广泛存在,主要由赖氨酸乙酰转移酶(lysine acetyltransferases, KATs)和赖氨酸去乙酰化酶(lysine deacetylases, KDACs)催化,是一个可逆的过程。

图1 赖氨酸乙酰化可逆反应示意图(Wang et al., 2020)。
2、N端乙酰转移酶
N端乙酰转移酶属于GNAT(Gcn5-related N-acetyltransferase)蛋白家族,根据其底物特性和亚基组成,可以分为NatA、NatB、NatC、NatD、NatE、NatF和NatG等多个亚型,其中NatA、NatB和NatC主要作用于蛋白质N端,通常由一个催化亚基和一个或两个辅助亚基组成。

图2 真核生物中不同类型的NATs(Aksnes et al., 2016)。
3、赖氨酸乙酰转移酶
赖氨酸乙酰转移酶可以分为三个蛋白家族:GNAT家族,其中包括KAT2A和KAT2B;MYST家族,其中包括MOZ、Ybf2/Sas3、Sas2和Tip60;以及CBP/p300家族。KAT2A和KAT2B是GNAT家族中高度同源的乙酰转移酶,有研究表明,它们在染色质修饰复合物中相互排斥(Nagy et al., 2010; Foumier et al., 2016)。Tip60作为MYST家族中研究最多的KAT,不仅在转录调控中起着重要作用,而且在DNA损伤修复过程中同样起着重要的作用(张赫等, 2015)。CBP/p300乙酰转移酶被认为是转录调控过程中发挥重要作用的转录共激活因子(Robert G. Roeder, 2019)。
4、赖氨酸去乙酰化酶
赖氨酸去乙酰化酶根据发挥功能的辅因子不同可以分为两个家族:依赖Zn2+促进去乙酰化的蛋白家族和依赖NAD+促进去乙酰化的蛋白家族(吕斌娜等, 2015)。Zn2+依赖型蛋白家族在二级结构上与Hda1/Rpd3蛋白相似,这类蛋白仅表现出去乙酰化酶的活性;NAD+依赖型蛋白家族则与Sir2蛋白相似,这类蛋白除了可作为赖氨酸去乙酰化酶,还表现出ADP核糖基转移酶活性(Barneda-Zahonero and Parra, 2012)。
蛋白质乙酰化检测方法
乙酰化检测是鉴定蛋白乙酰化、乙酰化位点及乙酰化水平的重要技术手段,常用的方法有质谱检测法、免疫印记法及染色质免疫沉淀检测法等。
1、质谱检测法
利用质谱仪对蛋白质样品进行分析,可以鉴定乙酰化蛋白质和乙酰化位点。这种方法具有高灵敏度和高特异性,能够全面分析乙酰化修饰,但对于乙酰化水平的定量分析相对较为困难。大致流程可分为总蛋白提取、蛋白酶解、乙酰化肽段富集、质谱上机及数据分析这5个步骤。
2022年9月,华中农业大学郭文武课题组在Plant Physiology杂志上发表了一篇题为“Acetylome reprograming participates in the establishment of fruit metabolism during polyploidization in citrus”的研究论文。作者使用质谱检测技术,对柑橘异源四倍体杂种及其双亲果肉组织进行了分析。研究发现,大量非组蛋白类蛋白被鉴定存在乙酰化修饰,共鉴定出超过1600个蛋白的4000多个乙酰化位点。

图3 柑橘果实中赖氨酸乙酰化酶特性研究(Zhang et al., 2022)。(A)用于乙酰化分析的柑橘果肉(汁囊),比例尺=1厘米;(B)用抗乙酰赖氨酸(anti-KAc)抗体对果肉中赖氨酸乙酰化蛋白的免疫印迹分析(左),考马斯亮蓝染色为对照(右);(C)柑橘、拟南芥5周龄植物叶片、水稻14日龄幼苗叶片赖氨酸乙酰化(KAc)位点和乙酰化蛋白质数量。其中拟南芥和水稻中数据分别来自于(Hartl et al., 2017)和(Zhou et al., 2018);(D)柑橘与拟南芥和水稻之间每个乙酰化蛋白的乙酰化位点比较;(E)柑橘和拟南芥不同代谢途径中每个乙酰化蛋白的乙酰化位点比较;(F)含有乙酰化赖氨酸残基的蛋白质在柑橘果实中预测的亚细胞定位分布;(G)维恩图显示了来自柑橘、拟南芥和水稻的同源乙酰化蛋白之间的重叠;(H)对柑橘特异乙酰化蛋白进行KEGG富集分析。
2、免疫印记法
免疫印迹法(Western blot, WB)又称蛋白免疫技术,其利用抗原抗体特异性结合的原理对乙酰化蛋白进行检测,先将蛋白样品进行聚丙烯酰胺凝胶电泳分离,然后将分离产物转移到固相载体上与一抗结合,再将其与特定标记的二抗进行免疫反应,通过放射自显影等方法进行检测。
2023年11月,青岛农业大学梁文星课题组在New Phytologist杂志上发表了一篇题为“Sir2-mediated cytoplasmic deacetylation facilitates pathogenic fungi infection in host plants”的研究论文。该研究揭示了尖孢镰刀菌通过细胞质蛋白乙酰化调控病原菌致病性的新机制,作者利用亚细胞定位和乙酰化修饰免疫印迹检测,在尖孢镰刀菌番茄专化型(Fusarium oxysporum f. sp. lycopersici, Fol)中鉴定出了一个定位于细胞质的去乙酰化酶FolSir2,并发现敲除体ΔFolSir2致病力显著下降。

图4 FolSir2对于Fol真菌去乙酰化以及致病性至关重要(Zhang et al., 2023)。(a)建立FolSir2与同源人类Sirtuin亚型(SIRT1-7)之间的系统发育树;(b)野生型(WT)、敲除体ΔFolSir2和回补株ΔFolSir2-C赖氨酸乙酰化免疫印迹分析,考马斯亮蓝染色为对照,以确保每条泳道上的蛋白质载量相等,展示的每一种凝胶都进行了三次重复实验;(c)组蛋白H3和H4乙酰化的免疫印迹分析;(d)在感染14天后,对Fol菌株在番茄上的致病性进行评估。
3、染色质免疫沉淀检测法
染色质免疫沉淀(Chromatin immunoprecipitation, ChIP)技术是研究体内DNA与蛋白质相互作用的方法。利用特异性的抗体,可以选择性地富集特定的DNA结合蛋白及其靶标位点,可用于研究基因组中已知靶标位点上的组蛋白修饰和/或蛋白结合情况。整个实验流程大致可以分为交联、染色质片段化、免疫沉淀、解交联、DNA提取及数据分析这几个过程。
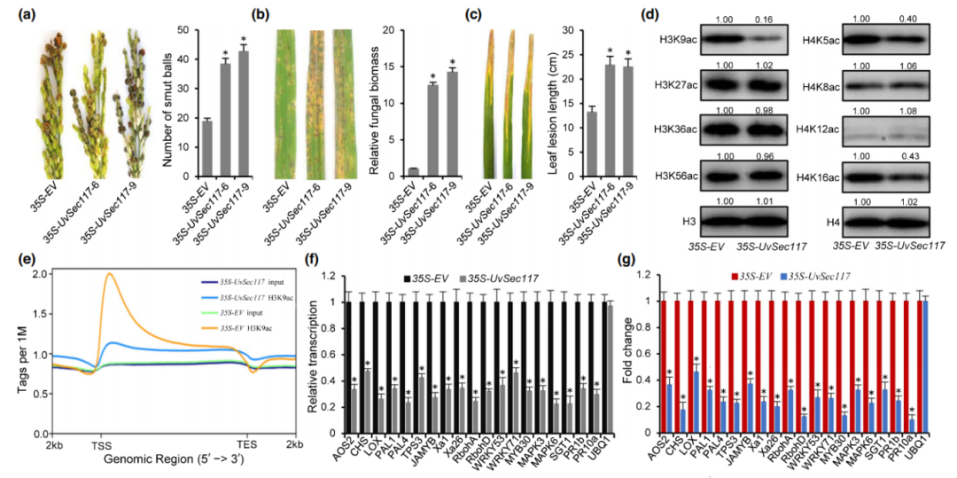
2022年5月,华中农业大学黄俊斌课题组在Nucleic Acids Research杂志上发表了一篇题为“A secreted fungal effector suppresses rice immunity through host histone hypoacetylation”的研究论文。该研究从表观遗传水平揭示了稻曲菌效应蛋白操纵水稻组蛋白去乙酰化抑制寄主免疫的新机制。作者在研究中利用ChIP-seq鉴定发现35S-UvSec117转基因水稻中H3K9乙酰化修饰调控的靶基因数量显著减少,结合RT-qPCR和ChIP-qPCR证明了35S-UvSec117转基因水稻中H3K9乙酰化修饰调控的抗病相关基因表达量显著降低。

图5 稻曲菌效应蛋白UvSec117操纵水稻组蛋白去乙酰化酶 OsHDA701 抑制水稻免疫(Chen et al., 2022)。(a)左图:对35S-EV和35S-UvSec117转基因株系在接种稻瘟病菌HWD-2 25天后的抗性测定。右图:在抗性测定中测量到的稻瘟病菌平均数量;(b)左图:35S-EV和35S-UvSec117转基因株系感染稻瘟病菌11天后叶片上的病害症状。右图:稻瘟病菌Pot2的相对真菌生物量用RT-qPCR检测;(c)左图:接种水稻白叶枯病菌PXO99A的35S-EV和35S-UvSec117转基因株系21天后的叶片症状和长度(右图);(d)免疫印迹法检测35S-EV和35S-UvSec117转基因株系中组蛋白H3K9ac、H3K27ac、H3K36ac、H3K56ac、H4K5ac、H4K8ac、H4K12ac和H4K16ac的表达水平;(e)在转录起始位点(TSS)中识别出H3K9ac峰,TSS上游2kb和转录终止位点(TES)下游2kb DNA区域中读数的统计重叠分布;(f)对接种稻瘟病菌HWD-2 1天后的35S-EV和35S-UvSec117转基因株系中防御相关基因进行RT-qPCR分析;(g)ChIP-qPCR分析35S-EV和35S-UvSec117转基因株系在接种病菌1天后的防御相关基因。
蛋白质乙酰化作为一种重要的蛋白质修饰方式,在细胞功能和信号转导中发挥着关键的作用。为了更全面地研究蛋白质乙酰化的功能和机制,我们可以运用多种方法进行探究。在上文的方法介绍中,小远只是重点突出了所要讲述的技术,但是统观整篇文章,作者会同时使用多种探究方法,感兴趣的小伙伴可以自行学习。
上述三种方法是目前应用较为广泛的方法,但小远还听说高通量蛋白质组学、化学生物学以及生物信息学等领域正在不断发展,有望对蛋白质乙酰化修饰的解析提供巨大的帮助,期待值已经被拉满。
蛋白质乙酰化修饰在植物中的功能
蛋白质乙酰化修饰参与生物体生理和疾病相关的关键过程,如基因转录、DNA损伤修复、细胞分裂、信号转导、蛋白质折叠、自噬和代谢。在植物个体层面,蛋白质乙酰化又发挥了什么样的功能呢?
1、参与植物免疫应答反应
病原菌效应蛋白与植物之间的相互作用机制一直是植物领域的研究热点,然而,对于它们如何激活植物免疫的机制仍存在一些待解的谜题。2021年11月,韩国浦项科技大学Kee Hoon Soh课题组在Molecular Plant杂志上发表了一篇题为“Direct acetylation of a conserved threonine of RIN4 by the bacterial effector HopZ5 or AvrBsT activates RPM1-dependent immunity in Arabidopsis”的研究论文。揭示了病原菌效应蛋白HopZ5和AvrBsT通过乙酰化修饰RIN4(RPM1-INTERACTING PROTEIN4)来激活植物免疫的新机制。
已有研究表明拟南芥去乙酰化酶SOBER1能抑制效应蛋白HopZ5和AvrBsT激发的植物免疫反应。在本研究中作者发现在缺乏SOBER1的情况下,这两个病原菌效应蛋白激活的免疫反应依赖于RIN4和细胞内的抗病蛋白RPM1。作者通过选取拟南芥SOBER1功能缺失突变体sober1-3,简称为sober1,来进行乙酰转移酶效应蛋白触发超敏反应(hypersensitivity reaction, HR)的依赖性验证。携带效应蛋白HopZ5或AvrBsT的Pto DC3000病原菌在sober1 rpm1和sober1 rps2 rin4突变体中的生长与携带空载的Pto DC3000菌株相当,但与sober1 rps2突变体中的不同,这表明在拟南芥中,HopZ5或AvrBsT触发的免疫需要RPM1和RIN4,而不是RPS2。综上所述,细菌乙酰转移酶HopZ5和AvrBsT可能靶向RIN4,激活RPM1依赖性免疫。

图6 细菌乙酰转移酶效应蛋白HopZ5和AvrBsT触发拟南芥中RPM1和RIN4依赖性免疫(Choi et al., 2021)。
有其它的研究表明,另外两个效应蛋白AvrB和AvrRpm1能通过胞质类受体激酶RIPK,诱导RIN4第166位苏氨酸(T166)的磷酸化并激活RPM1依赖的免疫反应。因此,作者进一步研究了HopZ5和AvrBsT同RIN4的互作关系。
通过免疫共沉淀实验,研究人员发现HopZ5和AvrBsT与RIN4之间存在相互作用(图7A)。有趣的是,通过体外反应和质谱鉴定,研究人员发现作为乙酰化酶的HopZ5和AvrBsT能够对RIN4的保守位点T166进行乙酰化修饰(图7B、C)。这种乙酰化修饰不仅在体外反应中存在,在植物体内和病原菌侵染过程中也存在(图7D、E)。最终,RIN4 T166位点的乙酰化修饰将激活RPM1依赖的免疫反应,从而使植物能够抵御病原菌的侵袭,并展示出抗病性。

图7 HopZ5和AvrBsT与RIN4相互作用并乙酰化RIN4(Choi et al., 2021)。(A)HopZ5和AvrBsT与RIN4相互作用,无论它们的催化活性如何;(B)乙酰化RIN4片段肽(FGDWDENNPSSADGYTHIFNK)与HopZ5-FLAG蛋白孵育后的MS/MS谱;(C)HopZ5和AvrBsT乙酰化RIN4的体外研究;(D)HopZ5和AvrBsT乙酰化N. benthamiana.中的RIN4的T166位点;(E)在拟南芥中,HopZ5乙酰化T166 RIN4。
这项研究的结果表明,HopZ5和AvrBsT通过直接乙酰化RIN4蛋白激活RPM1依赖的免疫反应。这揭示了一种新的机制,即通过乙酰化修饰调控植物免疫反应。这项研究的发现对于深入理解植物与病原菌的相互作用、揭示免疫信号转导的机制以及开发抗病技术具有重要意义。
2、参与植物胁迫反应
蛋白质乙酰化在植物逆境胁迫中发挥着重要的调控作用,通过调节蛋白质的活性、稳定性和基因表达等方面,帮助植物适应逆境环境并提高抵抗逆境的能力。深入研究蛋白质乙酰化与植物逆境胁迫的关系,有助于我们理解植物逆境适应机制,并为培育逆境耐受性农作物提供理论基础。
2022年1月,中国科学院分子植物科学卓越创新中心张蘅课题组在Stress Biology杂志上发表了一篇文章题为“Acetylproteomics analyses reveal critical features of lysine-ε-acetylation in Arabidopsis and a role of 14-3-3 protein acetylation in alkaline response”的研究论文,解析了拟南芥主要器官的蛋白质乙酰化,分析了植物赖氨酸乙酰化的关键特征,并揭示了14-3-3蛋白乙酰化在植物碱胁迫应答中的重要作用。
在这项研究中,作者使用高分辨率串联质谱仪对包括拟南芥的叶、根、茎、花和种子在内的五个具有代表性的植物器官进行了赖氨酸乙酰化分析,共鉴定到2887个Kac(Lysine-ε-acetylation)蛋白和5929个Kac位点。进化分析发现,Kac会优先靶向进化上保守的蛋白质和保守的赖氨酸。
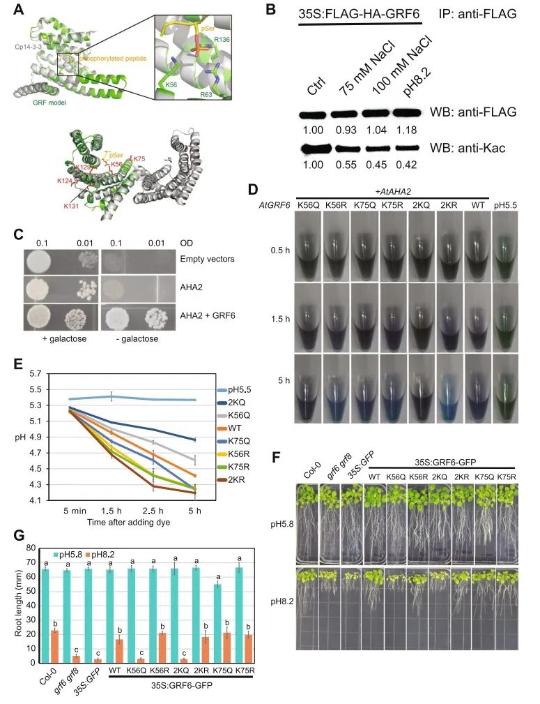
作者观察到许多Kac蛋白质同时也会受到其他翻译后修饰(如磷酸化、泛素化、SUMO化)的调控,尽管乙酰化、泛素化和SUMO化都能修饰赖氨酸残基,但它们很少在相同的位点上发生修饰。被乙酰化和磷酸化共同靶向的蛋白质通常富含许多溴结构域和14-3-3蛋白结构域。结构分析显示,14-3-3蛋白结合磷酸化修饰底物的结合位点处的第56位赖氨酸乙酰化(K56ac)可能阻断其与磷酸化底物的结合(图8A)。之前的研究表明磷酸化识别蛋白14-3-3s参与质膜H+-ATPase AHA2活性的调节,同时14-3-3s与AHA2之间的相互作用会受到14-3-3s蛋白自身翻译后修饰的调控。

图8 GRF6中的Lys56乙酰化负向调节拟南芥的耐碱性(Guo et al., 2022)。(A)基于Cp14-3-3的预测模型显示了GRF6结构。在放大图(顶部)中标示了含有3个带正电的残基(K56、R63和R136)的磷酸化丝氨酸(pSer)结合口袋,并且用红色标示出了已鉴定的乙酰化赖氨酸的侧链(底部);(B)免疫沉淀GRF6蛋白质和乙酰化水平的免疫印迹分析;(C)酵母试验表明,当葡萄糖是唯一的碳源时,酵母的生长同时需要AtGRF6和AtAHA2。当半乳糖作为唯一碳源时,酵母的生长不依赖于AtGRF6和AHA2(左图);(D)甲基紫染色显示AtAHA2和不同的AtGRF6表达对培养液pH值的影响;(E)酸碱度变化在(D)中的量化;(F)正常pH5.8和高pH8.2平板上植物根的生长表型;(G)根长度在(F)中的量化。
为了进一步探索14-3-3蛋白乙酰化的生物学功能,作者开发了一个酵母外源表达系统进行验证。在缺失内源14-3-3和H+-ATPase蛋白的酵母中,转入了拟南芥AHA2和14-3-3蛋白GRF6,构建了乙酰化(K56Q)和去乙酰化(K56R)突变体(图8C)。通过检测酵母细胞外溶液的pH变化,结果表明GRF6中Lys56的乙酰化对AHA2的活性具有负调控作用。拟南芥的转基因实验也验证了GRF6 Lys56的乙酰化在植物碱胁迫应答中的负调控作用(图8D、E)。在grf6 grf8双突变背景中,转入GRF6 K56Q无法恢复植物在高pH环境下的正常生长,并且在高pH环境中GRF6的乙酰化水平降低(图8F、G)。因此,该研究揭示了蛋白质乙酰化通过调节14-3-3蛋白与AHA2的相互作用来调节植物碱胁迫应答的新机制。
这篇文章介绍了乙酰化蛋白翻译后修饰,首先为大家介绍了乙酰化修饰的背景知识,然后介绍了三种鉴定蛋白质乙酰化的方法,最后着重描述了乙酰化修饰在植物中的生物功能,但是由于篇幅有限,只介绍了其中两种功能,感兴趣的小伙伴可以继续深入挖掘。本篇文章是2023癸卯年的最后一篇文章,在此感谢大家2023年的陪伴和支持,也借此机会祝大家2024甲辰年,龙腾虎跃!龙行龘运!大展图腾!
References:
王旭初, 阮松林, 徐平等. 植物蛋白质组学[M]. 北京:科学出版社, 2022.1.
张赫, 张士猛, 周平坤. 乙酰基转移酶Tip60 (KAT5)的功能研究进展[J]. 生物化学与生物物理进展, 2015, 42(1): 25-31.
吕斌娜, 梁文星. 蛋白质乙酰化修饰研究进展[J]. 生物技术通报, 2015, 31(4): 166.
Aksnes H, Drazic A, Marie M, et al. First things first: vital protein marks by N-terminal acetyltransferases[J]. Trends in biochemical sciences, 2016, 41(9): 746-760.
Nagy Z, Tora L. Distinct GCN5/PCAF-containing complexes function as co-activators and are involved in transcription factor and global histone acetylation[J]. Oncogene, 2007, 26(37): 5341-5357.
Fournier M, Orpinell M, Grauffel C, et al. KAT2A/KAT2B-targeted acetylome reveals a role for PLK4 acetylation in preventing centrosome amplification[J]. Nature communications, 2016, 7(1): 13227.
Barneda-Zahonero B, Parra M. Histone deacetylases and cancer[J]. Molecular oncology, 2012, 6(6): 579-589.
Zhang M, Tan F Q, Fan Y J, et al. Acetylome reprograming participates in the establishment of fruit metabolism during polyploidization in citrus[J]. Plant Physiology, 2022, 190(4): 2519-2538.
Zhang N, Hu J, Liu Z, et al. Sir2‐mediated cytoplasmic deacetylation facilitates pathogenic fungi infection in host plants[J]. New Phytologist, 2023.
Choi S, Prokchorchik M, Lee H, et al. Direct acetylation of a conserved threonine of RIN4 by the bacterial effector HopZ5 or AvrBsT activates RPM1-dependent immunity in Arabidopsis[J]. Molecular Plant, 2021, 14(11): 1951-1960.
Guo J, Chai X, Mei Y, et al. Acetylproteomics analyses reveal critical features of lysine-ε-acetylation in Arabidopsis and a role of 14-3-3 protein acetylation in alkaline response[J]. Stress Biology, 2022, 2(1): 1.
Wang R, Sun H, Wang G, et al. Imbalance of lysine acetylation contributes to the pathogenesis of Parkinson’s disease[J]. International Journal of Molecular Sciences, 2020, 21(19): 7182.
Roeder R G. 50+ years of eukaryotic transcription: an expanding universe of factors and mechanisms[J]. Nature structural & molecular biology, 2019, 26(9): 783-791.
Chen X, Duan Y, Qiao F, et al. A secreted fungal effector suppresses rice immunity through host histone hypoacetylation[J]. New Phytologist, 2022, 235(5): 1977-1994.
4421

被折叠的 条评论
为什么被折叠?



