在探究疾病或环境胁迫对生物体的影响时,我们常采用多组学联用的策略:首先通过转录组学分析基因表达的变化,筛选与表型相关的关键差异基因;随后结合蛋白质组学数据,探索潜在的基因表达调控机制。然而,这一过程中常出现令人困惑的现象——部分基因的mRNA表达水平与对应蛋白质丰度存在显著不一致性。这种转录-翻译的"解耦"现象引发了我们更深入的思考:这些看似矛盾的差异基因是否真的未发挥功能?还是现有研究体系遗漏了关键调控环节?
近年研究揭示,翻译调控在生命活动中具有重要作用:它不仅通过mRNA的翻译起始效率调控、核糖体滞留时间动态调整、密码子使用偏好性优化等机制实现蛋白质合成的精准定量,还能在环境应激、细胞分化等过程中快速响应信号变化,从而弥补转录调控的滞后性。这一突破性认知为我们提供了重要启示:传统转录组-蛋白质组的"两端式"分析框架,由于忽视了翻译效率的动态调控网络,可能导致对细胞命运决定、疾病发生等关键机制的误判。例如,在肿瘤微环境中,尽管某些抑癌基因的转录水平未发生显著变化,但其翻译效率的异常抑制仍可导致蛋白质功能缺失,这一现象正是翻译层级调控主导的典型例证。
为系统解决这一科学难题,引入翻译组学技术成为突破传统研究局限的创新路径。通过核糖体足迹测序(Ribo-seq),我们能够:(1)解析翻译动态:精确捕捉活跃翻译的mRNA片段,量化翻译效率;(2)发现隐蔽调控:识别非经典翻译事件(如uORF、移码翻译)对基因功能的潜在影响;(3)完善调控网络:与转录组、蛋白质组数据整合,构建从基因到表型的完整调控链条。在医学研究领域,翻译组学已展现出独特价值,在本期推送中伯小医整理了Ribo-seq技术在医学方向的研究思路,让我们一起来看看吧。

01 翻译表达谱定量分析
对于在生物学研究中经常观察到的蛋白质丰度与RNA表达量之间的相关性并不显著的现象,可能源于转录后调控机制(如翻译效率、蛋白质降解等)的复杂影响,通过引入翻译组学数据量化基因的翻译表达水平,揭示RNA翻译层面的调控作用,从而弥补转录组与蛋白质组之间的信息断层。此外,当转录组分析筛选出的差异基因数量过多或过少时,整合翻译组与转录组数据能显著提升目标基因筛选的精准性:一方面,通过联合分析(如差异表达基因交集或加权评分)可缩小候选基因范围,排除仅转录水平变化但无翻译响应的"噪声基因";另一方面,基于共表达网络分析(WGCNA等)可识别转录-翻译协同调控的基因模块,进而锁定符合预期表达模式(如mRNA稳定但蛋白丰度显著变化)的关键基因,再通过qPCR、Western blot等技术进行多组学层面的交叉验证。这种多维度整合策略不仅能提高研究的可靠性,还有助于发现隐藏的调控机制。
案例1:PM2.5通过翻译和转录激活DLAT介导的糖酵解重编程来促进非小细胞肺癌(NSCLC)癌变

发表期刊:Journal of Experimental & Clinical Cancer Research(IF=11.4)
发表时间:2022年
研究内容:PM2.5作为空气污染物与NSCLC的发生发展显著相关,但分子机制尚不明确。本研究发现PM2.5通过转录和翻译双重调控激活糖酵解关键基因DLAT,促进NSCLC恶性进展。首次联合Ribo-seq和RNA-seq揭示PM2.5在翻译层面的致癌作用,提出PM2.5通过DLAT介导的糖酵解重编程促进NSCLC的新机制,DLAT或糖酵解通路可作为PM2.5相关肺癌的干预靶点。
研究思路:


图 糖酵解通路基因翻译效率显著上调,其中DLAT翻译效率增幅最大(Chen et al., 2022)。
02 翻译调控机制研究
在基因表达调控研究中,基于表达量分析的结果可进一步深入探究导致翻译水平发生显著变化的分子机制。目前已知影响翻译效率的关键调控因素主要包括以下三类:
1、uORF(上游开放阅读框)
作为位于蛋白质编码区上游5'UTR区域的调控元件,uORF广泛存在于真核生物mRNA中。由于翻译起始是mRNA翻译过程的限速步骤,uORF可通过竞争性占用核糖体结合位点或改变mRNA二级结构,显著抑制翻译效率。研究表明,uORF的序列特征、数量及位置差异均可导致翻译水平的动态变化。
2、miRNA的转录后调控
这类小非编码RNA通过结合靶mRNA的3'UTR区域,形成沉默复合体,进而触发转录后抑制机制。具体表现为:(1)诱导脱腺苷酸化和去帽化,加速mRNA降解;(2)直接阻碍核糖体行进,抑制翻译延伸。这种双重调控不仅降低了mRNA的稳定性,还显著削弱其翻译能力,成为基因表达网络的重要协调者。
3、表观修饰的动态调控
以m6A(N6-甲基腺苷)为代表的RNA修饰是真核生物mRNA中最丰富的内部化学修饰。这种可逆修饰通过以下途径调控RNA命运:(1)通过读写蛋白(如YTHDF1/3)促进核糖体招募,增强翻译效率;(2)经由降解蛋白(如YTHDF2)介导mRNA稳定性下降;(3)影响mRNA的亚细胞定位及剪接过程。
这些机制并非独立运作,而是形成交叉互作的调控网络。例如,m6A修饰可改变uORF的二级结构暴露程度,而某些miRNA的靶向作用又依赖于m6A修饰的识别。目前的研究策略越来越趋向于多组学数据整合,系统解析这些因素在特定生物学背景下的协同作用规律。
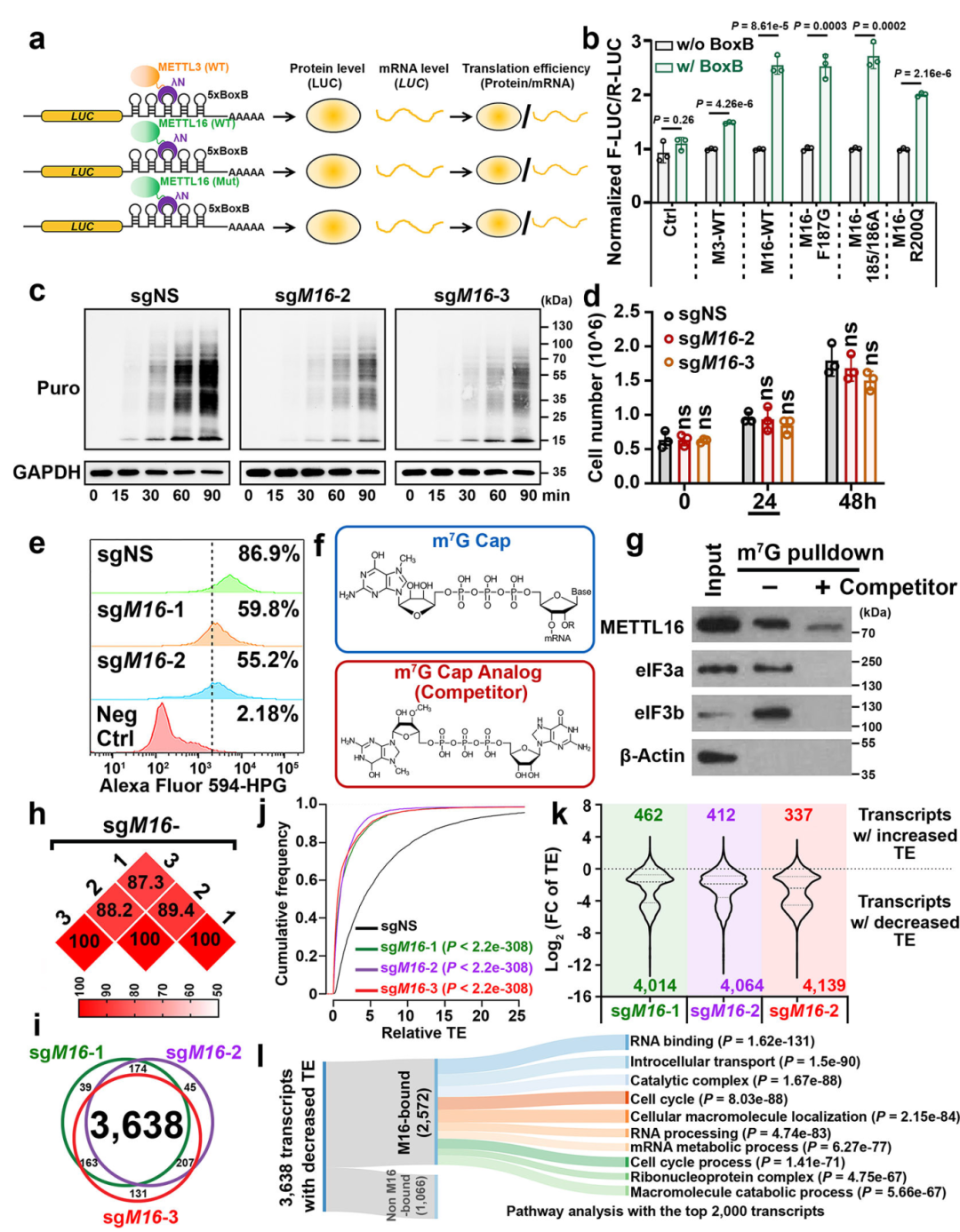
案例2:METTL16在肝癌中通过RNA甲基化和翻译调控的双重功能促进肿瘤发生。

发表期刊:Nature cell biology(IF=17.3)
发表时间:2022年
研究内容:METTL16是近年来新发现的RNA甲基转移酶,其催化m6A修饰的功能最初仅局限于少数特定转录本。然而,METTL16是否具有更广泛的RNA甲基化修饰能力仍不明确。本研究首次系统阐明了METTL16在基因调控中的双重作用机制:一方面,在细胞核内作为m6A修饰酶,特异性调控数百个mRNA靶标的甲基化修饰;另一方面,在细胞质中通过不依赖m6A的机制促进蛋白质翻译。机制研究表明,METTL16通过其甲基转移酶结构域直接结合真核翻译起始因子eIF3a/b和rRNA,从而促进翻译起始复合体(TIC)的组装,显著增强4000余种mRNA的翻译效率。更重要的是发现了METTL16在肝细胞癌(HCC)发生发展中发挥关键作用,不仅揭示了METTL16通过RNA甲基化和翻译调控的双重功能协同促进肿瘤发生的分子机制,也为肝癌的靶向治疗提供了新的理论依据。
研究思路:


图 METTL16促进全局翻译效率(Su et al., 2022)。
03 发现新的可翻译分子
近年来,非编码RNA的编码能力研究已成为分子生物学领域的重要热点。在这一研究方向上,Ribo-seq技术因其独特的优势——能够精准捕捉正在被核糖体翻译的RNA片段——而成为预测sORF(小开放阅读框)编码潜力的关键工具。该技术的应用主要体现在两个核心层面:首先通过三碱基周期分析可有效区分功能性翻译事件。由于核糖体在延伸肽链时会在P位点(肽酰-tRNA结合位点)发生规律性停留,正在翻译的ORF会呈现典型的"高-低-低"三碱基信号分布模式(反映密码子逐步解码的特征),而未被翻译的RNA则缺乏这种周期性特征。这种生物物理特性为sORF的功能验证提供了直接证据。此外多种生物信息学工具的联合分析可系统评估编码潜力。
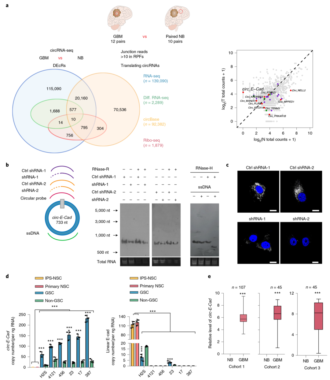
案例3:三阴性乳腺癌中环状RNA特异性翻译的多肽

发表期刊:Nature cell biology(IF=17.3)
发表时间:2021年
研究内容:胶质母细胞瘤(Glioblastoma, GBM)是一种常见的恶性脑部肿瘤,研究揭示了circRNA编码蛋白在肿瘤中的新功能,为GBM的精准治疗提供了潜在靶点,并拓宽了对非编码RNA翻译能力的认识。
研究思路:


图 circ-E-Cad是潜在编码circRNA,在GBM中高翻译活性。(Gao et al., 2021)。
小医叨叨
总体来说Ribo-seq技术在医学方向的常见研究思路可系统归纳为三大方向:表达量分析、翻译调控分析和编码能力探索。表达量分析通过定量检测细胞中活跃翻译的RNA片段,为不同生理或病理条件下的基因表达动态提供直接证据;翻译调控分析则聚焦翻译速率变化,从起始密码子选择、翻译效率差异到翻译后调控层面,深入解析基因表达的精细调控网络;而编码能力分析能够突破传统注释限制,发现新型mRNA剪接变体、具有翻译潜力的非编码RNA以及非经典开放阅读框,这些分子往往在特定生物学过程中扮演关键角色。上述研究方向既构成了翻译组学的核心框架,也通过文献案例展现了该技术在解码基因表达调控多维机制中的强大潜力。
伯远生物始终致力于为科研人员提供创新性技术支撑与一站式解决方案。我们拥有一支专注于翻译组学领域的专业研发团队,凭借多年深耕行业积累的丰富项目经验,成功了开发了翻译组学产品线。同时,我们还提供涵盖表观组、转录组、基因组、蛋白质组和代谢组等多组学整合分析服务,致力于为生命科学研究全方位提供、一站式的测序分析解决方案。从基础研究到临床转化应用,伯远生物凭借先进的技术平台和严谨的质控体系,为您的科研项目提供强有力的技术支持与数据保障。如果您对翻译组学技术有任何疑问或需求,欢迎致电详询,期待与您的沟通交流。
参考文献
[1] Chen Q, Wang Y, Yang L, et al. PM2. 5 promotes NSCLC carcinogenesis through translationally and transcriptionally activating DLAT-mediated glycolysis reprograming[J]. Journal of Experimental & Clinical Cancer Research, 2022, 41(1): 229.
[2] Su R, Dong L, Li Y, et al. METTL16 exerts an m6A-independent function to facilitate translation and tumorigenesis[J]. Nature cell biology, 2022, 24(2): 205-216.
[3] Gao X, Xia X, Li F, et al. Circular RNA-encoded oncogenic E-cadherin variant promotes glioblastoma tumorigenicity through activation of EGFR–STAT3 signalling[J]. Nature cell biology, 2021, 23(3): 278-291.

1445

被折叠的 条评论
为什么被折叠?



