篇幅所限,本文只提供部分资料内容,完整资料请看下面链接
https://download.youkuaiyun.com/download/AI_data_cloud/88561433
资料解读:大型汽车集团互联网+数字化转型战略规划顶层设计方案
详细资料请看本解读文章的最后内容
战略背景与行业趋势分析
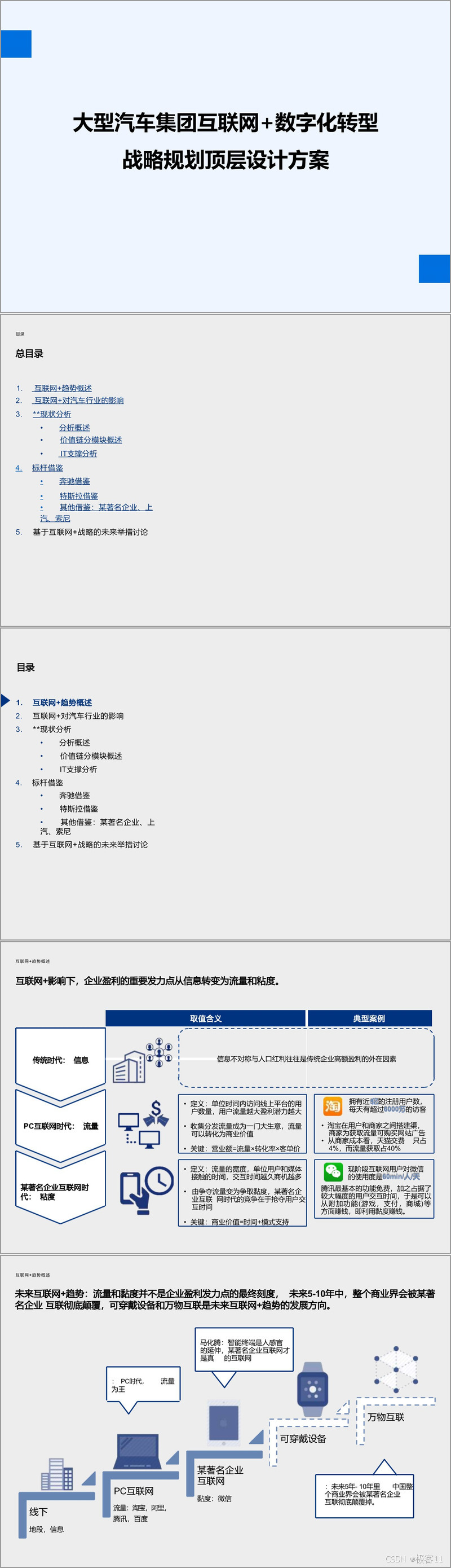
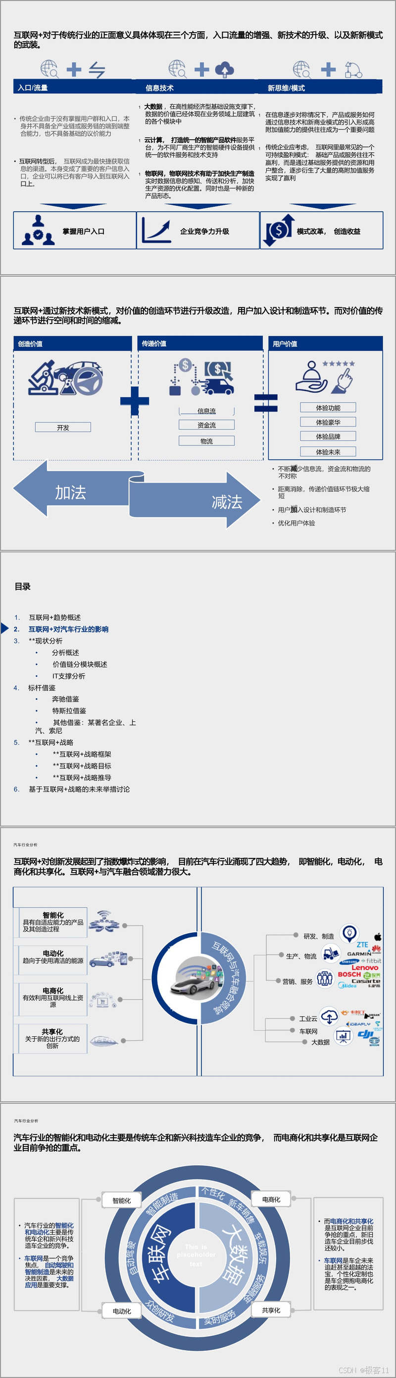
这份353页的战略规划方案开篇系统性地阐述了"互联网+"对汽车行业的深刻影响。报告指出,企业盈利模式正从信息不对称向流量和粘度转变,最终将迈向万物互联时代。在汽车行业,互联网+正催生四大趋势:智能化、电动化、电商化和共享化,其中前两者是传统车企与科技企业的竞争焦点,后两者则是互联网企业争夺的重点。
报告特别强调车联网正在形成创新生态系统,涉及消费者、政府、生产商和第三方企业四方主体。对车企而言,必须积极参与车联网标准制定,同时坚守汽车产品特性,建立数据资产。大数据应用方面,方案详细分析了汽车行业大数据体系如何覆盖前市场和后市场各领域,需要整合整车厂、销售渠道、用户、车辆、4S店和保险公司等多方数据。
企业现状深度诊断
方案对**集团现状进行了全面扫描,发现其在各模块表现为某著名企业性弱、新模式尝试不足,新能源方面相对突出,支撑层面有待提高。具体表现在:
产品规划方面,品牌处于五线层级,档次感较低;平台数目多但通用化程度低;新能源产品主要依靠传统车型改造。研发环节存在开发周期长、协同不足、用户参与度低等问题。采购体系分散,缺乏统一平台,SRM系统利用率不高。制造环节数字化、自动化水平有待提升,个性化定制尚未起步。销售渠道以线下为主,线上仅依赖第三方平台,客户流失严重。服务仍以4S店主导,质保期后客户流失率高。
IT支撑方面,基础设施部署相对完善但架构传统,应用系统覆盖广但连通性差,人才队伍以运维为主,技术人才缺乏。这些现状问题导致价值链各环节协同性弱,用户价值传递过程中衰减严重。
标杆企业最佳实践
方案深入分析了奔驰和特斯拉的数字化转型经验。奔驰通过模块化平台战略缩减产品平台数量,提高通用性;建立独立部门负责车联网全价值链工作;通过360度全方位连通网络实现智能制造;重塑经销商体系提供个性化服务;推出Mercedes me线上线下融合的服务品牌。
特斯拉则展现了更彻底的互联网思维:采用渐进式智能化提升策略,通过OTA空中升级持续优化产品;建立车队学习网络实现数据共享;开放专利推动行业共同发展;直销模式消除中间环节;与JMP合作定制DOE平台解决关键技术问题。这些实践为**集团的转型提供了宝贵参考。
战略框架与实施路径
基于SWOT分析,方案提出了**集团的互联网+战略框架,分为三个阶段推进:
第一阶段聚焦产品力提升,通过"整体无短板、局部有亮点"的产品策略,在四线品牌建立基盘。第二阶段强化品牌力,集中资源发展新能源产品,配套车联与金融服务。第三阶段完成企业转型,建立提供全面出行方案的完整价值链生态系统。
实施路径上,方案建议:
- 产品端:新能源向三级、四级高智能化发展,传统车采取跟随策略;通过大数据弥补传统调研不足,获得清晰用户画像。
- 研发端:搭建众创平台吸引工程师、供应商等参与研发;与互联网企业开放合作。
- 采购端:建立统一采购平台,实现规模化采购;完善SRM系统功能。
- 制造端:分三步实现数字化基础搭建、全数字化和智能化;推进个性化定制。
- 销售端:线上建立自有入口,线下渠道下沉;新能源构建充电生态圈。
- 服务端:建立统一服务平台,提供全生命周期服务;发展共享出行。
保障体系建设
为确保战略落地,方案规划了全面的保障体系:
- 组织变革:设立数字化业务部门,扁平化管理结构。
- 人才战略:引进复合型人才,建立创新激励机制。
- IT架构:建设混合云平台,提升系统连通性和某著名企业性。
- 数据治理:建立统一数据中心,实现数据资产化管理。
- 生态合作:与互联网企业、充电运营商等建立战略联盟。
方案最后强调,数字化转型不仅是技术革新,更是思维模式和企业文化的深刻变革,需要集团上下统一认识,以用户为中心重构价值链。
接下来请您阅读下面的详细资料吧





552

被折叠的 条评论
为什么被折叠?



