本设计包含程序代码+原理图+PCB+论文报告
📚开发环境
原理图:Altium Designer
程序编译器:keil 5
编程语言:C语言
设计编号:C0029
📚设计说明:
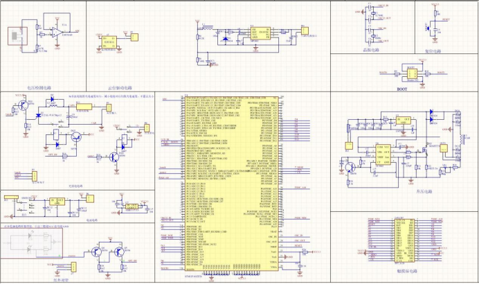
该系统方案主要由 STM32f103zet6单片机最小系统控制电路、储能电路、电压检测电路、电磁炮发射电路、舵机云台、TFT显示屏、虚拟键盘等部分组成。
利用电磁感应原理产生电磁场给弹丸一个磁场力,由液晶屏上的虚拟按键手动输入靶中心与定标点的距离 及与中心轴线的偏离角度,驱动舵机云台调节电磁炮仰角及水平方向,由STM32f103zet6控制器计算弹道,控制器实时测量1500uf 电容充电电压,待电容充电达到计算电压后控制云台到达指定位置,使电容对电磁炮线圈瞬间放电,产生强大的磁场,发射弹丸命中目标。同时可以在液晶屏显示靶子中心坐标位置、仰角信息及电容电压等信息。


📚原理图

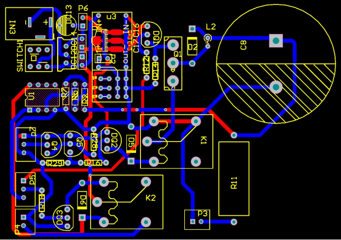
📚PCB

📚程序代码

📚设计报告/论文

📚资料清单&下载链接

资料下载链接(可点击):
https://docs.qq.com/doc/DS0NOaUF3b3JTVVNa
1765

被折叠的 条评论
为什么被折叠?



