本设计包含程序代码+原理图+PCB
📚开发环境
原理图:Altium Designer
程序编译器:keil 5
编程语言:C语言
设计编号:C0028
📚设计介绍:
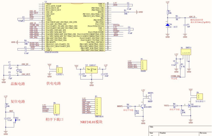
本设计通过下位机和上位机结合来实现系统监测的各项功能。上位机软件使用Labview虚拟仪器进行设计,下位机采用STM32F103C8T6单片机控制。下位机主要有温湿度传感器、光照传感器、显示器、无线传输模块等组成。温湿度传感器可以采集室内温湿度,然后反馈给单片机,单片机处理后在显示器上显示相关参数。同时,光照传感器的工作原理与温湿度模块相同。
1.上位机实现功能
通信波特率设置为115200,上位机通过USB无线串口转NRF24L01模块来接受下位机传来的环境参数信息,实时显示当前温湿度和光照强度,当环境参数大于设定阈值时,上位机显示界面中的报警指示灯亮起,同时下位机的蜂鸣器报警模块会响起,启动降温模块。当环境参数回归正常时,报警自动取消,降温模块停止工作。
2.下位机实现功能
单片机STM32F103C8T6通过DHT11温湿度传感器和光敏二极管分别采集当前环境中的温湿度和光强信息,通过OLED屏进行实时显示,并且将采集到的环境数据通过NRF24L01无线通信模块实时发送至上位机端。当环境参数大于设定阈值时,蜂鸣器模块进行报警,雾化器模块进行降温处理。当环境参数回归正常时,报警自动取消,雾化器模块停止工作。
📚原理图

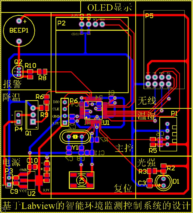
📚PCB

📚程序代码

📚资料清单&下载链接

资料下载链接(可点击):
https://docs.qq.com/doc/DS0FRUHRVdENLRHFm
7447

被折叠的 条评论
为什么被折叠?



