摘 要
随着社会的快速发展和老龄化趋势的加剧,养老院作为社会养老服务体系的重要组成部分,其管理效率和信息化水平对于提升养老服务质量至关重要。然而,传统的养老院管理方式往往存在着信息不透明、流程繁琐、效率低下等问题,无法满足现代养老服务的需求。因此,开发一套高效、便捷、智能的养老院信息管理系统显得尤为重要。Spring Boot作为一种轻量级、快速开发的Java框架,具有简化配置、快速集成、易于维护等优势,非常适合用于构建养老院信息管理系统。通过Spring Boot技术,我们可以实现养老院信息的集中管理、快速查询、智能分析和决策支持,提升养老院的运营效率和服务质量,为老年人提供更加舒适、安全的养老环境。
通过引入Mysql,我们可以有效地将Web和数据库结合在一起,从而更好地完成spring boot 养老院信息管理系统的所有任务。这样,无论是管理人员的登录认证,还是从网络上获取的相关信息,都可以通过Mysql的存储和处理而被有效地保存。我们的设计注重细节,并确保了系统的高效、灵活、适应各种环境。它既容易理解,又能够轻松使用,并且具有很高的流畅度和清晰度。
关键词:养老院信息管理系统;springboot框架;Mysql数据库;
Spring Boot Nursing Home Information Management System
Abstract
With the rapid development of society and the intensification of the aging trend, nursing homes, as an important component of the social elderly care service system, their management efficiency and information level are crucial for improving the quality of elderly care services. However, traditional nursing home management methods often suffer from issues such as information opacity, cumbersome processes, and low efficiency, which cannot meet the needs of modern elderly care services. Therefore, developing an efficient, convenient, and intelligent information management system for nursing homes is particularly important. Spring Boot, as a lightweight and rapidly developing Java framework, has advantages such as simplified configuration, fast integration, and easy maintenance, making it very suitable for building nursing home information management systems. Through Spring Boot technology, we can achieve centralized management, fast querying, intelligent analysis, and decision support of nursing home information, improve the operational efficiency and service quality of nursing homes, and provide a more comfortable and safe elderly care environment for the elderly.
By introducing MySQL, we can effectively integrate web and database to better complete all tasks of the Spring Boot nursing home information management system. In this way, both the login authentication of management personnel and the relevant information obtained from the network can be effectively saved through the storage and processing of MySQL. Our design focuses on details and ensures the efficiency, flexibility, and adaptability of the system to various environments. It is easy to understand, easy to use, and has high fluency and clarity.
Keywords: Nursing home information management system; Springboot framework; MySQL database.
1 绪论
1.1课题研究现状分析
1.1.1本领域内已开展的研究工作
在养老院信息管理系统的研究与实践领域,研究者们已对公益活动管理、服务类型管理、预约信息管理、床位信息管理、住院信息管理以及老人档案管理等功能模块进行了深入的探索与优化。他们通过系统化管理公益活动,提升了活动的组织效率与社会效益;通过细化服务分类与数据分析,为养老院提供了更精准的服务方案;通过在线预约平台,实现了服务的便捷预约与实时更新;通过合理分配床位资源,确保了床位的高效利用;通过全面记录与分析住院信息,为养老院提供了有力的数据支持;而通过建立完善的老人档案系统,则实现了对老人个人信息的全面、准确记录,为个性化服务提供了坚实保障。这些研究工作不仅为基于Spring Boot的养老院信息管理系统的设计与实现提供了宝贵的经验与借鉴,更为推动养老院信息化管理的持续发展注入了新的动力。
1.2选题的目的及意义
“基于Spring Boot的养老院信息管理系统”的目的在于充分利用现代信息技术,推动养老院管理的数字化、智能化进程,进而提升养老院整体的服务水平和管理效率。随着人口老龄化趋势的加剧,养老需求日益增长,传统的管理方式已难以满足现代养老服务的复杂性和多样性。通过构建基于Spring Boot的养老院信息管理系统,我们可以实现养老院各项业务的集中管理、实时监控和智能分析,优化资源配置,提升运营效率,为老年人提供更加个性化、人性化的养老服务。
这一选题的意义在于,它不仅能够推动养老院信息化管理的深入发展,提升养老服务的现代化水平,还能够为养老产业的创新升级提供有力支撑。通过系统化管理,我们可以更好地满足老年人的多元化需求,提升他们的生活质量;同时,也能够为养老院管理者提供更加全面、准确的数据支持,帮助他们做出更加科学、合理的决策。此外,该选题的研究与实践还能够为其他相关领域的信息系统建设提供借鉴和参考,推动整个社会的信息化进程。
1.3 课题研究的主要内容
课题研究的主要内容是围绕基于Spring Boot的养老院信息管理系统展开,旨在深入探索养老院信息化管理的核心技术与实践应用。研究将重点关注系统的架构设计、功能模块实现、数据管理与分析等方面,通过构建高效、稳定的信息管理系统,实现对养老院各项业务的全面覆盖和精准管理。同时,研究还将关注系统的用户体验和安全性,确保系统能够为用户提供便捷、安全的服务。此外,研究还将结合实际需求,探索如何通过数据分析与挖掘,为养老院的决策提供有力支持,推动养老服务的优化与创新。通过这些研究内容,我们期望能够为养老院信息化管理的发展提供新的思路和解决方案。
1.4本文的组织结构
六个章节共同组成了本文研究及设计内容,包括:
第一章:绪论。本文章的开头部分,对本题目的研究背景和研究意义等一些做文字性的描述。
第二章:相关技术介绍。主要介绍springboot编程技术、java嵌入式脚本语言、B/S模式等。
第三章:系统分析。包括系统总体需求描述、功能性角度分析系统需求、非功能性等各个方面分析系统是否可以实现。
第四章:系统设计。本文章的重要部分,提供了系统架构的详细设计和一些主要功能模块的设计说明。
第五章:系统实现。将本系统分为前提的开发工具介绍和后期的功能代码实现。
第六章:系统测试。系统完成后,根据各个模块的测试用例才对各个模块进行功能测试。
2 系统开发环境
2.1 Spring Boot框架
Java框架的出现,极大地改变了Java的运行方式,因为它不仅可以支持复杂的框架结构,而且还可以支持多种复杂的操纵,从而极大地改善了Java的效率和可靠性。此外,Java框架也被广泛地用来取代EJB(EnterpriseJavaBeans),成为一种更加强大的框架。Spring框架可以有效地支撑多种应用程序的开发,其中包括:基于控制反向的核心功能,可以将对象的生命周期变得更加可视,采取面向切面的编程语言,以及采取多种可靠的长效技术,以及支撑多种Web框架,以满足不同的应用程序的需求。Spring框架拥有强大的控制反馈(IOC)功能,使得Java对象的配置与管理变得更加简单高效。该框架采取Java的反馈机制,允许使用者根据XML文件、类别及其相关的Java注释等信息,自由地调整Java对象的使用,从而实现更加高效的编程。Spring框架拥有一种独特的方法来实现切割和分层,它采用了AOP框架,并且在使用过程中支持多种方法的协调。AOP的目的是将复杂的任务分解成多个独立的部分,以便更好地管控和控制。Spring框架的AOP框架拥有丰富的AOP特征,尽管不及AspectJ框架,但它们的结合仍然是一种有效的解决方案,它们不仅支持基础的AspectJ,还支持更高级的aop,从而更好地支持企业的业务流水线。此外,SpringAOP还支持更多的事务处理和远程访问。Java的事务处理框架提供了一种灵活的方式,允许不同类型的事务,包括本地、集群、嵌入式等,同时也允许它们同时运行,从而满足Java的各种需求。
2.2 JAVA语言
Java语言在计算机的程序应用过程当中,属于非常重要的一个应用软件,因为它的性能比较高,而且能够应用在多重领域 当中,因此该程序在计算机的软件程序应用当中的范围相对来说是比较广泛的。而从专业的技术角度来说,Java程序的应用的 实用性也是非常强的,这是因为它与传统的C语言或C++相比没有太大的基本结构的变化,也就是说它的语法结构是相对单一 ,而且具有稳定的特性,还有更重要的一点是Java程序语言的基本参考对象就是C语言,所以他的程序编写并不是很复杂,而且 还能够起到优化工作效率提升系统设计本身的基础功能的作用,因此他也就受到了非常广泛的程序员们的青睐。 在此次进行系统设计开发研究的过程当中,还发现Java程序语言之所以能够得到市场上更多用户的好评和青睐,其根本原 因在于他能够具备各种语言的自身独特优点的展现,也就是说它的兼容性是常强的。因此,我们因此我们可以说在任何一个程序的开发过程当中,Java语言程序的应用是必不可少的,它他在程序员进行改动的时候,哪怕是一个程序字母的改动,都可以 形成一种特定的程序,这是 Java程序,非常独特的另一个优点。不仅如此,Java源程序的可移植性也是非常大,而且它的安全 系数很高,能够通过不同方式进行移植到其他程序当中,而且可以兼容不同程序的系统,在运行的过程当中,其安全系数也是 非常强的,能够确保用户在使用网络的过程当中去确保网络的安全,而正是基于这样的可移植性,为程序员节约了很多的系统 语言程序的开发设计的时间,这是非常难得的一种自有优势。
2.3 MySql数据库
Mysql的语言具有非常高的灵活性,它的结构简单易懂,但是它的功能强大,可以快速、准确地存储大量的数据,这使得它成为一种广泛应用的数据库系统。Mysql数据库在编程领域发挥着重要作用,它可以提供便捷的数据查询服务,具有极高的灵活性和强大的功能,而且使用的语言也更加简单易懂。
数据流程分析是一种将数据存储、更新、维护、管理等功能有机结合的过程,它不仅仅局限于计算机,而是一种更加复杂的系统,需要更多的技术手段来支持。此外,数据库管理也是一种更加复杂的系统,它可以更好地管理、更新、维护和更新数据,从而确保数据的安全性。由于Mysql具有强大的数据处理能力,因此我们在开发这个系统时,主要使用它来管理数据。
3 需求分析
3.1技术可行性:技术背景
Windows操作系统是spring boot 养老院信息管理系统的核心,它的性能足以满足普通网站的web服务器需求,而且它采用的技术也是当下最为流行的,它们不仅拥有自身的特点,还能够满足不同的需求。
该系统采用Java编程语言,并且搭载了Mysql数据库,能够支持快速、高效的数据传输,并且能够灵活地调整数据库的参数,满足不同的应用场景,保证了网站的高效率、高质量,最终达到了预期的效果。
(1)硬件可行性分析
系统管理和信息分析的设计并不需要特殊的计算机配置,只需要保证它们能够正常运行,并且能够满足基本的代码编写和页面设计需求。但是,在搭建平台时,需要考虑到服务器的安全性,并且确保网站的访问流畅,避免出现延迟等问题,以达到最佳的性价比;
(2)软件可行性分析
采用云计算技术构建的这一完善的系统,具备良好的可延展度,并且具备智能化的流量管理功能,从而确保数据的实时更新,并且确保系统的稳定、高效地运作。
经过全面的可行性分析,我们可以断定,该系统的开发完全符合预期,没有任何挑战。
3.2经济可行性
在开发spring boot 养老院信息管理系统之前,我们通过对市场调研与其他相关管理系统的研究并没有花费任何费用。尽最大努力完成这些工作,并且会尽可能多地得到指导老师和同学的帮助。如果遇到一些棘手的问题,我们会尽最大努力去解决。因此,开发spring boot 养老院信息管理系统在经济上是十分可行的,而且不需要投入任何资金。
通过采用Java和Mysql数据库,我们能够实现一个更加成熟的系统,而且这种系统的开发成本低廉,可以满足大多数的需求。
3.3操作可行性:
经过优化的spring boot 养老院信息管理系统,其可操作性得益于其出众的用户体验,无论是管理者还是普通用户,只要点击一下就能轻松访问,而不必担心无法正确地查看或处理所有的数据。此外,还提供了一个易懂的界面,让用户更加轻松地访问各个功能模块,从而更好地满足其日常的工作需求。通过采用友好的界面和快捷的输入方式,我们的spring boot 养老院信息管理系统无论是初学者还是熟练的操作者,均可轻松实现各项功能,从而大大提高了其可操作性。
3.4系统设计规则
通过使用Java和Mysql数据库,我们的spring boot 养老院信息管理系统能够提供高度稳定和完善的功能。
spring boot 养老院信息管理系统的设计与实现的设计思想如下:
- 操作简单易行,系统界面安全可靠:清晰易懂的页面布局,让您轻松获取有关spring boot 养老院信息管理系统的所有信息。
2、通过“即时发布、即时见效”,您可以立即获取有关spring boot 养老院信息管理系统的信息,并且可以在任何地方轻松查询。
3、该系统具有完善的功能,包括管理首页、系统用户(管理员、家属用户、老人用户、护工用户)、公益活动管理、服务类型管理、预约信息管理、床位信息管理、住院信息管理、老人档案管理、系统管理、通知公告管理、资源管理、个人信息、修改密码等。此外,还提供了维护和更新模块的功能。
3.5系统流程和逻辑
系统业务流程图,如图所示:

图3-1登录流程图

图3-2添加信息流程图

图3-3注册信息流程图
3.6 系统用例分析
按照SpringBoot养老院信息管理系统的角色,我划分为了老人用户模块、护工用户模块、家属用户模块和管理员模块。
老人用户主要功能:首页、通知公告、养老资讯、公益活动、养老服务、床位信息、我的账户、个人中心(个人首页、住院信息、预约信息、老人档案、收藏)等,老人用例如图3-4所示。

图3-5老人用户角色用例图
护工用户主要功能:首页、床位信息管理、住院信息管理、老人档案管理等,护工用例如图3-6所示。

图3-6护工用户角色用例图
家属用户主要功能:首页、通知公告、养老资讯、公益活动、养老服务、床位信息、我的账户、个人中心(个人首页、预约信息、老人档案、老人用户、住院信息、收藏)等,家属用例如图3-7所示。

图3-7家属用户角色用例图
管理员是维护整个SpringBoot养老院信息管理系统中所有数据信息的。主要功能:首页、系统用户(管理员、家属用户、老人用户、护工用户)、公益活动管理、服务类型管理、预约信息管理、床位信息管理、住院信息管理、老人档案管理、系统管理、通知公告管理、资源管理(养老资讯、资讯分类)等,管理员角色用例如图3-8所示。

图3-8 SpringBoot养老院信息管理系统管理员角色用例图
4系统概要设计
4.1 概述
Internet技术为spring boot 养老院信息管理系统提供了一种全新的方法,它支持多种形态的网络应用,无论您身处何处,都可以轻松访问和操控该系统。此外,它还提供了一个简单易懂的操作流程,方便您快速、准确的完成任务。

图4-1 系统工作原理图
4.2 系统结构
系统的结构由多个功能模块构成,因此,我们需要把它们按照一定的顺序列出来,并且精心设计每个模块,以确保它们具备完整的功能,从而实现系统的完美结构。
系统功能结构图,如图4-2所示:

图4-3 系统功能结构图
4.3. 数据库设计
4.3.1 数据库实体
管理员信息结构图,如图4-5所示:

图4-5 管理员信息实体结构图
用户信息实体属性图,如图4-6所示:

图4-6用户信息实体属性图
4.3.2 数据库设计表
4.3.3概念模型
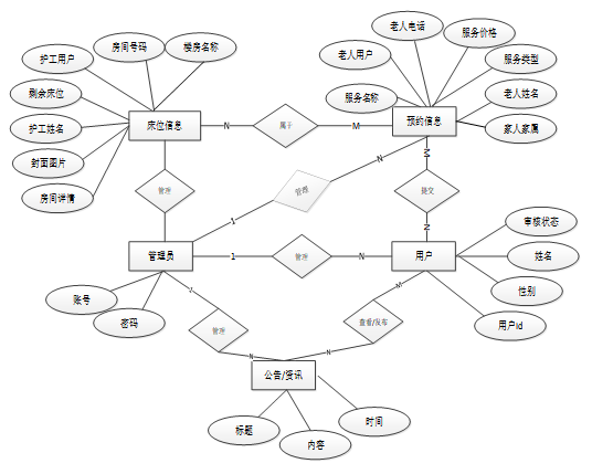
对于一个要开发的系统来说,E-R图可以让别人能更快更轻松的了解此系统的事务及它们之间的关系。根据系统分析阶段所得出的结论确定了在养老院管理系统中存在着多个实体分别是用注册用户、管理员、公益活动、养老服务、床位信息、预约信息、老人档案、老人用户、住院信息等。
系统总体ER图如下图所示。

图4-4系统总体ER图
4.4 数据表
通过将E-R图转换为关系数据库,可以更好地理解数据之间的关联性,这种关联性可以通过表的形式来体现,其中每个表都包含了一个独立的字段。
| 编号 | 名称 | 数据类型 | 长度 | 小数位 | 允许空值 | 主键 | 默认值 | 说明 |
| 1 | token_id | int | 10 | 0 | N | Y | 临时访问牌ID | |
| 2 | token | varchar | 64 | 0 | Y | N | 临时访问牌 | |
| 3 | info | text | 65535 | 0 | Y | N | ||
| 4 | maxage | int | 10 | 0 | N | N | 2 | 最大寿命:默认2小时 |
| 5 | create_time | timestamp | 19 | 0 | N | N | CURRENT_TIMESTAMP | 创建时间: |
| 6 | update_time | timestamp | 19 | 0 | N | N | CURRENT_TIMESTAMP | 更新时间: |
| 7 | user_id | int | 10 | 0 | N | N | 0 | 用户编号: |
表appointment_information (预约信息)
| 编号 | 名称 | 数据类型 | 长度 | 小数位 | 允许空值 | 主键 | 默认值 | 说明 |
| 1 | appointment_information_id | int | 10 | 0 | N | Y | 预约信息ID | |
| 2 | service_name | varchar | 64 | 0 | Y | N | 服务名称 | |
| 3 | service_type | varchar | 64 | 0 | Y | N | 服务类型 | |
| 4 | elderly_users | int | 10 | 0 | Y | N | 0 | 老人用户 |
| 5 | old_persons_name | varchar | 64 | 0 | Y | N | 老人姓名 | |
| 6 | elderly_phone_number | varchar | 64 | 0 | Y | N | 老人电话 | |
| 7 | elderly_family_members | int | 10 | 0 | Y | N | 0 | 老人家属 |
| 8 | service_price | int | 10 | 0 | Y | N | 0 | 服务价格 |
| 9 | pay_state | varchar | 16 | 0 | N | N | 未支付 | 支付状态 |
| 10 | pay_type | varchar | 16 | 0 | Y | N | 支付类型: 微信、支付宝、网银 | |
| 11 | create_time | datetime | 19 | 0 | N | N | CURRENT_TIMESTAMP | 创建时间 |
| 12 | update_time | timestamp | 19 | 0 | N | N | CURRENT_TIMESTAMP | 更新时间 |
| 编号 | 名称 | 数据类型 | 长度 | 小数位 | 允许空值 | 主键 | 默认值 | 说明 |
| 1 | article_id | mediumint | 8 | 0 | N | Y | 文章id:[0,8388607] | |
| 2 | title | varchar | 125 | 0 | N | Y | 标题:[0,125]用于文章和html的title标签中 | |
| 3 | type | varchar | 64 | 0 | N | N | 0 | 文章分类:[0,1000]用来搜索指定类型的文章 |
| 4 | hits | int | 10 | 0 | N | N | 0 | 点击数:[0,1000000000]访问这篇文章的人次 |
| 5 | praise_len | int | 10 | 0 | N | N | 0 | 点赞数 |
| 6 | create_time | timestamp | 19 | 0 | N | N | CURRENT_TIMESTAMP | 创建时间: |
| 7 | update_time | timestamp | 19 | 0 | N | N | CURRENT_TIMESTAMP | 更新时间: |
| 8 | source | varchar | 255 | 0 | Y | N | 来源:[0,255]文章的出处 | |
| 9 | url | varchar | 255 | 0 | Y | N | 来源地址:[0,255]用于跳转到发布该文章的网站 | |
| 10 | tag | varchar | 255 | 0 | Y | N | 标签:[0,255]用于标注文章所属相关内容,多个标签用空格隔开 | |
| 11 | content | longtext | 2147483647 | 0 | Y | N | 正文:文章的主体内容 | |
| 12 | img | varchar | 255 | 0 | Y | N | 封面图 | |
| 13 | description | text | 65535 | 0 | Y | N | 文章描述 |
| 编号 | 名称 | 数据类型 | 长度 | 小数位 | 允许空值 | 主键 | 默认值 | 说明 |
| 1 | type_id | smallint | 5 | 0 | N | Y | 分类ID:[0,10000] | |
| 2 | display | smallint | 5 | 0 | N | N | 100 | 显示顺序:[0,1000]决定分类显示的先后顺序 |
| 3 | name | varchar | 16 | 0 | N | N | 分类名称:[2,16] | |
| 4 | father_id | smallint | 5 | 0 | N | N | 0 | 上级分类ID:[0,32767] |
| 5 | description | varchar | 255 | 0 | Y | N | 描述:[0,255]描述该分类的作用 | |
| 6 | icon | text | 65535 | 0 | Y | N | 分类图标: | |
| 7 | url | varchar | 255 | 0 | Y | N | 外链地址:[0,255]如果该分类是跳转到其他网站的情况下,就在该URL上设置 | |
| 8 | create_time | timestamp | 19 | 0 | N | N | CURRENT_TIMESTAMP | 创建时间: |
| 9 | update_time | timestamp | 19 | 0 | N | N | CURRENT_TIMESTAMP | 更新时间: |
| 编号 | 名称 | 数据类型 | 长度 | 小数位 | 允许空值 | 主键 | 默认值 | 说明 |
| 1 | auth_id | int | 10 | 0 | N | Y | 授权ID: | |
| 2 | user_group | varchar | 64 | 0 | Y | N | 用户组: | |
| 3 | mod_name | varchar | 64 | 0 | Y | N | 模块名: | |
| 4 | table_name | varchar | 64 | 0 | Y | N | 表名: | |
| 5 | page_title | varchar | 255 | 0 | Y | N | 页面标题: | |
| 6 | path | varchar | 255 | 0 | Y | N | 路由路径: | |
| 7 | position | varchar | 32 | 0 | Y | N | 位置: | |
| 8 | mode | varchar | 32 | 0 | N | N | _blank | 跳转方式: |
| 9 | add | tinyint | 3 | 0 | N | N | 1 | 是否可增加: |
| 10 | del | tinyint | 3 | 0 | N | N | 1 | 是否可删除: |
| 11 | set | tinyint | 3 | 0 | N | N | 1 | 是否可修改: |
| 12 | get | tinyint | 3 | 0 | N | N | 1 | 是否可查看: |
| 13 | field_add | text | 65535 | 0 | Y | N | 添加字段: | |
| 14 | field_set | text | 65535 | 0 | Y | N | 修改字段: | |
| 15 | field_get | text | 65535 | 0 | Y | N | 查询字段: | |
| 16 | table_nav_name | varchar | 500 | 0 | Y | N | 跨表导航名称: | |
| 17 | table_nav | varchar | 500 | 0 | Y | N | 跨表导航: | |
| 18 | option | text | 65535 | 0 | Y | N | 配置: | |
| 19 | create_time | timestamp | 19 | 0 | N | N | CURRENT_TIMESTAMP | 创建时间: |
| 20 | update_time | timestamp | 19 | 0 | N | N | CURRENT_TIMESTAMP | 更新时间: |
| 编号 | 名称 | 数据类型 | 长度 | 小数位 | 允许空值 | 主键 | 默认值 | 说明 |
| 1 | bed_information_id | int | 10 | 0 | N | Y | 床位信息ID | |
| 2 | building_name | varchar | 64 | 0 | Y | N | 楼房名称 | |
| 3 | room_number | varchar | 64 | 0 | N | N | 房间号码 | |
| 4 | remaining_beds | int | 10 | 0 | Y | N | 0 | 剩余床位 |
| 5 | caregiver_users | int | 10 | 0 | Y | N | 0 | 护工用户 |
| 6 | name_of_caregiver | varchar | 64 | 0 | Y | N | 护工姓名 | |
| 7 | cover_photo | varchar | 255 | 0 | Y | N | 封面图片 | |
| 8 | room_details | text | 65535 | 0 | Y | N | 房间详情 | |
| 9 | hits | int | 10 | 0 | N | N | 0 | 点击数 |
| 10 | create_time | datetime | 19 | 0 | N | N | CURRENT_TIMESTAMP | 创建时间 |
| 11 | update_time | timestamp | 19 | 0 | N | N | CURRENT_TIMESTAMP | 更新时间 |
| 编号 | 名称 | 数据类型 | 长度 | 小数位 | 允许空值 | 主键 | 默认值 | 说明 |
| 1 | caregiver_users_id | int | 10 | 0 | N | Y | 护工用户ID | |
| 2 | name_of_caregiver | varchar | 64 | 0 | Y | N | 护工姓名 | |
| 3 | gender_of_caregiver | varchar | 64 | 0 | Y | N | 护工性别 | |
| 4 | caregiver_id | varchar | 64 | 0 | N | N | 护工工号 | |
| 5 | nursing_workers_phone_number | varchar | 64 | 0 | Y | N | 护工电话 | |
| 6 | examine_state | varchar | 16 | 0 | N | N | 已通过 | 审核状态 |
| 7 | user_id | int | 10 | 0 | N | N | 0 | 用户ID |
| 8 | create_time | datetime | 19 | 0 | N | N | CURRENT_TIMESTAMP | 创建时间 |
| 9 | update_time | timestamp | 19 | 0 | N | N | CURRENT_TIMESTAMP | 更新时间 |
| 编号 | 名称 | 数据类型 | 长度 | 小数位 | 允许空值 | 主键 | 默认值 | 说明 |
| 1 | collect_id | int | 10 | 0 | N | Y | 收藏ID: | |
| 2 | user_id | int | 10 | 0 | N | N | 0 | 收藏人ID: |
| 3 | source_table | varchar | 255 | 0 | Y | N | 来源表: | |
| 4 | source_field | varchar | 255 | 0 | Y | N | 来源字段: | |
| 5 | source_id | int | 10 | 0 | N | N | 0 | 来源ID: |
| 6 | title | varchar | 255 | 0 | Y | N | 标题: | |
| 7 | img | varchar | 255 | 0 | Y | N | 封面: | |
| 8 | create_time | timestamp | 19 | 0 | N | N | CURRENT_TIMESTAMP | 创建时间: |
| 9 | update_time | timestamp | 19 | 0 | N | N | CURRENT_TIMESTAMP | 更新时间: |
| 编号 | 名称 | 数据类型 | 长度 | 小数位 | 允许空值 | 主键 | 默认值 | 说明 |
| 1 | comment_id | int | 10 | 0 | N | Y | 评论ID: | |
| 2 | user_id | int | 10 | 0 | N | N | 0 | 评论人ID: |
| 3 | reply_to_id | int | 10 | 0 | N | N | 0 | 回复评论ID:空为0 |
| 4 | content | longtext | 2147483647 | 0 | Y | N | 内容: | |
| 5 | nickname | varchar | 255 | 0 | Y | N | 昵称: | |
| 6 | avatar | varchar | 255 | 0 | Y | N | 头像地址:[0,255] | |
| 7 | create_time | timestamp | 19 | 0 | N | N | CURRENT_TIMESTAMP | 创建时间: |
| 8 | update_time | timestamp | 19 | 0 | N | N | CURRENT_TIMESTAMP | 更新时间: |
| 9 | source_table | varchar | 255 | 0 | Y | N | 来源表: | |
| 10 | source_field | varchar | 255 | 0 | Y | N | 来源字段: | |
| 11 | source_id | int | 10 | 0 | N | N | 0 | 来源ID: |
| 编号 | 名称 | 数据类型 | 长度 | 小数位 | 允许空值 | 主键 | 默认值 | 说明 |
| 1 | elderly_care_services_id | int | 10 | 0 | N | Y | 养老服务ID | |
| 2 | service_name | varchar | 64 | 0 | Y | N | 服务名称 | |
| 3 | service_type | varchar | 64 | 0 | Y | N | 服务类型 | |
| 4 | cover_photo | varchar | 255 | 0 | Y | N | 封面图片 | |
| 5 | service_price | int | 10 | 0 | Y | N | 0 | 服务价格 |
| 6 | service_details | text | 65535 | 0 | Y | N | 服务详情 | |
| 7 | hits | int | 10 | 0 | N | N | 0 | 点击数 |
| 8 | praise_len | int | 10 | 0 | N | N | 0 | 点赞数 |
| 9 | create_time | datetime | 19 | 0 | N | N | CURRENT_TIMESTAMP | 创建时间 |
| 10 | update_time | timestamp | 19 | 0 | N | N | CURRENT_TIMESTAMP | 更新时间 |
| 编号 | 名称 | 数据类型 | 长度 | 小数位 | 允许空值 | 主键 | 默认值 | 说明 |
| 1 | elderly_files_id | int | 10 | 0 | N | Y | 老人档案ID | |
| 2 | building_name | varchar | 64 | 0 | Y | N | 楼房名称 | |
| 3 | room_number | varchar | 64 | 0 | Y | N | 房间号码 | |
| 4 | caregiver_users | int | 10 | 0 | Y | N | 0 | 护工用户 |
| 5 | name_of_caregiver | varchar | 64 | 0 | Y | N | 护工姓名 | |
| 6 | elderly_users | int | 10 | 0 | Y | N | 0 | 老人用户 |
| 7 | old_persons_name | varchar | 64 | 0 | Y | N | 老人姓名 | |
| 8 | age_of_the_elderly | varchar | 64 | 0 | Y | N | 老人年龄 | |
| 9 | elderly_blood_pressure | varchar | 64 | 0 | Y | N | 老人血压 | |
| 10 | elderly_blood_sugar | varchar | 64 | 0 | Y | N | 老人血糖 | |
| 11 | medical_history_of_the_elderly | text | 65535 | 0 | Y | N | 老人病史 | |
| 12 | elderly_family_members | int | 10 | 0 | Y | N | 0 | 老人家属 |
| 13 | create_time | datetime | 19 | 0 | N | N | CURRENT_TIMESTAMP | 创建时间 |
| 14 | update_time | timestamp | 19 | 0 | N | N | CURRENT_TIMESTAMP | 更新时间 |
| 编号 | 名称 | 数据类型 | 长度 | 小数位 | 允许空值 | 主键 | 默认值 | 说明 |
| 1 | elderly_users_id | int | 10 | 0 | N | Y | 老人用户ID | |
| 2 | old_persons_name | varchar | 64 | 0 | Y | N | 老人姓名 | |
| 3 | gender_of_the_elderly | varchar | 64 | 0 | Y | N | 老人性别 | |
| 4 | age_of_the_elderly | varchar | 64 | 0 | Y | N | 老人年龄 | |
| 5 | elderly_phone_number | varchar | 64 | 0 | Y | N | 老人电话 | |
| 6 | elderly_family_members | int | 10 | 0 | Y | N | 0 | 老人家属 |
| 7 | family_name | varchar | 64 | 0 | Y | N | 家属姓名 | |
| 8 | family_phone_number | varchar | 64 | 0 | Y | N | 家属电话 | |
| 9 | home_address | varchar | 64 | 0 | Y | N | 家庭住址 | |
| 10 | family_relationships | varchar | 64 | 0 | Y | N | 家属关系 | |
| 11 | examine_state | varchar | 16 | 0 | N | N | 已通过 | 审核状态 |
| 12 | user_id | int | 10 | 0 | N | N | 0 | 用户ID |
| 13 | create_time | datetime | 19 | 0 | N | N | CURRENT_TIMESTAMP | 创建时间 |
| 14 | update_time | timestamp | 19 | 0 | N | N | CURRENT_TIMESTAMP | 更新时间 |
| 编号 | 名称 | 数据类型 | 长度 | 小数位 | 允许空值 | 主键 | 默认值 | 说明 |
| 1 | family_users_id | int | 10 | 0 | N | Y | 家属用户ID | |
| 2 | family_name | varchar | 64 | 0 | Y | N | 家属姓名 | |
| 3 | family_gender | varchar | 64 | 0 | Y | N | 家属性别 | |
| 4 | family_phone_number | varchar | 64 | 0 | Y | N | 家属电话 | |
| 5 | examine_state | varchar | 16 | 0 | N | N | 已通过 | 审核状态 |
| 6 | user_id | int | 10 | 0 | N | N | 0 | 用户ID |
| 7 | create_time | datetime | 19 | 0 | N | N | CURRENT_TIMESTAMP | 创建时间 |
| 8 | update_time | timestamp | 19 | 0 | N | N | CURRENT_TIMESTAMP | 更新时间 |
| 编号 | 名称 | 数据类型 | 长度 | 小数位 | 允许空值 | 主键 | 默认值 | 说明 |
| 1 | hits_id | int | 10 | 0 | N | Y | 点赞ID: | |
| 2 | user_id | int | 10 | 0 | N | N | 0 | 点赞人: |
| 3 | create_time | timestamp | 19 | 0 | N | N | CURRENT_TIMESTAMP | 创建时间: |
| 4 | update_time | timestamp | 19 | 0 | N | N | CURRENT_TIMESTAMP | 更新时间: |
| 5 | source_table | varchar | 255 | 0 | Y | N | 来源表: | |
| 6 | source_field | varchar | 255 | 0 | Y | N | 来源字段: | |
| 7 | source_id | int | 10 | 0 | N | N | 0 | 来源ID: |
表hospitalization_information (住院信息)
| 编号 | 名称 | 数据类型 | 长度 | 小数位 | 允许空值 | 主键 | 默认值 | 说明 |
| 1 | hospitalization_information_id | int | 10 | 0 | N | Y | 住院信息ID | |
| 2 | building_name | varchar | 64 | 0 | Y | N | 楼房名称 | |
| 3 | room_number | varchar | 64 | 0 | Y | N | 房间号码 | |
| 4 | caregiver_users | int | 10 | 0 | Y | N | 0 | 护工用户 |
| 5 | name_of_caregiver | varchar | 64 | 0 | Y | N | 护工姓名 | |
| 6 | elderly_users | int | 10 | 0 | Y | N | 0 | 老人用户 |
| 7 | old_persons_name | varchar | 64 | 0 | Y | N | 老人姓名 | |
| 8 | age_of_the_elderly | varchar | 64 | 0 | Y | N | 老人年龄 | |
| 9 | elderly_phone_number | varchar | 64 | 0 | Y | N | 老人电话 | |
| 10 | elderly_family_members | int | 10 | 0 | Y | N | 0 | 老人家属 |
| 11 | occupation_of_beds | int | 10 | 0 | Y | N | 0 | 占用床位 |
| 12 | create_time | datetime | 19 | 0 | N | N | CURRENT_TIMESTAMP | 创建时间 |
| 13 | update_time | timestamp | 19 | 0 | N | N | CURRENT_TIMESTAMP | 更新时间 |
| 编号 | 名称 | 数据类型 | 长度 | 小数位 | 允许空值 | 主键 | 默认值 | 说明 |
| 1 | notice_id | mediumint | 8 | 0 | N | Y | 公告id: | |
| 2 | title | varchar | 125 | 0 | N | N | 标题: | |
| 3 | content | longtext | 2147483647 | 0 | Y | N | 正文: | |
| 4 | create_time | timestamp | 19 | 0 | N | N | CURRENT_TIMESTAMP | 创建时间: |
| 5 | update_time | timestamp | 19 | 0 | N | N | CURRENT_TIMESTAMP | 更新时间: |
| 编号 | 名称 | 数据类型 | 长度 | 小数位 | 允许空值 | 主键 | 默认值 | 说明 |
| 1 | praise_id | int | 10 | 0 | N | Y | 点赞ID: | |
| 2 | user_id | int | 10 | 0 | N | N | 0 | 点赞人: |
| 3 | create_time | timestamp | 19 | 0 | N | N | CURRENT_TIMESTAMP | 创建时间: |
| 4 | update_time | timestamp | 19 | 0 | N | N | CURRENT_TIMESTAMP | 更新时间: |
| 5 | source_table | varchar | 255 | 0 | Y | N | 来源表: | |
| 6 | source_field | varchar | 255 | 0 | Y | N | 来源字段: | |
| 7 | source_id | int | 10 | 0 | N | N | 0 | 来源ID: |
| 8 | status | bit | 1 | 0 | N | N | 1 | 点赞状态:1为点赞,0已取消 |
表public_welfare_activities (公益活动)
| 编号 | 名称 | 数据类型 | 长度 | 小数位 | 允许空值 | 主键 | 默认值 | 说明 |
| 1 | public_welfare_activities_id | int | 10 | 0 | N | Y | 公益活动ID | |
| 2 | activity_name | varchar | 64 | 0 | Y | N | 活动名称 | |
| 3 | activity_type | varchar | 64 | 0 | Y | N | 活动类型 | |
| 4 | event_date | date | 10 | 0 | Y | N | 活动日期 | |
| 5 | event_location | varchar | 64 | 0 | Y | N | 活动地点 | |
| 6 | event_cover | varchar | 255 | 0 | Y | N | 活动封面 | |
| 7 | event_details | text | 65535 | 0 | Y | N | 活动详情 | |
| 8 | hits | int | 10 | 0 | N | N | 0 | 点击数 |
| 9 | praise_len | int | 10 | 0 | N | N | 0 | 点赞数 |
| 10 | create_time | datetime | 19 | 0 | N | N | CURRENT_TIMESTAMP | 创建时间 |
| 11 | update_time | timestamp | 19 | 0 | N | N | CURRENT_TIMESTAMP | 更新时间 |
| 编号 | 名称 | 数据类型 | 长度 | 小数位 | 允许空值 | 主键 | 默认值 | 说明 |
| 1 | service_type_id | int | 10 | 0 | N | Y | 服务类型ID | |
| 2 | service_type | varchar | 64 | 0 | Y | N | 服务类型 | |
| 3 | create_time | datetime | 19 | 0 | N | N | CURRENT_TIMESTAMP | 创建时间 |
| 4 | update_time | timestamp | 19 | 0 | N | N | CURRENT_TIMESTAMP | 更新时间 |
| 编号 | 名称 | 数据类型 | 长度 | 小数位 | 允许空值 | 主键 | 默认值 | 说明 |
| 1 | slides_id | int | 10 | 0 | N | Y | 轮播图ID: | |
| 2 | title | varchar | 64 | 0 | Y | N | 标题: | |
| 3 | content | varchar | 255 | 0 | Y | N | 内容: | |
| 4 | url | varchar | 255 | 0 | Y | N | 链接: | |
| 5 | img | varchar | 255 | 0 | Y | N | 轮播图: | |
| 6 | hits | int | 10 | 0 | N | N | 0 | 点击量: |
| 7 | create_time | timestamp | 19 | 0 | N | N | CURRENT_TIMESTAMP | 创建时间: |
| 8 | update_time | timestamp | 19 | 0 | N | N | CURRENT_TIMESTAMP | 更新时间: |
| 编号 | 名称 | 数据类型 | 长度 | 小数位 | 允许空值 | 主键 | 默认值 | 说明 |
| 1 | upload_id | int | 10 | 0 | N | Y | 上传ID | |
| 2 | name | varchar | 64 | 0 | Y | N | 文件名 | |
| 3 | path | varchar | 255 | 0 | Y | N | 访问路径 | |
| 4 | file | varchar | 255 | 0 | Y | N | 文件路径 | |
| 5 | display | varchar | 255 | 0 | Y | N | 显示顺序 | |
| 6 | father_id | int | 10 | 0 | Y | N | 0 | 父级ID |
| 7 | dir | varchar | 255 | 0 | Y | N | 文件夹 | |
| 8 | type | varchar | 32 | 0 | Y | N | 文件类型 |
| 编号 | 名称 | 数据类型 | 长度 | 小数位 | 允许空值 | 主键 | 默认值 | 说明 |
| 1 | user_id | mediumint | 8 | 0 | N | Y | 用户ID:[0,8388607]用户获取其他与用户相关的数据 | |
| 2 | state | smallint | 5 | 0 | N | N | 1 | 账户状态:[0,10](1可用|2异常|3已冻结|4已注销) |
| 3 | user_group | varchar | 32 | 0 | Y | N | 所在用户组:[0,32767]决定用户身份和权限 | |
| 4 | login_time | timestamp | 19 | 0 | N | N | CURRENT_TIMESTAMP | 上次登录时间: |
| 5 | phone | varchar | 11 | 0 | Y | N | 手机号码:[0,11]用户的手机号码,用于找回密码时或登录时 | |
| 6 | phone_state | smallint | 5 | 0 | N | N | 0 | 手机认证:[0,1](0未认证|1审核中|2已认证) |
| 7 | username | varchar | 16 | 0 | N | N | 用户名:[0,16]用户登录时所用的账户名称 | |
| 8 | nickname | varchar | 16 | 0 | Y | N | 昵称:[0,16] | |
| 9 | password | varchar | 64 | 0 | N | N | 密码:[0,32]用户登录所需的密码,由6-16位数字或英文组成 | |
| 10 | | varchar | 64 | 0 | Y | N | 邮箱:[0,64]用户的邮箱,用于找回密码时或登录时 | |
| 11 | email_state | smallint | 5 | 0 | N | N | 0 | 邮箱认证:[0,1](0未认证|1审核中|2已认证) |
| 12 | avatar | varchar | 255 | 0 | Y | N | 头像地址:[0,255] | |
| 13 | open_id | varchar | 255 | 0 | Y | N | 针对获取用户信息字段 | |
| 14 | create_time | timestamp | 19 | 0 | N | N | CURRENT_TIMESTAMP | 创建时间: |
| 15 | vip_level | varchar | 255 | 0 | Y | N | 会员等级 | |
| 16 | vip_discount | double | 11 | 2 | Y | N | 0.00 | 会员折扣 |
| 编号 | 名称 | 数据类型 | 长度 | 小数位 | 允许空值 | 主键 | 默认值 | 说明 |
| 1 | group_id | mediumint | 8 | 0 | N | Y | 用户组ID:[0,8388607] | |
| 2 | display | smallint | 5 | 0 | N | N | 100 | 显示顺序:[0,1000] |
| 3 | name | varchar | 16 | 0 | N | N | 名称:[0,16] | |
| 4 | description | varchar | 255 | 0 | Y | N | 描述:[0,255]描述该用户组的特点或权限范围 | |
| 5 | source_table | varchar | 255 | 0 | Y | N | 来源表: | |
| 6 | source_field | varchar | 255 | 0 | Y | N | 来源字段: | |
| 7 | source_id | int | 10 | 0 | N | N | 0 | 来源ID: |
| 8 | register | smallint | 5 | 0 | Y | N | 0 | 注册位置: |
| 9 | create_time | timestamp | 19 | 0 | N | N | CURRENT_TIMESTAMP | 创建时间: |
| 10 | update_time | timestamp | 19 | 0 | N | N | CURRENT_TIMESTAMP | 更新时间: |
5 系统详细设计
5.1管理员功能模块
登录系统需要管理员输入用户名、密码信息,如图5-1所示,以便进行登录操作。

图5-1管理员登录界面图
登录代码如下:
/**
* 登录
* @param data
* @param httpServletRequest
* @return
*/
@PostMapping("login")
public Map<String, Object> login(@RequestBody Map<String, String> data, HttpServletRequest httpServletRequest) {
log.info("[执行登录接口]");
String username = data.get("username");
String email = data.get("email");
String phone = data.get("phone");
String password = data.get("password");
List resultList = null;
Map<String, String> map = new HashMap<>();
if(username != null && "".equals(username) == false){
map.put("username", username);
resultList = service.select(map, new HashMap<>()).getResultList();
}
else if(email != null && "".equals(email) == false){
map.put("email", email);
resultList = service.select(map, new HashMap<>()).getResultList();
}
else if(phone != null && "".equals(phone) == false){
map.put("phone", phone);
resultList = service.select(map, new HashMap<>()).getResultList();
}else{
return error(30000, "账号或密码不能为空");
}
if (resultList == null || password == null) {
return error(30000, "账号或密码不能为空");
}
//判断是否有这个用户
if (resultList.size()<=0){
return error(30000,"用户不存在");
}
User byUsername = (User) resultList.get(0);
管理员登录进入spring boot 养老院信息管理系统可以查看管理员:首页、系统用户(管理员、家属用户、老人用户、护工用户)、公益活动管理、服务类型管理、预约信息管理、床位信息管理、住院信息管理、老人档案管理、系统管理、通知公告管理、资源管理(养老资讯、资讯分类)等内容,如图5-2所示。

图5-2管理员功能界面图
通过使系统用户管理,您能够获取到各种关键数据,包括但不限于:搜寻结果、头像、手机号码、手机认证、状态、性别、账户、昵称、邮箱、邮箱认证、用户姓名等,还能够对这些数据进行更新、更换和删除等,详见图5-3。

图5-3系统用户界面图
服务类型管理,在服务类型管理页面可以查看索引服务类型、创建时间、更新时间等信息,并可根据需要进行查看、修改或删除等操作,如图5-4所示。

图5-4服务类型管理界面图
轮播图页面,可以查看到轮播图、标题、内容等详细信息,而且还可以根据详情进行添加、删除等操作,如图5-5所示。

图5-5轮播图界面图
5.2家属用户功能模块
不是养老院信息管理系统中正式用户的是可以在线进行注册的,如果你没有本校园二手交易平台的账号的话,添加“注册”,当填写上自己的账号+密码+确认密码+昵称+邮箱+手机号等后再点击“注册”按钮后将会先验证输入的有没有空数据,再次验证密码和确认密码是否是一样的,最后验证输入的账户名和数据库表中已经注册的账户名是否重复,只有都验证没问题后即可用户注册成功。请参考下文5-6。

图5-6用户注册界面图
注册代码如下:
/**
* 注册
* @param user
* @return
*/
@PostMapping("register")
public Map<String, Object> signUp(@RequestBody User user) {
// 查询用户
Map<String, String> query = new HashMap<>();
Map<String,Object> map = JSON.parseObject(JSON.toJSONString(user));
query.put("username",user.getUsername());
List list = service.selectBaseList(service.select(query, new HashMap<>()));
if (list.size()>0){
return error(30000, "用户已存在");
}
map.put("password",service.encryption(String.valueOf(map.get("password"))));
service.insert(map);
return success(1);
}
用户通过登录后台,查看首页、通知公告、养老资讯、公益活动、养老服务、床位信息、我的账户、个人中心(个人首页、预约信息、老人档案、老人用户、住院信息、收藏)等详细信息,如图5-7所示,以便更好地了解自身的情况。

图5-7用户首页功能界面图、
公益活动,可以查看公益活动详细信息,可以进行点赞、收藏、评论等操作,详情请参见图5-8。

图5-8公益活动界面图
养老服务,可以查看养老服务详细信息,可以进行预约、点赞、收藏、评论等操作,如图5-9所示

图5-9房间信息界面图
个人中心:用户点击头像可查看“个人中心”,包括个人首页、预约信息、老人档案、老人用户、住院信息、收藏等。界面如下图5-10所示。

图5-10个人中心界面图
5.3护工功能模块
住院信息管理,护工可以查看住院信息管理详细信息,可以进行增删改查等操作,如图5-11所示

图5-11住院信息管理界面图
老人档案管理,护工可以查看老人档案管理详细信息,可以进行增删改查等操作,如图5-12所示

图5-12老人档案管理界面图
5.4老人用户功能模块
床位信息,可以查看床位信息详细信息,可以进行住院、评论等操作,详情请参见图5-13。

图5-13床位信息界面图
个人中心:用户点击头像可查看“个人中心”,包括个人首页、住院信息、预约信息、老人档案、收藏等。界面如下图5-14所示。

图5-14个人中心界面图
6 系统测试
6.1测试定义及目的
关于系统实现的测试,英文名称是System TEST,简称ST,ST是使用完整其系统的各种功能多次、多案例、多环境测试,这是ST的简单描述。ST可以证明该功能对系统的要求是否得到满足以及是否有效。
对于系统开发的实现,不管开发过程多么努力,在系统运行的时候多少都会出现一些错误信息,所以为了系统的安全性及提高系统的使用率及给用户带来更好的体验,系统在完成之前,一定要进行一遍系统的测试,再完美的程序也会有漏洞,再细心的技术开发员也会有疏忽的时候,所以对于程序的测试是必须要做的一步。通过系统测试找到系统存在的问题,并根据问题的原因进行在线解决问题,如果找不到解决问题的办法可以进行通过咨询指导老师或者通过同学帮忙,一定将问题找出,否则将会出现更多的错误。所以程序出现错误时不可避免,系统测试虽然耗时费力,但是为了确保后期系统的长期使用,必须要进行系统测试,问题解决完成后还要再一步测试,直到没有任何问题后方可进行使用。
6.2性能测试
任何一款程序开发成功后都必须通过软件测试,它是保障软件稳定运行的前提。测试最主要的一步就是性能测试,性能测试内容如下:
(1)对于测试的速度有一定的要求,速度必须快,而且对于测试出来的错误问题一定以最快的速度进行处理解决,并且进行再次测试,保证整个系统运行的安全性。
(2)在系统测试的时候要将测试所用到的测试计划和测试报告保管好,方便后期系统的运行使用后的整体维护操作。
(3)软件测试整个过程中的聚类现象应优先考虑。
(4)对于整体系统测试,不要用自己的思想去认可整个系统,而是从公正的角度的进行对系统进行认可,是否符系统的整合应用。
6.3测试模块
测试系统是最新的Windows 10系统,通过对系统实现的功能模块进行每个功能模块的操作测试,查看每个用户的功能模块所对应的权限信息是否可以操作并且数据信息更新一致。
| 测试需求 | 测试重点 | 是否达成需求 | 结果 |
| 用户登录 | 输入账号密码 | 需求达成 | 通过 |
| 用户注册 | 创建新的账号密码 | 需求达成 | 通过 |
| 登录失败 | 输入错误账号密码 | 需求达成 | 通过 |
| 修改信息 | 修改成功 | 需求达成 | 通过 |
| 添加信息管理 | 增删查改 | 需求达成 | 通过 |
| 回复管理 | 增删查改 | 需求达成 | 通过 |
| 搜索查询管理 | 增删查改 | 需求达成 | 通过 |
系统测试方面,我们通常运用的是白盒测试以及黑盒测试这两种方法。白盒测试是指在了解系统内部工作流程的前提下,可以根据需求规范验证系统内部操作是否能够正常运行的测试;而黑盒测试指的是,倘若知道了这个系统的全部功能,可以进行测试检测系统中的每一个功能是否满足正常使用。
为了方便用户使用“spring boot 养老院信息管理系统”,以及尽可能少的减少系统测试错误的发生,我们对该系统进行了相对应的测试。
对该系统的全部的功能界面进行测试,简单来说,就是我们输入一些数据并且对其进行提交,之后我们查看每个页面的反馈,检测页面的相关功能可不可以完全实现。
6.4测试结果
测试评估的结果是spring boot 养老院信息管理系统满足要求中的所有功能,处理大多数错误条件,修复大多数错误并通过测试。spring boot 养老院信息管理系统的基本功能都是可行的,不管是系统里面的功能还是界面的设计都是可值得推广宣传的。
结论
经过深入的研究与实践,基于Spring Boot的养老院信息管理系统已顺利完成,并展现出了显著的成效与优势。该系统通过集成先进的技术手段和创新的设计理念,实现了养老院业务的全面数字化、智能化管理。在功能层面,系统不仅涵盖了老人档案管理、服务类型管理、预约信息管理、床位信息管理、住院信息管理等多个核心模块,还通过数据分析与挖掘技术,为养老院管理者提供了精准的数据支持和决策依据。
在实际应用中,该系统的应用效果令人瞩目。它显著提升了养老院的管理效率,优化了资源配置,降低了运营成本。同时,通过提供更加个性化、人性化的服务,也极大地提升了老年人的生活质量和满意度。此外,系统还通过加强数据安全与隐私保护,确保了老年人信息的安全性和可靠性。
综上所述,基于Spring Boot的养老院信息管理系统不仅为养老院信息化管理提供了新的解决方案,也为养老产业的创新与发展注入了新的活力。它的成功实践充分证明了信息化技术在提升养老服务水平和推动养老产业发展中的重要作用,具有广泛的应用前景和推广价值。
致 谢
在基于Spring Boot的养老院信息管理系统的研究与开发过程中,我得到了众多人士的支持与帮助,对此我深感感激。首先,我要衷心感谢我的导师,是您给予了我宝贵的指导与建议,让我在学术研究和项目实践中不断成长。同时,我也要感谢我的团队成员,我们共同合作、互相学习,克服了重重困难,最终完成了这一系统的开发工作。此外,我还要感谢那些为我提供技术支持和帮助的专家与学者,您们的专业知识和经验为我提供了极大的帮助和启发。最后,我要感谢家人和朋友们一直以来的鼓励与支持,是你们的陪伴让我能够坚定信心、勇往直前。在此,我再次向所有支持和帮助过我的人表示衷心的感谢!
[1]Mehari A G ,Amsalu T B . An assessment of the Ethiopian national rural land administration information system conceptual model using LADM as a reference [J]. Survey Review, 2024, 56 (396): 228-248.
[2]徐晔. 基于web的养老机构信息管理系统的设计与实现 [J]. 家电维修, 2024, (04): 110-112.
[3]朱万成,徐晓冬,侯晨,等. 岩石力学实验室信息管理系统的研发与应用 [J]. 实验室研究与探索, 2024, 43 (01): 214-218+245. DOI:10.19927/j.cnki.syyt.2024.01.044.
[4]潘盛山,闫东,覃晖,等. 我国公路桥梁养护管理系统发展及展望 [J]. 世界桥梁, 2024, 52 (02): 56-65. DOI:10.20052/j.issn.1671-7767.2024.02.009.
[5]吴小祥. 大数据在信息管理系统的应用研究 [J]. 产业创新研究, 2024, (06): 85-87.
[6]James X ,Megan J ,Joan S , et al. A Graphical Interface to Support Low-Flow Volatile Anesthesia: Implications for Patient Safety, Teaching, and Design of Anesthesia Information Management Systems [J]. Journal of Medical Systems, 2024, 48 (1): 36-36.
[7]Na Q ,Xun Z . Retraction Note: Optimization design and implementation of shared information management system for industrial design network platform [J]. Journal of Combinatorial Optimization, 2024, 47 (3):
[8]李昊聪,李喜龙,曹俊鹏,等. 基于SSM框架的安全生产费用审核管理系统设计 [J]. 轻工科技, 2024, 40 (02): 87-90.
[9]赵金燕,周兵,胡宝晶,等. 基于云计算的普洱茶信息管理系统设计与实现 [J]. 中国茶叶, 2024, 46 (03): 66-71.
[10]姜韶华,常星海,高云帆,等. 基于Spring Boot+Vue框架的羊场综合管理系统软件的设计与应用 [J]. 家畜生态学报, 2024, 45 (03): 55-62.
[11]雷欣,马宏琳,郑霖,等. 基于SpringBoot的域名信息系统设计与实现 [J]. 电脑知识与技术, 2024, 20 (05): 44-47. DOI:10.14004/j.cnki.ckt.2024.0188.
[12]彭海霞. 基于B/S架构的小学家校信息管理系统设计 [J]. 信息与电脑(理论版), 2024, 36 (03): 245-247.
[13]关天一. 基于C/S架构的实验室信息管理系统设计与实现 [J]. 现代计算机, 2024, 30 (02): 103-107.
[14]孙铁强,于洪健,刘俊,等. 基于Spring Boot的高压开关柜远程监控系统的设计 [J]. 自动化应用, 2024, 65 (02): 207-209. DOI:10.19769/j.zdhy.2024.02.064.
[15]马绍阳,王伟东,韩斌倩,等. 基于Spring Boot+Vue的智能远程医疗平台的设计与实现 [J]. 网络安全技术与应用, 2024, (01): 55-57.
[16]张晓雨, 智慧养老院信息化管理平台. 陕西省, 西安华通天诚信息科技有限公司, 2022-12-01.
[17]Gabriel M ,Bruno C ,Andre H . How are framework code samples maintained and used by developers? The case of Android and Spring Boot [J]. The Journal of Systems & Software, 2022, 185
[18]Fang Z ,Guiling S ,Bowen Z , et al. Design and Implementation of Energy Management System Based on Spring Boot Framework [J]. Information, 2021, 12 (11): 457-457.
[19]Kaur H D . A Performance Comparison of RESTful Applications Implemented in Spring Boot Java and MS.NET Core [J]. Journal of Physics: Conference Series, 2021, 1933 (1):
[20]周伟. 基于分层计算和人工智能的虚拟养老院系统研究[D]. 上海师范大学, 2021. DOI:10.27312/d.cnki.gshsu.2021.000844.
1089

被折叠的 条评论
为什么被折叠?



