摘要
在信息化浪潮的推动下,高校管理正逐渐迈向智能化、便捷化的新时代。基于Spring Boot的移动端高校查寝系统小程序应运而生,旨在为高校宿舍管理带来全新的体验。该系统结合Spring Boot框架的稳健性与小程序的轻便性,实现了查寝工作的移动化、实时化,极大提升了宿舍管理的效率与准确性。通过本小程序,学生和管理人员可以随时随地完成查寝任务,实现信息的快速传递与共享,进一步推动高校宿舍管理的现代化进程。
通过Springboot与微信小程序的结合,我们成功打造了一款功能强大、操作简便的移动端高校查寝系统小程序。该系统不仅能够解决传统预约方式中存在的问题,还能够提升预约效率,优化服务体验,为师生们提供更加高效、便捷的运动场地预约服务。我们相信,这一创新性的尝试将为移动端高校查寝系统带来革命性的变革,推动移动端高校查寝系统的健康发展。
关键词: 移动端高校查寝系统小程序 ;SpringBoot框架;Mysql数据库
Driven by the wave of informatization, university management is gradually moving towards a new era of intelligence and convenience. The mobile college dormitory management system mini program based on Spring Boot has emerged, aiming to bring a new experience to college dormitory management. The system combines the robustness of the Spring Boot framework with the portability of mini programs to achieve mobile and real-time dormitory management, greatly improving the efficiency and accuracy of dormitory management. Through this mini program, students and administrators can complete dormitory check tasks anytime and anywhere, achieving rapid transmission and sharing of information, and further promoting the modernization process of dormitory management in universities.
Through the combination of Springboot and WeChat mini program, we have successfully created a powerful and easy-to-use mobile university dormitory system mini program. This system can not only solve the problems existing in traditional reservation methods, but also improve reservation efficiency, optimize service experience, and provide more efficient and convenient sports venue reservation services for teachers and students. We believe that this innovative attempt will bring revolutionary changes to the mobile university dormitory system and promote the healthy development of the mobile university dormitory system.
Keywords:Mobile university dormitory search system mini program; SpringBoot framework; MySQL database
目录
1.1选题背景及意义
随着移动互联网技术的蓬勃发展和智能手机的普及,高校管理正在经历一场深刻的数字化转型。宿舍管理作为高校日常运营的重要组成部分,其传统的管理方式已难以满足现代高校管理的需求。传统的查寝方式往往依赖于纸质记录或人工录入,效率低下且易出错,给管理人员带来了沉重的工作负担,同时也难以保证信息的实时性和准确性。因此,基于Spring Boot的移动端高校查寝系统小程序的选题应运而生,旨在通过技术手段解决传统查寝方式存在的问题。该系统结合了Spring Boot框架的健壮性、高效性和小程序的便捷性、易用性,为高校宿舍管理带来了全新的变革。
通过开发这一系统小程序,不仅能够实现查寝工作的移动化、实时化,极大地提高了管理效率,还能有效减轻管理人员的工作负担,让他们有更多精力投入到其他重要的管理工作中。同时,学生也可以通过小程序随时了解查寝情况,增强自我管理意识,促进校园生活的和谐与稳定。
此外,该选题还具有广泛的应用前景和推广价值。随着高校规模的不断扩大和学生人数的增加,宿舍管理的难度和复杂性也在不断提升。基于Spring Boot的移动端高校查寝系统小程序能够满足高校对宿舍管理的多样化需求,为其他高校提供可借鉴的经验和参考,推动整个高校管理领域的创新发展。
1.2国内外研究概况
在国内外,高校宿舍管理系统的研究与应用呈现出蓬勃发展的态势。在国外,许多知名高校早已借助先进的技术手段,实现了宿舍管理的智能化和自动化,显著提升了管理效率与准确性。这些系统不仅功能丰富,而且在用户体验和数据安全性方面也做得相当出色,为国外高校宿舍管理提供了有力的支持。
而在国内,随着信息化建设的不断推进,越来越多的高校开始重视宿舍管理系统的研发与应用。不少高校已经开发出了各具特色的宿舍管理系统,涵盖了查寝、报修、门禁等多个方面,为提升宿舍管理水平做出了积极贡献。然而,尽管取得了一定的成果,但现有的宿舍管理系统在移动化、实时化方面仍存在一定的不足。
正是基于这样的研究背景,基于Spring Boot的移动端高校查寝系统小程序成为了当前国内外高校宿舍管理领域的研究热点之一。该系统结合了Spring Boot框架的健壮性、高效性与小程序的便捷性、实时性,为高校宿舍管理带来了全新的变革。通过开发与应用这一系统,我们可以实现查寝工作的移动化、实时化,使管理人员能够随时随地完成查寝任务,提高工作效率。同时,学生也可以通过小程序随时了解查寝情况,增强自我管理意识,促进校园生活的和谐与稳定。
综上所述,基于Spring Boot的移动端高校查寝系统小程序的研究与应用具有重要的现实意义和广阔的应用前景。它不仅有助于提升高校宿舍管理的效率和质量,还能够推动高校管理领域的创新与发展,为构建智慧校园贡献力量。
1.3论文结构安排
第一章:引言,介绍研究背景和动机,概述研究目的和意义,概括国内外研究现状,并提供论文结构概述。
第二章:系统需求分析,通过用户需求分析和功能需求分析,明确用户对系统的需求和系统应具备的功能。
第三章:系统设计,设计系统架构,包括选择合适的架构模式和数据库设计,以及各个模块的详细设计。
第四章:系统实现,选择合适的技术工具和框架,逐一实现各个模块,建立数据库连接并实现前端界面开发。
第五章:系统测试,进行单元测试、集成测试和整体系统测试,确保系统功能的正确性、协调性和稳定性。
第六章,总结,总结研究工作的主要内容和成果,评价系统的优点和不足,并提出改进和进一步研究的建议,强调研究的意义和影响。
2.1系统可行性分析
2.1.1技术可行性分析
在技术可行性方面,移动端高校查寝系统小程序采用Mysql数据库作为数据存储介质,并利用IDEA、Tomcat等开发工具进行系统的搭建和部署。同时,使用springboot框架进行开发,该框架具有良好的可扩展性和维护性,能够简化开发过程并提高系统的性能和稳定性。这些技术选择是成熟且广泛应用的,能够满足项目的需求。
2.1.2经济可行性分析
从经济角度来看,移动端高校查寝系统小程序具备良好的经济可行性。小程序开发相对较低成本,不需要单独开发独立的移动应用程序,减少了开发和维护的成本。同时,Spring Boot框架提供了免费且开源的开发工具和库,降低了开发成本。此外,MySQL作为开源数据库管理系统,没有额外的购买和使用费用,可以降低系统的运行成本。
2.1.3操作可行性分析
在操作可行性方面,我们参考了其他成功案例,并对用户界面和功能进行了系统分析。通过以人为本的设计原则,简化了操作流程,使得具备基本计算机知识的用户能够轻松上手。同时,我们也提供了清晰的用户指南和帮助文档,以支持用户的操作和使用。
2.2系统需求分析
2.2.1功能需求分析
移动端高校查寝系统小程序划分为了用户管理模块和管理员模块这两大部分。
注册用户功能:
(1)登录:移动端高校查寝系统小程序前台注册后的用户是可以通过自己的账户名和密码进行登录的,当用户输入完整的自己的账户名和密码后,点击“登录”按钮后,将会首先验证输入的有没有空数据,再次验证输入的账户名+密码和数据库中当前保存的用户信息是否一致,只有在一致后将会登录成功并自动跳转到移动端高校查寝系统小程序的首页中;否则将会提示相应错误信息。
(2)学校资讯:当用户点击下方导航栏“学校资讯”这一菜单按钮,会显示管理员在后台发布的所有的学校资讯信息,可以查看详情,进行收藏、点赞、评论等。
(3)网站公告:当用户点击下方导航栏“网站公告”这一菜单按钮,会显示管理员在后台发布的所有的网站公告信息,可以查看详情,进行收藏、点赞、评论等。
(4)宿舍信息:当用户点击下方导航栏“宿舍信息”这一菜单按钮,会显示管理员在后台发布的所有的宿舍信息,可以查看详情,进行点赞、收藏、评论等。
(5)我的模块:普通用户在前台点击“我的”可以对用户的基本信息、收藏、入住信息、查寝信息、学生签到等信息进行管理。
管理员端:
(1)系统用户:包括用户账号的添加、编辑和删除操作,可以查看用户信息、修改用户权限、冻结或解冻用户账号等。
(2)系统管理:当管理员点击“系统管理”时,可查看轮播图管理,如需添加新的轮播图,点击右侧“新增”按钮,上传图片,输入标题,点击“确认”按钮进行添加。
(3)公告信息管理:当管理员点击“公告信息管理”时,可查看公告信息,如需添加新的公告信息,点击左侧“添加”按钮,输入标题和正文,点击“提交”按钮进行添加。同时可对公告信息进行增删改查。
(4)资源管理:进入后台首页工具栏点击“资源管理”这个按钮可以查看所有学校新闻、新闻分类等信息,可以进行详情查看、删除、查看评论等操作。
(5)学生签到管理:点击“学生签到”这个菜单,可以查看到学生签到,进行查询,添加、删除等操作。
(6)入住信息管理:点击“入住信息管理”这个菜单,可以查看到入住信息,进行查询,添加、删除等操作。
(7)查寝信息管理:点击“查寝信息管理”这个菜单,可以查看到查寝信息,进行查询,添加、删除等操作。
(8)个人信息:管理员点击“个人信息”按钮,可以对个人的头像、昵称、手机号码等信息进行更新。
(9)修改密码:管理员点击“修改密码”按钮,可以对登录密码进行更改,首先输入原密码,然后再输入新密码和确认密码,当原密码正确,输入两次新密码一致,
2.2.2非功能性需求分析
非功能性分析旨在评估移动端高校查寝系统小程序的非功能需求和性能要求。通过对性能、可靠性、安全性、可用性和扩展性等方面进行评估,确保平台能够满足用户和系统运行的要求。具体如下2-1表格中:
表2.1 移动端高校查寝系统小程序非功能需求表
| 非功能性要求 | 说明 |
| 性能 | 评估响应时间、并发用户数、吞吐量等指标,以确保平台稳定高效地运行。 |
| 可靠性 | 评估系统的稳定性、容错能力和数据完整性,保障系统在故障情况下正常运行。 |
| 安全性 | 评估用户身份认证、数据加密和访问控制等,保护用户信息和交易的安全。 |
| 可用性 | 评估系统的稳定性、故障处理能力和用户界面友好性,提供良好的用户体验。 |
| 扩展性 | 评估系统的可扩展性和灵活性,以便根据需求进行功能扩展和升级。 |
2.3系统用例分析
系统用例分析是对移动端高校查寝系统小程序中各个功能模块的用户需求和行为进行分析,以识别和描述不同的用户用例。通过系统用例分析,可以深入了解用户在平台上的操作流程,为系统设计和开发提供指导,并确保平台能够满足用户的需求和期望。
移动端高校查寝系统小程序中用户角色用例图如图2.2所示:

图2.2用户角色用例图
移动端高校查寝系统小程序中管理员用例图如图2.3所示:

图2.2 管理员用例图
2.4本章小结
在系统分析的章节中,我们通过可行性分析、功能分析和系统用例分析等方法,全面评估了移动端高校查寝系统小程序的可行性、功能需求以及用户需求。这些分析为后续的系统设计和开发提供了重要的指导和决策依据,确保平台能够满足用户需求,并实现预期目标和效益。
第3章 系统设计
移动端高校查寝系统小程序总体设计包括系统架构、数据库设计、用户界面设计等方面。通过三层架构模式,确保系统的可靠性和可扩展性。设计规范化的数据库结构,以存储和管理学校资讯、用户数据等。同时,注重用户界面的友好性和易用性,提供便捷的功能操作和良好的用户体验。总体设计的目标是实现一个稳定、安全、高效的移动端高校查寝系统小程序,满足用户的需求。
3.1系统架构设计
在系统架构设计中,我们将确定系统的整体结构和组件之间的关系。这包括选择适当的架构风格,划分系统的层次结构,并定义各个模块的职责和交互方式。架构图如下图所示。

图3-1移动端高校查寝系统小程序架构设计图
表现层(Presentation Layer):负责与用户进行交互,将系统的功能和数据以易于理解和操作的方式展示给用户。通常包括用户界面、页面设计和用户输入验证等。
业务逻辑层(Business Logic Layer):处理系统的核心业务逻辑,包括对用户请求的处理、业务规则的执行以及数据的处理和转换。它独立于表现层和数据层,实现了业务逻辑的封装和复用。
数据层(Data Layer):负责数据的存储、访问和管理,包括数据库和持久化机制。数据层提供了对数据的增删改查操作,并与业务逻辑层进行交互,使系统能够有效地存储和检索数据。
这三个层次相互独立,通过明确的接口和协议进行通信,实现了系统的模块化和可扩展性。表现层负责将用户的请求传递给业务逻辑层,业务逻辑层处理请求并返回结果,最后数据层负责与数据库交互并提供数据支持。这种分层架构有助于实现系统的可维护性、灵活性和可测试性。
3.2系统功能模块设计
通过整体功能模块设计,我们将根据需求分析的结果,将系统的功能划分为不同的模块。每个模块负责实现特定的功能,并与其他模块进行协作。我们将详细定义每个模块的输入、输出、处理逻辑和相互依赖关系。具体的功能模块图如图3.1所示。

图3.1 移动端高校查寝系统小程序功能模块图
3.3数据库设计
数据库设计是系统开发中至关重要的一环,它涉及到数据的组织、存储和管理。在数据库设计中,我们将根据系统的需求设计数据库的概念结构和逻辑结构,包括定义实体、属性、关系和约束等。
3.3.1数据库概念结构设计
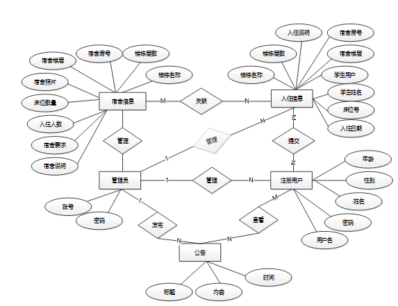
数据库概念结构设计主要涉及数据库的实体和实体之间的关系。通过实体-关系模型或者其他适当的模型,我们将定义系统中涉及的各个实体以及它们之间的联系。下面是整个移动端高校查寝系统小程序的总E-R关系图。

图3.2 移动端高校查寝系统小程序总E-R关系图
3.3.2数据库逻辑结构设计
数据库逻辑结构设计则是在概念结构的基础上,进行具体的数据库表设计。我们将定义每个表的结构、字段和约束,并建立表与表之间的关系。具体如下。
| 编号 | 名称 | 数据类型 | 长度 | 小数位 | 允许空值 | 主键 | 默认值 | 说明 |
| 1 | token_id | int | 10 | 0 | N | Y | 临时访问牌ID | |
| 2 | token | varchar | 64 | 0 | Y | N | 临时访问牌 | |
| 3 | info | text | 65535 | 0 | Y | N | ||
| 4 | maxage | int | 10 | 0 | N | N | 2 | 最大寿命:默认2小时 |
| 5 | create_time | timestamp | 19 | 0 | N | N | CURRENT_TIMESTAMP | 创建时间: |
| 6 | update_time | timestamp | 19 | 0 | N | N | CURRENT_TIMESTAMP | 更新时间: |
| 7 | user_id | int | 10 | 0 | N | N | 0 | 用户编号: |
| 编号 | 名称 | 数据类型 | 长度 | 小数位 | 允许空值 | 主键 | 默认值 | 说明 |
| 1 | article_id | mediumint | 8 | 0 | N | Y | 文章id:[0,8388607] | |
| 2 | title | varchar | 125 | 0 | N | Y | 标题:[0,125]用于文章和html的title标签中 | |
| 3 | type | varchar | 64 | 0 | N | N | 0 | 文章分类:[0,1000]用来搜索指定类型的文章 |
| 4 | hits | int | 10 | 0 | N | N | 0 | 点击数:[0,1000000000]访问这篇文章的人次 |
| 5 | praise_len | int | 10 | 0 | N | N | 0 | 点赞数 |
| 6 | create_time | timestamp | 19 | 0 | N | N | CURRENT_TIMESTAMP | 创建时间: |
| 7 | update_time | timestamp | 19 | 0 | N | N | CURRENT_TIMESTAMP | 更新时间: |
| 8 | source | varchar | 255 | 0 | Y | N | 来源:[0,255]文章的出处 | |
| 9 | url | varchar | 255 | 0 | Y | N | 来源地址:[0,255]用于跳转到发布该文章的网站 | |
| 10 | tag | varchar | 255 | 0 | Y | N | 标签:[0,255]用于标注文章所属相关内容,多个标签用空格隔开 | |
| 11 | content | longtext | 2147483647 | 0 | Y | N | 正文:文章的主体内容 | |
| 12 | img | varchar | 255 | 0 | Y | N | 封面图 | |
| 13 | description | text | 65535 | 0 | Y | N | 文章描述 |
| 编号 | 名称 | 数据类型 | 长度 | 小数位 | 允许空值 | 主键 | 默认值 | 说明 |
| 1 | type_id | smallint | 5 | 0 | N | Y | 分类ID:[0,10000] | |
| 2 | display | smallint | 5 | 0 | N | N | 100 | 显示顺序:[0,1000]决定分类显示的先后顺序 |
| 3 | name | varchar | 16 | 0 | N | N | 分类名称:[2,16] | |
| 4 | father_id | smallint | 5 | 0 | N | N | 0 | 上级分类ID:[0,32767] |
| 5 | description | varchar | 255 | 0 | Y | N | 描述:[0,255]描述该分类的作用 | |
| 6 | icon | text | 65535 | 0 | Y | N | 分类图标: | |
| 7 | url | varchar | 255 | 0 | Y | N | 外链地址:[0,255]如果该分类是跳转到其他网站的情况下,就在该URL上设置 | |
| 8 | create_time | timestamp | 19 | 0 | N | N | CURRENT_TIMESTAMP | 创建时间: |
| 9 | update_time | timestamp | 19 | 0 | N | N | CURRENT_TIMESTAMP | 更新时间: |
| 编号 | 名称 | 数据类型 | 长度 | 小数位 | 允许空值 | 主键 | 默认值 | 说明 |
| 1 | auth_id | int | 10 | 0 | N | Y | 授权ID: | |
| 2 | user_group | varchar | 64 | 0 | Y | N | 用户组: | |
| 3 | mod_name | varchar | 64 | 0 | Y | N | 模块名: | |
| 4 | table_name | varchar | 64 | 0 | Y | N | 表名: | |
| 5 | page_title | varchar | 255 | 0 | Y | N | 页面标题: | |
| 6 | path | varchar | 255 | 0 | Y | N | 路由路径: | |
| 7 | position | varchar | 32 | 0 | Y | N | 位置: | |
| 8 | mode | varchar | 32 | 0 | N | N | _blank | 跳转方式: |
| 9 | add | tinyint | 3 | 0 | N | N | 1 | 是否可增加: |
| 10 | del | tinyint | 3 | 0 | N | N | 1 | 是否可删除: |
| 11 | set | tinyint | 3 | 0 | N | N | 1 | 是否可修改: |
| 12 | get | tinyint | 3 | 0 | N | N | 1 | 是否可查看: |
| 13 | field_add | text | 65535 | 0 | Y | N | 添加字段: | |
| 14 | field_set | text | 65535 | 0 | Y | N | 修改字段: | |
| 15 | field_get | text | 65535 | 0 | Y | N | 查询字段: | |
| 16 | table_nav_name | varchar | 500 | 0 | Y | N | 跨表导航名称: | |
| 17 | table_nav | varchar | 500 | 0 | Y | N | 跨表导航: | |
| 18 | option | text | 65535 | 0 | Y | N | 配置: | |
| 19 | create_time | timestamp | 19 | 0 | N | N | CURRENT_TIMESTAMP | 创建时间: |
| 20 | update_time | timestamp | 19 | 0 | N | N | CURRENT_TIMESTAMP | 更新时间: |
| 编号 | 名称 | 数据类型 | 长度 | 小数位 | 允许空值 | 主键 | 默认值 | 说明 |
| 1 | check_in_information_id | int | 10 | 0 | N | Y | 入住信息ID | |
| 2 | building_name | varchar | 64 | 0 | Y | N | 楼栋名称 | |
| 3 | number_of_floors_in_a_building | varchar | 64 | 0 | Y | N | 楼栋层数 | |
| 4 | dormitory_room_number | varchar | 64 | 0 | Y | N | 宿舍房号 | |
| 5 | dormitory_floors | varchar | 64 | 0 | Y | N | 宿舍楼层 | |
| 6 | student_users | int | 10 | 0 | Y | N | 0 | 学生用户 |
| 7 | student_name | varchar | 64 | 0 | Y | N | 学生姓名 | |
| 8 | bed_number | varchar | 64 | 0 | Y | N | 床位号 | |
| 9 | date_of_check_in | date | 10 | 0 | Y | N | 入住日期 | |
| 10 | check_in_instructions | text | 65535 | 0 | Y | N | 入住说明 | |
| 11 | create_time | datetime | 19 | 0 | N | N | CURRENT_TIMESTAMP | 创建时间 |
| 12 | update_time | timestamp | 19 | 0 | N | N | CURRENT_TIMESTAMP | 更新时间 |
表check_sleep_information (查寝信息)
| 编号 | 名称 | 数据类型 | 长度 | 小数位 | 允许空值 | 主键 | 默认值 | 说明 |
| 1 | check_sleep_information_id | int | 10 | 0 | N | Y | 查寝信息ID | |
| 2 | building_name | varchar | 64 | 0 | Y | N | 楼栋名称 | |
| 3 | number_of_floors_in_a_building | varchar | 64 | 0 | Y | N | 楼栋层数 | |
| 4 | dormitory_room_number | varchar | 64 | 0 | Y | N | 宿舍房号 | |
| 5 | dormitory_floors | varchar | 64 | 0 | Y | N | 宿舍楼层 | |
| 6 | student_users | int | 10 | 0 | Y | N | 0 | 学生用户 |
| 7 | student_name | varchar | 64 | 0 | Y | N | 学生姓名 | |
| 8 | bed_number | varchar | 64 | 0 | Y | N | 床位号 | |
| 9 | check_the_name_of_the_dormitory | varchar | 64 | 0 | Y | N | 查寝名称 | |
| 10 | date_of_bed_check | date | 10 | 0 | Y | N | 查寝日期 | |
| 11 | qr_code_for_check_in | varchar | 255 | 0 | Y | N | 签到二维码 | |
| 12 | attendance_requirements | text | 65535 | 0 | Y | N | 签到要求 | |
| 13 | create_time | datetime | 19 | 0 | N | N | CURRENT_TIMESTAMP | 创建时间 |
| 14 | update_time | timestamp | 19 | 0 | N | N | CURRENT_TIMESTAMP | 更新时间 |
| 编号 | 名称 | 数据类型 | 长度 | 小数位 | 允许空值 | 主键 | 默认值 | 说明 |
| 1 | collect_id | int | 10 | 0 | N | Y | 收藏ID: | |
| 2 | user_id | int | 10 | 0 | N | N | 0 | 收藏人ID: |
| 3 | source_table | varchar | 255 | 0 | Y | N | 来源表: | |
| 4 | source_field | varchar | 255 | 0 | Y | N | 来源字段: | |
| 5 | source_id | int | 10 | 0 | N | N | 0 | 来源ID: |
| 6 | title | varchar | 255 | 0 | Y | N | 标题: | |
| 7 | img | varchar | 255 | 0 | Y | N | 封面: | |
| 8 | create_time | timestamp | 19 | 0 | N | N | CURRENT_TIMESTAMP | 创建时间: |
| 9 | update_time | timestamp | 19 | 0 | N | N | CURRENT_TIMESTAMP | 更新时间: |
| 编号 | 名称 | 数据类型 | 长度 | 小数位 | 允许空值 | 主键 | 默认值 | 说明 |
| 1 | comment_id | int | 10 | 0 | N | Y | 评论ID: | |
| 2 | user_id | int | 10 | 0 | N | N | 0 | 评论人ID: |
| 3 | reply_to_id | int | 10 | 0 | N | N | 0 | 回复评论ID:空为0 |
| 4 | content | longtext | 2147483647 | 0 | Y | N | 内容: | |
| 5 | nickname | varchar | 255 | 0 | Y | N | 昵称: | |
| 6 | avatar | varchar | 255 | 0 | Y | N | 头像地址:[0,255] | |
| 7 | create_time | timestamp | 19 | 0 | N | N | CURRENT_TIMESTAMP | 创建时间: |
| 8 | update_time | timestamp | 19 | 0 | N | N | CURRENT_TIMESTAMP | 更新时间: |
| 9 | source_table | varchar | 255 | 0 | Y | N | 来源表: | |
| 10 | source_field | varchar | 255 | 0 | Y | N | 来源字段: | |
| 11 | source_id | int | 10 | 0 | N | N | 0 | 来源ID: |
| 编号 | 名称 | 数据类型 | 长度 | 小数位 | 允许空值 | 主键 | 默认值 | 说明 |
| 1 | dormitory_information_id | int | 10 | 0 | N | Y | 宿舍信息ID | |
| 2 | building_name | varchar | 64 | 0 | Y | N | 楼栋名称 | |
| 3 | number_of_floors_in_a_building | varchar | 64 | 0 | Y | N | 楼栋层数 | |
| 4 | dormitory_room_number | varchar | 64 | 0 | Y | N | 宿舍房号 | |
| 5 | dormitory_floors | varchar | 64 | 0 | Y | N | 宿舍楼层 | |
| 6 | dormitory_photos | varchar | 255 | 0 | Y | N | 宿舍照片 | |
| 7 | number_of_beds | varchar | 64 | 0 | Y | N | 床位数量 | |
| 8 | number_of_occupants | varchar | 64 | 0 | Y | N | 入住人数 | |
| 9 | accommodation_requirements | text | 65535 | 0 | Y | N | 住宿要求 | |
| 10 | accommodation_instructions | text | 65535 | 0 | Y | N | 住宿说明 | |
| 11 | hits | int | 10 | 0 | N | N | 0 | 点击数 |
| 12 | praise_len | int | 10 | 0 | N | N | 0 | 点赞数 |
| 13 | create_time | datetime | 19 | 0 | N | N | CURRENT_TIMESTAMP | 创建时间 |
| 14 | update_time | timestamp | 19 | 0 | N | N | CURRENT_TIMESTAMP | 更新时间 |
| 编号 | 名称 | 数据类型 | 长度 | 小数位 | 允许空值 | 主键 | 默认值 | 说明 |
| 1 | hits_id | int | 10 | 0 | N | Y | 点赞ID: | |
| 2 | user_id | int | 10 | 0 | N | N | 0 | 点赞人: |
| 3 | create_time | timestamp | 19 | 0 | N | N | CURRENT_TIMESTAMP | 创建时间: |
| 4 | update_time | timestamp | 19 | 0 | N | N | CURRENT_TIMESTAMP | 更新时间: |
| 5 | source_table | varchar | 255 | 0 | Y | N | 来源表: | |
| 6 | source_field | varchar | 255 | 0 | Y | N | 来源字段: | |
| 7 | source_id | int | 10 | 0 | N | N | 0 | 来源ID: |
| 编号 | 名称 | 数据类型 | 长度 | 小数位 | 允许空值 | 主键 | 默认值 | 说明 |
| 1 | notice_id | mediumint | 8 | 0 | N | Y | 公告id: | |
| 2 | title | varchar | 125 | 0 | N | N | 标题: | |
| 3 | content | longtext | 2147483647 | 0 | Y | N | 正文: | |
| 4 | create_time | timestamp | 19 | 0 | N | N | CURRENT_TIMESTAMP | 创建时间: |
| 5 | update_time | timestamp | 19 | 0 | N | N | CURRENT_TIMESTAMP | 更新时间: |
| 编号 | 名称 | 数据类型 | 长度 | 小数位 | 允许空值 | 主键 | 默认值 | 说明 |
| 1 | praise_id | int | 10 | 0 | N | Y | 点赞ID: | |
| 2 | user_id | int | 10 | 0 | N | N | 0 | 点赞人: |
| 3 | create_time | timestamp | 19 | 0 | N | N | CURRENT_TIMESTAMP | 创建时间: |
| 4 | update_time | timestamp | 19 | 0 | N | N | CURRENT_TIMESTAMP | 更新时间: |
| 5 | source_table | varchar | 255 | 0 | Y | N | 来源表: | |
| 6 | source_field | varchar | 255 | 0 | Y | N | 来源字段: | |
| 7 | source_id | int | 10 | 0 | N | N | 0 | 来源ID: |
| 8 | status | bit | 1 | 0 | N | N | 1 | 点赞状态:1为点赞,0已取消 |
| 编号 | 名称 | 数据类型 | 长度 | 小数位 | 允许空值 | 主键 | 默认值 | 说明 |
| 1 | slides_id | int | 10 | 0 | N | Y | 轮播图ID: | |
| 2 | title | varchar | 64 | 0 | Y | N | 标题: | |
| 3 | content | varchar | 255 | 0 | Y | N | 内容: | |
| 4 | url | varchar | 255 | 0 | Y | N | 链接: | |
| 5 | img | varchar | 255 | 0 | Y | N | 轮播图: | |
| 6 | hits | int | 10 | 0 | N | N | 0 | 点击量: |
| 7 | create_time | timestamp | 19 | 0 | N | N | CURRENT_TIMESTAMP | 创建时间: |
| 8 | update_time | timestamp | 19 | 0 | N | N | CURRENT_TIMESTAMP | 更新时间: |
| 编号 | 名称 | 数据类型 | 长度 | 小数位 | 允许空值 | 主键 | 默认值 | 说明 |
| 1 | student_check_in_id | int | 10 | 0 | N | Y | 学生签到ID | |
| 2 | building_name | varchar | 64 | 0 | Y | N | 楼栋名称 | |
| 3 | number_of_floors_in_a_building | varchar | 64 | 0 | Y | N | 楼栋层数 | |
| 4 | dormitory_room_number | varchar | 64 | 0 | Y | N | 宿舍房号 | |
| 5 | dormitory_floors | varchar | 64 | 0 | Y | N | 宿舍楼层 | |
| 6 | student_users | int | 10 | 0 | Y | N | 0 | 学生用户 |
| 7 | student_name | varchar | 64 | 0 | Y | N | 学生姓名 | |
| 8 | bed_number | varchar | 64 | 0 | Y | N | 床位号 | |
| 9 | check_the_name_of_the_dormitory | varchar | 64 | 0 | Y | N | 查寝名称 | |
| 10 | date_of_bed_check | date | 10 | 0 | Y | N | 查寝日期 | |
| 11 | student_check_in | datetime | 19 | 0 | Y | N | 学生签到 | |
| 12 | check_in_status | varchar | 64 | 0 | Y | N | 签到状态 | |
| 13 | sign_in_photos | varchar | 255 | 0 | Y | N | 签到照片 | |
| 14 | attendance_status | text | 65535 | 0 | Y | N | 签到情况 | |
| 15 | location_address | varchar | 64 | 0 | Y | N | 当前位置 | |
| 16 | location_lng | varchar | 64 | 0 | Y | N | 当前位置经度 | |
| 17 | location_lat | varchar | 64 | 0 | Y | N | 当前位置纬度 | |
| 18 | create_time | datetime | 19 | 0 | N | N | CURRENT_TIMESTAMP | 创建时间 |
| 19 | update_time | timestamp | 19 | 0 | N | N | CURRENT_TIMESTAMP | 更新时间 |
| 编号 | 名称 | 数据类型 | 长度 | 小数位 | 允许空值 | 主键 | 默认值 | 说明 |
| 1 | student_users_id | int | 10 | 0 | N | Y | 学生用户ID | |
| 2 | student_no | varchar | 64 | 0 | N | N | 学生学号 | |
| 3 | student_name | varchar | 64 | 0 | Y | N | 学生姓名 | |
| 4 | examine_state | varchar | 16 | 0 | N | N | 已通过 | 审核状态 |
| 5 | user_id | int | 10 | 0 | N | N | 0 | 用户ID |
| 6 | create_time | datetime | 19 | 0 | N | N | CURRENT_TIMESTAMP | 创建时间 |
| 7 | update_time | timestamp | 19 | 0 | N | N | CURRENT_TIMESTAMP | 更新时间 |
| 编号 | 名称 | 数据类型 | 长度 | 小数位 | 允许空值 | 主键 | 默认值 | 说明 |
| 1 | upload_id | int | 10 | 0 | N | Y | 上传ID | |
| 2 | name | varchar | 64 | 0 | Y | N | 文件名 | |
| 3 | path | varchar | 255 | 0 | Y | N | 访问路径 | |
| 4 | file | varchar | 255 | 0 | Y | N | 文件路径 | |
| 5 | display | varchar | 255 | 0 | Y | N | 显示顺序 | |
| 6 | father_id | int | 10 | 0 | Y | N | 0 | 父级ID |
| 7 | dir | varchar | 255 | 0 | Y | N | 文件夹 | |
| 8 | type | varchar | 32 | 0 | Y | N | 文件类型 |
| 编号 | 名称 | 数据类型 | 长度 | 小数位 | 允许空值 | 主键 | 默认值 | 说明 |
| 1 | user_id | mediumint | 8 | 0 | N | Y | 用户ID:[0,8388607]用户获取其他与用户相关的数据 | |
| 2 | state | smallint | 5 | 0 | N | N | 1 | 账户状态:[0,10](1可用|2异常|3已冻结|4已注销) |
| 3 | user_group | varchar | 32 | 0 | Y | N | 所在用户组:[0,32767]决定用户身份和权限 | |
| 4 | login_time | timestamp | 19 | 0 | N | N | CURRENT_TIMESTAMP | 上次登录时间: |
| 5 | phone | varchar | 11 | 0 | Y | N | 手机号码:[0,11]用户的手机号码,用于找回密码时或登录时 | |
| 6 | phone_state | smallint | 5 | 0 | N | N | 0 | 手机认证:[0,1](0未认证|1审核中|2已认证) |
| 7 | username | varchar | 16 | 0 | N | N | 用户名:[0,16]用户登录时所用的账户名称 | |
| 8 | nickname | varchar | 16 | 0 | Y | N | 昵称:[0,16] | |
| 9 | password | varchar | 64 | 0 | N | N | 密码:[0,32]用户登录所需的密码,由6-16位数字或英文组成 | |
| 10 | | varchar | 64 | 0 | Y | N | 邮箱:[0,64]用户的邮箱,用于找回密码时或登录时 | |
| 11 | email_state | smallint | 5 | 0 | N | N | 0 | 邮箱认证:[0,1](0未认证|1审核中|2已认证) |
| 12 | avatar | varchar | 255 | 0 | Y | N | 头像地址:[0,255] | |
| 13 | open_id | varchar | 255 | 0 | Y | N | 针对获取用户信息字段 | |
| 14 | create_time | timestamp | 19 | 0 | N | N | CURRENT_TIMESTAMP | 创建时间: |
| 15 | vip_level | varchar | 255 | 0 | Y | N | 会员等级 | |
| 16 | vip_discount | double | 11 | 2 | Y | N | 0.00 | 会员折扣 |
表user_group (用户组:用于用户前端身份和鉴权)
| 编号 | 名称 | 数据类型 | 长度 | 小数位 | 允许空值 | 主键 | 默认值 | 说明 |
| 1 | group_id | mediumint | 8 | 0 | N | Y | 用户组ID:[0,8388607] | |
| 2 | display | smallint | 5 | 0 | N | N | 100 | 显示顺序:[0,1000] |
| 3 | name | varchar | 16 | 0 | N | N | 名称:[0,16] | |
| 4 | description | varchar | 255 | 0 | Y | N | 描述:[0,255]描述该用户组的特点或权限范围 | |
| 5 | source_table | varchar | 255 | 0 | Y | N | 来源表: | |
| 6 | source_field | varchar | 255 | 0 | Y | N | 来源字段: | |
| 7 | source_id | int | 10 | 0 | N | N | 0 | 来源ID: |
| 8 | register | smallint | 5 | 0 | Y | N | 0 | 注册位置: |
| 9 | create_time | timestamp | 19 | 0 | N | N | CURRENT_TIMESTAMP | 创建时间: |
| 10 | update_time | timestamp | 19 | 0 | N | N | CURRENT_TIMESTAMP | 更新时间: |
第4章 关键模块的设计与实现
4.1登录模块
用户登录界面用于已注册用户进行账号登录,用户需要输入正确的用户名和密码才能成功登录系统。登录界面应对用户的输入进行验证,并提供密码找回或重新注册的选项。界面如下图所示。其主界面展示如下图4.1所示。

图4.1 登录界面图
登录代码如下:



4.2注册模块
用户注册界面用于新用户进行账号注册,用户需要填写必要的个人信息并选择合适的用户名和密码。注册界面应该进行输入验证和数据格式检查,确保用户提供有效的信息。界面如下图所示。其主界面展示如下图4.2所示。

图4.2 注册界面图
注册代码如下:

4.3宿舍信息模块
宿舍信息:当用户点击下方导航栏“宿舍信息”这一菜单按钮,会显示管理员在后台发布的所有的宿舍信息,可以查看详情,进行收藏、点赞、评论等。界面如下图所示。

图4.3 宿舍信息查看界面图
宿舍信息管理:点击“宿舍信息”这个菜单,可以查看到宿舍信息,进行查询,添加、删除等操作。界面如下图所示。

图4.4 宿舍信息管理界面图
4.4学校资讯模块
学校资讯:当用户点击下方导航栏“学校资讯”这一菜单按钮,会显示管理员在后台发布的所有的学校资讯,可以查看详情,进行添加点赞、收藏、评论等。界面如下图所示。
、

图4.5 学校资讯查看界面图
学校资讯:可以发布到学校资讯详情,进行查询,添加、删除等操作。界面如下图所示。

图4.6学校资讯界面图
4.5学生签到模块
学生签到详情:用户点击“学生签到”,会出现签到详情界面根据内容进行填写提交等操作,界面如下图所示。

图4.7学生签到界面图
学生签到管理:可以查看到学生签到详情,进行查询,添加、删除等操作,界面如下图所示。

图4.8 学生签到管理界面图
4.6修改密码界面
管理员点击“修改密码”按钮,可以对登录密码进行更改,首先输入原密码,然后再输入新密码和确认密码,当原密码正确,输入两次新密码一致,界面如下图所示。

图5.9修改密码界面图
第5章 系统测试
测试目的是为了验证系统的功能、性能和稳定性,以确保系统在实际应用中能够达到预期的要求。通过测试,可以发现潜在的问题和缺陷,并及时进行修复和改进。测试还可以评估系统的可靠性、安全性和用户体验,以提供一个高质量和可信赖的产品。此外,测试也有助于验证系统是否满足用户需求和预期,是否符合相应的标准和规范。总之,测试的目的是为了确保系统的质量和可靠性,从而为用户提供良好的使用体验和价值。
5.2系统部分测试
表5.1 用户注册测试用例
| 测试编号 | 测试内容 | 预期结果 |
| TC-001 | 输入有效信息 | 注册成功,跳转到登录页面 |
| TC-002 | 输入已存在账号 | 显示账号已存在的提示信息 |
| TC-003 | 输入无效信息 | 显示注册失败的提示信息,要求重新输入有效信息 |
表5.2 用户登录测试用例
| 测试编号 | 测试内容 | 预期结果 |
| TC-004 | 输入正确的账号密码 | 登录成功,跳转到个人主页 |
| TC-005 | 输入错误的账号密码 | 显示登录失败的提示信息,要求重新输入正确的账号密码 |
表5.3 修改密码测试用例
| 测试编号 | 测试内容 | 预期结果 |
| TC-006 | 输入有效密码 | 密码修改成功,显示修改成功的提示信息 |
| TC-007 | 输入无效密码 | 显示密码无效的提示信息,要求重新输入有效密码 |
| TC-008 | 输入错误原密码 | 显示原密码错误的提示信息,要求重新输入正确原密码 |
表5.4 学生签到测试用例
| 测试编号 | 测试内容 | 预期结果 |
| TC-009 | 输入有效的学生签到信息 | 学生签到成功,显示记录成功的提示信息 |
| TC-010 | 输入无效的学生签到信息 | 显示记录失败的提示信息,要求重新输入有效信息 |
表5.5 查看学校资讯测试用例
| 测试编号 | 测试内容 | 预期结果 |
| TC-011 | 点击查看商品 | 显示当日的学校资讯 |
| TC-012 | 选择其他日期 | 显示所选日期的学校资讯 |
| TC-013 | 无可用学校资讯 | 显示暂无商品的提示信息,提醒用户重新选择日期 |
5.3系统测试结果
综上所述,移动端高校查寝系统小程序在功能测试中表现良好,通过了所有测试用例。系统提供的用户注册、登录、修改密码、学生签到、查看学校资讯等主要功能都能正常运行,并能够给出预期的提示信息和结果。然而,为了确保系统的全面稳定性和质量,仍建议进行更多的综合性测试,包括性能测试、安全性测试和用户体验测试等,以进一步验证和改进系统的功能和性能。
首先,该系统小程序实现了查寝工作的移动化、实时化,极大地提高了管理效率。管理人员可以随时随地通过小程序进行查寝操作,无需再依赖传统的纸质记录或人工录入方式,从而大大节省了时间和人力成本。同时,系统能够实时更新查寝数据,确保信息的准确性和及时性,为高校管理提供了有力的数据支持。
其次,该系统小程序还具备用户友好性和易用性。小程序界面简洁明了,操作简单方便,使得管理人员和学生都能够快速上手。通过小程序,学生可以方便地查看自己的查寝情况,了解自己的宿舍状态,增强了自我管理的意识和能力。
在实际应用中,该系统小程序得到了广大用户的积极反馈和认可。管理人员表示,使用该系统后,查寝工作变得更加轻松高效,大大减轻了工作负担。学生们也表示,通过小程序能够更加方便地了解自己的查寝情况,对宿舍管理有了更多的了解和参与感。
综上所述,基于Spring Boot的移动端高校查寝系统小程序不仅提升了高校宿舍管理的效率和质量,还增强了学生和管理人员之间的互动与沟通。该系统小程序具有广泛的应用前景和推广价值,有望在高校管理领域发挥更大的作用,推动高校管理的创新与发展。
[1]高敏钦. 智慧校园平台设计 [J]. 河北软件职业技术学院学报, 2024, 26 (01): 12-15. DOI:10.13314/j.cnki.jhbsi.2024.01.017.
[2]资佳阳,周灵,曾亚光. 眼科参数检测系统设计 [J]. 现代信息科技, 2024, 8 (06): 1-6. DOI:10.19850/j.cnki.2096-4706.2024.06.001.
[3]陈佳乐. 图书馆座位预约系统 [J]. 电脑编程技巧与维护, 2024, (03): 63-65+75. DOI:10.16184/j.cnki.comprg.2024.03.021.
[4]王佳,夏云飞,刘玥濛,等. 红色文旅线上平台开发 [J]. 电脑编程技巧与维护, 2024, (03): 66-68+75. DOI:10.16184/j.cnki.comprg.2024.03.020.
[5]刘慧玲,谭定英,陈平平. 基于SpringBoot和Vue.js的大学生团队管理系统的设计 [J]. 电脑编程技巧与维护, 2024, (03): 120-122. DOI:10.16184/j.cnki.comprg.2024.03.039.
[6]杨奇. 基于微信小程序在施工中快速查询钢筋参数的开发与应用 [J]. 建筑工人, 2024, 45 (03): 4-7.
[7]戴峰. 多选题题库设计与开发 [J]. 现代信息科技, 2024, 8 (05): 45-48+53. DOI:10.19850/j.cnki.2096-4706.2024.05.010.
[8]李鹏,高燕,王思源. 智能语音家居系统 [J]. 微型电脑应用, 2024, 40 (02): 225-228.
[9]杨吉欢,李娟,陈洋鑫,等. “红色旅游”微信小程序的设计与实现 [J]. 办公自动化, 2024, 29 (04): 78-80+35.
[10]雷欣,马宏琳,郑霖,等. 基于SpringBoot的域名信息系统设计与实现 [J]. 电脑知识与技术, 2024, 20 (05): 44-47. DOI:10.14004/j.cnki.ckt.2024.0188.
[11]周旭东,徐金,王梁,等. 老年人看护救助系统设计 [J]. 无线互联科技, 2024, 21 (03): 20-24.
[12]石雨昕,关家兴,邹博华,等. 基于SpringBoot微服务架构设计与实现实验室开放课题管理系统 [J]. 实验室检测, 2024, 2 (01): 101-106.
[13]Wu J ,Chen N ,Xia H , et al. Design and development of the intelligent voice recognition‐based cognitive assessment WeChat mini‐program [J]. Alzheimer's & Dementia, 2023, 19 (S11):
[14]岳鑫尉,王航平. “互联网+”背景下高校开放式体育场馆预约系统的搭建与发展对策研究[C]// 中国体育科学学会. 第十三届全国体育科学大会论文摘要集——专题报告(体育工程分会). 云南师范大学;, 2023: 3. DOI:10.26914/c.cnkihy.2023.061270.
[15]Wang R ,Zhao Z ,Chen S . Research on the Application of Wechat Mini Program in Rural Revitalization – Taking Yanping Jukou Township in Nanping as An Example [J]. Journal of Social Science Humanities and Literature, 2023, 6 (5):
[16]Yang Y . Design and Implementation of Student Information Management System Based on Springboot [J]. Advances in Computer, Signals and Systems, 2022, 6 (6):
[17]于子桐,邵志豪. 智慧体育场馆预约系统的研究与设计 [J]. 电脑编程技巧与维护, 2022, (07): 94-96. DOI:10.16184/j.cnki.comprg.2022.07.019.
[18]Hejing W . Commerce Middle Office Management System Based on Springboot [J]. International Journal of Advanced Network, Monitoring and Controls, 2022, 7 (2): 32-45.
[19]麦凯昌,沈静颖. 顺德职业技术学院:资源预约系统助力信息化新时代 [J]. 中国高新科技, 2021, (20): 16-17.
[20]Cheng F . Talent Recruitment Management System for Small and Micro Enterprises Based on Springboot Framework [J]. Advances in Educational Technology and Psychology, 2021, 5 (2):
致谢
在完成了基于Spring Boot的移动端高校查寝系统小程序的研究与开发工作后,我衷心感谢所有在此过程中给予我支持和帮助的人。首先,我要感谢我的导师,正是导师的悉心指导和严格要求,使我在研究和开发过程中不断突破自我,取得了显著的成果。同时,我也要感谢团队成员们的默契配合和共同努力,正是我们的团结协作,才使得项目能够顺利完成。此外,我还要感谢学校和学院为我们提供的良好学习环境和丰富资源,为我的研究工作提供了有力保障。最后,我要感谢所有在开发过程中给予我帮助和建议的朋友们,你们的支持是我不断前进的动力。在此,我再次向所有关心和支持我的人表示衷心的感谢!
整理归纳不易,点击「分享」和「在看」让更多有需要的人看到,谢谢!
免费领取项目源码,请关注❥点赞收藏并私信博主,谢谢
基于SpringBoot的高校查寝系统
4101

被折叠的 条评论
为什么被折叠?



