在英才培训中心,我们紧跟信息化时代的步伐,引入了基于Spring Boot框架的学员成绩管理系统。该系统凭借Spring Boot的轻量级、高效率和自动化配置等特性,实现了课程表管理管理、成绩信息管理、成绩统计分析以及用户与账户信息管理等功能,为教育培训管理提供了强有力的技术支持。Spring Boot框架的集成性和扩展性,使得我们能够快速搭建出稳定、可靠的系统架构,并通过自动化配置和简化的开发流程,提高了开发效率和系统维护的便捷性。这一技术的应用,不仅优化了英才培训中心的管理流程,也提升了学员的学习体验,为教育培训事业注入了新的活力。
本springboot英才培训中心学员成绩管理系统采用的数据库是Mysql,使用springboot技术开发。在设计过程中,充分保证了系统代码的良好可读性、实用性、易扩展性、通用性、便于后期维护、操作方便以及页面简洁等特点。
关键词:成绩管理系统;springboot框架;mysql数据库
At the Talent Training Center, we are keeping up with the pace of the information age and introducing a student performance management system based on the Spring Boot framework. The system relies on the lightweight, efficient, and automated configuration features of Spring Boot to achieve functions such as course information management, grade information management, grade statistical analysis, and user and account information management, providing strong technical support for education and training management. The integration and scalability of the Spring Boot framework enable us to quickly build a stable and reliable system architecture, and improve development efficiency and system maintenance convenience through automated configuration and simplified development processes. The application of this technology not only optimizes the management process of talent training centers, but also enhances the learning experience of students, injecting new vitality into the education and training industry.
The database used in the student performance management system of this Springboot Talent Training Center is MySQL, developed using Springboot technology. During the design process, the system code was fully ensured to have good readability, practicality, scalability, universality, ease of maintenance, ease of operation, and concise pages.
Keywords:Performance management system; Springboot framework; MySQL database
目录
第 1 章引 言
1.1选题背景
在当今教育领域,随着信息技术的飞速发展,教育信息化已经成为推动教育现代化、提升教育质量的重要途径。特别是在学员成绩管理方面,传统的纸质记录和人工统计方式已经难以满足教育培训机构日益增长的管理需求。因此,英才培训中心决定引入基于Spring Boot框架的学员成绩管理系统,以应对这一挑战。
该系统通过利用Spring Boot的轻量级、高效率和自动化配置等特性,能够实现课程表管理管理、成绩信息管理、成绩统计分析以及用户与账户信息管理等核心功能,为教育培训管理提供全方位的信息化支持。这一系统的选题背景源于对提升管理效率、优化学员学习体验以及推动教育信息化的迫切需求。通过引入该系统,英才培训中心将能够更好地管理学员成绩数据,提高管理效率,并为学员提供更加便捷、高效的学习服务。
1.2课题研究意义
在英才培训中心实施基于Spring Boot的学员成绩管理系统课题研究,具有深远的意义。首先,该系统能有效提升学员成绩管理的效率与准确性,通过自动化的数据录入、查询和统计分析功能,大大减少了人工操作的繁琐和错误率,使得管理人员能够更快速、更准确地掌握学员的学习情况。
其次,该系统的实施有助于优化学员的学习体验。学员可以通过系统实时查询自己的成绩和课程表管理,及时了解自己的学习情况,调整学习策略,提高学习效果。同时,系统还能根据学员的成绩数据,为学员提供个性化的学习建议和推荐,进一步促进学员的全面发展。
此外,该课题研究对于推动教育信息化发展也具有重要意义。通过引入先进的信息技术手段,改善传统的管理模式,有助于提升整个教育培训行业的信息化水平,推动教育行业的现代化进程。
综上所述,基于Spring Boot的英才培训中心学员成绩管理系统课题研究,不仅有助于提升学员成绩管理的效率与准确性,优化学员学习体验,还能推动教育信息化发展,具有非常重要的研究意义和实践价值。
在Spring Boot英才培训中心学员成绩管理系统的研究中,我们主要聚焦于系统核心功能的实现与优化。首先,我们深入研究并实现了课程表管理管理模块,确保课程数据的完整性和准确性,支持课程的添加、修改、删除以及查询等功能。其次,我们针对成绩信息管理模块进行了详细的设计和开发,包括成绩的录入、修改、查询以及成绩单的生成,确保成绩的实时更新和准确反映学员学习状态。此外,我们还着重研究了成绩统计分析模块,通过数据挖掘和分析技术,对学员成绩进行深入剖析,为教师和管理人员提供有价值的教学参考。最后,我们构建了完善的用户与账户信息管理模块,包括前端用户的注册、登录、权限管理等,确保系统的安全性和稳定性。整个研究过程旨在通过Spring Boot框架构建一个功能全面、性能稳定、用户友好的学员成绩管理系统,为英才培训中心提供高效、便捷的成绩管理服务。
1.4论文结构安排
论文将分层次经行编排,除去论文摘要、目录、致谢、文献参考部分,正文部分还会对网站需求做出分析,以及阐述大体的设计和实现的功能,最后罗列部分调测记录,论文主要架构如下:
第1章 交代了项目的背景以及开发的实际意义。
第2章 对本系统的可行性、功能需求展开分析。
第3章 阐述了项目的总体设计。
第4章 阐明了英才培训中心学员成绩管理系统详细功能的实现,主要根据技术性的功能模块功能实现。
第5章 罗列了部分系统调试与测试的记录。
第6章 介绍了英才培训中心学员成绩管理系统的结论。
第 2 章相关技术简介
2.1 相关技术简介
Java语言是一门安全、可靠、可移植和简单易学的语言,性能优秀且回收机制高效,旨在为开发者提供一种简单、一致和可扩展的编程模型,让开发人员能快速构建和部署各种应用程序。Java具有简单、易学、可靠、安全等特点。面向对象的编程模式使得代码具有良好的结构性与可维护性。[8]
springboot框架作为Java Web开发领域中备受青睐的技术组合,集成了Spring、Spring MVC和MyBatis三大框架的优势为开发者提供了一套完善的开发解决方案。Spring框架作为IOC容器和AOP框架,实现了依赖注入和面向切面编程,提高了代码的灵活性和可维护性;Spring MVC框架基于MVC设计模式,提供了前端控制器、处理器映射、视图解析器等功能,简化了Web应用程序的开发,MBatis框架则简化了数据久化操作,通过SQL映射配置文件或注解实现了数据库操作的封装。springboot框架整合了这三大框架的优势,使得开发者能够更加高效地开发 Web应用实现了业务逻辑和数据访问的分离。同时也提高了系统的可维护性和扩展性。[2]
MySQL具有跨平台性和丰富的功能使其成为 Web开发和数据存储领域的首选解决方案,尤其在处理大规模数据和高并发访问时表现出色。MvSQL的强大社区支持和丰富的管理工具进一步增强了其吸引力,为用户提供了稳定、高效的数据管理体验。MySQL的持续发展和优化为用户提供了强大的数据管理和存储支持。它也有助于开发构建稳健、高效的应用系统。[1]
第 3 章英才培训中心学员成绩管理系统的需求分析
3.1系统可行性分析
3.1.1技术可行性分析
英才培训中心学员成绩管理系统存储所使用的是mysql数据库以及开发中所使用的是IDEA、Tomcat这些开发工具的使用,能够给我们的编写工作带来许多的便利。系统使用springboot框架进行开发,使系统的可扩展性和维护性更佳,减少java配置代码,简化编程代码,目前springboot框架也是很多企业选择的框架之一。
3.1.2经济可行性分析
在开发英才培训中心学员成绩管理系统中所使用的开发软件像IDEA开发工具、Tomcat8.0服务器、mysql5.7数据库、Photoshop图片处理软件等,这些都是开源免费的,这些环境在学校都进行了系统的学习,自己能够独立操作完成,不需要额外花费,而且系统的开发工具从网上都可以直接下载,因此在经济方面是可行的。
3.1.3操作可行性分析
此次项目设计的时候我参考了很多类似系统的成功案例,对它们的操作界面以及功能都进行了系统的分析,将众多案例结合在一起,突出以人为本简化操作,所以具有基本计算机知识的人都会操作本项目。因此操作可行性也没有问题。
3.2系统需求分析
3.2.1功能需求分析
英才培训中心学员成绩管理系统的设计与实现是为了让学校的使用者更加方便的进行管理学生相关联的一些信息,使用者查找管理的时候能够节省大量的时间和精力,有效减少不必要的查找时间。系统功能上如下。
前端功能分析
(1)注册登录:游客可以随时进入到系统中,对系统中的信息浏览,但是想要实现用户信息操作,就必须有这个系统的账号,如果没有账号的话,可以注册用户进行相关的操作,同时用户还可以通过“用户”这以按钮对个人信息以及操作的信息进行管控。
(2)首页:首页作为系统的入口,应该简洁明了地展示系统的主要功能和用户关心的信息。通过直观的图标和链接,用户可以快速定位到课程表管理、成绩信息管理、成绩统计分析等功能。同时,首页还可以展示一些统计信息,如班级平均成绩、课程热度等,帮助用户快速了解整体情况。
(3)课程表管理:课程表管理功能允许用户查看和编辑自己的课程表。前端界面应该清晰地展示课程的时间、地点、教师等信息,并提供搜索、筛选和排序功能,方便用户快速找到需要的课程。此外,用户还可以添加、修改或删除课程,以满足个性化需求。
(4)成绩信息管理:成绩信息管理是系统的核心功能之一,它允许用户查看和管理自己的成绩信息。前端界面应该按照课程或学期进行分类展示,清晰地显示成绩、评分标准和排名等信息。同时,用户还可以查看历次考试的成绩趋势,以便更好地了解自己的学习情况。为了方便用户操作,前端还应该提供成绩录入、修改和删除等功能。
(5)成绩统计分析:成绩统计分析功能可以帮助用户深入了解自己的学习情况。前端界面应该提供多种统计分析图表,如柱状图、折线图和饼图等,展示不同课程、不同时间段内的成绩分布和变化趋势。这些图表可以帮助用户快速发现自己在哪些课程或哪些方面存在不足,从而制定更有效的学习计划。
(6)个人信息:个人信息功能允许用户查看和编辑自己的基本信息。前端界面应该清晰地展示用户的姓名、学号、班级、联系方式等信息,并提供编辑和保存功能。用户可以在此界面更新自己的信息,确保系统数据的准确性和完整性。
(7)修改密码:修改密码功能对于保障系统安全性至关重要。前端界面应该提供密码输入框和确认框,要求用户输入原密码和新密码。为了防止密码泄露,前端还应该采取一些安全措施,如密码强度检测、密码加密传输等。在修改密码成功后,系统应该给出相应的提示信息,并自动更新用户的登录状态。
3.2.2非功能性需求分析
英才培训中心学员成绩管理系统的非功能性需求比如自助英才培训中心学员成绩管理系统的安全性怎么样,可靠性怎么样,性能怎么样,可拓展性怎么样等。具体可以表示在如下3-1表格中:
表3.1 英才培训中心学员成绩管理系统非功能需求表
| 安全性 | 主要指英才培训中心学员成绩管理系统数据库的安装,数据库的使用和密码的设定必须合乎规范。 |
| 可靠性 | 可靠性是指英才培训中心学员成绩管理系统能够安装用户的指示进行操作,经过测试,可靠性90%以上。 |
| 性能 | 性能是影响英才培训中心学员成绩管理系统占据市场的必要条件,所以性能最好要佳才好。 |
| 可扩展性 | 比如数据库预留多个属性,比如接口的使用等确保了系统的非功能性需求。 |
| 易用性 | 用户只要跟着英才培训中心学员成绩管理系统的页面展示内容进行操作,就可以了。 |
| 可维护性 | 英才培训中心学员成绩管理系统开发的可维护性是非常重要的,经过测试,可维护性没有问题 |
3.3系统操作流程
3.3.1信息添加流程
英才培训中心学员成绩管理系统可以实现快速、准确地收集和处理各种信息,而且在使用过程中,只有在按照指定的界面和指定的参考文献,才能够正确地获取和处理信息,而若信息未能满足预期,就会被退出第一步,并且在第二步中,还会继续检查信息的准确性,以确保最终的结果能够满足预期的目标。

图3.2 信息添加流程图
3.3.2信息删除流程
无论是何种用户角色,只要进入了不正常的系统操作界面,就可以使用不同的信息内容来进行操作。当用户尝试删除系统中的数据时,必须先ACK这些数据是否已经被删除,如果没有,就应该按照图3.3的指示进行操作,以免影响系统的正常运行。

图3.3 信息删除流程图
3.4系统用例分析
英才培训中心学员成绩管理系统中前端用户用例图如图3.4所示:

图3.4 前端用户用例图
第 4 章英才培训中心学员成绩管理系统总体设计
在分析了项目开发的背景、意义以及其开发的可行性后,接下来就是探讨项目的功能划分,以及具体实现的时候对项目数据库各种表的设计,在本章会做一个系统的介绍。
4.1系统功能模块设计
系功能模块的设计就是把系统具体要实现哪些功能,功能如何划分做一个系统的架构,以模块图的方式展示出来,方便我们进行功能得罗列以及涉及。在系统的功能方面,每个模块登录进去对应相应的功能,具体的功能模块图如图4.1所示。

图4.1 英才培训中心学员成绩管理系统功能模块图
4.2数据库设计
数据库的设计承载者系统的各种数据,在一个系统中各种数据都需要一个专门的容器,数据库就是这个容器,在建立数据库的时候,主要是数据库模型的设计以及各个数据库表的设计两部分。
4.2.1数据库概念结构设计
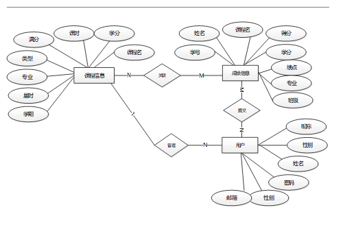
下面是整个英才培训中心学员成绩管理系统中主要的数据库表总E-R实体关系图。

图4.2 英才培训中心学员成绩管理系统总E-R关系图
4.2.2数据库逻辑结构设计
通过前面E-R关系图可以看到项目需要创建很多个数据表。以下是项目中的主要数据库表的关系模型:
1、admin[--]
| 序号 | 列名 | 类型 | 长度 | 是否为空 | 默认值 | 小位数 | 注释 |
| 1 | id | int(11) | 11 | 否 | -- | 0 | -- |
| 2 | username | varchar(50) | 50 | 否 | '' | 0 | -- |
| 3 | password | varchar(255) | 255 | 否 | '' | 0 | -- |
| 4 | real_name | varchar(50) | 50 | 否 | '' | 0 | -- |
| 5 | level | tinyint(4) | 4 | 否 | 0 | 0 | -- |
| 6 | school | varchar(50) | 50 | 否 | '' | 0 | -- |
| 7 | | varchar(50) | 50 | 否 | '0' | 0 | -- |
| 8 | phone | varchar(50) | 50 | 否 | '' | 0 | -- |
| 9 | sex | tinyint(4) | 4 | 否 | 0 | 0 | -- |
| 10 | create_time | timestamp | -- | 否 | CURRENT_TIMESTAMP | 0 | 创建时间 |
2、course[--]
| 序号 | 列名 | 类型 | 长度 | 是否为空 | 默认值 | 小位数 | 注释 |
| 1 | id | varchar(50) | 50 | 否 | '' | 0 | 编号 |
| 2 | name | varchar(40) | 40 | 否 | -- | 0 | 课程名 |
| 3 | credits | decimal(4,1) | 4 | 否 | 2.0 | 1 | 学分 |
| 4 | score | int(11) | 11 | 否 | 100 | 0 | 满分 |
| 5 | number | int(11) | 11 | 否 | 32 | 0 | 课时 |
| 6 | year | int(11) | 11 | 否 | 2016 | 0 | 届时 |
| 7 | term | tinyint(4) | 4 | 否 | 0 | 0 | 学期 |
| 8 | type | tinyint(4) | 4 | 否 | 1 | 0 | 类别 1必修 2选修 |
| 9 | profession | varchar(50) | 50 | 否 | '' | 0 | 专业 |
| 10 | create_time | timestamp | -- | 否 | CURRENT_TIMESTAMP | 0 | -- |
3、course_info[--]
| 序号 | 列名 | 类型 | 长度 | 是否为空 | 默认值 | 小位数 | 注释 |
| 1 | id | int(11) | 11 | 否 | -- | 0 | -- |
| 2 | course_id | varchar(50) | 50 | 否 | -- | 0 | -- |
| 3 | start | int(11) | 11 | 否 | -- | 0 | -- |
| 4 | end | int(11) | 11 | 否 | -- | 0 | -- |
| 5 | room | varchar(50) | 50 | 是 | -- | 0 | -- |
| 6 | profession | varchar(50) | 50 | 是 | -- | 0 | -- |
4、profession[--]
| 序号 | 列名 | 类型 | 长度 | 是否为空 | 默认值 | 小位数 | 注释 |
| 1 | id | int(11) | 11 | 否 | -- | 0 | -- |
| 2 | name | varchar(50) | 50 | 否 | -- | 0 | -- |
5、student[--]
| 序号 | 列名 | 类型 | 长度 | 是否为空 | 默认值 | 小位数 | 注释 |
| 1 | id | varchar(50) | 50 | 否 | -- | 0 | -- |
| 2 | username | varchar(50) | 50 | 否 | '' | 0 | -- |
| 3 | password | varchar(255) | 255 | 否 | '' | 0 | -- |
| 4 | real_name | varchar(50) | 50 | 否 | '' | 0 | -- |
| 5 | level | tinyint(4) | 4 | 否 | 2 | 0 | -- |
| 6 | school | varchar(50) | 50 | 否 | '' | 0 | -- |
| 7 | admission_time | varchar(50) | 50 | 否 | '' | 0 | -- |
| 8 | | varchar(50) | 50 | 否 | '0' | 0 | -- |
| 9 | profession | varchar(50) | 50 | 否 | '' | 0 | -- |
| 10 | grade | int(11) | 11 | 否 | -- | 0 | -- |
| 11 | phone | varchar(50) | 50 | 否 | '' | 0 | -- |
| 12 | sex | tinyint(4) | 4 | 否 | 0 | 0 | -- |
| 13 | create_time | timestamp | -- | 否 | CURRENT_TIMESTAMP | 0 | 创建时间 |
6、student_course[--]
| 序号 | 列名 | 类型 | 长度 | 是否为空 | 默认值 | 小位数 | 注释 |
| 1 | id | int(11) | 11 | 否 | -- | 0 | -- |
| 2 | student_id | varchar(255) | 255 | 否 | -- | 0 | -- |
| 3 | course_id | varchar(255) | 255 | 否 | -- | 0 | -- |
| 4 | name | varchar(255) | 255 | 否 | -- | 0 | -- |
| 5 | score | varchar(11) | 11 | 否 | -- | 0 | -- |
| 6 | point | decimal(4,2) | 4 | 否 | -- | 2 | -- |
| 7 | credits | decimal(4,2) | 4 | 否 | -- | 2 | -- |
| 8 | term | tinyint(4) | 4 | 否 | -- | 0 | -- |
| 9 | year | int(11) | 11 | 否 | -- | 0 | -- |
7、teacher[--]
| 序号 | 列名 | 类型 | 长度 | 是否为空 | 默认值 | 小位数 | 注释 |
| 1 | id | int(11) | 11 | 否 | -- | 0 | -- |
| 2 | username | varchar(50) | 50 | 否 | '' | 0 | -- |
| 3 | password | varchar(255) | 255 | 否 | '' | 0 | -- |
| 4 | real_name | varchar(50) | 50 | 否 | '' | 0 | -- |
| 5 | level | tinyint(4) | 4 | 否 | 1 | 0 | -- |
| 6 | school | varchar(50) | 50 | 否 | '' | 0 | -- |
| 7 | | varchar(50) | 50 | 否 | '0' | 0 | -- |
| 8 | phone | varchar(50) | 50 | 否 | '' | 0 | -- |
| 9 | sex | tinyint(4) | 4 | 否 | 0 | 0 | -- |
| 10 | create_time | timestamp | -- | 否 | CURRENT_TIMESTAMP | 0 | 创建时间 |
8、teacher_course[--]
| 序号 | 列名 | 类型 | 长度 | 是否为空 | 默认值 | 小位数 | 注释 |
| 1 | id | int(11) | 11 | 否 | -- | 0 | -- |
| 2 | teacher_id | varchar(20) | 20 | 否 | -- | 0 | -- |
| 3 | username | varchar(255) | 255 | 否 | -- | 0 | -- |
| 4 | name | varchar(255) | 255 | 否 | -- | 0 | -- |
| 5 | profession | varchar(255) | 255 | 否 | -- | 0 | -- |
| 6 | grade | varchar(255) | 255 | 否 | -- | 0 | -- |
| 7 | term | tinyint(4) | 4 | 否 | -- | 0 | -- |
| 8 | course_id | varchar(50) | 50 | 否 | -- | 0 | -- |
9、timetable[--]
| 序号 | 列名 | 类型 | 长度 | 是否为空 | 默认值 | 小位数 | 注释 |
| 1 | id | int(11) | 11 | 否 | -- | 0 | -- |
| 2 | week_id | int(11) | 11 | 否 | -- | 0 | -- |
| 3 | profession | varchar(50) | 50 | 否 | -- | 0 | -- |
| 4 | grade | varchar(50) | 50 | 否 | -- | 0 | -- |
| 5 | year | int(11) | 11 | 否 | -- | 0 | -- |
| 6 | term | tinyint(4) | 4 | 否 | -- | 0 | -- |
| 7 | week_num | int(11) | 11 | 是 | -- | 0 | 周数 |
10、upload[--]
| 序号 | 列名 | 类型 | 长度 | 是否为空 | 默认值 | 小位数 | 注释 |
| 1 | id | int(11) | 11 | 否 | -- | 0 | -- |
| 2 | user_id | varchar(255) | 255 | 否 | -- | 0 | -- |
| 3 | level | int(11) | 11 | 否 | 0 | 0 | -- |
| 4 | url | varchar(255) | 255 | 否 | -- | 0 | -- |
11、week[--]
| 序号 | 列名 | 类型 | 长度 | 是否为空 | 默认值 | 小位数 | 注释 |
| 1 | id | int(11) | 11 | 否 | -- | 0 | -- |
| 2 | monday | varchar(50) | 50 | 是 | -- | 0 | -- |
| 3 | tuesday | varchar(50) | 50 | 是 | -- | 0 | -- |
| 4 | wednesday | varchar(50) | 50 | 是 | -- | 0 | -- |
| 5 | thursday | varchar(50) | 50 | 是 | -- | 0 | -- |
| 6 | friday | varchar(50) | 50 | 是 | -- | 0 | -- |
| 7 | saturday | varchar(50) | 50 | 是 | -- | 0 | -- |
| 8 | sunday | varchar(50) | 50 | 是 | -- | 0 | -- |
第 5 章关键模块的设计与实现
5.1登录模块
管理员、教师和学生在登录界面输入账号+密码,点击“登录”按钮,系统在用户数据库表中会对管理员、教师和学生的账号进行匹配,账号+密码正确的话,就会登录到系统中各个用户的主管理界面,否则提示对应的信息,返回到登录的界面,其主界面展示如下图4.1所示。

图4.1 登录界面图
/**
* 登录
* @param data
* @param httpServletRequest
* @return
*/
@PostMapping("login")
public Map<String, Object> login(@RequestBody Map<String, String> data, HttpServletRequest httpServletRequest) {
log.info("[执行登录接口]");
String username = data.get("username");
String email = data.get("email");
String phone = data.get("phone");
String password = data.get("password");
List resultList = null;
Map<String, String> map = new HashMap<>();
if(username != null && "".equals(username) == false){
map.put("username", username);
resultList = service.select(map, new HashMap<>()).getResultList();
}
else if(email != null && "".equals(email) == false){
map.put("email", email);
resultList = service.select(map, new HashMap<>()).getResultList();
}
else if(phone != null && "".equals(phone) == false){
map.put("phone", phone);
resultList = service.select(map, new HashMap<>()).getResultList();
}else{
return error(30000, "账号或密码不能为空");
}
if (resultList == null || password == null) {
return error(30000, "账号或密码不能为空");
}
//判断是否有这个用户
if (resultList.size()<=0){
return error(30000,"用户不存在");
}
User byUsername = (User) resultList.get(0);
Map<String, String> groupMap = new HashMap<>();
groupMap.put("name",byUsername.getUserGroup());
List groupList = userGroupService.select(groupMap, new HashMap<>()).getResultList();
if (groupList.size()<1){
return error(30000,"用户组不存在");
}
UserGroup userGroup = (UserGroup) groupList.get(0);
//查询用户审核状态
if (!StringUtils.isEmpty(userGroup.getSourceTable())){
String sql = "select examine_state from "+ userGroup.getSourceTable() +" WHERE user_id = " + byUsername.getUserId();
String res = String.valueOf(service.runCountSql(sql).getSingleResult());
if (res==null){
return error(30000,"用户不存在");
}
if (!res.equals("已通过")){
return error(30000,"该用户审核未通过");
}
}
//查询用户状态
if (byUsername.getState()!=1){
return error(30000,"用户非可用状态,不能登录");
}
String md5password = service.encryption(password);
if (byUsername.getPassword().equals(md5password)) {
// 存储Token到数据库
AccessToken accessToken = new AccessToken();
accessToken.setToken(UUID.randomUUID().toString().replaceAll("-", ""));
accessToken.setUser_id(byUsername.getUserId());
tokenService.save(accessToken);
// 返回用户信息
JSONObject user = JSONObject.parseObject(JSONObject.toJSONString(byUsername));
user.put("token", accessToken.getToken());
JSONObject ret = new JSONObject();
ret.put("obj",user);
return success(ret);
} else {
return error(30000, "账号或密码不正确");
}
}
5.2首页功能模块
首页作为系统的入口,应该简洁明了地展示系统的主要功能和用户关心的信息。通过直观的图标和链接,用户可以快速定位到课程表管理、成绩信息管理、成绩统计分析等功能。同时,首页还可以展示一些统计信息,如班级平均成绩、课程热度等,帮助用户快速了解整体情况。界面如下图5.2所示。

图5.2 用户管理界面图
5.3密码修改模块
用户使用该系统注册完成后,用户对登录密码有修改需求时,系统也可以提供用户修改密码权限。系统中所有的操作者能够变更自己的密码信息,执行该功能首先必须要登入系统,然后选择密码变更选项以后在给定的文本框中填写初始密码和新密码来完成修改密码的操作。在填写的时候,假如两次密码填写存在差异,那么此次密码变更操作失败,下面的图片展示的就是该板块对应的界面。

图5.3 密码修改界面图
密码修改代码如下:
/**
* 修改密码
* @param data
* @param request
* @return
*/
@PostMapping("change_password")
public Map<String, Object> change_password(@RequestBody Map<String, String> data, HttpServletRequest request){
// 根据Token获取UserId
String token = request.getHeader("x-auth-token");
Integer userId = tokenGetUserId(token);
// 根据UserId和旧密码获取用户
Map<String, String> query = new HashMap<>();
String o_password = data.get("o_password");
query.put("user_id" ,String.valueOf(userId));
query.put("password" ,service.encryption(o_password));
int count = service.selectBaseCount(service.count(query, service.readConfig(request)));
if(count > 0){
// 修改密码
Map<String,Object> form = new HashMap<>();
form.put("password",service.encryption(data.get("password")));
service.update(query,service.readConfig(request),form);
return success(1);
}
return error(10000,"密码修改失败!");
}
5.4课程表管理模块
课程表管理功能允许用户查看和编辑自己的课程表。前端界面应该清晰地展示课程的时间、地点、教师等信息,并提供搜索、筛选和排序功能,方便用户快速找到需要的课程。此外,用户还可以添加、修改或删除课程,以满足个性化需求。界面如下图5.4所示。

图5.4 课程表管理界面图
5.5成绩信息管理模块
成绩信息管理是系统的核心功能之一,它允许用户查看和管理自己的成绩信息。前端界面应该按照课程或学期进行分类展示,清晰地显示成绩、评分标准和排名等信息。同时,用户还可以查看历次考试的成绩趋势,以便更好地了解自己的学习情况。为了方便用户操作,前端还应该提供成绩录入、修改和删除等功能。界面如下图5.5所示。

图5.5 成绩信息管理界面图
5.6成绩统计分析模块
成绩统计分析功能可以帮助用户深入了解自己的学习情况。前端界面应该提供多种统计分析图表,如柱状图、折线图和饼图等,展示不同课程、不同时间段内的成绩分布和变化趋势。这些图表可以帮助用户快速发现自己在哪些课程或哪些方面存在不足,从而制定更有效的学习计划。界面如下图5.6所示。

图4.6成绩统计分析界面图
第 6 章系统实验与结果分析
6.1测试的目的
通过前面章节的介绍,我们可以看到本英才培训中心学员成绩管理系统已经完成了,但是能不能投入使用还是未知,因为在每个项目正式使用之前必须对开发的项目进行测试,如果不进行测试一旦投入使用可能会出现很多未可知的问题,比如使用人数太多导致系统瘫痪,比如某一功能存在bug信息填写错误等等,这些错误将给使用者带来很多的困扰,甚至造成更大的损失,因此测试是项目投入使用的最后一步,为用户提供一个运行顺畅、完美的项目也就是我们进行最后测试的目的。
6.2系统部分测试
用户登录功能测试:
表5.1 用户登录功能测试表
| 测试名称 | 测试功能 | 操作过程 | 预期结果 | 测试结果 |
| 用户登录模块测试 | 用户登录成功的情况 | 点击前登录界面输入账号和密码分别输入admin和admin后点击“登录”按钮。 | 登录成功并调整到用户界面 | 正确 |
课程表管理添加功能测试:
表5.2 课程表管理添加功能测试表
| 测试名称 | 测试功能 | 操作过程 | 预期结果 | 测试结果 |
| 课程表管理添加模块测试 | 课程表管理添加成功的情况 | 在课程表管理的页面中将点击添加,输入课程表管理关信息,输入正确的信息后然后点击“提交”按钮。 | 提示添加成功 | 正确 |
| 课程表管理添加模块测试 | 课程表管理添加失败的情况 | 在课程表管理页面中不填写的名称、类型信息,其他信息正常输入“提交”按钮。 | 提示“添加失败,信息不能为空” | 正确 |
密码修改功能测试:
表5-3 密码修改功能测试表
| 用例名称 | 密码修改测试用例 |
| 目的 | 测试管理员密码修改功能 |
| 前提 | 管理员用户正常登录情况下 |
| 测试流程 | 1)管理员密码修改并完成填写。 2)点击进行提交。 |
| 预期结果 | 使用新的密码可以登录 |
| 实际结果 | 实际结果与预期结果一致 |
6.3系统测试结果
通过编写英才培训中心学员成绩管理系统的测试用例,已经检测完毕用户的登录模块、课程表管理添加模块、修改密码模块的功能测试,在对以上功能得测试过程中,发现了系统中的很多漏送并进行了完善,经过多人在线进行测试,系统完全可以正常运行,当然在后期的维护中系统将不断完善。
第 7 章结论
在Spring Boot英才培训中心学员成绩管理系统的前端设计中,我们倾注了大量心血,力求打造一个既美观又实用的用户界面。通过深入研究用户需求和习惯,我们成功构建了一个用户友好、功能全面且操作流畅的前端界面。
首先,在界面布局上,我们采用了简洁明了的设计原则,将各个功能模块进行清晰的划分,使用户能够快速定位到所需的功能。无论是课程表管理、成绩信息管理,还是成绩统计分析,都通过直观的图标和明确的文字标注,方便用户快速识别和操作。
其次,在交互体验方面,我们注重提升用户的操作效率和舒适度。通过优化按钮、输入框等交互元素的设计,我们确保了用户在进行操作时能够感到流畅和自然。同时,我们还提供了友好的错误提示和反馈机制,帮助用户及时发现并纠正错误,提高操作成功率。
此外,在数据安全性方面,我们高度重视用户数据的保护。通过采用加密传输协议(如HTTPS)等安全措施,我们确保了用户数据在传输过程中的安全性和完整性。同时,我们还对用户输入进行了严格的验证和过滤,防止恶意攻击和数据泄露的风险。
最后,我们注重界面的美观度和易用性。通过精心挑选的色彩搭配和图标设计,我们为用户呈现了一个美观大方的界面。同时,我们还根据用户的使用习惯和反馈,不断对界面进行优化和改进,使其更加符合用户的需求和期望。
综上所述,Spring Boot英才培训中心学员成绩管理系统的前端设计在界面布局、交互体验、数据安全性以及美观度等方面都达到了较高的水平。它不仅满足了用户的需求,还为用户提供了优质的体验,是英才培训中心学员成绩管理系统不可或缺的一部分。
[1]罗光武,陈典灿,吴荷,等. 应用Springboot+Vue框架的时间管理软件的设计与实现 [J]. 工业控制计算机, 2024, 37 (04): 64-66.
[2]陈彬. 基于SpringBoot技术的海产品销售平台设计与开发 [J]. 信息与电脑(理论版), 2024, 36 (05): 77-80.
[3]廖常武. 基于Web的高校成绩管理系统的设计与实现 [J]. 科技风, 2023, (27): 4-6. DOI:10.19392/j.cnki.1671-7341.202327002.
[4]郭旭,张洁,李光军. 基于ASP.NET的智慧校园运动会编排与成绩管理系统设计 [J]. 电脑编程技巧与维护, 2023, (07): 104-106. DOI:10.16184/j.cnki.comprg.2023.07.037.
[5]Acheampong O . Knowledge Management Systems Implementation Effects on University Students’ Academic Performance: The Socio-Technical Theory Perspective [J]. Education and Information Technologies, 2023, 29 (4): 4417-4442.
[6]杨洪涛. 基于Python+MySQL的学生成绩管理系统的设计与实现 [J]. 电脑编程技巧与维护, 2023, (05): 86-89. DOI:10.16184/j.cnki.comprg.2023.05.036.
[7]仲浩. 基于云平台的成绩管理系统的设计与实现 [J]. 电子制作, 2022, 30 (23): 54-56+46. DOI:10.16589/j.cnki.cn11-3571/tn.2022.23.005.
[8]Yang Y . Design and Implementation of Student Information Management System Based on Springboot [J]. Advances in Computer, Signals and Systems, 2022, 6 (6):
[9]陈立. 校园运动会管理系统的设计与实现 [J]. 电子制作, 2022, 30 (13): 45-48. DOI:10.16589/j.cnki.cn11-3571/tn.2022.13.009.
[10]闫宏飞,胡扬,王彦恺. 面向Canvas学习管理系统的在线数据分析和挖掘研究 [J]. 文献与数据学报, 2022, 4 (01): 72-85.
[11]Luc P F ,Line M ,Denis L . Seizing the opportunity: the emergence of shared leadership during the deployment of an integrated performance management system [J]. BMC Health Services Research, 2022, 22 (1): 285-285.
[12]Hejing W . Commerce Middle Office Management System Based on Springboot [J]. International Journal of Advanced Network, Monitoring and Controls, 2022, 7 (2): 32-45.
[13]Line M ,Luc P F ,Denis L , et al. The Integrated Performance Management System: A Key to Service Trajectory Integration [J]. International Journal of Integrated Care, 2021, 21 (4): 25-.
[14]袁妍,李为洁. 高校研究生成绩管理系统的档案数字化管理 [J]. 文化产业, 2021, (32): 50-52.
[15]李燕. 基于B/S架构的体育竞赛成绩管理系统设计 [J]. 微型电脑应用, 2021, 37 (11): 47-49+60.
[16]王千文. 基于Web的学生实习管理系统的开发与应用 [J]. 电脑知识与技术, 2021, 17 (07): 75-77. DOI:10.14004/j.cnki.ckt.2021.0735.
[17]李桂珍. 基于C语言的学生成绩管理系统的设计与实现 [J]. 电子制作, 2021, (04): 61-63. DOI:10.16589/j.cnki.cn11-3571/tn.2021.04.024.
[18]桑一梅,陆文怡. 学生管理系统的设计与实现 [J]. 电脑知识与技术, 2020, 16 (35): 62-63+77. DOI:10.14004/j.cnki.ckt.2020.3783.
[19]曾伟梁,李佳宁. 基于Java Web MVC框架的学生成绩管理系统设计 [J]. 南昌师范学院学报, 2020, 41 (06): 37-40.
[20]周霞,陈立平. 高职院校考试成绩管理系统的研究与分析 [J]. 中国多媒体与网络教学学报(中旬刊), 2020, (12): 175-177.
致谢
在Spring Boot英才培训中心学员成绩管理系统的开发与实施过程中,我们深感每一位参与者的辛勤付出与无私奉献。在此,我们向所有为该项目付出努力的人表示衷心的感谢。
首先,我们要感谢项目团队的每一位成员。你们的智慧、才能和毅力是项目成功的关键。你们不辞辛劳地投入到每一个开发阶段,无论是需求分析、系统设计、编码实现还是测试部署,都展现出了极高的专业素养和责任感。感谢你们在项目中的相互协作与支持,使得系统能够按时交付并稳定运行。
同时,我们要感谢技术支持团队和合作伙伴。在项目开发过程中,你们提供了宝贵的技术支持和资源分享,帮助我们解决了许多技术难题。你们的专业能力和合作精神为我们项目的顺利进行提供了有力保障。
此外,我们还要感谢英才培训中心的领导和同事们。是你们的信任和支持,让我们有机会参与这个项目,并在实践中不断成长和进步。你们的意见和建议为系统的改进和完善提供了重要参考。
最后,我们要感谢所有使用本系统的学生和教师。是你们的实际需求和反馈,让我们不断迭代和优化系统,提供更加优质的服务。我们期待与你们一起,共同推动教育培训行业的进步与发展。
再次感谢所有为Spring Boot英才培训中心学员成绩管理系统付出努力的人,是你们的支持和帮助,让我们取得了今天的成绩。我们将继续努力,为教育培训行业的发展贡献更多力量。

被折叠的 条评论
为什么被折叠?



