摘要
在数字化浪潮的推动下,我们紧跟时代步伐,借助Spring Boot强大的后端开发能力和Vue.js前端框架的灵活性,结合微信小程序的广泛用户基础,精心打造了一款新颖的新闻微信小程序。这款小程序不仅提供了实时、便捷的新闻资讯服务,还通过其用户友好的界面和丰富的社交功能,为用户带来了沉浸式的新闻阅读体验。无论是快速浏览新闻要点,还是深入参与新闻讨论,用户都能在我们的新闻小程序中轻松实现,让新闻获取变得更加简单、高效、有趣。本系统使用 Java 语言,采用基于 MVC 模式的 JavaEE 技术进行开发,使用MyEclipse 编译器编写,数据方面主要采用的是微软的 MySQL 关系型数据库来作为数据存储媒介,配合前台 HTML+CSS 技术完成系统的开发。
关键词:新闻微信小程序;SpringBoot框架;Mysql数据库
Driven by the wave of digitization, we have kept up with the times, leveraging the powerful backend development capabilities of Spring Boot and the flexibility of Vue.js front-end framework, combined with the extensive user base of WeChat mini programs, and carefully crafted a novel news WeChat mini program. This mini program not only provides real-time and convenient news and information services, but also brings users an immersive news reading experience through its user-friendly interface and rich social functions. Whether it's quick browsing of news highlights or deep participation in news discussions, users can easily achieve it in our news mini program, making news acquisition simpler, more efficient, and more interesting. This system is developed using Java language and JavaEE technology based on MVC pattern. It is written using MyEclipse compiler and mainly uses Microsoft's MySQL relational database as the data storage medium. The system is developed in conjunction with front-end HTML+CSS technology.
Keywords: News WeChat mini program; SpringBoot framework; MySQL database
1.1选题背景及意义
在信息化高速发展的今天,新闻传播的速度和方式发生了革命性的变革。为了满足用户对于新闻资讯的实时性、多样性和个性化需求,结合当前流行的技术栈和平台,我们提出了基于Spring Boot后端和Vue.js前端技术的新闻微信小程序选题。这一选题不仅顺应了技术发展的趋势,也深刻体现了新闻传播领域对于创新、高效和便捷性的追求。
随着移动互联网的普及和微信平台的崛起,微信小程序成为了连接用户与服务的重要桥梁。新闻作为人们获取信息的重要途径,也需要与时俱进,通过微信小程序这一新型平台,实现新闻资讯的快速传播和用户互动。同时,Spring Boot和Vue.js作为当前流行的技术栈,以其高效、稳定、易用的特点,为新闻微信小程序的开发提供了强大的技术支持。
基于Spring Boot+Vue.js的新闻微信小程序将为用户带来全新的新闻阅读体验。通过整合最新的新闻资讯和丰富的社交功能,用户可以随时随地获取自己感兴趣的新闻内容,并与他人分享、讨论。这不仅能够提高新闻的传播效率和用户参与度,还能够促进信息的交流与共享,推动社会的进步与发展。同时,该选题也为新闻传播领域的技术创新和应用探索提供了新的思路和方法,具有重要的学术和实践价值。
1.2国内外研究概况
在国内,随着移动互联网的迅猛发展,微信小程序以其轻量级、易传播的特点迅速走红,成为信息传播的新宠。而Spring Boot和Vue.js作为后端和前端领域的佼佼者,其结合使用在新闻微信小程序的开发中展现出巨大的潜力。国内的研究者们不断探索和实践,力求将这两者完美结合,为用户提供更加流畅、高效的新闻阅读体验。同时,他们也关注着用户体验、社交互动等方面,力求通过技术创新为用户带来更多便利和乐趣。
在国际上,Spring Boot和Vue.js同样受到了广泛的关注和研究。许多研究机构和开发者致力于将这两者应用于新闻微信小程序的开发中,探索其在实际应用中的效果和价值。他们关注着新闻资讯的实时性、准确性以及用户体验等方面,通过技术创新不断提高新闻微信小程序的质量和性能。同时,他们也关注着小程序在不同地区、不同文化背景下的适应性,力求为全球用户提供更加优质的新闻服务。
1.3论文结构安排
第一章:引言,介绍研究背景和动机,概述研究目的和意义,概括国内外研究现状,并提供论文结构概述。
第二章:系统需求分析,通过用户需求分析和功能需求分析,明确用户对系统的需求和系统应具备的功能。
第三章:系统设计,设计系统架构,包括选择合适的架构模式和数据库设计,以及各个模块的详细设计。
第四章:系统实现,选择合适的技术工具和框架,逐一实现各个模块,建立数据库连接并实现前端界面开发。
第五章:系统测试,进行单元测试、集成测试和整体系统测试,确保系统功能的正确性、协调性和稳定性。
第六章,总结,总结研究工作的主要内容和成果,评价系统的优点和不足,并提出改进和进一步研究的建议,强调研究的意义和影响。
2.1系统可行性分析
2.1.1技术可行性分析
新闻微信小程序采用了Spring Boot框架,开发了功能完备、使用简单的前端应用程序,并建立、维护了一个数据完整、安全、稳定性强的后台数据库系统。
系统使用Spring Boot框架和Mysql数据库作为设计工具,可简单易行地学习操作。用户角色之间的相结合开发一套新闻微信小程序是值得尝试的,数据完整性和许多品质为数据的功能分配和管理提供了依据。它也是数据库安全平台的重要组成部分,是提高和增强数据安全性的重要手段。此外,为了提供更平滑,更智能和更有效的基本控制方法,定义了同时构建对安全计算环境的支持所需的步骤,并帮助维护安全性。因为在这两种开发工具中,功能强大且免费且界面良好,所以新闻微信小程序在技术方面是可行的。
2.1.2经济可行性分析
新闻微信小程序管理的开发是由开发者自己开发,不需要购买其他软件或者端口之类的,而且在新闻微信小程序管理的开发之前所做的市场调研及其他的新闻微信小程序,都是没有任何费用的,通过开发者自己的努力,所有的工作的都是自己亲力亲为,在碰到自己比较难以解决的问题,大多是通过同学和指导老师的帮助进行相关信息的解决,所以对于新闻微信小程序的开发在经济上是完全可行的,没有任何费用支出的。
使用Spring Boot框架是比较成熟的技术,所以新闻微信小程序的开发在经济上是没有问题的。
2.1.3操作可行性分析
可操作性主要是对新闻微信小程序系统设计完成后,用户的使用体验度,对于管理员可以通过系统随时管理相关的数据信息,并且对于管理员、用户角色,都可以简单明了的进入到自己的系统界面,通过界面导航菜单可以简单明了地操作功能模块,方便用户信息需求和新闻信息管理数据信息,对于系统的操作,不需要专业人员都可以直接进行功能模块的操作管理,所以在系统的可操作性是完全可以的。本系统的操作使用的也是界面窗口进行登录,所以操作人员只要会简单的电脑操作就完全可以的。
2.2系统需求分析
2.2.1功能需求分析
新闻微信小程序我划分为了用户管理模块和管理员模块这两大部分。
读者用户功能:
(1)登录: 新闻微信小程序前台注册后的用户是可以通过自己的账户名和密码进行登录的,当用户输入完整的自己的账户名和密码后,点击“登录”按钮后,将会首先验证输入的有没有空数据,再次验证输入的账户名+密码和数据库中当前保存的用户信息是否一致,只有在一致后将会登录成功并自动跳转到 新闻微信小程序的首页中;否则将会提示相应错误信息。
(2)交流论坛:当用户点击下方导航栏“交流论坛”这一菜单按钮,会显示管理员在后台发布的所有的交流论坛,可以查看详情,进行收藏、点赞、评论等。
(3)新闻信息:当用户点击下方导航栏“新闻信息”这一菜单按钮,会显示管理员在后台发布的所有的新闻信息,可以查看详情,进行记录、收藏、点赞、评论等。
(4)通知公告:当用户点击下方导航栏“通知公告”这一菜单按钮,会显示管理员在后台发布的所有的通知公告信息,可以查看详情,进行收藏、点赞、评论等。
(5)我的模块:读者用户在前台点击“我的”可以对用户的基本信息、收藏、观看记录、论坛管理等信息进行管理。
管理员端:
(1)系统用户:包括用户账号的添加、编辑和删除操作,可以查看用户信息、修改用户权限、冻结或解冻用户账号等。
(2)系统管理:当管理员点击“系统管理”时,可查看轮播图管理,如需添加新的轮播图,点击右侧“新增”按钮,上传图片,输入标题,点击“确认”按钮进行添加。
(3)通知公告管理:当管理员点击“通知公告管理”时,可查看通知公告,如需添加新的通知公告,点击右侧“新增”按钮,上传图片,输入标题,点击“确认”按钮进行添加。
(4)交流管理:当管理员点击“交流管理”时,可查看论坛列表、论坛分类;如需添加新的交流论坛,点击左侧“添加”按钮,上传封面图,输入标题,选择分类,输入标签、描述和正文,点击“提交”按钮进行添加。同时可对 新闻微信小程序模块的资讯信息进行增删改查。
(5)观看记录管理:当管理员点击“观看记录管理”时,可查所有用户观看记录详情信息。同时可对观看记录信息进行增删改查。
(6)新闻分类管理:当管理员点击“新闻分类管理”时,可查所有新闻分类详情信息。同时可对新闻分类信息进行增删改查。
(7)新闻信息管理:当管理员点击“新闻信息管理”时,可查所有新闻信息详情信息。同时可对新闻信息信息进行增删改查。
(8)个人信息:管理员点击“个人信息”按钮,可以对个人的头像、昵称、手机号码等信息进行更新。
(9)修改密码:管理员点击“修改密码”按钮,可以对登录密码进行更改,首先输入原密码,然后再输入新密码和确认密码,当原密码正确,输入两次新密码一致,
2.2.2非功能性需求分析
非功能性分析旨在评估新闻微信小程序的非功能需求和性能要求。通过对性能、可靠性、安全性、可用性和扩展性等方面进行评估,确保平台能够满足用户和系统运行的要求。具体如下2-1表格中:
表2.1新闻微信小程序非功能需求表
| 非功能性要求 | 说明 |
| 性能 | 评估响应时间、并发用户数、吞吐量等指标,以确保平台稳定高效地运行。 |
| 可靠性 | 评估系统的稳定性、容错能力和数据完整性,保障系统在故障情况下正常运行。 |
| 安全性 | 评估用户身份认证、数据加密和访问控制等,保护用户信息和交易的安全。 |
| 可用性 | 评估系统的稳定性、故障处理能力和用户界面友好性,提供良好的用户体验。 |
| 扩展性 | 评估系统的可扩展性和灵活性,以便根据需求进行功能扩展和升级。 |
2.3系统用例分析
系统用例分析是对新闻微信小程序中各个功能模块的用户需求和行为进行分析,以识别和描述不同的用户用例。通过系统用例分析,可以深入了解用户在平台上的操作流程和交互方式,为系统设计和开发提供指导,并确保平台能够满足用户的需求和期望。
新闻微信小程序中读者角色用例图如图2.1所示:

图2.1读者角色用例图
新闻微信小程序中管理员用例图如图2.2所示:

图2.2 管理员用例图
2.4本章小结
在系统分析的章节中,我们通过可行性分析、功能分析和系统用例分析等方法,全面评估了新闻微信小程序的可行性、功能需求以及用户需求。这些分析为后续的系统设计和开发提供了重要的指导和决策依据,确保平台能够满足用户需求,并实现预期目标和效益。
第3章系统设计
新闻微信小程序总体设计包括系统架构、数据库设计、用户界面设计等方面。通过三层架构模式,确保系统的可靠性和可扩展性。设计规范化的数据库结构,以存储和管理食谱信息、用户数据等。同时,注重用户界面的友好性和易用性,提供便捷的功能操作和良好的用户体验。总体设计的目标是实现一个稳定、安全、高效的新闻微信小程序,满足用户的需求。
3.1系统架构设计
在系统架构设计中,我们将确定系统的整体结构和组件之间的关系。这包括选择适当的架构风格,划分系统的层次结构,并定义各个模块的职责和交互方式。架构图如下图所示。

图3-1新闻微信小程序架构设计图
表现层(Presentation Layer):负责与用户进行交互,将系统的功能和数据以易于理解和操作的方式展示给用户。通常包括用户界面、页面设计和用户输入验证等。
业务逻辑层(Business Logic Layer):处理系统的核心业务逻辑,包括对用户请求的处理、业务规则的执行以及数据的处理和转换。它独立于表现层和数据层,实现了业务逻辑的封装和复用。
数据层(Data Layer):负责数据的存储、访问和管理,包括数据库和持久化机制。数据层提供了对数据的增删改查操作,并与业务逻辑层进行交互,使系统能够有效地存储和检索数据。
这三个层次相互独立,通过明确的接口和协议进行通信,实现了系统的模块化和可扩展性。表现层负责将用户的请求传递给业务逻辑层,业务逻辑层处理请求并返回结果,最后数据层负责与数据库交互并提供数据支持。这种分层架构有助于实现系统的可维护性、灵活性和可测试性。
3.2系统功能模块设计
通过整体功能模块设计,我们将根据需求分析的结果,将系统的功能划分为不同的模块。每个模块负责实现特定的功能,并与其他模块进行协作。我们将详细定义每个模块的输入、输出、处理逻辑和相互依赖关系。具体的功能模块图如图3.1所示。

图3.1 新闻微信小程序功能模块图
3.3数据库设计
数据库设计是系统开发中至关重要的一环,它涉及到数据的组织、存储和管理。在数据库设计中,我们将根据系统的需求设计数据库的概念结构和逻辑结构,包括定义实体、属性、关系和约束等。
3.3.1数据库概念结构设计
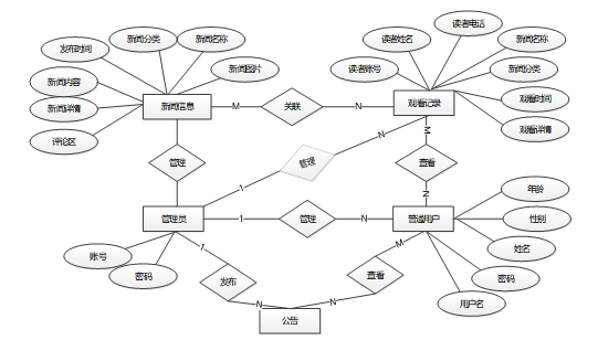
数据库概念结构设计主要涉及数据库的实体和实体之间的关系。通过实体-关系模型或者其他适当的模型,我们将定义系统中涉及的各个实体以及它们之间的联系。下面是整个新闻微信小程序的总E-R关系图。

图3.2新闻微信小程序总E-R关系图
3.3.2数据库逻辑结构设计
数据库逻辑结构设计则是在概念结构的基础上,进行具体的数据库表设计。我们将定义每个表的结构、字段和约束,并建立表与表之间的关系。具体如下。
| 编号 | 名称 | 数据类型 | 长度 | 小数位 | 允许空值 | 主键 | 默认值 | 说明 |
| 1 | token_id | int | 10 | 0 | N | Y | 临时访问牌ID | |
| 2 | token | varchar | 64 | 0 | Y | N | 临时访问牌 | |
| 3 | info | text | 65535 | 0 | Y | N | ||
| 4 | maxage | int | 10 | 0 | N | N | 2 | 最大寿命:默认2小时 |
| 5 | create_time | timestamp | 19 | 0 | N | N | CURRENT_TIMESTAMP | 创建时间: |
| 6 | update_time | timestamp | 19 | 0 | N | N | CURRENT_TIMESTAMP | 更新时间: |
| 7 | user_id | int | 10 | 0 | N | N | 0 | 用户编号: |
| 编号 | 名称 | 数据类型 | 长度 | 小数位 | 允许空值 | 主键 | 默认值 | 说明 |
| 1 | auth_id | int | 10 | 0 | N | Y | 授权ID: | |
| 2 | user_group | varchar | 64 | 0 | Y | N | 用户组: | |
| 3 | mod_name | varchar | 64 | 0 | Y | N | 模块名: | |
| 4 | table_name | varchar | 64 | 0 | Y | N | 表名: | |
| 5 | page_title | varchar | 255 | 0 | Y | N | 页面标题: | |
| 6 | path | varchar | 255 | 0 | Y | N | 路由路径: | |
| 7 | position | varchar | 32 | 0 | Y | N | 位置: | |
| 8 | mode | varchar | 32 | 0 | N | N | _blank | 跳转方式: |
| 9 | add | tinyint | 3 | 0 | N | N | 1 | 是否可增加: |
| 10 | del | tinyint | 3 | 0 | N | N | 1 | 是否可删除: |
| 11 | set | tinyint | 3 | 0 | N | N | 1 | 是否可修改: |
| 12 | get | tinyint | 3 | 0 | N | N | 1 | 是否可查看: |
| 13 | field_add | text | 65535 | 0 | Y | N | 添加字段: | |
| 14 | field_set | text | 65535 | 0 | Y | N | 修改字段: | |
| 15 | field_get | text | 65535 | 0 | Y | N | 查询字段: | |
| 16 | table_nav_name | varchar | 500 | 0 | Y | N | 跨表导航名称: | |
| 17 | table_nav | varchar | 500 | 0 | Y | N | 跨表导航: | |
| 18 | option | text | 65535 | 0 | Y | N | 配置: | |
| 19 | create_time | timestamp | 19 | 0 | N | N | CURRENT_TIMESTAMP | 创建时间: |
| 20 | update_time | timestamp | 19 | 0 | N | N | CURRENT_TIMESTAMP | 更新时间: |
| 编号 | 名称 | 数据类型 | 长度 | 小数位 | 允许空值 | 主键 | 默认值 | 说明 |
| 1 | collect_id | int | 10 | 0 | N | Y | 收藏ID: | |
| 2 | user_id | int | 10 | 0 | N | N | 0 | 收藏人ID: |
| 3 | source_table | varchar | 255 | 0 | Y | N | 来源表: | |
| 4 | source_field | varchar | 255 | 0 | Y | N | 来源字段: | |
| 5 | source_id | int | 10 | 0 | N | N | 0 | 来源ID: |
| 6 | title | varchar | 255 | 0 | Y | N | 标题: | |
| 7 | img | varchar | 255 | 0 | Y | N | 封面: | |
| 8 | create_time | timestamp | 19 | 0 | N | N | CURRENT_TIMESTAMP | 创建时间: |
| 9 | update_time | timestamp | 19 | 0 | N | N | CURRENT_TIMESTAMP | 更新时间: |
| 编号 | 名称 | 数据类型 | 长度 | 小数位 | 允许空值 | 主键 | 默认值 | 说明 |
| 1 | comment_id | int | 10 | 0 | N | Y | 评论ID: | |
| 2 | user_id | int | 10 | 0 | N | N | 0 | 评论人ID: |
| 3 | reply_to_id | int | 10 | 0 | N | N | 0 | 回复评论ID:空为0 |
| 4 | content | longtext | 2147483647 | 0 | Y | N | 内容: | |
| 5 | nickname | varchar | 255 | 0 | Y | N | 昵称: | |
| 6 | avatar | varchar | 255 | 0 | Y | N | 头像地址:[0,255] | |
| 7 | create_time | timestamp | 19 | 0 | N | N | CURRENT_TIMESTAMP | 创建时间: |
| 8 | update_time | timestamp | 19 | 0 | N | N | CURRENT_TIMESTAMP | 更新时间: |
| 9 | source_table | varchar | 255 | 0 | Y | N | 来源表: | |
| 10 | source_field | varchar | 255 | 0 | Y | N | 来源字段: | |
| 11 | source_id | int | 10 | 0 | N | N | 0 | 来源ID: |
| 编号 | 名称 | 数据类型 | 长度 | 小数位 | 允许空值 | 主键 | 默认值 | 说明 |
| 1 | forum_id | mediumint | 8 | 0 | N | Y | 论坛id | |
| 2 | display | smallint | 5 | 0 | N | N | 100 | 排序 |
| 3 | user_id | mediumint | 8 | 0 | N | N | 0 | 用户ID |
| 4 | nickname | varchar | 16 | 0 | Y | N | 昵称:[0,16] | |
| 5 | praise_len | int | 10 | 0 | Y | N | 0 | 点赞数 |
| 6 | hits | int | 10 | 0 | N | N | 0 | 访问数 |
| 7 | title | varchar | 125 | 0 | N | N | 标题 | |
| 8 | keywords | varchar | 125 | 0 | Y | N | 关键词 | |
| 9 | description | varchar | 255 | 0 | Y | N | 描述 | |
| 10 | url | varchar | 255 | 0 | Y | N | 来源地址 | |
| 11 | tag | varchar | 255 | 0 | Y | N | 标签 | |
| 12 | img | text | 65535 | 0 | Y | N | 封面图 | |
| 13 | content | longtext | 2147483647 | 0 | Y | N | 正文 | |
| 14 | create_time | timestamp | 19 | 0 | N | N | CURRENT_TIMESTAMP | 创建时间: |
| 15 | update_time | timestamp | 19 | 0 | N | N | CURRENT_TIMESTAMP | 更新时间: |
| 16 | avatar | varchar | 255 | 0 | Y | N | 发帖人头像: | |
| 17 | type | varchar | 64 | 0 | N | N | 0 | 论坛分类:[0,1000]用来搜索指定类型的论坛帖 |
| 编号 | 名称 | 数据类型 | 长度 | 小数位 | 允许空值 | 主键 | 默认值 | 说明 |
| 1 | type_id | smallint | 5 | 0 | N | Y | 分类ID:[0,10000] | |
| 2 | name | varchar | 16 | 0 | N | N | 分类名称:[2,16] | |
| 3 | description | varchar | 255 | 0 | Y | N | 描述:[0,255]描述该分类的作用 | |
| 4 | url | varchar | 255 | 0 | Y | N | 外链地址:[0,255]如果该分类是跳转到其他网站的情况下,就在该URL上设置 | |
| 5 | father_id | smallint | 5 | 0 | N | N | 0 | 上级分类ID:[0,32767] |
| 6 | icon | varchar | 255 | 0 | Y | N | 分类图标: | |
| 7 | create_time | timestamp | 19 | 0 | N | N | CURRENT_TIMESTAMP | 创建时间: |
| 8 | update_time | timestamp | 19 | 0 | N | N | CURRENT_TIMESTAMP | 更新时间: |
| 编号 | 名称 | 数据类型 | 长度 | 小数位 | 允许空值 | 主键 | 默认值 | 说明 |
| 1 | hits_id | int | 10 | 0 | N | Y | 点赞ID: | |
| 2 | user_id | int | 10 | 0 | N | N | 0 | 点赞人: |
| 3 | create_time | timestamp | 19 | 0 | N | N | CURRENT_TIMESTAMP | 创建时间: |
| 4 | update_time | timestamp | 19 | 0 | N | N | CURRENT_TIMESTAMP | 更新时间: |
| 5 | source_table | varchar | 255 | 0 | Y | N | 来源表: | |
| 6 | source_field | varchar | 255 | 0 | Y | N | 来源字段: | |
| 7 | source_id | int | 10 | 0 | N | N | 0 | 来源ID: |
| 编号 | 名称 | 数据类型 | 长度 | 小数位 | 允许空值 | 主键 | 默认值 | 说明 |
| 1 | news_classification_id | int | 10 | 0 | N | Y | 新闻分类ID | |
| 2 | news_classification | varchar | 64 | 0 | Y | N | 新闻分类 | |
| 3 | create_time | datetime | 19 | 0 | N | N | CURRENT_TIMESTAMP | 创建时间 |
| 4 | update_time | timestamp | 19 | 0 | N | N | CURRENT_TIMESTAMP | 更新时间 |
| 编号 | 名称 | 数据类型 | 长度 | 小数位 | 允许空值 | 主键 | 默认值 | 说明 |
| 1 | news_information_id | int | 10 | 0 | N | Y | 新闻信息ID | |
| 2 | news_title | varchar | 64 | 0 | Y | N | 新闻名称 | |
| 3 | news_classification | varchar | 64 | 0 | Y | N | 新闻分类 | |
| 4 | news_images | varchar | 255 | 0 | Y | N | 新闻图片 | |
| 5 | release_time | datetime | 19 | 0 | Y | N | 发布时间 | |
| 6 | news_content | varchar | 64 | 0 | Y | N | 新闻内容 | |
| 7 | news_detail | text | 65535 | 0 | Y | N | 新闻详情 | |
| 8 | hits | int | 10 | 0 | N | N | 0 | 点击数 |
| 9 | praise_len | int | 10 | 0 | N | N | 0 | 点赞数 |
| 10 | create_time | datetime | 19 | 0 | N | N | CURRENT_TIMESTAMP | 创建时间 |
| 11 | update_time | timestamp | 19 | 0 | N | N | CURRENT_TIMESTAMP | 更新时间 |
| 编号 | 名称 | 数据类型 | 长度 | 小数位 | 允许空值 | 主键 | 默认值 | 说明 |
| 1 | notice_id | mediumint | 8 | 0 | N | Y | 公告id: | |
| 2 | title | varchar | 125 | 0 | N | N | 标题: | |
| 3 | content | longtext | 2147483647 | 0 | Y | N | 正文: | |
| 4 | create_time | timestamp | 19 | 0 | N | N | CURRENT_TIMESTAMP | 创建时间: |
| 5 | update_time | timestamp | 19 | 0 | N | N | CURRENT_TIMESTAMP | 更新时间: |
| 编号 | 名称 | 数据类型 | 长度 | 小数位 | 允许空值 | 主键 | 默认值 | 说明 |
| 1 | praise_id | int | 10 | 0 | N | Y | 点赞ID: | |
| 2 | user_id | int | 10 | 0 | N | N | 0 | 点赞人: |
| 3 | create_time | timestamp | 19 | 0 | N | N | CURRENT_TIMESTAMP | 创建时间: |
| 4 | update_time | timestamp | 19 | 0 | N | N | CURRENT_TIMESTAMP | 更新时间: |
| 5 | source_table | varchar | 255 | 0 | Y | N | 来源表: | |
| 6 | source_field | varchar | 255 | 0 | Y | N | 来源字段: | |
| 7 | source_id | int | 10 | 0 | N | N | 0 | 来源ID: |
| 8 | status | bit | 1 | 0 | N | N | 1 | 点赞状态:1为点赞,0已取消 |
| 编号 | 名称 | 数据类型 | 长度 | 小数位 | 允许空值 | 主键 | 默认值 | 说明 |
| 1 | reader_users_id | int | 10 | 0 | N | Y | 读者用户ID | |
| 2 | readers_name | varchar | 64 | 0 | Y | N | 读者姓名 | |
| 3 | readers_phone_number | varchar | 16 | 0 | Y | N | 读者电话 | |
| 4 | examine_state | varchar | 16 | 0 | N | N | 已通过 | 审核状态 |
| 5 | user_id | int | 10 | 0 | N | N | 0 | 用户ID |
| 6 | create_time | datetime | 19 | 0 | N | N | CURRENT_TIMESTAMP | 创建时间 |
| 7 | update_time | timestamp | 19 | 0 | N | N | CURRENT_TIMESTAMP | 更新时间 |
| 编号 | 名称 | 数据类型 | 长度 | 小数位 | 允许空值 | 主键 | 默认值 | 说明 |
| 1 | slides_id | int | 10 | 0 | N | Y | 轮播图ID: | |
| 2 | title | varchar | 64 | 0 | Y | N | 标题: | |
| 3 | content | varchar | 255 | 0 | Y | N | 内容: | |
| 4 | url | varchar | 255 | 0 | Y | N | 链接: | |
| 5 | img | varchar | 255 | 0 | Y | N | 轮播图: | |
| 6 | hits | int | 10 | 0 | N | N | 0 | 点击量: |
| 7 | create_time | timestamp | 19 | 0 | N | N | CURRENT_TIMESTAMP | 创建时间: |
| 8 | update_time | timestamp | 19 | 0 | N | N | CURRENT_TIMESTAMP | 更新时间: |
| 编号 | 名称 | 数据类型 | 长度 | 小数位 | 允许空值 | 主键 | 默认值 | 说明 |
| 1 | upload_id | int | 10 | 0 | N | Y | 上传ID | |
| 2 | name | varchar | 64 | 0 | Y | N | 文件名 | |
| 3 | path | varchar | 255 | 0 | Y | N | 访问路径 | |
| 4 | file | varchar | 255 | 0 | Y | N | 文件路径 | |
| 5 | display | varchar | 255 | 0 | Y | N | 显示顺序 | |
| 6 | father_id | int | 10 | 0 | Y | N | 0 | 父级ID |
| 7 | dir | varchar | 255 | 0 | Y | N | 文件夹 | |
| 8 | type | varchar | 32 | 0 | Y | N | 文件类型 |
| 编号 | 名称 | 数据类型 | 长度 | 小数位 | 允许空值 | 主键 | 默认值 | 说明 |
| 1 | user_id | mediumint | 8 | 0 | N | Y | 用户ID:[0,8388607]用户获取其他与用户相关的数据 | |
| 2 | state | smallint | 5 | 0 | N | N | 1 | 账户状态:[0,10](1可用|2异常|3已冻结|4已注销) |
| 3 | user_group | varchar | 32 | 0 | Y | N | 所在用户组:[0,32767]决定用户身份和权限 | |
| 4 | login_time | timestamp | 19 | 0 | N | N | CURRENT_TIMESTAMP | 上次登录时间: |
| 5 | phone | varchar | 11 | 0 | Y | N | 手机号码:[0,11]用户的手机号码,用于找回密码时或登录时 | |
| 6 | phone_state | smallint | 5 | 0 | N | N | 0 | 手机认证:[0,1](0未认证|1审核中|2已认证) |
| 7 | username | varchar | 16 | 0 | N | N | 用户名:[0,16]用户登录时所用的账户名称 | |
| 8 | nickname | varchar | 16 | 0 | Y | N | 昵称:[0,16] | |
| 9 | password | varchar | 64 | 0 | N | N | 密码:[0,32]用户登录所需的密码,由6-16位数字或英文组成 | |
| 10 | | varchar | 64 | 0 | Y | N | 邮箱:[0,64]用户的邮箱,用于找回密码时或登录时 | |
| 11 | email_state | smallint | 5 | 0 | N | N | 0 | 邮箱认证:[0,1](0未认证|1审核中|2已认证) |
| 12 | avatar | varchar | 255 | 0 | Y | N | 头像地址:[0,255] | |
| 13 | open_id | varchar | 255 | 0 | Y | N | 针对获取用户信息字段 | |
| 14 | create_time | timestamp | 19 | 0 | N | N | CURRENT_TIMESTAMP | 创建时间: |
| 15 | vip_level | varchar | 255 | 0 | Y | N | 会员等级 | |
| 16 | vip_discount | double | 11 | 2 | Y | N | 0.00 | 会员折扣 |
表user_group (用户组:用于用户前端身份和鉴权)
| 编号 | 名称 | 数据类型 | 长度 | 小数位 | 允许空值 | 主键 | 默认值 | 说明 |
| 1 | group_id | mediumint | 8 | 0 | N | Y | 用户组ID:[0,8388607] | |
| 2 | display | smallint | 5 | 0 | N | N | 100 | 显示顺序:[0,1000] |
| 3 | name | varchar | 16 | 0 | N | N | 名称:[0,16] | |
| 4 | description | varchar | 255 | 0 | Y | N | 描述:[0,255]描述该用户组的特点或权限范围 | |
| 5 | source_table | varchar | 255 | 0 | Y | N | 来源表: | |
| 6 | source_field | varchar | 255 | 0 | Y | N | 来源字段: |
第4章 关键模块的设计与实现
4.1登录模块
用户登录界面用于已注册用户进行账号登录,用户需要输入正确的用户名和密码才能成功登录系统。登录界面应对用户的输入进行验证,并提供密码找回或重新注册的选项。界面如下图所示。其主界面展示如下图4.1所示。

图4.1 登录界面图
登录代码如下:


4.2注册模块
用户可以进行注册,提供必要的个人信息如姓名、电话、邮箱等,并设置个人偏好和目标。用户注册功能帮助确保每个用户有独立的账号和个人数据,确保用户提供有效的信息。界面如下图所示。其主界面展示如下图4.2所示。

图4.2 注册界面图
注册代码如下:

4.3新闻信息模块
当用户点击下方导航栏“新闻信息”这一菜单按钮,会显示管理员在后台发布的所有的药品信息,可以查看详情,进行记录、收藏、点赞、评论等。界面如下图所示。

图4.3 新闻信息查看界面图
当管理员点击“新闻信息管理”时,可查看所新闻信息。同时可对 新闻信息信息进行增删改查。界面如下图所示。

图4.4 新闻信息界面图
新闻信息关键代码如下:
@PostMapping("/add")
@Transactional
public Map<String, Object> add(HttpServletRequest request) throws IOException {
service.insert(service.readBody(request.getReader()));
return success(1);
}
public Map<String, Object> addMap(Map<String,Object> map){
service.insert(map);
return success(1);
}
4.4交流论坛模块
交流论坛:当用户点击下方导航栏“交流论坛”这一菜单按钮,会显示管理员在后台发布的所有的交流论坛,可以查看详情,进行收藏、点赞、评论等。界面如下图所示。

图4.5 交流论坛查看界面图
交流管理:当管理员点击“交流管理”时,可查看论坛列表、论坛分类等;如需添加新的交流论坛,点击左侧“添加”按钮,上传封面图,输入标题,选择分类,输入标签、描述和正文,点击“提交”按钮进行添加。同时可对 新闻微信小程序模块的交流论坛进行增删改查。界面如下图所示。

图4.6交流论坛管理界面图
交流论坛管理关键代码如下:
@RequestMapping(value = "/del")
@Transactional
public Map<String, Object> del(HttpServletRequest request) {
service.delete(service.readQuery(request), service.readConfig(request));
return success(1);
}
public void delete(Map<String,String> query,Map<String,String> config){
QueryWrapper wrapper = new QueryWrapper<E>();
toWhereWrapper(query, "0".equals(config.get(FindConfig.GROUP_BY)),wrapper);
baseMapper.delete(wrapper);
log.info("[{}] - 删除操作:{}",wrapper.getSqlSelect());
}
4.5通知公告模块
通知公告:当用户点击下方导航栏“通知公告”这一菜单按钮,会显示管理员在后台发布的所有的通知公告信息,可以查看详情,进行点赞、评论、收藏等。界面如下图所示。

图4.7通知公告界面图
通知公告管理关键代码:
@RequestMapping("/get_obj")
public Map<String, Object> obj(HttpServletRequest request) {
List resultList = service.selectBaseList(service.select(service.readQuery(request), service.readConfig(request)));
if (resultList.size() > 0) {
JSONObject jsonObject = new JSONObject();
jsonObject.put("obj",resultList.get(0));
return success(jsonObject);
} else {
return success(null);
}
}
4.6观看记录模块
观看记录:当用户点击下方导航栏“观看记录”这一菜单按钮,会显示所有的观看记录信息,可以查看详情,进行相关操作等。界面如下图所示。

图4.9 观看记录查看界面图
观看记录关键代码如下:
@RequestMapping("/get_list")
public Map<String, Object> getList(HttpServletRequest request) {
Map<String, Object> map = service.selectToPage(service.readQuery(request), service.readConfig(request));
return success(map);
}
观看记录管理:管理观看记录的发布、编辑和删除,还可以进行增删改查等操作。界面如下图所示。

图4.10 观看记录管理界面图
4.7系统用户界面
系统用户:包括用户账号的添加、编辑和删除操作,可以查看用户信息、修改用户权限、冻结或解冻用户账号等。界面如下图所示。

图5.11系统用户界面图
系统用户关键代码如下:
@SpringBootApplication(exclude = {DataSourceAutoConfiguration.class})
@EnableJpaRepositories
@MapperScan("com.project.demo.dao")
public class Application {
public static void main(String[] args) {
SpringApplication.run(Application.class,args);
}
}
第5章、系统测试
5.1测试的目的
测试目的是为了验证系统的功能、性能和稳定性,以确保系统在实际应用中能够达到预期的要求。通过测试,可以发现潜在的问题和缺陷,并及时进行修复和改进。测试还可以评估系统的可靠性、安全性和用户体验,以提供一个高质量和可信赖的产品。此外,测试也有助于验证系统是否满足用户需求和预期,是否符合相应的标准和规范。总之,测试的目的是为了确保系统的质量和可靠性,从而为用户提供良好的使用体验和价值。
5.2系统部分测试
表5.1 用户注册测试用例
| 测试编号 | 测试内容 | 预期结果 |
| TC-001 | 输入有效信息 | 注册成功,跳转到登录页面 |
| TC-002 | 输入已存在账号 | 显示账号已存在的提示信息 |
| TC-003 | 输入无效信息 | 显示注册失败的提示信息,要求重新输入有效信息 |
表5.2 用户登录测试用例
| 测试编号 | 测试内容 | 预期结果 |
| TC-004 | 输入正确的账号密码 | 登录成功,跳转到个人主页 |
| TC-005 | 输入错误的账号密码 | 显示登录失败的提示信息,要求重新输入正确的账号密码 |
表5.3 修改密码测试用例
| 测试编号 | 测试内容 | 预期结果 |
| TC-006 | 输入有效密码 | 密码修改成功,显示修改成功的提示信息 |
| TC-007 | 输入无效密码 | 显示密码无效的提示信息,要求重新输入有效密码 |
| TC-008 | 输入错误原密码 | 显示原密码错误的提示信息,要求重新输入正确原密码 |
表5.4 查看新闻信息测试用例
| 测试编号 | 测试内容 | 预期结果 |
| TC-011 | 点击查看食谱 | 显示当日的新闻信息 |
| TC-012 | 选择其他日期 | 显示所选日期的新闻信息 |
| TC-013 | 无可用食谱信息 | 显示暂无食谱的提示信息,提醒用户重新选择日期 |
表5.5 查看通知公告测试用例
| 测试编号 | 测试内容 | 预期结果 |
| TC-014 | 点击查看通知公告 | 显示通知公告页面,展示相关的文章、新闻等内容 |
| TC-015 | 选择其他分类 | 显示所选分类下的相关文章、新闻等内容 |
| TC-016 | 无可用通知公告信息 | 显示暂无通知公告的提示信息,提醒用户重新选择分类 |
5.3系统测试结果
综上所述,新闻微信小程序在功能测试中表现良好,通过了所有测试用例。系统提供的用户注册、登录、修改密码、查看新闻信息和查看通知公告等主要功能都能正常运行,并能够给出预期的提示信息和结果。然而,为了确保系统的全面稳定性和质量,仍建议进行更多的综合性测试,包括性能测试、安全性测试和用户体验测试等,以进一步验证和改进系统的功能和性能。
当使用Spring Boot作为后端框架与Vue.js构建前端应用,并结合微信小程序来开发新闻应用时,这一组合提供了强大的功能性和灵活性。Spring Boot的自动配置和微服务支持使得后端开发高效且易于扩展,而Vue.js的响应式数据绑定和组件化设计让前端开发变得直观且易于维护。微信小程序则提供了一个跨平台的解决方案,使得新闻应用能够轻松触及更广泛的用户群体。综合这三者,开发者能够快速构建一个功能丰富、用户友好的新闻应用,满足用户在移动端获取新闻信息的需求。
[1]白花蒲,时谦,张燕,等. 基于微信小程序的院级实验室管理系统的实践 [J]. 科技与创新, 2024, (08): 178-181. DOI:10.15913/j.cnki.kjycx.2024.08.053.
[2]周辉奎,章立. 基于微信小程序的移动学习平台的研究与设计 [J]. 网络安全和信息化, 2024, (04): 103-105.
[3]高敏钦. 基于微信小程序的智慧校园平台设计 [J]. 河北软件职业技术学院学报, 2024, 26 (01): 12-15. DOI:10.13314/j.cnki.jhbsi.2024.01.017.
[4]陈佳乐. 基于微信小程序的图书馆座位预约系统 [J]. 电脑编程技巧与维护, 2024, (03): 63-65+75. DOI:10.16184/j.cnki.comprg.2024.03.021.
[5]刘慧玲,谭定英,陈平平. 基于SpringBoot和Vue.js的大学生团队管理系统的设计 [J]. 电脑编程技巧与维护, 2024, (03): 120-122. DOI:10.16184/j.cnki.comprg.2024.03.039.
[6]程文婷,黄章瑞. 基于SpringBoot+Vue技术的气象站自动监测与预警系统设计 [J]. 信息与电脑(理论版), 2024, 36 (05): 53-55.
[7]徐少军,李宗哲,梅杰,等. 基于Springboot+Vue框架的质量检验监督管理系统研发 [J]. 纺织标准与质量, 2024, (01): 11-14+21.
[8]Wu J ,Chen N ,Xia H , et al. Design and application of a game‐based WeChat mini‐program for screening cognitive impairments in Chinese older adults [J]. Alzheimer's & Dementia, 2023, 19 (S11):
[9]Wu J ,Chen N ,Xia H , et al. Design and development of the intelligent voice recognition‐based cognitive assessment WeChat mini‐program [J]. Alzheimer's & Dementia, 2023, 19 (S11):
[10]张豪,朱石磊,胡建华,等. 基于B/S架构的校园论坛系统的设计与实现 [J]. 电脑知识与技术, 2023, 19 (33): 32-35. DOI:10.14004/j.cnki.ckt.2023.1779.
[11]黄娟. 基于SpringBoot和Vue.js的医院数据提取管理平台的设计与实现 [J]. 信息与电脑(理论版), 2023, 35 (22): 91-93.
[12]Liao S ,Gao F ,Feng L , et al. Observed Equity and Driving Factors of Automated External Defibrillators: A Case Study Using WeChat Applet Data [J]. ISPRS International Journal of Geo-Information, 2023, 12 (11):
[13]Wang R ,Zhao Z ,Chen S . Research on the Application of Wechat Mini Program in Rural Revitalization – Taking Yanping Jukou Township in Nanping as An Example [J]. Journal of Social Science Humanities and Literature, 2023, 6 (5):
[14]Yang Y . Design and Implementation of Student Information Management System Based on Springboot [J]. Advances in Computer, Signals and Systems, 2022, 6 (6):
[15]Hejing W . Commerce Middle Office Management System Based on Springboot [J]. International Journal of Advanced Network, Monitoring and Controls, 2022, 7 (2): 32-45.
[16]李想,张玉军,余谨,等. 资讯类微信小程序的设计与开发 [J]. 科学技术创新, 2021, (31): 106-108.
[17]孙路玲. 微信小程序的场景应用研究[D]. 湖南师范大学, 2021. DOI:10.27137/d.cnki.ghusu.2021.000383.
[18]Chen G ,Xu J . Design and implementation of efficient Learning platform based on SpringBoot Framework [J]. Journal of Electronics and Information Science, 2020, 6 (1):
[19]潘婷婷,王浩,华锦君. 城院新闻微信小程序的设计与制作 [J]. 无线互联科技, 2020, 17 (20): 77-78.
[20]郑逸凡. 基于云开发的新闻小程序设计与实现 [J]. 电脑编程技巧与维护, 2020, (08): 125-126+167. DOI:10.16184/j.cnki.comprg.2020.08.045.
[21]王涛. 基于微信小程序的档案馆来访者登记系统设计研究 [J]. 黑龙江档案, 2020, (03): 80-81.
[22]赵一燊. 社会网络嵌入理论视域下微信小程序的场景建构及其影响研究[D]. 南京大学, 2020. DOI:10.27235/d.cnki.gnjiu.2020.000309.
[23]李瑞珍. 中国蜂业信息服务平台微信小程序正式上线运行 [J]. 中国蜂业, 2020, 71 (06): 11.
致谢
在顺利完成这个基于Spring Boot后端和Vue.js前端,并结合微信小程序的新闻应用项目之际,我衷心地向所有支持和帮助过我的人表示深深的感谢。
首先,我要感谢我的导师或领导,是他们为我指明了方向,提供了宝贵的建议和指导,使我在项目开发和研究过程中少走了许多弯路。他们的专业知识和丰富经验,对我来说是一笔宝贵的财富。
其次,我要感谢我的团队成员们。是大家的共同努力和协作,才使得这个项目能够顺利完成。每个人都在自己的岗位上尽职尽责,互相支持,共同解决问题,这种团队精神让我深感骄傲和自豪。
此外,我还要感谢微信小程序的开发团队和Vue.js社区的成员们。他们为我们提供了强大的技术支撑和丰富的资源,让我们能够更加高效地进行项目开发。他们的无私奉献和热心帮助,让我深感温暖和感激。
最后,我要感谢我的家人和朋友们。是他们在背后默默支持我,给予我无尽的关爱和鼓励,让我有足够的信心和动力去面对挑战和困难。他们的理解和支持是我前进的动力源泉。
再次感谢所有支持和帮助过我的人,是你们让我更加坚定地走在技术创新的道路上。未来,我将继续努力,不断学习和进步,为技术的发展和社会的进步贡献自己的力量。
1354

被折叠的 条评论
为什么被折叠?



