感谢阅读本文,在接下来很长的一段时间里,我将陆续分享项目实战经验。从电源、单片机、晶体管、驱动电路、显示电路、有线通讯、无线通信、传感器、原理图设计、PCB设计、软件设计、上位机等,给新手综合学习的平台,给老司机交流的平台。所有文章来源于项目实战,属于原创。
一、拓扑结构

1、降压拓扑如上图,要想掌握降压电路,必须深刻理解拓扑结构,几乎所有降压DC to DC都是基于此拓扑结构。
2、环路一,开关导通时的电流路径;环路二,开关闭合时的电流路径。闭合环路,变化的电流产生磁场,为了降低EMC,设计PCB时,环路设计应该尽量小,同时,不要干扰了模拟电路,比如反馈回路、增益补偿、使能部分等。
3、为了降低功耗,功率电感应该选取低DCR的,饱和电流为平均电流的4/3(经验值);续流二极管D选取肖特基二极管,或选择同步降压IC(集成了续流二极管)。
4、为了降低输出纹波,电感值、电容值需要选择合适的值,一般datasheet有推荐, 电感值越大,相对纹波越小,同时,由于电感阻碍电流变化,导致响应负载的速度变慢;电容一般选用铝电解电容与陶瓷电容(低ESR)的组合,高度有限制或对成本不敏感时,可以选择钽电容,钽电容温度特性好,低ESR,寿命长,但成本高,耐压差(耐压最好选择大于2倍的输出电压);
5、为了降低EMC,环路设计尽量小,输入部分可以增加π型滤波器,磁珠,电感部分可以增加RC高频吸收器;
6、根据需要,输入部分需要增加TVS抗浪涌,防反接保护电路,如果输入电容很大,避免上电时充电电流过大,可以考虑增加PTC电阻。
二、选型
1、选型依据:输入与输出电压,平均电流,最大电流,封装,成本等;
2、品牌很多,像TI、MPS、南京微盟、UTC等,可以上立创商城查找。
3、本人比较喜欢用MPS的,性价比不错,项目实战主要以MPS的MP2451与MP1584为例,其它型号,设计方法大同小异。
三、项目实战
1、原理图设计

说明:MP2451降压电路,最大输出600mA。

说明:MP1584降压电路,最大输出3A。
部分设计说明:
1、输入部分增加TVS,防浪涌;
2、输入部分增加了防反接肖特基二极管,防止电源反接烧IC,如果输入电流大的话,可以使用PMOS管做防反接设计;
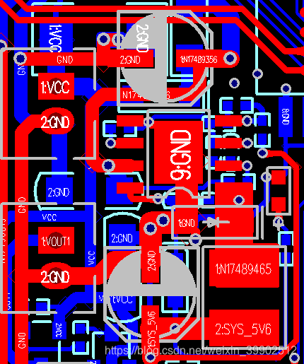
2、PCB设计


部分设计说明:
1、开关环路尽量小,稳定环路,降低EMC;
2、模拟器件尽量靠近IC,同时避免开关环路的干扰;
3、FB取样点在输出滤波电容上,提供环路稳定性;
3、调试
1、确保焊接无误,上电之前,可以用万用表测量输入与输出部分对地的阻抗,防止短路,或取样电阻焊接错误;
2、上电前,直流电源限流保护;
3、万用表测试输出电压是否正常,如果不正常,检测器件焊接;
4、示波器测开关波形,与datasheet参照,确保开关波形正常;
5、输出短路,输入反接等保护测试;
6、老化测试。
四、小结
降压DCDC是电路设计最常用的电路之一,需要我们深入的理解拓扑结构,设计要点,设计原理图与PCB时,才能得心应手。
降压DCDC涉及的知识点很多,本文只是简要的介绍了下,仅仅起到抛砖引玉的作用,日后设计过程中,需要不断的总结经验,沟通交流,以达到真正的理解,灵活运用。
欢迎加入硬件家园单片机学习群,群号925620931,别具一格的单片机免费教学,以产品为导向,一起做项目。
开源项目,开发工具,技术资料以及更多原创技术文章,请关注微信公众号。
硬件家园 yjjy168168168

作者:刘杰,软硬件技术10年,全职提供技术开发与技术服务、生产支持等。
本文详细介绍了DCDC降压电路的设计要点,包括拓扑结构、环路设计、元器件选择,以及实际项目中的应用和调试方法。重点讲解了电感、电容的选择和EMC的考虑,并提供了MP2451和MP1584的实战案例。
2万+

被折叠的 条评论
为什么被折叠?



