利用python完成课程作业ex1的第二部分,第二部分要求如下:
In this part, you will implement linear regression with multiple variables to predict the prices of houses. Suppose you are selling your house and you want to know what a good market price would be. One way to do this is to rst collect information on recent houses sold and make a model of housing prices.
在ex1_mul.py的代码中,分为三个部分,每个部分分别如下:
- Part 1: Feature Normalization
- Part 2: Gradient Descent
- Part 3: Normal Equations
具体代码如下:
# -*- coding: utf-8 -*-
"""
Created on Sun Nov 17 12:02:43 2019
@author: Lonely_hanhan
"""
import numpy as np
import matplotlib.pyplot as plt
from mpl_toolkits.mplot3d import Axes3D
print('Plotting Data ...\n')
Data = np.loadtxt('D:\exercise\machine-learning-ex1\machine-learning-ex1\ex1\ex1data2.txt', delimiter=',')
X = Data[:, [0, 1]]
[m,n] = X.shape
y = Data[:, 2]
y = y.reshape((m,1))
def PlotData(x, y):
plt.plot(x[:,0], y, color='red', linewidth='2', marker='x', markersize='10', markerfacecolor = 'red', linestyle='None')
plt.xlabel('Microchip Test 1')
plt.ylabel('Microchip Test 2')
PlotData(X, y)
plt.show()
'''================ Part 1: Feature Normalization==============='''
# Print out some data points
print('First 10 examples from the dataset: \n');
print(' x = [], y = \n', np.array(np.hstack((X[1:10,:],y[1:10,:]))).T)
print('Program paused. Press enter to continue.\n')
#Scale features and set them to zero mean
print('Normalizing Features ...\n')
def featureNormalize(X):
X_norm = X
mu = np.zeros((1, X.shape[1]))
sigma = np.zeros((1, X.shape[1]))
mu = np.mean(X, axis = 0)
sigma = np.std(X, axis = 0)
X_norm = (X - mu)/sigma
return X_norm, mu, sigma
[X,mu,sigma] = featureNormalize(X)
# Add intercept term to X
x_0 = np.ones((m , 1))
X = np.hstack((x_0 , X)) # Add a column of ones to X
'''================ Part 2: Gradient Descent ==============='''
print('Running gradient descent ...\n')
#Choose some alpha value
alpha = 0.01
num_iters = 400
#Init Theta and Run Gradient Descent
theta = np.zeros((1, 3))
def h_func(theta, X):
return np.dot(X, theta.T)
def computeCostMulti(X, y, theta):
m = len(y)
J = 0
J = np.sum(np.square((h_func(theta, X) - y))) / (2 * m)
return J
def gradientDescentMulti(X, y, theta, alpha, num_iters):
m = len(y)
J_history = np.zeros((num_iters, 1))
for iter1 in range(0, num_iters):
theta = theta - alpha * np.dot((h_func(theta, X)-y).T, X) / m
J_history[iter1] = computeCostMulti(X, y, theta)
return theta, J_history
J = computeCostMulti(X, y, theta)
print(J)
[theta, J_history] = gradientDescentMulti(X, y, theta, alpha, num_iters)
print(theta)
J = computeCostMulti(X, y, theta)
print(J)
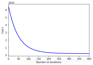
#Plot the convergence graph
N_f_itera = np.arange(1,len(J_history)+1)
plt.plot(N_f_itera, J_history, color='blue', linewidth='2', linestyle='-')
plt.ylim((0, 8*pow(10,10)))
plt.xlabel('Number of iterations')
plt.ylabel('Cost J')
def test(means, stds, theta):
t1 = np.array([[1650,3]])
t1 = t1 - means
t1 = t1 / stds
t1 = np.hstack((np.ones((t1.shape[0], 1)), t1))
res = np.dot(t1, theta.T)
print('predict house price:', res[0][0])
test(mu, sigma, theta)
'''================ Part 3: Normal Equations ==============='''
def normalEqn(X, y):
theta = np.zeros((X.shape[1], 1))
theta = np.dot(np.dot(np.linalg.inv(np.dot(X.T,X)), X.T),y)
return theta
theta_nor = normalEqn(X, y)
test(mu, sigma, theta_nor.T)
运行结果如下:



为了记录自己的学习进度同时也加深自己对知识的认知,刚刚开始写博客,如有错误或者不妥之处,请大家给予指正。
本文介绍了如何使用Python进行多元线性回归,以预测房屋价格。通过完成斯坦福机器学习课程ex1的第二部分,包括特征归一化、梯度下降和正规方程三个步骤。代码实现旨在帮助理解并记录学习过程,欢迎指正。
2000

被折叠的 条评论
为什么被折叠?



