在当前健身行业快速发展的背景下,传统的手工管理方式已难以满足健身房对会员信息、课程安排和个性化服务的高效管理需求。本文设计并实现了一套基于Spring Boot的健身房会员管理系统,旨在通过信息化手段提升管理水平和服务质量。系统采用Java语言开发,后端基于Spring Boot框架整合MyBatis与MySQL数据库实现数据持久化,前端使用Thymeleaf、HTML、CSS和JavaScript等技术构建交互界面,提升了系统的响应效率与用户体验。
系统主要包含会员信息管理、会员套餐管理、订单处理、课程预约、消费记录查询以及推荐功能六大模块。推荐功能引入协同过滤算法,通过对会员用户点击较多的健身项目分析,为用户智能推荐适合的健身课程和套餐,增强个性化服务能力。系统支持会员、教练与管理员三角色操作,具备完善的权限控制机制,保障了数据的安全性与系统的稳定性。
关键词:健身房会员管理系统、Spring Boot、协同过滤算法、个性化推荐。
Against the background of the rapid development of the fitness industry, traditional manual management methods can no longer meet the efficient management needs of gyms in terms of member information, course scheduling, and personalized services. This paper designs and implements a gym membership management system based on Spring Boot, aiming to improve management efficiency and service quality through information technology. The system is developed using the Java programming language, with the backend built on the Spring Boot framework integrated with MyBatis and MySQL database for data persistence. The frontend utilizes Thymeleaf, HTML, CSS, and JavaScript to construct interactive interfaces, thereby enhancing system responsiveness and user experience.
The system mainly consists of six core modules: member information management, membership package management, order processing, course booking, consumption record inquiry, and recommendation functionality. The recommendation module introduces the collaborative filtering algorithm, which analyzes fitness programs that members frequently click on, and intelligently recommends suitable courses and packages to users, strengthening the system's ability to provide personalized services. The system supports operations by three roles—members, coaches, and administrators—and features a comprehensive permission control mechanism to ensure data security and system stability.
Keywords: Gym Membership Management System, Spring Boot, Collaborative Filtering Algorithm, Personalized Recommendation
目 录
1.
绪 论
1.1研究背景
随着人们健康意识的增强和生活水平的提高,健身已成为越来越多人的生活方式。健身房作为提供专业健身服务的重要场所,其会员数量和管理复杂度不断上升。传统的手工管理模式已难以满足现代健身房对高效、精准管理的需求。用户对个性化服务的需求日益增长,如何通过数据分析为会员推荐合适的课程或套餐,成为提升服务质量的重要方向[1]。协同过滤算法作为推荐系统中的核心技术,已在电商、视频平台等领域广泛应用,但在健身房管理系统中的应用仍处于探索阶段[2]。
1.2研究意义
本系统基于Spring Boot框架设计并实现了一套功能完善的健身房会员管理系统,并引入协同过滤算法以提升个性化推荐能力[3]。一方面,系统能够有效整合会员信息、套餐管理、预约课程等功能,提升健身房的信息化管理水平;另一方面,通过分析会员的历史行为数据,系统可智能推荐适合的课程和套餐,提高会员满意度与参与度[4]。系统具备良好的权限控制机制,保障不同角色用户的操作安全。本课题的研究不仅有助于推动健身行业的数字化转型,也为推荐算法在垂直领域的应用提供了实践参考。
1.3国内现状分析
近年来,国内健身行业发展迅速,健身房会员管理系统的研究逐渐增多。多数系统基于Spring Boot、Java EE等技术开发,功能涵盖会员信息管理、课程预约、套餐购买等模块,初步实现了管理流程的信息化[6]。在个性化服务方面仍较为薄弱,大多数系统缺乏智能推荐机制。部分学者开始尝试引入协同过滤算法用于会员课程或套餐推荐,但由于数据量有限以及用户行为分析不够深入,推荐效果仍有待提升[7]。
1.4国外现状分析
相比之下,国外在会员管理系统的研究上起步较早,技术体系较为成熟。许多发达国家的健身房普遍采用集成化管理系统,并广泛融合大数据分析和人工智能技术,特别是在推荐系统方面应用广泛。协同过滤算法作为推荐领域的核心技术,已被成功应用于健身平台中,通过分析用户历史行为实现个性化内容推送,显著提升了用户体验[8]。国外系统在移动端适配、多平台同步等方面也表现优异,为本系统的功能拓展和技术选型提供了重要参考。
2.
相关技术介绍
2.1Spring Boot 框架
本系统基于Spring Boot框架开发,采用Java语言实现,结合MySQL数据库与MyBatis持久层框架,构建了一个高效、稳定的健身房会员管理系统。Spring Boot的自动配置机制和内嵌Tomcat服务器简化了开发流程,提升了系统的可维护性与扩展性。通过该框架,实现了会员信息管理、套餐管理、课程预约、订单处理及权限控制等功能模块。系统还引入协同过滤算法,为会员提供个性化推荐服务,增强用户体验。该设计不仅提高了健身房的信息化管理水平,也为后续功能扩展提供了良好基础。
2.2Java语言
本系统基于Spring Boot框架,采用Java语言开发,结合MySQL数据库和MyBatis框架,实现了一个功能完善的健身房会员管理系统。系统主要包括会员信息管理、套餐管理、课程预约、订单处理等模块。通过Spring Boot的自动配置机制,提升了系统的开发效率与可维护性。系统引入协同过滤算法,为会员提供个性化课程和套餐推荐,增强用户粘性与满意度。该设计不仅提高了健身房管理的信息化水平,也为系统的后期扩展提供了良好支持。
2.3MySQL数据
本系统采用MySQL作为核心数据库,基于Spring Boot框架实现健身房会员管理系统的数据存储与操作。通过JDBC与MyBatis技术,系统实现了套餐类型、订单记录、课程预约等数据的高效管理。MySQL良好的事务处理能力和稳定的性能支持,保障了系统在高并发场景下的数据一致性与安全性。系统设计了合理的数据表结构,包括会员套餐表、订单表、预约记录表等,提升了数据查询与管理效率。结合Spring Data JPA,进一步简化了数据访问层的开发,增强了系统的可维护性与扩展性。
3.
系统分析
3.1可行性分析
3.1.1技术可行性
本系统基于Spring Boot框架开发,采用Java语言结合MySQL数据库和协同过滤算法,具备良好的技术可行性。Spring Boot提供了快速构建项目、简化配置的优势,使开发高效稳定;MySQL数据库具备良好的数据存储与管理能力,满足系统对数据安全性和并发处理的需求;协同过滤算法通过分析会员历史行为数据,实现个性化课程与套餐推荐,提升用户体验。系统整体架构成熟、扩展性强,所采用技术均具有较高的稳定性与实用性,能够有效支撑系统的功能实现。
3.1.2经济可行性
本系统基于开源技术实现,开发成本低,部署便捷,具有良好的经济可行性。Spring Boot框架与MySQL数据库均为开源工具,协同过滤算法无需额外授权费用,大幅降低了系统开发与维护成本。系统上线后可提升健身房管理效率,减少人工操作错误,提高会员满意度与续费率。个性化推荐功能有助于提高课程和套餐的销售转化率,增加营收。该系统在提升运营效率与用户粘性方面具备显著优势,适合中小型健身房推广使用。
3.2系统功能需求
健身房会员管理系统包含会员用户、教练用户和管理员三个角色划分,每个角色对应的主要功能如下:
3.2.1会员用户主要功能
- 首页:展示的是轮播图、健身资讯、健身课程信息、私教课程等推荐。健身课程信息推荐:此处采用协同过滤算法,根据用户点击较多的健身项目,优先推荐同类型的项目展示。
- 注册:点击注册,进入注册页面,填写相关账号、密码、确认密码、昵称、邮箱、会员姓名、会员性别、会员手机、身份证号、选择身份等字段信息,点击下方注册按钮,提示注册成功后,系统将自动跳转回到登录页面。
- 登录:首先点击“登录”按钮,输入账号、密码、验证码点击登录按钮。
- 我的账户:显示用户个人信息以及积分,可以更换头像,编辑昵称、邮箱、名称等信息,点击提交,修改成功。积分根据会员用户购买会员套餐累积积分。修改密码:主要输入原密码、新密码,请确认密码后点击确认修改后提示修改成功跳转到登录页面,再次登录的话需要用新密码才能登录成功。
- 通知公告:主要展示后台管理员发布的关于健身公告信息和重要通知。
- 健身资讯:主要展示后台发布有关健身的新闻资讯信息。点击信息可点赞、收藏、发表评论等操作。
- 会员中心:展示后台发布的会员套餐信息,会员用户浏览到感兴趣的会员套餐,可购买套餐,提交填写好购买会员套餐资料等待后台审核通过才能购买成功。点击信息可发表评论、点赞、收藏等操作。
- 健身课程:展示后台发布的健身课程信息,会员浏览到感兴趣的健身课程,可在线预约,提交填写好预约资料以及需要购买会员支付成功后台审核通过并添加会员权益才能上该健身课程。点击信息可发表评论、点赞、收藏等操作。
- 私教课程:展示后台发布的私教课程信息,会员浏览到感兴趣的私教课程信息,可在线预约,提交填写好预约资料以及需要购买会员支付成功后台审核通过并添加会员权益才能上该健身课程。点击信息可发表评论、点赞、收藏等操作。
- 个人中心:包含个人首页、会员订单、会员权益、预约课程、取消预约、课程签到、预约私教、取消私教、私教签到、通知提醒、收藏、评论管理等的功能。
3.2.2教练用户主要功能
- 注册:点击注册,进入注册页面,填写相关账号、密码、确认密码、昵称、邮箱、教练姓名、教练手机、擅长项目、选择身份等字段信息,点击下方注册按钮,提示注册成功后,系统将自动跳转回到登录页面。
- 登录:首先点击“登录”按钮,输入账号、密码、验证码点击登录按钮。教练用户登录需要管理员审核通过才能登录。
- 后台首页:展示的是预约课程统计、预约私教统计、课程签到统计和私教签到统计等。
- 个人信息:显示用户个人信息,可以更换头像,编辑昵称、邮箱、名称等信息,点击提交,修改成功。
- 修改密码:主要输入原密码、新密码,请确认密码后点击确认修改后提示修改成功跳转到登录页面,再次登录的话需要用新密码才能登录成功。
- 系统用户:主要管理该教练的会员用户,确保用户权限和信息的安全性。支持增删改查等操作。
- 健身课程管理:包含健身课程列表和健身课程添加功能。健身课程列表:主要管理该教练的健身课程信息,支持增删改查等操作。健身课程添加:可添加该教练新的健身课程信息。
- 预约课程管理:主要展示该教练的会员预约课程详情,并进行审核以及推送通知提醒。会员上课时教练需签到,会员剩余课程会减少。支持查询、修改、删除等操作。
- 取消预约管理:主要管理该教练的会员的取消预约详情,支持查询、修改、删除等操作。
- 课程签到管理:主要管理该教练的会员签到详情,支持查询、修改、删除等操作。
- 私教课程管理:包含私教课程列表和私教课程添加功能。私教课程列表:主要管理该教练的私教课程信息,支持增删改查等操作。私教课程添加:可添加该教练新的私教课程信息。
- 预约私教管理:主要展示该教练的会员预约私教课程详情,并进行审核以及推送通知提醒。会员上课时教练需签到,会员剩余私教课程会减少。支持查询、修改、删除等操作。
- 取消私教管理:主要管理该教练的会员的取消私教预约详情,支持查询、修改、删除等操作。
- 私教签到管理:主要管理该教练的会员私教签到详情,支持查询、修改、删除等操作。
- 通知提醒管理:主要展示该教练推送的通知提醒详情,支持查询、修改、删除等操作。
3.2.3管理员主要功能
- 管理员登录:首先点击“登录”按钮,输入账号、密码、验证码点击登录按钮,登录时前端会自动校验用户名与密码以及上传头像验证,用户输入正确则登录成功,输入错误会有提示信息。
- 后台首页:展示的是会员用户统计、会员订单统计、预约课程统计、课程签到统计、预约私教统计和私教签到统计等。
- 系统用户:管理员可以管理平台的所有系统用户,确保用户权限和信息的安全性。支持增删改查等操作。
- 个人信息:显示管理员个人资料,可以更换头像,编辑昵称、邮箱、名称等信息,点击提交,修改成功。
- 修改密码:主要输入原密码、新密码,请确认密码后点击确认修改后提示修改成功跳转到登录页面,再次登录的话需要用新密码才能登录成功。
- 会员中心管理:包含会员中心列表和会员中心添加功能。会员中心列表:主要管理会员中心,支持增删改查等操作。会员中心添加:可手动添加新的会员中心。添加的信息可在前台首页展示。
- 会员订单管理:主要查看和管理所有会员订单信息,并对会员开通套餐进行审核,支持查询、修改、删除等操作。
- 会员权益管理:主要查看和管理所有会员的会员权益信息,并推送通知提醒。支持查询、修改、删除等操作。
- 健身项目管理:包含健身项目列表和健身项目添加功能。健身项目列表:主要管理健身项目,可进行增删改查等操作。健身项目添加:可手动添加新的健身项目信息。
- 健身课程管理:包含健身课程列表和健身课程添加功能。健身课程列表:主要查看和管理所有教练的健身课程信息,支持增删改查等操作。健身课程添加:可添加新的健身课程信息。
- 预约课程管理:主要查看和管理所有教练的会员预约课程详情,并进行审核以及推送通知提醒。会员上课时教练需签到,会员剩余课程会减少。支持查询、修改、删除等操作。
- 取消预约管理:主要查看考核管理所有教练的会员的取消预约详情,支持查询、修改、删除等操作。
- 课程签到管理:主要查看和管理所有教练的会员签到详情,支持查询、修改、删除等操作。
- 私教课程管理:包含私教课程列表和私教课程添加功能。私教课程列表:主要查看和管理所有教练的私教课程信息,支持增删改查等操作。私教课程添加:可添加该教练新的私教课程信息。
- 预约私教管理:主要查看和管理所有教练的会员预约私教课程详情,并进行审核以及推送通知提醒。会员上课时教练需签到,会员剩余私教课程会减少。支持查询、修改、删除等操作。
- 取消私教管理:主要查看和管理所有教练的会员的取消私教预约详情,支持查询、修改、删除等操作。
- 私教签到管理:主要查看和管理所有教练的会员私教签到详情,支持查询、修改、删除等操作。
- 通知提醒管理:主要查看和管理所有教练推送的通知提醒详情,支持查询、修改、删除等操作。
- 系统管理:主要是轮播图管理:管理员可以管理平台首页的轮播图内容,提供宣传和推广信息,可进行增删改查等操作。添加的轮播图可在前台首页展示。
- 通知公告管理:管理员可发布公告信息和重要通知,发布的公告信息可在前台首页展现,可进增删改查等操作。
- 资源管理:包含健身资讯和资讯分类等功能,健身资讯:管理员可查看添加的健身资讯,可进行增删改查等操作。资讯分类:管理员可手动添加资讯分类信息。
3.3非功能性需求分析
在健身房会员管理系统的毕业设计中,非功能性需求分析是也是非常重要的。它主要关注性能、安全性、易用性、可靠性、可维护性等,这些特性对于确保系统的稳定运行和用户满意度至关重要。
表3-1 非功能性需求分析
| 序号 | 非功能性需求 | 需求要求 |
| 1 | 性能 | 系统需快速响应,处理大数据量时无明显延迟,确保高效运行 |
| 2 | 安全性 | 严格数据加密,防止信息泄露,提供权限管理,确保数据访问安全。 |
| 3 | 易用性 | 界面简洁明了,操作流程直观易懂,降低用户学习成本 |
| 4 | 可靠性 | 系统稳定运行,故障率低,数据备份恢复机制完善,保障业务连续性。 |
| 5 | 可维护性 | 模块化设计,代码清晰可读,便于后期维护与功能升级 |
3.4系统用户用例分析
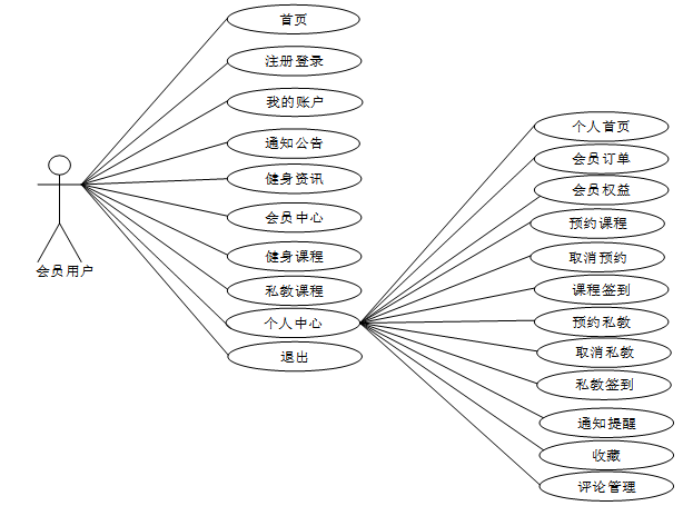
3.4.1会员用户用例图
健身房会员管理系统中会员用户包含注册登录、首页、我的账户、通知公告、健身资讯、健身课程、私教课程、个人中心等功能。会员用户用例图如下所示:

3.4.2教练用户用例图
健身房会员管理系统中教练用户包含注册登录、后台首页、系统用户、个人信息、修改密码、健身课程管理、预约课程管理、取消预约管理、课程签到管理、私教课程管理、预约私教管理、取消私教管理、私教签到管理、通知提醒管理等功能。教练用户用例图如下所示:

图3-2 教练用户用例图
3.4.3管理员用例图
健身房会员管理系统中管理员包含注册登录、后台首页、系统用户、个人信息、修改密码、会员中心管理、会员订单管理、会员权益管理、健身项目管理、健身课程管理、预约课程管理、取消预约管理、课程签到管理、私教课程管理、预约私教管理、取消私教管理、私教签到管理、通知提醒管理、系统管理、通知公告管理、资源管理等功能。管理员用例图如下所示:

图3-3 管理员用例图
3.5系统流程分析
3.5.1用户登录操作流程
所有用户登录系统需要前端校验用户名、密码是否正确以及是否为空,具体流程图如图所示:

图3-4 用户登录流程图
3.5.2用户修改密码操作流程
所有用户可以我的账户信息页面,点击修改修改密码进行修改登录密码操作,修改密码流程如图所示:

图3-5 修改密码流程图
3.5.3添加健身课程流程
添加健身课程,输入课程名称、课程项目、课程详情、课程简介,教练姓名等并校验输入是否正确,健身课程添加流程图,如图所示:

图3-6 健身课程添加流程图
4.
系统设计
4.1功能模块设计
健身房会员管理系统主要涉及有会员用户、教练用户和管理三个角色,每个角色对应的功能模块如图4.1所示。
图4-1系统功能结构图
4.2数据库设计
4.2.1概念设计
健身房会员管理系统中管理员、会员用户、健身课程、预约课程、通知提醒、课程签到等E-R实体关系图

图4-2总体ER图
4.2.2逻辑设计
通过4.2小节健身房会员管理系统中总E-R关系图上大概得出一共需要创建很多个数据表。在此主要罗列几个主要的数据库表结构设计。
介绍了一些根据各类别主要数据库表的设计结构以及基本功能建立数据库表:
表 4-1-course_sign_in(课程签到)
| 编号 | 字段名 | 类型 | 长度 | 是否非空 | 是否主键 | 注释 |
| 1 | course_sign_in_id | int | 是 | 是 | 课程签到ID | |
| 2 | appointment_number | varchar | 64 | 是 | 是 | 预约编号 |
| 3 | course_name | varchar | 64 | 否 | 否 | 课程名称 |
| 4 | fitness_program | varchar | 64 | 否 | 否 | 健身项目 |
| 5 | coach_user | int | 否 | 否 | 教练用户 | |
| 6 | name_of_coach | varchar | 64 | 否 | 否 | 教练姓名 |
| 7 | course_time | varchar | 64 | 否 | 否 | 课程时间 |
| 8 | member_user | int | 否 | 否 | 会员用户 | |
| 9 | member_name | varchar | 64 | 否 | 否 | 会员姓名 |
| 10 | member_mobile_phone | varchar | 64 | 否 | 否 | 会员手机 |
| 11 | appointment_date | date | 否 | 否 | 预约日期 | |
| 12 | number_of_reserved_classes | varchar | 64 | 否 | 否 | 预约课数 |
| 13 | appointment_remarks | varchar | 64 | 否 | 否 | 预约备注 |
| 14 | check_in_time | datetime | 否 | 否 | 签到时间 | |
| 15 | create_time | datetime | 是 | 否 | 创建时间 | |
| 16 | update_time | timestamp | 是 | 否 | 更新时间 | |
| 17 | source_table | varchar | 255 | 否 | 否 | 来源表 |
| 18 | source_id | int | 否 | 否 | 来源ID | |
| 19 | source_user_id | int | 否 | 否 | 来源用户 |
表 4-2-fitness_classes(健身课程)
| 编号 | 字段名 | 类型 | 长度 | 是否非空 | 是否主键 | 注释 |
| 1 | fitness_classes_id | int | 是 | 是 | 健身课程ID | |
| 2 | course_name | varchar | 64 | 是 | 是 | 课程名称 |
| 3 | course_cover | varchar | 255 | 否 | 否 | 课程封面 |
| 4 | fitness_program | varchar | 64 | 否 | 否 | 健身项目 |
| 5 | coach_user | int | 否 | 否 | 教练用户 | |
| 6 | name_of_coach | varchar | 64 | 否 | 否 | 教练姓名 |
| 7 | course_time | varchar | 64 | 否 | 否 | 课程时间 |
| 8 | training_classroom | varchar | 64 | 否 | 否 | 训练课室 |
| 9 | good_at_project | text | 65535 | 否 | 否 | 擅长项目 |
| 10 | course_introduction | text | 65535 | 否 | 否 | 课程简介 |
| 11 | course_details | longtext | 4294967295 | 否 | 否 | 课程详情 |
| 12 | hits | int | 是 | 否 | 点击数 | |
| 13 | praise_len | int | 是 | 否 | 点赞数 | |
| 14 | collect_len | int | 是 | 否 | 收藏数 | |
| 15 | comment_len | int | 是 | 否 | 评论数 | |
| 16 | recommend | int | 是 | 否 | 智能推荐 | |
| 17 | appointment_course_limit_times | int | 是 | 否 | 立即预约限制次数 | |
| 18 | create_time | datetime | 是 | 否 | 创建时间 | |
| 19 | update_time | timestamp | 是 | 否 | 更新时间 |
表 4-3-appointment_course(预约课程)
| 编号 | 字段名 | 类型 | 长度 | 是否非空 | 是否主键 | 注释 |
| 1 | appointment_course_id | int | 是 | 是 | 预约课程ID | |
| 2 | appointment_number | varchar | 64 | 否 | 否 | 预约编号 |
| 3 | course_name | varchar | 64 | 否 | 否 | 课程名称 |
| 4 | fitness_program | varchar | 64 | 否 | 否 | 健身项目 |
| 5 | coach_user | int | 否 | 否 | 教练用户 | |
| 6 | name_of_coach | varchar | 64 | 否 | 否 | 教练姓名 |
| 7 | course_time | varchar | 64 | 否 | 否 | 课程时间 |
| 8 | member_user | int | 否 | 否 | 会员用户 | |
| 9 | member_name | varchar | 64 | 否 | 否 | 会员姓名 |
| 10 | member_mobile_phone | varchar | 64 | 否 | 否 | 会员手机 |
| 11 | appointment_date | date | 否 | 否 | 预约日期 | |
| 12 | number_of_reserved_classes | varchar | 64 | 否 | 否 | 预约课数 |
| 13 | appointment_remarks | varchar | 64 | 否 | 否 | 预约备注 |
| 14 | examine_state | varchar | 16 | 是 | 否 | 审核状态 |
| 15 | examine_reply | varchar | 255 | 否 | 否 | 审核回复 |
| 16 | cancel_appointment_limit_times | int | 是 | 否 | 取消预约限制次数 | |
| 17 | course_sign_in_limit_times | int | 是 | 否 | 课程签到限制次数 | |
| 18 | notification_reminder_limit_times | int | 是 | 否 | 通知提醒限制次数 | |
| 19 | create_time | datetime | 是 | 否 | 创建时间 | |
| 20 | update_time | timestamp | 是 | 否 | 更新时间 | |
| 21 | source_table | varchar | 255 | 否 | 否 | 来源表 |
| 22 | source_id | int | 否 | 否 | 来源ID | |
| 23 | source_user_id | int | 否 | 否 | 来源用户 |
表 4-4-notification_reminder(通知提醒)
| 编号 | 字段名 | 类型 | 长度 | 是否非空 | 是否主键 | 注释 |
| 1 | notification_reminder_id | int | 是 | 是 | 通知提醒ID | |
| 2 | notification_number | varchar | 64 | 否 | 否 | 通知编号 |
| 3 | member_user | int | 否 | 否 | 会员用户 | |
| 4 | notification_title | varchar | 64 | 否 | 否 | 通知标题 |
| 5 | notification_date | date | 否 | 否 | 通知日期 | |
| 6 | notification_content | text | 65535 | 否 | 否 | 通知内容 |
| 7 | create_time | datetime | 是 | 否 | 创建时间 | |
| 8 | update_time | timestamp | 是 | 否 | 更新时间 | |
| 9 | source_table | varchar | 255 | 否 | 否 | 来源表 |
| 10 | source_id | int | 否 | 否 | 来源ID | |
| 11 | source_user_id | int | 否 | 否 | 来源用户 |
表 4-5-member_user(会员用户)
| 编号 | 字段名 | 类型 | 长度 | 是否非空 | 是否主键 | 注释 |
| 1 | member_user_id | int | 是 | 是 | 会员用户ID | |
| 2 | member_name | varchar | 64 | 否 | 否 | 会员姓名 |
| 3 | member_mobile_phone | varchar | 16 | 是 | 是 | 会员手机 |
| 4 | member_gender | varchar | 64 | 否 | 否 | 会员性别 |
| 5 | id_number | varchar | 255 | 否 | 否 | 身份证号 |
| 6 | member_points | double | 否 | 否 | 会员积分 | |
| 7 | remaining_courses | double | 否 | 否 | 剩余课程 | |
| 8 | private_education_duration | double | 否 | 否 | 私教时长 | |
| 9 | examine_state | varchar | 16 | 是 | 否 | 审核状态 |
| 10 | user_id | int | 是 | 否 | 用户ID | |
| 11 | create_time | datetime | 是 | 否 | 创建时间 | |
| 12 | update_time | timestamp | 是 | 否 | 更新时间 |
表 4-6-appointment_for_private_teaching(预约私教)
| 编号 | 字段名 | 类型 | 长度 | 是否非空 | 是否主键 | 注释 |
| 1 | appointment_for_private_teaching_id | int | 是 | 是 | 预约私教ID | |
| 2 | private_education_number | varchar | 64 | 否 | 否 | 私教编号 |
| 3 | title_of_private_education | varchar | 64 | 否 | 否 | 私教标题 |
| 4 | fitness_program | varchar | 64 | 否 | 否 | 健身项目 |
| 5 | course_duration | double | 否 | 否 | 课程时长 | |
| 6 | coach_user | int | 否 | 否 | 教练用户 | |
| 7 | name_of_coach | varchar | 64 | 否 | 否 | 教练姓名 |
| 8 | member_user | int | 否 | 否 | 会员用户 | |
| 9 | member_name | varchar | 64 | 否 | 否 | 会员姓名 |
| 10 | member_mobile_phone | varchar | 64 | 否 | 否 | 会员手机 |
| 11 | appointment_time | datetime | 否 | 否 | 预约时间 | |
| 12 | message_remarks | text | 65535 | 否 | 否 | 留言备注 |
| 13 | examine_state | varchar | 16 | 是 | 否 | 审核状态 |
| 14 | examine_reply | varchar | 255 | 否 | 否 | 审核回复 |
| 15 | cancel_private_teaching_limit_times | int | 是 | 否 | 取消私教限制次数 | |
| 16 | private_education_sign_in_limit_times | int | 是 | 否 | 私教签到限制次数 | |
| 17 | notification_reminder_limit_times | int | 是 | 否 | 通知提醒限制次数 | |
| 18 | create_time | datetime | 是 | 否 | 创建时间 | |
| 19 | update_time | timestamp | 是 | 否 | 更新时间 | |
| 20 | source_table | varchar | 255 | 否 | 否 | 来源表 |
| 21 | source_id | int | 否 | 否 | 来源ID | |
| 22 | source_user_id | int | 否 | 否 | 来源用户 |
表 4-7-cancel_appointment(取消预约)
| 编号 | 字段名 | 类型 | 长度 | 是否非空 | 是否主键 | 注释 |
| 1 | cancel_appointment_id | int | 是 | 是 | 取消预约ID | |
| 2 | appointment_number | varchar | 64 | 是 | 是 | 预约编号 |
| 3 | course_name | varchar | 64 | 否 | 否 | 课程名称 |
| 4 | fitness_program | varchar | 64 | 否 | 否 | 健身项目 |
| 5 | coach_user | int | 否 | 否 | 教练用户 | |
| 6 | name_of_coach | varchar | 64 | 否 | 否 | 教练姓名 |
| 7 | course_time | varchar | 64 | 否 | 否 | 课程时间 |
| 8 | member_user | int | 否 | 否 | 会员用户 | |
| 9 | member_name | varchar | 64 | 否 | 否 | 会员姓名 |
| 10 | member_mobile_phone | varchar | 64 | 否 | 否 | 会员手机 |
| 11 | appointment_time | datetime | 否 | 否 | 预约时间 | |
| 12 | cancel_description | varchar | 64 | 否 | 否 | 取消说明 |
| 13 | examine_state | varchar | 16 | 是 | 否 | 审核状态 |
| 14 | examine_reply | varchar | 255 | 否 | 否 | 审核回复 |
| 15 | create_time | datetime | 是 | 否 | 创建时间 | |
| 16 | update_time | timestamp | 是 | 否 | 更新时间 | |
| 17 | source_table | varchar | 255 | 否 | 否 | 来源表 |
| 18 | source_id | int | 否 | 否 | 来源ID | |
| 19 | source_user_id | int | 否 | 否 | 来源用户 |
表 4-8-cancel_private_teaching(取消私教)
| 编号 | 字段名 | 类型 | 长度 | 是否非空 | 是否主键 | 注释 |
| 1 | cancel_private_teaching_id | int | 是 | 是 | 取消私教ID | |
| 2 | private_education_number | varchar | 64 | 是 | 是 | 私教编号 |
| 3 | title_of_private_education | varchar | 64 | 否 | 否 | 私教标题 |
| 4 | fitness_program | varchar | 64 | 否 | 否 | 健身项目 |
| 5 | course_duration | double | 否 | 否 | 课程时长 | |
| 6 | coach_user | int | 否 | 否 | 教练用户 | |
| 7 | name_of_coach | varchar | 64 | 否 | 否 | 教练姓名 |
| 8 | member_user | int | 否 | 否 | 会员用户 | |
| 9 | member_name | varchar | 64 | 否 | 否 | 会员姓名 |
| 10 | member_mobile_phone | varchar | 64 | 否 | 否 | 会员手机 |
| 11 | appointment_time | datetime | 否 | 否 | 预约时间 | |
| 12 | reason_for_cancellation | varchar | 64 | 否 | 否 | 取消原因 |
| 13 | examine_state | varchar | 16 | 是 | 否 | 审核状态 |
| 14 | examine_reply | varchar | 255 | 否 | 否 | 审核回复 |
| 15 | create_time | datetime | 是 | 否 | 创建时间 | |
| 16 | update_time | timestamp | 是 | 否 | 更新时间 | |
| 17 | source_table | varchar | 255 | 否 | 否 | 来源表 |
| 18 | source_id | int | 否 | 否 | 来源ID | |
| 19 | source_user_id | int | 否 | 否 | 来源用户 |
表 4-9-coach_user(教练用户)
| 编号 | 字段名 | 类型 | 长度 | 是否非空 | 是否主键 | 注释 |
| 1 | coach_user_id | int | 是 | 是 | 教练用户ID | |
| 2 | name_of_coach | varchar | 64 | 否 | 否 | 教练姓名 |
| 3 | coach_phone | varchar | 16 | 是 | 是 | 教练手机 |
| 4 | good_at_project | text | 65535 | 否 | 否 | 擅长项目 |
| 5 | examine_state | varchar | 16 | 是 | 否 | 审核状态 |
| 6 | user_id | int | 是 | 否 | 用户ID | |
| 7 | create_time | datetime | 是 | 否 | 创建时间 | |
| 8 | update_time | timestamp | 是 | 否 | 更新时间 |
表 4-10-code_token(验证码)
| 编号 | 字段名 | 类型 | 长度 | 是否非空 | 是否主键 | 注释 |
| 1 | code_token_id | int | 是 | 是 | 验证码ID | |
| 2 | token | varchar | 255 | 否 | 否 | 令牌 |
| 3 | code | varchar | 255 | 否 | 否 | 验证码 |
| 4 | expire_time | timestamp | 是 | 否 | 失效时间 | |
| 5 | create_time | timestamp | 是 | 否 | 创建时间 | |
| 6 | update_time | timestamp | 是 | 否 | 更新时间 |
表 4-11-collect(收藏)
| 编号 | 字段名 | 类型 | 长度 | 是否非空 | 是否主键 | 注释 |
| 1 | collect_id | int | 是 | 是 | 收藏ID | |
| 2 | user_id | int | 是 | 是 | 收藏人ID | |
| 3 | source_table | varchar | 255 | 否 | 否 | 来源表 |
| 4 | source_field | varchar | 255 | 否 | 否 | 来源字段 |
| 5 | source_id | int | 是 | 否 | 来源ID | |
| 6 | title | varchar | 255 | 否 | 否 | 标题 |
| 7 | img | varchar | 255 | 否 | 否 | 封面 |
| 8 | create_time | timestamp | 是 | 否 | 创建时间 | |
| 9 | update_time | timestamp | 是 | 否 | 更新时间 |
表 4-12-comment(评论)
| 编号 | 字段名 | 类型 | 长度 | 是否非空 | 是否主键 | 注释 |
| 1 | comment_id | int | 是 | 是 | 评论ID | |
| 2 | user_id | int | 是 | 是 | 评论人ID | |
| 3 | reply_to_id | int | 是 | 否 | 回复评论ID | |
| 4 | content | longtext | 4294967295 | 否 | 否 | 内容 |
| 5 | nickname | varchar | 255 | 否 | 否 | 昵称 |
| 6 | avatar | varchar | 255 | 否 | 否 | 头像地址 |
| 7 | create_time | timestamp | 是 | 否 | 创建时间 | |
| 8 | update_time | timestamp | 是 | 否 | 更新时间 | |
| 9 | source_table | varchar | 255 | 否 | 否 | 来源表 |
| 10 | source_field | varchar | 255 | 否 | 否 | 来源字段 |
| 11 | source_id | int | 是 | 否 | 来源ID |
表 4-13-fitness_program(健身项目)
| 编号 | 字段名 | 类型 | 长度 | 是否非空 | 是否主键 | 注释 |
| 1 | fitness_program_id | int | 是 | 是 | 健身项目ID | |
| 2 | fitness_program | varchar | 64 | 否 | 否 | 健身项目 |
| 3 | create_time | datetime | 是 | 否 | 创建时间 | |
| 4 | update_time | timestamp | 是 | 否 | 更新时间 |
表 4-14-hits(用户点击)
| 编号 | 字段名 | 类型 | 长度 | 是否非空 | 是否主键 | 注释 |
| 1 | hits_id | int | 是 | 是 | 点赞ID | |
| 2 | user_id | int | 是 | 否 | 点赞人 | |
| 3 | create_time | timestamp | 是 | 否 | 创建时间 | |
| 4 | update_time | timestamp | 是 | 否 | 更新时间 | |
| 5 | source_table | varchar | 255 | 否 | 否 | 来源表 |
| 6 | source_field | varchar | 255 | 否 | 否 | 来源字段 |
| 7 | source_id | int | 是 | 否 | 来源ID |
表 4-15-members_rights_and_interests(会员权益)
| 编号 | 字段名 | 类型 | 长度 | 是否非空 | 是否主键 | 注释 |
| 1 | members_rights_and_interests_id | int | 是 | 是 | 会员权益ID | |
| 2 | membership_package | varchar | 64 | 否 | 否 | 会员套餐 |
| 3 | member_user | int | 否 | 否 | 会员用户 | |
| 4 | member_name | varchar | 64 | 否 | 否 | 会员姓名 |
| 5 | member_mobile_phone | varchar | 64 | 否 | 否 | 会员手机 |
| 6 | date_of_membership | date | 否 | 否 | 入会日期 | |
| 7 | due_date | date | 否 | 否 | 到期日期 | |
| 8 | giving_courses | double | 否 | 否 | 赠送课程 | |
| 9 | gift_of_private_education | double | 否 | 否 | 赠送私教 | |
| 10 | interest_details | text | 65535 | 否 | 否 | 权益详情 |
| 11 | exclusive_offer | text | 65535 | 否 | 否 | 专属优惠 |
| 12 | notification_reminder_limit_times | int | 是 | 否 | 通知提醒限制次数 | |
| 13 | create_time | datetime | 是 | 否 | 创建时间 | |
| 14 | update_time | timestamp | 是 | 否 | 更新时间 | |
| 15 | source_table | varchar | 255 | 否 | 否 | 来源表 |
| 16 | source_id | int | 否 | 否 | 来源ID | |
| 17 | source_user_id | int | 否 | 否 | 来源用户 |
表 4-16-member_center(会员中心)
| 编号 | 字段名 | 类型 | 长度 | 是否非空 | 是否主键 | 注释 |
| 1 | member_center_id | int | 是 | 是 | 会员中心ID | |
| 2 | package_title | varchar | 64 | 否 | 否 | 套餐标题 |
| 3 | member_pictures | varchar | 255 | 否 | 否 | 会员图片 |
| 4 | membership_package | varchar | 64 | 否 | 否 | 会员套餐 |
| 5 | effective_months | double | 否 | 否 | 有效月数 | |
| 6 | package_price | double | 否 | 否 | 套餐价格 | |
| 7 | giving_courses | double | 否 | 否 | 赠送课程 | |
| 8 | gift_of_private_education | double | 否 | 否 | 赠送私教 | |
| 9 | interest_details | text | 65535 | 否 | 否 | 权益详情 |
| 10 | exclusive_offer | text | 65535 | 否 | 否 | 专属优惠 |
| 11 | member_details | longtext | 4294967295 | 否 | 否 | 会员详情 |
| 12 | hits | int | 是 | 否 | 点击数 | |
| 13 | praise_len | int | 是 | 否 | 点赞数 | |
| 14 | collect_len | int | 是 | 否 | 收藏数 | |
| 15 | comment_len | int | 是 | 否 | 评论数 | |
| 16 | member_orders_limit_times | int | 是 | 否 | 购买套餐限制次数 | |
| 17 | create_time | datetime | 是 | 否 | 创建时间 | |
| 18 | update_time | timestamp | 是 | 否 | 更新时间 |
表 4-17-member_orders(会员订单)
| 编号 | 字段名 | 类型 | 长度 | 是否非空 | 是否主键 | 注释 |
| 1 | member_orders_id | int | 是 | 是 | 会员订单ID | |
| 2 | order_number | varchar | 64 | 否 | 否 | 订单编号 |
| 3 | package_title | varchar | 64 | 否 | 否 | 套餐标题 |
| 4 | membership_package | varchar | 64 | 否 | 否 | 会员套餐 |
| 5 | effective_months | double | 否 | 否 | 有效月数 | |
| 6 | package_price | double | 否 | 否 | 套餐价格 | |
| 7 | giving_courses | double | 否 | 否 | 赠送课程 | |
| 8 | gift_of_private_education | double | 否 | 否 | 赠送私教 | |
| 9 | interest_details | text | 65535 | 否 | 否 | 权益详情 |
| 10 | exclusive_offer | text | 65535 | 否 | 否 | 专属优惠 |
| 11 | member_user | int | 否 | 否 | 会员用户 | |
| 12 | member_name | varchar | 64 | 否 | 否 | 会员姓名 |
| 13 | member_mobile_phone | varchar | 64 | 否 | 否 | 会员手机 |
| 14 | order_date | date | 否 | 否 | 订单日期 | |
| 15 | order_remarks | text | 65535 | 否 | 否 | 订单备注 |
| 16 | examine_state | varchar | 16 | 是 | 否 | 审核状态 |
| 17 | examine_reply | varchar | 255 | 否 | 否 | 审核回复 |
| 18 | pay_state | varchar | 16 | 是 | 否 | 支付状态 |
| 19 | pay_type | varchar | 16 | 否 | 否 | 支付类型: 微信、支付宝、网银 |
| 20 | members_rights_and_interests_limit_times | int | 是 | 否 | 开通套餐限制次数 | |
| 21 | create_time | datetime | 是 | 否 | 创建时间 | |
| 22 | update_time | timestamp | 是 | 否 | 更新时间 | |
| 23 | source_table | varchar | 255 | 否 | 否 | 来源表 |
| 24 | source_id | int | 否 | 否 | 来源ID | |
| 25 | source_user_id | int | 否 | 否 | 来源用户 |
表 4-18/-private_education_sign_in(私教签到)
| 编号 | 字段名 | 类型 | 长度 | 是否非空 | 是否主键 | 注释 |
| 1 | private_education_sign_in_id | int | 是 | 是 | 私教签到ID | |
| 2 | private_education_number | varchar | 64 | 是 | 是 | 私教编号 |
| 3 | title_of_private_education | varchar | 64 | 否 | 否 | 私教标题 |
| 4 | fitness_program | varchar | 64 | 否 | 否 | 健身项目 |
| 5 | course_duration | double | 否 | 否 | 课程时长 | |
| 6 | coach_user | int | 否 | 否 | 教练用户 | |
| 7 | name_of_coach | varchar | 64 | 否 | 否 | 教练姓名 |
| 8 | member_user | int | 否 | 否 | 会员用户 | |
| 9 | member_name | varchar | 64 | 否 | 否 | 会员姓名 |
| 10 | member_mobile_phone | varchar | 64 | 否 | 否 | 会员手机 |
| 11 | appointment_time | datetime | 否 | 否 | 预约时间 | |
| 12 | message_remarks | text | 65535 | 否 | 否 | 留言备注 |
| 13 | check_in_date | datetime | 否 | 否 | 签到日期 | |
| 14 | create_time | datetime | 是 | 否 | 创建时间 | |
| 15 | update_time | timestamp | 是 | 否 | 更新时间 | |
| 16 | source_table | varchar | 255 | 否 | 否 | 来源表 |
| 17 | source_id | int | 否 | 否 | 来源ID | |
| 18 | source_user_id | int | 否 | 否 | 来源用户 |
表 4-19-private_teaching_courses(私教课程)
| 编号 | 字段名 | 类型 | 长度 | 是否非空 | 是否主键 | 注释 |
| 1 | private_teaching_courses_id | int | 是 | 是 | 私教课程ID | |
| 2 | title_of_private_education | varchar | 64 | 是 | 是 | 私教标题 |
| 3 | private_teaching_photos | varchar | 255 | 否 | 否 | 私教照片 |
| 4 | fitness_program | varchar | 64 | 否 | 否 | 健身项目 |
| 5 | available_time | varchar | 64 | 否 | 否 | 可约时间 |
| 6 | course_duration | double | 否 | 否 | 课程时长 | |
| 7 | coach_user | int | 否 | 否 | 教练用户 | |
| 8 | name_of_coach | varchar | 64 | 否 | 否 | 教练姓名 |
| 9 | good_at_project | text | 65535 | 否 | 否 | 擅长项目 |
| 10 | introduction_to_private_education | text | 65535 | 否 | 否 | 私教介绍 |
| 11 | details_of_private_education | longtext | 4294967295 | 否 | 否 | 私教详情 |
| 12 | hits | int | 是 | 否 | 点击数 | |
| 13 | praise_len | int | 是 | 否 | 点赞数 | |
| 14 | collect_len | int | 是 | 否 | 收藏数 | |
| 15 | comment_len | int | 是 | 否 | 评论数 | |
| 16 | appointment_for_private_teaching_limit_times | int | 是 | 否 | 立即预约限制次数 | |
| 17 | create_time | datetime | 是 | 否 | 创建时间 | |
| 18 | update_time | timestamp | 是 | 否 | 更新时间 |
表 4-20-score(评分)
| 编号 | 字段名 | 类型 | 长度 | 是否非空 | 是否主键 | 注释 |
| 1 | score_id | int | 是 | 是 | 评分ID | |
| 2 | user_id | int | 是 | 否 | 评分人 | |
| 3 | nickname | varchar | 64 | 否 | 否 | 昵称 |
| 4 | score_num | double | 是 | 否 | 评分 | |
| 5 | create_time | timestamp | 是 | 否 | 创建时间 | |
| 6 | update_time | timestamp | 是 | 否 | 更新时间 | |
| 7 | source_table | varchar | 255 | 否 | 否 | 来源表 |
| 8 | source_field | varchar | 255 | 否 | 否 | 来源字段 |
| 9 | source_id | int | 是 | 否 | 来源ID |
5.
系统实现
5.1会员用户主要功能实现
5.1.1用户注册
注册:点击注册,进入注册页面,填写相关账号、密码、确认密码、昵称、邮箱、会员姓名、会员性别、会员手机、身份证号、选择身份等字段信息,点击下方注册按钮,提示注册成功后,系统将自动跳转回到登录页面。注册界面如下图所示。
图5-1 注册界面
关键代码:
5.1.2用户登录
登录:首先点击“登录”按钮,输入账号、密码、验证码点击登录按钮。登录界面如下图所示。
图5-2 登录界面
关键代码:
5.1.3健身资讯
健身资讯:主要展示后台发布有关健身的新闻资讯信息。点击信息可点赞、收藏、发表评论等操作。健身资讯界面如下图所示。

图5-3 健身资讯界面
5.1.4会员中心
会员中心:展示后台发布的会员套餐信息,会员用户浏览到感兴趣的会员套餐,可购买套餐,提交填写好购买会员套餐资料等待后台审核通过才能购买成功。点击信息可发表评论、点赞、收藏等操作。会员中心界面如下图所示。
图5-4会员中心界面
关键代码:
5.1.5健身课程
健身课程:展示后台发布的健身课程信息,会员浏览到感兴趣的健身课程,可在线预约,提交填写好预约资料以及需要购买会员支付成功后台审核通过并添加会员权益才能上该健身课程。点击信息可发表评论、点赞、收藏等操作。健身课程界面如下图所示。
图5-5健身课程界面
5.1.6私教课程
私教课程:展示后台发布的私教课程信息,会员浏览到感兴趣的私教课程信息,可在线预约,提交填写好预约资料以及需要购买会员支付成功后台审核通过并添加会员权益才能上该健身课程。点击信息可发表评论、点赞、收藏等操作。私教课程界面如下图所示。
图5-6私教课程界面
5.2管理员主要功能实现
5.2.1会员中心管理
会员中心管理:包含会员中心列表和会员中心添加功能。会员中心列表:主要管理会员中心,支持增删改查等操作。会员中心添加:可手动添加新的会员中心。添加的信息可在前台首页展示。会员中心管理界面如下图所示。
图5-7会员中心管理界面
关键代码:
5.2.2健身课程管理
健身课程管理:包含健身课程列表和健身课程添加功能。健身课程列表:主要查看和管理所有教练的健身课程信息,支持增删改查等操作。健身课程添加:可添加新的健身课程信息。健身课程管理界面如下图所示。
图5-8健身课程管理界面
关键代码:
5.2.3预约课程管理
预约课程管理:主要查看和管理所有教练的会员预约课程详情,并进行审核以及推送通知提醒。会员上课时教练需签到,会员剩余课程会减少。支持查询、修改、删除等操作。预约课程管理界面如下图所示。
图5-9预约课程管理界面
关键代码:
5.2.4私教课程管理
私教课程管理:包含私教课程列表和私教课程添加功能。私教课程列表:主要查看和管理所有教练的私教课程信息,支持增删改查等操作。私教课程添加:可添加该教练新的私教课程信息。私教课程管理如下图所示。
图5-10私教课程管理界面
6.
系统测试
6.1测试目的
软件测试的目的是为了尽可能的发现系统功能中所存在的缺陷。系统测试是软件生命周期中必不可少的环节之一,它旨在验证整个软件系统是否满足需求规格说明书定义的要求。
6.2测试用例
用户登录功能测试:
表6-1 用户登录功能测试表
| 用例名称 | 用户登录系统 |
| 目的 | 测试用户通过正确的用户名和密码可否登录功能 |
| 前提 | 未登录的情况下 |
| 测试流程 | 1) 进入登录页面 2) 输入正确的用户名和密码 |
| 预期结果 | 用户名和密码正确的时候,跳转到登录成功界面,反之则显示错误信息,提示重新输入 |
| 实际结果 | 实际结果与预期结果一致 |
查看健身课程功能测试:
表6-2 查看健身课程功能测试表
| 用例名称 | 查看健身课程 |
| 目的 | 测试查看健身课程 |
| 前提 | 用户登录 |
| 测试流程 | 点击健身课程按钮 |
| 预期结果 | 可以查看健身课程 |
| 实际结果 | 实际结果与预期结果一致 |
管理员添加健身课程测试:
表6-3 管理员添加健身课程测试表
| 用例名称 | 管理员添加健身课程测试用例 |
| 目的 | 测试管理员添加健身课程功能 |
| 前提 | 管理员正常登录情况下 |
| 测试流程 | 1)点击健身课程管理,点击健身课程添加,点击添加按钮,输入相关健身课程 2)点击进行提交。 |
| 预期结果 | 提交以后,该健身课程显示在对应列表中 |
| 实际结果 | 实际结果与预期结果一致 |
健身课程修改功能测试:
表6-4健身课程修改功能测试表
| 用例名称 | 健身课程修改测试 |
| 目的 | 测试健身课程修改功能 |
| 前提 | 管理员登录—》健身课程管理—》健身课程 |
| 测试流程 | 1)点击健身课程管理,点击健身课程重置,点击重置按钮,健身课程1,重置健身课程2. 2)点击进行提交。 |
| 预期结果 | 提交以后,该健身课程名称更改为健身课程2显示在对应列表中 |
| 实际结果 | 实际结果与预期结果一致 |
健身课程删除功能测试:
表6-5健身课程删除功能测试表
| 用例名称 | 健身课程删除测试 |
| 目的 | 测试健身课程删除功能 |
| 前提 | 管理员登录—》健身课程管理—》健身课程 |
| 测试流程 | 1)选择一个健身课程。 2)点击删除按钮。 |
| 预期结果 | 提示删除成功,健身课程列表不在展示该健身课程 |
| 实际结果 | 实际结果与预期结果一致 |
密码修改功能测试:
表6-6密码修改功能测试表
| 用例名称 | 密码修改测试用例 |
| 目的 | 测试注册用户密码修改功能 |
| 前提 | 用户正常登录情况下 |
| 测试流程 | 1)注册用户密码修改并完成填写。 2)点击进行提交。 |
| 预期结果 | 使用新的密码可以登录 |
| 实际结果 | 实际结果与预期结果一致 |
6.3测试结果
在本次主要测试用户登录、修改密码、查看健身课程操作以及管理员添加、删除、修改健身课程等业务流程操作。验证所有操作都能够正常运行,因此能够保证本次设计的,已实现的功能能够正常运行并且相关数据库的信息也同样保存正确。
在开发基于Spring Boot的健身房会员管理系统过程中,我深刻体会到将理论知识与实际需求相结合的重要性。最初,我对Spring Boot框架的理解主要集中在快速搭建项目、简化配置等方面,但在实际开发中,面对会员管理、订单处理以及协同过滤算法的实现时,仍然遇到了不少挑战。例如,在推荐模块中,如何根据根据用户点击较多的健身项目,优先推荐同类型的项目展示构建合理的推荐模型,需要不断调整算法逻辑和数据结构;在高并发场景下,如何保障系统的稳定性与响应效率,也经历了多次优化与测试。
通过查阅Spring Boot官方文档、学习协同过滤相关技术资料以及不断实践,我逐步解决了这些开发难题,并对系统的整体架构设计与功能实现有了更深入的理解。项目不仅提升了我在数据库设计、接口开发、权限控制及系统部署等方面的综合能力,也让我更加熟悉了前后端交互与个性化推荐功能的整合实现流程。虽然目前系统已具备会员管理、课程预约、课程和套餐推荐等核心功能,但仍存在优化空间,如提升推荐算法的准确率、增强前端页面的交互体验等。整个开发过程极大地锻炼了我的工程实践能力和问题解决能力,为今后参与更复杂的信息化项目奠定了坚实基础。
在健身房会员管理系统的设计与开发过程中,我获得了许多人的支持与帮助。首先,我要诚挚感谢我的导师,在项目从构思到实现的每个环节,导师都提供了宝贵的指导和建议,帮助我解决了无数难题,明确了开发方向。我也要感谢身边的同学们,在系统测试阶段他们提供了许多建设性的反馈,使得功能更加完善,用户体验更佳。
我要感谢互联网上的技术社区和开源项目的贡献者们,是你们无私分享的知识和经验,让我在遇到挑战时能找到解决方案,不断进步。还要感谢我的家人,一直以来给予我理解和支持,他们的鼓励是我完成项目的动力源泉。通过这次实践,我不仅提升了技术水平,也增强了面对未来挑战的信心和决心,为我在技术领域的持续探索奠定了坚实的基础。
- 李丽萍,魏权利. 健身房会员管理系统Web应用软件的设计与实现 [J]. 信息化纵横, 2009, 28 (16): 7-9. DOI:10.19358/j.issn.1674-7720.2009.16.003.
- 刘洋. 健身房新老会员的营销模式分析 [J]. 农家参谋, 2017, (14): 288+244.
- 周玉光,赵海涛,樊继慧,等. 基于SpringBoot的消防站健身房系统建设 [J]. 电脑知识与技术, 2024, 20 (17): 75-77. DOI:10.14004/j.cnki.ckt.2024.0927.
- Yang Y . Design and Implementation of Student Information Management System Based on Springboot [J]. Advances in Computer, Signals and Systems, 2022, 6 (6):
- Liu Y . Design and Implementation of a Student Attendance Management System based on Springboot and Vue Technology [J]. Frontiers in Computing and Intelligent Systems, 2024, 8 (1): 91-97.
- Shao W ,Liu K . Design and Implementation of Online Ordering System Based on SpringBoot [J]. Journal of Big Data and Computing, 2024, 2 (3):
- 田圻,代齐润. 基于协同过滤算法的就业推荐系统设计与实现 [J] —免费毕设源码分享. 湖北工业职业技术学院学报, 2025, 38 (01): 75-79.
- 童家玮,刘泽霖. 基于协同过滤算法的美育课程个性化学习平台设计 [J]. 电脑编程技巧与维护, 2025, (03): 50-52. DOI:10.16184/j.cnki.comprg.2025.03.023.
- 曹金鑫,鞠小林,陈翔. 协同过滤推荐算法在数据库原理及应用课程教学中的应用 [J]. 计算机教育, 2025, (04): 197-201. DOI:10.16512/j.cnki.jsjjy.2025.04.043.
- 李培畅. 推荐算法于在线教育系统中的应用研究 [J]. 数字通信世界, 2025, (03): 100-102.
- 高双喜,曹淑服,孙永明. 基于Spark的电影推荐系统设计与实现 [J]. 河北省科学院学报, 2025, 42 (02): 1-5. DOI:10.16191/j.cnki.hbkx.20250307.001.
- 杨续昌,胡居虎,蒋宇宏. 基于协同过滤的海量学习数据混合推荐算法设计 [J]. 新乡学院学报, 2025, 42 (03): 47-52.
- 郭雨辰. 基于SpringBoot技术的JavaEE框架课程教学探索 [J]. 石家庄职业技术学院学报, 2025, 37 (02): 71-75.
- 刘永立. 基于SpringBoot和MyBatis的作业管理系统设计 [J]. 电脑编程技巧与维护, 2025, (04): 86-88. DOI:10.16184/j.cnki.comprg.2025.04.021.
- 李小峰,覃福钿,杜晓辉. 基于SpringBoot的智能家居系统设计与实现 [J]. 科学技术创新, 2025, (11): 66-69.
- 田生睿. 基于协同过滤的大学生职位推荐算法的研究 [J]. 电脑知识与技术, 2025, 21 (11): 31-34. DOI:10.14004/j.cnki.ckt.2025.0470.
- 周旭东. 基于协同过滤推荐算法的农产品电商平台的开发 [J]. 电脑知识与技术, 2025, 21 (02): 57-59. DOI:10.14004/j.cnki.ckt.2025.0014.
- 陈瑛,沈阳. 一种基于改进协同过滤推荐算法的电影推荐方法 [J]. 现代信息科技, 2025, 9 (05): 105-108+114. DOI:10.19850/j.cnki.2096-4706.2025.05.019.
- 朱敏,李鑫,朱海静,等. 基于微服务架构的健身管理平台的设计与实现 [J]. 电脑知识与技术, 2024, 20 (01): 60-62. DOI:10.14004/j.cnki.ckt.2024.0140.
- 朱敏,毕岚岚,顾静,等. 基于SpringBoot整合SSM项目——健身管理平台的设计与实现 [J]. 电脑知识与技术, 2024, 20 (10): 74-76. DOI:10.14004/j.cnki.ckt.2024.0500.
免费领取项目源码,请关注❥点赞收藏并私信博主+v,谢谢~
1082

被折叠的 条评论
为什么被折叠?



