目 录
摘 要
本文设计并实现了一个器械健身运动学习网站,旨在为用户提供全面的健身知识和指导,帮助用户科学健身。网站采用Java语言结合Spring Boot框架开发,利用MySQL数据库进行数据管理,确保系统的高效性和稳定性。针对用户、教练和管理员三类角色,网站提供了丰富的功能模块。用户可以浏览健身课程、查看教练信息,并与教练互动交流;教练可以发布课程、进行健身建议、审核课程报名,提供个性化指导;管理员则通过后台首页进行系统用户管理、课程信息管理、健身建议管理等操作,保障网站内容的准确性和运营的高效性。通过整合多方需求,该网站为健身爱好者提供了一个便捷、专业的学习平台,促进了健身知识的传播和健身文化的普及,具有良好的应用前景和推广价值。
关键词:器械健身运动学习网站;Java语言;Spring Boot框架;MySQL数据库
This article designs and implements an equipment fitness and exercise learning website, aiming to provide users with comprehensive fitness knowledge and guidance, and help them exercise scientifically. The website is developed using Java language combined with Spring Boot framework, and utilizes MySQL database for data management to ensure the efficiency and stability of the system. The website provides rich functional modules for users, coaches, and administrators. Users can browse fitness courses, view coach information, and interact with coaches for communication; Coaches can publish courses, provide fitness advice, review course registrations, and offer personalized guidance; Administrators perform system user management, course information management, fitness advice management, and other operations through the backend homepage to ensure the accuracy of website content and operational efficiency. By integrating multiple demands, this website provides a convenient and professional learning platform for fitness enthusiasts, promoting the dissemination of fitness knowledge and the popularization of fitness culture, with good application prospects and promotional value.
Keywords: equipment fitness and exercise learning website; Java language; Spring Boot framework; MySQL database
1 绪 论
在当今快节奏的生活中,越来越多的人意识到健康的重要性,器械健身作为一种有效的健康推动方式,吸引了大量爱好者。然而,目前市场上缺乏一个集成了丰富器械健身信息、学习计划以及社交功能的综合性学习网站。用户往往难以找到适合自己的健身指导,教练也缺乏一个展示自己专业技能并与用户互动的平台,管理员在数据管理和维护方面也存在诸多不便。
针对这些问题,本研究致力于设计与实现一个基于Java语言和Spring Boot框架的器械健身运动学习网站,并使用MySQL数据库进行数据管理。该网站旨在为用户提供便捷的健身信息查询、个性化的学习计划制定以及与其他健身爱好者的交流互动功能;为教练提供一个展示自己专业技能、分享健身知识和经验,以及与用户建立联系的渠道;为管理员提供一个高效的数据管理和维护工具。
本选题的意义在于,它不仅满足了用户对健身信息和学习计划的需求,提升了用户的健身体验,同时也为教练提供了一个展示自己才华的平台,促进了健身知识的传播和分享。通过采用先进的Java语言和Spring Boot框架,以及稳定的MySQL数据库,确保了网站的高效运行和数据的安全性,为管理员提供了便捷的数据管理工具,进一步推动了器械健身运动的普及和发展。
国内学者和研究人员关注于如何利用现代技术手段提升健身服务的质量和效率。邵志豪等人在《基于Java语言的传感健身系统设计与研究》[1]中,设计了一套以惯性传感器为运动数据采集装置的健身系统,通过分析用户运动数据,实现对用户的运动指标分析和运动指导,同时结合用户的历史运动数据,制定个性化运动处方。这一研究为健身系统的智能化和个性化提供了新的思路。马士钦等人在《Free——多维度智能健身服务系统的设计》[2]中,提出了一种多维度智能健身服务系统,该系统通过综合分析大数据在健身领域的应用,探讨了基于大数据技术的智能健身系统的设计、实施和优化,并通过用户行为分析、健身效果评估等方式为用户提供个性化的健身方案。这一研究进一步推动了健身服务的智能化发展。邢中玉等人在《基于大数据技术的智能健身系统研究》[3]中,探讨了大数据技术在健身领域的应用,通过综合分析大数据在健身领域的应用,提出了基于大数据技术的智能健身系统的设计、实施和优化方案,并通过用户行为分析、健身效果评估等方式为用户提供个性化的健身方案。这一研究为健身系统的智能化和个性化提供了新的技术手段。黄涛等人在《健身运动知识表达与智能查询系统构建》[4]中,通过知识图谱与大语言模型的协同互补,探索构建知识图谱驱动的健身运动知识智能查询系统,提出涵盖知识抽取与表达、知识整合与管理、知识查询与问答于一体的实施方案,进而为实现精准化健身运动知识智能查询的研究与应用提供参考。这一研究为健身知识的传播和普及提供了新的方法和工具。
综上所述,国内在器械健身运动学习网站的设计与实现方面已经取得了一定的进展,特别是在智能化、个性化和知识化方面。这些研究不仅为健身爱好者提供了更加便捷和专业的学习平台,也为健身行业的数字化转型提供了有力支持,具有重要的现实意义和广阔的应用前景。
国外在器械健身运动学习网站的设计与实现方面已经取得了一系列显著的研究成果。Wei C等人在《A Design and Implementation of VR Cycling Fitness System in the Context of National Fitness》[5]中,设计并实现了一个基于虚拟现实技术的自行车健身系统。该系统不仅提升了用户的骑行体验,还有效激发了用户的健身兴趣。通过虚拟现实技术,用户可以在不同的虚拟场景中进行骑行训练,增加了健身的趣味性和沉浸感。Liu Y等人在《The analysis of aerobics intelligent fitness system for neurorobotics based on big data and machine learning》[6]中,提出了一种基于神经机器人技术和大数据分析的健美操智能健身系统。该系统利用神经感知和控制功能,结合大数据和机器学习技术,为用户提供个性化的健身计划和优化建议。通过Spark大数据平台的数据处理能力和决策树算法的数据预处理,系统能够为用户提供精准的健身指导。Chen C在《Research on Intelligent Bodybuilding System Based on Machine Learning》[7]中,设计并实现了一个基于机器学习的智能健身系统,用于监测体育活动中的三个重要参数:动作类型、动作数量和动作周期。该系统通过机器学习算法,能够实时监测用户的健身动作,并提供反馈和指导,帮助用户更科学地进行健身训练。Shengyou W在《Research on Design and Application of National Fitness System》[8]中,设计了全民健身系统的整体架构,包括感知层、网络层和应用层。感知层主要使用物联网网关、中央机、无线感知节点和健身数据仪表板来获取健身数据;网络层主要使用WiFi、4G、以太网等公共网络传输健身数据、健身指导数据和设备运行维护数据;应用层提供数据存储、设备管理、用户管理和客户端服务。通过收集用户的健身数据和评级数据,系统能够实现健身数据的智能推荐,完成全民健身数据推荐算法的设计。
综上所述,国外在器械健身运动学习网站的设计与实现方面已经取得了一定的进展,特别是在虚拟现实技术、大数据分析和机器学习技术的应用方面。这些研究不仅为健身爱好者提供了更加便捷和专业的学习平台,也为健身行业的数字化转型提供了有力支持,具有重要的现实意义和广阔的应用前景。
本文研究并实现了一款器械健身运动学习网站,旨在提升运营效率和用户体验。平台后端基于Java语言开发,利用Spring Boot框架提高开发效率和系统稳定性;前端采用Vue.js框架,确保用户界面友好和交互性。数据库使用MySQL,保证数据存储的可靠性和检索效率。该平台为用户提供丰富的健身课程展示、教练信息查询、咨询记录等功能,为教练提供了课程发布、课程报名审核及个性化指导等功能,并支持管理员进行用户信息和权限管理。在系统的研发过程中,深入分析了现有器械健身运动学习网站的优缺点,并结合市场调研与用户需求,采用了迭代开发模式,逐步优化和完善系统功能。通过不断的技术创新和功能升级,预计该系统将显著提升器械健身运动学习网站的运营效率与服务质量,为用户提供一个更加便捷、安全的健身学习体验。平台还特别注重用户体验的优化,力求在功能和服务上达到最佳平衡,从而满足不同层次用户的需求。
2 相关技术介绍
2.1 Java语言
Java是一种跨平台的编程语言,广泛用于开发各种类型的应用程序,包括Web应用、移动应用和大型软件系统。在服务优化共建平台中,Java通常用于后端开发,提供强大的处理能力和稳定性。同时Java是一种面向对象的编程语言,支持封装、继承和多态等特性,使代码更易于维护和重用。还拥有丰富的标准库和第三方框架,如Spring、Hibernate等,可以大大提高开发效率。
2.2 SpringBoot框架
在本研究中,Spring Boot框架被用于开发器械健身运动学习网站的后端系统。Spring Boot是基于Spring框架的一款快速开发工具,提供了简化的配置和自动化的设置,极大地提高了开发效率。它通过"约定优于配置"的理念,减少了人员的配置工作,使得项目能够快速启动和运行。Spring Boot内置了嵌入式服务器(如Tomcat),无需进行复杂的服务器配置即可运行项目。此外,Spring Boot还支持微服务架构,方便系统的模块化开发和部署,提高了系统的可扩展性和维护性。通过Spring Boot能够快速构建出一个高效、稳定且具备良好扩展性的后端系统,满足器械健身运动学习网站的复杂需求。
器械健身运动学习网站采用B/S体系结构,用户通过浏览器访问前端界面,服务器端负责处理业务逻辑和数据存储,实现跨平台和跨设备的访问。该架构简化了系统部署和更新过程,提高了系统的可访问性和易用性,减少了用户端的资源占用。同时,B/S体系结构具有良好的扩展性和安全性,能够有效管理用户权限和保护数据安全,为器械健身运动学习网站的稳定运行和用户体验提供了可靠保障。
器械健身运动学习网站的开发中采用了MySQL数据库作为数据存储平台。MySQL是一种流行的开源关系型数据库管理系统,具有稳定性高、性能优异、易用性强等特点,适合用于存储大量结构化数据。通过使用MySQL数据库,器械健身运动学习网站系统可以高效地存储和管理用户信息、系统管理、资源管理及报名数据等关键信息,确保数据的安全性和可靠性。通过整合MySQL数据库,器械健身运动学习网站系统能够实现数据的高效管理和快速检索,为用户提供个性化的课程信息浏览、新闻资讯查看及评论管理和收藏等服务,同时为健身平台的管理层提供精准的课程数据分析与决策支持。
3 系统分析
系统分析是对系统开发的可行性进行研究,分析功能需求以确保系统满足用户期望。系统用例设计将明确定义系统与外部用户的交互场景,系统流程规划则细化系统内部功能流程,确保系统各模块协调工作。通过系统分析,可以建立清晰的系统框架,明确系统目标和功能,为系统开发和实施奠定基础。
3.1.1 技术可行性
采用Java语言、Spring Boot框架和MySQL数据库构建器械健身运动学习网站具有较高的可行性。Java作为流行的编程语言,具有强大的生态系统和丰富的库支持,适合快速开发和易维护。Spring Boot框架提供了快速开发和强大功能,可加快系统搭建速度,而MySQL作为稳定可靠的数据库,能够满足系统的数据存储和管理需求,保证数据安全和稳定性。
在经济可行性方面,采用开源技术栈搭建系统有助于降低开发成本,减少了软件许可费用。同时,器械健身运动学习网站的建设和应用能够提高管理效率、优化资源配置,为器械健身运动学习网站行业带来长期效益和投资回报。
该器械健身运动学习网站在社会可行性方面,旨在确保所有社会群体能平等获取健身资源,通过多语言支持、无障碍设计等手段促进社会公正。注重预测并解决可能引发的社会冲突,严格保护用户隐私,以维护社会稳定。项目还着眼于长期效益,鼓励用户参与内容创建与反馈,旨在促进公众健康水平提升及健身产业的可持续发展。
因此,从技术、经济和社会方面来看,构建器械健身运动学习网站具有较高的可行性,能够带来多方面的益处。
器械健身运动学习网站系统旨在通过不同角色的功能模块实现对健身平台的全面管理。系统主要分为用户、教练和管理员两大角色,每个角色都有其独特的功能模块,以确保健身平台运营的高效性和透明性。
注册用户端:
首页:展示热门健身课程、最新公告和精选新闻资讯,提供快速导航至不同板块,帮助用户快速了解网站的核心内容和最新动态。
交流论坛:用户可以在这里发表和阅读关于健身的讨论、经验分享和问题解答,促进用户之间的互动和交流,形成一个积极的健身社区氛围。
通知公告:用户可以查看管理员发布的重要公告、更新信息和活动通知,确保用户及时了解平台动态,不错过任何重要信息。
新闻资讯:提供最新的健身行业新闻、技术趋势和市场分析,帮助用户获取行业信息,了解健身领域的最新发展动态。
课程信息:展示各类健身课程的详细信息,包括课程内容、教练介绍、课程时间、价格等,用户可以浏览和选择适合自己的课程进行报名。
教练信息:提供教练的详细资料,包括教练资质、教学风格、擅长领域等,用户可以查看教练的评价和学员反馈,选择合适的教练进行指导。
我的:
个人首页:展示用户的个人信息、健身进度、课程报名记录等,提供个性化的健身建议和计划。
课程报名:用户可以在这里管理自己的课程报名记录,查看已报名课程的详细信息和上课时间。
健身建议:根据用户的健身目标和身体状况,提供个性化的健身建议和训练计划。
咨询记录:记录用户与教练的咨询交流内容,方便用户随时查看和回顾。
收藏:用户可以收藏自己喜欢的健身课程、文章和教练信息,方便随时查看。
评论管理:用户可以在这里管理自己发表的评论和评价,包括编辑、删除等操作。
教练用户:
后台首页:提供教练的课程信息、学员信息和咨询记录的概览,帮助教练快速了解当天的工作重点和学员动态。
课程信息管理:教练可以查看和管理自己负责的课程信息,包括课程内容、时间安排、学员名单等,确保课程信息的准确性和及时更新。
课程报名管理:教练可以查看学员的课程报名情况,包括已报名学员的详细信息和课程参与情况,方便教练进行课程准备和个性化指导。
健身建议管理:教练可以根据学员的身体状况和健身目标,提供个性化的健身建议和训练计划,帮助学员更科学地进行健身训练。
教练信息管理:教练可以查看和更新自己的个人信息、擅长项目、健身经验等,确保学员能够了解教练的专业背景和教学风格。
咨询记录管理:教练可以记录和查看与学员的咨询交流内容,包括咨询日期、咨询内容、咨询结果等,方便教练跟踪学员的问题和需求,提供持续的指导和支持。
管理员端:
后台首页: 提供管理员的日常操作入口和平台运行状态概览。
系统用户管理:包括管理员和注册用户的账户管理,允许管理员进行用户信息的查看、编辑、权限分配和角色管理。
课程信息管理:管理员可以查看和管理所有课程的信息,包括课程内容、时间安排、教练分配等,确保课程信息的准确性和及时更新。
课程分类管理:管理员可以对课程进行分类管理,方便用户根据自己的需求选择合适的课程类型,提高课程的可查找性和用户体验。
课程报名管理:管理员可以查看所有课程的报名情况,包括已报名学员的详细信息和课程参与情况,方便管理员进行课程安排和资源调配。
健身建议管理:管理员可以查看和管理教练为学员提供的健身建议和训练计划,确保建议的专业性和实用性,提升学员的健身体验。
教练信息管理:管理员可以查看和管理教练的个人信息、擅长项目、健身经验等,确保教练信息的准确性和完整性,帮助学员了解教练的专业背景和教学风格。
咨询记录管理:管理员可以查看和管理教练与学员之间的咨询交流记录,包括咨询日期、咨询内容、咨询结果等,确保咨询记录的完整性和可追溯性,方便管理员进行问题排查和质量监控。
系统管理:管理员可以设置首页展示的轮播广告或重要信息,并进行增删改查等操作。
通知公告管理:管理员创建和管理平台公告及通知,确保信息传达的及时性和准确性。
资源管理:管理员发布和管理新闻资讯内容,包括分类设置;定义和调整新闻资讯的分类标签,便于用户浏览。
交流管理:管理员可以监控和管理用户在交流论坛中的讨论内容,确保论坛的健康和有序,促进用户之间的积极互动,维护良好的社区氛围。
操作日志:管理员可以查看系统的操作日志,记录用户和管理员的操作行为,方便问题排查和系统优化,确保系统的稳定性和安全性。
非功能性分析旨在评估系统的非功能需求和性能要求。通过对性能、可靠性、安全性、可用性和扩展性等方面进行评估,确保平台能够满足用户和系统运行的要求。具体如下:
表3-1器械健身运动学习网站非功能需求表
| 需求类型 | 描述 |
| 性能 | 系统应具有高性能,能够快速响应用户请求,保持稳定的性能水平,支持高并发访问和大规模数据处理。 |
| 可靠性 | 系统应具有高可靠性,确保系统稳定运行,防止系统故障和数据丢失,提供数据备份和恢复机制。 |
| 安全性 | 系统应具有高安全性,保护用户隐私信息和数据安全,采用加密传输技术、访问控制和身份验证机制。 |
| 可用性 | 系统应具有高可用性,保证系统全天候运行,最大限度减少系统故障和维护时间,提供灾备和故障转移功能。 |
| 易用性 | 系统应具有良好的易用性,用户界面设计友好,操作简单直观,提供清晰的指导和帮助文档。 |
| 可维护性 | 系统应具有良好的可维护性,易于维护和升级,提供模块化和结构化代码,方便开发人员进行维护和修改。 |
| 可扩展性 | 系统应具有良好的可扩展性,支持新增功能和模块的集成,具备良好的架构设计和扩展性能。 |
系统用例分析是对系统中各个功能模块的用户需求和行为进行分析,以识别和描述不同的用户用例。通过系统用例分析,可以深入了解用户在平台上的操作流程和交互方式,为系统设计和开发提供指导,并确保平台能够满足用户的需求和期望。

(1)教练用户角色用例图如下图所示。

图3-2 教练用户角色用例图
(3)管理员角色用例图如下图所示。

图3-3 管理员角色用例图
本章重点在对系统进行了可行性、功能需求、系统用例以及系统流程分析,旨在明确平台的功能要求。这些分析为系统的开发和测试提供了指导和标准,确保系统设计和实施符合用户需求。通过详细的分析,可以有效规划平台功能的实现方式,提供清晰的指引。同时,这些分析也有助于确保代码实现的质量和系统的稳定性,为系统的顺利上线和运行奠定基础。
4 系统总体设计
系统总体设计包括系统架构、数据库设计、用户界面设计等方面。通过三层架构模式,确保系统的可靠性和可扩展性。设计规范化的数据库结构,以存储和管理用户数据等信息。同时,注重用户界面的友好性和易用性,提供便捷的功能操作和良好的用户体验。总体设计的目标是实现一个稳定、安全、高效的系统,满足用户的需求。
在系统架构设计中,将确定系统的整体结构和组件之间的关系。这包括选择适当的架构风格,划分系统的层次结构,并定义各个模块的职责和交互方式。架构图如下图所示。

图4-1系统架构设计图
表示层(Presentation Layer):负责与用户进行交互,将系统的功能和数据以易于理解和操作的方式展示给用户。通常包括用户界面、页面设计和用户输入验证等。
业务逻辑层(Business Logic Layer):处理系统的核心业务逻辑,包括对用户请求的处理、业务规则的执行以及数据的处理和转换。它独立于表现层和数据层,实现了业务逻辑的封装和复用。
数据层(Data Layer):负责数据的存储、访问和管理,包括数据库和持久化机制。数据层提供了对数据的增删改查操作,并与业务逻辑层进行交互,使系统能够有效地存储和检索数据。
这三个层次相互独立,通过明确的接口和协议进行通信,实现了系统的模块化和可扩展性。表现层负责将用户的请求传递给业务逻辑层,业务逻辑层处理请求并返回结果,最后数据层负责与数据库交互并提供数据支持。这种分层架构有助于实现系统的可维护性、灵活性和可测试性。
通过整体功能模块设计,我将根据需求分析的结果,将系统的功能划分为不同的模块。每个模块负责实现特定的功能,并与其他模块进行协作。我们将详细定义每个模块的输入、输出、处理逻辑和相互依赖关系。具体的功能模块图如图4-2所示。
图4-2 系统功能模块图
数据库设计是系统开发中至关重要的一环,它涉及到数据的组织、存储和管理。在数据库设计中,我将根据系统的需求设计数据库的概念结构和逻辑结构,包括定义实体、属性、关系和约束等。
顶层数据流是指系统与外部实体之间的数据流动,描述了系统的整体数据流。在器械健身运动学习网站中,顶层数据流包括管理员录入用户信息、注册用户浏览资讯信息、提交报名信息、教练审核报名信息等。
系统的顶层数据流图如下图所示。

图4-3系统数据流图(顶层)
底层数据流程图是对顶层数据流程图的细化,系统的底层数据流图如下图所示。

图4-4系统数据流图(底层)
4.3.2 数据库概念结构设计
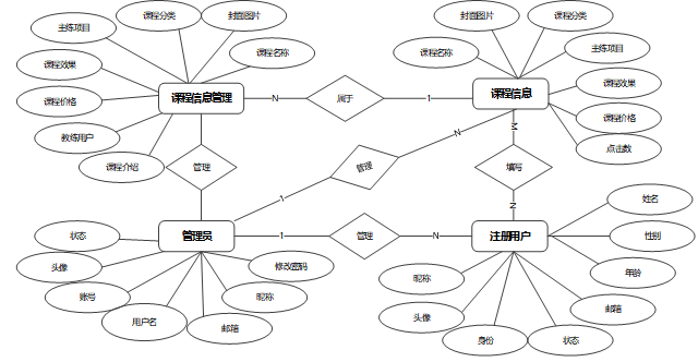
数据库概念结构设计主要涉及数据库的实体和实体之间的关系。通过实体-关系模型或者其他适当的模型,我将定义系统中涉及的各个实体以及它们之间的联系。下面我将罗列主要的实体属性图和系统E-R图。
器械健身运动学习网站总体E-R图如下图所示。

图4-5 总体E-R图
数据库逻辑结构设计则是在概念结构的基础上,进行具体的数据库表设计。我们将定义每个表的结构、字段和约束,并建立表与表之间的关系。
| 编号 | 名称 | 数据类型 | 长度 | 小数位 | 允许空值 | 主键 | 默认值 | 说明 |
| 1 | token_id | int | 10 | 0 | N | Y | 临时访问牌ID | |
| 2 | token | varchar | 64 | 0 | Y | N | 临时访问牌 | |
| 3 | info | text | 65535 | 0 | Y | N | ||
| 4 | maxage | int | 10 | 0 | N | N | 2 | 最大寿命:默认2小时 |
| 5 | create_time | timestamp | 19 | 0 | N | N | CURRENT_TIMESTAMP | 创建时间: |
| 6 | update_time | timestamp | 19 | 0 | N | N | CURRENT_TIMESTAMP | 更新时间: |
| 7 | user_id | int | 10 | 0 | N | N | 0 | 用户编号: |
表article (文章:用于内容管理系统的文章)
| 编号 | 名称 | 数据类型 | 长度 | 小数位 | 允许空值 | 主键 | 默认值 | 说明 |
| 1 | article_id | mediumint | 8 | 0 | N | Y | 文章id:[0,8388607] | |
| 2 | title | varchar | 125 | 0 | N | Y | 标题:[0,125]用于文章和html的title标签中 | |
| 3 | type | varchar | 64 | 0 | N | N | 0 | 文章分类:[0,1000]用来搜索指定类型的文章 |
| 4 | hits | int | 10 | 0 | N | N | 0 | 点击数:[0,1000000000]访问这篇文章的人次 |
| 5 | praise_len | int | 10 | 0 | N | N | 0 | 点赞数 |
| 6 | create_time | timestamp | 19 | 0 | N | N | CURRENT_TIMESTAMP | 创建时间: |
| 7 | update_time | timestamp | 19 | 0 | N | N | CURRENT_TIMESTAMP | 更新时间: |
| 8 | source | varchar | 255 | 0 | Y | N | 来源:[0,255]文章的出处 | |
| 9 | url | varchar | 255 | 0 | Y | N | 来源地址:[0,255]用于跳转到发布该文章的网站 | |
| 10 | tag | varchar | 255 | 0 | Y | N | 标签:[0,255]用于标注文章所属相关内容,多个标签用空格隔开 | |
| 11 | content | longtext | 2147483647 | 0 | Y | N | 正文:文章的主体内容 | |
| 12 | img | varchar | 255 | 0 | Y | N | 封面图 | |
| 13 | description | text | 65535 | 0 | Y | N | 文章描述 |
表article_type (文章分类)
| 编号 | 名称 | 数据类型 | 长度 | 小数位 | 允许空值 | 主键 | 默认值 | 说明 |
| 1 | type_id | smallint | 5 | 0 | N | Y | 分类ID:[0,10000] | |
| 2 | display | smallint | 5 | 0 | N | N | 100 | 显示顺序:[0,1000]决定分类显示的先后顺序 |
| 3 | name | varchar | 16 | 0 | N | N | 分类名称:[2,16] | |
| 4 | father_id | smallint | 5 | 0 | N | N | 0 | 上级分类ID:[0,32767] |
| 5 | description | varchar | 255 | 0 | Y | N | 描述:[0,255]描述该分类的作用 | |
| 6 | icon | text | 65535 | 0 | Y | N | 分类图标: | |
| 7 | url | varchar | 255 | 0 | Y | N | 外链地址:[0,255]如果该分类是跳转到其他网站的情况下,就在该URL上设置 | |
| 8 | create_time | timestamp | 19 | 0 | N | N | CURRENT_TIMESTAMP | 创建时间: |
| 9 | update_time | timestamp | 19 | 0 | N | N | CURRENT_TIMESTAMP | 更新时间: |
表auth (用户权限管理)
| 编号 | 名称 | 数据类型 | 长度 | 小数位 | 允许空值 | 主键 | 默认值 | 说明 |
| 1 | auth_id | int | 10 | 0 | N | Y | 授权ID: | |
| 2 | user_group | varchar | 64 | 0 | Y | N | 用户组: | |
| 3 | mod_name | varchar | 64 | 0 | Y | N | 模块名: | |
| 4 | table_name | varchar | 64 | 0 | Y | N | 表名: | |
| 5 | page_title | varchar | 255 | 0 | Y | N | 页面标题: | |
| 6 | path | varchar | 255 | 0 | Y | N | 路由路径: | |
| 7 | parent | varchar | 64 | 0 | Y | N | 父级菜单 | |
| 8 | parent_sort | int | 10 | 0 | N | N | 0 | 父级菜单排序 |
| 9 | position | varchar | 32 | 0 | Y | N | 位置: | |
| 10 | mode | varchar | 32 | 0 | N | N | _blank | 跳转方式: |
| 11 | add | tinyint | 3 | 0 | N | N | 1 | 是否可增加: |
| 12 | del | tinyint | 3 | 0 | N | N | 1 | 是否可删除: |
| 13 | set | tinyint | 3 | 0 | N | N | 1 | 是否可修改: |
| 14 | get | tinyint | 3 | 0 | N | N | 1 | 是否可查看: |
| 15 | field_add | text | 65535 | 0 | Y | N | 添加字段: | |
| 16 | field_set | text | 65535 | 0 | Y | N | 修改字段: | |
| 17 | field_get | text | 65535 | 0 | Y | N | 查询字段: | |
| 18 | table_nav_name | varchar | 500 | 0 | Y | N | 跨表导航名称: | |
| 19 | table_nav | varchar | 500 | 0 | Y | N | 跨表导航: | |
| 20 | option | text | 65535 | 0 | Y | N | 配置: | |
| 21 | create_time | timestamp | 19 | 0 | N | N | CURRENT_TIMESTAMP | 创建时间: |
| 22 | update_time | timestamp | 19 | 0 | N | N | CURRENT_TIMESTAMP | 更新时间: |
| 编号 | 名称 | 数据类型 | 长度 | 小数位 | 允许空值 | 主键 | 默认值 | 说明 |
| 1 | coach_information_id | int | 10 | 0 | N | Y | 教练信息ID | |
| 2 | coach_user | int | 10 | 0 | Y | N | 0 | 教练用户 |
| 3 | coach_name | varchar | 64 | 0 | Y | N | 教练姓名 | |
| 4 | coach_id | varchar | 64 | 0 | Y | N | 教练工号 | |
| 5 | fitness_experience | varchar | 64 | 0 | Y | N | 健身经验 | |
| 6 | proficient_in_projects | varchar | 64 | 0 | Y | N | 擅长项目 | |
| 7 | on_duty_time | varchar | 64 | 0 | Y | N | 在岗时间 | |
| 8 | cover_photo | varchar | 255 | 0 | Y | N | 封面图片 | |
| 9 | personal_profile | longtext | 2147483647 | 0 | Y | N | 个人简介 | |
| 10 | praise_len | int | 10 | 0 | N | N | 0 | 点赞数 |
| 11 | consultation_records_limit_times | int | 10 | 0 | N | N | 0 | 咨询限制次数 |
| 12 | create_time | datetime | 19 | 0 | N | N | CURRENT_TIMESTAMP | 创建时间 |
| 13 | update_time | timestamp | 19 | 0 | N | N | CURRENT_TIMESTAMP | 更新时间 |
| 编号 | 名称 | 数据类型 | 长度 | 小数位 | 允许空值 | 主键 | 默认值 | 说明 |
| 1 | coach_user_id | int | 10 | 0 | N | Y | 教练用户ID | |
| 2 | coach_name | varchar | 64 | 0 | Y | N | 教练姓名 | |
| 3 | coach_gender | varchar | 64 | 0 | Y | N | 教练性别 | |
| 4 | coachs_phone_number | varchar | 16 | 0 | Y | N | 教练电话 | |
| 5 | coach_id | varchar | 64 | 0 | N | N | 教练工号 | |
| 6 | examine_state | varchar | 16 | 0 | N | N | 已通过 | 审核状态 |
| 7 | user_id | int | 10 | 0 | N | N | 0 | 用户ID |
| 8 | create_time | datetime | 19 | 0 | N | N | CURRENT_TIMESTAMP | 创建时间 |
| 9 | update_time | timestamp | 19 | 0 | N | N | CURRENT_TIMESTAMP | 更新时间 |
表code_token
| 编号 | 名称 | 数据类型 | 长度 | 小数位 | 允许空值 | 主键 | 默认值 | 说明 |
| 1 | code_token_id | int | 10 | 0 | N | Y | ||
| 2 | token | varchar | 255 | 0 | Y | N | ||
| 3 | code | varchar | 255 | 0 | Y | N | 验证码 | |
| 4 | expire_time | timestamp | 19 | 0 | N | N | CURRENT_TIMESTAMP | 失效时间 |
| 5 | create_time | timestamp | 19 | 0 | N | N | CURRENT_TIMESTAMP | 创建时间 |
| 6 | update_time | timestamp | 19 | 0 | N | N | CURRENT_TIMESTAMP | 更新时间: |
| 编号 | 名称 | 数据类型 | 长度 | 小数位 | 允许空值 | 主键 | 默认值 | 说明 |
| 1 | collect_id | int | 10 | 0 | N | Y | 收藏ID: | |
| 2 | user_id | int | 10 | 0 | N | N | 0 | 收藏人ID: |
| 3 | source_table | varchar | 255 | 0 | Y | N | 来源表: | |
| 4 | source_field | varchar | 255 | 0 | Y | N | 来源字段: | |
| 5 | source_id | int | 10 | 0 | N | N | 0 | 来源ID: |
| 6 | title | varchar | 255 | 0 | Y | N | 标题: | |
| 7 | img | varchar | 255 | 0 | Y | N | 封面: | |
| 8 | create_time | timestamp | 19 | 0 | N | N | CURRENT_TIMESTAMP | 创建时间: |
| 9 | update_time | timestamp | 19 | 0 | N | N | CURRENT_TIMESTAMP | 更新时间: |
表comment (评论)
| 编号 | 名称 | 数据类型 | 长度 | 小数位 | 允许空值 | 主键 | 默认值 | 说明 |
| 1 | comment_id | int | 10 | 0 | N | Y | 评论ID: | |
| 2 | user_id | int | 10 | 0 | N | N | 0 | 评论人ID: |
| 3 | reply_to_id | int | 10 | 0 | N | N | 0 | 回复评论ID:空为0 |
| 4 | content | longtext | 2147483647 | 0 | Y | N | 内容: | |
| 5 | nickname | varchar | 255 | 0 | Y | N | 昵称: | |
| 6 | avatar | varchar | 255 | 0 | Y | N | 头像地址:[0,255] | |
| 7 | create_time | timestamp | 19 | 0 | N | N | CURRENT_TIMESTAMP | 创建时间: |
| 8 | update_time | timestamp | 19 | 0 | N | N | CURRENT_TIMESTAMP | 更新时间: |
| 9 | source_table | varchar | 255 | 0 | Y | N | 来源表: | |
| 10 | source_field | varchar | 255 | 0 | Y | N | 来源字段: | |
| 11 | source_id | int | 10 | 0 | N | N | 0 | 来源ID: |
| 编号 | 名称 | 数据类型 | 长度 | 小数位 | 允许空值 | 主键 | 默认值 | 说明 |
| 1 | consultation_records_id | int | 10 | 0 | N | Y | 咨询记录ID | |
| 2 | consultation_title | varchar | 64 | 0 | Y | N | 咨询标题 | |
| 3 | coach_user | int | 10 | 0 | Y | N | 0 | 教练用户 |
| 4 | user_information | int | 10 | 0 | Y | N | 0 | 用户信息 |
| 5 | consultation_content | text | 65535 | 0 | Y | N | 咨询内容 | |
| 6 | coachs_reply | text | 65535 | 0 | Y | N | 教练回复 | |
| 7 | create_time | datetime | 19 | 0 | N | N | CURRENT_TIMESTAMP | 创建时间 |
| 8 | update_time | timestamp | 19 | 0 | N | N | CURRENT_TIMESTAMP | 更新时间 |
| 9 | source_table | varchar | 255 | 0 | Y | N | 来源表 | |
| 10 | source_id | int | 10 | 0 | Y | N | 来源ID | |
| 11 | source_user_id | int | 10 | 0 | Y | N | 来源用户 |
| 编号 | 名称 | 数据类型 | 长度 | 小数位 | 允许空值 | 主键 | 默认值 | 说明 |
| 1 | course_classification_id | int | 10 | 0 | N | Y | 课程分类ID | |
| 2 | course_classification | varchar | 64 | 0 | Y | N | 课程分类 | |
| 3 | create_time | datetime | 19 | 0 | N | N | CURRENT_TIMESTAMP | 创建时间 |
| 4 | update_time | timestamp | 19 | 0 | N | N | CURRENT_TIMESTAMP | 更新时间 |
| 编号 | 名称 | 数据类型 | 长度 | 小数位 | 允许空值 | 主键 | 默认值 | 说明 |
| 1 | course_information_id | int | 10 | 0 | N | Y | 课程信息ID | |
| 2 | course_name | varchar | 64 | 0 | Y | N | 课程名称 | |
| 3 | course_classification | varchar | 64 | 0 | Y | N | 课程分类 | |
| 4 | master_training_program | varchar | 64 | 0 | Y | N | 主练项目 | |
| 5 | course_effectiveness | varchar | 64 | 0 | Y | N | 课程效果 | |
| 6 | course_prices | double | 9 | 2 | Y | N | 0.00 | 课程价格 |
| 7 | coach_user | int | 10 | 0 | Y | N | 0 | 教练用户 |
| 8 | course_cover | varchar | 255 | 0 | Y | N | 课程封面 | |
| 9 | course_introduction | longtext | 2147483647 | 0 | Y | N | 课程介绍 | |
| 10 | hits | int | 10 | 0 | N | N | 0 | 点击数 |
| 11 | praise_len | int | 10 | 0 | N | N | 0 | 点赞数 |
| 12 | recommend | int | 10 | 0 | N | N | 0 | 智能推荐 |
| 13 | course_registration_limit_times | int | 10 | 0 | N | N | 0 | 报名限制次数 |
| 14 | create_time | datetime | 19 | 0 | N | N | CURRENT_TIMESTAMP | 创建时间 |
| 15 | update_time | timestamp | 19 | 0 | N | N | CURRENT_TIMESTAMP | 更新时间 |
| 编号 | 名称 | 数据类型 | 长度 | 小数位 | 允许空值 | 主键 | 默认值 | 说明 |
| 1 | course_registration_id | int | 10 | 0 | N | Y | 课程报名ID | |
| 2 | course_name | varchar | 64 | 0 | Y | N | 课程名称 | |
| 3 | course_classification | varchar | 64 | 0 | Y | N | 课程分类 | |
| 4 | master_training_program | varchar | 64 | 0 | Y | N | 主练项目 | |
| 5 | course_effectiveness | varchar | 64 | 0 | Y | N | 课程效果 | |
| 6 | course_prices | double | 9 | 2 | Y | N | 0.00 | 课程价格 |
| 7 | coach_user | int | 10 | 0 | Y | N | 0 | 教练用户 |
| 8 | user_information | int | 10 | 0 | Y | N | 0 | 用户信息 |
| 9 | user_name | varchar | 64 | 0 | Y | N | 用户姓名 | |
| 10 | contact_number | varchar | 64 | 0 | Y | N | 联系电话 | |
| 11 | registration_date | date | 10 | 0 | Y | N | 报名日期 | |
| 12 | number_of_applicants | varchar | 64 | 0 | Y | N | 报名人数 | |
| 13 | registration_remarks | text | 65535 | 0 | Y | N | 报名备注 | |
| 14 | examine_state | varchar | 16 | 0 | N | N | 未审核 | 审核状态 |
| 15 | examine_reply | varchar | 16 | 0 | Y | N | 审核回复 | |
| 16 | pay_state | varchar | 16 | 0 | N | N | 未支付 | 支付状态 |
| 17 | pay_type | varchar | 16 | 0 | Y | N | 支付类型: 微信、支付宝、网银 | |
| 18 | fitness_advice_limit_times | int | 10 | 0 | N | N | 0 | 录入建议限制次数 |
| 19 | create_time | datetime | 19 | 0 | N | N | CURRENT_TIMESTAMP | 创建时间 |
| 20 | update_time | timestamp | 19 | 0 | N | N | CURRENT_TIMESTAMP | 更新时间 |
| 21 | source_table | varchar | 255 | 0 | Y | N | 来源表 | |
| 22 | source_id | int | 10 | 0 | Y | N | 来源ID | |
| 23 | source_user_id | int | 10 | 0 | Y | N | 来源用户 |
| 编号 | 名称 | 数据类型 | 长度 | 小数位 | 允许空值 | 主键 | 默认值 | 说明 |
| 1 | fitness_advice_id | int | 10 | 0 | N | Y | 健身建议ID | |
| 2 | course_name | varchar | 64 | 0 | Y | N | 课程名称 | |
| 3 | coach_user | int | 10 | 0 | Y | N | 0 | 教练用户 |
| 4 | user_information | int | 10 | 0 | Y | N | 0 | 用户信息 |
| 5 | user_name | varchar | 64 | 0 | Y | N | 用户姓名 | |
| 6 | matters_needing_attention | text | 65535 | 0 | Y | N | 注意事项 | |
| 7 | suggested_content | text | 65535 | 0 | Y | N | 建议内容 | |
| 8 | create_time | datetime | 19 | 0 | N | N | CURRENT_TIMESTAMP | 创建时间 |
| 9 | update_time | timestamp | 19 | 0 | N | N | CURRENT_TIMESTAMP | 更新时间 |
| 10 | source_table | varchar | 255 | 0 | Y | N | 来源表 | |
| 11 | source_id | int | 10 | 0 | Y | N | 来源ID | |
| 12 | source_user_id | int | 10 | 0 | Y | N | 来源用户 |
| 编号 | 名称 | 数据类型 | 长度 | 小数位 | 允许空值 | 主键 | 默认值 | 说明 |
| 1 | forum_id | mediumint | 8 | 0 | N | Y | 论坛id | |
| 2 | display | smallint | 5 | 0 | N | N | 100 | 排序 |
| 3 | user_id | mediumint | 8 | 0 | N | N | 0 | 用户ID |
| 4 | nickname | varchar | 16 | 0 | Y | N | 昵称:[0,16] | |
| 5 | praise_len | int | 10 | 0 | Y | N | 0 | 点赞数 |
| 6 | hits | int | 10 | 0 | N | N | 0 | 访问数 |
| 7 | title | varchar | 125 | 0 | N | N | 标题 | |
| 8 | keywords | varchar | 125 | 0 | Y | N | 关键词 | |
| 9 | description | varchar | 255 | 0 | Y | N | 描述 | |
| 10 | url | varchar | 255 | 0 | Y | N | 来源地址 | |
| 11 | tag | varchar | 255 | 0 | Y | N | 标签 | |
| 12 | img | text | 65535 | 0 | Y | N | 封面图 | |
| 13 | content | longtext | 2147483647 | 0 | Y | N | 正文 | |
| 14 | create_time | timestamp | 19 | 0 | N | N | CURRENT_TIMESTAMP | 创建时间: |
| 15 | update_time | timestamp | 19 | 0 | N | N | CURRENT_TIMESTAMP | 更新时间: |
| 16 | avatar | varchar | 255 | 0 | Y | N | 发帖人头像: | |
| 17 | type | varchar | 64 | 0 | N | N | 0 | 论坛分类:[0,1000]用来搜索指定类型的论坛帖 |
| 18 | istop | int | 10 | 0 | N | N | 0 | 是否置顶 |
| 编号 | 名称 | 数据类型 | 长度 | 小数位 | 允许空值 | 主键 | 默认值 | 说明 |
| 1 | type_id | smallint | 5 | 0 | N | Y | 分类ID:[0,10000] | |
| 2 | name | varchar | 16 | 0 | N | N | 分类名称:[2,16] | |
| 3 | description | varchar | 255 | 0 | Y | N | 描述:[0,255]描述该分类的作用 | |
| 4 | url | varchar | 255 | 0 | Y | N | 外链地址:[0,255]如果该分类是跳转到其他网站的情况下,就在该URL上设置 | |
| 5 | father_id | smallint | 5 | 0 | N | N | 0 | 上级分类ID:[0,32767] |
| 6 | icon | varchar | 255 | 0 | Y | N | 分类图标: | |
| 7 | create_time | timestamp | 19 | 0 | N | N | CURRENT_TIMESTAMP | 创建时间: |
| 8 | update_time | timestamp | 19 | 0 | N | N | CURRENT_TIMESTAMP | 更新时间: |
| 编号 | 名称 | 数据类型 | 长度 | 小数位 | 允许空值 | 主键 | 默认值 | 说明 |
| 1 | hits_id | int | 10 | 0 | N | Y | 点赞ID: | |
| 2 | user_id | int | 10 | 0 | N | N | 0 | 点赞人: |
| 3 | create_time | timestamp | 19 | 0 | N | N | CURRENT_TIMESTAMP | 创建时间: |
| 4 | update_time | timestamp | 19 | 0 | N | N | CURRENT_TIMESTAMP | 更新时间: |
| 5 | source_table | varchar | 255 | 0 | Y | N | 来源表: | |
| 6 | source_field | varchar | 255 | 0 | Y | N | 来源字段: | |
| 7 | source_id | int | 10 | 0 | N | N | 0 | 来源ID: |
| 编号 | 名称 | 数据类型 | 长度 | 小数位 | 允许空值 | 主键 | 默认值 | 说明 |
| 1 | notice_id | mediumint | 8 | 0 | N | Y | 公告id: | |
| 2 | title | varchar | 125 | 0 | N | N | 标题: | |
| 3 | content | longtext | 2147483647 | 0 | Y | N | 正文: | |
| 4 | create_time | timestamp | 19 | 0 | N | N | CURRENT_TIMESTAMP | 创建时间: |
| 5 | update_time | timestamp | 19 | 0 | N | N | CURRENT_TIMESTAMP | 更新时间: |
| 编号 | 名称 | 数据类型 | 长度 | 小数位 | 允许空值 | 主键 | 默认值 | 说明 |
| 1 | operation_log_id | int | 10 | 0 | N | Y | 操作日志ID | |
| 2 | user_group | varchar | 64 | 0 | Y | N | 用户角色 | |
| 3 | user_name | varchar | 64 | 0 | Y | N | 用户账号 | |
| 4 | routes | varchar | 64 | 0 | Y | N | 模块名称 | |
| 5 | create_time | datetime | 19 | 0 | N | N | CURRENT_TIMESTAMP | 创建时间 |
| 6 | update_time | timestamp | 19 | 0 | N | N | CURRENT_TIMESTAMP | 更新时间 |
| 编号 | 名称 | 数据类型 | 长度 | 小数位 | 允许空值 | 主键 | 默认值 | 说明 |
| 1 | ordinary_users_id | int | 10 | 0 | N | Y | 普通用户ID | |
| 2 | user_name | varchar | 64 | 0 | Y | N | 用户姓名 | |
| 3 | user_gender | varchar | 64 | 0 | Y | N | 用户性别 | |
| 4 | contact_number | varchar | 16 | 0 | Y | N | 联系电话 | |
| 5 | examine_state | varchar | 16 | 0 | N | N | 已通过 | 审核状态 |
| 6 | user_id | int | 10 | 0 | N | N | 0 | 用户ID |
| 7 | create_time | datetime | 19 | 0 | N | N | CURRENT_TIMESTAMP | 创建时间 |
| 8 | update_time | timestamp | 19 | 0 | N | N | CURRENT_TIMESTAMP | 更新时间 |
| 编号 | 名称 | 数据类型 | 长度 | 小数位 | 允许空值 | 主键 | 默认值 | 说明 |
| 1 | praise_id | int | 10 | 0 | N | Y | 点赞ID: | |
| 2 | user_id | int | 10 | 0 | N | N | 0 | 点赞人: |
| 3 | create_time | timestamp | 19 | 0 | N | N | CURRENT_TIMESTAMP | 创建时间: |
| 4 | update_time | timestamp | 19 | 0 | N | N | CURRENT_TIMESTAMP | 更新时间: |
| 5 | source_table | varchar | 255 | 0 | Y | N | 来源表: | |
| 6 | source_field | varchar | 255 | 0 | Y | N | 来源字段: | |
| 7 | source_id | int | 10 | 0 | N | N | 0 | 来源ID: |
| 8 | status | bit | 1 | 0 | N | N | 1 | 点赞状态:1为点赞,0已取消 |
| 编号 | 名称 | 数据类型 | 长度 | 小数位 | 允许空值 | 主键 | 默认值 | 说明 |
| 1 | schedule_id | smallint | 5 | 0 | N | Y | 日程ID:[0,32767] | |
| 2 | content | varchar | 255 | 0 | Y | N | 日程内容 | |
| 3 | scheduled_time | datetime | 19 | 0 | Y | N | 计划时间 | |
| 4 | user_id | int | 10 | 0 | N | N | 用户id | |
| 5 | create_time | datetime | 19 | 0 | Y | N | 创建时间 | |
| 6 | update_time | datetime | 19 | 0 | Y | N | 更新时间 |
| 编号 | 名称 | 数据类型 | 长度 | 小数位 | 允许空值 | 主键 | 默认值 | 说明 |
| 1 | score_id | int | 10 | 0 | N | Y | 评分ID: | |
| 2 | user_id | int | 10 | 0 | N | N | 0 | 评分人: |
| 3 | nickname | varchar | 64 | 0 | Y | N | 昵称: | |
| 4 | score_num | double | 5 | 2 | N | N | 0.00 | 评分: |
| 5 | create_time | timestamp | 19 | 0 | N | N | CURRENT_TIMESTAMP | 创建时间: |
| 6 | update_time | timestamp | 19 | 0 | N | N | CURRENT_TIMESTAMP | 更新时间: |
| 7 | source_table | varchar | 255 | 0 | Y | N | 来源表: | |
| 8 | source_field | varchar | 255 | 0 | Y | N | 来源字段: | |
| 9 | source_id | int | 10 | 0 | N | N | 0 | 来源ID: |
| 编号 | 名称 | 数据类型 | 长度 | 小数位 | 允许空值 | 主键 | 默认值 | 说明 |
| 1 | slides_id | int | 10 | 0 | N | Y | 轮播图ID: | |
| 2 | title | varchar | 64 | 0 | Y | N | 标题: | |
| 3 | content | varchar | 255 | 0 | Y | N | 内容: | |
| 4 | url | varchar | 255 | 0 | Y | N | 链接: | |
| 5 | img | varchar | 255 | 0 | Y | N | 轮播图: | |
| 6 | hits | int | 10 | 0 | N | N | 0 | 点击量: |
| 7 | create_time | timestamp | 19 | 0 | N | N | CURRENT_TIMESTAMP | 创建时间: |
| 8 | update_time | timestamp | 19 | 0 | N | N | CURRENT_TIMESTAMP | 更新时间: |
| 编号 | 名称 | 数据类型 | 长度 | 小数位 | 允许空值 | 主键 | 默认值 | 说明 |
| 1 | upload_id | int | 10 | 0 | N | Y | 上传ID | |
| 2 | name | varchar | 64 | 0 | Y | N | 文件名 | |
| 3 | path | varchar | 255 | 0 | Y | N | 访问路径 | |
| 4 | file | varchar | 255 | 0 | Y | N | 文件路径 | |
| 5 | display | varchar | 255 | 0 | Y | N | 显示顺序 | |
| 6 | father_id | int | 10 | 0 | Y | N | 0 | 父级ID |
| 7 | dir | varchar | 255 | 0 | Y | N | 文件夹 | |
| 8 | type | varchar | 32 | 0 | Y | N | 文件类型 |
| 编号 | 名称 | 数据类型 | 长度 | 小数位 | 允许空值 | 主键 | 默认值 | 说明 |
| 1 | user_id | int | 10 | 0 | N | Y | 用户ID:[0,8388607]用户获取其他与用户相关的数据 | |
| 2 | state | smallint | 5 | 0 | N | N | 1 | 账户状态:[0,10](1可用|2异常|3已冻结|4已注销) |
| 3 | user_group | varchar | 32 | 0 | Y | N | 所在用户组:[0,32767]决定用户身份和权限 | |
| 4 | login_time | timestamp | 19 | 0 | N | N | CURRENT_TIMESTAMP | 上次登录时间: |
| 5 | phone | varchar | 11 | 0 | Y | N | 手机号码:[0,11]用户的手机号码,用于找回密码时或登录时 | |
| 6 | phone_state | smallint | 5 | 0 | N | N | 0 | 手机认证:[0,1](0未认证|1审核中|2已认证) |
| 7 | username | varchar | 16 | 0 | N | N | 用户名:[0,16]用户登录时所用的账户名称 | |
| 8 | nickname | varchar | 16 | 0 | Y | N | 昵称:[0,16] | |
| 9 | password | varchar | 64 | 0 | N | N | 密码:[0,32]用户登录所需的密码,由6-16位数字或英文组成 | |
| 10 | | varchar | 64 | 0 | Y | N | 邮箱:[0,64]用户的邮箱,用于找回密码时或登录时 | |
| 11 | email_state | smallint | 5 | 0 | N | N | 0 | 邮箱认证:[0,1](0未认证|1审核中|2已认证) |
| 12 | avatar | varchar | 255 | 0 | Y | N | 头像地址:[0,255] | |
| 13 | open_id | varchar | 255 | 0 | Y | N | 针对获取用户信息字段 | |
| 14 | create_time | timestamp | 19 | 0 | N | N | CURRENT_TIMESTAMP | 创建时间: |
| 编号 | 名称 | 数据类型 | 长度 | 小数位 | 允许空值 | 主键 | 默认值 | 说明 |
| 1 | group_id | mediumint | 8 | 0 | N | Y | 用户组ID:[0,8388607] | |
| 2 | display | smallint | 5 | 0 | N | N | 100 | 显示顺序:[0,1000] |
| 3 | name | varchar | 16 | 0 | N | N | 名称:[0,16] | |
| 4 | description | varchar | 255 | 0 | Y | N | 描述:[0,255]描述该用户组的特点或权限范围 | |
| 5 | source_table | varchar | 255 | 0 | Y | N | 来源表: | |
| 6 | source_field | varchar | 255 | 0 | Y | N | 来源字段: | |
| 7 | source_id | int | 10 | 0 | N | N | 0 | 来源ID: |
| 8 | register | smallint | 5 | 0 | Y | N | 0 | 注册位置: |
| 9 | create_time | timestamp | 19 | 0 | N | N | CURRENT_TIMESTAMP | 创建时间: |
| 10 | update_time | timestamp | 19 | 0 | N | N | CURRENT_TIMESTAMP | 更新时间: |
数据库设计是系统开发中的关键步骤,通过识别实体、建立关系、设计表结构、选择主键和索引等方式,确保数据存储和管理的有效性和一致性。同时,考虑安全性和性能优化,采用合适的规范化和反规范化技术,以提高系统的响应速度和用户体验。综合以上因素,数据库设计为系统的稳定运行和高效管理提供了基础支持。
5 系统详细设计与实现
系统关键模块设计与实现是系统开发中的核心任务。通过分析需求,设计和实现关键模块,确保系统功能的完整性和稳定性。在设计过程中,需要考虑模块之间的交互和数据流动,合理选择技术和框架,并进行测试和优化,以确保关键模块的高效运行和用户满意度。
5.1 普通用户功能模块
5.1.1 首页
展示热门健身课程、最新公告和精选新闻资讯,提供快速导航至不同板块,帮助用户快速了解网站的核心内容和最新动态。主界面展示如下图所示。

图5-1 首页界面图
用户注册功能允许新用户创建账户,系统会收集基本信息如用户姓名、密码、邮箱和身份。注册过程包括填写基本信息、验证邮箱、设置初始密码和分配角色。管理员可以审核和激活新账户,确保用户信息的准确性和系统安全性。其界面展示如下图所示。

图5-2 用户注册界面图
用户注册的关键代码如下:
/**
* 注册
* @param user
* @return
*/
@PostMapping("register")
public Map<String, Object> signUp(@RequestBody User user) {
// 查询用户
Map<String, String> query = new HashMap<>();
Map<String,Object> map = JSON.parseObject(JSON.toJSONString(user));
query.put("username",user.getUsername());
List list = service.selectBaseList(service.select(query, new HashMap<>()));
if (list.size()>0){
return error(30000, "用户已存在");
}
map.put("password",service.encryption(String.valueOf(map.get("password"))));
service.insert(map);
return success(1);
}
用户通过输入用户名和密码进行身份验证,系统提供找回密码和注册新账户的链接,以便用户在忘记密码或需要创建账户时使用。登录后,用户可访问首页,浏览资讯信息、管理个人信息,以及实时更新的公告信息。其界面如下图所示。

图5-3登录界面图
package com.project.demo.config;
@Configuration
@Slf4j
public class WebAppConfig implements WebMvcConfigurer {
@Override
public void addInterceptors(InterceptorRegistry registry) {
//登录拦截的管理器
InterceptorRegistration registration = registry.addInterceptor(loginInterceptor());
//拦截的地址
registration.addPathPatterns("/**");
//根据需要拦截,一般设置所有地址拦截,放行公共连接
}
@Bean
public LoginInterceptor loginInterceptor(){
return new LoginInterceptor();
}
}
5.1.4 课程信息
展示各类健身课程的详细信息,包括课程内容、教练介绍、课程时间、价格等,用户可以浏览和选择适合自己的课程进行报名。其界面如下图所示。

图5-4 课程信息界面图
课程信息关键代码如下:
@PostMapping("/add")
@Transactional
public Map<String, Object> add(HttpServletRequest request) throws IOException {
service.insert(service.readBody(request.getReader()));
return success(1);
}
public Map<String, Object> addMap(Map<String,Object> map){
service.insert(map);
return success(1);
}
用户可以查看管理员发布的重要公告、更新信息和活动通知,确保用户及时了解平台动态。其界面如下图所示。

图5-5 通知公告界面图
通知公告关键代码如下:
@Transactional
public Map<String, Object> add(HttpServletRequest request) throws IOException {
Map<String,Object> paramMap = service.readBody(request.getReader());
this.addMap(paramMap);
return success(1);
}
@Transactional
public Map<String, Object> addMap(Map<String,Object> map){
service.insert(map);
return success(1);
}
5.1.6 个人中心
用户可以查看和管理个人首页、课程报名、健身建议、咨询记录、收藏和评论管理。管理用户的个人资料、显示用户的个人信息和活动概览;用户可以在这里管理自己的课程报名记录,查看已报名课程的详细信息和上课时间;根据用户的健身目标和身体状况,提供个性化的健身建议和训练计划;记录用户与教练的咨询交流内容,方便用户随时查看和回顾;用户可以收藏自己喜欢的健身课程、文章和教练信息,方便随时查看;用户可以在这里管理自己发表的评论和评价,包括编辑、删除等操作。其界面如下图所示。

个人中心关键代码如下:
@PostMapping("/set")
@Transactional
public Map<String, Object> set(HttpServletRequest request) throws IOException {
service.update(service.readQuery(request), service.readConfig(request), service.readBody(request.getReader()));
return success(1);
}
5.1.7 课程信息
教练可以查看和管理自己负责的课程信息,包括课程内容、时间安排、学员名单等,确保课程信息的准确性和及时更新。其界面如下图所示。

教练可以查看和更新自己的个人信息、擅长项目、健身经验等,确保学员能够了解教练的专业背景和教学风格。其界面如下图所示。

图5-8 教练信息界面图
管理员管理用户信息、权限和行为。允许管理员对所有注册用户进行集中管理。这包括添加新用户、编辑现有用户资料、分配用户角色和权限、以及禁用或激活账户。通过这一模块,管理员能够确保用户信息的准确性和最新性,从而维护整个系统的完整性和效率。其界面如下图所示。

图5-9系统用户管理界面图
系统用户管理的关键代码如下:
@PostMapping("/add")
@Transactional
public Map<String, Object> add(HttpServletRequest request) throws IOException {
service.insert(service.readBody(request.getReader()));
return success(1);
}
public Map<String, Object> addMap(Map<String,Object> map){
service.insert(map);
return success(1);
}
管理员可以设置首页展示的轮播广告或重要信息,并进行增删改查等操作。其界面如下图所示。

图5-10系统管理界面图
系统管理关键代码如下:
@PostMapping("/upload")
public Map<String, Object> upload(@RequestParam("file") MultipartFile file) {
log.info("进入方法");
if (file.isEmpty()) {
return error(30000, "没有选择文件");
}
try {
//判断有没路径,没有则创建
String filePath = System.getProperty("user.dir") + "/src/main/resources/static/";
File targetDir = new File(filePath);
if (!targetDir.exists() && !targetDir.isDirectory()) {
if (targetDir.mkdirs()) {
log.info("创建目录成功");
} else {
log.error("创建目录失败");
}
}
String fileName = file.getOriginalFilename();
File dest = new File(filePath + fileName);
log.info("文件路径:{}", dest.getPath());
log.info("文件名:{}", dest.getName());
file.transferTo(dest);
JSONObject jsonObject = new JSONObject();
jsonObject.put("url", "/api/upload/" + fileName);
return success(jsonObject);
} catch (IOException e) {
log.info("上传失败:{}", e.getMessage());
}
return error(30000, "上传失败");
}
5.2.3 交流管理
管理员可以监控和管理用户在交流论坛中的讨论内容,确保论坛的健康和有序,促进用户之间的积极互动,维护良好的社区氛围。其界面如下图所示。

图5-11 交流管理界面图
交流管理关键代码如下:
@RequestMapping(value = "/del")
@Transactional
public Map<String, Object> del(HttpServletRequest request) {
service.delete(service.readQuery(request), service.readConfig(request));
return success(1);
}
public void delete(Map<String,String> query,Map<String,String> config){
QueryWrapper wrapper = new QueryWrapper<E>();
toWhereWrapper(query, "0".equals(config.get(FindConfig.GROUP_BY)),wrapper);
baseMapper.delete(wrapper);
log.info("[{}] - 删除操作:{}",wrapper.getSqlSelect());
}
管理员发布和管理新闻资讯内容,包括分类设置;定义和调整新闻资讯的分类标签,便于用户浏览。其界面如下图所示。

图5-12资源管理界面图
6 系统测试
器械健身运动学习网站测试的主要目的是确保系统功能正常、性能稳定、安全可靠。测试旨在验证系统各项功能是否按照需求规格书要求正常工作,检查系统的易用性和用户体验,确保用户能够顺利完成各项操作。此外,系统测试还旨在评估系统的性能指标,包括响应时间、并发能力等,以保证系统在高负载情况下仍能正常运行。另外,安全测试也是重要的一部分,确保系统能够有效防范各类安全威胁和攻击。通过全面的系统测试,可以保障机动车修理厂信息管理系统的稳定性、可靠性和安全性。
系统测试旨在检验系统功能是否正常工作。通过功能测试用例的执行,可以有效评估系统功能的正确性、完整性和稳定性,帮助发现和解决潜在的功能缺陷,确保系统能够按照预期功能正常运行。功能测试用例包括用户注册、用户登录、系统用户申请审核、添加新闻资讯、添加轮播图等。
表6-1 注册功能测试用例
| 测试用例编号 | 功能模块 | 测试用例描述 | 预期结果 |
| TC001 | 用户注册 | 测试用户通过注册页面输入正确的用户名、密码、邮箱等信息后点击注册按钮。 | 系统显示注册成功,并自动跳转到登录页面。 |
| TC002 | 用户注册 | 测试用户通过注册页面输入正确的用户名、密码,但不输入邮箱信息后点击注册按钮。 | 系统显示错误提示,要求输入邮箱地址。 |
表6-2 登录功能测试用例
| 测试用例编号 | 功能模块 | 测试用例描述 | 预期结果 |
| TC001 | 用户登录 | 测试用户输入正确的用户名和密码后点击登录按钮。 | 系统显示登录成功,并跳转到用户后台首页。 |
| TC002 | 用户登录 | 测试用户输入正确的用户名,但密码错误后点击登录按钮。 | 系统显示错误提示,要求输入正确的密码。 |
| TC003 | 用户登录 | 测试用户输入正确的密码,但用户名错误后点击登录按钮。 | 系统显示错误提示,要求输入正确的用户名。 |
表6-3 系统用户申请审核功能测试用例
| 测试用例编号 | 功能模块 | 测试用例描述 | 预期结果 |
| TC001 | 用户申请审核 | 测试用户提交审核申请,输入正确的用户信息和申请理由后点击提交按钮。 | 系统显示申请提交成功,申请状态为“待审核”。 |
| TC002 | 用户申请审核 | 测试用户提交审核申请,输入空白的用户信息和申请理由后点击提交按钮。 | 系统显示错误提示,要求输入完整的用户信息和申请理由。 |
| TC003 | 用户申请审核 | 测试用户提交审核申请,输入已存在的用户名后点击提交按钮。 | 系统显示错误提示,告知用户名已存在,请使用其他用户名。 |
表6-4 添加新闻资讯功能测试用例
| 测试用例编号 | 功能模块 | 测试用例描述 | 预期结果 |
| TC001 | 添加新闻资讯 | 测试管理员以有效账户登录系统,并添加一个新的新闻资讯。 | 系统显示新闻资讯已成功添加,且在新闻资讯列表中可见。 |
| TC002 | 添加新闻资讯 | 测试管理员以有效账户登录系统,尝试添加重复的新闻资讯。 | 系统提示“分类已存在”,不允许重复添加 |
表6-5 添加轮播图功能测试用例
| 测试用例编号 | 功能模块 | 测试用例描述 | 预期结果 |
| TC001 | 添加轮播图 | 测试管理员以有效账户登录系统,并添加一张有效的轮播图(图片格式正确、大小适中) | 系统显示轮播图已成功添加,且图片在首页轮播区域可见 |
| TC002 | 添加轮播图 | 测试管理员以有效账户登录系统,尝试添加一张格式不支持的图片作为轮播图(例如,使用.txt文件) | 系统提示“文件格式不支持”,阻止添加并要求选择正确的图片格式 |
6.3 测试结果
在本次测试中,对用户注册、用户登录、系统用户申请审核、添加新闻资讯和添加轮播图等功能进行了详细测试。测试结果显示,用户注册功能在输入有效信息时能够成功创建账户并发送验证邮件,而在输入已有用户名时则提示用户名已存在。用户登录功能在输入正确凭据时能成功登录,在输入错误凭据时会提示错误信息。注册用户申请审核功能在提交正确信息后能够成功发起审核流程,提交信息不完整时,系统会提示补充必要信息;管理员在审核用户申请时,能够更新申请状态。添加新闻资讯功能测试显示,系统能够成功添加新分类并反馈正确提示,同时有效阻止重复分类的创建;添加轮播图功能测试表明,系统能够正确处理并显示有效的图片文件,同时对格式不符的文件提供明确的错误提示。总体而言,所有测试用例均达到预期效果,系统功能表现稳定。
器械健身运动学习网站的设计与实现项目取得了圆满成功。技术选型上,后端以Java语言结合Spring Boot框架,保障了业务逻辑的高效稳定处理;前端采用Vue.js框架,打造了流畅直观的用户交互体验;数据库选择MySQL,确保了数据存储的可靠性及检索效率。整体基于B/S架构,简化了部署维护流程,提升了系统的可扩展性和兼容性。
功能实现层面,平台满足了用户端、教练和管理员端的需求,极大地提升了用户体验和管理效率。通过优化界面设计和操作流程,促进了用户之间的信息交流,加强了社区建设,增强了用户的参与感和归属感,产生了积极的社会与市场影响。
综上所述,该平台在技术实现、功能完善、用户体验等方面均达预期目标,具备显著社会和市场价值。它为器械健身运动爱好者提供了一个全面的学习交流平台,同时为管理者配备了完善的后台管理系统,保障了平台高效运营与内容质量,为教练用户提供了便捷的教学管理工具,成功验证了平台设计与实现的正确性,为其未来持续发展筑牢了根基。
- 邵志豪,于子桐.基于Java语言的传感健身系统设计与研究[J].电脑编程技巧与维护,2022,(08):7-9.
- 马士钦,李庆玲,韩婷立.Free——多维度智能健身服务系统的设计[J].现代计算机,2024,30(19):106-109.
- 邢中玉,王广林,陈雅,等.基于大数据技术的智能健身系统研究[J].电脑编程技巧与维护,2024,(02):89-91+169.
- 黄涛,郑嘉昕,王坤,等.健身运动知识表达与智能查询系统构建[J].首都体育学院学报,2024,36(05):490-496+580.
- Wei C ,Shi X ,Liao H .A Design and Implementation of VR Cycling Fitness System in the Context of National Fitness[J].Journal of Social Science and Humanities,2024,6(6):104-110.
- Liu Y ,Cao S .The analysis of aerobics intelligent fitness system for neurorobotics based on big data and machine learning[J].Heliyon,2024,10(12):e33191-e33191.
- Chen C .Research on Intelligent Bodybuilding System Based on Machine Learning[J].Journal of Sensors,2022,(20):22-24.
- Shengyou W .Research on Design and Application of National Fitness System[J].Journal of Mathematics,2021,(11):67-69.
- 胡海晴,李建伟,薛珺,等.基于动态视觉信息归一化的健身动作分析系统[J].计算机应用,2024,44(S1):284-289.
- 张秀.基于云端数据的健康管理与健身指导系统设计与实现[J].电脑编程技巧与维护,2024,(07):94-96.
- 袁江琛.健身预约管理系统的设计与实现[J].福建电脑,2023,39(11):111-113.
- 贾婷婷,吴智慧.智慧户外健身社区的产品系统设计[J].家具,2023,44(05):48-52.
- 肖婧莹.在线健身服务中用户价值共创行为研究[D].上海体育学院,2023,(03):62-65.
- 赵伟.基于智能化数据分析的健康管理系统在大众体育健身中的应用[J].当代体育科技,2023,13(18):175-178.
- 杨卿.“新基建”背景下健身类App在青壮年中的应用研究[D].吉林体育学院,2023,(07):52-55.
- 邱旭东,刘文浩.互联网环境下全民健身信息服务系统共享研究[C]//中国体育科学学会体育信息分会.2022年第十四届全国体育信息科技学术大会论文摘要汇编.国家体育总局体育信息中心;中国农业大学;,2022,(04):68-70.
- 邱旭东,刘文浩.互联网环境下全民健身信息服务系统共享研究[J].体育科技文献通报,2022,30(11):47-48+90.
- Pingping S ,Cheng M .System Design of Integrated Intelligent Platform of National Fitness Based on K-Means Clustering[J].Computational Intelligence and Neuroscience,2022,(15):66-68..
- 蒋知廷.基于JSP的健身教练预约系统设计[J].电脑编程技巧与维护,2022,(06):32-35.
- 舒晓,舒琦.面向青少年网球训练的智慧健身系统设计与实现[J].网球天地,2024,(11):62-64.
在本篇论文即将付梓之际,我心中充满了感激之情。学习生涯即将画上圆满的句号,而这篇论文则是这段学术旅程的终点,也是我人生新篇章的起点。在此,我要向所有在学术和生活上给予我支持与帮助的人表达我最诚挚的谢意。
我要感谢我的导师,您不仅在学术上给予我悉心的指导,让我在研究领域内不断进步,更在人生道路上教会了我许多宝贵的经验和道理。您严谨的学术态度、敏锐的洞察力和无私的奉献精神将永远是我学习的榜样。我也要感谢学院的全体老师和同学们。你们在学术讨论、课程学习以及日常生活上给予我的帮助和启发,是我学术道路上不可或缺的财富。特别感谢老师在论文写作过程中提出的宝贵意见和建设性的批评,使我的研究工作更加严谨和深入。
我要感谢我的家人,感谢你们一直以来的理解和支持。在我遇到困难和挫折时,是你们给予我鼓励和力量,让我能够坚持到底。尤其是我的父母,你们的养育之恩和默默付出是我永远无法回报的,你们的爱是我最坚强的后盾。我要感谢我的朋友们,感谢你们在这段时光里的陪伴和支持。在学术探讨、生活琐事以及心灵慰藉上,你们的存在让我的研究生活充满了色彩和温暖。我要感谢所有参与问卷调查和访谈的志愿者,没有你们宝贵的数据和见解,我的研究将无法完成。我还要感谢我的室友和实验室的同伴们,感谢你们在学术研究和日常生活中的无私帮助和建议,与你们的讨论和交流极大地丰富了我的学术视野。
在论文的写作过程中,我深知自己还有很多不足之处,感谢所有审阅本文的专家和编辑,你们的建议和指导使我受益匪浅。再次感谢所有给予我帮助和支持的人,是你们让我的研究生生活如此充实和有意义。未来的道路还很漫长,我将带着你们的期望和祝福,继续前行。
免费领取项目源码,请关注❥点赞收藏并私信博主+v
1090

被折叠的 条评论
为什么被折叠?



