目 录
摘 要
本系统是一个基于Django框架开发的智能电影推荐平台,旨在通过收集和分析用户偏好、观看历史和互动行为,向用户推荐符合其兴趣的电影内容。系统的主要功能包括用户注册、登录、电影信息展示、评论与收藏、电影投票统计、以及用户反馈等。此外,管理员可通过后台管理系统进行电影信息、用户管理、数据统计和权限控制等操作,以保证平台的正常运行和内容更新。
系统采用数据驱动的推荐策略,依托于用户行为数据和电影信息,为用户提供个性化的电影推荐。通过电影投票和地区、类型占比的统计,管理员能够实时了解用户的观看趋势和偏好,进而对电影内容进行优化和调整。用户可以轻松查看电影的详细信息,包括影片介绍、评分、评论等,并通过参与点赞、评论、收藏等互动方式,进一步增强用户体验和社区互动。
平台提供了全面的用户账户管理功能,用户可以修改个人信息、查看收藏、删除评论等,确保个性化服务的顺畅体验。同时,管理员则能够高效地管理电影数据、统计图表以及用户反馈,及时响应用户需求,提升系统的管理效率和用户满意度。
关键词:在线智能电影推荐系统、Django。
Abstract
This system is designed and implemented based on the Django framework, aiming to provide a convenient and secure second-hand trading platform for college students. The platform is divided into three categories through a carefully designed user role management system: registered users, seller users, and administrators, to meet the needs of different user groups. Registered users can browse campus information, second-hand goods, manage shopping carts, and perform order inquiries, providing a good user experience. Seller users can manage product information, process orders, and perform delivery operations, providing comprehensive services for second-hand commodity transactions. Administrators have system level permissions and are responsible for user management, product review, information publishing, and other tasks to ensure the safe and stable operation of the platform.
The platform is developed using the Django framework, fully utilizing its powerful backend management capabilities and efficient data processing capabilities to ensure high availability and scalability of the system. At the same time, the platform interface is simple and easy to use, with clear functional modules and support for multiple search and filtering methods, improving user convenience. Through detailed functional division and powerful data management support, this second-hand trading platform effectively promotes the circulation and reuse of items on campus, building a safe, reliable, and convenient second-hand trading ecosystem.
Keywords: Online intelligent movie recommendation system ,Django。
第一章 绪 论
1.1研究背景及意义
随着互联网视频平台的快速发展,用户的观影需求和兴趣日益多样化,面对成千上万的电影和电视剧,用户往往感到选择困难。在这种信息过载的环境中,如何帮助用户高效地找到符合自己兴趣的电影成为一个重要问题。传统的电影推荐往往依赖于简单的关键词搜索或热门榜单,但这些方法无法充分考虑到用户的个性化需求和偏好,难以提供精确的推荐。为此,建立一个智能电影推荐系统,通过分析用户的观影历史和偏好,向用户推荐最合适的电影,不仅能大大提升用户体验,还能提高平台的活跃度和用户粘性。
该系统通过对用户行为数据的分析,结合电影的基本信息和评分,精准地推荐符合用户兴趣的影片。此外,管理员通过系统后台对电影信息、用户反馈、以及推荐内容进行管理与调整,确保平台内容的时效性和丰富性。系统的引入不仅提升了用户的观影体验,也为电影平台提供了更为精细化的运营手段,增强了其市场竞争力。随着影视内容的不断丰富和用户需求的个性化发展,智能电影推荐系统无疑将在未来发挥越来越重要的作用,成为影视平台不可或缺的一部分。
1.2国内外研究现状
在国内外,电影推荐系统已广泛应用于各大在线视频平台,成为提高用户体验和平台活跃度的重要工具。国外早期的研究主要集中在基于用户评分的协同过滤方法,Netflix和Amazon等平台早期便使用这种方法进行个性化推荐。然而,这种方法在处理大规模数据时可能面临稀疏性和冷启动等问题,因此,逐渐出现了结合用户行为数据、社交网络信息、内容特征等多维度信息的推荐方式,以提高推荐准确度和用户满意度。例如,Netflix在其推荐算法中综合考虑了用户的评分、观看历史以及影片的类别标签等信息,通过对这些多维数据的分析,为用户提供更加精准的推荐。
国内的研究和应用也在快速发展,国内主要的视频平台如爱奇艺、优酷、腾讯视频等,早期采用了基于评分的协同过滤方法,随着技术的进步,逐步转向更加复杂的推荐算法,如混合推荐模型和基于内容的推荐策略。近年来,越来越多的国内平台开始探索如何结合社交媒体数据和用户的个性化需求,以提供更具针对性的推荐内容。同时,如何处理平台内不同用户群体的需求差异,以及如何提升推荐的实时性和准确性,也成为国内外研究的热点问题。
随着用户对个性化和精准推荐的需求日益增长,电影推荐系统的研究正朝着更加智能化、多样化的方向发展,如何平衡推荐准确度、系统性能和用户隐私保护,仍然是未来研究的重要课题。
1.3论文组织结构
本论文共分为七个主要章节,具体结构如下:
1. 绪论:介绍研究背景与意义,回顾国内外研究现状,并概述论文的组织结构。
2. 相关技术介绍:本章节将对在线智能电影推荐系统的实现关键技术进行简要介绍。
3. 需求分析:对系统的功能需求和非功能需求进行分析,明确用户和管理员的需求,并进行可行性分析,包括技术、操作和经济可行性。
4. 系统设计:涵盖系统架构设计、系统模块设计,并进行数据库的概念设计与表设计。
5. 系统实现:具体描述各个功能模块的实现过程,展示系统如何根据需求进行开发。
6. 系统测试:阐述测试的目的,分析测试结果并得出结论,以验证系统的稳定性和功能完整性。
7. 总结:总结研究的主要成果和贡献,指出存在的不足及未来的研究方向。
第二章 关键技术
2.1B/S体系结构
B/S体系[1],即Browser/Server体系,是一种常见的网络应用程序架构。其工作原理基于客户端与服务器之间的请求-响应模型。用户通过浏览器向服务器发送请求,服务器接收到请求后进行处理,并生成相应的响应结果,最终将响应返回给客户端。浏览器接收到服务器返回的响应后,解析其中的标记语言(如HTML[2]),并根据CSS样式表和PythonScript脚本来渲染页面,呈现给用户。用户可以与页面进行交互,例如点击链接、填写表单等操作,这些操作会触发新的请求,循环执行上述过程。
2.2Django框架
Django是一个使用Python语言开发的Web应用程序框架[3]。它提供了一种简单而强大的方式来构建复杂的网站和应用程序。通过使用Django,开发人员可以更轻松地处理数据库、创建用户界面和处理用户请求。它还提供了一个自动生成管理界面的功能,使得管理后台数据变得更加简单。Django还具有强大的安全功能,可以保护网站免受常见的网络攻击[4]。总之,Django是一个非常实用和易于学习的框架,适用于各种规模的Web项目。无论你是初学者还是经验丰富的开发人员,都可以从Django的便利性和灵活性中受益。
2.3MySQL数据库
MySQL是一种广泛使用的开源关系型数据库管理系统[5](RDBMS),其稳定性、可靠性和卓越性能使其成为众多应用程序的首选数据库。MySQL支持标准SQL语法,并提供丰富的功能和特性,如事务处理、触发器和存储过程等,以满足开发者对数据管理和操作的需求。MySQL具有良好的可扩展性,支持主从复制、分布式架构和集群部署,适用于各种规模和负载的应用场景。作为一个开源项目,MySQL拥有庞大的用户社区和活跃的开发者社区,为用户提供了丰富的文档、教程和支持资源。总之,MySQL是一款可靠、强大且灵活的关系型数据库管理系统[6],通过其卓越性能和可扩展性,帮助开发者高效地管理和操作数据,并得到了广大用户的认可和应用。
2.4Python语言
Python是一种简洁易读、跨平台且功能强大的编程语言[7]。它拥有庞大而活跃的社区,提供了丰富的第三方库和框架,如NumPy、Pandas和Django,使开发人员能够快速构建各种应用程序。Python在数据处理和科学计算方面表现出色,通过相关库和工具,可以进行数据分析、机器学习和科学计算等任务。此外,Python广泛应用于Web开发[8]、自动化脚本、网络爬虫等领域,其多样性使其成为一个全能的编程语言。无论你是初学者还是有经验的开发者,Python的简单语法、跨平台性以及强大的社区支持都能为你提供高效、优雅和可靠的编程体验。总之,Python是一个强大而灵活的编程语言,深受开发人员喜爱,并在各个领域得到广泛应用。
2.5爬虫技术
爬虫技术是指使用程序自动抓取互联网数据的过程。网络爬虫能够模拟用户访问网页,并提取所需的数据。常用的爬虫库有requests和BeautifulSoup,它们可以帮助用户获取网页内容并解析HTML结构。
爬虫技术的主要步骤包括:
发送请求:向目标网站发送HTTP请求,获取网页内容。
解析数据:使用解析库提取所需信息,比如商品名称、价格等。
存储数据:将提取的数据保存到本地数据库或文件中,便于后续分析。
遵循规则:遵循网站的robots.txt协议,避免对网站造成负担或被禁止访问。
2.6协同过滤
协同过滤是一种基于用户行为数据的推荐方法,主要通过分析用户之间的相似性或兴趣偏好,来预测用户可能感兴趣的内容。该方法假设具有相似行为的用户往往会喜欢相似的内容,因此可以利用历史数据找到兴趣相近的用户群体,并基于他们的偏好进行推荐。协同过滤通常分为基于用户的方式和基于内容的方式,前者通过寻找兴趣相似的用户来推荐内容,后者则根据内容之间的相似度进行推荐。该方法被广泛应用于各类个性化推荐系统,能够有效提升推荐的相关性,但在用户数据较少的情况下可能会面临冷启动和数据稀疏性问题。
第三章 系统分析
3.1系统可行性分析
3.1.1技术可行性
在技术可行性方面,选择使用Python作为开发语言,结合相应的框架Django,以实现系统的功能需求。Python作为一种简洁而强大的编程语言,具有丰富的库支持和成熟的开发社区,可以满足在线智能电影推荐系统的开发需求。Django作为Python的Web框架,提供了高度可扩展的开发环境,使得系统的设计和实现更加便捷和高效。
3.1.2经济可行性
系统开发采用开源技术栈,降低了软件授权与工具采购成本。Django框架简化了开发流程,缩短了项目周期,减少了人力投入。此外,借助云计算资源部署系统,可根据实际需求灵活调整服务器配置,进一步降低硬件成本。
3.1.3社会可行性
该系统能够有效提高用户在海量电影信息中筛选和发现优质内容的效率,满足用户对个性化服务的需求。通过精准的电影推荐,平台能够提升用户粘性和活跃度,从而推动平台的长期发展。系统的实现成本适中,能够在现有技术基础上顺利部署和运行,具备较高的社会可行性。
3.1.4操作可行性
在操作可行性方面,本系统设计注重用户体验,采用了直观易用的界面设计,并提供详细的帮助文档支持,确保用户可以轻松上手使用各项功能。无论是用户还是后台管理员,都能通过简洁明了的操作流程完成信息查询和管理等任务。因此,从用户操作的角度来看,本系统具备良好的操作可行性。
3.2系统功能分析
3.2.1功能性分析
在线智能电影推荐系统划分为了前端模块和后端模块两大部分。
前端浏览用户模块:
注册登录:注册登录功能允许浏览用户创建新账户或使用现有账户登录系统。注册时,用户需要提供必要的信息,如用户名、密码、邮箱等。登录则需要输入已注册的用户名和密码,系统会验证信息的正确性,确保用户身份的安全性。
首页:首页展示了动态轮播图、最新电影资讯等内容,用户可以快速浏览最新的电影资讯、推荐和活动信息,提升用户体验。
网站公告:网站公告板块提供有关网站的最新公告、联系方式、网站介绍等信息,用户可通过该页面了解网站的重要通知和相关说明。
电影资讯:用户可以在此查看电影资讯的详细信息,并进行点赞、收藏和评论。通过该功能,用户能够参与到对电影的互动中,分享自己的观点和看法。
电影信息:用户点击电影信息后,可以查看详细的电影资料,包括剧情介绍、演员阵容、评分等。此外,用户还可以查看其他用户的评论,并通过系统推荐的相关电影进行进一步浏览。
用户反馈:用户可以提交反馈信息,对网站或电影相关的内容进行评价和建议,帮助网站改进和优化用户体验。
我的账户:该功能允许用户修改个人密码和资料,以保障账号安全。用户可随时更新个人信息,确保账户内容的准确性和安全性。
个人中心:在个人中心的个人首页中,用户可以查看电影投票对比图、电影地区占比统计图、电影类型占比统计图和电影信息统计图,帮助用户了解自己对电影的偏好和兴趣。此外,用户还可以查看和管理反馈审核状态、删除收藏或评论等操作。
后端管理员模块:
登录:管理员通过后台登录后,可以进入管理系统,对网站的内容和功能进行全面管理。管理员拥有更多权限,以保障系统的正常运行。
后台首页:后台首页展示了电影投票对比图、电影地区占比统计图、电影类型占比统计图和电影信息统计图,帮助管理员及时了解网站运营的统计数据,并便于决策和优化管理策略。
系统用户:管理员可以查询、删除、添加管理员账号,以及浏览普通用户的注册信息。管理员可以设置权限,管理用户访问和操作权限,确保系统安全性。
电影信息管理:管理员可以查询、删除、导出和添加电影信息。通过爬取的数据,管理员能够及时更新电影信息,保证电影资料的准确性与时效性。
电影类型占比管理:管理员可以查询、删除、导入和添加电影类型占比信息,管理电影的分类信息。此外,管理员还可以导出相关数据文档,便于后期数据分析和管理。
电影地区占比管理:管理员能够查询、删除、导入和添加电影地区占比信息,确保电影的地区分类统计正确。此外,管理员还可以导出爬取的相关数据,进行进一步的数据分析。
电影投票对比管理:该功能允许管理员查询、删除、导入和添加电影投票对比数据,管理不同电影的投票信息。管理员可导出相关数据,帮助分析电影的受欢迎程度及其他用户偏好。
用户反馈管理:管理员可以查询和删除用户反馈详情,审核并处理用户提交的反馈信息。通过对用户反馈的管理,管理员能够及时响应用户问题,提升服务质量。
系统管理:管理员可以查询、删除和添加轮播图信息。轮播图是展示电影推广、活动信息的重要视觉元素,通过该功能,管理员可以灵活管理首页的内容展示。
网站公告管理:管理员可查询、删除和添加网站公告信息。该功能帮助管理员发布和更新网站的公告、新闻和通知,确保用户及时获取重要信息。
资源管理:管理员可查询、删除和添加电影资讯信息及资讯类型。通过资源管理,管理员能够精确管理资讯内容,确保网站上的信息丰富且相关。
权限管理:该功能允许管理员查询、删除、添加和修改权限设置,管理用户和管理员的访问权限。管理员可以开启或关闭特定用户的权限,确保系统操作符合要求。
操作日志:管理员可以查询和删除操作日志信息,记录每次系统操作的历史事件。通过查看操作日志,管理员能够追踪和监控系统管理活动,确保系统安全和透明性。
3.2.2非功能性分析
在线智能电影推荐系统的非功能性需求比如在线智能电影推荐系统的安全性怎么样,可靠性怎么样,性能怎么样,可拓展性怎么样等,具体可以表示在如下3-1表格中:
表3-1在线智能电影推荐系统非功能需求表
| 安全性 | 主要指在线智能电影推荐系统数据库的安装,数据库的使用和密码的设定必须合乎规范。 |
| 可靠性 | 可靠性是指在线智能电影推荐系统能够安装用户的指示进行操作,经过测试,可靠性90%以上。 |
| 性能 | 性能是影响在线智能电影推荐系统占据市场的必要条件,所以性能最好要佳才好。 |
| 可扩展性 | 比如数据库预留多个属性,比如接口的使用等确保了系统的非功能性需求。 |
| 易用性 | 用户只要跟着在线智能电影推荐系统的页面展示内容进行操作,就可以了。 |
| 可维护性 | 在线智能电影推荐系统开发的可维护性是非常重要的,经过测试,可维护性没有问题 |
3.3系统用例分析
在线智能电影推荐系统的完整UML用例图分别是图3-1、3-2。
浏览用户角色用例如下图所示。

图3-1在线智能电影推荐系统浏览用户角色用例图
管理员角色用例如下图所示。

图3-2在线智能电影推荐系统管理员角色用例图
3.4系统总体流程设计
3.4.1数据开发流程
系统开发流程的主要步骤,从需求分析到系统完成的全过程。流程包括需求分析、总体设计(结构、功能、数据)、详细设计(模块、编码)、模块整合与调用,以及测试、扩展和完善,最终完成系统的开发。本系统的开发流程如下图所示

图3-3系统开发流程图
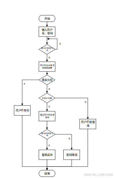
3.4.2用户登录流程
用户输入用户名和密码后,系统先检查输入是否为空,再验证用户名是否存在,若存在则通过用户名获取密码并校验。若密码正确则登录成功,否则提示密码错误。若用户名不存在或无法登录,提示用户操作无效。如下图所示。

图3-4登录流程图
3.4.3系统操作流程
用户首先进入系统登录界面,输入用户名和密码后,系统验证信息是否正确。若验证失败,返回登录界面重新输入,若验证成功,则进入功能界面,执行相应功能处理后结束操作流程。操作流程如下图所示。

图3-5系统操作流程图
3.4.4添加信息流程
管理员可以添加信息,用户添加可以自己权限内的信息,输入信息后,要想利用这个软件来进行系统的安全管理,首先需要登录到该软件中。添加信息流程如下图所示。

图3-6添加信息流程图
3.4.5修改信息流程
用户首先选择需要修改的记录,输入修改后的数据,系统判断输入数据是否合法。若数据不合法,提示重新输入,若数据合法,则将修改后的数据写入数据库,完成操作后流程结束。修改信息流程图如下图所示。

图3-7修改信息流程图
3.4.6删除信息流程
用户选择需要删除的记录后,系统判断是否确认删除。若未确认,返回选择环节,若确认删除,则更新数据库,删除对应记录,完成操作后流程结束。删除信息流程图如下图所示。

图3-8删除信息流程图
3.4.7系统具体流程
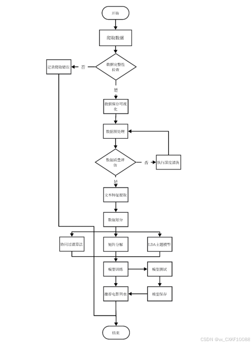
系统爬取电影数据,使用协同过滤(用户相似度)、矩阵分解(评分预测)、LDA(主题分析)等算法,对模型进行训练并推荐电影,如下图所示

图3-9系统流程图
第四章 总体设计
本章主要讨论的内容包括在线智能电影推荐系统的功能模块设计、数据库系统设计。
4.1系统架构设计
本在线智能电影推荐系统从架构上分为三层:表现层(UI)、业务逻辑层(BLL)以及数据层(DL)。

图4-1在线智能电影推荐系统架构设计图
表现层(UI):也称为用户界面层,它负责与用户进行直接的交互。一个优秀的UI设计能够显著提升用户的体验,确保用户在使用在线智能电影推荐系统时感到舒适和便捷。为了确保良好的兼容性,UI界面设计需要适应不同版本的平台和各种屏幕尺寸的分辨率。此外,UI交互功能必须合理设计,确保用户的操作能够得到相应的反馈和结果,这要求表现层与业务逻辑层之间保持良好的通信和协同工作。
业务逻辑层(BLL):这一层主要处理在线智能电影推荐系统的数据和业务逻辑。当用户通过表现层提交数据时,业务逻辑层会接收这些数据,进行处理,并将结果传递给数据层进行存储或查询。同时,当系统需要从数据层读取数据时,业务逻辑层会处理这些数据,并将其传递给表现层进行展示。
数据层(DL):虽然本在线智能电影推荐系统的数据存储在服务端的MySQL数据库中,但数据层仍然作为一个独立的部分存在。它的主要功能是存储和管理在线智能电影推荐系统的数据。数据层与MySQL数据库进行交互,执行数据的增、删、改、查等操作,确保数据的完整性和安全性。
这三个层次相互独立但又紧密协作,共同构成了在线智能电影推荐系统的完整架构。通过合理的分层设计,可以提高系统的可维护性、可扩展性和可重用性,为用户提供更好的服务和体验。
4.2系统模块设计
在上一章节中主要对系统的功能性需求和非功能性需求进行分析,并且根据需求分析了本在线智能电影推荐系统中的用例。那么接下来就要开始对本在线智能电影推荐系统的架构、主要功能和数据库开始进行设计。在线智能电影推荐系统根据前面章节的需求分析得出,在线智能电影推荐系统的功能模块图如下图所示。

图4-2在线智能电影推荐系统功能模块图
4.3数据库设计
数据库设计一般包括需求分析、概念模型设计、数据库表建立三大过程,其中需求分析前面章节已经阐述,概念模型设计有概念模型和逻辑结构设计两部分。
4.3.1数据库概念结构设计
下面是整个在线智能电影推荐系统中主要的数据库表总E-R实体关系图。

图4-3在线智能电影推荐系统总E-R关系图
4.3.2数据库逻辑结构设计
通过上一小节中在线智能电影推荐系统中总E-R关系图上得出一共需要创建多个数据表。在此主要罗列几个主要的数据库表结构设计。
表 4-1-access_token(登陆访问时长)
| 编号 | 字段名 | 类型 | 长度 | 是否非空 | 是否主键 | 注释 |
| 1 | token_id | int | 是 | 是 | 临时访问牌ID | |
| 2 | token | varchar | 64 | 否 | 否 | 临时访问牌 |
| 3 | info | text | 65535 | 否 | 否 | 信息 |
| 4 | maxage | int | 是 | 否 | 最大寿命:默认2小时 | |
| 5 | create_time | timestamp | 是 | 否 | 创建时间 | |
| 6 | update_time | timestamp | 是 | 否 | 更新时间 | |
| 7 | user_id | int | 是 | 否 | 用户编号 |
表 4-2-article(文章)
| 编号 | 字段名 | 类型 | 长度 | 是否非空 | 是否主键 | 注释 |
| 1 | article_id | mediumint | 是 | 是 | 文章id | |
| 2 | title | varchar | 125 | 是 | 是 | 标题 |
| 3 | type | varchar | 64 | 是 | 否 | 文章分类 |
| 4 | hits | int | 是 | 否 | 点击数 | |
| 5 | praise_len | int | 是 | 否 | 点赞数 | |
| 6 | create_time | timestamp | 是 | 否 | 创建时间 | |
| 7 | update_time | timestamp | 是 | 否 | 更新时间 | |
| 8 | source | varchar | 255 | 否 | 否 | 来源 |
| 9 | url | varchar | 255 | 否 | 否 | 来源地址 |
| 10 | tag | varchar | 255 | 否 | 否 | 标签 |
| 11 | content | longtext | 4294967295 | 否 | 否 | 正文 |
| 12 | img | varchar | 255 | 否 | 否 | 封面图 |
| 13 | description | text | 65535 | 否 | 否 | 文章描述 |
表 4-3-article_type(文章分类)
| 编号 | 字段名 | 类型 | 长度 | 是否非空 | 是否主键 | 注释 |
| 1 | type_id | smallint | 是 | 是 | 分类ID | |
| 2 | display | smallint | 是 | 否 | 显示顺序 | |
| 3 | name | varchar | 16 | 是 | 否 | 分类名称 |
| 4 | father_id | smallint | 是 | 否 | 上级分类ID | |
| 5 | description | varchar | 255 | 否 | 否 | 描述 |
| 6 | icon | text | 65535 | 否 | 否 | 分类图标 |
| 7 | url | varchar | 255 | 否 | 否 | 外链地址 |
| 8 | create_time | timestamp | 是 | 否 | 创建时间 | |
| 9 | update_time | timestamp | 是 | 否 | 更新时间 |
表 4-4-auth(用户权限管理)
| 编号 | 字段名 | 类型 | 长度 | 是否非空 | 是否主键 | 注释 |
| 1 | auth_id | int | 是 | 是 | 授权ID | |
| 2 | user_group | varchar | 64 | 否 | 否 | 用户组 |
| 3 | mod_name | varchar | 64 | 否 | 否 | 模块名 |
| 4 | table_name | varchar | 64 | 否 | 否 | 表名 |
| 5 | page_title | varchar | 255 | 否 | 否 | 页面标题 |
| 6 | path | varchar | 255 | 否 | 否 | 路由路径 |
| 7 | parent | varchar | 64 | 否 | 否 | 父级菜单 |
| 8 | parent_sort | int | 是 | 否 | 父级菜单排序 | |
| 9 | position | varchar | 32 | 否 | 否 | 位置 |
| 10 | mode | varchar | 32 | 是 | 否 | 跳转方式 |
| 11 | add | tinyint | 是 | 否 | 是否可增加 | |
| 12 | del | tinyint | 是 | 否 | 是否可删除 | |
| 13 | set | tinyint | 是 | 否 | 是否可修改 | |
| 14 | get | tinyint | 是 | 否 | 是否可查看 | |
| 15 | field_add | text | 65535 | 否 | 否 | 添加字段 |
| 16 | field_set | text | 65535 | 否 | 否 | 修改字段 |
| 17 | field_get | text | 65535 | 否 | 否 | 查询字段 |
| 18 | table_nav_name | varchar | 500 | 否 | 否 | 跨表导航名称 |
| 19 | table_nav | varchar | 500 | 否 | 否 | 跨表导航 |
| 20 | option | text | 65535 | 否 | 否 | 配置 |
| 21 | create_time | timestamp | 是 | 否 | 创建时间 | |
| 22 | update_time | timestamp | 是 | 否 | 更新时间 |
表 4-5-browse_users(浏览用户)
| 编号 | 字段名 | 类型 | 长度 | 是否非空 | 是否主键 | 注释 |
| 1 | browse_users_id | int | 是 | 是 | 浏览用户ID | |
| 2 | user_name | varchar | 64 | 否 | 否 | 用户姓名 |
| 3 | phone_number | varchar | 16 | 否 | 否 | 手机号码 |
| 4 | examine_state | varchar | 16 | 是 | 否 | 审核状态 |
| 5 | user_id | int | 是 | 否 | 用户ID | |
| 6 | create_time | datetime | 是 | 否 | 创建时间 | |
| 7 | update_time | timestamp | 是 | 否 | 更新时间 |
表 4-6-code_token(验证码)
| 编号 | 字段名 | 类型 | 长度 | 是否非空 | 是否主键 | 注释 |
| 1 | code_token_id | int | 是 | 是 | 验证码ID | |
| 2 | token | varchar | 255 | 否 | 否 | 令牌 |
| 3 | code | varchar | 255 | 否 | 否 | 验证码 |
| 4 | expire_time | timestamp | 是 | 否 | 失效时间 | |
| 5 | create_time | timestamp | 是 | 否 | 创建时间 | |
| 6 | update_time | timestamp | 是 | 否 | 更新时间 |
表 4-7-collect(收藏)
| 编号 | 字段名 | 类型 | 长度 | 是否非空 | 是否主键 | 注释 |
| 1 | collect_id | int | 是 | 是 | 收藏ID | |
| 2 | user_id | int | 是 | 是 | 收藏人ID | |
| 3 | source_table | varchar | 255 | 否 | 否 | 来源表 |
| 4 | source_field | varchar | 255 | 否 | 否 | 来源字段 |
| 5 | source_id | int | 是 | 否 | 来源ID | |
| 6 | title | varchar | 255 | 否 | 否 | 标题 |
| 7 | img | varchar | 255 | 否 | 否 | 封面 |
| 8 | create_time | timestamp | 是 | 否 | 创建时间 | |
| 9 | update_time | timestamp | 是 | 否 | 更新时间 |
表 4-8-comment(评论)
| 编号 | 字段名 | 类型 | 长度 | 是否非空 | 是否主键 | 注释 |
| 1 | comment_id | int | 是 | 是 | 评论ID | |
| 2 | user_id | int | 是 | 是 | 评论人ID | |
| 3 | reply_to_id | int | 是 | 否 | 回复评论ID | |
| 4 | content | longtext | 4294967295 | 否 | 否 | 内容 |
| 5 | nickname | varchar | 255 | 否 | 否 | 昵称 |
| 6 | avatar | varchar | 255 | 否 | 否 | 头像地址 |
| 7 | create_time | timestamp | 是 | 否 | 创建时间 | |
| 8 | update_time | timestamp | 是 | 否 | 更新时间 | |
| 9 | source_table | varchar | 255 | 否 | 否 | 来源表 |
| 10 | source_field | varchar | 255 | 否 | 否 | 来源字段 |
| 11 | source_id | int | 是 | 否 | 来源ID |
表 4-9-film_voting_contrast(电影投票对比)
| 编号 | 字段名 | 类型 | 长度 | 是否非空 | 是否主键 | 注释 |
| 1 | film_voting_contrast_id | int | 是 | 是 | 电影投票对比ID | |
| 2 | movie_name | varchar | 64 | 否 | 否 | 电影名称 |
| 3 | rating | varchar | 64 | 否 | 否 | 评分 |
| 4 | rankings | varchar | 64 | 否 | 否 | 排名 |
| 5 | type | varchar | 64 | 否 | 否 | 类型 |
| 6 | region | varchar | 64 | 否 | 否 | 地区 |
| 7 | release_date | varchar | 64 | 否 | 否 | 发布日期 |
| 8 | number_of_actors | varchar | 64 | 否 | 否 | 演员数量 |
| 9 | number_of_votes | varchar | 64 | 否 | 否 | 投票数量 |
| 10 | fraction | varchar | 64 | 否 | 否 | 分数 |
| 11 | actor | longtext | 4294967295 | 否 | 否 | 演员 |
| 12 | create_time | datetime | 是 | 否 | 创建时间 | |
| 13 | update_time | timestamp | 是 | 否 | 更新时间 |
表 4-10-hits(用户点击)
| 编号 | 字段名 | 类型 | 长度 | 是否非空 | 是否主键 | 注释 |
| 1 | hits_id | int | 是 | 是 | 点赞ID | |
| 2 | user_id | int | 是 | 否 | 点赞人 | |
| 3 | create_time | timestamp | 是 | 否 | 创建时间 | |
| 4 | update_time | timestamp | 是 | 否 | 更新时间 | |
| 5 | source_table | varchar | 255 | 否 | 否 | 来源表 |
| 6 | source_field | varchar | 255 | 否 | 否 | 来源字段 |
| 7 | source_id | int | 是 | 否 | 来源ID |
表 4-11-movie_information(电影信息)
| 编号 | 字段名 | 类型 | 长度 | 是否非空 | 是否主键 | 注释 |
| 1 | movie_information_id | int | 是 | 是 | 电影信息ID | |
| 2 | movie_name | text | 65535 | 否 | 否 | 电影名称 |
| 3 | rating | text | 65535 | 否 | 否 | 评分 |
| 4 | rankings | text | 65535 | 否 | 否 | 排名 |
| 5 | type | text | 65535 | 否 | 否 | 类型 |
| 6 | region | text | 65535 | 否 | 否 | 地区 |
| 7 | release_date | text | 65535 | 否 | 否 | 发布日期 |
| 8 | number_of_actors | text | 65535 | 否 | 否 | 演员数量 |
| 9 | number_of_votes | text | 65535 | 否 | 否 | 投票数量 |
| 10 | fraction | text | 65535 | 否 | 否 | 分数 |
| 11 | actor | text | 65535 | 否 | 否 | 演员 |
| 12 | hits | int | 是 | 否 | 点击数 | |
| 13 | comment_len | int | 是 | 否 | 评论数 | |
| 14 | recommend | int | 是 | 否 | 智能推荐 | |
| 15 | create_time | datetime | 是 | 否 | 创建时间 | |
| 16 | update_time | timestamp | 是 | 否 | 更新时间 |
表 4-12-notice(公告)
| 编号 | 字段名 | 类型 | 长度 | 是否非空 | 是否主键 | 注释 |
| 1 | notice_id | mediumint | 是 | 是 | 公告ID | |
| 2 | title | varchar | 125 | 是 | 否 | 标题 |
| 3 | content | longtext | 4294967295 | 否 | 否 | 正文 |
| 4 | create_time | timestamp | 是 | 否 | 创建时间 | |
| 5 | update_time | timestamp | 是 | 否 | 更新时间 |
表 4-13-operation_log(操作日志表)
| 编号 | 字段名 | 类型 | 长度 | 是否非空 | 是否主键 | 注释 |
| 1 | operation_log_id | int | 是 | 是 | 操作日志ID | |
| 2 | user_group | varchar | 64 | 否 | 否 | 用户角色 |
| 3 | user_name | varchar | 64 | 否 | 否 | 用户账号 |
| 4 | routes | varchar | 64 | 否 | 否 | 模块名称 |
| 5 | create_time | datetime | 是 | 否 | 创建时间 | |
| 6 | update_time | timestamp | 是 | 否 | 更新时间 |
表 4-14-percentable_percentage_of_film_types(电影类型占比)
| 编号 | 字段名 | 类型 | 长度 | 是否非空 | 是否主键 | 注释 |
| 1 | percentable_percentage_of_film_types_id | int | 是 | 是 | 电影类型占比ID | |
| 2 | movie_name | varchar | 64 | 否 | 否 | 电影名称 |
| 3 | rating | varchar | 64 | 否 | 否 | 评分 |
| 4 | rankings | varchar | 64 | 否 | 否 | 排名 |
| 5 | type | varchar | 64 | 否 | 否 | 类型 |
| 6 | region | varchar | 64 | 否 | 否 | 地区 |
| 7 | release_date | varchar | 64 | 否 | 否 | 发布日期 |
| 8 | number_of_actors | varchar | 64 | 否 | 否 | 演员数量 |
| 9 | number_of_votes | varchar | 64 | 否 | 否 | 投票数量 |
| 10 | fraction | varchar | 64 | 否 | 否 | 分数 |
| 11 | actor | longtext | 4294967295 | 否 | 否 | 演员 |
| 12 | collect_len | int | 是 | 否 | 收藏数 | |
| 13 | create_time | datetime | 是 | 否 | 创建时间 | |
| 14 | update_time | timestamp | 是 | 否 | 更新时间 |
表 4-15-praise(点赞)
| 编号 | 字段名 | 类型 | 长度 | 是否非空 | 是否主键 | 注释 |
| 1 | praise_id | int | 是 | 是 | 点赞ID | |
| 2 | user_id | int | 是 | 是 | 点赞人 | |
| 3 | create_time | timestamp | 是 | 否 | 创建时间 | |
| 4 | update_time | timestamp | 是 | 否 | 更新时间 | |
| 5 | source_table | varchar | 255 | 否 | 否 | 来源表 |
| 6 | source_field | varchar | 255 | 否 | 否 | 来源字段 |
| 7 | source_id | int | 是 | 否 | 来源ID | |
| 8 | status | tinyint | 是 | 否 | 点赞状态:1为点赞,0已取消 |
表 4-16-proportion_of_film_area(电影地区占比)
| 编号 | 字段名 | 类型 | 长度 | 是否非空 | 是否主键 | 注释 |
| 1 | proportion_of_film_area_id | int | 是 | 是 | 电影地区占比ID | |
| 2 | movie_name | varchar | 64 | 否 | 否 | 电影名称 |
| 3 | rating | varchar | 64 | 否 | 否 | 评分 |
| 4 | rankings | varchar | 64 | 否 | 否 | 排名 |
| 5 | type | varchar | 64 | 否 | 否 | 类型 |
| 6 | region | varchar | 64 | 否 | 否 | 地区 |
| 7 | release_date | varchar | 64 | 否 | 否 | 发布日期 |
| 8 | number_of_actors | varchar | 64 | 否 | 否 | 演员数量 |
| 9 | number_of_votes | varchar | 64 | 否 | 否 | 投票数量 |
| 10 | fraction | varchar | 64 | 否 | 否 | 分数 |
| 11 | actor | longtext | 4294967295 | 否 | 否 | 演员 |
| 12 | create_time | datetime | 是 | 否 | 创建时间 | |
| 13 | update_time | timestamp | 是 | 否 | 更新时间 |
表 4-17-schedule(日程管理)
| 编号 | 字段名 | 类型 | 长度 | 是否非空 | 是否主键 | 注释 |
| 1 | schedule_id | smallint | 是 | 是 | 日程ID | |
| 2 | content | varchar | 255 | 否 | 否 | 日程内容 |
| 3 | scheduled_time | datetime | 否 | 否 | 计划时间 | |
| 4 | user_id | int | 是 | 否 | 用户ID | |
| 5 | create_time | datetime | 否 | 否 | 创建时间 | |
| 6 | update_time | datetime | 否 | 否 | 更新时间 |
表 4-18-score(评分)
| 编号 | 字段名 | 类型 | 长度 | 是否非空 | 是否主键 | 注释 |
| 1 | score_id | int | 是 | 是 | 评分ID | |
| 2 | user_id | int | 是 | 否 | 评分人 | |
| 3 | nickname | varchar | 64 | 否 | 否 | 昵称 |
| 4 | score_num | double | 是 | 否 | 评分 | |
| 5 | create_time | timestamp | 是 | 否 | 创建时间 | |
| 6 | update_time | timestamp | 是 | 否 | 更新时间 | |
| 7 | source_table | varchar | 255 | 否 | 否 | 来源表 |
| 8 | source_field | varchar | 255 | 否 | 否 | 来源字段 |
| 9 | source_id | int | 是 | 否 | 来源ID |
表 4-19-slides(轮播图)
| 编号 | 字段名 | 类型 | 长度 | 是否非空 | 是否主键 | 注释 |
| 1 | slides_id | int | 是 | 是 | 轮播图ID | |
| 2 | title | varchar | 64 | 否 | 否 | 标题 |
| 3 | content | varchar | 255 | 否 | 否 | 内容 |
| 4 | url | varchar | 255 | 否 | 否 | 链接 |
| 5 | img | varchar | 255 | 否 | 否 | 轮播图 |
| 6 | hits | int | 是 | 否 | 点击量 | |
| 7 | create_time | timestamp | 是 | 否 | 创建时间 | |
| 8 | update_time | timestamp | 是 | 否 | 更新时间 |
表 4-20-upload(文件上传)
| 编号 | 字段名 | 类型 | 长度 | 是否非空 | 是否主键 | 注释 |
| 1 | upload_id | int | 是 | 是 | 上传ID | |
| 2 | name | varchar | 64 | 否 | 否 | 文件名 |
| 3 | path | varchar | 255 | 否 | 否 | 访问路径 |
| 4 | file | varchar | 255 | 否 | 否 | 文件路径 |
| 5 | display | varchar | 255 | 否 | 否 | 显示顺序 |
| 6 | father_id | int | 否 | 否 | 父级ID | |
| 7 | dir | varchar | 255 | 否 | 否 | 文件夹 |
| 8 | type | varchar | 32 | 否 | 否 | 文件类型 |
表 4-21-user(用户账户)
| 编号 | 字段名 | 类型 | 长度 | 是否非空 | 是否主键 | 注释 |
| 1 | user_id | int | 是 | 是 | 用户ID | |
| 2 | state | smallint | 是 | 否 | 账户状态:(1可用|2异常|3已冻结|4已注销) | |
| 3 | user_group | varchar | 32 | 否 | 否 | 所在用户组 |
| 4 | login_time | timestamp | 是 | 否 | 上次登录时间 | |
| 5 | phone | varchar | 11 | 否 | 否 | 手机号码 |
| 6 | phone_state | smallint | 是 | 否 | 手机认证:(0未认证|1审核中|2已认证) | |
| 7 | username | varchar | 16 | 是 | 否 | 用户名 |
| 8 | nickname | varchar | 16 | 否 | 否 | 昵称 |
| 9 | password | varchar | 64 | 是 | 否 | 密码 |
| 10 | | varchar | 64 | 否 | 否 | 邮箱 |
| 11 | email_state | smallint | 是 | 否 | 邮箱认证:(0未认证|1审核中|2已认证) | |
| 12 | avatar | varchar | 255 | 否 | 否 | 头像地址 |
| 13 | open_id | varchar | 255 | 否 | 否 | 针对获取用户信息字段 |
| 14 | create_time | timestamp | 是 | 否 | 创建时间 |
表 4-22-user_feedback(用户反馈)
| 编号 | 字段名 | 类型 | 长度 | 是否非空 | 是否主键 | 注释 |
| 1 | user_feedback_id | int | 是 | 是 | 用户反馈ID | |
| 2 | feedback_date | date | 否 | 否 | 反馈日期 | |
| 3 | feedback_atlas | text | 65535 | 否 | 否 | 反馈图集 |
| 4 | feedback_content | text | 65535 | 否 | 否 | 反馈内容 |
| 5 | feedback_personnel | int | 否 | 否 | 反馈人员 | |
| 6 | user_name | varchar | 64 | 否 | 否 | 用户姓名 |
| 7 | phone_number | varchar | 16 | 否 | 否 | 手机号码 |
| 8 | examine_state | varchar | 16 | 是 | 否 | 审核状态 |
| 9 | examine_reply | varchar | 16 | 否 | 否 | 审核回复 |
| 10 | create_time | datetime | 是 | 否 | 创建时间 | |
| 11 | update_time | timestamp | 是 | 否 | 更新时间 |
表 4-23-user_group(用户组)
| 编号 | 字段名 | 类型 | 长度 | 是否非空 | 是否主键 | 注释 |
| 1 | group_id | mediumint | 是 | 是 | 用户组ID | |
| 2 | display | smallint | 是 | 否 | 显示顺序 | |
| 3 | name | varchar | 16 | 是 | 否 | 名称 |
| 4 | description | varchar | 255 | 否 | 否 | 描述 |
| 5 | source_table | varchar | 255 | 否 | 否 | 来源表 |
| 6 | source_field | varchar | 255 | 否 | 否 | 来源字段 |
| 7 | source_id | int | 是 | 否 | 来源ID | |
| 8 | register | smallint | 否 | 否 | 注册位置 | |
| 9 | create_time | timestamp | 是 | 否 | 创建时间 | |
| 10 | update_time | timestamp | 是 | 否 | 更新时间 |
第五章 详细设计与实现
在线智能电影推荐系统的详细设计与实现主要是根据前面的在线智能电影推荐系统的需求分析和在线智能电影推荐系统的总体设计来设计页面并实现业务逻辑。主要从在线智能电影推荐系统界面实现、业务逻辑实现这两部分进行介绍。
5.1前端首页模块
首页展示了动态轮播图、最新电影资讯等内容,用户可以快速浏览最新的电影资讯、推荐和活动信息,提升用户体验。前台首页模块展示如下图所示。

图5-1前台首页模块图
5.2用户注册模块
不是在线智能电影推荐系统中正式用户的是可以在线进行注册的,当填写上自己的账号+设置密码+确认密码+昵称+邮箱+手机号+身份+用户姓名+用户性别等信息后再点击“注册”按钮后将会先验证输入的有没有空数据,再次验证密码和确认密码是否是一样的,最后验证输入的账户名和数据库表中已经注册的账户名是否重复,只有都验证没问题后即可用户注册成功。其用户注册模块展示如下图所示。

图5-2注册模块图
5.3登录模块
在线智能电影推荐系统中的前台上注册后的用户是可以通过自己的用户名+密码进行登录的,当用户输入完整的自己的用户名+密码信息并点击“登录”按钮后,将会首先验证输入的有没有空数据,再次验证输入的用户名+密码和数据库中当前保存的用户信息是否一致,只有在一致后将会登录成功并自动跳转到在线智能电影推荐系统的首页中,否则将会提示相应错误信息,登录模块如下图所示。

图5-3登录模块图
5.4前端浏览用户功能模块
5.4.1电影资讯模块
用户可以在此查看电影的详细信息,并进行点赞、收藏和评论。通过该功能,用户能够参与到对电影的互动中,分享自己的观点和看法。模块如下图所示:

图5-4电影资讯模块图
5.4.2电影信息模块
用户点击电影信息后,可以查看详细的电影资料,包括剧情介绍、演员阵容、评分等。此外,用户还可以查看其他用户的评论,并通过系统推荐的相关电影进行进一步浏览。模块如下图所示。

图5-5电影信息详情模块图
5.4.3用户反馈模块
用户可以提交反馈信息,对网站或电影相关的内容进行评价和建议,帮助网站改进和优化用户体验。模块如下图所示。

图5-6提交用户反馈模块图
5.4.4个人中心模块
在个人中心,用户可以查看电影投票对比图、电影地区占比统计图、电影类型占比统计图和电影信息统计图,帮助用户了解自己对电影的偏好和兴趣。此外,用户还可以查看和管理反馈审核状态、删除收藏或评论等操作。模块如下图所示。

图5-7个人中心-个人首页模块图

图5-8个人中心-用户反馈模块图
5.5后端管理员功能模块
5.5.1后台首页模块
后台首页展示了电影投票对比图、电影地区占比统计图、电影类型占比统计图和电影信息统计图,帮助管理员及时了解网站运营的统计数据,并便于决策和优化管理策略。模块如下图所示。

图5-9后台首页模块图
5.5.2系统用户模块
管理员可以查询、删除、添加管理员账号,以及浏览普通用户的注册信息。管理员可以设置权限,管理用户访问和操作权限,确保系统安全性。流程图如下所示。

图5-10用户管理流程图
系统用户模块如下图所示。

图5-11系统用户模块图
5.5.3系统管理模块
管理员可以查询、删除和添加轮播图信息。轮播图是展示电影推广、活动信息的重要视觉元素,通过该功能,管理员可以灵活管理首页的内容展示。模块如下图所示。

图5-12系统用户模块图
5.5.4资源管理模块
管理员可查询、删除和添加电影资讯信息及资讯类型。通过资源管理,管理员能够精确管理资讯内容,确保网站上的信息丰富且相关。模块如下图所示。

图5-13系统用户模块图
5.5.5权限管理模块
该功能允许管理员查询、删除、添加和修改权限设置,管理用户和管理员的访问权限。管理员可以开启或关闭特定用户的权限,确保系统操作符合要求。模块如下图所示。

图5-14权限管理模块图
第六章 系统测试
6.1系统测试的目的
测试的主要目的是确保系统的功能和性能满足预期的需求,同时识别和修复潜在的缺陷。通过系统测试,可以验证各个功能模块的正确性和稳定性,确保系统在不同使用场景下的表现符合设计要求。测试目的包括确认系统功能的完整性、验证数据处理的准确性、评估系统的性能和安全性。测试还可以提高用户满意度,保证用户在使用系统时获得流畅和可靠的体验。通过全面的测试,可以降低后期维护成本,减少系统上线后出现故障的风险,从而保障系统的长期稳定运行。
6.2测试方法
在本系统中,测试方法主要依赖于测试用例的设计与执行。测试用例是根据系统需求文档编写的,覆盖所有功能模块及其边界情况。每个测试用例包含输入数据、预期结果和实际结果的对比,以验证系统的功能是否按预期工作。
常见的测试用例包括功能测试用例、边界测试用例和异常测试用例。功能测试用例针对系统的各项功能进行验证;边界测试用例则侧重于输入数据的边界条件,验证系统在极端情况下是否能够稳定运行;异常测试用例则用于验证系统在处理错误输入或异常情况时的反应。本文选择功能测试用例进行系统测试。
在测试执行过程中,记录每个用例的执行结果,并根据实际结果与预期结果的对比,判断系统是否存在缺陷。通过系统化的测试用例执行,可以有效提高测试的覆盖率和效率,为系统的最终上线提供保障。
6.3测试用例
6.3.1用户登录功能测试
表6-1 用户登录功能测试表
| 用例名称 | 用户登录系统 |
| 目的 | 测试用户通过正确的用户名和密码可否登录功能 |
| 前提 | 未登录的情况下 |
| 测试流程 | 1) 进入登录页面 2) 输入正确的用户名和密码 |
| 预期结果 | 用户名和密码正确的时候,跳转到登录成功界面,反之则显示错误信息,提示重新输入 |
| 实际结果 | 实际结果与预期结果一致 |
6.3.2创建数据测试
在系统中,创建功能也是基础功能之一,因此创建功能的测试很有代表性。在此章节主要列举在创建时各种情况下系统结果的测试。由于系统涉及创建功能操作过多,因此将多处统称创建功能。
创建数据用例如表6-2 所示。
表6-2 创建数据测试用例
| 测试用例编号 | YL_05 | |
| 测试用例名称 | 系统使用者进行创建数据 | |
| 测试用例描述 | 使用者输入要创建的数据 | |
| 系统入口 | 浏览器 | |
| 步骤 | 预期结果 | 实际结果 |
| 输入完整并且格式正确的数据 | 提示“创建成功”,并显示所有数据 | 预期结果 |
| 核心位置数据但非必要位置不输入数据 | 提示“创建成功”,并显示所有数据 | 预期结果 |
| 核心数据位置不输入数据 | 提示“创建失败” | 预期结果 |
6.3.3修改数据测试
在系统中,修改功能是系统主要实现功能,因此修改功能的测试很有代表性。在此章节主要列举在修改时各种情况下系统结果的测试。由于系统涉及修改功能操作过多,因此将多处数据表记录修改和状态修改统称修改功能。
修改数据用例如表6-3所示。
表6-3 修改数据测试用例
| 测试用例编号 | YL_06 | |
| 测试用例名称 | 系统使用者进行修改数据 | |
| 测试用例描述 | 使用者对可修改的数据项进行修改 | |
| 系统入口 | 浏览器 | |
| 步骤 | 预期结果 | 实际结果 |
| 将现有数据修改成正确的数据 | 提示“修改成功”,并显示所有数据 | 预期结果 |
| 将现有数据修改成错误的数据 | 提示“修改失败” | 预期结果 |
6.3.4查询数据测试
在系统中,查询功能是使用系统使用最多也是最基础的功能,因此查询功能的测试很有代表性。在此章节主要列举在查询时各种情况下系统结果的测试。
查询数据用例如表6-4所示。
表6-4 查询数据测试用例
| 测试用例编号 | YL_05 | |
| 测试用例名称 | 系统使用者进行查询数据 | |
| 测试用例描述 | 全部查询以及输入关键词查询 | |
| 系统入口 | 浏览器 | |
| 步骤 | 预期结果 | 实际结果 |
| 界面自动查询全部 | 显示对应所有记录 | 预期结果 |
| 输入已存在且能匹配成功的关键字 | 显示所查询到的数据 | 预期结果 |
| 输入不存在的关键字 | 显示数据界面为空 | 预期结果 |
6.4测试结果
在本次测试的过程主要针对所有功能下的添加操作,修改操作和删除操作,并以真实数据一一进行相关功能项目的输入,最终能够保证每个项目涉及的功能都能够正常运行,因此能够保证本次设计的,已实现的功能能够正常运行并且相关数据库的信息也同样保证正确。
结 论
经过本次系统测试,在线智能电影推荐系统的各项功能均得到了全面的验证。测试结果显示,系统在不同使用场景下均能稳定运行,功能和性能均达到了预期的设计要求。特别是在数据创建、数据修改以及数据查询等核心功能上,系统展现出了良好的稳定性和准确性。
在测试过程中,发现了少量潜在的缺陷,并及时进行了修复。这些修复工作进一步提升了系统的可靠性和用户体验。通过全面的测试用例执行,确保了系统的测试覆盖率达到了较高水平,为系统的最终上线提供了坚实的保障。
综上所述,本次系统测试取得了圆满成功。在线智能电影推荐系统的功能和性能均达到了预期目标,为系统的后续开发和维护奠定了坚实的基础。该模块将在实际应用中发挥出色的表现,为用户提供高效、便捷的资源管理服务。
参考文献
- 黄维.基于B/S模式的虚拟网络实验室安全管理体系分析[J].信息系统工程,2024,(05):4-7.
- 张宇薇.HTML5在Web前端开发中的应用[J].集成电路应用,2024,41(04):274-276.
- 邱红丽,张舒雅.基于Django框架的web项目开发研究[J].科学技术创新,2021,(27):97-98.
- 段艺,涂伟忠.Django开发从入门到实践[M].机械工业出版社:202211.635.
- 李艳杰.MySQL数据库下存储过程的综合运用研究[J].现代信息科技,2023,7(11):80-82+88.
- 肖睿,李鲲程,范效亮,等.MySQL数据库应用技术及实践[M].人民邮电出版社:202206.228.
- 明日科技.快速上手Python[M].化学工业出版社:202211.337.
- 明日科技.Python Web开发手册[M].化学工业出版社:202201.411.
- 张锦贤,吴晓玲. 基于Django框架技术的网站设计 [J]. 电脑知识与技术, 2024, 20 (10): 71-73.
- 庞敏. MySQL数据库的数据安全应用设计技术研究 [J]. 数字通信世界, 2024, (09): 25-27.
- Stokes D . Update or migrate? Planning for MySQL 5.7 EOL [J]. InfoWorld.com, 2023, 24 (03): 22-30.
- Guo Z ,Wang H ,He J , et al. PSLSA v2.0: An automatic Python package integrating machine learning models for regional landslide susceptibility assessment [J]. Environmental Modelling and Software, 2025, 186 106367-106367.
- Daniel C ,Greg L . Django 5 for the Impatient:Learn the core concepts of Django to develop Python web applications[M]. Packt Publishing Limited: 2024-09-27.
- 蒋亚平.基于Spark的电影推荐系统关键技术研究与应用[J].电脑编程技巧与维护,2024,(08):47-49.
- 刘磊.基于知识图谱和增量学习的实时电影推荐系统[D].杭州电子科技大学,2024.
- 尹建凯.基于深度学习和协同过滤的电影推荐系统设计与实现[D].华东师范大学,2024.
- 钟礼.基于知识图谱的电影推荐系统的设计与实现[D].西南科技大学,2024.
- 岳瑞波.基于深度学习的个性化电影推荐系统算法与应用研究[D].三峡大学,2024.
- [彭景帅.基于知识蒸馏的电影推荐系统设计与实现[D].电子科技大学,2024.
- 扶芳.融合聚类和改进相似度协同过滤在电影推荐系统上应用[D].重庆理工大学,2024.
致 谢
在线智能电影推荐系统设计与实现工作已结束,虽然过程中充满挑战,但内心充满自豪和满足。感谢大学四年间教导我的所有老师,他们的专业知识与人生智慧让我成长为能独立完成系统的学生。特别感谢指导老师,他耐心解答疑惑,引导我解决问题,提升自主解决能力。室友和同学们的宝贵建议和支持也让我取得长足进步。未来,我将继续努力追求卓越,不辜负所学所悟和老师期望。坚信坚定信念和不懈努力,未来定能取得更辉煌成就。期待更美好未来!
在线智能电影推荐系统设计与实现不仅是技术挑战,挫折和困难是成长的垫脚石,让我更深入理解问题,精确找到解决方案。每次解决问题,都感到满足和自豪。
对于未来,我充满期待和信心。无论道路多崎岖,只要保持坚定信念,持续努力,定能取得更大成就。期待将知识和技能运用到实际中,为社会做出更大贡献。
最后,感谢所有帮助和支持我的人。你们的教诲、鼓励和支持让我有今天的成就。我会继续努力,不辜负期望,为实现更美好的未来而奋斗。
2448

被折叠的 条评论
为什么被折叠?



