摘 要
随着信息技术的发展,农业领域的数字化转型成为提升农产品市场竞争力的重要手段。本文设计并实现了一个基于Django框架的农产品销售数据分析可视化系统,旨在通过整合爬虫技术收集市场数据,并利用协同过滤算法优化用户体验,为用户提供个性化的农产品推荐服务。
该系统分为用户功能与管理员功能两大模块。用户可注册登录后浏览首页的轮播图、通知公告、农产资讯及基于协同推荐算法的个性化农产信息推荐,进行点赞、收藏、评论等互动,并通过个人中心查看店铺销量、产品对比、类别销量等可视化图表以了解市场动态。管理员则可通过后台管理系统,对农产信息、热销分析、销量分布等进行全面管理,支持数据批量导入,同时负责维护轮播图、通知公告和资源等内容的准确性与及时性。
此系统的构建有助于推动农业领域的数字化转型,不仅提高了农产品市场的透明度和竞争力,还通过精准的数据分析和个性化的用户体验,显著增强了消费者的互动体验,为促进农业经济的健康发展提供了强有力的支持。
关键词:农产品;销售数据可视化;协同过滤算法
Abstract
With the development of information technology, digital transformation in the agricultural sector has become an important means to enhance the competitiveness of agricultural products in the market. This article designs and implements a visualization system for agricultural product sales data analysis based on the Django framework, aiming to collect market data through the integration of web crawling technology and optimize user experience through collaborative filtering algorithms, providing personalized agricultural product recommendation services for users.
The system is divided into two main modules: user functionality and administrator functionality. Users can register and log in to browse the homepage's carousel, notification announcements, agricultural information, and personalized agricultural information recommendations based on collaborative recommendation algorithms. They can interact with likes, favorites, comments, and view visualized charts such as store sales, product comparisons, and category sales through their personal center to understand market trends. Administrators can comprehensively manage agricultural information, hot selling analysis, sales distribution, etc. through the backend management system, support batch data import, and be responsible for maintaining the accuracy and timeliness of content such as carousel, notification announcements, and resources.
The construction of this system helps to promote the digital transformation of the agricultural sector, not only improving the transparency and competitiveness of the agricultural product market, but also significantly enhancing consumers' interactive experience through precise data analysis and personalized user experience, providing strong support for promoting the healthy development of the agricultural economy.
Keywords:agriculture products; Sales data visualization; Collaborative Filtering
目
1 绪 论
1.1 研究背景
1.2 研究意义
1.3 研究现状
1.3.1 国内研究现状
1.3.2 国外研究现状
1.4 论文结构与章节安排
2 相关技术介绍
2.1 B/S体系结构
2.2 Django框架
2.3 MySQL数据库
2.4 Python语言
3 系统分析
3.1 可行性分析
3.1.1 技术可行性
3.1.2 经济可行性
3.1.3 操作可行性
3.1.4 市场可行性
3.2 系统需求分析
3.2.1 功能性需求分析
3.2.2 非功能性需求分析
3.3 系统流程分析
3.3.1 程序操作流程
3.3.2 登录流程
3.3.3 注册流程
3.4 本章小结
4 系统设计
4.1 系统架构设计
4.2 系统整体功能模块设计
4.3 数据库设计
4.3.1 数据库实体设计
4.3.2 数据库表设计
4.4 本章小结
5 系统实现
5.1 平台用户功能实现
5.1.1 用户注册
5.1.2 用户登录
5.1.3 首页界面
5.1.4 通知公告
5.1.5 农产资讯
5.1.6 农产信息
5.1.7 个人中心
5.2 管理员功能实现
5.2.1 后台首页
5.2.2 系统用户
5.2.3 农产信息管理
5.2.4 热销分布管理
5.2.5 销量类别管理
5.2.6 产品对比管理
5.2.7 系统管理
5.2.8 通知公告管理
5.2.9 资源管理
6 系统测试
6.1 测试目的
6.2 系统功能测试
6.3 测试结果总结
7总结
参考文献
致 谢
附 录
1 绪 论
随着信息技术的迅猛发展,各行各业都在积极探索数字化转型的道路以提升自身竞争力,农业领域亦不例外。传统农产品销售模式中长期存在的信息不对称、销售渠道单一以及市场动态难以及时掌握等问题,严重制约了农民和农产品经营者的发展,导致农产品滞销或收益低下。尤其是在面对日益复杂多变的市场需求和激烈的竞争环境下,如何高效地收集、分析并利用市场数据成为提高农产品市场竞争力的关键因素之一。同时,消费者对于个性化服务的需求持续增长,他们期望能够更加便捷地获取符合个人偏好的农产品信息。因此,构建一个集成了数据分析与可视化的农产品销售系统显得尤为关键。该系统旨在通过现代信息技术解决上述问题,不仅帮助农民和经营者更好地理解市场动态,还为消费者提供个性化的购物体验,从而实现双赢的局面。
在这样的背景下,本文提出了基于Django框架开发的农产品销售数据分析可视化系统。Django以其高效、稳定及安全性著称,为系统的开发提供了强有力的支持。其内置的对象关系映射(ORM)功能简化了数据库操作,强大的模板引擎使得数据展示更为灵活多样,极大提高了开发效率。此外,通过集成爬虫技术,系统能够自动抓取互联网上的大量农产品市场相关数据,如热销产品、销量变化趋势、店铺销量等关键指标,这不仅拓宽了数据来源渠道,也提升了数据的实时性和准确性。更进一步,本系统采用协同过滤算法,根据用户的历史浏览记录推荐个性化的农产品,有效增强了用户体验。本研究致力于探索一种创新的解决方案,以促进农产品销售领域的数字化转型,提高市场运作效率,并满足消费者的个性化需求,进而推动农业经济的可持续发展。
农产品销售数据分析可视化系统的开发,对于推动农业领域的数字化转型具有深远的意义。该系统通过整合现代信息技术,包括Django框架、爬虫技术和协同过滤算法,不仅为用户提供了便捷的操作体验,同时也为农业产业链的各个环节带来了显著的价值提升。在促进农业生产者与市场之间的信息流通方面,该系统能够有效减少信息不对称的问题,帮助农民和农产品经营者更好地了解市场需求动态,及时调整生产策略和销售方案,从而提高经济效益。
从数据的角度来看,通过集成爬虫技术自动抓取互联网上的大量农产品市场相关数据,使得系统不仅能提供丰富的市场资讯,还确保了数据的实时性和准确性。这有助于农业从业者基于最新的市场情报做出决策,增强市场竞争力。此外,利用协同过滤算法进行个性化推荐服务,可以满足消费者日益增长的个性化需求,增加用户的粘性和满意度。
对于平台管理者而言,系统提供的全面管理功能极大地提升了工作效率和服务质量。管理员可以通过后台对各类数据进行增删改查操作,实现对农产信息、热销分析、销量分布等关键数据的有效管理和快速响应。这种高效的管理模式有助于保证平台上展示的信息准确无误,同时也能迅速应对市场变化,优化资源配置。
此外,该系统通过可视化的手段呈现复杂的数据分析结果,使得即便是不具备专业数据分析技能的用户也能够轻松理解市场趋势和自身业务表现。这对于缺乏专业数据分析团队的中小企业及个体农户来说尤为重要,因为它降低了数据分析的门槛,让每一个参与者都能够从中受益。
综上所述,农产品销售数据分析可视化系统的建立不仅是技术上的创新,更是推动农业领域向智能化、信息化方向发展的重要一步。它不仅增强了农业从业者的市场适应能力和盈利能力,也为消费者提供了更加个性化的服务体验,最终实现了农业经济的可持续发展和社会效益的最大化。
国内对于农产品销售数据分析可视化系统的研究正在逐渐升温,随着大数据和互联网技术的迅猛发展,越来越多的研究者开始关注如何通过先进的数据分析和可视化手段来优化农产品的销售流程。研究主要集中在利用现代编程语言和技术构建高效的数据处理与可视化平台。
范路桥、高洁等人的研究表明,采用爬虫技术结合Python中的Pandas库进行数据清洗和分析,并使用Flask框架搭建可视化的界面,可以有效提高数据的透明度和可访问性[1]。这种方法虽然最初应用于京东手机销售数据,但其设计理念同样适用于农产品销售领域,可以帮助农业从业者更好地理解市场需求,优化产品结构。
黄雅琼在其研究中强调了Python语言及其相关库如Pandas、NumPy、Matplotlib在构建大规模数据集处理和多样化的可视化工具方面的优势。这些工具不仅能够处理庞大的数据量,还能根据不同的需求定制化展示方式[2]。这对于需要分析季节性波动和地域差异较大的农产品市场尤为重要,因为它能够为决策提供科学依据。
赵志刚、郭泽豪等人则探索了一种无需依赖服务器、支持在线和离线分析的高度交互性的解决方案,他们结合HTML、CSS、JavaScript等Web技术,以及E Charts可视化库,并融合Tableau的数据处理能力[3]。这种综合应用多种技术的方法为构建农产品销售数据分析可视化系统提供了新思路,尤其是在提升用户体验和系统交互性方面具有显著优势。它使得用户即使在网络条件不佳的情况下也能有效地进行数据分析,极大地提高了系统的可用性和灵活性。
综上所述,当前国内关于农产品销售数据分析可视化系统的研究正朝着更加集成化、高效化和用户友好的方向发展,旨在帮助农业企业和农民更准确地把握市场动态,促进农产品的高效流通和销售。
在国外,针对农产品销售数据分析可视化系统的专门研究正在逐步成为农业科技与商业智能交叉领域的一个重要分支。这类系统主要关注于如何通过收集、分析并可视化处理市场数据来优化农产品的销售策略和供应链管理。在美国,一些领先的农业技术和数据分析公司已经开发出了一系列工具,这些工具能够实时追踪市场价格波动、消费者需求变化以及物流动态等信息,并以直观的方式展示给农业生产者和销售商,以便他们及时调整营销策略。此外,研究人员还探索了机器学习算法在预测农产品市场需求方面的潜力,旨在提高销售预测的准确性,从而减少库存积压和浪费。
欧洲的研究同样重视农产品销售数据分析的重要性,尤其是在如何利用大数据技术改善供应链效率方面。欧盟支持的多个项目致力于整合来自不同渠道的数据,包括农场生产数据、运输信息及终端销售记录,以构建全面的农产品流通视图。这些研究不仅帮助提高了农产品从田间到餐桌的透明度,还促进了可持续消费模式的发展。部分研究成果已转化为实际应用,如某些电商平台采用先进的可视化工具,让消费者可以追溯产品的来源,同时为农民提供直接面向消费者的销售渠道,增强了市场的灵活性和响应速度。
澳大利亚则侧重于如何将本地特色的农产品推向国际市场。当地的研究机构与企业合作,开发了专门针对出口导向型农产品销售的数据分析和可视化解决方案。这些系统特别强调对国际市场需求的理解和适应,例如通过分析目标市场的消费习惯、偏好变化及贸易政策等因素,帮助农户和经销商制定更加精准的国际市场进入策略。此外,澳大利亚的研究也注重提升产品差异化和品牌建设,利用数据驱动的方法增强本国农产品在全球市场中的竞争力。
总体而言,国外关于农产品销售数据分析可视化系统的研究展示了这一领域的多样性和深度。无论是通过技术创新提高国内市场运营效率,还是借助数据分析开拓国际市场,这些研究都为农业产业带来了新的机遇和挑战。随着技术的进步和应用场景的不断扩展,未来该领域的研究将进一步推动全球农业经济的发展。
1.4论文结构与章节安排
本文共分为七章,章节内容安排如下:
第一章:绪论,主要介绍 农产品销售数据分析可视化系统领域研究的背景和意义,概述研究的现状。
第二章:相关技术介绍,主要探讨和说明实现 农产品销售数据分析可视化系统的相关技术。
第三章:系统分析,主要从农产品销售数据分析可视化系统的可行性、功能性需求、非功能性能等方面进行分析,为后续系统设计提供理论支持。
第四章:系统设计,主要对 农产品销售数据分析可视化系统的架构、功能模块、数据库进行设计。
第五章:系统实现,主要介绍了 农产品销售数据分析可视化系统各个用户的功能、系统界面的实现。
第六章:系统测试,主要对 农产品销售数据分析可视化系统进行测试,验证功能完整性、稳定性和安全性,评估系统在实际运行中的性能表现。
第七章:总结。主要对系统的开发设计工作进行总结。
2 相关技术介绍
2.1B/S体系结构
B/S体系,即Browser/Server体系,是一种常见的网络应用程序架构[4]。其工作原理基于客户端与服务器之间的请求-响应模型。用户通过浏览器向服务器发送请求,服务器接收到请求后进行处理,并生成相应的响应结果,最终将响应返回给客户端。浏览器接收到服务器返回的响应后,解析其中的标记语言(如HTML,并根据CSS样式表和PythonScript脚本来渲染页面,呈现给用户)[5]。用户可以与页面进行交互,例如点击链接、填写表单等操作,这些操作会触发新的请求,循环执行上述过程。
2.2Django框架
Django是一个使用Python语言开发的Web应用程序框架[6]。它提供了一种简单而强大的方式来构建复杂的网站和应用程序。通过使用Django,开发人员可以更轻松地处理数据库、创建用户界面和处理用户请求。它还提供了一个自动生成管理界面的功能,使得管理后台数据变得更加简单。Django还具有强大的安全功能,可以保护网站免受常见的网络攻击[7]。总之,Django是一个非常实用和易于学习的框架,适用于各种规模的Web项目。无论你是初学者还是经验丰富的开发人员,都可以从Django的便利性和灵活性中受益。
2.3MySQL数据库
MySQL是一种广泛使用的开源关系型数据库管理系统(RDBMS),其稳定性、可靠性和卓越性能使其成为众多应用程序的首选数据库[8]。MySQL支持标准SQL语法,并提供丰富的功能和特性,如事务处理、触发器和存储过程等,以满足开发者对数据管理和操作的需求。MySQL具有良好的可扩展性,支持主从复制、分布式架构和集群部署,适用于各种规模和负载的应用场景。作为一个开源项目,MySQL拥有庞大的用户社区和活跃的开发者社区,为用户提供了丰富的文档、教程和支持资源。总之,MySQL是一款可靠、强大且灵活的关系型数据库管理系统,通过其卓越性能和可扩展性,帮助开发者高效地管理和操作数据,并得到了广大用户的认可和应用[9]。
2.4Python语言
Python是一种简洁易读、跨平台且功能强大的编程语言[10]。它拥有庞大而活跃的社区,提供了丰富的第三方库和框架,如NumPy、Pandas和Django,使开发人员能够快速构建各种应用程序。Python在数据处理和科学计算方面表现出色,通过相关库和工具,可以进行数据分析、机器学习和科学计算等任务。此外,Python广泛应用于Web开发、自动化脚本、网络爬虫等领域,其多样性使其成为一个全能的编程语言。无论你是初学者还是有经验的开发者,Python的简单语法、跨平台性以及强大的社区支持都能为你提供高效、优雅和可靠的编程体验[11]。总之,Python是一个强大而灵活的编程语言,深受开发人员喜爱,并在各个领域得到广泛应用。
3 系统分析
系统分析是对系统开发的可行性进行研究,分析功能需求以确保系统满足用户期望。系统用例设计将明确定义系统与外部用户的交互场景,系统流程规划则细化系统内部功能流程,确保系统各模块协调工作。通过系统分析,可以建立清晰的系统框架,明确系统目标和功能,为系统开发和实施奠定基础。
3.1可行性分析
3.1.1技术可行性
农产品销售数据分析可视化系统利用Django框架作为后端开发的核心,凭借其高效、稳定和安全性,为系统的快速构建与扩展提供了坚实的基础。Django内置的对象关系映射(ORM)简化了数据库操作,使得开发者可以更专注于业务逻辑的实现。同时,强大的模板引擎支持灵活的数据展示方式,提升了用户体验。通过集成爬虫技术,系统能够自动抓取互联网上的农产品市场数据,确保信息的实时性和准确性,为用户提供最新、最全面的市场资讯。协同过滤算法的应用则根据用户的历史行为提供个性化推荐,增强了用户的参与度和满意度。这些技术的结合不仅提高了系统的性能和可靠性,还降低了开发成本和技术难度,证明了该系统在技术上是完全可行的。
农产品销售数据分析可视化系统基于Django框架开发,该框架提供了丰富的内置功能,如用户认证、权限管理和数据库迁移等,使开发者无需重复造轮子,大幅降低了开发成本和时间投入。同时,由于Django遵循PEP 8编码规范,代码结构清晰,易于维护,这不仅提高了团队协作效率,也显著减少了长期运维的成本和复杂性。通过集成爬虫技术自动收集市场数据,并利用协同过滤算法提供个性化推荐,系统在降低人力成本的同时提升了用户体验和市场响应速度,进一步增强了经济效益。
农产品销售数据分析可视化系统依托Django框架的设计理念,践行“包含电池”原则,提供了众多开箱即用的功能和工具,极大简化了开发流程并加速了部署时间。该系统的用户界面设计友好直观,确保无论是普通用户还是管理员都能迅速熟悉并高效使用各项功能。此外,系统的模块化设计不仅支持简便的维护和更新操作,还保证了在面对不断变化的需求时能够灵活调整,维持系统的长期稳定运行。通过集成爬虫技术和协同过滤算法,系统进一步提升了数据处理能力和用户体验,展现了出色的操作可行性。
该系统通过提供精确的市场数据分析和个性化的商品推荐,有效解决了传统农产品销售中常见的信息不对称的问题,助力农民和经营者更好地理解市场趋势,从而间接提高其运营效率和收益水平。此外,系统为管理员配备了便捷的数据管理和维护工具,进一步优化了日常运营流程。在数字化转型日益推进的背景下,这一集成先进信息技术的解决方案不仅顺应了市场需求的变化趋势,还显著提升了农业产业链的整体竞争力,体现了较高的市场可行性。
本系统分为平台用户和管理员这两大用户模块,各用户模块的具体功能说明如下:
1.平台用户功能
- 注册登录:新用户可以通过注册成为系统用户,注册后后可以用账号密码登录系统。
- 首页:用户可以查看首页展示的轮播图、通知公告、农产资讯、农产信息推荐等信息并进行相关操作。在农产信息推荐栏使用协同推荐算法,根据用户的历史浏览记录优先向用户推荐同类型的农产信息。
- 通知公告:用户可以查看系统发布的网站公告、关于我们、联系方式、网站介绍等信息。
- 农产资讯:用户可以查看农产资讯列表中某一资讯详情并可以进行点赞、收藏和发表评论操作。
- 农产信息:用户可以查看农产信息列表中某个农产信息的详情并可以进行点赞、收藏和发表评论等操作
- 我的:用户点击我的头像的下拉菜单“我的账户”可以查看和修改个人信息和登录密码;点击“个人中心”可以查看个人首页、热销分析、销量分布、类别销量、产品对比、店铺销量、收藏和评论管理并进行相关操作。例如,点击“个人首页”可以查看店铺销量统计、产品对比统计、类别销量统计等可视化图表信息。点击“退出”即可退出系统。
平台用户角色用例如下图所示。

图3.1平台用户用例图
2.管理员功能
- 登录:管理员的账号和密码是事先在数据库中设定好的,管理员可以通过在后台输入正确的账号、密码和验证码进行登录。
- 后台首页:管理员可以查看后台首页展示的店铺销量统计、产品对比统计、类别销量统计、销量分布统计和热销分析统计等可视化图表信息。
- 系统用户:管理员可以查看所有用户(管理员、平台用户)信息并进行增删改查操作。
- 农产信息管理:管理员可以对农产信息列表进行管理和进行农产信息添加。如点击“农产信息列表”进入页面可以查看列表中所有农产信息的详情和评论;并可以下载导入文档对农产信息数据进行批量导入操作。
- 热销分析管理:管理员可以对热销分析列表进行管理和进行热销分析添加。如点击“热销分析列表”进入页面可以查看列表中所有热销分析的详情;并可以下载导入文档对热销分析数据进行批量导入操作。
- 销量分布管理:管理员可以对销量分布列表进行管理和进行销量分布添加。如点击“销量分布列表”进入页面可以查看列表中所有销量分布的详情;并可以下载导入文档对热销分析数据进行批量导入操作。
- 类别销量管理:管理员可以对类别销量列表进行管理和进行类别销量添加。如点击“类别销量列表”进入页面可以查看列表中所有类别销量的详情;并可以下载导入文档对类别销量数据进行批量导入操作。
- 产品对比管理:管理员可以对产品对比列表进行管理和进行产品对比添加。如点击“产品对比列表”进入页面可以查看列表中所有产品对比的详情;并可以下载导入文档对产品对比数据进行批量导入操作。
- 店铺销量管理:管理员可以对店铺销量列表进行管理和进行店铺销量添加。如点击“店铺销量列表”进入页面可以查看列表中所有店铺销量的详情;并可以下载导入文档对店铺销量数据进行批量导入操作。
- 系统管理:管理员可以对系统轮播图信息进行增删改查操作。
- 通知公告管理:管理员可以对系统通知公告进行增删改查操作。
- 资源管理:管理员可以对农产资讯和资讯分类信息进行增删改查操作。例如,点击“农产资讯”可以查看资讯列表中某个资讯的详情和评论。
- 我的:管理员可以查看和修改个人信息和登录密码,点击“网站首页”可以查看网站首页信息;点击“退出”即可退出系统。
管理员角色用例如下图所示。

图3.2管理员用例图
非功能性需求分析主要是分析本系统的安全性怎么样(是否会泄露用户个人信息),可靠性怎么样(用户操作的时候是不是能够根据实际操作显示信息),性能怎么样(运行是否操作流畅),可拓展性怎么样(功能能否继续拓展)等。具体可以表示在如下3-1表格中:
表3-1 农产品销售数据分析可视化系统非功能性需求表
| 需求类型 | 描述 |
| 性能 | 系统应具有高性能,能够快速响应用户请求,保持稳定的性能水平,支持高并发访问和大规模数据处理。 |
| 可靠性 | 系统应具有高可靠性,确保系统稳定运行,防止系统故障和数据丢失,提供数据备份和恢复机制。 |
| 安全性 | 系统应具有高安全性,保护用户隐私信息和数据安全,采用加密传输技术、访问控制和身份验证机制。 |
| 可用性 | 系统应具有高可用性,保证系统全天候运行,最大限度减少系统故障和维护时间,提供灾备和故障转移功能。 |
| 易用性 | 系统应具有良好的易用性,用户界面设计友好,操作简单直观,提供清晰的指导和帮助文档。 |
| 可维护性 | 系统应具有良好的可维护性,易于维护和升级,提供模块化和结构化代码,方便开发人员进行维护和修改。 |
| 可扩展性 | 系统应具有良好的可扩展性,支持新增功能和模块的集成,具备良好的架构设计和扩展性能。 |
用户访问系统,可以选择进行注册或登录操作。注册成功后,用户可以使用注册的账号登录平台。登录后的用户可以进入系统功能界面,使用自己权限内的功能操作。程序操作流程图如下图所示。

图3.3程序操作流程图
用户访问系统,进入登录页面页面,入其用户名和密码,后端服务接收登录请求,验证用户提供的用户名和密码是否匹配数据库中存储的信息,验证通过即可登录成功。登录流程图如下图所示。

图3.4登录流程图
未有账号的用户可进入注册界面进行注册操作,填写注册表格,包括用户名、密码、邮箱等必要信息。后台系统验证并保存用户提交的信息。分配唯一用户标识符。注册成功后,用户可以使用账号密码进行登录。用户注册流程图如下图所示。

图3.5注册流程图
3.4本章小结
本章主要通过对 农产品销售数据分析可视化系统的可行性分析、功能分析、系统用例分析、流程分析,确定整个系统要实现的功能。同时也为系统的代码实现和测试提供了标准。
4 系统设计
本章主要介绍 农产品销售数据分析可视化系统的架构设计、功能模块设计和数据库系统设计。
在系统架构设计中,我将确定系统的整体结构和组件之间的关系。这包括选择适当的架构风格,划分系统的层次结构,并定义各个模块的职责和交互方式。架构图如下图所示。

图4.1系统架构设计图
表示层(Presentation Layer):负责与用户进行交互,将系统的功能和数据以易于理解和操作的方式展示给用户。通常包括用户界面、页面设计和用户输入验证等。
业务逻辑层(Business Logic Layer):处理系统的核心业务逻辑,包括对用户请求的处理、业务规则的执行以及数据的处理和转换。它独立于表现层和数据层,实现了业务逻辑的封装和复用。
数据层(Data Layer):负责数据的存储、访问和管理,包括数据库和持久化机制。数据层提供了对数据的增删改查操作,并与业务逻辑层进行交互,使系统能够有效地存储和检索数据。
这三个层次相互独立,通过明确的接口和协议进行通信,实现了系统的模块化和可扩展性。表现层负责将用户的请求传递给业务逻辑层,业务逻辑层处理请求并返回结果,最后数据层负责与数据库交互并提供数据支持。这种分层架构有助于实现系统的可维护性、灵活性和可测试性。
功能模块设计是系统开发过程中的重要阶段,它旨在将系统划分为不同的模块,每个模块负责完成特定的功能或任务。 农产品销售数据分析可视化系统由前台平台用户和后台管理员这两个用户功能模块组成,每个用户模块又包含具体的功能操作。功能整体功能结果图如下图所示。

图4.2系统整体功能结构图
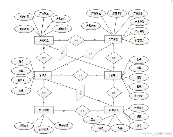
数据库实体设计是数据库设计的关键步骤,对实际业务逻辑中涉及的实体及其属性进行抽象建模,明确系统中的主要信息对象及其关系[12]。在实体设计中,根据需求分析确定系统的核心实体,如用户、角色、权限等,提取实体的主要属性,如用户的ID、姓名、性别等,同时定义各实体之间的关系,包括一对一、一对多、多对多等。在设计过程中,注重实体的完整性、规范性和唯一性,确保设计能够满足系统功能需求,并为后续的表设计提供清晰的结构框架。实体设计需遵循数据库设计的标准化要求,避免数据冗余和不必要的复杂度。以下将展示系统的全局E-R图。系统全局E-R图如图4.3所示。

图4.3总E-R图
数据库表设计基于实体设计,将抽象的实体映射为具体的表结构。设计过程中,为每个实体定义表名、字段名及数据类型 [13]。根据业务需求,合理定义主键、外键及约束条件,确保表之间的关联性,例如通过外键建立用户表和角色表之间的关系。表设计时注重数据存储的完整性、一致性,并通过索引优化查询效率,最终确保数据库结构能够支持系统的功能需求。以下是系统的主要数据库表设计展示。
表 4-1-agricultural_product_information(农产信息)
| 编号 | 字段名 | 类型 | 长度 | 是否非空 | 是否主键 | 注释 |
| 1 | agricultural_product_information_id | int | 是 | 是 | 农产信息ID | |
| 2 | product_name | varchar | 64 | 否 | 否 | 产品名称 |
| 3 | product_picture | varchar | 255 | 否 | 否 | 产品图片 |
| 4 | product_type | varchar | 64 | 否 | 否 | 产品类型 |
| 5 | product_price | double | 否 | 否 | 产品价格 | |
| 6 | shop_name | varchar | 64 | 否 | 否 | 店铺名称 |
| 7 | product_inventory | double | 否 | 否 | 产品库存 | |
| 8 | product_sales | double | 否 | 否 | 产品销量 | |
| 9 | product_origin | varchar | 64 | 否 | 否 | 产品产地 |
| 10 | hits | int | 是 | 否 | 点击数 | |
| 11 | praise_len | int | 是 | 否 | 点赞数 | |
| 12 | collect_len | int | 是 | 否 | 收藏数 | |
| 13 | comment_len | int | 是 | 否 | 评论数 | |
| 14 | recommend | int | 是 | 否 | 智能推荐 | |
| 15 | create_time | datetime | 是 | 否 | 创建时间 | |
| 16 | update_time | timestamp | 是 | 否 | 更新时间 |
表 4-2-article(文章)
| 编号 | 字段名 | 类型 | 长度 | 是否非空 | 是否主键 | 注释 |
| 1 | article_id | mediumint | 是 | 是 | 文章id | |
| 2 | title | varchar | 125 | 是 | 是 | 标题 |
| 3 | type | varchar | 64 | 是 | 否 | 文章分类 |
| 4 | hits | int | 是 | 否 | 点击数 | |
| 5 | praise_len | int | 是 | 否 | 点赞数 | |
| 6 | create_time | timestamp | 是 | 否 | 创建时间 | |
| 7 | update_time | timestamp | 是 | 否 | 更新时间 | |
| 8 | source | varchar | 255 | 否 | 否 | 来源 |
| 9 | url | varchar | 255 | 否 | 否 | 来源地址 |
| 10 | tag | varchar | 255 | 否 | 否 | 标签 |
| 11 | content | longtext | 4294967295 | 否 | 否 | 正文 |
| 12 | img | varchar | 255 | 否 | 否 | 封面图 |
| 13 | description | text | 65535 | 否 | 否 | 文章描述 |
表 4-3-article_type(文章分类)
| 编号 | 字段名 | 类型 | 长度 | 是否非空 | 是否主键 | 注释 |
| 1 | type_id | smallint | 是 | 是 | 分类ID | |
| 2 | display | smallint | 是 | 否 | 显示顺序 | |
| 3 | name | varchar | 16 | 是 | 否 | 分类名称 |
| 4 | father_id | smallint | 是 | 否 | 上级分类ID | |
| 5 | description | varchar | 255 | 否 | 否 | 描述 |
| 6 | icon | text | 65535 | 否 | 否 | 分类图标 |
| 7 | url | varchar | 255 | 否 | 否 | 外链地址 |
| 8 | create_time | timestamp | 是 | 否 | 创建时间 | |
| 9 | update_time | timestamp | 是 | 否 | 更新时间 |
表 4-4-platform_users(平台用户)
| 编号 | 字段名 | 类型 | 长度 | 是否非空 | 是否主键 | 注释 |
| 1 | platform_users_id | int | 是 | 是 | 平台用户ID | |
| 2 | user_name | varchar | 64 | 否 | 否 | 用户姓名 |
| 3 | user_gender | varchar | 64 | 否 | 否 | 用户性别 |
| 4 | users_mobile_phone | varchar | 16 | 是 | 是 | 用户手机 |
| 5 | examine_state | varchar | 16 | 是 | 否 | 审核状态 |
| 6 | user_id | int | 是 | 否 | 用户ID | |
| 7 | create_time | datetime | 是 | 否 | 创建时间 | |
| 8 | update_time | timestamp | 是 | 否 | 更新时间 |
表 4-17-shop_sales(店铺销量)
| 编号 | 字段名 | 类型 | 长度 | 是否非空 | 是否主键 | 注释 |
| 1 | shop_sales_id | int | 是 | 是 | 店铺销量ID | |
| 2 | shop_name | varchar | 64 | 否 | 否 | 店铺名称 |
| 3 | product_name | varchar | 64 | 否 | 否 | 产品名称 |
| 4 | product_sales | double | 否 | 否 | 产品销量 | |
| 5 | create_time | datetime | 是 | 否 | 创建时间 | |
| 6 | update_time | timestamp | 是 | 否 | 更新时间 |
4.4本章小结
整个 农产品销售数据分析可视化系统的需求分析主要对系统架构以及功能模块的设计,通过建立数据库实体E-R图和数据库表设计完成了数据库系统设计。
5 系统实现
本系统的实现主要是根据前面的系统需求分析和系统总体设计来设计页面并实现业务逻辑。主要从 农产品销售数据分析可视化系统界面实现、业务逻辑实现这两部分进行介绍。
用户注册:输入账号、设置密码、确认密码、昵称、邮箱、选择用户身份、填写用户姓名、性别等个人信息,点击“注册”按钮完成注册。其界面如下图5.1所示。

图5.1用户注册界面
用户登录:输入用户名、密码和验证码后点击“登录”按钮,校验通过后即可登录,同时提供找回密码的选项。其界面如下图5.2所示。

图5.2用户登录界面
首页界面是用户访问系统的入口页面,它展示系统的主要功能和特色。用户可以查看首页展示的轮播图、通知公告、农产资讯、农产信息推荐等信息并进行相关操作。在农产信息推荐栏使用协同推荐算法,根据用户的历史浏览记录优先向用户推荐同类型的农产信息。其界面图如下图5.3所示。

图5.3首页界面
用户可以查看系统发布的网站公告、关于我们、联系方式、网站介绍等信息。如点击网站公告进入页面可以查看该公告的详细信息。其界面图如下图5.4所示。

图5.4通知公告界面
用户可以查看农产资讯列表中某一资讯详情并可以进行点赞、收藏和发表评论操作。支持通过局部搜索、筛选、排序等方式搜索查看相关资讯内容。其界面图如下图5.5所示。

图5.5农产资讯界面
用户可以查看农产信息列表中某个农产信息的详情并可以进行点赞、收藏和发表评论等操作。支持通过输入产品名称/产品类型或排序的方式等来搜索查看相关农产信息。其界面图如下图5.6所示。

图5.6农产信息界面
用户点击我的头像下拉菜单“个人中心”可以查看个人首页、热销分析、销量分布、类别销量、产品对比、店铺销量、收藏和评论管理并进行相关操作。例如,点击“个人首页”可以查看店铺销量统计、产品对比统计、类别销量统计等可视化图表信息,从而了解市场动态。点击“收藏”可以查看收藏列表信息。点击“评论管理”可以查看和删除评论信息。个人中心界面图如下图5.7所示。

图5.7个人中心界面
后台首页界面为管理员提供了方便快捷地查看店铺销量统计、产品对比统计、类别销量统计、销量分布统计和热销分析统计等可视化图表信息的功能。通过这些详尽且直观的数据展示,系统助力管理员做出更加明智的决策,推动农产品销售业绩的持续提升。其界面图如下图5.8所示。

图5.8后台首页界面
管理员可以查看所有用户(管理员、平台用户)信息并进行增删改查操作。例如,点击某个平台用户后面的“详情”可以查看该用户的信息详情并可以对用户状态等信息进行修改。其界面图如下图5.9所示。

图5.9系统用户界面
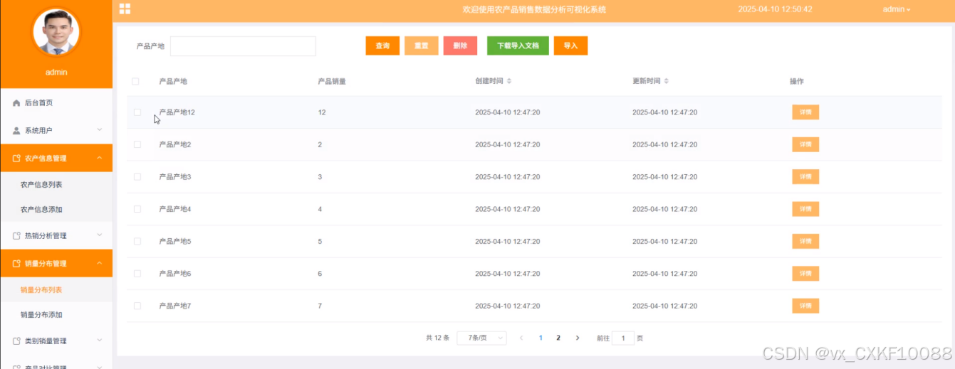
在该模块管理员可以对农产信息列表进行管理和进行农产信息添加。如点击“农产信息列表”进入页面可以查看列表中所有农产信息的详情和评论;点击“下载导入文档”可以下载数据导入模版,将需要导入的农产信息数据复制到模版后点击“导入”上传文件即可批量导入农产信息。以农产信息列表为例,其界面图如下图5.10所示。

图5.10农产信息列表界面
在该模块管理员可以对热销分布列表进行管理和进行热销分布添加。如点击“热销分布列表”进入页面可以查看列表中所有热销分布的详情;点击“下载导入文档”可以下载数据导入模版,将需要导入的热销分布数据复制到模版后点击“导入”上传文件即可批量导入热销分布数据。以热销分布列表为,例其界面图如下图5.11所示。

图5.11热销分布列表界面
在该模块管理员可以对销量类别列表进行管理和进行销量类别添加。如点击“销量类别列表”进入页面可以查看列表中所有销量类别的详情;点击“下载导入文档”可以下载数据导入模版,将需要导入的销量类别数据复制到模版后点击“导入”上传文件即可批量导入销量类别数据信息。以销量类别列表为例,其界面图如下图5.12所示。

图5.12销量类别列表界面
在该模块管理员可以对产品对比列表进行管理和进行产品对比添加。如点击“产品对比列表”进入页面可以查看列表中所有产品对比的详情;点击“下载导入文档”可以下载数据导入模版,将需要导入的产品对比数据复制到模版后点击“导入”上传文件即可批量导入产品对比数据信息。以产品对比列表为,例其界面图如下图5.13所示。

图5.13产品对比列表界面
在该模块管理员可以对系统轮播图信息进行增删改查操作。例如,点击“添加”进入页面上传轮播图图片和填写标题、链接后点击“提交”即可完成轮播图的添加。其界面图如下图5.14所示。

图5.14系统管理界面
5.2.8通知公告管理
在该界面模块管理员可以对系统通知公告进行增删改查操作。例如,点击“添加”进入页面填写标题、正文信息后点击“提交”即可完成通知公告的发布。勾选某个或多个通知公告后点击“删除”并确认删除即可删除通知公告。其界面图如下图5.15所示。

图5.15通知公告管理界面
在该模块管理员可以对农产资讯和资讯分类信息进行增删改查操作。例如,点击“农产资讯”可以查看资讯列表中某个资讯的详情和评论;勾选某个或多个资讯信息点击“删除”并确认删除即可删除资讯信息。以农产资讯为例,其界面图如下图5.16所示。

图5.16农产资讯界面
6 系统测试
6.1测试目的
在这个产品被投入使用前,首先需要进行试用,这是重要的环节。考虑到某个部分的开发没有缺陷情况下,把各种模块拼接,也有一定概率就存在矛盾。这就好比每个人都很独特,但聚在一起就显得杂乱无章,需要保证有默契的配合。对于测试,要看它的各项内容是否契合的原则[14]。若与最初定下的标准有一定程度上的出入,那么就需要做出一些调整,让最终的大方向朝着目标前进。
系统测试的主要目的是确保系统的功能、性能和稳定性满足需求规格说明书中的要求,并验证系统在实际使用环境中的可用性和可靠性。通过测试,可以发现软件中的缺陷、漏洞和潜在问题,确保系统运行的准确性、完整性和安全性。
6.2系统功能测试
通过对系统中所含的主要实体对象及其功能操作进行测试用例设计。系统功能测试包括:用户注册登录功能测试、用户发表评论功能测试,用户查看农产信息功能测试、管理员添加轮播图功能测试、管理员删除农产资讯功能测试,如表6-1、6-2、6-3、6-4、6-5所示:
表6-1用户注册登录测试表
用户注册登录测试用例:
| 用例说明 | 测试目的 | 测试步骤 | 预期结果 | 输出结果 | 通过情况 |
| 用户注册、登录 | 测试用户正确注册、登录 |
| 用户注册成功,登录成功 | 结果输出符合预期 | 通过 |
表6-2用户发表评论测试表
用户发表评论测试用例:
| 用例说明 | 测试目的 | 测试步骤 | 预期结果 | 输出结果 | 通过情况 |
| 用户发表评论 | 测试平台用户发表评论操作 |
| 用户发表评论成功,展示用户评论信息 | 结果输出符合预期 | 通过 |
表6-3用户查看农产信息测试表
用户查看农产信息测试用例:
| 用例说明 | 测试目的 | 测试步骤 | 预期结果 | 输出结果 | 通过情况 |
| 用户查看农产信息测试 | 测试平台用户查看农产信息功能 |
| 可以进入该农产信息的详情页面查看详细信息 | 结果输出符合预期 | 通过 |
表6-4管理员添加轮播图测试表
管理员添加轮播图测试用例:
| 用例说明 | 测试目的 | 测试步骤 | 预期结果 | 输出结果 | 通过情况 |
| 管理员添加轮播图测试 | 测试轮播图信息添加 |
| 轮播图信息添加成功,前端用户可以查看该轮播图信息 | 结果输出符合预期 | 通过 |
表6-5管理员删除农产资讯测试表
管理员删除农产资讯测试用例:
| 用例说明 | 测试目的 | 测试步骤 | 预期结果 | 输出结果 | 通过情况 |
| 管理员删除农产资讯 | 测试管理员删除农产资讯功能 |
| 农产资讯信息删除成功,前端不在展示该农产资讯信息 | 结果输出符合预期 | 通过 |
6.3测试结果总结
通过编写 农产品销售数据分析可视化系统的功能测试用例,已经检测完毕系统测试,用户注册登录功能测试、用户发表评论功能测试,用户查看农产信息功能测试、管理员添加轮播图功能测试、管理员删除农产资讯功能测试,通过这五大模块功能测试将为 农产品销售数据分析可视化系统的后期推广运营提供了强力的技术支撑。
7总结
在开发农产品销售数据分析可视化系统之前,需对用户的实际需求进行全面分析。这不仅包括系统的可行性研究,还涵盖了功能需求及其他相关需求的详细解析。在可行性分析阶段,从技术、经济等多个角度对系统实现的可能性进行了全面评估,结果表明该系统的实施是完全可行的。
本文首先概述了农产品销售数据分析可视化系统的开发背景及其意义,随后深入探讨了系统的具体业务需求。基于这些需求,对系统的结构和功能模块进行了精心设计。整个系统被划分为多个独立的功能模块,每个模块都具备特定的功能和作用,确保系统的高效运行和用户体验的优化。例如,通过协同过滤推荐算法增强农产信息推荐的相关性。此外,爬虫功能用于收集农产品市场数据及关联信息,帮助用户及时了解最新的市场动态和趋势。
系统采用Django框架进行开发,简化了开发流程并提高了部署效率,使得系统构建更为高效。在开发本系统的过程中,我学到了许多课堂之外的知识,积累了宝贵的实践经验。尽管系统已经基本完成,但由于个人专业知识的局限,系统仍有许多改进空间,如界面布局的优化、代码编写的规范性等方面。未来,我将继续学习,提升技术水平,持续完善系统。
最后,衷心希望这款农产品销售数据分析可视化系统能够早日投入实际应用。该系统的设计与实现不仅为解决当前农产品市场信息不对称的问题提出了一种创新的解决方案,有助于推动农业领域的数字化转型与发展。还将为其他类似系统的开发提供宝贵的经验参考。
参考文献
- 范路桥,高洁,段班祥,等.基于Python+ECharts的手机销售数据可视化系统[J].电脑编程技巧与维护,2022,(06):78-81.
- 黄雅琼.基于Python语言的可视化数据分析系统设计与实现[J].信息与电脑(理论版),2024,36(04):97-99.
- 赵志刚,郭泽豪,涂丽珍,等.地方农业数据可视化系统开发[J].电脑知识与技术,2025,21(07):68-70.
- 黄维.基于B/S模式的虚拟网络实验室安全管理体系分析[J].信息系统工程,2024,(05):4-7.
- 张宇薇.HTML5在Web前端开发中的应用[J].集成电路应用,2024,41(04):274-276.
- 邱红丽,张舒雅.基于Django框架的web项目开发研究[J].科学技术创新,2021,(27):97-98.
- 段艺,涂伟忠.Django开发从入门到实践[M].机械工业出版社:202211.635.
- 李艳杰.MySQL数据库下存储过程的综合运用研究[J].现代信息科技,2023,7(11):80-82+88.
- 肖睿,李鲲程,范效亮,等.MySQL数据库应用技术及实践[M].人民邮电出版社:202206.228.
- 明日科技.快速上手Python[M].化学工业出版社:202211.337.
- 明日科技.Python Web开发手册[M].化学工业出版社:202201.411.
- 马艳艳,吴晓光.计算机软件与数据库的设计策略分析[J].电子技术,2024,53(05):104-105.
- 周晓玉,崔文超.基于Web技术的数据库应用系统设计[J].信息与电脑(理论版),2023,35(09):189-191.
- 刘建,何冬辉,刘维,等.国产通用计算机性能测试系统的设计与验证[J].计算机测量与控制,2024,32(09):44-50.
- 曹雪朋.基于Django的数据分析系统设计与实现[J].信息与电脑(理论版),2023,35(15):141-143.
- 韩腾飞.物联网大数据可视化开发与应用[J].软件,2024,45(12):65-67.
- 车兴锐.基于Vue框架的实时数据采集与可视化系统[D].西安电子科技大学,2024.
- Soyul H ,IlYoup K .Mastering data visualization with Python: practical tips for researchers.[J].Journal of minimally invasive surgery,2023,26(4):167-175.
- Luan Y ,Zhu X .Research on the Application of Intelligent Tourism Data Analysis Based on Python[J].Advances in Computer and Communication,2024,4(6):
- Cui B .Design and Research of Data Visualization Teaching System Based on Web[J].International Journal of Mathematics and Systems Science,2023,6(3):
致 谢
这次毕业设计能够完成,最重要的就是来自指导老师的帮助,老师不厌其烦的对我的论文及毕业设计提出非常有建设性的建议,我的毕设施能够完成离不开老师的帮助。我对老师由衷的表示感谢,
其次要感谢大学四年里学院里所有的任课老师的教导,老师们在我整个大学四年里给予了我丰富的知识,让我能够在大学中不虚度光阴,踏踏实实的学习,没有这些老师不辞辛劳的教诲,我无法完成这四年的学业。
最后,我要感谢我的家人和同学们。感谢父母在物质与精神上给予我无限的支持和鼓励。感谢我的同学们,在论文写作期间,你们给予了我许多宝贵的建议和帮助,让我在学术研究的道路上不再孤单。
再次感谢所有在我大学生活中给予我帮助和支持的人们。您们的关怀和鼓励将永远铭刻在我的心中,成为我未来前行的动力。
1279

被折叠的 条评论
为什么被折叠?



