摘要
随着信息技术的快速发展,传统教学评价模式主要依赖纸质问卷和人工统计,效率低且数据易出错。为解决这些问题,设计基于SSM框架的教师课堂教学质量评教系统。系统前端采用SpringBoot技术,后端基于SSM框架,数据库选用MySQL。学生可进行问卷调查答题与查看、课程评价与收藏、教学资源查询与评价、作业信息查询与提交等操作;教师可参与问卷调查、管理课程信息、教学资源、进行自评与互评;管理员负责课程信息、教学资源、作业信息、问题反馈及问卷调查的管理,支持数据查询、删除、重置、审核等功能。
关键词:教师课堂教学质量评教;SpringBoot;SSM;MySQL
Design and implementation of teacher classroom teaching quality evaluation system based on SSM
Abstract
With the rapid development of information technology, the traditional teaching evaluation mode mainly relies on paper questionnaires and manual statistics, which is inefficient and error-prone. In order to solve these problems, a classroom teaching quality evaluation system based on SSM framework was designed. The front-end of the system adopts SpringBoot technology, the back-end is based on the SSM framework, and the database is MySQL. Students can answer and view questionnaires, evaluate and collect courses, query and evaluate teaching resources, query and submit homework information, etc. Teachers can participate in questionnaires, manage curriculum information, teaching resources, and conduct self-evaluation and peer evaluation. The administrator is responsible for the management of course information, teaching resources, homework information, problem feedback and questionnaires, and supports data query, deletion, reset, review and other functions.
Key words: evaluation of teachers' classroom teaching quality; SpringBoot; SSM; MySQL
目录
1前 言
1.1研究背景与意义
1.1.1研究背景
在教育领域,教师课堂教学质量的评价一直是教育管理的重要环节。传统方式主要依赖纸质问卷调查,学生在课程结束后填写评价表,教师收集并手工统计结果。这种方式存在诸多局限性,数据整理繁琐且易出错,反馈周期长,难以及时调整教学策略。随着计算机技术的普及和教育信息化的推进,教育管理逐渐向数字化、智能化方向发展[1]。学校对教学评价的准确性、及时性和便捷性提出了更高要求,促使教育管理者寻求更高效、科学的评价方式。在此背景下,开发一套基于计算机技术的教师课堂教学质量评教系统成为必然选择。
1.1.2研究意义
本系统旨在满足教育领域对教学评价的现代化需求。它能够快速收集和处理学生对教师课堂教学质量的评价信息,提供及时、准确的反馈。系统支持多种评价方式,涵盖课程评价、教学资源评价、作业评价等多个维度,为教师提供全面的教学质量反馈。同时,系统为教师和管理员提供便捷的管理功能,方便教师进行自我评价和同行评价,管理员可高效管理课程、教学资源、作业和问题反馈等信息。这不仅提升了教学评价的效率和准确性,还促进了教学质量的持续改进,推动教育信息化进程,为教育管理者提供科学决策依据,具有重要的现实意义。
1.2国内外研究现状
1.2.1国内现状
国内教学评价系统的研究与应用经历了从传统纸质评价到数字化系统的转变。随着信息技术的快速发展,教学评价系统逐渐向智能化、多元化方向发展。2022年,韦敏玉提出基于WAMP技术和MVC框架模式的高职评教系统设计,明确了高职评教系统应用的意义和开发过程,为技术开发人员提供了参考[2]。李礴和邓桂萍针对高校教师教学质量评价中学生评教偏差问题展开研究,分析了学生评教偏差因素,探讨了识别偏差的技术方法,为解决学生评教偏差问题提供了有效途径[3]。2023年,陈雨在华东师范大学完成了智能评教系统的研究与实现,针对评教数据真实性和评论文本质量参差不齐的问题,提出了基于行为特征及关系网络的可信度算法和基于BERT语义度量的文本排序算法,构建了全新的智能评教系统,提高了评教结果的客观性和教师查阅评论的效率[4]。这些研究和应用表明,国内教学评价系统在技术应用和评价方法上不断创新,逐步解决了传统评价系统中存在的问题,为提升教学质量提供了有力支持。
国内研究现状表明,教学评价系统的研究逐渐深入,从基础的数字化评价到智能化评价的转变,体现了国内学者对教学评价系统研究的重视和不断探索。研究不仅关注评价系统的功能实现,还注重评价结果的真实性和客观性,为教学管理者和教师提供了更有效的教学反馈工具。未来,国内教学评价系统的研究将继续朝着智能化、多元化方向发展,结合更多新兴技术,进一步提升系统的性能和用户体验。
1.2.2国外现状
国外教学评价系统的研究与应用同样随着教育技术的发展而不断进步。国外学者在教学评价系统的多维度评价和技术创新方面取得了显著进展。2025年,Yuejiao Zhang等人在BMC Oral Health上发表研究,探索了数字评价系统在牙科临床模拟教学中的应用[5]。通过Aizhixing Digital Dental Virtual Teaching Evaluation System DHC210和Fair Grader 2000系统,对牙科临床教学中的G.V. Black II类洞制备教学进行评价,研究发现数字化评价系统能够有效提升教学效果和教学质量[6]。Kiran Pandit等人在Teaching and Learning in Medicine上提出了一种多源、纵向的教学评价系统,强调从学习者、同行和自我评价等多维度进行评价,全面评估医学教育者的教学活动,该系统通过整合多种评价视角,克服了传统学生评价和教育者档案的局限性,为医学教育评价提供了新的思路[7]。这些研究表明,国外教学评价系统的研究注重多维度评价和技术创新,通过引入虚拟现实等新兴技术,提升了评价的准确性和全面性。
国外研究现状显示,教学评价系统的研究重点从传统的单一评价方式转向多维度、多视角的综合评价体系。研究关注评价系统的功能实现,注重评价结果的科学性和公正性,为教育管理者和教师提供了更全面的教学反馈。国外教学评价系统的研究将继续结合新兴技术,进一步提升系统的智能化水平和用户体验,为教育质量的提升提供有力支持。
1.3主要研究内容
研究设计与实现一套基于SSM框架的教师课堂教学质量评教系统。系统以提升教学评价效率与精准度为核心目标,针对学生、教师及管理员不同角色构建功能模块。学生可参与问卷调查、评价课程与教学资源、提交作业并反馈问题;教师可管理课程与教学资源、进行自评与互评;管理员则负责整体信息管理与审核。系统采用JSP作为前端技术,后端基于SSM框架,结合MySQL数据库实现数据存储与管理。通过该系统,能够有效解决传统教学评价的低效与主观性问题,为教学管理者提供科学决策依据,助力教学质量的持续提升与优化。
2相关技术介绍
2.1Java语言
Java是一种面向对象的编程语言,最初由Sun Microsystems公司于1995年发布。其核心特性包括跨平台性、高度的抽象性和丰富的类库支持。Java语言通过Java虚拟机(JVM)实现平台无关性,程序可以在不同的操作系统上运行,只要这些操作系统上安装了相应的JVM。这一特性使得Java语言成为开发跨平台应用的理想选择[8]。Java的语法结构与C语言相似,使用类和对象的概念,支持封装、继承和多态等面向对象的基本特性。Java语言提供了异常处理机制、垃圾回收、线程管理和网络编程等功能,这些特性使得Java在处理高并发、大规模分布式系统时表现出色。
在Java的应用开发中,开发者通过编写Java源代码,并通过Java编译器(javac)将其编译为字节码(bytecode),这种字节码由JVM解释或即时编译(JIT)为机器码执行。Java支持广泛的应用开发,包括桌面应用、Web应用、企业级应用以及移动设备应用[9]。Java语言还具有强大的多线程支持,能够方便地进行并发编程。为了提高开发效率,Java提供了丰富的API,包括对数据结构、I/O操作、网络编程、图形用户界面(GUI)等方面的支持。Java生态系统拥有诸如Spring、Hibernate等广泛使用的开发框架,进一步促进了开发者的工作效率。
2.2 SSM结构
SSM 框架是基于 Spring、SpringMVC 和 MyBatis 三种技术的整合架构,广泛应用于 Java Web 开发领域。Spring 作为核心容器,负责管理应用程序的依赖关系,通过依赖注入和控制反转机制,简化了 Java EE 开发的复杂性。SpringMVC 是 Spring 的一个模块,专注于 Web 层的开发,通过控制器、视图解析器等组件,实现了请求的接收、处理和响应的分离,支持多种视图技术,提高了开发效率和代码的可维护性[10]。MyBatis 是一个持久层框架,它通过映射器将 SQL 语句与 Java 对象进行映射,简化了数据库操作,同时保留了 SQL 的灵活性,使得开发者可以专注于业务逻辑的实现。
SSM 框架的整合充分发挥了三种技术的优势。Spring 提供了强大的依赖注入功能,使得系统各个组件之间的耦合度降低,便于单元测试和扩展。SpringMVC 提供了清晰的请求处理流程,支持 RESTful 风格的开发,能够轻松处理复杂的 Web 请求[11]。MyBatis 则在持久层提供了高效的数据库访问能力,支持动态 SQL,能够灵活应对复杂的业务需求。在实际应用中,SSM 框架通过分层架构设计,将业务逻辑、数据访问和 Web 层分离,使得代码结构清晰,便于维护和扩展。这种分层架构不仅提高了开发效率,还增强了系统的可扩展性和可维护性,适用于中大型 Web 应用的开发[12]。
2.3 Vue技术
Vue.js是一种用于构建用户界面的渐进式JavaScript框架。与传统的单一框架不同,Vue的核心库仅关注视图层,易于引入与现有项目进行整合[13]。Vue的设计理念是“逐步采纳”,即可以逐步地将Vue引入到一个项目中,根据需要使用其功能,而不必一次性将整个框架完全替代掉现有技术栈[14]。Vue主要通过声明式渲染、组件化开发和响应式数据绑定的机制,简化了Web应用的开发过程,使得开发者能够专注于界面和用户交互,而无需关心底层的复杂逻辑。
Vue的核心特性之一是其响应式数据绑定。当数据变化时,Vue会自动更新与该数据相关联的视图,确保数据和视图的一致性。这一机制通过使用虚拟DOM(Virtual DOM)来优化渲染过程,避免了每次数据变化时都直接操作DOM的高性能开销,从而提高了页面渲染的效率。Vue还支持双向数据绑定,开发者可以通过v-model指令实现表单元素的自动同步[15]。组件化是Vue的另一大特性,它将界面划分为独立的小模块,每个模块都包含自己的逻辑和视图。这种方法使得应用的可维护性和扩展性大大提高,同时也方便了团队协作和代码复用。
2.4 MySQL数据库
MySQL是一个开源的关系型数据库管理系统(RDBMS),由Oracle公司维护和支持。MySQL数据库广泛应用于Web开发和企业级应用中,支持SQL(结构化查询语言)来进行数据管理、查询、更新和删除操作。MySQL的核心特性包括支持事务处理、数据一致性、表关联以及高效的数据存储和检索。它能够处理从小型应用到大规模Web系统的数据存储需求,具有较强的可扩展性和高性能[16]。
MySQL数据库通过支持ACID(原子性、一致性、隔离性、持久性)事务特性,确保在多个操作涉及到数据时,能够保持数据的一致性和完整性。MySQL还支持视图、存储过程、触发器等数据库对象,用于增强数据库的功能和灵活性。MySQL支持通过主从复制和分区技术来进行数据备份和高可用性配置,支持海量数据的分布式存储和负载均衡。MySQL的查询优化器能够根据查询语句和数据表结构自动选择最优的执行计划,从而提高查询效率。MySQL广泛应用于各类Web应用、数据仓库、企业管理系统等领域,其高效的性能和强大的功能使其成为企业级应用开发中常用的数据库管理系统之一。
3需求分析
3.1功能需求分析
UML用例图是统一建模语言(UML)中的一种行为图,用于描述系统的功能需求及其与外部参与者的交互。用例图通过用例和参与者之间的关系,展示系统提供的服务和功能。用例图的主要元素包括参与者、用例、系统边界和关系,其目的是帮助开发人员和利益相关者理解系统的需求和功能交互。用例图常用于需求分析阶段,明确系统的功能范围。本文将对系统按照角色模块进行需求分析。
3.1.1学生功能
学生功能包括问卷调查答题与查看,课程信息评价与收藏,教学资源查询、评价与收藏,作业信息查询、下载附件、提交作业、收藏与评论,以及问题反馈。
学生用例图如图3-1所示。

图3-1 学生用例图
教师功能包括问卷调查,课程信息,教学资源,教师自评与教师互评。
教师用例图如图3-2所示。

图3-12教师用例图
3.1.3管理员功能
管理员功能包括课程信息管理,教学资源管理,作业信息管理,问题反馈管理,问卷调查管理。
管理员用例图如图3-3所示。

图3-3 管理员用例图
3.2非功能需求分析
1.可用性需求
系统必须具备高可用性,以确保其在各种使用场景下能够稳定运行。为满足可用性要求,系统应当具备自恢复能力和冗余机制,避免因单点故障而导致的服务中断。具体而言,系统的部署架构应支持负载均衡和集群配置,通过多个实例的协作提高整体系统的可用性。系统应提供详尽的监控与告警机制,能够实时追踪系统运行状态,及时发现潜在问题并触发自动恢复操作或通知管理员。在用户体验方面,系统需要提供清晰的错误提示信息,并能够在发生异常时通过回滚操作或其他容错机制,保证用户的操作不受到严重影响。
2.可靠性需求
可靠性要求系统在长时间运行中保持稳定,能够有效应对各种可能的故障和压力。系统设计应支持高可用的数据库架构,采用数据库主从复制、分片等技术以实现数据的可靠存储与访问。应用层应具备容错能力,在面对硬件故障、网络中断等意外情况时,能够保持系统的正常服务或在故障恢复后迅速恢复数据和业务流程。系统应具备日志记录功能,能够全面记录操作过程和异常信息,从而为问题追踪与系统优化提供数据支持。系统的可靠性还需要通过压力测试和稳定性测试来验证,确保在大规模用户访问及高并发场景下能够正常运行,不发生崩溃或数据丢失现象。
3.安全性需求
系统的安全性需求必须得到高度重视,确保系统和用户数据的保密性、完整性和可用性。为实现数据安全,系统应采用加密技术,特别是在用户认证、敏感数据传输和存储过程中,采用SSL/TLS协议进行加密通信,确保数据在传输过程中不被窃取或篡改。系统应支持用户身份验证与授权管理,采用如OAuth、JWT等安全机制防止未授权访问。访问控制应细化到资源级别,确保不同角色的用户只能访问其权限范围内的功能。为了防止恶意攻击,系统还应加强对常见攻击方式(如SQL注入、XSS攻击、CSRF攻击等)的防护,通过输入验证、输出转义、会话管理等技术措施提高系统的安全性。系统应定期进行安全审计与漏洞扫描,及时发现并修补可能的安全漏洞,保障系统的长期安全运营。
3.3可行性分析
3.3.1技术可行性
系统采用当前主流的SpringBoot和Vue.js开发框架,具备良好的技术基础。这些技术已被广泛应用于多种商业项目,具备成熟的文档和社区支持,便于开发获取必要的资源与解决方案。个人拥有丰富的相关技术经验,能够有效应对潜在技术挑战。所需的软硬件资源易于获取,且具备良好的兼容性,降低了技术实现的难度。
3.3.2操作可行性
系统具备直观友好的用户界面,支持简便的导航和功能访问,极大地提升了用户的使用体验。系统提供了自定义的工作流程和角色权限管理,使不同层级的用户能够快速上手,完成各自的任务。。
3.3.3经济可行性
系统所使用的软件为开源技术,降低了使用费用,同时硬件成本较低,使得整体初始投入相对合理,具备较高性价比。因此,系统在经济上是完全可行的。
3.4系统总体流程设计
3.4.1学生课程评价功能
学生登录系统后,进入课程信息页面,选择需要评价的课程。系统展示课程相关信息及评价指标,学生根据教学内容、教学方法、教师态度等方面进行评分并填写文字评价。点击“提交”按钮后,系统将评价信息存储至数据库,同时更新课程评价统计结果,完成课程评价功能。如图3-4所示。

图3-4学生课程评价流程图
3.4.2教师教学资源管理功能
教师登录系统,进入教学资源管理页面,可查看已发布的教学资源列表。点击“新增”按钮,选择资源类型(如文档、视频等),上传资源文件并填写资源名称、描述等信息,点击“保存”完成资源添加。若需修改或删除资源,选择对应资源后操作,系统更新资源列表并同步至数据库,实现教学资源的增删查功能。如图3-5所示。

图3-5教师教学资源管理流程图
3.4.3管理员作业信息管理功能
管理员登录系统,进入作业信息管理页面,查看作业列表及学生提交情况。点击“删除”按钮,选择需删除的作业,系统提示确认后删除作业记录并更新数据库。点击“重置”按钮,可将作业状态恢复至初始未提交状态。点击作业详情,可查看学生提交的作业附件并进行下载,同时查看学生对作业的评论,完成作业信息的删查、重置、查看评论及下载附件功能。如图3-6所示。

图3-6 管理员作业信息管理流程图
3.4.4管理员问卷调查管理功能
管理员登录系统,进入问卷调查管理页面,点击“新增问卷”按钮,输入问卷标题、描述,添加问题及选项,设置问卷发布时间和截止时间,点击“发布”按钮,问卷即可在系统中上线。管理员可查看问卷答题情况,导出答题数据进行分析,点击“删除”按钮可移除不再需要的问卷,实现问卷的增删查、重置及答题数据管理功能。如图3-7所示。

图3-7管理员问卷调查管理流程图
4系统设计
4.1系统架构设计
SSM是一个流行的Java EE应用程序框架,用于构建Web应用程序。下面是对这个架构图的四个层次的详细介绍:
视图层(View): Bootstrap和CSS用于页面的样式设计,确保用户界面的友好性和响应式设计。这层主要负责将后端处理的数据以合适的格式显示给用户,并提供友好的用户交互。
控制层(Controller):作为模型(Model)和视图(View)之间的协调者,负责调用相应的Service层的业务逻辑来处理用户请求,控制数据流向和页面跳转,并处理异常。
服务层(Service):服务层的主要任务是将业务逻辑拆分为细粒度的操作,通过调用DAO层(数据访问层)来获取、处理和封装数据。它负责业务逻辑的实现,比如验证查询条件、处理业务逻辑、封装处理后的数据,并管理事务。服务层确保数据的正确性和业务规则的实施。
数据访问层(DAO):负责持久化数据,包括事务控制和数据库连接管理。这一层的主要作用是提供一个与数据源交互的抽象层,使服务层不直接与数据库代码耦合。
整个架构的设计原则是关注点分离(Separation of Concerns),这样的设计可以使各层职责清晰,便于维护和扩展[17]。系统的架构设计图如图4-1所示。

图4-1 系统架构图
4.2系统总体功能设计
系统为教师课堂教学质量评教系统,主要功能涵盖学生、教师和管理员三大角色模块。学生可进行问卷调查答题与查看,对课程进行评价和收藏,查询教学资源并进行评价、收藏,查看作业信息、下载附件、提交作业、收藏及评论,反馈问题。教师可参与问卷调查答题与查看,管理课程信息和教学资源,进行教师自评和互评。管理员负责课程信息、教学资源、作业信息和问题反馈的管理,包括数据的删查、重置、查看评论、下载资料以及问卷调查的管理。
系统功能结构图如图4-2所示。

图4-2 系统功能结构图
4.3数据库设计
在进行数据库设计时,概念设计帮助明确系统的整体结构和需求。在这一阶段,需要确定实体、属性以及它们之间的关系,为后续的数据库表设计奠定基础。接下来,将深入探讨数据库表设计的具体细节,实现更高效的数据存储和管理。
4.3.1概念设计
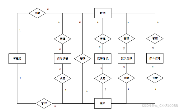
概念设计是数据库设计的第一步,其主要目标是对系统的数据需求进行全面的理解和抽象[18]。在这一阶段,通过建立实体-关系模型(ER模型)来识别系统中的关键实体、属性及其相互关系。概念设计的输出是一个清晰的ER图,作为后续数据库表设计的基础。以下将展示系统的全局E-R图以及各个实体的属性图。
系统全局E-R图如图4-3所示。

图4-3 系统E-R图
问卷调查实体图如图4-4所示。

图4-4问卷调查实体图
课程信息实体图如图4-5所示。

图4-5 课程信息实体图
教学资源实体图如图4-6所示。

图4-6教学资源实体图
作业信息实体图如图4-7所示。

图4-7 作业信息实体图
学生实体图如图4-7所示。

图4-7学生实体图
教师实体图如图4-8所示。

图4-8 教师实体图
管理员实体图如图4-9所示。

图4-9 管理员实体图
4.3.2数据库表设计
这一阶段的重点是将概念模型转换为实际的数据库结构,包括表的创建、字段的定义及数据类型的选择。每个实体通常对应于数据库中的一张表,而实体的属性则转化为表的列[19]。以下是系统的数据库表设计展示。
表4-1问卷调查表
| 编号 | 字段名 | 类型 | 长度 | 是否非空 | 是否主键 | 注释 |
| 1 | exam_id | mediumint | 是 | 是 | 问卷id | |
| 2 | name | varchar | 32 | 是 | 否 | 问卷名称 |
| 3 | duration | int | 否 | 否 | 答题时长 | |
| 4 | status | varchar | 10 | 否 | 否 | 状态 |
| 5 | create_time | timestamp | 是 | 否 | 创建时间 | |
| 6 | update_time | timestamp | 是 | 否 | 更新时间 |
表4-1课程信息表
| 编号 | 字段名 | 类型 | 长度 | 是否非空 | 是否主键 | 注释 |
| 1 | course_information_id | int | 是 | 是 | 课程信息ID | |
| 2 | course_number | varchar | 64 | 是 | 是 | 课程编号 |
| 3 | course_name | varchar | 64 | 否 | 否 | 课程名称 |
| 4 | course_type | varchar | 64 | 否 | 否 | 课程类型 |
| 5 | course_cover | varchar | 255 | 否 | 否 | 课程封面 |
| 6 | course_duration | varchar | 64 | 否 | 否 | 课程时间 |
| 7 | course_location | varchar | 64 | 否 | 否 | 课程地点 |
| 8 | course_materials | varchar | 255 | 否 | 否 | 课程资料 |
| 9 | total_evaluation_score | double | 否 | 否 | 评价总分 | |
| 10 | total_number_of_evaluators | double | 否 | 否 | 评价总人数 | |
| 11 | comprehensive_score | double | 否 | 否 | 综合分数 | |
| 12 | teaching_teacher | int | 否 | 否 | 授课教师 | |
| 13 | teacher_id | varchar | 64 | 否 | 否 | 教师工号 |
| 14 | teachers_name | varchar | 64 | 否 | 否 | 教师姓名 |
| 15 | detailed_introduction | longtext | 4294967295 | 否 | 否 | 详细介绍 |
| 16 | hits | int | 是 | 否 | 点击数 | |
| 17 | collect_len | int | 是 | 否 | 收藏数 | |
| 18 | comment_len | int | 是 | 否 | 评论数 | |
| 19 | course_evaluation_limit_times | int | 是 | 否 | 课程评价限制次数 | |
| 20 | improvement_plan_limit_times | int | 是 | 否 | 计划改进限制次数 | |
| 21 | create_time | datetime | 是 | 否 | 创建时间 | |
| 22 | update_time | timestamp | 是 | 否 | 更新时间 |
表4-1教学资源表
| 编号 | 字段名 | 类型 | 长度 | 是否非空 | 是否主键 | 注释 |
| 1 | teaching_resources_id | int | 是 | 是 | 教学资源ID | |
| 2 | resource_number | varchar | 64 | 是 | 是 | 资源编号 |
| 3 | resource_name | varchar | 64 | 否 | 否 | 资源名称 |
| 4 | resource_type | varchar | 64 | 否 | 否 | 资源类型 |
| 5 | cover_image | varchar | 255 | 否 | 否 | 封面图 |
| 6 | source_of_resources | varchar | 64 | 否 | 否 | 资源来源 |
| 7 | resource_attachments | varchar | 255 | 否 | 否 | 资源附件 |
| 8 | total_evaluation_score | double | 否 | 否 | 评价总分 | |
| 9 | total_number_of_evaluators | double | 否 | 否 | 评价总人数 | |
| 10 | comprehensive_score | double | 否 | 否 | 综合分数 | |
| 11 | upload_teacher | int | 否 | 否 | 上传教师 | |
| 12 | resource_introduction | longtext | 4294967295 | 否 | 否 | 资源介绍 |
| 13 | hits | int | 是 | 否 | 点击数 | |
| 14 | collect_len | int | 是 | 否 | 收藏数 | |
| 15 | comment_len | int | 是 | 否 | 评论数 | |
| 16 | resource_evaluation_limit_times | int | 是 | 否 | 资源评价限制次数 | |
| 17 | create_time | datetime | 是 | 否 | 创建时间 | |
| 18 | update_time | timestamp | 是 | 否 | 更新时间 |
表4-1作业信息表
| 编号 | 字段名 | 类型 | 长度 | 是否非空 | 是否主键 | 注释 |
| 1 | homework_information_id | int | 是 | 是 | 作业信息ID | |
| 2 | assignment_number | varchar | 64 | 是 | 是 | 作业编号 |
| 3 | assignment_name | varchar | 64 | 否 | 否 | 作业名称 |
| 4 | cover_image | varchar | 255 | 否 | 否 | 封面图 |
| 5 | homework_attachment | varchar | 255 | 否 | 否 | 作业附件 |
| 6 | teacher_users | int | 否 | 否 | 教师用户 | |
| 7 | teacher_id | varchar | 64 | 否 | 否 | 教师工号 |
| 8 | teachers_name | varchar | 64 | 否 | 否 | 教师姓名 |
| 9 | total_evaluation_score | double | 否 | 否 | 评价总分 | |
| 10 | total_number_of_evaluators | double | 否 | 否 | 评价总人数 | |
| 11 | comprehensive_score | double | 否 | 否 | 综合分数 | |
| 12 | detailed_description | longtext | 4294967295 | 否 | 否 | 详细说明 |
| 13 | hits | int | 是 | 否 | 点击数 | |
| 14 | collect_len | int | 是 | 否 | 收藏数 | |
| 15 | comment_len | int | 是 | 否 | 评论数 | |
| 16 | submit_homework_limit_times | int | 是 | 否 | 提交作业限制次数 | |
| 17 | create_time | datetime | 是 | 否 | 创建时间 | |
| 18 | update_time | timestamp | 是 | 否 | 更新时间 |
表4-5学生表
| 编号 | 字段名 | 类型 | 长度 | 是否非空 | 是否主键 | 注释 |
| 1 | student_users_id | int | 是 | 是 | 学生用户ID | |
| 2 | student_id | varchar | 64 | 是 | 是 | 学生学号 |
| 3 | student_name | varchar | 64 | 是 | 否 | 学生姓名 |
| 4 | examine_state | varchar | 16 | 是 | 否 | 审核状态 |
| 5 | user_id | int | 是 | 否 | 用户ID | |
| 6 | create_time | datetime | 是 | 否 | 创建时间 | |
| 7 | update_time | timestamp | 是 | 否 | 更新时间 |
表4-6教师表
| 编号 | 字段名 | 类型 | 长度 | 是否非空 | 是否主键 | 注释 |
| 1 | teacher_users_id | int | 是 | 是 | 教师用户ID | |
| 2 | teacher_id | varchar | 64 | 是 | 是 | 教师工号 |
| 3 | teachers_name | varchar | 64 | 是 | 否 | 教师姓名 |
| 4 | examine_state | varchar | 16 | 是 | 否 | 审核状态 |
| 5 | user_id | int | 是 | 否 | 用户ID | |
| 6 | create_time | datetime | 是 | 否 | 创建时间 | |
| 7 | update_time | timestamp | 是 | 否 | 更新时间 |
表4-7管理员表
| 编号 | 字段名 | 类型 | 长度 | 是否非空 | 是否主键 | 注释 |
| 1 | user_id | int | 是 | 是 | 用户ID | |
| 2 | state | smallint | 是 | 否 | 账户状态 | |
| 3 | user_group | varchar | 32 | 否 | 否 | 所在用户组 |
| 4 | login_time | timestamp | 是 | 否 | 上次登录时间 | |
| 5 | phone | varchar | 11 | 否 | 否 | 手机号码 |
| 6 | phone_state | smallint | 是 | 否 | 手机认证 | |
| 7 | username | varchar | 16 | 是 | 否 | 用户名 |
| 8 | nickname | varchar | 16 | 否 | 否 | 昵称 |
| 9 | password | varchar | 64 | 是 | 否 | 密码 |
| 10 | | varchar | 64 | 否 | 否 | 邮箱 |
| 11 | email_state | smallint | 是 | 否 | 邮箱认证 | |
| 12 | avatar | varchar | 255 | 否 | 否 | 头像地址 |
| 13 | open_id | varchar | 255 | 否 | 否 | 针对获取用户信息字段 |
| 14 | create_time | timestamp | 是 | 否 | 创建时间 |
5系统实现
5.1学生功能实现
5.1.1问卷调查模块
学生登录系统后,进入问卷调查页面,选择待答题问卷,逐题填写答案并提交。提交后,系统提示答题成功。学生可在问卷列表中查看已完成问卷的答题情况及统计结果,点击问卷标题进入详情页。问卷调查界面如图5-1所示。

图5-1 问卷调查界面
学生可筛选问卷,根据问卷类型、发布时间等条件快速定位目标问卷。答题过程中可随时保存进度,退出后再次登录可继续答题。学生还能查看问卷的点评信息,了解他人评价。
系统支持问卷的匿名提交,保护学生隐私,鼓励真实反馈。学生可随时查看问卷的答题进度和剩余时间,合理安排答题节奏。
5.1.2课程信息模块
学生进入课程信息页面,浏览课程列表,点击课程进入详情页,进行课程评价或收藏。课程信息界面如图5-2所示。

图5-2 课程信息界面
学生可对课程进行多维度评价,包括教学内容、教学方法、教师态度等,并填写文字评价。学生可查看课程的收藏情况,方便后续学习。学生能筛选课程,根据课程名称、教师姓名等条件快速查找目标课程。
学生可查看课程的评论区,了解其他学生的评价和建议。学生可随时取消收藏的课程,调整个人学习计划。
5.1.3教学资源模块
学生在教学资源页面查询所需资源,查看资源详情并进行评价或收藏。教学资源界面如图5-3所示。

图5-3 教学资源界面
学生可按资源类型(如文档、视频、课件等)筛选资源,快速找到所需内容。学生可查看资源的下载次数和评价分数,了解资源的受欢迎程度。学生可对资源进行评价,帮助其他学生选择优质资源。
学生可收藏资源,方便后续学习。学生可查看资源的上传者信息,联系资源提供者获取更多信息。
5.1.4作业信息模块
学生进入作业信息页面,查看作业详情,下载附件,提交作业,并对作业进行收藏或评论。作业信息界面如图5-4所示。

图5-4 作业信息界面
学生可查看作业的截止时间和提交状态,避免逾期提交。学生可查看作业的评分和教师评语,了解作业完成情况。学生可对作业进行收藏,方便后续复习。
学生可对作业进行评论,与其他同学交流学习心得。学生可查看作业的提交历史,了解自己的修改记录。
5.1.5问题反馈模块
学生进入问题反馈页面,填写问题描述并提交。提交后,系统提示反馈成功。学生可在反馈列表中查看已提交问题的处理状态。问题反馈界面如图5-5所示。

图5-5 问题反馈界面
学生可选择反馈类别(如教学问题、系统问题等),帮助管理员快速定位问题。学生可上传附件,详细说明问题。学生可查看管理员的回复,了解问题的解决方案。
学生可对反馈问题进行优先级标记,便于管理员优先处理重要问题。学生可随时删除已提交的反馈问题,维护个人隐私。
5.2教师功能实现
5.2.1问卷调查模块
教师登录系统后,进入问卷调查页面,答题或查看问卷统计结果。问卷调查界面如图5-6所示。

图5-6 问卷调查界面
教师可查看问卷的答题人数和答题情况统计,了解学生反馈。教师可筛选问卷,根据问卷类型、发布时间等条件快速查找目标问卷。教师可查看问卷的点评信息,了解学生的评价和建议。
教师可对问卷进行点评,帮助学生理解问卷内容。教师可查看问卷的匿名提交情况,保护学生隐私。
5.2.2课程信息模块
教师进入课程信息页面,增删查课程信息,重置课程状态,查看课程评论。课程信息界面如图5-7所示。

图5-7 课程信息界面
教师可添加新课程,填写课程名称、教学大纲、授课时间等信息。教师可删除不再开设的课程,清理课程列表。教师可查看课程的评论区,了解学生反馈。
教师可重置课程状态,重新设置课程信息。教师可查看课程的收藏情况,了解课程的受欢迎程度。
5.2.3教学资源模块
教师在教学资源页面增删查资源,重置资源状态,查看资源评论。教学资源界面如图5-8所示。

图5-8 教学资源界面
教师可上传新的教学资源,填写资源名称、描述、类型等信息。教师可删除不再使用的资源,维护资源库的整洁。教师可查看资源的评论区,了解学生反馈。
教师可重置资源状态,重新设置资源信息。教师可查看资源的下载次数和评价分数,了解资源的受欢迎程度。
5.2.4教师自评模块
教师进入教师自评页面,填写自评表并提交。提交后,系统提示自评成功。教师可在自评列表中查看已提交的自评表。教师自评界面如图5-9所示。

图5-9 教师自评界面
教师可查看自评表的评分和评语,了解自己的教学表现。教师可修改未提交的自评表,完善自评内容。教师可查看自评表的提交历史,了解自评的修改记录。
教师可对自评表进行分类,便于查找和管理。教师可查看自评表的统计结果,了解整体教学表现。
5.2.5教师互评模块
教师进入教师互评页面,对其他教师进行评价,查看互评结果。教师互评界面如图5-10所示。

图5-10 教师互评界面
教师可选择被评价教师,填写评价内容并提交。教师可查看互评结果,了解其他教师对自己的评价。教师可对互评结果进行筛选,根据评价时间和评价人快速查找目标评价。
教师可查看互评的统计结果,了解整体评价情况。教师可对互评结果进行评论,与其他教师交流教学心得。
5.3管理员功能实现
5.3.1课程信息管理模块
管理员登录系统后,进入课程信息管理页面,删查课程信息,重置课程状态,查看课程评论,下载相关资料。课程信息管理界面如图5-11所示。

图5-11 课程信息管理界面
管理员可删除不再开设的课程,清理课程列表。管理员可查看课程的评论区,了解学生反馈。管理员可重置课程状态,重新设置课程信息。
管理员可下载课程相关资料,便于教学管理。管理员可查看课程的收藏情况,了解课程的受欢迎程度。
5.3.2教学资源管理模块
管理员进入教学资源管理页面,删查教学资源,重置资源状态,查看资源评论,下载相关资料。教学资源管理界面如图5-12所示。

图5-12 教学资源管理界面
管理员可删除不再使用的资源,维护资源库的整洁。管理员可查看资源的评论区,了解学生反馈。管理员可重置资源状态,重新设置资源信息。
管理员可下载资源相关资料,便于教学管理。管理员可查看资源的下载次数和评价分数,了解资源的受欢迎程度。
5.3.3作业信息管理模块
管理员进入作业信息管理页面,删查作业信息,重置作业状态,查看作业评论,下载作业附件。作业信息管理界面如图5-13所示。

图5-13 作业信息管理界面
管理员可删除不再需要的作业,清理作业列表。管理员可查看作业的评论区,了解学生反馈。管理员可重置作业状态,重新设置作业信息。
管理员可下载作业附件,便于作业管理。管理员可查看作业的提交情况,了解学生完成进度。
5.3.4问题反馈管理模块
管理员进入问题反馈管理页面,删查问题反馈,重置反馈状态,审核反馈内容。问题反馈管理界面如图5-14所示。

图5-14 问题反馈管理界面
管理员可删除已解决的问题反馈,清理反馈列表。管理员可查看问题反馈的处理状态,了解问题处理进度。管理员可重置反馈状态,重新处理问题。
管理员可审核反馈内容,确保问题描述清晰。管理员可回复学生反馈,提供解决方案。
5.3.5问卷调查管理模块
管理员进入问卷调查管理页面,增删查问卷信息,重置问卷状态,查看问卷详情,管理题库,进行答题点评。问卷调查管理界面如图5-15所示。

图5-15 问卷调查管理界面
管理员可添加新问卷,填写问卷标题、描述、问题等信息。管理员可删除不再使用的问卷,清理问卷列表。管理员可查看问卷的答题情况统计,了解学生反馈。
管理员可重置问卷状态,重新设置问卷信息。管理员可管理题库,添加或删除题目。管理员可对问卷进行点评,帮助学生理解问卷内容。
6系统测试
6.1测试目的
测试的主要目的是确保系统的功能和性能满足预期的需求,同时识别和修复潜在的缺陷。通过系统测试,可以验证各个功能模块的正确性和稳定性,确保系统在不同使用场景下的表现符合设计要求。测试目的包括确认系统功能的完整性、验证数据处理的准确性、评估系统的性能和安全性。测试还可以提高用户满意度,保证用户在使用系统时获得流畅和可靠的体验。通过全面的测试,可以降低后期维护成本,减少系统上线后出现故障的风险,从而保障系统的长期稳定运行。
6.2测试方法
在本系统中,测试方法主要依赖于测试用例的设计与执行。测试用例是根据系统需求文档编写的,覆盖所有功能模块及其边界情况。每个测试用例包含输入数据、预期结果和实际结果的对比,以验证系统的功能是否按预期工作。
常见的测试用例包括功能测试用例、边界测试用例和异常测试用例[20]。功能测试用例针对系统的各项功能进行验证;边界测试用例则侧重于输入数据的边界条件,验证系统在极端情况下是否能够稳定运行;异常测试用例则用于验证系统在处理错误输入或异常情况时的反应。本文选择功能测试用例进行系统测试。
在测试执行过程中,记录每个用例的执行结果,并根据实际结果与预期结果的对比,判断系统是否存在缺陷。通过系统化的测试用例执行,可以有效提高测试的覆盖率和效率,为系统的最终上线提供保障。
6.3测试内容
6.3.1学生问卷调查功能测试用例表
学生问卷调查功能测试用例表是用来验证学生在系统中进行问卷调查答题和查看功能的正确性和完整性。学生问卷调查功能测试用例表如表6-1所示。
表6-1学生问卷调查功能测试用例表
| 测试项 | 测试用例 | 预期结果 | 结论 |
| 学生问卷调查功能测试 | 学生登录系统,进入问卷调查页面,选择一个未答题的问卷并开始答题,完成问卷并提交 | 系统提示答题成功,问卷状态更新为“已答题”,学生可在已完成问卷列表中查看该问卷的答题情况 | 与预期结果一致 |
| 学生问卷调查功能测试 | 学生登录系统,进入问卷调查页面,选择一个已完成的问卷并查看答题情况 | 学生能够查看已完成问卷的答题情况及统计结果,界面显示正常 | 与预期结果一致 |
| 学生问卷调查功能测试 | 学生登录系统,进入问卷调查页面,使用筛选功能查找特定类型的问卷 | 系统能够根据筛选条件正确显示相关问卷列表 | 与预期结果一致 |
| 学生问卷调查功能测试 | 学生登录系统,进入问卷调查页面,选择一个问卷并保存答题进度,退出系统,再次登录并继续答题 | 系统加载未完成的问卷并显示之前保存的答题进度,学生可继续答题 | 与预期结果一致 |
| 学生问卷调查功能测试 | 学生登录系统,进入问卷调查页面,查看问卷点评信息 | 学生能够查看其他学生的点评信息,界面显示正常 | 与预期结果一致 |
6.3.2学生课程信息功能测试用例表
学生课程信息功能测试用例表是用来验证学生在系统中进行课程评价和收藏功能的正确性和完整性。学生课程信息功能测试用例表如表6-2所示。
表6-2学生课程信息功能测试用例表
| 测试项 | 测试用例 | 预期结果 | 结论 |
| 学生课程信息功能测试 | 学生登录系统,进入课程信息页面,浏览课程列表,点击课程进入详情页,进行课程评价 | 学生能够成功提交课程评价,课程详情页显示评价内容 | 与预期结果一致 |
| 学生课程信息功能测试 | 学生登录系统,进入课程信息页面,浏览课程列表,点击课程进入详情页,收藏课程 | 系统提示收藏成功,课程出现在学生收藏列表中 | 与预期结果一致 |
| 学生课程信息功能测试 | 学生登录系统,进入课程信息页面,使用筛选功能查找特定课程 | 系统能够根据筛选条件正确显示相关课程列表 | 与预期结果一致 |
| 学生课程信息功能测试 | 学生登录系统,进入课程信息页面,查看已收藏课程列表 | 学生能够查看已收藏的课程列表,界面显示正常 | 与预期结果一致 |
| 学生课程信息功能测试 | 学生登录系统,进入课程信息页面,取消收藏的课程 | 系统提示取消收藏成功,课程从收藏列表中移除 | 与预期结果一致 |
6.3.3 教师课程信息管理功能测试用例表
教师课程信息管理功能测试用例表是用来验证教师在系统中进行课程信息增删查、重置及查看评论功能的正确性和完整性。教师课程信息管理功能测试用例表如表6-3所示。
表6-3教师课程信息管理功能测试用例表
| 测试项 | 测试用例 | 预期结果 | 结论 |
| 教师课程信息管理功能测试 | 教师登录系统,进入课程信息页面,添加新课程并填写相关信息,提交保存 | 系统提示课程添加成功,新课程出现在课程列表中 | 与预期结果一致 |
| 教师课程信息管理功能测试 | 教师登录系统,进入课程信息页面,选择一个课程并删除,确认删除 | 系统提示删除成功,被删除课程不再出现在课程列表中 | 与预期结果一致 |
| 教师课程信息管理功能测试 | 教师登录系统,进入课程信息页面,搜索特定课程名称,查看搜索结果 | 系统能够根据课程名称正确显示相关课程信息 | 与预期结果一致 |
| 教师课程信息管理功能测试 | 教师登录系统,进入课程信息页面,选择一个课程并重置状态,查看课程状态 | 系统提示状态重置成功,课程状态更新为初始状态 | 与预期结果一致 |
| 教师课程信息管理功能测试 | 教师登录系统,进入课程信息页面,查看课程评论区 | 教师能够查看课程的评论区,界面显示正常 | 与预期结果一致 |
6.3.4教师教学资源管理功能测试用例表
教师教学资源管理功能测试用例表是用来验证教师在系统中进行教学资源增删查、重置及查看评论功能的正确性和完整性。教师教学资源管理功能测试用例表如表6-4所示。
表6-4教师教学资源管理功能测试用例表
| 测试项 | 测试用例 | 预期结果 | 结论 |
| 教师教学资源管理功能测试 | 教师登录系统,进入教学资源页面,上传新的教学资源并填写相关信息,提交保存 | 系统提示资源上传成功,新资源出现在资源列表中 | 与预期结果一致 |
| 教师教学资源管理功能测试 | 教师登录系统,进入教学资源页面,选择一个资源并删除,确认删除 | 系统提示删除成功,被删除资源不再出现在资源列表中 | 与预期结果一致 |
| 教师教学资源管理功能测试 | 教师登录系统,进入教学资源页面,搜索特定资源名称,查看搜索结果 | 系统能够根据资源名称正确显示相关资源信息 | 与预期结果一致 |
| 教师教学资源管理功能测试 | 教师登录系统,进入教学资源页面,选择一个资源并重置状态,查看资源状态 | 系统提示状态重置成功,资源状态更新为初始状态 | 与预期结果一致 |
| 教师教学资源管理功能测试 | 教师登录系统,进入教学资源页面,查看资源评论区 | 教师能够查看资源的评论区,界面显示正常 | 与预期结果一致 |
6.3.5管理员作业信息管理功能测试用例表
管理员作业信息管理功能测试用例表是用来验证管理员在系统中进行作业信息删查、重置、查看评论及下载作业附件功能的正确性和完整性。管理员作业信息管理功能测试用例表如表6-5所示。
表6-5管理员作业信息管理功能测试用例表
| 测试项 | 测试用例 | 预期结果 | 结论 |
| 管理员作业信息管理功能测试 | 管理员登录系统,进入作业信息管理页面,删除一个作业记录,确认删除 | 系统提示删除成功,被删除作业不再出现在作业列表中 | 与预期结果一致 |
| 管理员作业信息管理功能测试 | 管理员登录系统,进入作业信息管理页面,搜索特定作业名称,查看搜索结果 | 系统能够根据作业名称正确显示相关作业信息 | 与预期结果一致 |
| 管理员作业信息管理功能测试 | 管理员登录系统,进入作业信息管理页面,选择一个作业并重置状态,查看作业状态 | 系统提示状态重置成功,作业状态更新为初始状态 | 与预期结果一致 |
| 管理员作业信息管理功能测试 | 管理员登录系统,进入作业信息管理页面,查看作业评论区 | 管理员能够查看作业的评论区,界面显示正常 | 与预期结果一致 |
| 管理员作业信息管理功能测试 | 管理员登录系统,进入作业信息管理页面,下载作业附件 | 系统能够正确下载作业附件,文件内容完整 | 与预期结果一致 |
6.3.6管理员问卷调查管理功能测试用例表
管理员问卷调查管理功能测试用例表是用来验证管理员在系统中进行问卷调查增删查、重置、查看详情及点评功能的正确性和完整性。管理员问卷调查管理功能测试用例表如表6-6所示。
表6-6管理员问卷调查管理功能测试用例表
| 测试项 | 测试用例 | 预期结果 | 结论 |
| 管理员问卷调查管理功能测试 | 管理员登录系统,进入问卷调查管理页面,添加新问卷并填写相关信息,提交保存 | 系统提示问卷添加成功,新问卷出现在问卷列表中 | 与预期结果一致 |
| 管理员问卷调查管理功能测试 | 管理员登录系统,进入问卷调查管理页面,选择一个问卷并删除,确认删除 | 系统提示删除成功,被删除问卷不再出现在问卷列表中 | 与预期结果一致 |
| 管理员问卷调查管理功能测试 | 管理员登录系统,进入问卷调查管理页面,搜索特定问卷名称,查看搜索结果 | 系统能够根据问卷名称正确显示相关问卷信息 | 与预期结果一致 |
| 管理员问卷调查管理功能测试 | 管理员登录系统,进入问卷调查管理页面,选择一个问卷并重置状态,查看问卷状态 | 系统提示状态重置成功,问卷状态更新为初始状态 | 与预期结果一致 |
| 管理员问卷调查管理功能测试 | 管理员登录系统,进入问卷调查管理页面,查看问卷详情及点评信息 | 管理员能够查看问卷的答题情况统计和点评信息,界面显示正常 | 与预期结果一致 |
6.4测试结论
经过系统全面的功能测试、性能测试和可靠性测试,本系统在测试环境下运行良好,功能模块均按照设计要求实现,核心功能表现稳定,未发现严重功能缺陷或阻塞性问题。所有关键测试用例均通过,覆盖率达到预期目标,验证了系统的功能性、稳定性和兼容性。
7总结
本研究设计并实现了一套基于SSM框架的教师课堂教学质量评教系统,通过数字化手段提升教学评价的效率与科学性。系统针对学生、教师和管理员三大角色构建了功能丰富的模块,满足不同用户的需求。学生能够参与问卷调查、评价课程、查询教学资源、提交作业以及反馈问题;教师可以管理课程信息、教学资源,进行自评与互评;管理员则负责整体信息管理与审核。在技术实现上,系统采用JSP作为前端技术,后端基于SSM框架,结合MySQL数据库进行数据存储与管理。通过分层架构设计,系统实现了功能的清晰划分与高效运行,有效解决了传统教学评价中存在的低效与主观性问题,为教学管理者提供了科学决策依据,助力教学质量的持续提升与优化。
在系统开发过程中,我们注重用户体验与功能的实用性。通过严谨的需求分析与设计,确保系统的稳定性和易用性。在测试阶段,针对系统的主要功能进行了全面测试,验证各功能模块的正确性和完整性。测试结果表明,系统能够满足预期目标,为教学评价提供了有力支持。将继续关注教育信息化的发展趋势,结合新兴技术如人工智能和大数据分析,进一步优化系统功能,提升系统的智能化水平,为教育管理者和教师提供更加精准、高效的教学评价工具,推动教育质量的持续提升。
参考文献
- 王宁.大数据驱动下的学生评教系统优化设计与实现[J].办公自动化,2023,28(13):25-27.
- 韦敏玉.基于WAMP技术和MVC框架模式的高职评教系统设计[J].电子技术与软件工程,2022,(04):72-76.
- 李礴,邓桂萍.教学质量评价系统中识别评教偏差的应用技术研究[J].电脑知识与技术,2022,18(23):178-180.
- 陈雨.智能评教系统的研究与实现[D].华东师范大学,2023.
- Zhang Y ,Li X ,Wei X , et al.A pilot study on the application of a digital dental teaching evaluation system in Class II cavity preparation teaching[J].BMC Oral Health,2025,25(1):372-372.
- Lin C .An exploration of the teaching evaluation system of clinical nursing[J].Journal of Clinical Technology and Theory,2025,2(1):20-23.
- Pandit K ,Andon A ,Ptak C , et al.Beyond Student Evaluations of Teaching and Educator Portfolios: A Multisource, Longitudinal System for Evaluating Teaching.[J].Teaching and learning in medicine,2025,11-10.
- 冯志林.Java EE程序设计与开发实践教程[M].机械工业出版社:202105.353.
- 尹应荆.JAVA编程语言在计算机软件开发中的应用[J].石河子科技,2023,(05):45-47.
- 李书慧.基于CNN与SSM的滚动轴承故障诊断与预测[D].佛山科学技术学院,2023.
- 梁会成,王黎光.基于JSP+SSM在线领养猫咪系统的设计与实现[J].电子制作,2022,30(24):59-62+45.
- 陈钊.SSM框架在Web应用开发中的设计与实现研究[J].电脑知识与技术,2021,17(10):226-227.
- 王景.基于MySQL的数据库查询性能优化技术研究[J].电脑与电信,2022,(06):90-93.
- 赵媛.基于Vue的Web系统前端性能优化分析[J].电脑编程技巧与维护,2024,(09):44-46.
- 秦冬.浅析Vue框架在前端开发中的应用[J].信息与电脑(理论版),2024,36(13):61-63.
- 李艳杰.MySQL数据库下存储过程的综合运用研究[J].现代信息科技,2023,7(11):80-82+88.
- 陈倩怡,何军.Vue+Springboot+MyBatis技术应用解析[J].电脑编程技巧与维护,2020,(01):14-15+28.
- 周晓玉,崔文超.基于Web技术的数据库应用系统设计[J].信息与电脑(理论版),2023,35(09):189-191.
- 马艳艳,吴晓光.计算机软件与数据库的设计策略分析[J].电子技术,2024,53(05):104-105.
- 李俊萌.计算机软件测试技术与开发应用策略分析[J].信息记录材料,2023,24(03):50-52.
致谢
在本项目的实施过程中,许多人给予了我无私的支持和帮助,令我深感感谢。
我要衷心感谢我的指导老师。不仅在项目的初期提供了宝贵的建议,还在整个过程中给予了我细致入微的指导。专业知识和严谨态度始终激励着我,让我在遇到困难时能够保持信心,继续前行。每一次的讨论都让我对项目有了更深刻的理解,帮助我克服了许多技术难题。
我也要感谢参与用户测试的同学们。你们的反馈和建议为我们系统的优化提供了重要的参考,帮助我们更好地理解用户需求。正是因为有了你们的参与,我们才能够不断改进,提升系统的用户体验。感谢所有支持我的家人和朋友。你们的理解与鼓励让我在项目的紧张时刻始终能够保持积极的心态,成为我前进的动力。每当我遇到挑战时,想到你们的支持,我就能够重新振作,继续努力。最后,我要感谢所有在我职业发展过程中给予帮助的人。每一次的交流与分享都让我受益匪浅,拓宽了我的视野,让我在这条道路上走得更加坚定。
项目的完成不仅是我个人努力的结果,更是许多人共同支持与协作的成果。在此,我再次向所有关心和支持我的人表达衷心的感谢。希望未来我们能够继续携手,共同创造更多的价值和成就。
469

被折叠的 条评论
为什么被折叠?



