摘 要
随着视频内容的爆炸式增长,用户需要更加精准的个性化推荐,以提升观看体验。本文旨在设计并开发一个短视频推荐系统,系统实现高效的视频推荐与管理功能,提升用户黏性和平台运营效率。
普通用户可通过首页获取个性化推荐视频,查看系统公告、新闻资讯,并进行收藏、分享、点赞和评分等互动。个人中心支持管理收藏、分享和点赞记录。管理员可在后台管理用户、视频信息、收藏、分享、点赞等数据,并进行系统公告、新闻资讯的维护,同时支持数据查询、导出、删除等操作,保障平台高效运行。
后端采用Spring Boot构建RESTful API,结合MySQL数据库进行数据存储,使用协同过滤算法实现智能视频推荐。前端采用Vue.js进行页面开发,提高交互体验。MySQL数据库用于存储用户信息、视频数据、互动记录等,并优化索引提升查询效率。
系统的应用将为用户提供精准的个性化视频推荐,增强互动体验,同时提升平台的内容管理和运营效率。通过高效的数据存储与管理,确保系统的稳定性和可扩展性,助力视频平台提升用户活跃度和商业价值。
关键词:短视频推荐系统;Java语言;Spring Boot框架;Vue.js框架;MySQL数据库
Video recommendation system based on SpringBoot+Vue
Abstract:With the explosive growth of video content, users need more accurate personalized recommendations to enhance their viewing experience. This article aims to design and develop a short video recommendation system that achieves efficient video recommendation and management functions, improving user stickiness and platform operation efficiency.
Ordinary users can obtain personalized recommended videos through the homepage, view system announcements, news information, and engage in interactive activities such as bookmarking, sharing, liking, and rating. The personal center supports managing collection, sharing, and liking records. Administrators can manage user, video information, favorites, shares, likes and other data in the background, and maintain system announcements and news information. They also support data queries, exports, deletions and other operations to ensure the efficient operation of the platform.
The backend adopts Spring Boot to build RESTful API, combined with MySQL database for data storage, and uses collaborative filtering algorithm to achieve intelligent video recommendation. The front-end adopts Vue.js for page development to improve the interactive experience. MySQL database is used to store user information, video data, interaction records, etc., and optimize indexes to improve query efficiency.
The application of the system will provide users with accurate personalized video recommendations, enhance interactive experience, and improve the content management and operational efficiency of the platform. By efficient data storage and management, the stability and scalability of the system are ensured, helping video platforms enhance user engagement and commercial value.
Keywords:Short video recommendation system; Java language; Spring Boot framework; Vue.js framework; mysql database
目 录
1绪论
1.1研究背景
随着智能手机和移动互联网的普及,视频平台迅速成为用户日常生活的重要组成部分,吸引了大量的内容创作者和观众[1]。尤其是抖音、快手等平台的崛起,改变了传统视频消费模式。视频的内容丰富多样,用户的观看需求也呈现出个性化、多元化的趋势[2]。面对海量的视频内容,平台需要提供精准的推荐算法来提升用户体验,并增强平台的活跃度和用户粘性[3]。与此同时,视频平台在内容管理上面临诸多挑战,如确保视频质量、减少违规内容、处理用户互动等。因此,如何设计一个高效的推荐系统,结合用户偏好进行内容筛选,同时为管理员提供有效的管理工具,是当前视频平台亟待解决的技术难题[4]。为了应对这一问题,本研究提出了一个视频推荐系统,以期在提升用户体验的同时,提供高效的后台管理解决方案。
研究旨在设计并实现一个基于视频推荐系统,结合个性化推荐算法和高效的后台管理功能,提升平台的用户体验与运营效率。通过采用协同过滤算法,系统能够分析用户的观看行为,精准推荐符合其兴趣的视频内容,提高用户粘性并促进互动[5]。而后台管理功能则帮助管理员高效地管理视频内容、用户行为和平台互动,确保平台内容的健康性与合规性。这一系统不仅能够为用户提供个性化、定制化的观看体验,提升平台的活跃度,还能帮助平台管理员更好地维护平台内容的质量与秩序[6]。通过优化推荐算法和管理功能,本研究为视频平台的运营提供了技术支持,并为平台的长远发展提供了创新性的解决方案。
1.3国内外研究现状
1.3.1国外研究现状
随着视频平台的快速发展,国内外学者对视频推荐系统的研究日益深入。国外的研究主要集中在个性化推荐算法的优化和平台管理的创新上[7]。早期的研究主要采用协同过滤算法(Collaborative Filtering)进行视频推荐,这一方法通过分析用户的历史行为和相似用户的偏好来推荐视频,然而随着用户数据的增长和平台内容的多样化,传统的协同过滤方法面临了准确性和实时性的问题[8]。近年来,深度学习(Deep Learning)被引入到推荐算法中,通过神经网络模型对用户偏好进行更精确的建模,如基于深度神经网络的推荐系统(Deep Neural Networks for Recommender Systems)[9]。此外,混合推荐算法(Hybrid Recommendation Systems)也得到广泛应用,将不同类型的推荐方法结合起来,弥补单一算法的不足。国外的一些平台如YouTube、TikTok等,通过不断优化推荐算法,取得了显著的用户增长和高粘性[10]。
1.3.2国内研究现状
国内的研究也紧跟其后,许多研究聚焦在如何优化推荐算法和平台管理上[11]。国内视频平台如抖音、快手等在算法优化方面不断探索,采用了基于用户画像和社交关系的推荐算法(User Profile and Social-based Recommendation)来提升个性化推荐的效果[12]。此外,国内也有大量的研究关注如何通过强化学习(Reinforcement Learning)进行动态推荐,不断调整算法以适应用户的即时需求[13]。除了推荐系统的优化,国内研究还涉及到视频平台的内容监管与用户互动管理[14]。通过智能化的后台管理工具,如内容审核、行为监控等,可以有效提升平台内容的合规性和健康性。国内外的研究表明,视频平台的成功不仅取决于精准的推荐算法,还需要良好的内容监管机制,以保障平台的长期发展[15]。
综上所述,国内外在视频推荐系统的研究上都取得了显著进展。国外的研究集中在深度学习和混合推荐算法的应用,而国内则更多关注个性化推荐与平台管理的结合。随着技术的不断发展,未来的视频推荐系统将更加智能化和个性化。
1.4论文结构安排
本文的结构如下:
第一部分 绪论。介绍本文课题的研究背景和意义、国内研究现状、主要内容和结构安排。
第二部分 开发技术介绍。介绍系统开发所使用的Java开发语言、SpringBoot框架、MySQL数据库。
第三部分 系统需求分析。包括可行性分析,功能性需求分析等。
第四部分 系统总体设计。具体包括了系统架构设计、功能结构设计和数据库设计三部分。
第五部分 系统详细设计与实现。详细介绍系统的重要模块显示页面及相关代码。
第六部分 系统测试。重点论述了对该系统主要功能进行的相关测试。
第七部分 总结。
本章节介绍了短视频推荐系统的研究背景和意义,明确了该系统在个性化推荐与平台管理中的重要作用。同时回顾了国内外相关研究现状,分析了国内外的研究进展。最后,概述了论文结构安排,为后续章节的展开奠定了基础。
2 开发技术介绍
Java是一种跨平台的编程语言,广泛用于开发各种类型的应用程序,包括Web应用、移动应用和大型软件系统。在短视频推荐系统中,Java通常用于后端开发,提供强大的处理能力和稳定性。同时Java是一种面向对象的编程语言,支持封装、继承和多态等特性,使代码更易于维护和重用。还拥有丰富的标准库和第三方框架,如Spring、Hibernate等,可以大大提高开发效率。
2.2MySQL数据库
MySQL是一种流行的开源关系型数据库管理系统,用于存储和管理数据。在短视频推荐系统中,MySQL可以用于数据存储、数据查询和数据管理等方面,用户可以免费使用和修改源代码,为平台提供可靠和高性能的数据库支持。MySQL支持多种存储引擎,如InnoDB和MyISAM,可以根据不同的应用场景选择合适的存储引擎,以提高性能;提供了多种数据安全机制,如用户权限管理、数据加密和备份恢复等,确保数据的安全性。
2.3Spring Boot框架
Spring Boot是一个用于构建微服务的Java框架,简化了Spring应用程序的开发和部署过程。Spring Boot通过自动配置和约定优于配置的理念,简化了Spring应用程序的开发过程,使开发者可以更快地构建和部署应用程序;拥有丰富的生态系统,如Spring Cloud、Spring Security等,可以满足各种企业级应用的需求。在短视频推荐系统中,Spring Boot可以快速搭建后端服务,并实现各种功能模块的集成和管理。
Vue.js 是一款轻量级、渐进式的 JavaScript 框架,广泛用于构建现代化的单页应用程序。其核心优势在于简单易用、数据绑定和组件化开发。通过虚拟DOM技术,Vue.js 能够高效更新界面,提升用户体验。它具有灵活性和高效性,支持与其他库或项目的无缝集成,适合开发动态、交互性强的前端界面。在短视频推荐系统的前端开发中,Vue.js 能帮助实现用户界面设计,使系统更加友好和易用。
本章节介绍了本研究中使用的核心开发技术,包括Java语言作为后端开发的基础,MySQL数据库用于数据存储与管理,Spring Boot框架提供高效的后端服务架构,Vue.js框架则用于构建动态前端界面。通过这些技术的结合,确保系统的高效性、可扩展性与用户体验。
3.1.1技术可行性分析
短视频推荐系统采用Java、Spring Boot、Vue.js和MySQL技术栈,具有较高的技术可行性。Java语言作为后端开发的主力,具备高效、稳定的特性,适合处理大量并发请求。Spring Boot框架提供简化的开发环境,能够高效搭建后端服务并进行快速开发。Vue.js框架用于前端开发,简洁易用,能够满足良好的用户体验需求。MySQL数据库支持高并发访问,能高效管理大量数据,整体技术架构成熟且符合当前短视频平台的开发要求。
系统的开发基于开源技术,采用Java、Spring Boot、Vue.js等广泛使用的框架和MySQL数据库,这些技术的使用大大降低了开发和维护成本。分布式架构的应用可以根据实际需求弹性扩展,减少硬件投入。长期来看,个性化推荐和平台管理功能的提升有助于增强平台的用户粘性,从而推动平台盈利,具备较好的经济效益。
系统的设计具有较高的操作可行性。管理员通过可视化后台管理界面,能够便捷地管理平台内容和用户互动,提升操作效率。前端界面采用Vue.js开发,简单直观,用户可以轻松进行视频浏览、评论、互动等操作。推荐算法基于协同过滤模型,系统架构清晰、功能易用,能够提供高效、精准的个性化推荐服务,确保系统操作顺畅、便捷,符合用户的操作习惯。
3.1.4社会可行性分析
短视频推荐系统充分考虑了内容管理与用户互动的合理性,能够有效控制不当言论和违规内容,保障平台的合规性和健康性。通过智能化内容审核和管理员的监控功能,确保平台内容的合法性,推动正能量内容的传播。同时,系统根据不同用户群体的需求进行精准推荐,促进用户和社会的和谐互动,符合社会发展的需求,有助于社会文化的传播与发展。
综上所述,从技术、经济、操作和社会四个维度来看,短视频推荐系统的开发均具备高度的可行性。
3.2功能需求分析
视频推荐系统为用户提供个性化的视频推荐、收藏、分享和互动体验;管理员则通过后台管理视频内容、用户行为、数据分析和公告信息,确保平台内容和运营的健康与高效。这套设计兼顾了用户体验和管理效率。
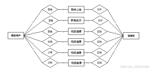
普通用户通过首页浏览个性化视频推荐,查看系统公告和新闻资讯,方便快捷地进行视频观看与交流。个人中心提供了便捷的管理和操作界面,用户可以管理自己的视频收藏、分享历史和点赞记录,提升个性化体验。普通用户角色用例如下图所示。

图3.1普通用户用例图
管理员可通过后台首页分析用户行为数据,管理平台用户、视频内容和互动信息。包括视频类型、收藏、分享、点赞的统计和管理,确保内容更新及时,且符合平台规范。管理员还可管理数据导入导出,保持系统健康运行。管理员角色用例如下图所示。

图3.2管理员用例图
系统总体设计
系统基于SpringBoot框架进行开发,整体架构分为VIEW层、Controller层、Model层、DAO层以及数据持久化层。VIEW层支持通过计算机浏览器访问系统,与Controller层密切协作,共同实现前端页面的数据展示。Controller层作为控制层,负责接收前端发送的请求参数并进行业务逻辑处理,随后返回相应的路径或数据。Model层则主要承担服务层的功能,负责业务逻辑的处理与执行。DAO层及持久化数据存储层则专注于与数据库的交互,确保数据的持久化存储。整个系统架构如图4-1所示。

图4.1系统架构图
功能模块设计是系统开发过程中的重要阶段,将系统划分为不同的模块,每个模块负责完成特定的功能或任务。短视频推荐系统由多个功能模块组成,每个模块下又包含具体的功能操作。功能模块图如下图所示。

图4.2系统功能结构图
首页:首页展示精选推荐视频、轮播图和个性化推荐内容,基于用户行为数据,如观看历史和互动记录,智能推送相关视频,提供直观的入口和便捷的内容浏览体验。
系统公告:提供最新的系统公告和平台通知,包括维护信息、活动预告等,用户可以按时间排序查看,支持关键字搜索功能,帮助用户快速获取所需的重要信息。
新闻资讯:用户可以浏览平台内的新闻和行业动态,支持多种分类浏览(如平台新闻、影视行业新闻等),也能通过关键词搜索相关内容,确保用户能够轻松找到自己感兴趣的信息。
视频信息:用户可以观看视频、对喜欢的视频进行收藏、分享、点赞、打分等互动操作,增强社交互动和内容体验。
个人中心:个人中心展示用户的基本信息和系统推荐的视频内容,用户可以查看和管理自己收藏的视频、分享历史和点赞记录,轻松进行内容筛选和操作,提升个性化体验。
后台首页:后台首页提供对平台活动的全面统计,展示收藏、分享和点赞等数据的汇总与分析,帮助管理员实时监控用户行为趋势和平台活跃度,确保运营策略及时调整。
用户管理:管理员可对平台的所有用户进行管理,包括普通用户和管理员账号的创建、删除、禁用等操作,并能快速搜索特定用户,查看其账户信息和操作记录,保证平台的安全和健康运营。
视频类型管理:管理员负责维护视频类型分类,包括电影、电视剧、纪录片、短视频等,以便用户快速找到自己感兴趣的视频类型,也有利于平台内容的组织与管理。
视频信息管理:管理员可对平台内的视频信息进行添加、修改和删除,包括视频的标题、封面、标签和播放链接等,确保视频内容的更新和准确性,保证平台内容的时效性和高质量。
收藏信息管理:管理员可以查询和统计平台上用户的收藏信息,分析用户偏好,支持数据导出,便于进行进一步的数据分析和营销策略调整。
分享信息管理:管理员可以查看和管理用户的分享记录,了解平台视频的传播效果,支持筛选和删除无效或不合规的分享记录,确保平台内容的传播符合规范。
点赞信息管理:管理员记录和分析用户的点赞行为,提供对点赞数据的统计分析,帮助理解平台视频受欢迎程度,从而优化视频内容和推荐算法。
数据信息管理:提供强大的数据管理功能,包括按照视频ID、发布日期、点赞数等条件查询数据,重置无效数据,导出数据用于报告和分析,支持批量删除不合规数据,确保平台数据的准确性和合规性。
系统管理:管理员可通过系统管理功能维护平台的轮播图内容,确保首页展示的内容始终新鲜且符合平台定位;同时,管理敏感词库,屏蔽不合规的内容,保障平台内容的健康和规范。
系统公告管理:管理员可发布、编辑和删除系统公告,确保平台及时发布维护通知、活动公告等重要信息,确保用户能在第一时间知晓平台动态,维持信息流的畅通。
新闻资讯管理:管理员负责发布、编辑和管理平台新闻资讯,确保内容及时更新,分类清晰,覆盖视频相关行业动态和平台内部新闻,帮助用户快速了解平台的最新动态和行业发展趋势。
4.4数据库设计
4.4.1数据库概念设计
- 整体E-R图设计
数据库概述的目的是通过对数据结构、数据项目和对数据的分析,来对不同的对象及其相互关系进行设计。系统总E-R图如下图所示。

图4.3系统总E-R图
- 实体属性图设计
(1)普通用户实体
普通用户的信息包含账号、密码、昵称、邮箱、身份、姓名、联系方式等信息。实体属性图如下图所示:

图4.4 普通用户实体图
(2)视频信息实体
视频信息的信息包含视频主题、视频类型、视频来源、简短视频、视频封面、评分、创建时间、编辑时间等信息。实体属性图如下图所示:

图4.5 视频信息实体图
(3)数据信息实体
数据信息包含观看记录、点赞数量、评论数量、视频标题、点击收藏、视频ID、发布日期等信息。实体属性图如下图所示:

图4.6 数据信息实体图
4.4.2数据库表结构设计
在E-R图确定后,接下来可以根据实体和关系的属性设计数据库表结构。在E-R图明确了实体和它们之间的关系后,接下来可以开始设计数据库表结构。每个实体对应一个数据库表,每个属性对应表中的字段。如下列表格所示,在此列举主要数据表。
普
本章节详细介绍了系统的总体设计。首先,系统架构设计展示了整体架构与技术选型,确保了系统的高效性与可扩展性。接着,给出了系统的功能结构图,并对普通用户与管理员的各项功能进行了详细描述。数据库设计部分包括概念设计和表结构设计,确保数据存储与管理的高效性与一致性。通过这些设计,系统能够实现用户个性化推荐、内容管理及高效数据处理等核心功能。
表 4-1-ordinary_users(普通用户)
| 编号 | 字段名 | 类型 | 长度 | 是否非空 | 是否主键 | 注释 |
| 1 | ordinary_users_id | int | 是 | 是 | 普通用户ID | |
| 2 | user_name | varchar | 64 | 否 | 否 | 用户姓名 |
| 3 | user_phone_number | varchar | 64 | 否 | 否 | 用户电话 |
| 4 | examine_state | varchar | 16 | 是 | 否 | 审核状态 |
| 5 | user_id | int | 是 | 否 | 用户ID | |
| 6 | create_time | datetime | 是 | 否 | 创建时间 | |
| 7 | update_time | timestamp | 是 | 否 | 更新时间 |
表 4-2-data_information(数据信息)
| 编号 | 字段名 | 类型 | 长度 | 是否非空 | 是否主键 | 注释 |
| 1 | data_information_id | int | 是 | 是 | 数据信息ID | |
| 2 | watch_history | varchar | 64 | 否 | 否 | 观看记录 |
| 3 | number_of_likes | double | 否 | 否 | 点赞数量 | |
| 4 | number_of_comments | double | 否 | 否 | 评论数量 | |
| 5 | video_title | varchar | 64 | 否 | 否 | 视频标题 |
| 6 | click_to_bookmark | double | 否 | 否 | 点击收藏 | |
| 7 | video_id | varchar | 64 | 否 | 否 | 视频ID |
| 8 | release_date | varchar | 64 | 否 | 否 | 发布日期 |
| 9 | create_time | datetime | 是 | 否 | 创建时间 | |
| 10 | update_time | timestamp | 是 | 否 | 更新时间 |
表 4-3-score(评分)
| 编号 | 字段名 | 类型 | 长度 | 是否非空 | 是否主键 | 注释 |
| 1 | score_id | int | 是 | 是 | 评分ID | |
| 2 | user_id | int | 是 | 否 | 评分人 | |
| 3 | nickname | varchar | 64 | 否 | 否 | 昵称 |
| 4 | score_num | double | 是 | 否 | 评分 | |
| 5 | create_time | timestamp | 是 | 否 | 创建时间 | |
| 6 | update_time | timestamp | 是 | 否 | 更新时间 | |
| 7 | source_table | varchar | 255 | 否 | 否 | 来源表 |
| 8 | source_field | varchar | 255 | 否 | 否 | 来源字段 |
| 9 | source_id | int | 是 | 否 | 来源ID |
表 4-4-sensitive_vocabulary(敏感词汇)
| 编号 | 字段名 | 类型 | 长度 | 是否非空 | 是否主键 | 注释 |
| 1 | sensitive_vocabulary_id | int | 是 | 是 | 敏感词汇ID | |
| 2 | sensitive_vocabulary | varchar | 64 | 否 | 否 | 敏感词汇 |
| 3 | create_time | datetime | 是 | 否 | 创建时间 | |
| 4 | update_time | timestamp | 是 | 否 | 更新时间 |
表 4-5-sharing_information(分享信息)
| 编号 | 字段名 | 类型 | 长度 | 是否非空 | 是否主键 | 注释 |
| 1 | sharing_information_id | int | 是 | 是 | 分享信息ID | |
| 2 | video_theme | varchar | 64 | 否 | 否 | 视频主题 |
| 3 | video_type | varchar | 64 | 否 | 否 | 视频类型 |
| 4 | video_source | varchar | 64 | 否 | 否 | 视频来源 |
| 5 | short_video | varchar | 255 | 否 | 否 | 简短视频 |
| 6 | ordinary_users | int | 否 | 否 | 普通用户 | |
| 7 | user_name | varchar | 64 | 否 | 否 | 用户姓名 |
| 8 | number_of_shares | varchar | 64 | 是 | 否 | 分享次数 |
| 9 | sharing_channels | text | 65535 | 否 | 否 | 分享渠道 |
| 10 | create_time | datetime | 是 | 否 | 创建时间 | |
| 11 | update_time | timestamp | 是 | 否 | 更新时间 | |
| 12 | source_table | varchar | 255 | 否 | 否 | 来源表 |
| 13 | source_id | int | 否 | 否 | 来源ID | |
| 14 | source_user_id | int | 否 | 否 | 来源用户 |
表 4-6-video_type(视频类型)
| 编号 | 字段名 | 类型 | 长度 | 是否非空 | 是否主键 | 注释 |
| 1 | video_type_id | int | 是 | 是 | 视频类型ID | |
| 2 | video_type | varchar | 64 | 否 | 否 | 视频类型 |
| 3 | create_time | datetime | 是 | 否 | 创建时间 | |
| 4 | update_time | timestamp | 是 | 否 | 更新时间 |
表 4-7-video_information(视频信息)
| 编号 | 字段名 | 类型 | 长度 | 是否非空 | 是否主键 | 注释 |
| 1 | video_information_id | int | 是 | 是 | 视频信息ID | |
| 2 | video_theme | varchar | 64 | 否 | 否 | 视频主题 |
| 3 | video_type | varchar | 64 | 否 | 否 | 视频类型 |
| 4 | video_source | varchar | 64 | 否 | 否 | 视频来源 |
| 5 | short_video | varchar | 255 | 否 | 否 | 简短视频 |
| 6 | video_cover | varchar | 255 | 否 | 否 | 视频封面 |
| 7 | video_introduction | longtext | 4294967295 | 否 | 否 | 视频简介 |
| 8 | hits | int | 是 | 否 | 点击数 | |
| 9 | comment_len | int | 是 | 否 | 评论数 | |
| 10 | recommend | int | 是 | 否 | 智能推荐 | |
| 11 | collect_information_limit_times | int | 是 | 否 | 收藏限制次数 | |
| 12 | sharing_information_limit_times | int | 是 | 否 | 分享限制次数 | |
| 13 | like_information_limit_times | int | 是 | 否 | 点赞限制次数 | |
| 14 | create_time | datetime | 是 | 否 | 创建时间 | |
| 15 | update_time | timestamp | 是 | 否 | 更新时间 |
系统详细设计与实现
用户登录功能允许已注册的用户通过输入邮箱或手机号及密码登录平台,进入个人专属页面。为了增强安全性,系统支持密码加密存储,且提供忘记密码功能,确保用户能够找回账户。界面图如下所示。

图5.1用户登录界面设计
在登录页面,用户顺序输入用户名和密码,然后点击“登录”按钮。系统对输入的用户名和密码进行认证,认证通过后,用户进入平台首页。如果认证失败,系统提示错误信息。流程图如下:

图5.2登录流程图
登录关键代码如下:

前台首页展示轮播图和基于协同过滤算法的视频推荐。轮播图展示热门和新发布的视频,而推荐内容则根据用户的观看历史进行智能推荐,提升用户的观看体验并增强平台的互动性和黏性。界面图如下所示。

图5.3前台首页界面设计
关键代码如下:

管理员可以在后台管理新闻资讯,包括发布、编辑和删除资讯内容,确保平台信息的及时更新。界面图如下所示。

图5.4新闻资讯添加界面设计
添加关键代码如下:

普通用户则可以查看最新的行业动态、平台活动和合作内容,保持对平台的关注。界面涉及如下:

图5.5新闻资讯查看页面图
关键代码如下:

5.4用户管理模块
管理员可以在“用户管理”页面查看平台上所有用户的信息,区分管理员和普通用户,并对用户进行禁用、删除等操作。管理员也可以对用户进行权限管理。界面图如下所示。

图5.6用户删除界面设计
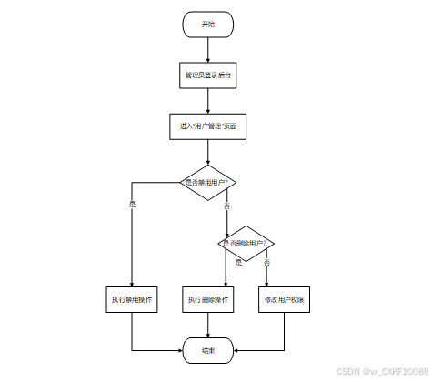
管理员登录后台后,进入“用户管理”页面,可以选择查看不同类别的用户(管理员、普通用户),并执行禁用、删除或修改权限等操作。流程图如下:

图5.7用户管理流程图
用户删除关键代码如下:

管理员可以在“视频信息管理”页面进行增、删、改、查等操作,以便灵活管理平台上的视频。管理员可以手动添加视频,删除不合适的内容,修改视频推荐状态,或者查看当前视频列表。界面如下所示。

图5.8视频添加界面设计
管理员进入“视频信息管理”页面,可以选择增、删、改视频。添加视频时,选择上传或选择推荐视频内容,修改视频时可以修改信息,删除视频则移除视频。流程图如下:

图5.9视频信息管理流程图
添加关键代码如下:

用户则可通过前端页面进行搜索、观看、收藏、分享、点赞和打分等互动。此功能提升了平台内容的管理效率与用户参与度。界面如下所示。

图5.10视频信息查看页面图
关键代码如下:

管理员可对平台上的数据进行全面管理,包括查询、重置、导出、删除等操作,并可下载和导入文档。数据管理涵盖观看记录、点赞数量、评论数量等,为平台运营提供数据支持与分析依据。界面如下所示。

图5.11数据信息管理界面设计
关键代码如下:

本章详细介绍了系统各个模块的设计与实现,包括用户登录模块、前台首页模块、新闻资讯管理模块、用户管理模块、视频信息管理模块以及数据信息管理模块。每个模块的设计都紧密围绕平台的功能需求,确保用户与管理员都能获得良好的体验。通过系统的模块化设计,提高了系统的可维护性和扩展性,为平台未来的优化和升级提供了坚实的基础。
测试的主要目的是确保系统的功能和性能满足预期的需求,同时识别和修复潜在的缺陷。通过系统测试,可以验证各个功能模块的正确性和稳定性,确保系统在不同使用场景下的表现符合设计要求。测试目的包括确认系统功能的完整性、验证数据处理的准确性、评估系统的性能和安全性。测试还可以提高用户满意度,保证用户在使用系统时获得流畅和可靠的体验。通过全面的测试,可以降低后期维护成本,减少系统上线后出现故障的风险,从而保障系统的长期稳定运行。
6.2测试方法
在系统中,测试方法主要依赖于测试用例的设计与执行。测试用例是根据系统需求文档编写的,覆盖所有功能模块及其边界情况。每个测试用例包含输入数据、预期结果和实际结果的对比,以验证系统的功能是否按预期工作。
常见的测试用例包括功能测试用例、边界测试用例和异常测试用例。功能测试用例针对系统的各项功能进行验证;边界测试用例则侧重于输入数据的边界条件,验证系统在极端情况下是否能够稳定运行;异常测试用例则用于验证系统在处理错误输入或异常情况时的反应。本文选择功能测试用例进行系统测试。
在测试执行过程中,记录每个用例的执行结果,并根据实际结果与预期结果的对比,判断系统是否存在缺陷。通过系统化的测试用例执行,可以有效提高测试的覆盖率和效率,为系统的最终上线提供保障。
6.3测试内容
在进行用户功能测试时,测试的目的是确保系统中每个模块能够按照预期正确地运行,特别是涉及到用户的核心功能,包括用户注册、用户登录、公告资讯查看、观看视频、数据信息管理等。功能测试表如下所示。
(1)用户注册功能的测试目的是验证新用户在系统中成功创建账号的流程,确保各种情况(如正常注册、用户名冲突、格式错误等)都能正确处理。测试表如下所示:
表6.1用户注册测试表
| 测试编号 | 功能模块 | 测试用例描述 | 测试结果 |
| 1 | 用户注册 | 输入正确的用户名和密码 | 注册成功,提示注册完成 |
| 2 | 用户注册 | 输入已存在的用户名 | 注册失败,提示用户名已存在 |
| 3 | 用户注册 | 输入格式错误的邮箱地址 | 注册失败,提示邮箱格式错误 |
| 4 | 用户注册 | 不输入密码 | 注册失败,提示密码不能为空 |
| 5 | 用户注册 | 输入弱密码(如123456) | 注册失败,提示密码强度不足 |
(2)用户登录功能的测试目的是确保已普通用户能顺利登录平台,并验证系统对不同登录情境(如用户名或密码错误)的处理方式。以下为用户登录测试用例表,涵盖了不同输入情境和预期结果。
表6.2用户登录测试表
| 测试编号 | 功能模块 | 测试用例描述 | 测试结果 |
| 1 | 用户登录 | 输入正确的用户名和密码 | 登录成功,进入用户主页 |
| 2 | 用户登录 | 输入错误的用户名 | 登录失败,提示用户名不存在 |
| 3 | 用户登录 | 输入错误的密码 | 登录失败,提示密码错误 |
| 4 | 用户登录 | 输入未注册的邮箱地址 | 登录失败,提示该邮箱未注册 |
| 5 | 用户登录 | 选择第三方账号登录 | 成功登录,跳转至用户主页 |
(3)公告资讯查看功能的测试目的是验证用户能正确浏览平台发布的公告信息,并确保系统能展示最新的公告内容。以下为公告资讯查看测试用例表,涵盖了不同情境下的测试和预期结果。
表6.3公告资讯查看测试表
| 测试编号 | 功能模块 | 测试用例描述 | 测试结果 |
| 1 | 公告资讯 | 用户进入公告页面,查看最新公告 | 公告列表显示正常,内容准确 |
| 2 | 公告资讯 | 公告内容有特殊字符或HTML标签 | 公告内容显示正确,无乱码或安全漏洞 |
| 3 | 公告资讯 | 点击公告详情查看完整内容 | 展示公告详情页面,内容完整无缺失 |
| 4 | 公告资讯 | 无新公告时,提示暂无公告 | 提示用户暂无公告,页面显示为空状态 |
| 5 | 公告资讯 | 公告列表按发布时间排序 | 按时间排序正确,最新公告位于最前 |
(4)观看视频模块的测试表,涵盖了不同情况下观看视频的测试用例。通过这些测试用例,确保视频播放功能的稳定性和流畅性,验证了用户观看视频时的体验。测试表如下所示:
表6.4观看视频测试表
| 测试编号 | 功能模块 | 测试用例描述 | 测试结果 |
| 1 | 观看视频 | 选择视频并点击播放 | 视频正常播放,不卡顿 |
| 2 | 观看视频 | 视频加载失败时显示“视频加载失败”提示 | 显示“视频加载失败”提示 |
| 3 | 观看视频 | 视频播放时选择暂停按钮,视频暂停 | 视频成功暂停 |
| 4 | 观看视频 | 视频播放时选择继续按钮,视频继续播放 | 视频继续播放 |
| 5 | 观看视频 | 在不支持的设备上播放视频 | 显示“不支持的视频格式或设备”提示 |
(5)管理员能够对平台的数据进行全面管理,包括用户行为数据、视频互动数据等。管理员可执行查询、重置、导出、删除等操作,也可以导入文档。系统能够支持导出视频观看记录、点赞数量、评论数量等关键指标的数据分析。测试表如下所示:
表6.5数据信息管理测试表
| 测试编号 | 功能模块 | 测试用例描述 | 测试结果 |
| 1 | 数据信息管理 | 管理员查询观看记录数据,结果准确展示 | 查询结果正确,展示数据无误 |
| 2 | 数据信息管理 | 管理员导出点赞数量统计数据,文件下载成功 | 导出的文件内容正确,能够成功下载 |
| 3 | 数据信息管理 | 管理员删除某条观看记录,删除后数据消失 | 删除操作成功,数据已删除 |
| 4 | 数据信息管理 | 管理员重置点赞数量统计,数据恢复为初始值 | 重置操作成功,点赞数重置为零 |
| 5 | 数据信息管理 | 管理员导入视频数据文件,导入无误 | 导入成功,数据正确入库 |
6.4本章小结
本章详细介绍了系统测试的目的、方法和内容。测试的主要目的是确保系统各个功能模块的正常运行,验证系统是否符合设计要求,并提升系统的稳定性和用户体验。通过采用多种测试方法,包括功能测试、性能测试、安全性测试等,全面检查了系统的各项功能。测试内容覆盖了用户登录、视频播放、数据管理等关键模块,为系统的优化和上线提供了保障。
结 论
本研究针对视频推荐系统的需求,通过结合现代技术手段,包括Java语言、Spring Boot框架、Vue.js前端技术和MySQL数据库,构建了一个高效且易于扩展的视频平台。系统的设计有效地满足了用户对于个性化视频推荐和互动体验的需求,同时提升了平台管理员在数据管理、内容更新和用户行为监控方面的效率。通过智能推荐算法和精准的数据分析,系统能够为用户提供量身定制的观看建议,增强用户黏性,并支持平台运营方进行有效的数据监控和决策分析。
该系统的实现使得视频平台能够更好地满足多元化的用户需求,推动了平台的个性化发展和智能化管理。同时,系统架构的灵活性和可扩展性为未来平台的功能拓展和优化提供了有力保障。综上所述,本文所提出的视频推荐系统不仅提高了用户的使用体验,还为平台的长期运营和发展奠定了坚实的技术基础,为相关领域的研究和应用提供了有价值的参考。
参考文献
- 杨陈指南,吴艳.关于校园助手APP的设计[N].山西科技报,2023-12-25(B06).
- 张天宇, 王志豪, 刘博. 校园短视频平台用户行为分析与推荐算法设计[J]. 计算机应用与软件, 2022, 39(10): 162-168.
- 李鹏飞, 周晓晨, 王晨. 校园短视频APP内容生态建设研究[J]. 信息与管理, 2022, 29(6): 117-123.
- 李琳. 大学生群体中的短视频平台使用研究[J]. 教育研究, 2023, 44(3): 91-98.
- 唐帅虎.融媒体环境下短视频赋能校园新闻宣传更“有温度”的路径研究[J].电影研究,2023,(05):123-125.
- 王婷婷.融合共生:基于抖音短视频的高校校园文化建设探索[J].中国多媒体与网络教学学报(中旬刊),2023,(07):159-162.
- 米平平,郝丽,霍妍铭.华南农业大学艺术学院短视频作品精选[J].中国造纸,2023,42(03):164.
- 王洁.抖音短视频助力高职校园文化建设策略研究[J].湖北工业职业技术学院学报,2023,36(01):12-14.
- 仝威,校园智能视频综合管理平台.陕西省,陕西翔飞电子工程有限公司,2022-12-01.
- 陈子鑫.华师大校园短视频App的设计与实现[D].华东师范大学,2023.
- Johnson, A. The impact of short video platforms on university social networks[J]. Journal of Social Media Studies, 2023, 16(2): 245-256.
- Martin, R., Taylor, M. Influence of content recommendation algorithms on user engagement in short video platforms[J]. Journal of Digital Media & Society, 2023, 12(4): 201-213.
- Baker, L., Johnson, P. Academic applications of short video platforms in higher education[J]. Educational Technology Research, 2023, 41(3): 122-131.
- Chen X ,Huang H ,Lin H .New Impetus of Campus Culture Education Based on Short Videos[J].Frontiers in Educational Research,2022,5(15):
- Ankur G ,Purnendu P .Towards a resource efficient and privacy-preserving framework for campus-wide video analytics-based applications[J].Complex & Intelligent Systems,2022,9(1):161-176.
致 谢
在完成这个系统的旅程中,我收获了许多宝贵的帮助和支持,心中充满了感激。导师的悉心指导如同灯塔,照亮了我在学术和实践中的每一步,让我能够克服重重困难,找到解决问题的最佳路径。同学之间的交流与合作也给了我莫大的启发,那些讨论、分享和互相鼓励的时刻,不仅丰富了我的知识体系,更让我感受到集体智慧的力量。父母一直以来的支持和信任,则是我最坚实的后盾,无论遇到什么挑战,他们的理解和鼓励总能给我力量,让我勇往直前。这段经历让我明白,个人的成长离不开他人的支持与陪伴,正是这些温暖的力量汇聚在一起,才使得今天的成果成为可能。感谢所有在我求学和探索道路上给予帮助的人,未来我会继续努力,不负众望。
966

被折叠的 条评论
为什么被折叠?



