目录
摘 要
本论文设计并实现了一个基于Django框架的Python招聘网站数据分析系统,系统主要包括求职用户、企业用户和管理员三种角色,提供了全面的功能模块,以满足招聘和求职的需求。通过使用Django框架,系统实现了高效的数据处理和安全的用户管理。系统前端采用B/S架构,用户可通过浏览器轻松访问,进行招聘信息浏览、发布交流、应聘管理等操作。后端采用MySQL数据库进行数据存储,并通过数据分析模块,帮助企业更好地了解招聘需求和求职趋势。
该系统不仅提供了招聘信息、招聘资讯、面试通知等多样化的功能,还对招聘交流、团队活动、求职信息等进行了详细的管理与分析。管理员可以方便地对系统中的各项数据进行监督和管理,包括用户信息、招聘信息、应聘信息等,有效提升了信息流通的透明度和平台的运行效率。通过数据统计和分析,企业能够根据招聘需求实时调整招聘策略,优化招聘过程,提高招聘效率。
关键词:Django框架,Python,数据分析,招聘网站。
Abstract
This paper designs and implements a Python recruitment website data analysis system based on the Django framework. The system mainly includes three roles: job seeking users, enterprise users, and administrators, providing comprehensive functional modules to meet the needs of recruitment and job seeking. By using the Django framework, the system achieves efficient data processing and secure user management. The front-end of the system adopts B/S architecture, and users can easily access it through a browser to browse recruitment information, publish and communicate, and manage job applications. The backend uses MySQL database for data storage, and through data analysis modules, helps enterprises better understand recruitment needs and job search trends.
This system not only provides diverse functions such as recruitment information, job postings, and interview notifications, but also provides detailed management and analysis of recruitment communication, team activities, job search information, and more. Administrators can easily supervise and manage various data in the system, including user information, recruitment information, job application information, etc., effectively improving the transparency of information flow and the operational efficiency of the platform. Through data statistics and analysis, companies can adjust their recruitment strategies in real time according to their recruitment needs, optimize the recruitment process, and improve recruitment efficiency.
Keywords: Django framework, Python,Data analysis, recruitment websites.
第一章 绪 论
1.1研究背景及意义
随着互联网技术的快速发展,招聘行业逐渐从传统的线下模式转向线上平台,招聘信息的发布、求职者的应聘和企业的招聘管理都逐步数字化。传统的招聘方式在信息传递速度、数据存储与管理、互动沟通等方面存在较大瓶颈,难以满足现代招聘需求。基于此,设计和开发一个高效、智能化的招聘网站系统显得尤为重要,它不仅能够提高招聘效率,还能改善用户体验,提升平台的运营效益。
在这一背景下,基于Django框架的招聘网站数据分析系统应运而生。该系统结合了前端展示与后台管理功能,能够实现招聘信息的高效发布、管理和分析。通过数据统计与分析功能,企业能够精准了解招聘需求与市场动态,从而优化招聘决策;求职者也可以通过该平台高效浏览、应聘岗位,实现个人职业发展的规划。此系统的设计与实现,不仅推动了招聘行业信息化进程,也为企业与求职者提供了更便捷、更透明的互动平台,具有显著的社会和经济意义。
1.2国内外研究现状
在国外,招聘网站及其数据分析系统的发展较为成熟,许多领先的招聘平台通过构建完整的在线招聘系统,优化了招聘流程并提升了用户体验。像LinkedIn、Indeed和Glassdoor等平台,不仅提供了职位信息发布和求职服务,还引入了数据分析和推荐算法,帮助企业精准筛选候选人,同时也为求职者提供个性化的职位推荐。这些平台通过分析大量用户数据和招聘趋势,提供了更加智能化的招聘决策支持。与此同时,国外的招聘平台也注重用户数据的保护和隐私安全,采用了严格的数据安全措施,确保用户信息的安全性。
在国内,随着互联网技术的迅速发展,招聘平台如猎云网、智联招聘和前程无忧等,逐渐成为招聘市场的重要组成部分。这些平台的功能不仅涵盖了传统的职位发布、求职者筛选等基本功能,还逐渐引入了数据分析模块,帮助企业识别招聘需求的变化趋势,进行招聘策略的优化。国内的招聘平台在大数据技术的应用上也逐渐取得进展,许多平台通过数据分析了解求职者的行为习惯,从而为招聘方提供更有效的招聘信息。然而,国内大部分平台仍处于基础信息管理阶段,虽然数据分析开始被应用,但整体数据处理能力和精准度与国外领先平台相比仍有差距。
总的来说,国外招聘网站的数据分析系统较为完善,能够通过强大的数据处理能力和智能化的算法提供精准的招聘服务。而国内招聘平台虽然起步较晚,但随着大数据和云计算等技术的应用,逐步提高了招聘效率和信息的透明度。未来,随着技术的不断发展,国内招聘平台的数据分析系统将进一步得到优化和完善,能够更好地满足企业和求职者的多样化需求。
1.3论文组织结构
本论文共分为七个主要章节,具体结构如下:
1. 绪论:介绍研究背景与意义,回顾国内外研究现状,并概述论文的组织结构。
2. 相关技术介绍:本章节将对招聘网站数据分析系统的实现关键技术进行简要介绍。
3. 需求分析:对系统的功能需求和非功能需求进行分析,明确用户和管理员的需求,并进行可行性分析,包括技术、操作和经济可行性。
4. 系统设计:涵盖系统架构设计、系统模块设计,并进行数据库的概念设计与表设计。
5. 系统实现:具体描述各个功能模块的实现过程,展示系统如何根据需求进行开发。
6. 系统测试:阐述测试的目的,分析测试结果并得出结论,以验证系统的稳定性和功能完整性。
7. 总结:总结研究的主要成果和贡献,指出存在的不足及未来的研究方向。
第二章 关键技术
2.1B/S体系结构
B/S体系[1],即Browser/Server体系,是一种常见的网络应用程序架构。其工作原理基于客户端与服务器之间的请求-响应模型。用户通过浏览器向服务器发送请求,服务器接收到请求后进行处理,并生成相应的响应结果,最终将响应返回给客户端。浏览器接收到服务器返回的响应后,解析其中的标记语言(如HTML[2]),并根据CSS样式表和PythonScript脚本来渲染页面,呈现给用户。用户可以与页面进行交互,例如点击链接、填写表单等操作,这些操作会触发新的请求,循环执行上述过程。
2.2Django框架
Django是一个使用Python语言开发的Web应用程序框架[3]。它提供了一种简单而强大的方式来构建复杂的网站和应用程序。通过使用Django,开发人员可以更轻松地处理数据库、创建用户界面和处理用户请求。它还提供了一个自动生成管理界面的功能,使得管理后台数据变得更加简单。Django还具有强大的安全功能,可以保护网站免受常见的网络攻击[4]。总之,Django是一个非常实用和易于学习的框架,适用于各种规模的Web项目。无论你是初学者还是经验丰富的开发人员,都可以从Django的便利性和灵活性中受益。
2.3MySQL数据库
MySQL是一种广泛使用的开源关系型数据库管理系统[5](RDBMS),其稳定性、可靠性和卓越性能使其成为众多应用程序的首选数据库。MySQL支持标准SQL语法,并提供丰富的功能和特性,如事务处理、触发器和存储过程等,以满足开发者对数据管理和操作的需求。MySQL具有良好的可扩展性,支持主从复制、分布式架构和集群部署,适用于各种规模和负载的应用场景。作为一个开源项目,MySQL拥有庞大的用户社区和活跃的开发者社区,为用户提供了丰富的文档、教程和支持资源。总之,MySQL是一款可靠、强大且灵活的关系型数据库管理系统[6],通过其卓越性能和可扩展性,帮助开发者高效地管理和操作数据,并得到了广大用户的认可和应用。
2.4Python语言
Python是一种简洁易读、跨平台且功能强大的编程语言[7]。它拥有庞大而活跃的社区,提供了丰富的第三方库和框架,如NumPy、Pandas和Django,使开发人员能够快速构建各种应用程序。Python在数据处理和科学计算方面表现出色,通过相关库和工具,可以进行数据分析、机器学习和科学计算等任务。此外,Python广泛应用于Web开发[8]、自动化脚本、网络爬虫等领域,其多样性使其成为一个全能的编程语言。无论是初学者还是有经验的开发者,Python的简单语法、跨平台性以及强大的社区支持都能为提供高效、优雅和可靠的编程体验。总之,Python是一个强大而灵活的编程语言,深受开发人员喜爱,并在各个领域得到广泛应用。
2.5数据分析
数据分析是通过收集、清洗、处理和分析大量数据,提取有价值信息的过程。通过应用统计学、数学模型和分析工具,数据分析能够揭示隐藏在数据背后的规律和趋势,为决策提供依据。在招聘网站中,数据分析能够帮助企业识别市场招聘需求的变化,了解求职者的偏好与行为,优化招聘策略,提高招聘效率。
通过对招聘信息、求职者行为、职位需求等数据的分析,可以发现招聘过程中的关键问题,例如某类岗位的招聘难度、求职者的选择倾向等。此外,数据分析还能帮助平台优化用户体验,为求职者提供更加个性化的职位推荐,提高职位匹配度,降低招聘成本。通过精准的数据分析,平台能够为企业和求职者提供更高效、更智能的招聘服务。
第三章 系统分析
3.1系统可行性分析
3.1.1技术可行性
在技术可行性方面,选择使用Python作为开发语言,结合相应的框架Django,以实现系统的功能需求。Python作为一种简洁而强大的编程语言,具有丰富的库支持和成熟的开发社区,可以满足招聘网站数据分析系统的开发需求。Django作为Python的Web框架,提供了高度可扩展的开发环境,使得系统的设计和实现更加便捷和高效。
3.1.2经济可行性
系统开发采用开源技术栈,降低了软件授权与工具采购成本。Django框架简化了开发流程,缩短了项目周期,减少了人力投入。此外,借助云计算资源部署系统,可根据实际需求灵活调整服务器配置,进一步降低硬件成本。
3.1.3社会可行性
随着就业市场的不断变化和在线招聘需求的增加,企业和求职者对高效、智能的招聘平台需求日益增长。该系统能够提供精准的职位推荐和招聘分析,不仅提升了招聘效率,还促进了信息流通的透明性。其易于推广和普及的特点,使其在各类企业和求职者之间具有广泛的适用性和良好的市场前景。
3.1.4操作可行性
在操作可行性方面,本系统设计注重用户体验,采用了直观易用的界面设计,并提供详细的帮助文档支持,确保用户可以轻松上手使用各项功能。无论是用户还是后台管理员,都能通过简洁明了的操作流程完成信息查询和管理等任务。因此,从用户操作的角度来看,本系统具备良好的操作可行性。
3.2系统功能分析
3.2.1功能性分析
招聘网站数据分析系统划分为了前端模块和后端模块两大部分。
前端求职用户模块:
注册登录:用户可以通过注册页面创建一个新账户,输入必要的信息如用户名、邮箱和密码。登录功能允许用户输入已注册的凭证来访问他们的个人账户。系统会提供忘记密码的选项,以便用户可以重置他们的密码。
首页:求职用户登录后进入首页,首页展示轮播图、导航栏等元素,方便用户快速找到招聘交流、招聘资讯、团队活动等模块。同时,首页还提供了搜索功能,帮助用户快速查找感兴趣的内容。
招聘交流:用户可以查看招聘交流区的帖子内容,并能够根据需求搜索帖子。用户还可以发布帖子,输入标题、标签和正文等信息,进行发布。帖子支持点赞、收藏以及评论功能,用户还可以删除自己发布的帖子。
招聘资讯:求职用户可以查看最新的招聘资讯,并且支持搜索、点赞、收藏和评论等操作。通过评论功能,用户可以与其他求职者进行互动,也可对有用的资讯进行收藏,以便后续查看。
公告信息:用户能够查看学校或企业发布的公告信息,包括公告标题、发布人、发布日期等信息。公告可通过搜索进行查询,并支持点赞、收藏和评论操作。用户也可以删除自己发布的评论。
团队活动:求职用户可以查看团队活动的相关信息,包括活动名称、活动时间、活动地点和参与人员等内容。活动信息也支持搜索、点赞、收藏、评论及删除等功能。
招聘信息:求职用户可以查看各类招聘信息,具体内容包括岗位名称、薪资范围、招聘人数、岗位类型和学历要求等。招聘信息支持搜索、点赞、收藏和评论等功能,用户还可以直接应聘,并通过系统上传求职简历。
我的账户:求职用户可以在“我的账户”中修改个人资料、更新登录信息和密码。此模块允许用户更改账户信息,确保账户的安全性。
个人中心:个人中心提供个人首页和账户管理的功能,用户可以对个人信息进行管理和更新。
个人首页:个人首页展示求职用户的个人信息、求职历史、应聘状态等内容,同时可以访问求职者的求职活动和已保存的信息。
应聘信息:求职用户可以查看应聘信息,包括申请过的职位、招聘状态、面试通知等。该模块支持搜索、查询、重置和删除功能,方便管理和跟踪应聘进展。
面试通知:用户能够查看面试通知的详情,包括面试时间、地点和其他相关信息。该功能支持搜索、查询、重置和删除操作。
招聘交流:求职用户可以查看招聘交流区的帖子内容,进行评论、点赞、收藏等操作,也可以删除自己发布的帖子。
收藏:用户可以查看所有收藏的资讯、招聘信息和团队活动等内容。若不再需要某些内容,用户可以选择删除收藏。
评论管理:求职用户可以查看自己在前台发布的评论及其回复。通过输入昵称或内容,用户可以搜索并管理自己的评论,包括查询、重置和删除评论内容。
前端企业用户模块:
注册登录:企业用户通过系统进行注册并登录,注册时需要填写企业信息,登录后可使用各项招聘相关功能。
首页:企业用户登录后进入首页,首页展示轮播图、导航栏、招聘交流、招聘资讯和团队活动等推荐内容。首页还支持搜索功能,方便用户查找招聘信息、活动或资讯。
招聘交流:企业用户可以查看招聘交流区的帖子内容,并可发布招聘相关帖子。帖子内容包括标题、标签和正文等,支持点赞、收藏、评论和删除功能。
招聘资讯:企业用户可以查看最新的招聘资讯,支持搜索、点赞、收藏和评论等功能。企业还可以发布新资讯与求职者互动,并提供最新的行业动态。
公告信息:企业用户可以查看和发布公告,公告内容包括公告标题、发布人和发布日期等。公告也可以通过搜索进行查询,支持点赞、收藏和评论。
团队活动:企业用户可以查看团队活动的详细信息,包括活动名称、时间、地点和参与人员等。活动信息支持点赞、收藏、评论和删除等操作。
招聘信息:企业用户可以发布招聘信息,内容包括岗位名称、薪资范围、招聘人数、岗位类型、学历要求等信息。企业还可以管理招聘信息,查看并回复求职者的评论,删除不需要的招聘信息。
我的账户:企业用户可在“我的账户”中修改个人资料、更新登录信息和密码。此模块帮助企业管理人员保持账户安全。
个人中心:企业用户在个人中心查看招聘信息统计、应聘信息统计等数据,能够分析招聘进展与效果。
招聘信息:企业用户可以查看招聘信息的详情,管理招聘信息,并能够对职位进行增删改查。此模块还允许企业查看招聘信息的评论及相关互动。
应聘信息:企业用户可以查看应聘信息,下载求职者的简历,并发送面试通知。用户可以搜索、查询、重置和删除应聘信息。
面试通知:企业可以管理面试通知,查看面试通知的详情,发出面试邀请,支持搜索、查询、重置和删除功能。
招聘交流:企业用户可以查看招聘交流区的帖子、评论、点赞等操作,并可以删除自己发布的帖子。
收藏:企业用户可以查看自己收藏的招聘资讯、活动或帖子,并可以删除不再需要的收藏内容。
评论管理:企业用户可以查看自己发布的评论和收到的回复,支持通过昵称或内容搜索评论信息,并对页面进行查询、重置或删除。
后端管理员模块:
登录功能:管理员可以通过输入正确的用户名和密码登录到后台管理系统。系统将验证输入的信息,确保只有授权的管理员才能访问管理界面。
后台首页:管理员进入后台首页后,可以查看求职用户统计、招聘信息统计、应聘信息统计等数据,方便对系统的运行状况进行监控。管理员还可以修改个人资料和登录信息。
系统用户:管理员可以对系统中的用户进行管理,包括求职用户、企业用户和其他管理员。可以增删改查用户账号,确保系统的安全和管理的高效性。
公告信息管理:管理员可以查看和管理所有公告信息,支持公告的发布、修改、搜索、查询和删除操作。管理员也可以查看公告的评论。
模块:
团队活动管理:管理员可以管理平台上的所有团队活动信息,包括查看活动详情、活动评论以及活动的相关数据。管理员可以进行添加新的活动、搜索活动、查询活动信息、重置活动信息和删除不需要的活动。管理员还可以查看活动的评论和回复内容,确保活动信息的准确性和及时更新。
岗位分类管理:管理员可以对岗位分类进行管理,包括查看岗位分类的详情和相关信息。管理员可以添加新的岗位分类,方便企业用户进行招聘信息发布时选择合适的岗位类别。同时,管理员可以对现有岗位分类进行搜索、查询、重置和删除操作,确保岗位分类系统的准确性和合理性。
招聘信息管理:管理员可以对平台上发布的招聘信息进行管理,包括查看招聘信息的详细内容和评论信息。管理员可以对招聘信息进行增、删、改、查操作,确保平台上的招聘信息符合企业需求和规范。管理员还可以删除不合规或无效的招聘信息,同时确保招聘信息的及时更新和有效性。
应聘信息管理:管理员可以查看所有求职者的应聘信息,了解求职者的申请状态、求职意向和简历等内容。管理员可以根据需要对应聘信息进行搜索、查询、重置和删除等操作。通过应聘信息的管理,管理员可以更好地监督应聘流程,确保招聘工作的高效进行。
面试通知管理:管理员可以管理和查看所有面试通知的信息,确保面试安排的顺利进行。管理员可以对面试通知进行查看、查询、重置和删除操作,确保所有面试通知信息的准确传达。管理员还可以管理面试通知的内容,确保面试安排的清晰和及时。
系统管理:管理员负责轮播图的管理,包括查看详情、搜索和增删改查等操作,确保平台首页内容的更新与优化。
资源管理:管理员可以管理招聘资讯,包括查看和修改详情,管理资讯的分类和评论,支持增删改查操作。
交流管理:管理员可以管理招聘交流区的帖子,包括查看详情、搜索、增删改查等操作。同时,管理员还可以管理交流分类,确保用户交流内容的合规性与健康性。
3.2.2非功能性分析
招聘网站数据分析系统的非功能性需求比如招聘网站数据分析系统的安全性怎么样,可靠性怎么样,性能怎么样,可拓展性怎么样等,具体可以表示在如下3-1表格中:
表3-1招聘网站数据分析系统非功能需求表
| 安全性 | 主要指招聘网站数据分析系统数据库的安装,数据库的使用和密码的设定必须合乎规范。 |
| 可靠性 | 可靠性是指招聘网站数据分析系统能够安装用户的指示进行操作,经过测试,可靠性90%以上。 |
| 性能 | 性能是影响招聘网站数据分析系统占据市场的必要条件,所以性能最好要佳才好。 |
| 可扩展性 | 比如数据库预留多个属性,比如接口的使用等确保了系统的非功能性需求。 |
| 易用性 | 用户只要跟着招聘网站数据分析系统的页面展示内容进行操作,就可以了。 |
| 可维护性 | 招聘网站数据分析系统开发的可维护性是非常重要的,经过测试,可维护性没有问题 |
3.3系统用例分析
招聘网站数据分析系统的完整UML用例图分别是图3-1、3-2。
求职用户角色用例如下图所示。

图3-1招聘网站数据分析系统求职用户角色用例图
企业用户角色用例如下图所示。

图3-2招聘网站数据分析系统企业用户角色用例图
管理员角色用例如下图所示。

图3-3招聘网站数据分析系统管理员角色用例图
3.4系统总体流程设计
3.4.1数据开发流程
系统开发流程的主要步骤,从需求分析到系统完成的全过程。流程包括需求分析、总体设计(结构、功能、数据)、详细设计(模块、编码)、模块整合与调用,以及测试、扩展和完善,最终完成系统的开发。本系统的开发流程如下图所示

图3-4系统开发流程图
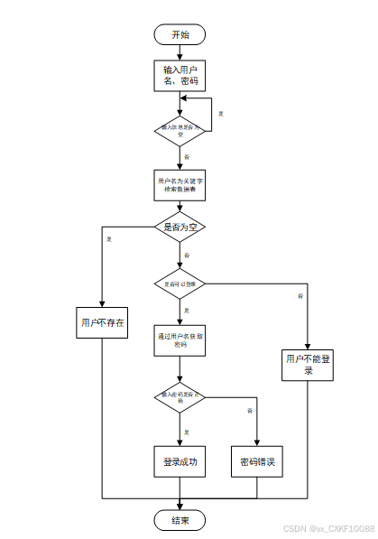
3.4.2用户登录流程
用户输入用户名和密码后,系统先检查输入是否为空,再验证用户名是否存在,若存在则通过用户名获取密码并校验。若密码正确则登录成功,否则提示密码错误。若用户名不存在或无法登录,提示用户操作无效。如下图所示。

图3-5登录流程图
3.4.3系统操作流程
用户首先进入系统登录界面,输入用户名和密码后,系统验证信息是否正确。若验证失败,返回登录界面重新输入,若验证成功,则进入功能界面,执行相应功能处理后结束操作流程。操作流程如下图所示。

图3-6系统操作流程图
3.4.4添加信息流程
管理员可以添加信息,用户添加可以自己权限内的信息,输入信息后,要想利用这个软件来进行系统的安全管理,首先需要登录到该软件中。添加信息流程如下图所示。

图3-7添加信息流程图
3.4.5修改信息流程
用户首先选择需要修改的记录,输入修改后的数据,系统判断输入数据是否合法。若数据不合法,提示重新输入,若数据合法,则将修改后的数据写入数据库,完成操作后流程结束。修改信息流程图如下图所示。

图3-8修改信息流程图
3.4.6删除信息流程
用户选择需要删除的记录后,系统判断是否确认删除。若未确认,返回选择环节,若确认删除,则更新数据库,删除对应记录,完成操作后流程结束。删除信息流程图如下图所示。

图3-9删除信息流程图
第四章 总体设计
本章主要讨论的内容包括招聘网站数据分析系统的功能模块设计、数据库系统设计。
4.1系统架构设计
本招聘网站数据分析系统从架构上分为三层:表现层(UI)、业务逻辑层(BLL)以及数据层(DL)。

图4-1招聘网站数据分析系统架构设计图
表现层(UI):也称为用户界面层,它负责与用户进行直接的交互。一个优秀的UI设计能够显著提升用户的体验,确保用户在使用招聘网站数据分析系统时感到舒适和便捷。为了确保良好的兼容性,UI界面设计需要适应不同版本的平台和各种屏幕尺寸的分辨率。此外,UI交互功能必须合理设计,确保用户的操作能够得到相应的反馈和结果,这要求表现层与业务逻辑层之间保持良好的通信和协同工作。
业务逻辑层(BLL):这一层主要处理招聘网站数据分析系统的数据和业务逻辑。当用户通过表现层提交数据时,业务逻辑层会接收这些数据,进行处理,并将结果传递给数据层进行存储或查询。同时,当系统需要从数据层读取数据时,业务逻辑层会处理这些数据,并将其传递给表现层进行展示。
数据层(DL):虽然本招聘网站数据分析系统的数据存储在服务端的MySQL数据库中,但数据层仍然作为一个独立的部分存在。它的主要功能是存储和管理招聘网站数据分析系统的数据。数据层与MySQL数据库进行交互,执行数据的增、删、改、查等操作,确保数据的完整性和安全性。
这三个层次相互独立但又紧密协作,共同构成了招聘网站数据分析系统的完整架构。通过合理的分层设计,可以提高系统的可维护性、可扩展性和可重用性,为用户提供更好的服务和体验。
4.2系统模块设计
在上一章节中主要对系统的功能性需求和非功能性需求进行分析,并且根据需求分析了本招聘网站数据分析系统中的用例。那么接下来就要开始对本招聘网站数据分析系统的架构、主要功能和数据库开始进行设计。招聘网站数据分析系统根据前面章节的需求分析得出,招聘网站数据分析系统的功能模块图如下图所示。

图4-2招聘网站数据分析系统功能模块图
4.3数据库设计
数据库设计一般包括需求分析、概念模型设计、数据库表建立三大过程,其中需求分析前面章节已经阐述,概念模型设计有概念模型和逻辑结构设计两部分。
4.3.1数据库概念结构设计
下面是整个招聘网站数据分析系统中主要的数据库表总E-R实体关系图。

图4-3招聘网站数据分析系统总E-R关系图
4.3.2数据库逻辑结构设计
通过上一小节中招聘网站数据分析系统中总E-R关系图上得出一共需要创建多个数据表。在此主要罗列几个主要的数据库表结构设计。
| 编号 | 字段名 | 类型 | 长度 | 是否非空 | 是否主键 | 注释 |
| 1 | token_id | int | 是 | 是 | 临时访问牌ID | |
| 2 | token | varchar | 64 | 否 | 否 | 临时访问牌 |
| 3 | info | text | 65535 | 否 | 否 | 信息 |
| 4 | maxage | int | 是 | 否 | 最大寿命:默认2小时 | |
| 5 | create_time | timestamp | 是 | 否 | 创建时间 | |
| 6 | update_time | timestamp | 是 | 否 | 更新时间 | |
| 7 | user_id | int | 是 | 否 | 用户编号 |
表 4-2-announcement_information(公告信息)
| 编号 | 字段名 | 类型 | 长度 | 是否非空 | 是否主键 | 注释 |
| 1 | announcement_information_id | int | 是 | 是 | 公告信息ID | |
| 2 | announcement_cover | varchar | 255 | 否 | 否 | 公告封面 |
| 3 | announcement_title | varchar | 64 | 否 | 否 | 公告标题 |
| 4 | publisher | varchar | 64 | 否 | 否 | 发布人 |
| 5 | release_date | date | 否 | 否 | 发布日期 | |
| 6 | announcement_details | longtext | 4294967295 | 否 | 否 | 公告详情 |
| 7 | hits | int | 是 | 否 | 点击数 | |
| 8 | praise_len | int | 是 | 否 | 点赞数 | |
| 9 | collect_len | int | 是 | 否 | 收藏数 | |
| 10 | comment_len | int | 是 | 否 | 评论数 | |
| 11 | create_time | datetime | 是 | 否 | 创建时间 | |
| 12 | update_time | timestamp | 是 | 否 | 更新时间 |
表 4-3-application_information(应聘信息)
| 编号 | 字段名 | 类型 | 长度 | 是否非空 | 是否主键 | 注释 |
| 1 | application_information_id | int | 是 | 是 | 应聘信息ID | |
| 2 | job_title | varchar | 64 | 否 | 否 | 岗位名称 |
| 3 | salary_range | varchar | 64 | 否 | 否 | 薪资范围 |
| 4 | enterprise_users | int | 否 | 否 | 企业用户 | |
| 5 | enterprise_name | varchar | 64 | 否 | 否 | 企业名称 |
| 6 | job_seeking_users | int | 否 | 否 | 求职用户 | |
| 7 | job_applicants_name | varchar | 64 | 否 | 否 | 求职人姓名 |
| 8 | job_seekers_age | varchar | 64 | 否 | 否 | 求职人年龄 |
| 9 | gender_of_job_seeker | varchar | 64 | 否 | 否 | 求职人性别 |
| 10 | number_of_applicants | varchar | 64 | 否 | 否 | 应聘人数 |
| 11 | job_resume | varchar | 255 | 否 | 否 | 求职简历 |
| 12 | self_introduction | text | 65535 | 否 | 否 | 自我介绍 |
| 13 | interview_notice_limit_times | int | 是 | 否 | 面试通知限制次数 | |
| 14 | create_time | datetime | 是 | 否 | 创建时间 | |
| 15 | update_time | timestamp | 是 | 否 | 更新时间 | |
| 16 | source_table | varchar | 255 | 否 | 否 | 来源表 |
| 17 | source_id | int | 否 | 否 | 来源ID | |
| 18 | source_user_id | int | 否 | 否 | 来源用户 |
表 4-4-article(文章)
| 编号 | 字段名 | 类型 | 长度 | 是否非空 | 是否主键 | 注释 |
| 1 | article_id | mediumint | 是 | 是 | 文章id | |
| 2 | title | varchar | 125 | 是 | 是 | 标题 |
| 3 | type | varchar | 64 | 是 | 否 | 文章分类 |
| 4 | hits | int | 是 | 否 | 点击数 | |
| 5 | praise_len | int | 是 | 否 | 点赞数 | |
| 6 | create_time | timestamp | 是 | 否 | 创建时间 | |
| 7 | update_time | timestamp | 是 | 否 | 更新时间 | |
| 8 | source | varchar | 255 | 否 | 否 | 来源 |
| 9 | url | varchar | 255 | 否 | 否 | 来源地址 |
| 10 | tag | varchar | 255 | 否 | 否 | 标签 |
| 11 | content | longtext | 4294967295 | 否 | 否 | 正文 |
| 12 | img | varchar | 255 | 否 | 否 | 封面图 |
| 13 | description | text | 65535 | 否 | 否 | 文章描述 |
表 4-5-article_type(文章分类)
| 编号 | 字段名 | 类型 | 长度 | 是否非空 | 是否主键 | 注释 |
| 1 | type_id | smallint | 是 | 是 | 分类ID | |
| 2 | display | smallint | 是 | 否 | 显示顺序 | |
| 3 | name | varchar | 16 | 是 | 否 | 分类名称 |
| 4 | father_id | smallint | 是 | 否 | 上级分类ID | |
| 5 | description | varchar | 255 | 否 | 否 | 描述 |
| 6 | icon | text | 65535 | 否 | 否 | 分类图标 |
| 7 | url | varchar | 255 | 否 | 否 | 外链地址 |
| 8 | create_time | timestamp | 是 | 否 | 创建时间 | |
| 9 | update_time | timestamp | 是 | 否 | 更新时间 |
表 4-6-auth(用户权限管理)
| 编号 | 字段名 | 类型 | 长度 | 是否非空 | 是否主键 | 注释 |
| 1 | auth_id | int | 是 | 是 | 授权ID | |
| 2 | user_group | varchar | 64 | 否 | 否 | 用户组 |
| 3 | mod_name | varchar | 64 | 否 | 否 | 模块名 |
| 4 | table_name | varchar | 64 | 否 | 否 | 表名 |
| 5 | page_title | varchar | 255 | 否 | 否 | 页面标题 |
| 6 | path | varchar | 255 | 否 | 否 | 路由路径 |
| 7 | parent | varchar | 64 | 否 | 否 | 父级菜单 |
| 8 | parent_sort | int | 是 | 否 | 父级菜单排序 | |
| 9 | position | varchar | 32 | 否 | 否 | 位置 |
| 10 | mode | varchar | 32 | 是 | 否 | 跳转方式 |
| 11 | add | tinyint | 是 | 否 | 是否可增加 | |
| 12 | del | tinyint | 是 | 否 | 是否可删除 | |
| 13 | set | tinyint | 是 | 否 | 是否可修改 | |
| 14 | get | tinyint | 是 | 否 | 是否可查看 | |
| 15 | field_add | text | 65535 | 否 | 否 | 添加字段 |
| 16 | field_set | text | 65535 | 否 | 否 | 修改字段 |
| 17 | field_get | text | 65535 | 否 | 否 | 查询字段 |
| 18 | table_nav_name | varchar | 500 | 否 | 否 | 跨表导航名称 |
| 19 | table_nav | varchar | 500 | 否 | 否 | 跨表导航 |
| 20 | option | text | 65535 | 否 | 否 | 配置 |
| 21 | create_time | timestamp | 是 | 否 | 创建时间 | |
| 22 | update_time | timestamp | 是 | 否 | 更新时间 |
表 4-7-code_token(验证码)
| 编号 | 字段名 | 类型 | 长度 | 是否非空 | 是否主键 | 注释 |
| 1 | code_token_id | int | 是 | 是 | 验证码ID | |
| 2 | token | varchar | 255 | 否 | 否 | 令牌 |
| 3 | code | varchar | 255 | 否 | 否 | 验证码 |
| 4 | expire_time | timestamp | 是 | 否 | 失效时间 | |
| 5 | create_time | timestamp | 是 | 否 | 创建时间 | |
| 6 | update_time | timestamp | 是 | 否 | 更新时间 |
表 4-8-collect(收藏)
| 编号 | 字段名 | 类型 | 长度 | 是否非空 | 是否主键 | 注释 |
| 1 | collect_id | int | 是 | 是 | 收藏ID | |
| 2 | user_id | int | 是 | 是 | 收藏人ID | |
| 3 | source_table | varchar | 255 | 否 | 否 | 来源表 |
| 4 | source_field | varchar | 255 | 否 | 否 | 来源字段 |
| 5 | source_id | int | 是 | 否 | 来源ID | |
| 6 | title | varchar | 255 | 否 | 否 | 标题 |
| 7 | img | varchar | 255 | 否 | 否 | 封面 |
| 8 | create_time | timestamp | 是 | 否 | 创建时间 | |
| 9 | update_time | timestamp | 是 | 否 | 更新时间 |
表 4-9-comment(评论)
| 编号 | 字段名 | 类型 | 长度 | 是否非空 | 是否主键 | 注释 |
| 1 | comment_id | int | 是 | 是 | 评论ID | |
| 2 | user_id | int | 是 | 是 | 评论人ID | |
| 3 | reply_to_id | int | 是 | 否 | 回复评论ID | |
| 4 | content | longtext | 4294967295 | 否 | 否 | 内容 |
| 5 | nickname | varchar | 255 | 否 | 否 | 昵称 |
| 6 | avatar | varchar | 255 | 否 | 否 | 头像地址 |
| 7 | create_time | timestamp | 是 | 否 | 创建时间 | |
| 8 | update_time | timestamp | 是 | 否 | 更新时间 | |
| 9 | source_table | varchar | 255 | 否 | 否 | 来源表 |
| 10 | source_field | varchar | 255 | 否 | 否 | 来源字段 |
| 11 | source_id | int | 是 | 否 | 来源ID |
表 4-10-enterprise_users(企业用户)
| 编号 | 字段名 | 类型 | 长度 | 是否非空 | 是否主键 | 注释 |
| 1 | enterprise_users_id | int | 是 | 是 | 企业用户ID | |
| 2 | enterprise_name | varchar | 64 | 否 | 否 | 企业名称 |
| 3 | enterprise_number | varchar | 64 | 是 | 是 | 企业编号 |
| 4 | enterprise_nature | varchar | 64 | 否 | 否 | 企业性质 |
| 5 | examine_state | varchar | 16 | 是 | 否 | 审核状态 |
| 6 | user_id | int | 是 | 否 | 用户ID | |
| 7 | create_time | datetime | 是 | 否 | 创建时间 | |
| 8 | update_time | timestamp | 是 | 否 | 更新时间 |
表 4-11-forum(论坛)
| 编号 | 字段名 | 类型 | 长度 | 是否非空 | 是否主键 | 注释 |
| 1 | forum_id | mediumint | 是 | 是 | 论坛ID | |
| 2 | display | smallint | 是 | 否 | 排序 | |
| 3 | user_id | mediumint | 是 | 否 | 用户ID | |
| 4 | nickname | varchar | 16 | 否 | 否 | 昵称 |
| 5 | praise_len | int | 否 | 否 | 点赞数 | |
| 6 | hits | int | 是 | 否 | 访问数 | |
| 7 | title | varchar | 125 | 是 | 否 | 标题 |
| 8 | keywords | varchar | 125 | 否 | 否 | 关键词 |
| 9 | description | varchar | 255 | 否 | 否 | 描述 |
| 10 | url | varchar | 255 | 否 | 否 | 来源地址 |
| 11 | tag | varchar | 255 | 否 | 否 | 标签 |
| 12 | img | text | 65535 | 否 | 否 | 封面图 |
| 13 | content | longtext | 4294967295 | 否 | 否 | 正文 |
| 14 | create_time | timestamp | 是 | 否 | 创建时间 | |
| 15 | update_time | timestamp | 是 | 否 | 更新时间 | |
| 16 | avatar | varchar | 255 | 否 | 否 | 发帖人头像 |
| 17 | type | varchar | 64 | 是 | 否 | 论坛分类 |
| 18 | istop | int | 是 | 否 | 是否置顶 |
表 4-12-forum_type(论坛分类)
| 编号 | 字段名 | 类型 | 长度 | 是否非空 | 是否主键 | 注释 |
| 1 | type_id | smallint | 是 | 是 | 分类ID | |
| 2 | name | varchar | 16 | 是 | 否 | 分类名称 |
| 3 | description | varchar | 255 | 否 | 否 | 描述 |
| 4 | url | varchar | 255 | 否 | 否 | 外链地址 |
| 5 | father_id | smallint | 是 | 否 | 上级分类ID | |
| 6 | icon | varchar | 255 | 否 | 否 | 分类图标 |
| 7 | create_time | timestamp | 是 | 否 | 创建时间 | |
| 8 | update_time | timestamp | 是 | 否 | 更新时间 |
表 4-13-group_activities(团队活动)
| 编号 | 字段名 | 类型 | 长度 | 是否非空 | 是否主键 | 注释 |
| 1 | group_activities_id | int | 是 | 是 | 团队活动ID | |
| 2 | event_cover | varchar | 255 | 否 | 否 | 活动封面 |
| 3 | event_name | varchar | 64 | 否 | 否 | 活动名称 |
| 4 | activity_time | datetime | 否 | 否 | 活动时间 | |
| 5 | event_location | varchar | 64 | 否 | 否 | 活动地点 |
| 6 | participants | varchar | 64 | 否 | 否 | 参与人员 |
| 7 | event_overview | longtext | 4294967295 | 否 | 否 | 活动简介 |
| 8 | hits | int | 是 | 否 | 点击数 | |
| 9 | praise_len | int | 是 | 否 | 点赞数 | |
| 10 | collect_len | int | 是 | 否 | 收藏数 | |
| 11 | comment_len | int | 是 | 否 | 评论数 | |
| 12 | create_time | datetime | 是 | 否 | 创建时间 | |
| 13 | update_time | timestamp | 是 | 否 | 更新时间 |
表 4-14-hits(用户点击)
| 编号 | 字段名 | 类型 | 长度 | 是否非空 | 是否主键 | 注释 |
| 1 | hits_id | int | 是 | 是 | 点赞ID | |
| 2 | user_id | int | 是 | 否 | 点赞人 | |
| 3 | create_time | timestamp | 是 | 否 | 创建时间 | |
| 4 | update_time | timestamp | 是 | 否 | 更新时间 | |
| 5 | source_table | varchar | 255 | 否 | 否 | 来源表 |
| 6 | source_field | varchar | 255 | 否 | 否 | 来源字段 |
| 7 | source_id | int | 是 | 否 | 来源ID |
表 4-15-interview_notice(面试通知)
| 编号 | 字段名 | 类型 | 长度 | 是否非空 | 是否主键 | 注释 |
| 1 | interview_notice_id | int | 是 | 是 | 面试通知ID | |
| 2 | job_title | varchar | 64 | 否 | 否 | 岗位名称 |
| 3 | enterprise_users | int | 否 | 否 | 企业用户 | |
| 4 | enterprise_name | varchar | 64 | 否 | 否 | 企业名称 |
| 5 | job_seeking_users | int | 否 | 否 | 求职用户 | |
| 6 | job_applicants_name | varchar | 64 | 否 | 否 | 求职人姓名 |
| 7 | interview_time | datetime | 否 | 否 | 面试时间 | |
| 8 | interview_location | varchar | 64 | 否 | 否 | 面试地点 |
| 9 | notice_remarks | text | 65535 | 否 | 否 | 通知备注 |
| 10 | create_time | datetime | 是 | 否 | 创建时间 | |
| 11 | update_time | timestamp | 是 | 否 | 更新时间 | |
| 12 | source_table | varchar | 255 | 否 | 否 | 来源表 |
| 13 | source_id | int | 否 | 否 | 来源ID | |
| 14 | source_user_id | int | 否 | 否 | 来源用户 |
表 4-16-job_classification(岗位分类)
| 编号 | 字段名 | 类型 | 长度 | 是否非空 | 是否主键 | 注释 |
| 1 | job_classification_id | int | 是 | 是 | 岗位分类ID | |
| 2 | job_type | varchar | 64 | 否 | 否 | 岗位类型 |
| 3 | create_time | datetime | 是 | 否 | 创建时间 | |
| 4 | update_time | timestamp | 是 | 否 | 更新时间 |
表 4-17-job_seeking_users(求职用户)
| 编号 | 字段名 | 类型 | 长度 | 是否非空 | 是否主键 | 注释 |
| 1 | job_seeking_users_id | int | 是 | 是 | 求职用户ID | |
| 2 | job_applicants_name | varchar | 64 | 否 | 否 | 求职人姓名 |
| 3 | job_seekers_age | varchar | 64 | 否 | 否 | 求职人年龄 |
| 4 | gender_of_job_seeker | varchar | 64 | 否 | 否 | 求职人性别 |
| 5 | educational_background_of_job_seeker | varchar | 64 | 否 | 否 | 求职人学历 |
| 6 | examine_state | varchar | 16 | 是 | 否 | 审核状态 |
| 7 | user_id | int | 是 | 否 | 用户ID | |
| 8 | create_time | datetime | 是 | 否 | 创建时间 | |
| 9 | update_time | timestamp | 是 | 否 | 更新时间 |
表 4-18-praise(点赞)
| 编号 | 字段名 | 类型 | 长度 | 是否非空 | 是否主键 | 注释 |
| 1 | praise_id | int | 是 | 是 | 点赞ID | |
| 2 | user_id | int | 是 | 是 | 点赞人 | |
| 3 | create_time | timestamp | 是 | 否 | 创建时间 | |
| 4 | update_time | timestamp | 是 | 否 | 更新时间 | |
| 5 | source_table | varchar | 255 | 否 | 否 | 来源表 |
| 6 | source_field | varchar | 255 | 否 | 否 | 来源字段 |
| 7 | source_id | int | 是 | 否 | 来源ID | |
| 8 | status | tinyint | 是 | 否 | 点赞状态:1为点赞,0已取消 |
表 4-19-recruitment_information(招聘信息)
| 编号 | 字段名 | 类型 | 长度 | 是否非空 | 是否主键 | 注释 |
| 1 | recruitment_information_id | int | 是 | 是 | 招聘信息ID | |
| 2 | recruitment_cover | varchar | 255 | 否 | 否 | 招聘封面 |
| 3 | job_title | varchar | 64 | 否 | 否 | 岗位名称 |
| 4 | job_type | varchar | 64 | 否 | 否 | 岗位类型 |
| 5 | educational_background_range | varchar | 64 | 否 | 否 | 学历范围 |
| 6 | professional_scope | varchar | 64 | 否 | 否 | 专业范围 |
| 7 | salary_range | double | 否 | 否 | 薪资范围 | |
| 8 | number_of_recruits | double | 否 | 否 | 招聘人数 | |
| 9 | enterprise_users | int | 否 | 否 | 企业用户 | |
| 10 | enterprise_name | varchar | 64 | 否 | 否 | 企业名称 |
| 11 | job_requirements | longtext | 4294967295 | 否 | 否 | 岗位要求 |
| 12 | hits | int | 是 | 否 | 点击数 | |
| 13 | praise_len | int | 是 | 否 | 点赞数 | |
| 14 | collect_len | int | 是 | 否 | 收藏数 | |
| 15 | comment_len | int | 是 | 否 | 评论数 | |
| 16 | application_information_limit_times | int | 是 | 否 | 应聘限制次数 | |
| 17 | create_time | datetime | 是 | 否 | 创建时间 | |
| 18 | update_time | timestamp | 是 | 否 | 更新时间 |
表 4-20-slides(轮播图)
| 编号 | 字段名 | 类型 | 长度 | 是否非空 | 是否主键 | 注释 |
| 1 | slides_id | int | 是 | 是 | 轮播图ID | |
| 2 | title | varchar | 64 | 否 | 否 | 标题 |
| 3 | content | varchar | 255 | 否 | 否 | 内容 |
| 4 | url | varchar | 255 | 否 | 否 | 链接 |
| 5 | img | varchar | 255 | 否 | 否 | 轮播图 |
| 6 | hits | int | 是 | 否 | 点击量 | |
| 7 | create_time | timestamp | 是 | 否 | 创建时间 | |
| 8 | update_time | timestamp | 是 | 否 | 更新时间 |
表 4-21-upload(文件上传)
| 编号 | 字段名 | 类型 | 长度 | 是否非空 | 是否主键 | 注释 |
| 1 | upload_id | int | 是 | 是 | 上传ID | |
| 2 | name | varchar | 64 | 否 | 否 | 文件名 |
| 3 | path | varchar | 255 | 否 | 否 | 访问路径 |
| 4 | file | varchar | 255 | 否 | 否 | 文件路径 |
| 5 | display | varchar | 255 | 否 | 否 | 显示顺序 |
| 6 | father_id | int | 否 | 否 | 父级ID | |
| 7 | dir | varchar | 255 | 否 | 否 | 文件夹 |
| 8 | type | varchar | 32 | 否 | 否 | 文件类型 |
表 4-22-user(用户账户)
| 编号 | 字段名 | 类型 | 长度 | 是否非空 | 是否主键 | 注释 |
| 1 | user_id | int | 是 | 是 | 用户ID | |
| 2 | state | smallint | 是 | 否 | 账户状态:(1可用|2异常|3已冻结|4已注销) | |
| 3 | user_group | varchar | 32 | 否 | 否 | 所在用户组 |
| 4 | login_time | timestamp | 是 | 否 | 上次登录时间 | |
| 5 | phone | varchar | 11 | 否 | 否 | 手机号码 |
| 6 | phone_state | smallint | 是 | 否 | 手机认证:(0未认证|1审核中|2已认证) | |
| 7 | username | varchar | 16 | 是 | 否 | 用户名 |
| 8 | nickname | varchar | 16 | 否 | 否 | 昵称 |
| 9 | password | varchar | 64 | 是 | 否 | 密码 |
| 10 | | varchar | 64 | 否 | 否 | 邮箱 |
| 11 | email_state | smallint | 是 | 否 | 邮箱认证:(0未认证|1审核中|2已认证) | |
| 12 | avatar | varchar | 255 | 否 | 否 | 头像地址 |
| 13 | open_id | varchar | 255 | 否 | 否 | 针对获取用户信息字段 |
| 14 | create_time | timestamp | 是 | 否 | 创建时间 |
表 4-23-user_group(用户组)
| 编号 | 字段名 | 类型 | 长度 | 是否非空 | 是否主键 | 注释 |
| 1 | group_id | mediumint | 是 | 是 | 用户组ID | |
| 2 | display | smallint | 是 | 否 | 显示顺序 | |
| 3 | name | varchar | 16 | 是 | 否 | 名称 |
| 4 | description | varchar | 255 | 否 | 否 | 描述 |
| 5 | source_table | varchar | 255 | 否 | 否 | 来源表 |
| 6 | source_field | varchar | 255 | 否 | 否 | 来源字段 |
| 7 | source_id | int | 是 | 否 | 来源ID | |
| 8 | register | smallint | 否 | 否 | 注册位置 | |
| 9 | create_time | timestamp | 是 | 否 | 创建时间 | |
| 10 | update_time | timestamp | 是 | 否 | 更新时间 |
第五章 详细设计与实现
5.1前端首页模块
求职用户登录后进入首页,首页展示轮播图、导航栏等元素,方便用户快速找到招聘交流、招聘资讯、团队活动等模块。同时,首页还提供了搜索功能,帮助用户快速查找感兴趣的内容。前台首页模块展示如下图所示。
图5-1前台首页模块图
5.2用户注册模块
不是招聘网站数据分析系统中正式用户的是可以在线进行注册的,当填写上自己的账号+设置密码+确认密码+昵称+邮箱+手机号+身份+求职人姓名+求职人年龄等信息后再点击“注册”按钮后将会先验证输入的有没有空数据,再次验证密码和确认密码是否是一样的,最后验证输入的账户名和数据库表中已经注册的账户名是否重复,只有都验证没问题后即可用户注册成功。其用户注册模块展示如下图所示。
图5-2注册模块图
5.3登录模块
招聘网站数据分析系统中的前台上注册后的用户是可以通过自己的用户名+密码进行登录的,当用户输入完整的自己的用户名+密码信息并点击“登录”按钮后,将会首先验证输入的有没有空数据,再次验证输入的用户名+密码和数据库中当前保存的用户信息是否一致,只有在一致后将会登录成功并自动跳转到招聘网站数据分析系统的首页中,否则将会提示相应错误信息,登录模块如下图所示。
图5-3登录模块图
5.4前端求职用户功能模块
5.4.1招聘交流模块
用户可以查看招聘交流区的帖子内容,并能够根据需求搜索帖子。用户还可以发布帖子,输入标题、标签和正文等信息,进行发布。帖子支持点赞、收藏以及评论功能,用户还可以删除自己发布的帖子。如下图所示
图5-4发布论坛帖子模块图
5.4.2团队活动模块
求职用户可以查看团队活动的相关信息,包括活动名称、活动时间、活动地点和参与人员等内容。活动信息也支持搜索、点赞、收藏、评论及删除等功能。如下图所示。
图5-5团队活动详情模块图
5.4.3招聘信息模块
求职用户可以查看各类招聘信息,具体内容包括岗位名称、薪资范围、招聘人数、岗位类型和学历要求等。招聘信息支持搜索、点赞、收藏和评论等功能,用户还可以直接应聘,并通过系统上传求职简历。如下图所示。
图5-6招聘信息详情模块图
图5-7提交应聘申请模块图
5.4.4个人中心-应聘信息模块
求职用户可以查看应聘信息,包括申请过的职位、招聘状态、面试通知等。该模块支持搜索、查询、重置和删除功能,方便管理和跟踪应聘进展。如下图所示。
图5-8查看应聘信息模块图
5.4.5个人中心-面试通知模块
用户能够查看面试通知的详情,包括面试时间、地点和其他相关信息。该功能支持搜索、查询、重置和删除操作。如下图所示。
图5-9查看面试通知详情模块图
5.5前端企业用户功能模块
5.5.1团队活动模块
企业用户可以查看团队活动的详细信息,包括活动名称、时间、地点和参与人员等。活动信息支持点赞、收藏、评论和删除等操作。如下图所示
图5-10团队活动模块图
5.5.2招聘信息模块
企业用户可以发布招聘信息,内容包括岗位名称、薪资范围、招聘人数、岗位类型、学历要求等信息。企业还可以管理招聘信息,查看并回复求职者的评论,删除不需要的招聘信息。如下图所示
图5-11招聘信息模块图
5.5.3个人中心-招聘信息模块
企业用户可以查看招聘信息的详情,管理招聘信息,并能够对职位进行增删改查。此模块还允许企业查看招聘信息的评论及相关互动。如下图所示
图5-12添加招聘信息模块图
5.5.4个人中心-应聘信息模块
企业用户可以查看应聘信息,下载求职者的简历,并发送面试通知。用户可以搜索、查询、重置和删除应聘信息。如下图所示
图5-13发送面试通知模块图
5.6后端管理员功能模块
5.6.1后台首页模块
管理员进入后台首页后,可以查看求职用户统计、招聘信息统计、应聘信息统计等数据,方便对系统的运行状况进行监控。管理员还可以修改个人资料和登录信息。如下图所示。
图5-14后台首页模块图
5.6.2系统用户模块
管理员可以对系统中的用户进行管理,包括求职用户、企业用户和其他管理员。可以增删改查用户账号,确保系统的安全和管理的高效性。流程图如下所示。
图5-15用户管理流程图
系统用户模块如下图所示。
图5-16系统用户模块图
5.6.3公告信息管理模块
管理员可以查看和管理所有公告信息,支持公告的发布、修改、搜索、查询和删除操作。管理员也可以查看公告的评论。如下图所示。
图5-17添加公告信息模块图
5.6.4模块-团队活动管理模块
管理员可以管理平台上的所有团队活动信息,包括查看活动详情、活动评论以及活动的相关数据。管理员可以进行添加新的活动、搜索活动、查询活动信息、重置活动信息和删除不需要的活动。管理员还可以查看活动的评论和回复内容,确保活动信息的准确性和及时更新。如下图所示。
图5-18添加团队活动模块图
5.6.5模块-应聘信息管理模块
管理员可以查看所有求职者的应聘信息,了解求职者的申请状态、求职意向和简历等内容。管理员可以根据需要对应聘信息进行搜索、查询、重置和删除等操作。通过应聘信息的管理,管理员可以更好地监督应聘流程,确保招聘工作的高效进行。如下图所示。
图5-19应聘信息管理模块图
5.6.6系统管理模块
管理员负责轮播图的管理,包括查看详情、搜索和增删改查等操作,确保平台首页内容的更新与优化。如下图所示。
图5-20添加轮播图模块图
第六章 系统测试
6.1系统测试的目的
测试的主要目的是确保系统的功能和性能满足预期的需求,同时识别和修复潜在的缺陷。通过系统测试,可以验证各个功能模块的正确性和稳定性,确保系统在不同使用场景下的表现符合设计要求。测试目的包括确认系统功能的完整性、验证数据处理的准确性、评估系统的性能和安全性。测试还可以提高用户满意度,保证用户在使用系统时获得流畅和可靠的体验。通过全面的测试,可以降低后期维护成本,减少系统上线后出现故障的风险,从而保障系统的长期稳定运行。
6.2测试方法
在本系统中,测试方法主要依赖于测试用例的设计与执行。测试用例是根据系统需求文档编写的,覆盖所有功能模块及其边界情况。每个测试用例包含输入数据、预期结果和实际结果的对比,以验证系统的功能是否按预期工作。
常见的测试用例包括功能测试用例、边界测试用例和异常测试用例。功能测试用例针对系统的各项功能进行验证;边界测试用例则侧重于输入数据的边界条件,验证系统在极端情况下是否能够稳定运行;异常测试用例则用于验证系统在处理错误输入或异常情况时的反应。本文选择功能测试用例进行系统测试。
在测试执行过程中,记录每个用例的执行结果,并根据实际结果与预期结果的对比,判断系统是否存在缺陷。通过系统化的测试用例执行,可以有效提高测试的覆盖率和效率,为系统的最终上线提供保障。
6.3测试用例
6.3.1用户登录功能测试
表6-1 用户登录功能测试表
| 用例名称 | 用户登录系统 |
| 目的 | 测试用户通过正确的用户名和密码可否登录功能 |
| 前提 | 未登录的情况下 |
| 测试流程 | 1) 进入登录页面 2) 输入正确的用户名和密码 |
| 预期结果 | 用户名和密码正确的时候,跳转到登录成功界面,反之则显示错误信息,提示重新输入 |
| 实际结果 | 实际结果与预期结果一致 |
在系统中,创建功能也是基础功能之一,因此创建功能的测试很有代表性。在此章节主要列举在创建时各种情况下系统结果的测试。由于系统涉及创建功能操作过多,因此将多处统称创建功能。
创建数据用例如表6-2 所示。
表6-2 创建数据测试用例
| 测试用例编号 | YL_05 | |
| 测试用例名称 | 系统使用者进行创建数据 | |
| 测试用例描述 | 使用者输入要创建的数据 | |
| 系统入口 | 浏览器 | |
| 步骤 | 预期结果 | 实际结果 |
| 输入完整并且格式正确的数据 | 提示“创建成功”,并显示所有数据 | 预期结果 |
| 核心位置数据但非必要位置不输入数据 | 提示“创建成功”,并显示所有数据 | 预期结果 |
| 核心数据位置不输入数据 | 提示“创建失败” | 预期结果 |
在系统中,修改功能是系统主要实现功能,因此修改功能的测试很有代表性。在此章节主要列举在修改时各种情况下系统结果的测试。由于系统涉及修改功能操作过多,因此将多处数据表记录修改和状态修改统称修改功能。
修改数据用例如表6-3所示。
表6-3 修改数据测试用例
| 测试用例编号 | YL_06 | |
| 测试用例名称 | 系统使用者进行修改数据 | |
| 测试用例描述 | 使用者对可修改的数据项进行修改 | |
| 系统入口 | 浏览器 | |
| 步骤 | 预期结果 | 实际结果 |
| 将现有数据修改成正确的数据 | 提示“修改成功”,并显示所有数据 | 预期结果 |
| 将现有数据修改成错误的数据 | 提示“修改失败” | 预期结果 |
在系统中,查询功能是使用系统使用最多也是最基础的功能,因此查询功能的测试很有代表性。在此章节主要列举在查询时各种情况下系统结果的测试。
查询数据用例如表6-4所示。
表6-4 查询数据测试用例
| 测试用例编号 | YL_05 | |
| 测试用例名称 | 系统使用者进行查询数据 | |
| 测试用例描述 | 全部查询以及输入关键词查询 | |
| 系统入口 | 浏览器 | |
| 步骤 | 预期结果 | 实际结果 |
| 界面自动查询全部 | 显示对应所有记录 | 预期结果 |
| 输入已存在且能匹配成功的关键字 | 显示所查询到的数据 | 预期结果 |
| 输入不存在的关键字 | 显示数据界面为空 | 预期结果 |
6.4测试结果
在本次测试的过程主要针对所有功能下的添加操作,修改操作和删除操作,并以真实数据一一进行相关功能项目的输入,最终能够保证每个项目涉及的功能都能够正常运行,因此能够保证本次设计的,已实现的功能能够正常运行并且相关数据库的信息也同样保证正确。
结 论
本论文设计并实现了一个基于Python和Django框架的招聘网站数据分析系统,系统通过结合前端展示和后端管理,实现了招聘信息发布、求职者应聘管理、岗位分类以及数据分析等功能。Django框架的使用使得系统具有较高的开发效率和可扩展性,同时,结合MySQL数据库进行数据存储,有效地管理了大量招聘信息和用户数据。系统通过数据分析模块,帮助企业实时掌握招聘趋势,并根据数据优化招聘策略,从而提升招聘效率。
在开发过程中,深入理解了Django框架的MVC架构,掌握了数据处理与分析的技术,能够更加高效地实现信息管理与展示。通过搭建该系统,强化了对Web开发流程的理解,尤其是在数据库设计、前后端分离及数据交互等方面积累了丰富的实践经验。系统的实现不仅为招聘平台的优化提供了技术支持,也为未来招聘信息的智能化和数据驱动决策提供了实践基础。
未来,随着技术的进一步发展,可以对该系统进行更多功能拓展,如更加精细化的求职者推荐系统和招聘趋势预测功能。此外,系统可以进一步优化用户界面和数据分析能力,提高系统的稳定性与用户体验。通过持续优化与更新,系统可以更好地满足企业与求职者日益增长的需求。
参考文献
- 黄维.基于B/S模式的虚拟网络实验室安全管理体系分析[J].信息系统工程,2024,(05):4-7.
- 张宇薇.HTML5在Web前端开发中的应用[J].集成电路应用,2024,41(04):274-276.
- 邱红丽,张舒雅.基于Django框架的web项目开发研究[J].科学技术创新,2021,(27):97-98.
- 段艺,涂伟忠.Django开发从入门到实践[M].机械工业出版社:202211.635.
- 李艳杰.MySQL数据库下存储过程的综合运用研究[J].现代信息科技,2023,7(11):80-82+88.
- 肖睿,李鲲程,范效亮,等.MySQL数据库应用技术及实践[M].人民邮电出版社:202206.228.
- 明日科技.快速上手Python[M].化学工业出版社:202211.337.
- 明日科技.Python Web开发手册[M].化学工业出版社:202201.411.
- 张锦贤,吴晓玲. 基于Django框架技术的网站设计 [J]. 电脑知识与技术, 2024, 20 (10): 71-73.
- 庞敏. MySQL数据库的数据安全应用设计技术研究 [J]. 数字通信世界, 2024, (09): 25-27.
- Stokes D . Update or migrate? Planning for MySQL 5.7 EOL [J]. InfoWorld.com, 2023, 24 (03): 22-30.
- Guo Z ,Wang H ,He J , et al. PSLSA v2.0: An automatic Python package integrating machine learning models for regional landslide susceptibility assessment [J]. Environmental Modelling and Software, 2025, 186 106367-106367.
- Daniel C ,Greg L . Django 5 for the Impatient:Learn the core concepts of Django to develop Python web applications[M]. Packt Publishing Limited: 2024-09-27.
- 杜宇灏,闫长青,李环宇. 招聘网站数据薪资K-means聚类分析可视化 [J]. 现代计算机, 2023, 29 (23): 64-68+91.
- 高凤毅,葛苏慧,林喜文,等. 基于Python的招聘网站数据爬取与分析 [J]. 电脑编程技巧与维护, 2023, (09): 70-72.
- 苏明焱. 基于Python的招聘网站信息的爬取与数据分析 [J]. 信息与电脑(理论版), 2022, 34 (24): 193-195.
- 潘保国,黄永杰,张慧敏,等. 基于招聘网站的数据科学与大数据技术专业人才需求的文本挖掘 [J]. 湖北工程学院学报, 2022, 42 (06): 94-98.
- 王玮,杨将天,梁国际. 互联网职位数据可视化系统分析与实现[C]// 中国计算机学会,全国高等学校计算机教育研究会,教育部高等学校计算机类专业教学指导委员会. 2022中国高校计算机教育大会论文集. 南宁学院人工智能学院;, 2022: 225-229.
- 张凯雯. 关于招聘网站数据分析岗位的文本挖掘[D]. 海南师范大学, 2022.
- 刘一,王跟成. 基于Python的就业趋势可视化分析系统 [J]. 信息与电脑(理论版), 2021, 33 (05): 99-101.
致 谢
招聘网站数据分析系统设计与实现工作已结束,虽然过程中充满挑战,但内心充满自豪和满足。感谢大学四年间教导我的所有老师,他们的专业知识与人生智慧让我成长为能独立完成系统的学生。特别感谢指导老师,他耐心解答疑惑,引导我解决问题,提升自主解决能力。室友和同学们的宝贵建议和支持也让我取得长足进步。未来,我将继续努力追求卓越,不辜负所学所悟和老师期望。坚信坚定信念和不懈努力,未来定能取得更辉煌成就。期待更美好未来!
招聘网站数据分析系统设计与实现不仅是技术挑战,挫折和困难是成长的垫脚石,让我更深入理解问题,精确找到解决方案。每次解决问题,都感到满足和自豪。
对于未来,我充满期待和信心。无论道路多崎岖,只要保持坚定信念,持续努力,定能取得更大成就。期待将知识和技能运用到实际中,为社会做出更大贡献。
最后,感谢所有帮助和支持我的人。你们的教诲、鼓励和支持让我有今天的成就。我会继续努力,不辜负期望,为实现更美好的未来而奋斗。
956

被折叠的 条评论
为什么被折叠?



