摘 要
在数字化生活日益普及的今天,外卖服务凭借其便捷性已成为人们日常饮食的重要组成部分。为了构建一个高效、稳定且用户友好的外卖服务平台,我们采用Spring Boot框架,设计并实现了一款功能全面的外卖系统。该系统不仅涵盖了用户管理(包括管理员、普通用户、商家用户和骑手用户)这一基础模块,还深入整合了外卖点单、配送、评价、投诉等核心业务流程。同时,我们利用先进的数据库技术和后端逻辑,实现了路线类型管理、菜品类型管理、优惠活动管理以及菜品信息管理等多维度运营支持。此外,系统还集成了前端展示技术,如轮播图管理,以及后端管理技术,如留言管理、通知公告管理、资源管理(新闻资讯、资讯分类)等,以全方位提升用户体验和运营效率。通过Spring Boot框架的灵活性和可扩展性,我们致力于打造一个安全、可靠、易于维护的外卖服务平台,让每一位用户都能享受到流畅、便捷的服务体验。
关键词:外卖系统;SpringBoot;Vue;MySQL
Abstract
In today's increasingly popular digital lifestyle, food delivery services have become an important part of people's daily diet due to their convenience. In order to build an efficient, stable, and user-friendly food delivery service platform, we have designed and implemented a comprehensive food delivery system using the Spring Boot framework. This system not only covers the basic module of user management (including administrators, regular users, merchant users, and rider users), but also deeply integrates core business processes such as food delivery ordering, delivery, evaluation, and complaints. At the same time, we have utilized advanced database technology and backend logic to achieve multi-dimensional operational support such as route type management, dish type management, discount activity management, and dish information management. In addition, the system also integrates front-end display technology, such as carousel management, as well as back-end management technology, such as message management, notification and announcement management, resource management (news and information, information classification), etc., to comprehensively improve user experience and operational efficiency. Through the flexibility and scalability of the Spring Boot framework, we are committed to creating a secure, reliable, and easy to maintain food delivery service platform, allowing every user to enjoy a smooth and convenient service experience.
Key words:Delivery system; SpringBoot; Vue; MySQL
目 录
1绪论
1.1研究背景与意义
1.1.1研究背景
在快节奏的现代生活中,外卖服务以其便捷性、多样性以及灵活性,迅速成为餐饮行业的重要组成部分。随着消费者对饮食品质和服务体验要求的不断提升,以及移动互联网技术的快速发展,外卖市场呈现出爆发式增长。然而,市场的快速扩张也带来了诸多挑战,如用户信息的有效管理、订单处理的及时性、配送路线的优化、菜品信息的准确展示等[1]。这些问题的解决,需要借助先进的技术手段,如Spring Boot框架、MySQL数据库、前端展示技术等,来实现系统的高效稳定和用户友好。
1.1.2研究意义
开发一个基于Spring Boot框架等先进技术的外卖系统,对于提升用户体验、优化商家运营、推动技术进步以及促进产业发展具有重要意义。这样的系统不仅能够帮助用户快速找到心仪的菜品和商家,享受便捷的订餐服务,还能通过MySQL数据库等存储和管理技术,实现用户信息、订单信息、菜品信息等数据的快速检索和管理[2]。同时,利用Spring Boot框架的模块化开发能力和自动配置功能,可以大大简化系统的开发和维护过程,提高开发效率。对于商家而言,这样的系统能够帮助他们高效管理订单、优化菜品展示、提升配送效率,并通过数据分析功能深入了解消费者需求,制定更加精准的营销策略。此外,外卖系统的研发和应用还能推动相关技术的不断进步和创新,为整个餐饮行业的数字化转型和智能化升级提供有力支撑[3]。
1.2国内外研究现状
1.2.1国内研究现状
在国内,外卖系统的研究与应用已经取得了显著的进展。随着移动互联网技术的普及和消费者对外卖服务需求的日益增长,国内的外卖平台如美团、饿了么等已经发展成为行业巨头。这些平台不仅提供了丰富的菜品选择和便捷的订餐服务,还通过不断的技术创新和优化,提升了用户体验和运营效率。例如,通过引入智能推荐算法和精准营销策略,平台能够根据用户的消费习惯和口味偏好,为他们推荐合适的菜品和优惠活动。同时,国内的外卖系统还注重与商家的合作,通过提供订单管理、菜品展示、配送优化等功能,帮助商家提升运营效率和市场竞争力。
1.2.2国外研究现状
在国外,外卖服务同样呈现出蓬勃发展的态势。特别是在一些发达国家,外卖文化已经深入人心,外卖系统的研究与应用也相对成熟。国外的外卖平台不仅具备完善的点餐、支付、配送等功能,还注重提供个性化的服务和优质的用户体验。例如,一些平台通过引入大数据技术,实现了对用户消费行为的深度分析和精准预测,从而为用户提供更加贴心的服务。同时,国外的外卖系统还注重与本地商家的合作,通过提供多样化的菜品选择和灵活的配送方式,满足消费者的不同需求。这些平台的成功经验和技术应用,为国内外卖系统的进一步发展提供了有益的借鉴和参考。
综上所述,国内外的研究现状,可以看出外卖系统作为餐饮行业数字化转型的重要产物,已经在全球范围内得到了广泛的应用和发展。无论是国内的美团、饿了么等平台,还是国外的各大外卖服务提供商,都在不断通过技术创新和优化,提升用户体验、优化运营效率,并推动相关技术的进步和应用。这些平台不仅提供了便捷的订餐服务,还通过引入大数据等技术手段,实现了对用户需求的精准把握和个性化服务的提供。同时,外卖系统的发展也促进了餐饮行业的线上线下融合,为商家提供了更多的销售渠道和营销手段。未来,随着技术的不断进步和消费者需求的不断变化,外卖系统将继续朝着更加智能化、个性化和高效化的方向发展,为餐饮行业的数字化转型和智能化升级提供有力支撑。
1.3论文组织结构
本论文共分为七个主要章节,具体结构如下:
1. 绪论:介绍研究背景与意义,回顾国内外研究现状,并概述论文的组织结构。
2. 相关技术介绍:详细介绍与本研究相关的技术,包括Java语言、B/S框架、SpringBoot框架、Vue技术和MySQL数据库。
3. 需求分析:对系统的功能需求和非功能需求进行分析,明确用户和管理员的需求,并进行可行性分析,包括技术、操作和经济可行性。
4. 系统设计:涵盖系统架构设计、总体流程设计和功能设计,并进行数据库的概念设计与表设计。
5. 系统实现:具体描述各个功能模块的实现过程,展示系统如何根据需求进行开发。
6. 系统测试:阐述测试的目的、方法和内容,分析测试结果并得出结论,以验证系统的稳定性和功能完整性。
7. 总结:总结研究的主要成果和贡献,指出存在的不足及未来的研究方向。
2相关技术介绍
2.1Java语言
Java语言是一种广泛使用的高级编程语言,具有平台无关性、面向对象特性和丰富的标准库[4]。Java通过Java虚拟机(JVM)实现跨平台运行,开发者可以编写一次代码,在任何支持JVM的环境中执行。Java的面向对象特性使得代码复用和模块化变得更加容易,促进了软件的维护和扩展。Java支持多线程编程,允许开发者在同一程序中同时执行多个任务,提升了应用程序的性能。
Java语言的语法结构简洁且易于理解,吸引了大量开发者[5]。Java的标准库包含数据结构、输入输出处理、网络编程等众多功能模块。这使得开发者在构建应用程序时能够高效利用已有工具,减少重复劳动。Java广泛应用于企业级应用、移动应用、Web开发和大数据处理等领域。
2.2 B/S框架
B/S(Browser/Server)架构是一种基于浏览器和服务器的系统架构模式,用户通过浏览器与服务器进行交互。B/S架构简化了客户端的部署和管理,用户无需在本地安装复杂的软件,只需使用标准浏览器即可访问应用程序。服务器端负责处理业务逻辑和数据存储,客户端则主要负责展示用户界面和数据交互[6]。B/S架构的设计使得系统更新和维护集中在服务器端,降低了维护成本。
B/S架构通常采用Web技术进行实现,包括HTML、CSS和JavaScript等。用户在浏览器中发起请求,服务器响应并返回数据。数据传输通常通过HTTP或HTTPS协议进行,B/S架构的灵活性使其适用于在线购物、信息管理系统和社交网络等各类应用场景[7]。由于其易于扩展性,B/S架构可以方便地支持大规模用户访问,适应不断变化的业务需求。
2.3 SpringBoot框架
SpringBoot框架是基于Spring框架的开源项目,简化Java应用程序的开发过程。SpringBoot通过约定优于配置的理念,减少了传统Spring应用的繁琐配置,开发者可以快速搭建和部署应用程序。框架提供了一系列默认配置,支持自动化配置,简化了应用启动的复杂性[8]。SpringBoot内置了嵌入式Web服务器,使得开发者能够独立运行Java应用,无需外部容器。
SpringBoot支持微服务架构,开发者可以轻松创建和管理多个微服务。框架集成了丰富的功能模块,包括安全、数据访问和消息中间件等,支持RESTful API和JSON数据格式的处理[9]。SpringBoot还提供了强大的监控和管理功能,允许开发者实时监控应用的健康状态和性能指标。借助SpringBoot,开发者能够高效构建和维护现代企业级应用,满足复杂业务需求。
2.4 Vue技术
Vue是一种渐进式JavaScript框架,专注于构建用户界面。Vue采用组件化的开发模式,允许开发者将应用程序拆分为独立的、可重用的组件,从而提高了开发效率和代码的可维护性[10]。框架的核心库专注于视图层,支持数据绑定和DOM操作,提供了简洁的API。Vue的虚拟DOM机制提升了应用的性能,减少了实际DOM操作的次数。
Vue支持双向数据绑定,能够自动更新视图与模型之间的变化。开发者可以通过Vue的指令系统,简化数据展示和事件处理。Vue还支持路由管理和状态管理,使得开发复杂单页面应用变得更加容易[11]。借助Vue的生态系统,开发者能够使用多种工具和库来扩展功能,满足不同的业务需求。Vue在前端开发中逐渐成为主流选择,受到广泛关注和应用。
2.5 MySQL数据库
MySQL是一种开源关系型数据库管理系统,广泛应用于Web应用和企业级数据存储。MySQL支持结构化查询语言,允许开发者通过标准语句进行数据的创建、读取、更新和删除操作[12]。数据库通过表格形式组织数据,支持数据完整性和约束条件的定义。MySQL的存储引擎机制使得用户可以根据具体需求选择不同的存储引擎,以优化性能和功能。
MySQL具有高性能和可扩展性,支持大规模数据存储和高并发访问。系统提供了丰富的用户权限管理和数据加密安全特性。MySQL能够与多种编程语言和框架兼容,广泛应用于内容管理系统、电子商务平台和数据分析等各种场景。
3需求分析
3.1功能需求分析
UML(统一建模语言)用例图是需求分析阶段常用的工具,通过直观的图形方式表示系统的功能需求和参与者。每个用例图包含一系列用例,即系统能够执行的特定功能,以及与之交互的参与者。本文将对系统按照角色模块进行需求分析。
3.1.1前台功能
用户/骑手用例图如图3-1所示。

图3-1 用户/骑手用例图
3.1.2后台功能
管理员/商家用例图如图3-2所示。

图3-2 管理员/商家用例图
3.2非功能需求分析
1.性能要求:系统需要保证快速的响应时间,每个用户操作的响应时间应控制在1秒以内,以确保流畅的用户体验。系统应能支持至少1000个并发用户的访问,并能处理大规模数据的查询和操作,以应对高峰时段的流量需求。
2.可用性:系统的年可用性要求达到99.9%,即年停机时间不超过8.76小时。为了保障系统的高可用性,系统需具备灾难恢复能力,定期进行数据备份,并能够在发生故障时快速恢复。同时,系统应设计为具备容错性,能够在出现单点故障时自动切换,确保持续运行。
3.安全性:系统应具备完善的身份认证与授权机制,通过JWT或OAuth 2.0技术确保用户身份验证。用户的敏感信息,如密码和支付信息,需采用加密存储。为了防止SQL注入等攻击,系统应采用ORM框架和参数化查询,确保数据的安全性。此外,系统应记录操作日志和安全事件日志,帮助管理员进行审计与追踪。
4.可扩展性:系统设计应支持水平扩展,在用户量和数据量增长时,可以通过增加服务器来分担负载,保证系统的稳定运行。采用模块化设计,未来可以根据需求灵活扩展新的功能模块。同时,系统数据库应支持分库分表,以应对大量数据存储和高并发查询的需求。
3.3可行性分析
3.3.1技术可行性
系统采用当前主流的SpringBoot和Vue.js开发框架,具备良好的技术基础。这些技术已被广泛应用于多种商业项目,具备成熟的文档和社区支持,便于开发获取必要的资源与解决方案。个人拥有丰富的相关技术经验,能够有效应对潜在技术挑战。所需的软硬件资源易于获取,且具备良好的兼容性,降低了技术实现的难度。
3.3.2操作可行性
系统具备直观友好的用户界面,支持简便的导航和功能访问,极大地提升了用户的使用体验。系统提供了自定义的工作流程和角色权限管理,使不同层级的用户能够快速上手,完成各自的任务。
3.3.3经济可行性
系统所使用的软件为开源技术,降低了使用费用,同时硬件成本较低,使得整体初始投入相对合理,具备较高性价比。因此,系统在经济上是完全可行的。
4系统设计
4.1系统架构设计
系统采用SpringBoot 框架开发,该系统分为VIEW层、Controller层、Model层、DAO层和持久化数据存储层,VIEW层支持电脑浏览器访问系统。VIEW 层与 Controller 层紧密结合并系协同工作,共同完成前台页面的数据展示;Controller层为控制层,通过接收前端请求的参数进行业务处理,返回指定的路径或数据;Model层主要是服务层,用于业务逻辑处理;DAO 和持久化层,主要用于访问数据库和持久化数据[10]。整个系统架构如图4-1所示。

图4-1 系统架构图
4.2系统总体流程设计
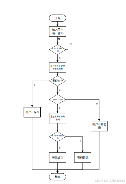
4.2.1用户登录流程
用户输入用户名和密码后,系统先检查输入是否为空,再验证用户名是否存在,若存在则通过用户名获取密码并校验。若密码正确则登录成功,否则提示密码错误。若用户名不存在或无法登录,提示用户操作无效。如图4-2所示。

图4-2登录流程图
4.2.2添加信息流程
管理员可以添加信息,用户添加可以自己权限内的信息,输入信息后,要想利用这个软件来进行系统的安全管理,首先需要登录到该软件中。添加信息流程如图4-3所示。

图4-3添加信息流程图
4.2.3修改信息流程
用户首先选择需要修改的记录,输入修改后的数据,系统判断输入数据是否合法。若数据不合法,提示重新输入;若数据合法,则将修改后的数据写入数据库,完成操作后流程结束。修改信息流程图如图4-4所示。

图4-4修改信息流程图
4.2.4删除信息流程
用户选择需要删除的记录后,系统判断是否确认删除。若未确认,返回选择环节;若确认删除,则更新数据库,删除对应记录,完成操作后流程结束。删除信息流程图如图4-5所示。

图4-5删除信息流程图
4.3系统总体功能设计
系统功能结构图如图4-6所示。

图4-6系统功能结构图
4.4数据库设计
在进行数据库设计时,概念设计帮助明确系统的整体结构和需求。在这一阶段,需要确定实体、属性以及它们之间的关系,为后续的数据库表设计奠定基础。接下来,将深入探讨数据库表设计的具体细节,实现更高效的数据存储和管理。
系统全局E-R图如图4-7所示。

图4-7系统E-R图
用户实体图如图4-8所示。

图4-8 用户实体图
菜品信息实体图如图4-9所示。

图4-9 菜品信息实体图
新闻资讯实体图如图4-10所示。

图4-10 新闻资讯实体图
4.4.1概念设计
概念设计是数据库设计的第一步,其主要目标是对系统的数据需求进行全面的理解和抽象[14]。在这一阶段,通过建立实体-关系模型(ER模型)来识别系统中的关键实体、属性及其相互关系。概念设计的输出是一个清晰的ER图,作为后续数据库表设计的基础。以下将展示系统的全局E-R图以及各个实体的属性图。
4.4.2数据库表设计
这一阶段的重点是将概念模型转换为实际的数据库结构,包括表的创建、字段的定义及数据类型的选择。每个实体通常对应于数据库中的一张表,而实体的属性则转化为表的列[15]。以下是系统的数据库表设计展示。
用户表:用于保存用户登录信息及相关数据。如表4-1所示。
表 4-1-access_token(登陆访问时长)
| 编号 | 字段名 | 类型 | 长度 | 是否非空 | 是否主键 | 注释 |
| 1 | token_id | int | 是 | 是 | 临时访问牌ID | |
| 2 | token | varchar | 64 | 否 | 否 | 临时访问牌 |
| 3 | info | text | 65535 | 否 | 否 | 信息 |
| 4 | maxage | int | 是 | 否 | 最大寿命:默认2小时 | |
| 5 | create_time | timestamp | 是 | 否 | 创建时间 | |
| 6 | update_time | timestamp | 是 | 否 | 更新时间 | |
| 7 | user_id | int | 是 | 否 | 用户编号 |
表 4-2-article(文章)
| 编号 | 字段名 | 类型 | 长度 | 是否非空 | 是否主键 | 注释 |
| 1 | article_id | mediumint | 是 | 是 | 文章id | |
| 2 | title | varchar | 125 | 是 | 是 | 标题 |
| 3 | type | varchar | 64 | 是 | 否 | 文章分类 |
| 4 | hits | int | 是 | 否 | 点击数 | |
| 5 | praise_len | int | 是 | 否 | 点赞数 | |
| 6 | create_time | timestamp | 是 | 否 | 创建时间 | |
| 7 | update_time | timestamp | 是 | 否 | 更新时间 | |
| 8 | source | varchar | 255 | 否 | 否 | 来源 |
| 9 | url | varchar | 255 | 否 | 否 | 来源地址 |
| 10 | tag | varchar | 255 | 否 | 否 | 标签 |
| 11 | content | longtext | 4294967295 | 否 | 否 | 正文 |
| 12 | img | varchar | 255 | 否 | 否 | 封面图 |
| 13 | description | text | 65535 | 否 | 否 | 文章描述 |
表 4-3-article_type(文章分类)
| 编号 | 字段名 | 类型 | 长度 | 是否非空 | 是否主键 | 注释 |
| 1 | type_id | smallint | 是 | 是 | 分类ID | |
| 2 | display | smallint | 是 | 否 | 显示顺序 | |
| 3 | name | varchar | 16 | 是 | 否 | 分类名称 |
| 4 | father_id | smallint | 是 | 否 | 上级分类ID | |
| 5 | description | varchar | 255 | 否 | 否 | 描述 |
| 6 | icon | text | 65535 | 否 | 否 | 分类图标 |
| 7 | url | varchar | 255 | 否 | 否 | 外链地址 |
| 8 | create_time | timestamp | 是 | 否 | 创建时间 | |
| 9 | update_time | timestamp | 是 | 否 | 更新时间 |
表 4-4-auth(用户权限管理)
| 编号 | 字段名 | 类型 | 长度 | 是否非空 | 是否主键 | 注释 |
| 1 | auth_id | int | 是 | 是 | 授权ID | |
| 2 | user_group | varchar | 64 | 否 | 否 | 用户组 |
| 3 | mod_name | varchar | 64 | 否 | 否 | 模块名 |
| 4 | table_name | varchar | 64 | 否 | 否 | 表名 |
| 5 | page_title | varchar | 255 | 否 | 否 | 页面标题 |
| 6 | path | varchar | 255 | 否 | 否 | 路由路径 |
| 7 | parent | varchar | 64 | 否 | 否 | 父级菜单 |
| 8 | parent_sort | int | 是 | 否 | 父级菜单排序 | |
| 9 | position | varchar | 32 | 否 | 否 | 位置 |
| 10 | mode | varchar | 32 | 是 | 否 | 跳转方式 |
| 11 | add | tinyint | 是 | 否 | 是否可增加 | |
| 12 | del | tinyint | 是 | 否 | 是否可删除 | |
| 13 | set | tinyint | 是 | 否 | 是否可修改 | |
| 14 | get | tinyint | 是 | 否 | 是否可查看 | |
| 15 | field_add | text | 65535 | 否 | 否 | 添加字段 |
| 16 | field_set | text | 65535 | 否 | 否 | 修改字段 |
| 17 | field_get | text | 65535 | 否 | 否 | 查询字段 |
| 18 | table_nav_name | varchar | 500 | 否 | 否 | 跨表导航名称 |
| 19 | table_nav | varchar | 500 | 否 | 否 | 跨表导航 |
| 20 | option | text | 65535 | 否 | 否 | 配置 |
| 21 | create_time | timestamp | 是 | 否 | 创建时间 | |
| 22 | update_time | timestamp | 是 | 否 | 更新时间 |
表 4-5-code_token(验证码)
| 编号 | 字段名 | 类型 | 长度 | 是否非空 | 是否主键 | 注释 |
| 1 | code_token_id | int | 是 | 是 | 验证码ID | |
| 2 | token | varchar | 255 | 否 | 否 | 令牌 |
| 3 | code | varchar | 255 | 否 | 否 | 验证码 |
| 4 | expire_time | timestamp | 是 | 否 | 失效时间 | |
| 5 | create_time | timestamp | 是 | 否 | 创建时间 | |
| 6 | update_time | timestamp | 是 | 否 | 更新时间 |
表 4-6-collect(收藏)
| 编号 | 字段名 | 类型 | 长度 | 是否非空 | 是否主键 | 注释 |
| 1 | collect_id | int | 是 | 是 | 收藏ID | |
| 2 | user_id | int | 是 | 是 | 收藏人ID | |
| 3 | source_table | varchar | 255 | 否 | 否 | 来源表 |
| 4 | source_field | varchar | 255 | 否 | 否 | 来源字段 |
| 5 | source_id | int | 是 | 否 | 来源ID | |
| 6 | title | varchar | 255 | 否 | 否 | 标题 |
| 7 | img | varchar | 255 | 否 | 否 | 封面 |
| 8 | create_time | timestamp | 是 | 否 | 创建时间 | |
| 9 | update_time | timestamp | 是 | 否 | 更新时间 |
表 4-7-comment(评论)
| 编号 | 字段名 | 类型 | 长度 | 是否非空 | 是否主键 | 注释 |
| 1 | comment_id | int | 是 | 是 | 评论ID | |
| 2 | user_id | int | 是 | 是 | 评论人ID | |
| 3 | reply_to_id | int | 是 | 否 | 回复评论ID | |
| 4 | content | longtext | 4294967295 | 否 | 否 | 内容 |
| 5 | nickname | varchar | 255 | 否 | 否 | 昵称 |
| 6 | avatar | varchar | 255 | 否 | 否 | 头像地址 |
| 7 | create_time | timestamp | 是 | 否 | 创建时间 | |
| 8 | update_time | timestamp | 是 | 否 | 更新时间 | |
| 9 | source_table | varchar | 255 | 否 | 否 | 来源表 |
| 10 | source_field | varchar | 255 | 否 | 否 | 来源字段 |
| 11 | source_id | int | 是 | 否 | 来源ID |
表 4-8-discounted_activities(优惠活动)
| 编号 | 字段名 | 类型 | 长度 | 是否非空 | 是否主键 | 注释 |
| 1 | discounted_activities_id | int | 是 | 是 | 优惠活动ID | |
| 2 | merchant_users | int | 否 | 否 | 商家用户 | |
| 3 | event_name | varchar | 64 | 否 | 否 | 活动名称 |
| 4 | event_dishes | varchar | 64 | 否 | 否 | 活动菜品 |
| 5 | event_prices | double | 否 | 否 | 活动价格 | |
| 6 | cover_of_dishes | varchar | 255 | 否 | 否 | 菜品封面 |
| 7 | event_date | date | 否 | 否 | 活动日期 | |
| 8 | closing_date | date | 否 | 否 | 截止日期 | |
| 9 | event_overview | longtext | 4294967295 | 否 | 否 | 活动简介 |
| 10 | praise_len | int | 是 | 否 | 点赞数 | |
| 11 | collect_len | int | 是 | 否 | 收藏数 | |
| 12 | comment_len | int | 是 | 否 | 评论数 | |
| 13 | create_time | datetime | 是 | 否 | 创建时间 | |
| 14 | update_time | timestamp | 是 | 否 | 更新时间 |
表 4-9-food_information(菜品信息)
| 编号 | 字段名 | 类型 | 长度 | 是否非空 | 是否主键 | 注释 |
| 1 | food_information_id | int | 是 | 是 | 菜品信息ID | |
| 2 | name_of_dish | varchar | 64 | 否 | 否 | 菜品名称 |
| 3 | cuisine_and_cuisine | varchar | 64 | 否 | 否 | 菜品菜系 |
| 4 | cooking_methods | varchar | 64 | 否 | 否 | 烹饪方式 |
| 5 | price_of_dishes | double | 否 | 否 | 菜品价格 | |
| 6 | food_pictures | varchar | 255 | 否 | 否 | 菜品图片 |
| 7 | merchant_users | int | 否 | 否 | 商家用户 | |
| 8 | introduction_to_dishes | longtext | 4294967295 | 否 | 否 | 菜品简介 |
| 9 | hits | int | 是 | 否 | 点击数 | |
| 10 | praise_len | int | 是 | 否 | 点赞数 | |
| 11 | collect_len | int | 是 | 否 | 收藏数 | |
| 12 | comment_len | int | 是 | 否 | 评论数 | |
| 13 | recommend | int | 是 | 否 | 智能推荐 | |
| 14 | takeout_ordering_limit_times | int | 是 | 否 | 购买限制次数 | |
| 15 | create_time | datetime | 是 | 否 | 创建时间 | |
| 16 | update_time | timestamp | 是 | 否 | 更新时间 |
表 4-10-hits(用户点击)
| 编号 | 字段名 | 类型 | 长度 | 是否非空 | 是否主键 | 注释 |
| 1 | hits_id | int | 是 | 是 | 点赞ID | |
| 2 | user_id | int | 是 | 否 | 点赞人 | |
| 3 | create_time | timestamp | 是 | 否 | 创建时间 | |
| 4 | update_time | timestamp | 是 | 否 | 更新时间 | |
| 5 | source_table | varchar | 255 | 否 | 否 | 来源表 |
| 6 | source_field | varchar | 255 | 否 | 否 | 来源字段 |
| 7 | source_id | int | 是 | 否 | 来源ID |
表 4-11-merchant_users(商家用户)
| 编号 | 字段名 | 类型 | 长度 | 是否非空 | 是否主键 | 注释 |
| 1 | merchant_users_id | int | 是 | 是 | 商家用户ID | |
| 2 | merchant_name | varchar | 64 | 否 | 否 | 商家姓名 |
| 3 | merchant_gender | varchar | 64 | 否 | 否 | 商家性别 |
| 4 | contact_information | varchar | 64 | 否 | 否 | 联系方式 |
| 5 | examine_state | varchar | 16 | 是 | 否 | 审核状态 |
| 6 | user_id | int | 是 | 否 | 用户ID | |
| 7 | create_time | datetime | 是 | 否 | 创建时间 | |
| 8 | update_time | timestamp | 是 | 否 | 更新时间 |
表 4-12-message(留言板)
| 编号 | 字段名 | 类型 | 长度 | 是否非空 | 是否主键 | 注释 |
| 1 | message_id | int | 是 | 是 | 留言板ID | |
| 2 | user_id | int | 是 | 否 | 用户ID | |
| 3 | title | varchar | 64 | 否 | 否 | 标题 |
| 4 | content | longtext | 4294967295 | 是 | 否 | 内容 |
| 5 | nickname | varchar | 32 | 是 | 否 | 昵称 |
| 6 | avatar | varchar | 255 | 否 | 否 | 头像 |
| 7 | | varchar | 125 | 否 | 否 | 留言者邮箱 |
| 8 | phone | varchar | 11 | 否 | 否 | 留言者手机号码 |
| 9 | create_time | timestamp | 是 | 否 | 创建时间 | |
| 10 | update_time | timestamp | 是 | 否 | 更新时间 | |
| 11 | reply | longtext | 4294967295 | 否 | 否 | 回复 |
| 12 | reply_state | tinyint | 否 | 否 | 回复状态 |
表 4-13-notice(公告)
| 编号 | 字段名 | 类型 | 长度 | 是否非空 | 是否主键 | 注释 |
| 1 | notice_id | mediumint | 是 | 是 | 公告ID | |
| 2 | title | varchar | 125 | 是 | 否 | 标题 |
| 3 | content | longtext | 4294967295 | 否 | 否 | 正文 |
| 4 | create_time | timestamp | 是 | 否 | 创建时间 | |
| 5 | update_time | timestamp | 是 | 否 | 更新时间 |
表 4-14-order_complaint(订单投诉)
| 编号 | 字段名 | 类型 | 长度 | 是否非空 | 是否主键 | 注释 |
| 1 | order_complaint_id | int | 是 | 是 | 订单投诉ID | |
| 2 | ordinary_users | int | 否 | 否 | 普通用户 | |
| 3 | user_name | varchar | 64 | 否 | 否 | 用户姓名 |
| 4 | complaint_title | varchar | 64 | 否 | 否 | 投诉标题 |
| 5 | complaint_object | varchar | 64 | 否 | 否 | 投诉对象 |
| 6 | complaint_date | date | 否 | 否 | 投诉日期 | |
| 7 | complaint_content | text | 65535 | 否 | 否 | 投诉内容 |
| 8 | examine_state | varchar | 16 | 是 | 否 | 审核状态 |
| 9 | examine_reply | varchar | 16 | 否 | 否 | 审核回复 |
| 10 | create_time | datetime | 是 | 否 | 创建时间 | |
| 11 | update_time | timestamp | 是 | 否 | 更新时间 | |
| 12 | source_table | varchar | 255 | 否 | 否 | 来源表 |
| 13 | source_id | int | 否 | 否 | 来源ID | |
| 14 | source_user_id | int | 否 | 否 | 来源用户 |
表 4-15-order_evaluation(订单评价)
| 编号 | 字段名 | 类型 | 长度 | 是否非空 | 是否主键 | 注释 |
| 1 | order_evaluation_id | int | 是 | 是 | 订单评价ID | |
| 2 | merchant_users | int | 否 | 否 | 商家用户 | |
| 3 | ordinary_users | int | 否 | 否 | 普通用户 | |
| 4 | user_name | varchar | 64 | 否 | 否 | 用户姓名 |
| 5 | rider_user | int | 否 | 否 | 骑手用户 | |
| 6 | riders_name | varchar | 64 | 否 | 否 | 骑手姓名 |
| 7 | name_of_dish | varchar | 64 | 否 | 否 | 菜品名称 |
| 8 | takeout_reviews | varchar | 64 | 否 | 否 | 外卖评价 |
| 9 | evaluation_content | text | 65535 | 否 | 否 | 评价内容 |
| 10 | create_time | datetime | 是 | 否 | 创建时间 | |
| 11 | update_time | timestamp | 是 | 否 | 更新时间 | |
| 12 | source_table | varchar | 255 | 否 | 否 | 来源表 |
| 13 | source_id | int | 否 | 否 | 来源ID | |
| 14 | source_user_id | int | 否 | 否 | 来源用户 |
表 4-16-ordinary_users(普通用户)
| 编号 | 字段名 | 类型 | 长度 | 是否非空 | 是否主键 | 注释 |
| 1 | ordinary_users_id | int | 是 | 是 | 普通用户ID | |
| 2 | user_name | varchar | 64 | 否 | 否 | 用户姓名 |
| 3 | contact_information | varchar | 64 | 否 | 否 | 联系方式 |
| 4 | user_gender | varchar | 64 | 否 | 否 | 用户性别 |
| 5 | examine_state | varchar | 16 | 是 | 否 | 审核状态 |
| 6 | user_id | int | 是 | 否 | 用户ID | |
| 7 | create_time | datetime | 是 | 否 | 创建时间 | |
| 8 | update_time | timestamp | 是 | 否 | 更新时间 |
表 4-17-praise(点赞)
| 编号 | 字段名 | 类型 | 长度 | 是否非空 | 是否主键 | 注释 |
| 1 | praise_id | int | 是 | 是 | 点赞ID | |
| 2 | user_id | int | 是 | 是 | 点赞人 | |
| 3 | create_time | timestamp | 是 | 否 | 创建时间 | |
| 4 | update_time | timestamp | 是 | 否 | 更新时间 | |
| 5 | source_table | varchar | 255 | 否 | 否 | 来源表 |
| 6 | source_field | varchar | 255 | 否 | 否 | 来源字段 |
| 7 | source_id | int | 是 | 否 | 来源ID | |
| 8 | status | tinyint | 是 | 否 | 点赞状态:1为点赞,0已取消 |
表 4-18-rider_user(骑手用户)
| 编号 | 字段名 | 类型 | 长度 | 是否非空 | 是否主键 | 注释 |
| 1 | rider_user_id | int | 是 | 是 | 骑手用户ID | |
| 2 | riders_name | varchar | 64 | 否 | 否 | 骑手姓名 |
| 3 | rider_gender | varchar | 64 | 否 | 否 | 骑手性别 |
| 4 | riders_phone_number | varchar | 64 | 否 | 否 | 骑手电话 |
| 5 | examine_state | varchar | 16 | 是 | 否 | 审核状态 |
| 6 | user_id | int | 是 | 否 | 用户ID | |
| 7 | create_time | datetime | 是 | 否 | 创建时间 | |
| 8 | update_time | timestamp | 是 | 否 | 更新时间 |
表 4-19-route_type(路线类型)
| 编号 | 字段名 | 类型 | 长度 | 是否非空 | 是否主键 | 注释 |
| 1 | route_type_id | int | 是 | 是 | 路线类型ID | |
| 2 | route_type | varchar | 64 | 否 | 否 | 路线类型 |
| 3 | create_time | datetime | 是 | 否 | 创建时间 | |
| 4 | update_time | timestamp | 是 | 否 | 更新时间 |
表 4-20-schedule(日程管理)
| 编号 | 字段名 | 类型 | 长度 | 是否非空 | 是否主键 | 注释 |
| 1 | schedule_id | smallint | 是 | 是 | 日程ID | |
| 2 | content | varchar | 255 | 否 | 否 | 日程内容 |
| 3 | scheduled_time | datetime | 否 | 否 | 计划时间 | |
| 4 | user_id | int | 是 | 否 | 用户ID | |
| 5 | create_time | datetime | 否 | 否 | 创建时间 | |
| 6 | update_time | datetime | 否 | 否 | 更新时间 |
表 4-21-score(评分)
| 编号 | 字段名 | 类型 | 长度 | 是否非空 | 是否主键 | 注释 |
| 1 | score_id | int | 是 | 是 | 评分ID | |
| 2 | user_id | int | 是 | 否 | 评分人 | |
| 3 | nickname | varchar | 64 | 否 | 否 | 昵称 |
| 4 | score_num | double | 是 | 否 | 评分 | |
| 5 | create_time | timestamp | 是 | 否 | 创建时间 | |
| 6 | update_time | timestamp | 是 | 否 | 更新时间 | |
| 7 | source_table | varchar | 255 | 否 | 否 | 来源表 |
| 8 | source_field | varchar | 255 | 否 | 否 | 来源字段 |
| 9 | source_id | int | 是 | 否 | 来源ID |
表 4-22-slides(轮播图)
| 编号 | 字段名 | 类型 | 长度 | 是否非空 | 是否主键 | 注释 |
| 1 | slides_id | int | 是 | 是 | 轮播图ID | |
| 2 | title | varchar | 64 | 否 | 否 | 标题 |
| 3 | content | varchar | 255 | 否 | 否 | 内容 |
| 4 | url | varchar | 255 | 否 | 否 | 链接 |
| 5 | img | varchar | 255 | 否 | 否 | 轮播图 |
| 6 | hits | int | 是 | 否 | 点击量 | |
| 7 | create_time | timestamp | 是 | 否 | 创建时间 | |
| 8 | update_time | timestamp | 是 | 否 | 更新时间 |
表 4-23-takeout_delivery(外卖配送)
| 编号 | 字段名 | 类型 | 长度 | 是否非空 | 是否主键 | 注释 |
| 1 | takeout_delivery_id | int | 是 | 是 | 外卖配送ID | |
| 2 | merchant_users | int | 否 | 否 | 商家用户 | |
| 3 | ordinary_users | int | 否 | 否 | 普通用户 | |
| 4 | user_name | varchar | 64 | 否 | 否 | 用户姓名 |
| 5 | contact_information | varchar | 64 | 否 | 否 | 联系方式 |
| 6 | rider_user | int | 否 | 否 | 骑手用户 | |
| 7 | riders_name | varchar | 64 | 否 | 否 | 骑手姓名 |
| 8 | riders_phone_number | varchar | 64 | 否 | 否 | 骑手电话 |
| 9 | name_of_dish | varchar | 64 | 否 | 否 | 菜品名称 |
| 10 | purchase_quantity | double | 否 | 否 | 购买数量 | |
| 11 | delivery_time | datetime | 否 | 否 | 送餐时间 | |
| 12 | delivery_address | varchar | 64 | 否 | 否 | 配送地址 |
| 13 | delivery_status | varchar | 64 | 否 | 否 | 配送状态 |
| 14 | route_planning | varchar | 64 | 否 | 否 | 路线规划 |
| 15 | delivery_consultation | text | 65535 | 否 | 否 | 配送咨询 |
| 16 | customer_response | text | 65535 | 否 | 否 | 顾客回复 |
| 17 | order_evaluation_limit_times | int | 是 | 否 | 评价限制次数 | |
| 18 | order_complaint_limit_times | int | 是 | 否 | 投诉限制次数 | |
| 19 | create_time | datetime | 是 | 否 | 创建时间 | |
| 20 | update_time | timestamp | 是 | 否 | 更新时间 | |
| 21 | source_table | varchar | 255 | 否 | 否 | 来源表 |
| 22 | source_id | int | 否 | 否 | 来源ID | |
| 23 | source_user_id | int | 否 | 否 | 来源用户 |
表 4-24-takeout_ordering(外卖点单)
| 编号 | 字段名 | 类型 | 长度 | 是否非空 | 是否主键 | 注释 |
| 1 | takeout_ordering_id | int | 是 | 是 | 外卖点单ID | |
| 2 | merchant_users | int | 否 | 否 | 商家用户 | |
| 3 | ordinary_users | int | 否 | 否 | 普通用户 | |
| 4 | user_name | varchar | 64 | 否 | 否 | 用户姓名 |
| 5 | contact_information | varchar | 64 | 否 | 否 | 联系方式 |
| 6 | name_of_dish | varchar | 64 | 否 | 否 | 菜品名称 |
| 7 | cuisine_and_cuisine | varchar | 64 | 否 | 否 | 菜品菜系 |
| 8 | cooking_methods | varchar | 64 | 否 | 否 | 烹饪方式 |
| 9 | price_of_dishes | double | 否 | 否 | 菜品价格 | |
| 10 | purchase_quantity | double | 否 | 否 | 购买数量 | |
| 11 | delivery_time | datetime | 否 | 否 | 送餐时间 | |
| 12 | delivery_address | varchar | 64 | 否 | 否 | 配送地址 |
| 13 | total_payment | double | 否 | 否 | 合计支付 | |
| 14 | ordering_remarks | text | 65535 | 否 | 否 | 点餐备注 |
| 15 | pay_state | varchar | 16 | 是 | 否 | 支付状态 |
| 16 | pay_type | varchar | 16 | 否 | 否 | 支付类型: 微信、支付宝、网银 |
| 17 | takeout_delivery_limit_times | int | 是 | 否 | 配送限制次数 | |
| 18 | create_time | datetime | 是 | 否 | 创建时间 | |
| 19 | update_time | timestamp | 是 | 否 | 更新时间 | |
| 20 | source_table | varchar | 255 | 否 | 否 | 来源表 |
| 21 | source_id | int | 否 | 否 | 来源ID | |
| 22 | source_user_id | int | 否 | 否 | 来源用户 |
表 4-25-type_of_dish(菜品类型)
| 编号 | 字段名 | 类型 | 长度 | 是否非空 | 是否主键 | 注释 |
| 1 | type_of_dish_id | int | 是 | 是 | 菜品类型ID | |
| 2 | type_of_dish | varchar | 64 | 否 | 否 | 菜品类型 |
| 3 | create_time | datetime | 是 | 否 | 创建时间 | |
| 4 | update_time | timestamp | 是 | 否 | 更新时间 |
表 4-26-upload(文件上传)
| 编号 | 字段名 | 类型 | 长度 | 是否非空 | 是否主键 | 注释 |
| 1 | upload_id | int | 是 | 是 | 上传ID | |
| 2 | name | varchar | 64 | 否 | 否 | 文件名 |
| 3 | path | varchar | 255 | 否 | 否 | 访问路径 |
| 4 | file | varchar | 255 | 否 | 否 | 文件路径 |
| 5 | display | varchar | 255 | 否 | 否 | 显示顺序 |
| 6 | father_id | int | 否 | 否 | 父级ID | |
| 7 | dir | varchar | 255 | 否 | 否 | 文件夹 |
| 8 | type | varchar | 32 | 否 | 否 | 文件类型 |
表 4-27-user(用户账户)
| 编号 | 字段名 | 类型 | 长度 | 是否非空 | 是否主键 | 注释 |
| 1 | user_id | int | 是 | 是 | 用户ID | |
| 2 | state | smallint | 是 | 否 | 账户状态:(1可用|2异常|3已冻结|4已注销) | |
| 3 | user_group | varchar | 32 | 否 | 否 | 所在用户组 |
| 4 | login_time | timestamp | 是 | 否 | 上次登录时间 | |
| 5 | phone | varchar | 11 | 否 | 否 | 手机号码 |
| 6 | phone_state | smallint | 是 | 否 | 手机认证:(0未认证|1审核中|2已认证) | |
| 7 | username | varchar | 16 | 是 | 否 | 用户名 |
| 8 | nickname | varchar | 16 | 否 | 否 | 昵称 |
| 9 | password | varchar | 64 | 是 | 否 | 密码 |
| 10 | | varchar | 64 | 否 | 否 | 邮箱 |
| 11 | email_state | smallint | 是 | 否 | 邮箱认证:(0未认证|1审核中|2已认证) | |
| 12 | avatar | varchar | 255 | 否 | 否 | 头像地址 |
| 13 | open_id | varchar | 255 | 否 | 否 | 针对获取用户信息字段 |
| 14 | create_time | timestamp | 是 | 否 | 创建时间 |
表 4-28-user_group(用户组)
| 编号 | 字段名 | 类型 | 长度 | 是否非空 | 是否主键 | 注释 |
| 1 | group_id | mediumint | 是 | 是 | 用户组ID | |
| 2 | display | smallint | 是 | 否 | 显示顺序 | |
| 3 | name | varchar | 16 | 是 | 否 | 名称 |
| 4 | description | varchar | 255 | 否 | 否 | 描述 |
| 5 | source_table | varchar | 255 | 否 | 否 | 来源表 |
| 6 | source_field | varchar | 255 | 否 | 否 | 来源字段 |
| 7 | source_id | int | 是 | 否 | 来源ID | |
| 8 | register | smallint | 否 | 否 | 注册位置 | |
| 9 | create_time | timestamp | 是 | 否 | 创建时间 | |
| 10 | update_time | timestamp | 是 | 否 | 更新时间 |
5系统实现
5.1前台功能实现
5.1.1菜品信息浏览
用户在此浏览详细的菜品列表、价格、图片及用户评价,帮助做出点餐决定;可以进行购买。骑手则通过查看菜品信息了解配送物品的特性(如是否需要保温、易碎等),更好地完成配送任务。菜品信息浏览界面如图5-1所示。

图5-1 菜品信息浏览界面
购买界面如图5-2所示。

图5-2 购买界面
5.1.2通知公告
该功能板块对所有用户开放,用于发布平台的重要通知、政策更新、节日活动等信息。注册用户和骑手都能及时获取到平台的最新动态,确保双方都能在透明、规范的环境下进行交互,提升用户体验和服务质量。通知公告界面如图5-3所示。

图5-3 通知公告界面
5.1.3新闻资讯
通过这一功能,用户和骑手都能获取到与餐饮、外卖行业相关的新闻动态,包括食品安全知识、健康生活小贴士或行业动态分析。这不仅丰富了用户的内容消费,也为骑手提供了行业动态,促进了对行业的理解和归属感。新闻资讯界面如图5-4所示。

图5-4 新闻资讯界面
5.1.4个人中心
用户个人中心除了基本的个人首页外,还提供了外卖点单、外卖配送跟踪、订单评价、订单投诉及收藏功能,便于用户一站式管理所有外卖相关活动。骑手个人中心则侧重于路线类型选择、配送任务管理、个人业绩查看等,旨在提升工作效率和个性化体验。收藏功能对于双方而言,都是快速找回喜爱菜品或常用功能的有效途径。用户个人中心界面如图5-5所示。

图5-5用户个人中心界面
骑手个人中心界面如图5-6所示。

图5-6骑手个人中心界面
5.2后台功能实现
5.2.1用户管理
管理员负责创建、编辑或删除系统用户,包括管理员、普通用户、商家用户和骑手用户,确保用户信息的准确性和安全性。商家则通过后台查看用户信息,进行用户画像分析,以更精准地推送营销信息。用户管理界面如图5-7所示。

图5-7 用户管理界面
5.2.2外卖点单管理
商家可以实时查看并处理用户的订单请求,包括确认订单、准备菜品等,确保订单处理的及时性和准确性。管理员则负责监控整个平台的订单流,处理异常订单,保障交易流程的顺畅。外卖点单管理界面如图5-8所示。

图5-8外卖点单管理界面
5.2.3外卖配送管理
商家通过此功能与骑手沟通,分配配送任务,跟踪配送进度。管理员则负责管理和优化配送系统,包括路线规划、配送效率分析等,提升整体配送服务质量。外卖配送管理界面如图5-9所示。

图5-9 外卖配送管理界面
5.2.4订单评价管理
商家可以查看用户对订单的评价,了解用户需求和反馈,用于改进服务和菜品。管理员则监管所有订单评价,确保评价的公正性和真实性,维护平台声誉。订单评价管理界面如图5-10所示。

图5-10订单评价管理界面
6系统测试
6.1测试目的
测试的主要目的是确保系统的功能和性能满足预期的需求,同时识别和修复潜在的缺陷。通过系统测试,可以验证各个功能模块的正确性和稳定性,确保系统在不同使用场景下的表现符合设计要求。测试目的包括确认系统功能的完整性、验证数据处理的准确性、评估系统的性能和安全性。测试还可以提高用户满意度,保证用户在使用系统时获得流畅和可靠的体验。通过全面的测试,可以降低后期维护成本,减少系统上线后出现故障的风险,从而保障系统的长期稳定运行。
6.2测试方法
在本系统中,测试方法主要依赖于测试用例的设计与执行。测试用例是根据系统需求文档编写的,覆盖所有功能模块及其边界情况。每个测试用例包含输入数据、预期结果和实际结果的对比,以验证系统的功能是否按预期工作。
常见的测试用例包括功能测试用例、边界测试用例和异常测试用例[13]。功能测试用例针对系统的各项功能进行验证;边界测试用例则侧重于输入数据的边界条件,验证系统在极端情况下是否能够稳定运行;异常测试用例则用于验证系统在处理错误输入或异常情况时的反应。本文选择功能测试用例进行系统测试。
在测试执行过程中,记录每个用例的执行结果,并根据实际结果与预期结果的对比,判断系统是否存在缺陷。通过系统化的测试用例执行,可以有效提高测试的覆盖率和效率,为系统的最终上线提供保障。
6.3测试内容
菜品信息浏览功能测试用例表是用来验证用户能否正确浏览和筛选菜品信息的测试用例。菜品信息浏览功能测试用例表如表6-1所示。
表6-1 菜品信息浏览功能测试用例
| 测试项 | 测试用例 | 预期结果 | 结论 |
| 菜品信息浏览功能测试 | 1. 打开菜品信息浏览页面。 | 页面正常加载,显示菜品信息列表。 | 与预期结果一致。 |
| 菜品信息浏览功能测试 | 2. 选择筛选条件。 | 筛选条件被成功选中。 | 与预期结果一致。 |
| 菜品信息浏览功能测试 | 3. 点击搜索按钮。 | 系统根据筛选条件进行搜索。 | 与预期结果一致。 |
| 菜品信息浏览功能测试 | 4. 查看筛选结果。 | 页面显示符合条件的菜品信息列表。 | 与预期结果一致。 |
添加菜品信息功能测试用例表是用来验证用户能否正确添加菜品信息的测试用例。添加菜品信息功能测试用例表如表6-2所示。
表6-2 添加菜品信息功能测试用例
| 测试项 | 测试用例 | 预期结果 | 结论 |
| 添加菜品信息功能测试 | 1. 打开添加菜品信息页面。 | 页面正常加载,显示信息填写表单。 | 与预期结果一致。 |
| 添加菜品信息功能测试 | 2. 填写服务基本信息。 | 信息成功输入并保存。 | 与预期结果一致。 |
| 添加菜品信息功能测试 | 3. 上传服务照片。 | 照片成功上传并显示预览。 | 与预期结果一致。 |
| 添加菜品信息功能测试 | 4. 点击提交按钮。 | 页面提示信息提交成功,并显示等待审核状态。 | 与预期结果一致。 |
表6-3 新闻资讯功能测试用例
| 测试项 | 测试用例 | 预期结果 | 结论 |
| 新闻资讯功能测试 | 1. 打开新闻资讯页面。 | 页面正常加载,显示资讯内容。 | 与预期结果一致。 |
| 新闻资讯功能测试 | 2. 选择新闻对象(内容或标签)。 | 资讯窗口成功切换到目标。 | 与预期结果一致。 |
| 新闻资讯功能测试 | 3. 输入消息内容。 | 消息内容成功输入并显示在输入框中。 | 与预期结果一致。 |
| 新闻资讯功能测试 | 4. 点击发送按钮。 | 消息成功发送并显示在聊天窗口中。 | 与预期结果一致。 |
评论管理功能测试用例表是用来验证用户能否正确发表和管理评论的测试用例。评论管理功能测试用例表如表6-4所示。
表6-4 评论管理功能测试用例
| 测试项 | 测试用例 | 预期结果 | 结论 |
| 评论管理功能测试 | 1. 打开评论管理页面。 | 页面正常加载,显示评论列表及输入框。 | 与预期结果一致。 |
| 评论管理功能测试 | 2. 选择目标服务。 | 目标服务的评论列表成功加载。 | 与预期结果一致。 |
| 评论管理功能测试 | 3. 输入评论内容。 | 评论内容成功输入并显示在输入框中。 | 与预期结果一致。 |
| 评论管理功能测试 | 4. 点击提交按钮。 | 评论成功发布并显示在评论列表中。 | 与预期结果一致。 |
用户管理功能测试用例表是用来验证管理员能否正确管理用户信息的测试用例。用户管理功能测试用例表如表6-5所示。
表6-5用户管理功能测试用例
| 测试项 | 测试用例 | 预期结果 | 结论 |
| 用户管理功能测试 | 1. 打开用户管理页面。 | 页面正常加载,显示用户列表及操作选项。 | 与预期结果一致。 |
| 用户管理功能测试 | 2. 选择目标用户。 | 目标用户信息成功加载到编辑界面。 | 与预期结果一致。 |
| 用户管理功能测试 | 3. 修改用户权限或状态。 | 用户权限或状态成功更新。 | 与预期结果一致。 |
| 用户管理功能测试 | 4. 点击保存按钮。 | 用户信息成功更新并显示在用户列表中。 | 与预期结果一致。 |
通过对菜品信息浏览功能的测试,系统能够正常加载菜品信息页面,用户可根据筛选条件成功搜索并查看符合条件的菜品信息列表,所有操作均与预期结果一致。添加菜品信息功能的测试结果表明,用户能够顺利填写服务基本信息并上传照片,提交后系统正确提示信息提交成功并显示等待审核状态。新闻资讯功能的测试显示,用户能够正常选择资讯对象、输入消息内容并成功发送,消息实时显示在资讯窗口中。评论管理功能的测试表明,用户能够选择目标服务并发表评论,评论成功显示在评论列表中。
7总结
Spring Boot外卖系统作为餐饮行业数字化转型的典范,凭借其高效、灵活且用户友好的特性,为餐饮服务和消费者体验带来了显著的提升。该系统通过集成Spring Boot框架,实现了快速开发与部署,确保了系统的高可用性和可扩展性。用户端提供了直观易用的界面,从丰富的菜品浏览、个性化优惠活动享受,到订单状态的实时追踪,每一步都体现了对用户体验的极致追求。商家端则专注于店铺运营的高效管理,支持菜品信息的即时更新、优惠活动的灵活配置以及订单处理的自动化,显著减轻了商家的运营压力,提升了服务质量和客户满意度。同时,系统内置的统计分析功能为商家提供了详实的数据支持,助力其做出更加精准的运营决策。配送管理方面,系统通过智能调度算法,实现了配送任务的合理分配与高效执行,进一步提升了整体服务效率。综上所述,Spring Boot外卖系统以其出色的性能和用户体验,为餐饮行业的数字化转型树立了新的标杆。
参考文献
- 陈晨,岳凯兴,张懿,等.高校无接触式外卖保温柜的设计[J].物联网技术,2025,15(05):118-122.
- 吴春凤.平台经济下外卖骑手劳动权益保障研究[J].西部学刊,2025,(04):80-83.
- 张培僧,惠琛云,李春华.基于工业一体机控制的智能网联外卖柜[J].物联网技术,2025,15(04):68-71+79.
- 冯志林.Java EE程序设计与开发实践教程[M].机械工业出版社:202105.353.
- 尹应荆.JAVA编程语言在计算机软件开发中的应用[J].石河子科技,2023,(05):45-47.
- 刘江涛,王亮亮,吴庆茹,等.基于B/S模式的铁路勘测设计案例信息化管理系统设计与实现[J].铁路计算机应用,2021,30(03):32-35.
- 张丹丹,李弘.基于B/S架构的办公管理系统设计与开发[J].铁路通信信号工程技术,2024,21(09):44-48+106.
- 王志亮,纪松波.基于SpringBoot的Web前端与数据库的接口设计[J].工业控制计算机,2023,36(03):51-53.
- 熊永平.基于SpringBoot框架应用开发技术的分析与研究[J].电脑知识与技术,2021,15(36):76-77.
- 赵媛.基于Vue的Web系统前端性能优化分析[J].电脑编程技巧与维护,2024,(09):44-46.
- 秦冬.浅析Vue框架在前端开发中的应用[J].信息与电脑(理论版),2024,36(13):61-63.
- 李艳杰.MySQL数据库下存储过程的综合运用研究[J].现代信息科技,2023,7(11):80-82+88.
- 陈倩怡,何军.Vue+Springboot+MyBatis技术应用解析[J].电脑编程技巧与维护,2020,(01):14-15+28.
- 周晓玉,崔文超.基于Web技术的数据库应用系统设计[J].信息与电脑(理论版),2023,35(09):189-191.
- 马艳艳,吴晓光.计算机软件与数据库的设计策略分析[J].电子技术,2024,53(05):104-105.
- 李俊萌.计算机软件测试技术与开发应用策略分析[J].信息记录材料,2023,24(03):50-52.
- 孙晓.《餐饮外卖流通绿色包装评价要求》标准解读[J].绿色包装,2025,(02):89-92.DOI:10.19362/j.cnki.cn10-1400/tb.2025.02.018.
- 钱文韬,罗钧,蔡旺.数字时代校园外卖小程序供应链路径优化探究——以H高校为例[J].商展经济,2025,(03):145-151.DOI:10.19995/j.cnki.CN10-1617/F7.2025.03.145.
- 李梦赟.外卖骑手劳动权益保障困境及用工算法规制研究——基于新质生产力视角[C]//《智慧法治》集刊2025年第1卷——元宇宙法治研究文集.中央民族大学;,2025:18.DOI:10.26914/c.cnkihy.2025.000031.
- 钱媛媛,毛王昕,陈灏,等.高校校园外卖、快递入户需求调研与分析[J].中国储运,2025,(01):195-196.DOI:10.16301/j.cnki.cn12-1204/f.2025.01.115.
致谢
在本项目的实施过程中,许多人给予了我无私的支持和帮助,令我深感感谢。
我要衷心感谢我的指导老师。不仅在项目的初期提供了宝贵的建议,还在整个过程中给予了我细致入微的指导。专业知识和严谨态度始终激励着我,让我在遇到困难时能够保持信心,继续前行。每一次的讨论都让我对项目有了更深刻的理解,帮助我克服了许多技术难题。
我也要感谢参与用户测试的同学们。你们的反馈和建议为我们系统的优化提供了重要的参考,帮助我们更好地理解用户需求。正是因为有了你们的参与,我们才能够不断改进,提升系统的用户体验。感谢所有支持我的家人和朋友。你们的理解与鼓励让我在项目的紧张时刻始终能够保持积极的心态,成为我前进的动力。每当我遇到挑战时,想到你们的支持,我就能够重新振作,继续努力。最后,我要感谢所有在我职业发展过程中给予帮助的人。每一次的交流与分享都让我受益匪浅,拓宽了我的视野,让我在这条道路上走得更加坚定。
项目的完成不仅是我个人努力的结果,更是许多人共同支持与协作的成果。在此,我再次向所有关心和支持我的人表达衷心的感谢。希望未来我们能够继续携手,共同创造更多的价值和成就。
892

被折叠的 条评论
为什么被折叠?



