摘 要
鉴于当前宠物行业的快速发展以及对高效管理系统的需求日益增长,本研究旨在开发一个基于Django框架的宠物管理系统。现有系统往往缺乏针对宠物服务的全面整合解决方案,难以满足用户和管理者在信息获取和服务预约上的需求。
系统实现了包括普通用户和管理员两大角色在内的多功能服务。普通用户可以浏览首页、查看公告信息、阅读新闻资讯、购买宠物商品、预约医疗服务和美容服务等;管理员则能够进行后台管理,涵盖系统用户管理、分类管理、商品与服务管理等多个方面。技术上,采用了Python语言结合Django框架,并使用MySQL数据库来支持系统的数据存储和处理需求。
宠物管理系统的建立不仅提高了用户体验,还显著提升了宠物服务行业的管理效率。对于用户而言,一站式服务平台简化了信息查询和服务预约流程;对于管理者来说,增强了数据管理和资源配置的能力。此外,系统的设计理念和技术架构具有一定的通用性和扩展性,可为类似平台的发展提供参考案例,展现出重要的应用价值和广阔的市场前景。
关键词:Python;Django框架;宠物管理系统;MySQL
Abstract
In view of the rapid development of the pet industry and the growing need for efficient management systems, this study aims to develop a pet management system based on the Django framework. Existing systems often lack a fully integrated solution for pet services, and it is difficult to meet the needs of users and managers in information acquisition and service reservations.
The system realizes multi-functional services including ordinary users and administrators. Ordinary users can browse the homepage, view announcement information, read news information, buy pet products, make appointments for medical services and beauty services, etc.; Administrators can carry out background management, covering system user management, category management, goods and services management and other aspects. Technically, the Python language is combined with the Django framework, and the MySQL database is used to support the data storage and processing needs of the system.
The establishment of the pet management system not only improves the user experience, but also significantly improves the management efficiency of the pet service industry. For users, the one-stop service platform simplifies the information query and service appointment process; For managers, the ability to manage and allocate resources is enhanced. In addition, the design concept and technical architecture of the system have certain versatility and scalability, which can provide reference cases for the development of similar platforms, showing important application value and broad market prospects.
Key words: Python ; Django Framework; pet management system; MySQL
目 录
1 绪论
1.1 研究背景
随着宠物在现代社会中扮演的角色越来越重要,宠物服务行业迅速扩张,涵盖了从宠物商品销售到医疗服务、美容服务等多个方面。然而,当前的宠物服务市场普遍存在信息分散、管理效率低下等问题,不同服务提供商之间缺乏有效的整合与沟通机制,导致用户体验不连贯,难以满足日益增长的客户需求。特别是在预约服务和个性化推荐方面,现有的解决方案往往无法提供足够的灵活性和便捷性,影响了服务的整体质量和客户的满意度。
基于上述背景,本研究旨在通过整合各类宠物相关服务,包括但不限于商品购买、医疗和美容预约等功能模块,为用户提供一个全面而便捷的服务平台。同时,针对管理者的需求,设计了详尽的后台管理系统,以支持对用户、商品和服务等多方面的有效管理。通过采用先进的Web技术框架如Django,并结合MySQL数据库的强大数据处理能力,确保系统的高效运行和稳定性。这一选题正是为了应对现有宠物服务市场中存在的不足,探索提升行业服务水平的新途径。
1.2 研究目的与意义
本研究的主要目的是开发一个基于Django框架的集成化宠物管理系统,通过整合宠物商品销售、医疗服务预约、美容服务预约等多种功能模块,为用户提供一个便捷高效的服务平台。同时,系统将配备全面的后台管理功能,以支持管理员对用户信息、商品分类、服务预约等进行有效管理和维护,从而弥补现有宠物服务市场中信息分散和管理效率低下的不足,实现服务流程的优化与用户体验的提升。
宠物管理系统的研究具有重要的现实意义,不仅能够显著提高宠物服务行业的管理效率和服务质量,还能够增强用户的满意度和忠诚度。通过提供一站式服务平台,简化了用户获取信息和服务的过程,促进了宠物相关服务资源的有效配置和利用。此外,系统设计所采用的技术架构和实现方案具有一定的通用性和扩展性,可以为其他类似应用提供参考,有助于推动整个宠物服务行业的数字化转型和技术进步。
1.3 国内外研究现状
在国内,宠物服务行业的信息化管理起步相对较晚,但随着宠物经济的兴起,相关系统的研究和开发逐渐受到重视。早期的研究主要集中在宠物医院信息管理系统上,侧重于大型医院的功能需求,而对于小型诊所及综合性宠物服务的支持较为有限。近年来,随着互联网技术的发展,越来越多的在线宠物服务平台开始出现,提供了包括宠物商品销售、医疗服务预约在内的多种功能。然而,这些平台在用户体验、数据安全和系统稳定性方面仍有待进一步优化,特别是针对猫咪等特定宠物的专业服务模块尚不完善。
在国外,宠物服务领域的数字化进程较早,尤其是美国和欧洲国家,已经建立了多个成熟的宠物服务平台。这些平台不仅涵盖了基本的宠物商品交易和医疗预约服务,还拓展到了宠物社交、健康监测等高级功能。例如,一些平台利用大数据分析为用户提供个性化的宠物护理建议,或是通过物联网设备实现远程健康监控。尽管如此,现有系统在面对不同文化背景下的用户需求时仍存在局限性,特别是在亚洲市场,需要进一步调整以适应本地用户的偏好和服务习惯。此外,随着用户对隐私保护意识的增强,如何确保数据安全成为国际宠物服务平台面临的重要课题。
1.4 论文组织结构
本文的结构按逻辑顺序分为以下几个章节:
第1章绪论,本章节介绍研究背景和意义,回顾当前研究现状,并阐明本文主要组织结构。
第2章系统关键技术,本章节将对宠物管理系统的实现关键技术进行简要介绍。
第3章系统分析,本章节基于市场调研,分析宠物管理系统的可行性、功能、角色、性能等需求,明确各模块的业务需求。
第4章系统设计,本章节详细阐述系统的整体架构设计,包括前后端结构、数据库设计及功能模块的设计思路。
第5章系统实现,本章节介绍系统各主要模块的具体实现,包括代码示例、业务逻辑及界面设计等。
第6章系统测试,本章节描述系统的测试方法及结果,分析系统的性能、稳定性及用户反馈。
2 相关技术介绍
2.1 B/S体系结构
B/S体系[1],即Browser/Server体系,是一种常见的网络应用程序架构。其工作原理基于客户端与服务器之间的请求-响应模型。用户通过浏览器向服务器发送请求,服务器接收到请求后进行处理,并生成相应的响应结果,最终将响应返回给客户端。浏览器接收到服务器返回的响应后,解析其中的标记语言(如HTML[2]),并根据CSS样式表和PythonScript脚本来渲染页面,呈现给用户。用户可以与页面进行交互,例如点击链接、填写表单等操作,这些操作会触发新的请求,循环执行上述过程。
2.2 Django框架
Django是一个使用Python语言开发的Web应用程序框架[3]。它提供了一种简单而强大的方式来构建复杂的网站和应用程序。通过使用Django,开发人员可以更轻松地处理数据库、创建用户界面和处理用户请求。它还提供了一个自动生成管理界面的功能,使得管理后台数据变得更加简单。Django还具有强大的安全功能,可以保护网站免受常见的网络攻击[4]。总之,Django是一个非常实用和易于学习的框架,适用于各种规模的Web项目。无论你是初学者还是经验丰富的开发人员,都可以从Django的便利性和灵活性中受益。
2.3 MySQL数据库
MySQL是一种广泛使用的开源关系型数据库管理系统[5](RDBMS),其稳定性、可靠性和卓越性能使其成为众多应用程序的首选数据库。MySQL支持标准SQL语法,并提供丰富的功能和特性,如事务处理、触发器和存储过程等,以满足开发者对数据管理和操作的需求。MySQL具有良好的可扩展性,支持主从复制、分布式架构和集群部署,适用于各种规模和负载的应用场景。作为一个开源项目,MySQL拥有庞大的用户社区和活跃的开发者社区,为用户提供了丰富的文档、教程和支持资源。总之,MySQL是一款可靠、强大且灵活的关系型数据库管理系统[6],通过其卓越性能和可扩展性,帮助开发者高效地管理和操作数据,并得到了广大用户的认可和应用。
2.4 Python语言
Python是一种简洁易读、跨平台且功能强大的编程语言[7]。它拥有庞大而活跃的社区,提供了丰富的第三方库和框架,如NumPy、Pandas和Django,使开发人员能够快速构建各种应用程序。Python在数据处理和科学计算方面表现出色,通过相关库和工具,可以进行数据分析、机器学习和科学计算等任务。此外,Python广泛应用于Web开发[8]、自动化脚本、网络爬虫等领域,其多样性使其成为一个全能的编程语言。无论你是初学者还是有经验的开发者,Python的简单语法、跨平台性以及强大的社区支持都能为你提供高效、优雅和可靠的编程体验。总之,Python是一个强大而灵活的编程语言,深受开发人员喜爱,并在各个领域得到广泛应用。
3 系统分析
3.1 可行性分析
可行性分析是系统分析的第一步,进行系统的可行性分析是至关重要的。它不仅帮助我们评估项目的潜在风险和挑战,还能确保资源的有效利用,避免不必要的浪费。通过技术、经济和操作三个维度的全面分析,我们可以明确项目的实施路径,确定是否具备成功的基础条件,并为后续的开发和运营提供科学依据。这种系统化的评估有助于识别可能的瓶颈,提前制定应对策略,从而提高项目的成功率和可持续性。
3.1.1 技术可行性分析
在技术可行性方面,选择使用Python作为开发语言,结合相应的框架Django,以实现系统的功能需求。Python作为一种简洁而强大的编程语言,具有丰富的库支持和成熟的开发社区,可以满足宠物管理系统的开发需求。Django作为Python的Web框架,提供了高度可扩展的开发环境,使得系统的设计和实现更加便捷和高效。
3.1.2 经济可行性分析
系统开发采用开源技术栈,降低了软件授权与工具采购成本。Django框架简化了开发流程,缩短了项目周期,减少了人力投入。此外,借助云计算资源部署系统,可根据实际需求灵活调整服务器配置,进一步降低硬件成本。总体而言,该方案在经济上具有较高性价比,适合中小型企业或初创团队实施。
3.1.3 操作可行性分析
在操作可行性方面,本系统设计注重用户体验,采用了直观易用的界面设计,并提供详细的帮助文档支持,确保用户可以轻松上手使用各项功能。无论是用户还是管理员,都能通过简洁明了的操作流程完成信息查询和管理等任务。因此,从用户操作的角度来看,本系统具备良好的操作可行性。
3.2 系统功能分析
3.2.1 功能性需求分析
本宠物管理系统旨在满足普通用户和管理员两大角色的不同需求,提供全面的宠物商品销售、医疗服务预约、美容服务预约等功能。系统将通过集成化的平台实现信息的有效整合与管理,支持个性化推荐、服务预约、评论管理等高级功能,同时为管理员提供了强大的后台管理工具,确保系统的高效运行和服务质量。具体功能描述如下:
(1)普通用户功能模块:
首页:展示推荐内容和热门商品服务,吸引用户进一步浏览。
公告信息:发布系统最新公告,让用户及时了解重要更新。
新闻资讯:提供行业动态和健康护理知识,帮助用户获取有价值的信息。
宠物商品:用户可以查看各类宠物商品详情,并进行筛选和购买操作。
医疗服务:用户能够浏览可用医疗服务,并在线完成预约流程。
美容服务:用户可选择适合的美容服务并预约,享受便捷的服务体验。
我的账户:管理个人账户信息,包括用户名、密码、邮箱等基本资料,确保用户信息安全。支持修改个人信息并保存更新。
个人中心:展示用户的基本信息和商品购买、服务预约、美容预约、收藏、评论管理等常用功能入口,提供个性化的服务体验。
(2)管理员功能模块:
后台首页:提供系统整体运行情况的概览,包括用户活动、销售数据等关键指标。帮助管理员快速了解系统的健康状况和业务表现。
系统用户:允许管理员查看、添加、编辑或删除所有注册用户的信息。确保用户信息的准确性和安全性,支持对用户权限进行管理。
医疗分类管理:维护医疗服务的不同类别,如急诊、普通门诊等。便于管理员根据服务分类高效管理不同的医疗服务项目。
商品分类管理:创建和管理宠物商品的不同分类,例如食品、玩具等。有助于提升商品查找效率,并优化用户体验。
宠物分类管理:定义不同种类的宠物分类,如猫、狗等。为特定宠物相关的商品和服务提供组织框架,方便用户浏览。
宠物商品管理:管理员可以添加新的宠物商品,更新现有商品详情或调整库存状态。确保商品信息最新、最准确,满足用户的购物需求。
商品购买管理:监控用户的购买行为,处理订单问题,如退款、发货状态更新等。通过有效的购买管理提高顾客满意度。
医疗服务管理:管理员能够添加新的医疗服务项目,编辑服务内容或删除过时的服务。保证提供的医疗服务信息准确且及时更新。
服务预约管理:处理并管理用户提交的各类服务预约请求,包括确认、取消或修改预约。确保所有预约流程顺利进行,提高服务质量。
美容分类管理:维护美容服务的不同类别,如洗护、修剪等。使得美容服务更加系统化,便于管理和推广。
美容服务管理:添加新的美容服务项目,编辑已有项目的详细信息,或者删除不再提供的服务。保持美容服务项目的吸引力和实用性。
美容预约管理:专门用于处理和管理用户关于美容服务的预约请求,确保每个预约都得到妥善安排和执行。
系统管理:允许管理员上传、编辑或移除首页上的轮播图,以展示最新的促销活动或重要通知。通过视觉元素吸引用户关注。
公告信息管理:发布和更新系统公告,确保用户能及时接收到重要消息或变更通知。增强信息透明度,提升用户体验。
资源管理:管理员可以添加、编辑或删除新闻资讯,以及创建和维护资讯分类。确保平台上的内容丰富、相关性强,增加用户粘性。
3.2.2 非功能性分析
宠物管理系统需要具备性能、可靠性、安全性、可用性、扩展性等非功能性特征。系统应在长时间运行中保持稳定,用户界面简洁直观;具备高效的数据处理和响应速度;采取安全措施保护用户信息;方便用户进行信息搜索和排序;易于维护和管理,支持与其他系统互操作。设计和开发过程中需注重这些要求,以提供高质量、用户友好和可信赖的系统体验。具体如下3-1表格:
表3-1宠物管理系统非功能需求表
| 非功能性要求 | 说明 |
| 性能 | 评估响应时间、并发用户数、吞吐量等指标,以确保系统稳定高效地运行。 |
| 可靠性 | 评估系统的稳定性、容错能力和数据完整性,保障系统在故障情况下正常运行。 |
| 安全性 | 评估用户身份认证、数据加密和访问控制等,保护用户信息和交易的安全。 |
| 可用性 | 评估系统的稳定性、故障处理能力和用户界面友好性,提供良好的用户体验。 |
| 扩展性 | 评估系统的可扩展性和灵活性,以便根据需求进行功能扩展和升级。 |
3.3 系统用例分析
系统用例分析是对宠物管理系统中各个功能模块的用户需求和行为进行分析,以识别和描述不同的用户用例。通过系统用例分析,可以深入了解用户在系统上的操作流程和交互方式,为系统设计和开发提供指导,并确保系统能够满足用户的需求和期望。
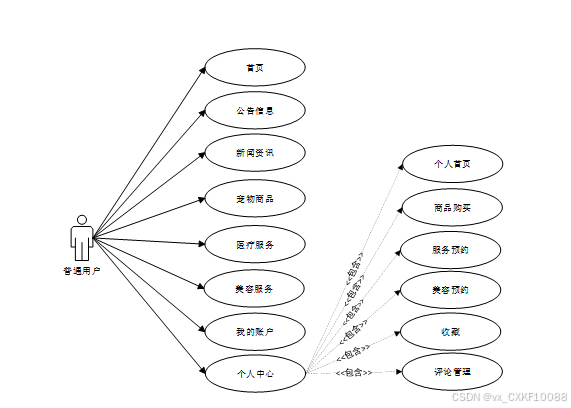
普通用户用例图如图3-1所示。

图3-1 普通用户角色用例图
管理员角色用例图如图3-2所示。

3.4 系统流程分析
用户注册登录模块主要是为了方便用户和管理员能够安全地访问系统并管理自己的信息。用户通过浏览器访问宠物管理系统,首先进入的是系统的登录页面。在登录页面,用户可以选择自己的账户角色,并输入相应的账号和密码。系统接收到用户的登录请求后,会将提供的账号和密码与数据库中存储的信息进行比对。如果账号或密码为空或者不匹配,则提示用户重新输入,并停留在登录界面。当账号和密码正确无误时,系统根据用户分类跳转到对应的首页界面。用户注册登录流程如下图所示。

图3-3 用户注册登录流程图
用户在购买宠物商品时,首先通过首页或导航栏进入宠物商品页面,在这里可以根据宠物类型、商品分类等条件筛选出心仪的商品。选定商品后,用户可以查看商品详情,包括规格、价格和用户评价等信息,确认无误后点击购买。在结算过程中,用户需要选择支付方式并完成付款操作。系统会生成订单,并向用户提供订单详情,用户还可以通过个人中心的“商品购买”模块随时查看订单状态。用户购买宠物商品流程图如下图所示。

图3-4 用户购买宠物商品流程图
对于医疗或美容服务的预约,用户首先访问相应的服务页面,浏览不同类别的服务项目及其详细内容,如服务名称、适用宠物类型、价格和服务描述等。确定所需服务后,用户选择合适的预约时间,并根据提示填写必要的宠物信息和其他要求。提交预约请求后,系统会发送确认通知给用户,并在后台处理预约请求,确保服务资源的有效分配。用户可以通过个人中心的“服务预约”或“美容预约”模块管理自己的预约记录,包括查看、修改或取消预约。用户预约医疗/美容服务流程图如下图所示。

图3-5 用户预约医疗/美容服务流程图
4 系统总体设计
4.1 系统架构设计
从技术角度来看,宠物管理系统的架构设计至关重要。我们将采用MVC架构,包括表现层、业务逻辑层和数据访问层。表现层负责用户界面展示,业务逻辑层处理核心功能逻辑,数据访问层负责数据库交互。通过三层架构模式,确保系统的可靠性和可扩展性。
系统架构图如图4-1所示。

图4-1 系统架构图
4.2 系统功能模块设计
通过整体功能模块设计,我们将根据需求分析的结果,将系统的功能划分为不同的模块。每个模块负责实现特定的功能,并与其他模块进行协作。我们将详细定义每个模块的输入、输出、处理逻辑和相互依赖关系。系统总体功能模块图如下图所示。
图4-2 宠物管理系统功能模块图
4.3 数据库设计
数据库设计一般包括需求分析、概念模型设计、数据库表建立三大过程,其中需求分析前面章节已经阐述,概念模型设计有概念模型和逻辑结构设计两部分。
4.3.1 数据库概念结构设计
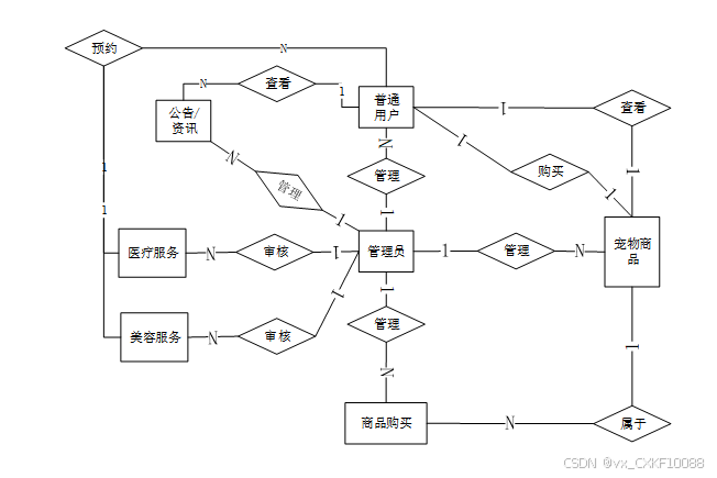
本文在系统分析阶段就抽取了一些实体,根据实体之间的关系,经过分析进行系统E-R图的设计。下面是整个宠物管理系统中主要的数据库表总E-R实体关系图。
图4-3 宠物管理系统总E-R关系图
4.3.2 数据库逻辑结构设计
数据库是宠物管理系统的数据处理的基础,也是为界面数据的展示与存储的关键。宠物管理系统的主要数据库表如下。
| 编号 | 字段名 | 类型 | 长度 | 是否非空 | 是否主键 | 注释 |
| 1 | token_id | int | 是 | 是 | 临时访问牌ID | |
| 2 | token | varchar | 64 | 否 | 否 | 临时访问牌 |
| 3 | info | text | 65535 | 否 | 否 | 信息 |
| 4 | maxage | int | 是 | 否 | 最大寿命:默认2小时 | |
| 5 | create_time | timestamp | 是 | 否 | 创建时间 | |
| 6 | update_time | timestamp | 是 | 否 | 更新时间 | |
| 7 | user_id | int | 是 | 否 | 用户编号 |
表 4-2-article(文章)
| 编号 | 字段名 | 类型 | 长度 | 是否非空 | 是否主键 | 注释 |
| 1 | article_id | mediumint | 是 | 是 | 文章id | |
| 2 | title | varchar | 125 | 是 | 是 | 标题 |
| 3 | type | varchar | 64 | 是 | 否 | 文章分类 |
| 4 | hits | int | 是 | 否 | 点击数 | |
| 5 | praise_len | int | 是 | 否 | 点赞数 | |
| 6 | create_time | timestamp | 是 | 否 | 创建时间 | |
| 7 | update_time | timestamp | 是 | 否 | 更新时间 | |
| 8 | source | varchar | 255 | 否 | 否 | 来源 |
| 9 | url | varchar | 255 | 否 | 否 | 来源地址 |
| 10 | tag | varchar | 255 | 否 | 否 | 标签 |
| 11 | content | longtext | 4294967295 | 否 | 否 | 正文 |
| 12 | img | varchar | 255 | 否 | 否 | 封面图 |
| 13 | description | text | 65535 | 否 | 否 | 文章描述 |
表 4-3-article_type(文章分类)
| 编号 | 字段名 | 类型 | 长度 | 是否非空 | 是否主键 | 注释 |
| 1 | type_id | smallint | 是 | 是 | 分类ID | |
| 2 | display | smallint | 是 | 否 | 显示顺序 | |
| 3 | name | varchar | 16 | 是 | 否 | 分类名称 |
| 4 | father_id | smallint | 是 | 否 | 上级分类ID | |
| 5 | description | varchar | 255 | 否 | 否 | 描述 |
| 6 | icon | text | 65535 | 否 | 否 | 分类图标 |
| 7 | url | varchar | 255 | 否 | 否 | 外链地址 |
| 8 | create_time | timestamp | 是 | 否 | 创建时间 | |
| 9 | update_time | timestamp | 是 | 否 | 更新时间 |
表 4-4-auth(用户权限管理)
| 编号 | 字段名 | 类型 | 长度 | 是否非空 | 是否主键 | 注释 |
| 1 | auth_id | int | 是 | 是 | 授权ID | |
| 2 | user_group | varchar | 64 | 否 | 否 | 用户组 |
| 3 | mod_name | varchar | 64 | 否 | 否 | 模块名 |
| 4 | table_name | varchar | 64 | 否 | 否 | 表名 |
| 5 | page_title | varchar | 255 | 否 | 否 | 页面标题 |
| 6 | path | varchar | 255 | 否 | 否 | 路由路径 |
| 7 | parent | varchar | 64 | 否 | 否 | 父级菜单 |
| 8 | parent_sort | int | 是 | 否 | 父级菜单排序 | |
| 9 | position | varchar | 32 | 否 | 否 | 位置 |
| 10 | mode | varchar | 32 | 是 | 否 | 跳转方式 |
| 11 | add | tinyint | 是 | 否 | 是否可增加 | |
| 12 | del | tinyint | 是 | 否 | 是否可删除 | |
| 13 | set | tinyint | 是 | 否 | 是否可修改 | |
| 14 | get | tinyint | 是 | 否 | 是否可查看 | |
| 15 | field_add | text | 65535 | 否 | 否 | 添加字段 |
| 16 | field_set | text | 65535 | 否 | 否 | 修改字段 |
| 17 | field_get | text | 65535 | 否 | 否 | 查询字段 |
| 18 | table_nav_name | varchar | 500 | 否 | 否 | 跨表导航名称 |
| 19 | table_nav | varchar | 500 | 否 | 否 | 跨表导航 |
| 20 | option | text | 65535 | 否 | 否 | 配置 |
| 21 | create_time | timestamp | 是 | 否 | 创建时间 | |
| 22 | update_time | timestamp | 是 | 否 | 更新时间 |
表 4-5-beauty_appointment(美容预约)
| 编号 | 字段名 | 类型 | 长度 | 是否非空 | 是否主键 | 注释 |
| 1 | beauty_appointment_id | int | 是 | 是 | 美容预约ID | |
| 2 | ordinary_user | int | 否 | 否 | 普通用户 | |
| 3 | order_number | varchar | 64 | 否 | 否 | 订单编号 |
| 4 | service_name | varchar | 64 | 否 | 否 | 服务名称 |
| 5 | beauty_type | varchar | 64 | 否 | 否 | 美容类型 |
| 6 | pet_type | varchar | 64 | 否 | 否 | 宠物类型 |
| 7 | service_price | varchar | 64 | 否 | 否 | 服务价格 |
| 8 | appointment_date | date | 否 | 否 | 预约日期 | |
| 9 | appointment_remarks | text | 65535 | 否 | 否 | 购买详情 |
| 10 | pay_state | varchar | 16 | 是 | 否 | 支付状态 |
| 11 | pay_type | varchar | 16 | 否 | 否 | 支付类型: 微信、支付宝、网银 |
| 12 | create_time | datetime | 是 | 否 | 创建时间 | |
| 13 | update_time | timestamp | 是 | 否 | 更新时间 | |
| 14 | source_table | varchar | 255 | 否 | 否 | 来源表 |
| 15 | source_id | int | 否 | 否 | 来源ID | |
| 16 | source_user_id | int | 否 | 否 | 来源用户 |
表 4-6-beauty_classification(美容分类)
| 编号 | 字段名 | 类型 | 长度 | 是否非空 | 是否主键 | 注释 |
| 1 | beauty_classification_id | int | 是 | 是 | 美容分类ID | |
| 2 | beauty_type | varchar | 64 | 否 | 否 | 美容类型 |
| 3 | create_time | datetime | 是 | 否 | 创建时间 | |
| 4 | update_time | timestamp | 是 | 否 | 更新时间 |
表 4-7-beauty_services(美容服务)
| 编号 | 字段名 | 类型 | 长度 | 是否非空 | 是否主键 | 注释 |
| 1 | beauty_services_id | int | 是 | 是 | 美容服务ID | |
| 2 | service_name | varchar | 64 | 否 | 否 | 服务名称 |
| 3 | beauty_type | varchar | 64 | 否 | 否 | 美容类型 |
| 4 | pet_type | varchar | 64 | 否 | 否 | 宠物类型 |
| 5 | cover_image | varchar | 255 | 否 | 否 | 封面图片 |
| 6 | service_price | double | 否 | 否 | 服务价格 | |
| 7 | service_content | varchar | 64 | 否 | 否 | 服务内容 |
| 8 | service_details | longtext | 4294967295 | 否 | 否 | 服务详情 |
| 9 | praise_len | int | 是 | 否 | 点赞数 | |
| 10 | collect_len | int | 是 | 否 | 收藏数 | |
| 11 | comment_len | int | 是 | 否 | 评论数 | |
| 12 | beauty_appointment_limit_times | int | 是 | 否 | 预约限制次数 | |
| 13 | create_time | datetime | 是 | 否 | 创建时间 | |
| 14 | update_time | timestamp | 是 | 否 | 更新时间 |
表 4-8-code_token(验证码)
| 编号 | 字段名 | 类型 | 长度 | 是否非空 | 是否主键 | 注释 |
| 1 | code_token_id | int | 是 | 是 | 验证码ID | |
| 2 | token | varchar | 255 | 否 | 否 | 令牌 |
| 3 | code | varchar | 255 | 否 | 否 | 验证码 |
| 4 | expire_time | timestamp | 是 | 否 | 失效时间 | |
| 5 | create_time | timestamp | 是 | 否 | 创建时间 | |
| 6 | update_time | timestamp | 是 | 否 | 更新时间 |
表 4-9-collect(收藏)
| 编号 | 字段名 | 类型 | 长度 | 是否非空 | 是否主键 | 注释 |
| 1 | collect_id | int | 是 | 是 | 收藏ID | |
| 2 | user_id | int | 是 | 是 | 收藏人ID | |
| 3 | source_table | varchar | 255 | 否 | 否 | 来源表 |
| 4 | source_field | varchar | 255 | 否 | 否 | 来源字段 |
| 5 | source_id | int | 是 | 否 | 来源ID | |
| 6 | title | varchar | 255 | 否 | 否 | 标题 |
| 7 | img | varchar | 255 | 否 | 否 | 封面 |
| 8 | create_time | timestamp | 是 | 否 | 创建时间 | |
| 9 | update_time | timestamp | 是 | 否 | 更新时间 |
表 4-10-comment(评论)
| 编号 | 字段名 | 类型 | 长度 | 是否非空 | 是否主键 | 注释 |
| 1 | comment_id | int | 是 | 是 | 评论ID | |
| 2 | user_id | int | 是 | 是 | 评论人ID | |
| 3 | reply_to_id | int | 是 | 否 | 回复评论ID | |
| 4 | content | longtext | 4294967295 | 否 | 否 | 内容 |
| 5 | nickname | varchar | 255 | 否 | 否 | 昵称 |
| 6 | avatar | varchar | 255 | 否 | 否 | 头像地址 |
| 7 | create_time | timestamp | 是 | 否 | 创建时间 | |
| 8 | update_time | timestamp | 是 | 否 | 更新时间 | |
| 9 | source_table | varchar | 255 | 否 | 否 | 来源表 |
| 10 | source_field | varchar | 255 | 否 | 否 | 来源字段 |
| 11 | source_id | int | 是 | 否 | 来源ID |
表 4-11-commodity_classification(商品分类)
| 编号 | 字段名 | 类型 | 长度 | 是否非空 | 是否主键 | 注释 |
| 1 | commodity_classification_id | int | 是 | 是 | 商品分类ID | |
| 2 | commodity_type | varchar | 64 | 否 | 否 | 商品类型 |
| 3 | create_time | datetime | 是 | 否 | 创建时间 | |
| 4 | update_time | timestamp | 是 | 否 | 更新时间 |
表 4-12-hits(用户点击)
| 编号 | 字段名 | 类型 | 长度 | 是否非空 | 是否主键 | 注释 |
| 1 | hits_id | int | 是 | 是 | 点赞ID | |
| 2 | user_id | int | 是 | 否 | 点赞人 | |
| 3 | create_time | timestamp | 是 | 否 | 创建时间 | |
| 4 | update_time | timestamp | 是 | 否 | 更新时间 | |
| 5 | source_table | varchar | 255 | 否 | 否 | 来源表 |
| 6 | source_field | varchar | 255 | 否 | 否 | 来源字段 |
| 7 | source_id | int | 是 | 否 | 来源ID |
表 4-13-medical_classification(医疗分类)
| 编号 | 字段名 | 类型 | 长度 | 是否非空 | 是否主键 | 注释 |
| 1 | medical_classification_id | int | 是 | 是 | 医疗分类ID | |
| 2 | type_of_medical_treatment | varchar | 64 | 否 | 否 | 医疗类型 |
| 3 | create_time | datetime | 是 | 否 | 创建时间 | |
| 4 | update_time | timestamp | 是 | 否 | 更新时间 |
表 4-14-medical_services(医疗服务)
| 编号 | 字段名 | 类型 | 长度 | 是否非空 | 是否主键 | 注释 |
| 1 | medical_services_id | int | 是 | 是 | 医疗服务ID | |
| 2 | service_name | varchar | 64 | 否 | 否 | 服务名称 |
| 3 | type_of_medical_treatment | varchar | 64 | 否 | 否 | 医疗类型 |
| 4 | pet_type | varchar | 64 | 否 | 否 | 宠物类型 |
| 5 | medical_picture | varchar | 255 | 否 | 否 | 医疗图片 |
| 6 | service_price | double | 否 | 否 | 服务价格 | |
| 7 | service_content | varchar | 64 | 否 | 否 | 服务内容 |
| 8 | service_details | longtext | 4294967295 | 否 | 否 | 服务详情 |
| 9 | praise_len | int | 是 | 否 | 点赞数 | |
| 10 | collect_len | int | 是 | 否 | 收藏数 | |
| 11 | comment_len | int | 是 | 否 | 评论数 | |
| 12 | service_reservation_limit_times | int | 是 | 否 | 预约限制次数 | |
| 13 | create_time | datetime | 是 | 否 | 创建时间 | |
| 14 | update_time | timestamp | 是 | 否 | 更新时间 |
表 4-15-notice(公告)
| 编号 | 字段名 | 类型 | 长度 | 是否非空 | 是否主键 | 注释 |
| 1 | notice_id | mediumint | 是 | 是 | 公告ID | |
| 2 | title | varchar | 125 | 是 | 否 | 标题 |
| 3 | content | longtext | 4294967295 | 否 | 否 | 正文 |
| 4 | create_time | timestamp | 是 | 否 | 创建时间 | |
| 5 | update_time | timestamp | 是 | 否 | 更新时间 |
表 4-16-ordinary_user(普通用户)
| 编号 | 字段名 | 类型 | 长度 | 是否非空 | 是否主键 | 注释 |
| 1 | ordinary_user_id | int | 是 | 是 | 普通用户ID | |
| 2 | user_name | varchar | 64 | 否 | 否 | 用户姓名 |
| 3 | user_gender | varchar | 64 | 否 | 否 | 用户性别 |
| 4 | user_phone_number | varchar | 16 | 否 | 否 | 用户电话 |
| 5 | examine_state | varchar | 16 | 是 | 否 | 审核状态 |
| 6 | user_id | int | 是 | 否 | 用户ID | |
| 7 | create_time | datetime | 是 | 否 | 创建时间 | |
| 8 | update_time | timestamp | 是 | 否 | 更新时间 |
表 4-17-pet_classification(宠物分类)
| 编号 | 字段名 | 类型 | 长度 | 是否非空 | 是否主键 | 注释 |
| 1 | pet_classification_id | int | 是 | 是 | 宠物分类ID | |
| 2 | pet_type | varchar | 64 | 否 | 否 | 宠物类型 |
| 3 | create_time | datetime | 是 | 否 | 创建时间 | |
| 4 | update_time | timestamp | 是 | 否 | 更新时间 |
表 4-18-pet_merchandise(宠物商品)
| 编号 | 字段名 | 类型 | 长度 | 是否非空 | 是否主键 | 注释 |
| 1 | pet_merchandise_id | int | 是 | 是 | 宠物商品ID | |
| 2 | commodity_number | varchar | 64 | 否 | 否 | 商品编号 |
| 3 | name_of_commodity | varchar | 64 | 否 | 否 | 商品名称 |
| 4 | commodity_type | varchar | 64 | 否 | 否 | 商品类型 |
| 5 | applicable_to_pets | varchar | 64 | 否 | 否 | 适用宠物 |
| 6 | commodity_specifications | varchar | 64 | 否 | 否 | 商品规格 |
| 7 | commodity_picture | varchar | 255 | 否 | 否 | 商品图片 |
| 8 | commodity_price | double | 否 | 否 | 商品价格 | |
| 9 | commodity_remarks | text | 65535 | 否 | 否 | 商品备注 |
| 10 | praise_len | int | 是 | 否 | 点赞数 | |
| 11 | collect_len | int | 是 | 否 | 收藏数 | |
| 12 | comment_len | int | 是 | 否 | 评论数 | |
| 13 | service_information_limit_times | int | 是 | 否 | 购买限制次数 | |
| 14 | create_time | datetime | 是 | 否 | 创建时间 | |
| 15 | update_time | timestamp | 是 | 否 | 更新时间 |
表 4-19-praise(点赞)
| 编号 | 字段名 | 类型 | 长度 | 是否非空 | 是否主键 | 注释 |
| 1 | praise_id | int | 是 | 是 | 点赞ID | |
| 2 | user_id | int | 是 | 是 | 点赞人 | |
| 3 | create_time | timestamp | 是 | 否 | 创建时间 | |
| 4 | update_time | timestamp | 是 | 否 | 更新时间 | |
| 5 | source_table | varchar | 255 | 否 | 否 | 来源表 |
| 6 | source_field | varchar | 255 | 否 | 否 | 来源字段 |
| 7 | source_id | int | 是 | 否 | 来源ID | |
| 8 | status | tinyint | 是 | 否 | 点赞状态:1为点赞,0已取消 |
表 4-20-schedule(日程管理)
| 编号 | 字段名 | 类型 | 长度 | 是否非空 | 是否主键 | 注释 |
| 1 | schedule_id | smallint | 是 | 是 | 日程ID | |
| 2 | content | varchar | 255 | 否 | 否 | 日程内容 |
| 3 | scheduled_time | datetime | 否 | 否 | 计划时间 | |
| 4 | user_id | int | 是 | 否 | 用户ID | |
| 5 | create_time | datetime | 否 | 否 | 创建时间 | |
| 6 | update_time | datetime | 否 | 否 | 更新时间 |
表 4-21-score(评分)
| 编号 | 字段名 | 类型 | 长度 | 是否非空 | 是否主键 | 注释 |
| 1 | score_id | int | 是 | 是 | 评分ID | |
| 2 | user_id | int | 是 | 否 | 评分人 | |
| 3 | nickname | varchar | 64 | 否 | 否 | 昵称 |
| 4 | score_num | double | 是 | 否 | 评分 | |
| 5 | create_time | timestamp | 是 | 否 | 创建时间 | |
| 6 | update_time | timestamp | 是 | 否 | 更新时间 | |
| 7 | source_table | varchar | 255 | 否 | 否 | 来源表 |
| 8 | source_field | varchar | 255 | 否 | 否 | 来源字段 |
| 9 | source_id | int | 是 | 否 | 来源ID |
表 4-22-service_information(商品购买)
| 编号 | 字段名 | 类型 | 长度 | 是否非空 | 是否主键 | 注释 |
| 1 | service_information_id | int | 是 | 是 | 商品购买ID | |
| 2 | ordinary_user | int | 否 | 否 | 普通用户 | |
| 3 | order_number | varchar | 64 | 否 | 否 | 订单编号 |
| 4 | commodity_number | varchar | 64 | 否 | 否 | 商品编号 |
| 5 | name_of_commodity | varchar | 64 | 否 | 否 | 商品名称 |
| 6 | commodity_type | varchar | 64 | 否 | 否 | 商品类型 |
| 7 | applicable_to_pets | varchar | 64 | 否 | 否 | 适用宠物 |
| 8 | commodity_specifications | varchar | 64 | 否 | 否 | 商品规格 |
| 9 | commodity_price | varchar | 64 | 否 | 否 | 商品价格 |
| 10 | purchase_date | date | 否 | 否 | 购买日期 | |
| 11 | purchase_details | text | 65535 | 否 | 否 | 购买详情 |
| 12 | pay_state | varchar | 16 | 是 | 否 | 支付状态 |
| 13 | pay_type | varchar | 16 | 否 | 否 | 支付类型: 微信、支付宝、网银 |
| 14 | create_time | datetime | 是 | 否 | 创建时间 | |
| 15 | update_time | timestamp | 是 | 否 | 更新时间 | |
| 16 | source_table | varchar | 255 | 否 | 否 | 来源表 |
| 17 | source_id | int | 否 | 否 | 来源ID | |
| 18 | source_user_id | int | 否 | 否 | 来源用户 |
表 4-23-service_reservation(服务预约)
| 编号 | 字段名 | 类型 | 长度 | 是否非空 | 是否主键 | 注释 |
| 1 | service_reservation_id | int | 是 | 是 | 服务预约ID | |
| 2 | ordinary_user | int | 否 | 否 | 普通用户 | |
| 3 | order_number | varchar | 64 | 否 | 否 | 订单编号 |
| 4 | service_name | varchar | 64 | 否 | 否 | 服务名称 |
| 5 | type_of_medical_treatment | varchar | 64 | 否 | 否 | 医疗类型 |
| 6 | pet_type | varchar | 64 | 否 | 否 | 宠物类型 |
| 7 | service_price | varchar | 64 | 否 | 否 | 服务价格 |
| 8 | appointment_date | date | 否 | 否 | 预约日期 | |
| 9 | appointment_details | text | 65535 | 否 | 否 | 预约详情 |
| 10 | pay_state | varchar | 16 | 是 | 否 | 支付状态 |
| 11 | pay_type | varchar | 16 | 否 | 否 | 支付类型: 微信、支付宝、网银 |
| 12 | create_time | datetime | 是 | 否 | 创建时间 | |
| 13 | update_time | timestamp | 是 | 否 | 更新时间 | |
| 14 | source_table | varchar | 255 | 否 | 否 | 来源表 |
| 15 | source_id | int | 否 | 否 | 来源ID | |
| 16 | source_user_id | int | 否 | 否 | 来源用户 |
表 4-24-slides(轮播图)
| 编号 | 字段名 | 类型 | 长度 | 是否非空 | 是否主键 | 注释 |
| 1 | slides_id | int | 是 | 是 | 轮播图ID | |
| 2 | title | varchar | 64 | 否 | 否 | 标题 |
| 3 | content | varchar | 255 | 否 | 否 | 内容 |
| 4 | url | varchar | 255 | 否 | 否 | 链接 |
| 5 | img | varchar | 255 | 否 | 否 | 轮播图 |
| 6 | hits | int | 是 | 否 | 点击量 | |
| 7 | create_time | timestamp | 是 | 否 | 创建时间 | |
| 8 | update_time | timestamp | 是 | 否 | 更新时间 |
表 4-25-upload(文件上传)
| 编号 | 字段名 | 类型 | 长度 | 是否非空 | 是否主键 | 注释 |
| 1 | upload_id | int | 是 | 是 | 上传ID | |
| 2 | name | varchar | 64 | 否 | 否 | 文件名 |
| 3 | path | varchar | 255 | 否 | 否 | 访问路径 |
| 4 | file | varchar | 255 | 否 | 否 | 文件路径 |
| 5 | display | varchar | 255 | 否 | 否 | 显示顺序 |
| 6 | father_id | int | 否 | 否 | 父级ID | |
| 7 | dir | varchar | 255 | 否 | 否 | 文件夹 |
| 8 | type | varchar | 32 | 否 | 否 | 文件类型 |
表 4-26-user(用户账户)
| 编号 | 字段名 | 类型 | 长度 | 是否非空 | 是否主键 | 注释 |
| 1 | user_id | int | 是 | 是 | 用户ID | |
| 2 | state | smallint | 是 | 否 | 账户状态:(1可用|2异常|3已冻结|4已注销) | |
| 3 | user_group | varchar | 32 | 否 | 否 | 所在用户组 |
| 4 | login_time | timestamp | 是 | 否 | 上次登录时间 | |
| 5 | phone | varchar | 11 | 否 | 否 | 手机号码 |
| 6 | phone_state | smallint | 是 | 否 | 手机认证:(0未认证|1审核中|2已认证) | |
| 7 | username | varchar | 16 | 是 | 否 | 用户名 |
| 8 | nickname | varchar | 16 | 否 | 否 | 昵称 |
| 9 | password | varchar | 64 | 是 | 否 | 密码 |
| 10 | | varchar | 64 | 否 | 否 | 邮箱 |
| 11 | email_state | smallint | 是 | 否 | 邮箱认证:(0未认证|1审核中|2已认证) | |
| 12 | avatar | varchar | 255 | 否 | 否 | 头像地址 |
| 13 | open_id | varchar | 255 | 否 | 否 | 针对获取用户信息字段 |
| 14 | create_time | timestamp | 是 | 否 | 创建时间 |
表 4-27-user_group(用户组)
| 编号 | 字段名 | 类型 | 长度 | 是否非空 | 是否主键 | 注释 |
| 1 | group_id | mediumint | 是 | 是 | 用户组ID | |
| 2 | display | smallint | 是 | 否 | 显示顺序 | |
| 3 | name | varchar | 16 | 是 | 否 | 名称 |
| 4 | description | varchar | 255 | 否 | 否 | 描述 |
| 5 | source_table | varchar | 255 | 否 | 否 | 来源表 |
| 6 | source_field | varchar | 255 | 否 | 否 | 来源字段 |
| 7 | source_id | int | 是 | 否 | 来源ID | |
| 8 | register | smallint | 否 | 否 | 注册位置 | |
| 9 | create_time | timestamp | 是 | 否 | 创建时间 | |
| 10 | update_time | timestamp | 是 | 否 | 更新时间 |
5 宠物管理系统详细设计与实现
宠物管理系统的详细设计与实现主要是根据前面的宠物管理系统的需求分析和宠物管理系统的总体设计来设计页面并实现业务逻辑。主要从宠物管理系统界面实现、业务逻辑实现这两部分进行介绍。
5.1用户功能模块
5.1.1 前台首页界面
首页是用户进入系统后的默认页面,集中展示最新的新闻资讯、热门商品和重要公告等内容。页面支持分类筛选和关键词搜索功能,帮助用户快速定位感兴趣的信息,同时提供导航链接以便快速访问其他模块。
首页载入流程图如下所示。

图5-1 首页载入流程图
系统首页实现效果如下图5-2所示。
图5-2 前台首页界面图
5.1.2 用户注册界面
用户可以通过注册功能创建个人账号,填写包括用户名、密码、邮箱或手机号等基本信息完成注册流程。系统会对输入信息进行校验,确保唯一性和格式正确性,并将用户数据存储至数据库中,同时发送验证邮件或短信以确认账户有效性。注册流程图如下图5-3所示。

图5-3 注册流程图
用户注册界面展示如下图5-4所示。
图5-4注册界面图
5.1.3 用户登录界面
用户登录模块允许用户通过输入用户名和密码进入系统,系统会验证凭据的正确性并生成会话令牌以保持登录状态。成功登录后,用户可直接跳转至首页或其他功能页面,未匹配的凭据则提示重新输入或找回密码。登录流程图如下图所示。

图5-5登录流程图
用户登录界面如下图5-6所示。
图5-6用户登录界面图
5.1.4 公告信息界面
公告信息模块用于向所有用户发布重要信息,如网站介绍、政策变更和服务更新。管理员可以在后台管理系统中创建和管理公告内容,设置发布时间和有效期。前端通过专门的公告栏展示最新的公告信息,用户可以在公告信息模块查看详细内容。公告信息界面如下图5-7所示。
图5-7公告信息界面图
5.1.5 新闻资讯界面
新闻资讯模块旨在为用户提供最新、最相关的宠物行业动态和健康护理知识。用户可以通过简洁直观的界面浏览不同类别的新闻文章,利用搜索功能快速找到感兴趣的内容。每篇文章都配有吸引人的图片和简短描述,点击后可进入详细阅读页面,同时支持用户点赞、评论以及分享到社交媒体,增强了信息传播的互动性和广泛性。新闻资讯界面如下图5-8所示。
图5-8新闻资讯界面图
5.1.6 宠物商品界面
宠物商品模块允许用户根据宠物类型、商品分类等条件筛选并查看各类宠物商品。每个商品展示页提供了详尽的商品信息,包括规格、价格、适用宠物种类以及用户评价等,方便用户做出购买决策。用户可以将心仪的商品直接购买,并通过安全便捷的支付流程完成交易,整个购物流程简单易用,提高了用户的购物体验。宠物商品详情界面如下图5-9所示。
图5-9宠物商品详情界面图
商品购买界面如下图5-10所示。
5.1.7 医疗服务界面
医疗服务模块让用户能够轻松浏览不同的医疗服务项目及其详细信息,如服务名称、适用宠物类型和服务内容等。用户可以根据自身需求选择特定的服务,并在选定服务详情页预约具体的时间段,系统会即时确认预约情况并向用户发送通知。医疗服务界面如下图5-11所示。
图5-11 医疗服务界面图
医疗服务预约界面如下图5-12所示。
图5-12医疗服务预约界面图
美容服务模块设计用于满足用户对宠物美容的需求,提供多样化的美容服务选项,例如洗护、修剪等,并附有详细的服务说明和适用宠物种类介绍。用户可以选择合适的服务并预约时间,系统自动处理预约请求并反馈确认信息给用户。美容服务界面如下图5-13所示。
图5-13 美容服务界面图
美容预约界面如下图5-14所示。
图5-15美容预约界面图
5.1.9个人中心界面
个人中心模块集成了多种实用功能,包括但不限于商品购买记录、服务预约管理、收藏夹和个人评论管理等。用户可以在这一模块中全面掌控自己的活动轨迹,如查看已购商品的状态、调整或取消即将进行的服务预约、管理收藏的心仪商品和服务,以及编辑自己发布的评论,极大地提升了用户操作的便捷性和个性化体验。个人中心界面如下图5-16所示。
图5-16 个人中心界面图
5.2管理员功能模块
5.2.1后台登录界面
管理员通过后台登录模块验证身份后进入管理系统,该模块支持账号密码登录,并可选择记住登录状态或进行双因素认证以增强安全性。登录失败时提供错误提示,确保管理员账户的安全性。后台登录界面如下图5-17所示。
图5-17 后台登录界面图
系统用户模块为管理员提供了全面的用户管理功能,允许管理员查看、编辑或删除系统中的所有注册用户信息,并可调整用户的权限设置。通过这一模块,管理员能够轻松处理用户账号相关的各种事务,如激活新用户、解决登录问题以及维护用户数据的安全性和准确性。系统用户界面如下图5-18所示。
图5-18系统用户界面图
商品分类管理模块使管理员能够创建、编辑和删除宠物商品的不同分类,例如食品、玩具等,以确保商品分类结构清晰合理,便于用户查找所需商品。管理员还可以根据市场需求的变化灵活调整分类,优化商品展示逻辑,从而提升用户体验和销售效率。商品分类添加界面如下图5-19所示。
图5-19 商品分类添加界面图
5.2.4 宠物商品管理界面
管理员通过宠物商品管理模块完成宠物的增删改查操作,页面以表格形式展示宠物列表,包含编号、名称、分类、状态、设备清单及位置等关键信息,并提供搜索和筛选功能以便快速定位目标宠物。管理员可点击“新增”按钮添加宠物,或选择已有宠物进行编辑、删除操作。此外,模块支持修改宠物状态,确保宠物资源的实时更新与准确管理。宠物商品管理界面如下图5-20所示。
图5-20宠物商品管理界面图
美容预约管理模块专为管理员设计,用以处理用户提交的美容服务预约请求,包括确认、修改或取消预约等功能。管理员可以通过此模块实时监控预约情况,调整资源分配,保证服务质量的同时最大化利用美容师的工作时间,提高整体运营效率。美容预约管理界面如下图5-21所示。
图5-21 美容预约管理界面图
5.2.6系统管理界面
轮播图管理模块帮助管理员设置和调整首页展示的轮播图内容。管理员可上传图片、配置链接地址及调整显示顺序,确保首页视觉效果吸引用户关注。同时,支持定时发布和撤回功能,灵活控制宣传内容的展示周期。系统轮播图管理界面如下图5-22所示。
图5-22系统轮播图管理界面图
资源管理模块主要用于管理和维护平台上的新闻资讯及其分类,管理员可以在此添加新的文章,编辑已有内容或删除过时的信息。此外,该模块还支持对资讯分类进行增删改查操作,确保平台提供的内容丰富且相关性强,有助于增强用户的参与度和平台的权威性。资源管理界面如下图5-22所示。
图5-22 资源管理界面图
6系统测试
6.1 测试目的
在对该系统进行完详细设计和编码之后,就要对宠物管理系统的程序进行测试,检测程序是否运行无误,反复进行测试和修改,使之最后成为完整的软件,满足用户的需求,实现预期的功能。系统测试的目的在于确保软件正常运作,并实现其应有的功能,促进行中出现的错误和逻辑问题。系统测试不但可以找见程序运行中的系统错误,还可以找见程序运行的需要改进的地方,并去协助改良程序运行使其获得最高幅度的完备。世界一流的安装测试员可以增加软件品质,将软件系统错误概率降至最少。
本系统的主要功能就是普通用户登录后,可搜索和浏览宠物商品,并可进行商品购买;管理员登录系统后台后可对宠物商品等进行管理,包括增改删查操作。测试设计如下所示:
用户登录前首先需注册成为系统用户,使用账号和密码可进行登录。用户登录功能测试用例设计如下表所示:
表6-1 用户登录功功能测试用例
| 测试编号 | 测试目的 | 测试步骤 | 预期结果 | 实际结果 | 是否通过 |
| TC001 | 验证有效登录 | 1. 输入正确的用户名和密码 <br> 2. 点击登录按钮 | 显示登录成功,跳转至用户首页 | 登录成功,跳转至用户首页 | 通过 |
| TC002 | 验证空用户名登录 | 1. 不输入用户名,输入正确密码 <br> 2. 点击登录按钮 | 显示用户名不能为空提示信息 | 显示用户名不能为空提示信息 | 通过 |
| TC003 | 验证空密码登录 | 1. 输入正确用户名,不输入密码 <br> 2. 点击登录按钮 | 显示密码不能为空提示信息 | 显示密码不能为空提示信息 | 通过 |
| TC004 | 验证错误用户名登录 | 1. 输入错误的用户名和正确密码 <br> 2. 点击登录按钮 | 显示用户名或密码错误提示信息 | 显示用户名或密码错误提示信息 | 通过 |
| TC005 | 验证错误密码登录 | 1. 输入正确用户名和错误密码 <br> 2. 点击登录按钮 | 显示用户名或密码错误提示信息 | 显示用户名或密码错误提示信息 | 通过 |
- 宠物商品模块功能测试
宠物商品模块测试包括宠物商品展示功能测试、宠物商品添加功能测试、宠物商品搜索功能测试、商品购买功能测试。宠物商品模块测试用例如表6.2-6.5所示。
宠物商品展示功能测试用例设计如下表所示:
表6-2 宠物商品展示功能测试用例
| 测试编号 | 测试目的 | 测试步骤 | 预期结果 | 实际结果 | 是否通过 |
| TC001 | 验证正常展示宠物商品 | 1. 进入宠物商品展示页面 <br> 2. 浏览展示的宠物商品内容 | 能够正常显示宠物商品内容 | 宠物商品内容正常显示 | 通过 |
| TC002 | 验证宠物商品链接跳转 | 1. 进入宠物商品展示页面 <br> 2. 点击宠物商品链接 | 能够跳转至相应宠物商品详情页面 | 成功跳转至宠物商品详情页面 | 通过 |
| TC003 | 验证搜索功能 | 1. 进入宠物商品展示页面 <br> 2. 使用搜索功能搜索宠物商品 | 显示符合搜索条件的宠物商品列表 | 显示符合搜索条件的宠物商品列表 | 通过 |
| TC004 | 验证宠物分类展示 | 1. 进入宠物商品展示页面 <br> 2. 选择宠物分类 | 显示该分类下的宠物商品列表 | 成功显示该分类下的宠物商品列表 | 通过 |
| TC005 | 验证宠物商品的评论功能 | 1. 进入宠物商品详情展示页面 <br> 2. 查看宠物商品并发表评论 | 评论成功显示在宠物商品页面 | 评论成功显示在宠物商品页面 | 通过 |
| TC006 | 验证宠物商品商品购买页面跳转 | 1. 进入宠物商品详情展示页面 <br> 2. 点击商品购买按钮 | 能够跳转至相应商品购买页面 | 成功跳转至商品购买页面 | 通过 |
| TC007 | 验证商品购买页面跳转 | 1. 进入宠物商品详情展示页面 <br> 2. 点击商品购买按钮 | 能够跳转至相应商品购买页面 | 成功跳转至商品购买页面 | 通过 |
宠物商品添加功能测试用例设计如下表所示:
表6-3 宠物商品添加功能测试用例
| 测试编号 | 测试目的 | 测试步骤 | 预期结果 | 实际结果 | 是否通过 |
| TC001 | 验证添加宠物商品 | 1. 进入宠物商品添加界面 <br> 2. 输入宠物商品 <br> 3. 点击添加按钮 | 宠物商品成功添加到系统页面中 | 宠物商品成功添加到系统页面中 | 通过 |
| TC002 | 验证宠物商品宠物分类选择 | 1. 进入宠物商品添加界面 <br> 2. 选择宠物分类 <br> 3. 输入宠物商品 <br> 4. 提交宠物商品 | 根据选择的宠物商品宠物分类成功添加宠物商品 | 根据选择的宠物商品分类成功添加宠物商品 | 通过 |
| TC003 | 验证宠物商品内容输入 | 1. 进入宠物商品添加界面 <br> 2. 输入正确宠物商品内容和答案 <br> 3. 点击添加按钮 | 宠物商品内容成功录入系统 | 宠物商品内容成功录入系统 | 通过 |
| TC004 | 验证宠物商品图片上传 | 1. 进入宠物商品添加界面 <br> 2. 上传宠物商品相关图片 <br> 3. 点击添加按钮 | 图片成功上传并与宠物商品关联 | 图片成功上传并与宠物商品关联 | 通过 |
宠物商品搜索功能测试用例设计如下表所示:
表6-4 宠物商品搜索功能测试用例
| 测试编号 | 测试目的 | 测试步骤 | 预期结果 | 实际结果 | 是否通过 |
| TC001 | 验证宠物商品输入宠物分类搜索 | 1. 进入宠物商品搜索界面 <br> 2. 输入宠物分类 <br> 3. 确认并搜索 | 根据选择的宠物分类关键词显示相关宠物商品 | 根据选择的宠物分类关键词成功显示相关宠物商品 | 通过 |
| TC002 | 验证宠物商品输入宠物分类搜索 | 1. 进入宠物商品搜索界面 <br> 2. 输入宠物分类 <br> 3. 确认并搜索 | 根据选择的宠物分类关键词显示相关宠物商品 | 根据选择的宠物分类关键词成功显示相关宠物商品 | 通过 |
| TC003 | 验证宠物商品选择宠物状态搜索 | 1. 进入宠物商品搜索界面 <br> 2. 输入宠物状态 <br> 3. 确认并搜索 | 根据选择的宠物状态关键词显示相关宠物商品 | 根据选择的宠物状态关键词成功显示相关宠物商品 | 通过 |
商品购买功能测试用例设计如下表所示:
表6-5 商品购买功能测试用例
| 测试编号 | 测试目的 | 测试步骤 | 预期结果 | 实际结果 | 是否通过 |
| TC001 | 验证未输入购买数量,点击提交 | 1. 进入商品购买界面 <br> 2.未输入购买数量,点击提交 <br> 3. 点击提交按钮 | 提示请输入购买数量 | 提示请输入购买数量 | 通过 |
| TC002 | 验证未选择购买日期,点击提交 | 1. 进入商品购买界面 <br> 2.未未选择购买日期,点击提交 <br> 3. 点击提交按钮 | 提示请未选择购买日期 | 提示请未选择购买日期 | 通过 |
| TC003 | 验证未输入购买详情,点击提交 | 1. 进入商品购买界面 <br> 2.未输入购买详情,点击提交 <br> 3. 点击提交按钮 | 提示请输入购买详情 | 提示请输入购买详情 | 通过 |
(1)兼容性测试
表6-6 兼容性测试用例
| 用例编号 | 测试分类 | 测试目标 | 操作过程 | 预期结果 |
| 兼容性_01 | 设备兼容性 | 测试系统在不同设备上的表现 | 在多种设备上访问系统并记录表现 | 系统在各种设备上都能正常加载和显示页面 |
| 兼容性_02 | 浏览器兼容性 | 测试系统在不同浏览器上的表现 | 在多种浏览器中访问系统并记录表现 | 系统在各种主流浏览器上都能正常加载和显示页面 |
| 兼容性_03 | 分辨率兼容性 | 测试系统在不同分辨率下的显示效果 | 在不同分辨率的设备上访问系统并记录表现 | 系统在各种分辨率下都能适应并正常显示内容 |
| 兼容性_04 | 操作系统兼容性 | 测试系统在不同操作系统上的运行情况 | 在不同操作系统上访问系统并记录表现 | 系统能够在常用操作系统上正常运行和显示 |
(2)性能测试
表6-7 性能测试用例
| 用例编号 | 测试分类 | 测试目标 | 操作过程 | 预期结果 |
| 性能_01 | 负载测试 | 测试系统在正常负载下的性能 | 逐步增加用户数来模拟不同的负载情况 | 系统能够稳定处理并响应不同数量的用户请求 |
| 性能_02 | 压力测试 | 测试系统在极端负载下的性能 | 以超过系统承受极限的用户数来测试系统 | 系统能够在高负载情况下仍然保持正常运行 |
| 性能_03 | 并发测试 | 测试系统能同时处理多少并发用户请求 | 同时发送多个并发用户请求来测试系统性能 | 系统能够有效地处理多个并发请求 |
| 性能_04 | 数据量测试 | 测试系统在大数据量下的性能 | 向系统添加大量数据并测试系统响应时间 | 系统能够在大数据量情况下保持较快的响应时间 |
全部测试用例都已通过,且不存在漏洞,实现了本论文开始时所作要求和期望。本系统运行稳定,使用流畅,可以满足客户需求。试运行后进行系统评估,可以认为该系统达到下单的目标要求,可以满足用户的需求,也满足了系统开发前所作目标。系统在经过大量重复测试后运行十分稳定,安全实用,功能模块已经达到下单目标所需。在规定的时间内实现系统的大部分功能,且满足要求,节省开发成本,有助于提高科学管理水平,符合本人经济情况。
结论
在Django宠物管理系统中,我们通过普通用户以及管理员等角色的划分,实现了多层次的用户管理和权限控制。通过首页、公告信息、新闻资讯、宠物商品、医疗服务、美容服务等功能模块,提供了便捷高效的宠物管理体验。同时,购买、预约、点赞、收藏和发布评论等功能的引入,进一步增强了平台的交互性和用户满意度,有效保障了交易的公平性和平台的稳定运行。资源管理和公告管理的实施,不仅丰富了平台的内容,也促进了用户之间的信息交流与互动。
在未来的发展中,可以进一步优化系统的响应速度和用户体验,加强对用户行为的分析与挖掘,以实现个性化推荐和精准营销。同时,结合大数据和人工智能技术,提升平台的智能化水平,为用户提供更加智能化、便捷化的服务。此外,加强对安全性的防护和隐私保护,是平台未来发展的重要方向之一,保障用户信息的安全与私密性,维护良好的用户口碑和品牌形象。
通过不断优化和创新,宠物管理系统将更好地满足用户的多样化需求,成为用户信赖和选择的首要平台之一。通过本次项目,我不仅深入理解了Django技术的应用和宠物管理系统的设计思路,也积累了丰富的实际开发经验。未来,我将进一步优化系统的稳定性和安全性,引入更多智能化和个性化的功能,以更好地满足用户需求和市场变化。
参考文献
- 黄维.基于B/S模式的虚拟网络宠物安全管理体系分析[J].信息系统工程,2024,(05):4-7.
- 张宇薇.HTML5在Web前端开发中的应用[J].集成电路应用,2024,41(04):274-276.
- 邱红丽,张舒雅.基于Django框架的web项目开发研究[J].科学技术创新,2021,(27):97-98.
- 段艺,涂伟忠.Django开发从入门到实践[M].机械工业出版社:202211.635.
- 李艳杰.MySQL数据库下存储过程的综合运用研究[J].现代信息科技,2023,7(11):80-82+88.
- 肖睿,李鲲程,范效亮,等.MySQL数据库应用技术及实践[M].人民邮电出版社:202206.228.
- 明日科技.快速上手Python[M].化学工业出版社:202211.337.
- 明日科技.Python Web开发手册[M].化学工业出版社:202201.411.
- 沈梦琦,来诗涵,钱奕雯,等.“它经济”背景下宠物市场的消费及项目开发可行性探究[J].商展经济,2023,(14):103-106.
- 李悦,张丽娟,史忠超,等. 移动互联网背景下宠物管家平台服务设计研究 [J]. 工业设计研究, 2019, (00): 77-81.
- 葛昊东.新零售模式社区宠物店服务系统设计[J].电子技术与软件工程,2020,(04):60-61.
- 姚紫畅,王一妃,王雪婷,等.宠物产业一站式外卖服务平台可行性研究分析[J].现代畜牧科技,2024,(04):118-120.
- 颜惠.基于Web的宠物店信息管理系统设计[J].软件,2023,44(02):147-149.
- 齐海,张丹,张晓欢,等.基于物联网技术的智能宠物看护系统的设计[J].物联网技术,2024,14(06):119-122.
- Discover Kingdom Pets Service: Where Unwavering Passion Meets Top-tier Care for Beloved Furry Companions[J].M2 Presswire,2023,
- Pet Snacks and Treats Market: A Catalyst for Innovation in Functional Treats, Human-Grade Ingredients, and Personalized Nutrition [J]. M2 Presswire, 2024,
- 庾萍,谢子悦,何晓莉.服务设计思维下宠物狗护理模式优化策略研究[J].鞋类工艺与设计,2024,4(07):195-197.
- 王慧.一个宠物医院管理系统的设计与实现[J].电脑知识与技术,2023,19(10):67-70.
- 王萨仁图雅,薛爱兰.动物医院管理系统软件的应用技巧[J].当代畜禽养殖业,2021,(05):63-64.
- 高俊波,陈敏,张华琦,等.基于产业升级下的宠物医疗人才培养策略[J].中国动物检疫,2021,38(05):54-57.
致 谢
时光荏苒,大学的学业生涯即将画上美好的句号。在这段时光里,我深感老师的热情与友谊,校长对学生的关爱深深印在我的心中。老师们时常关心我们的生活状况,关切我们的旅游、寝室和学习环境,使我们感受到了温馨与关怀。在此,我想表达对那些曾经给予我帮助的人们的深深感激之情。
首先,我要衷心感谢我的导师。无论是在学业上还是生活中,您都给予我巨大的支持与启发。这些年来,在您的教导下,我不仅学到了丰富的知识,还领悟了做人的真谛。您的认真和待人之道让我受益匪浅,我感激能够成为您的学生。
同时,感谢我的专业课老师们。没有你们的精心教导,我的论文也不可能如此顺利。我所学到的知识将成为我未来发展的重要动力。
感谢同学们,写作过程中遇到的问题,得到了同学们的耐心指导和丰富参考材料。你们给予了我很多帮助,感谢你们对我的支持。
最后,感谢我的父母,是你们的支持和鼓励让我能够顺利完成学业。你们为我付出了辛勤的努力和无私的关爱,是我坚强前行的后盾。在即将离开校园,我深感家庭的温馨和爱意,这些将是我未来奋斗的力量源泉。
感谢你们一直以来的支持和陪伴,让我在大学的日子里无论遇到什么困难都感到温馨而坚定。未来,我将以更加饱满的热情投入社会工作,为家人和自己创造更美好的未来。再次感谢大家的陪伴与关爱!
附 录
登录代码如下:
def Login(self, ctx):
print("===================登录=====================")
ret = {
"error": {
"code": 70000,
"message": "账户不存在",
}
}
body = ctx.body
password = md5hash(body["password"]) or ""
obj = service_select("user").Get_obj(
{"username": body["username"]}, {"like": False}
)
if obj:
user_group = service_select("user_group").Get_obj({'name': obj['user_group']}, {"like": False})
if user_group and user_group['source_table'] != '':
user_obj = service_select(user_group['source_table']).Get_obj({"user_id": obj['user_id']}, {"like": False})
if user_obj['examine_state'] == '未通过':
ret = {
"error": {
"code": 70000,
"message": "账户未通过审核",
}
}
return ret
if user_obj['examine_state'] == '未审核':
ret = {
"error": {
"code": 70000,
"message": "账户未审核",
}
}
return ret
if obj["state"] == 1:
if obj["password"] == password:
timeout = timezone.now()
timestamp = int(time.mktime(timeout.timetuple())) * 1000
token = md5hash(str(obj["user_id"]) + "_" + str(timestamp))
ctx.request.session[token] = obj["user_id"]
service_select("access_token").Add(
{"token": token, "user_id": obj["user_id"]}
)
obj["token"] = token
ret = {
"result": {"obj": obj}
}
else:
ret = {
"error": {
"code": 70000,
"message": "密码错误",
}
}
else:
ret = {
"error": {
"code": 70000,
"message": "用户账户不可用,请联系管理员",
}
}
return ctx.response(json.dumps(ret, ensure_ascii=False))
注册代码如下:
def Register(self, ctx):
print("===================注册=====================")
userService = service_select("user")
body = ctx.body
if "username" not in body and body["username"] == '':
return ctx.response(json.dumps({
"error": {
"code": 70000,
"message": "用户名不能为空",
}
}, ensure_ascii=False))
if "user_group" not in body and body["user_group"] == '':
return ctx.response(json.dumps({
"error": {
"code": 70000,
"message": "用户组不能为空",
}
}, ensure_ascii=False))
if "password" not in body and body["password"] == '':
return ctx.response(json.dumps({
"error": {
"code": 70000,
"message": "密码不能为空",
}
}, ensure_ascii=False))
post_param = body
post_param['nickname'] = body["nickname"] or ""
post_param['password'] = md5hash(body["password"])
obj = userService.Get_obj({"username": post_param['username']}, {"like": False})
if obj:
return ctx.response(json.dumps({
"error": {
"code": 70000,
"message": "用户名已存在",
}
}, ensure_ascii=False))
ret = {
"error": {
"code": 70000,
"message": "注册失败",
}
}
bl = userService.Add(post_param)
if bl:
ret = {
"result": {
"bl": True,
"message": "注册成功"
}
}
return ctx.response(json.dumps(ret, ensure_ascii=False))
找回密码代码如下:
def Forget_password(self, ctx):
print("===================修改密码=====================")
ret = {
"error": {
"code": 70000,
"message": "用户信息不能没有"
}
}
body = ctx.body
if not body["code"]:
return {
"error": {
"code": 70000,
"message": "验证码不存在或者错误"
}
}
obj = service_select("user").Get_obj(
{"username": body["username"]}, {"like": False}
)
if not obj:
return {
"error": {
"code": 70000,
"message": "用户名不存在或者错误"
}
}
password = md5hash(body["password"])
if not password:
return {
"error": {
"code": 70000,
"message": "密码不存在或者错误"
}
}
bl = service_select("user").Set({"user_id": obj["user_id"]}, {"password": password})
if bl:
ret = {"result": {"bl": True, "message": "修改成功"}}
else:
ret = {
"error": {
"code": 70000,
"message": "修改失败",
}
}
return ctx.response(json.dumps(ret, ensure_ascii=False))
修改密码代码如下:
def Change_password(self, ctx):
print("===================修改密码=====================")
ret = {
"error": {
"code": 70000,
"message": "账号未登录",
}
}
request = ctx.request
headers = request.headers
if ("x-auth-token" in headers) and headers["x-auth-token"]:
token = headers["x-auth-token"]
user_id = tokenGetUserId(token, request)
userService = service_select("user")
body = ctx.body
password = md5hash(body["o_password"])
obj = userService.Get_obj({"user_id": user_id, "password": password}, {"like": False})
if obj:
password = md5hash(body["password"])
bl = userService.Set({"user_id": user_id}, {"password": password})
if bl:
ret = {"result": {"bl": True, "message": "修改成功"}}
else:
ret = {
"error": {
"code": 70000,
"message": "修改失败",
}
}
else:
ret = {
"error": {
"code": 70000,
"message": "密码错误",
}
}
else:
ret = {
"error": {
"code": 70000,
"message": "账户未登录",
}
}
return ctx.response(json.dumps(ret, ensure_ascii=False))
增删查改代码如下:
增
def Add(self, ctx):
body = ctx.body
unique = self.config.get("unique")
obj = None
if unique:
qy = {}
for i in range(len(unique)):
key = unique[i]
qy[key] = body.get(key)
obj = self.service.Get_obj(qy)
if not obj:
error = self.Add_before(ctx)
if error["code"]:
return {"error": error}
error = self.Events("add_before", ctx, None)
if error["code"]:
return {"error": error}
result = self.service.Add(body, self.config)
if self.service.error:
return {"error": self.service.error}
res = self.Add_after(ctx, result)
if res:
result = res
res = self.Events("add_after", ctx, result)
if res:
result = res
return {"result": result}
else:
return {"error": {"code": 10000, "message": "已存在"}}
删
def Del(self, ctx):
if len(ctx.query) == 0:
errorMsg = {"code": 30000, "message": "删除条件不能为空!"}
return errorMsg
result = self.service.Del(ctx.query, self.config)
if self.service.error:
return {"error": self.service.error}
return {"result": result}
改
def Set(self, ctx):
error = self.Set_before(ctx)
if error["code"]:
return {"error": error}
error = self.Events("set_before", ctx, None)
if error["code"]:
return {"error": error}
query = ctx.query
if 'page' in query.keys():
del ctx.query['page']
if 'size' in query.keys():
del ctx.query['size']
if 'orderby' in query.keys():
del ctx.query['orderby']
result = self.service.Set(ctx.query, ctx.body, self.config)
if self.service.error:
return {"error": self.service.error}
res = self.Set_after(ctx, result)
if res:
result = res
res = self.Events("set_after", ctx, result)
if res:
result = res
return {"result": result}
查多条数据:
def Get_list(self, ctx):
query = dict(ctx.query)
config_plus = {}
if "field" in query:
field = query.pop("field")
config_plus["field"] = field
if "page" in query:
config_plus["page"] = query.pop("page")
if "size" in query:
config_plus["size"] = query.pop("size")
if "orderby" in query:
config_plus["orderby"] = query.pop("orderby")
if "like" in query:
config_plus["like"] = query.pop("like")
if "groupby" in query:
config_plus["groupby"] = query.pop("groupby")
count = self.service.Count(query)
lst = []
if self.service.error:
return {"error": self.service.error}
elif count:
lst = self.service.Get_list(query,
obj_update(self.config, config_plus))
if self.service.error:
return {"error": self.service.error}
self.interact_list(ctx, lst)
return {"result": {"list": lst, "count": count}}
查一条数据:
def Get_obj(self, ctx):
query = dict(ctx.query)
config_plus = {}
if "field" in query:
field = query.pop("field")
config_plus["field"] = field
obj = self.service.Get_obj(query, obj_update(self.config, config_plus))
if self.service.error:
return {"error": self.service.error}
if obj:
self.interact_obj(ctx, obj)
return {"result": {"obj": obj}}
免费领取项目源码,请关注❥点赞收藏并私信博主,谢谢~
326

被折叠的 条评论
为什么被折叠?



