目录
摘 要
随着宠物市场的蓬勃发展,宠物用品的销售需求日益增长。传统的宠物用品销售模式存在诸多局限性,无法满足消费者和商家的多样化需求。为了顺应互联网电商的发展趋势,提高宠物用品销售的效率和服务质量,本论文设计并开发了基于 Django 的宠物用品销售系统。
本系统采用 Django 框架结合 Python 语言、Vue 前端框架和 MySQL 数据库进行开发。通过对系统的可行性分析,包括技术、经济、操作和社会可行性,确定了系统开发的可行性。系统功能需求涵盖了普通用户、商家用户和管理员三类角色。普通用户可进行宠物用品的浏览、购买,管理个人信息和订单等;商家用户负责商品管理、订单处理等;管理员则对系统用户、宠物信息、公告等进行全面管理。
在系统设计阶段,进行了功能模块设计和数据库设计,包括概念设计和逻辑设计,确保系统结构清晰、数据存储合理。系统实现过程中,完成了用户注册、登录、前台首页等主要功能的开发。最后,通过系统测试,对系统的功能、性能和安全性进行了验证,测试结果表明系统满足设计要求,具有较高的可靠性和稳定性。
本系统的开发为宠物用品销售提供了一个便捷、高效的平台,提升了用户的购物体验,为商家提供了更好的管理工具,同时也推动了宠物用品销售行业的信息化发展。未来,可进一步优化系统功能,如增加个性化推荐、智能客服等,以适应市场的不断变化。
关键词: Python;Django;宠物商品销售系统;
Abstract
With the booming development of the pet market, the sales demand for pet supplies is increasing day by day. The traditional pet product sales model has many limitations and cannot meet the diverse needs of consumers and businesses. In order to comply with the development trend of Internet e-commerce and improve the efficiency and service quality of pet products sales, this paper designs and develops a pet products sales system based on Django.
This system is developed using the Django framework combined with Python language, Vue front-end framework, and MySQL database. Through feasibility analysis of the system, including technical, economic, operational, and social feasibility, the feasibility of system development has been determined. The system functional requirements cover three types of roles: ordinary users, merchant users, and administrators. Ordinary users can browse and purchase pet supplies, manage personal information and orders, etc; Merchant users are responsible for product management, order processing, etc; Administrators are responsible for comprehensive management of system users, pet information, announcements, etc.
In the system design phase, functional module design and database design were carried out, including conceptual design and logical design, to ensure clear system structure and reasonable data storage. During the system implementation process, the development of main functions such as user registration, login, and front-end homepage was completed. Finally, through system testing, the functionality, performance, and security of the system were verified. The test results showed that the system meets the design requirements and has high reliability and stability.
The development of this system provides a convenient and efficient platform for pet product sales, enhances the shopping experience for users, provides better management tools for merchants, and also promotes the informatization development of the pet product sales industry. In the future, system functions can be further optimized, such as adding personalized recommendations, intelligent customer service, etc., to adapt to the constantly changing market.
keyword: Python;Django;Pet product sales system;
第一章 绪 论
1.1研究背景及意义
近年来,宠物市场蓬勃发展。随着社会经济快速提升和人们生活水平显著提高,宠物成为众多家庭的重要成员。人们对宠物的关爱加深,愿意为宠物生活品质投入更多资金,推动宠物市场需求持续增长。宠物商品市场规模随之扩大,涵盖食品、日用品、医疗保健、玩具等多个领域。消费者对宠物商品需求日益多样化,不仅追求高品质,还对个性化、智能化用品表现出浓厚兴趣。
然而,传统宠物商品销售模式存在局限性,如信息不透明、管理效率低、客户体验不佳等。互联网技术和电子商务的兴起带来变革,越来越多消费者倾向于在线购物,线上宠物商品交易需求增长。电子商务平台打破时空限制,提供丰富商品种类和详细商品信息,提高购物便捷性。同时,互联网技术实现数据分析和精准营销,提高客户满意度和忠诚度。因此,开发基于Django的宠物商品销售系统具有现实意义。
该系统对消费者、商家、行业及相关技术发展均有积极影响。消费者可享受便捷购物体验,随时浏览丰富商品,详细了解商品情况,快速找到所需用品,节省时间和精力。商家可提升管理效率,统一管理各项业务,实时掌握库存情况,分析销售数据,为经营决策提供支持。行业层面,系统开发有助于推动行业规范化发展,提供准确市场信息,促进市场健康发展。同时,系统开发促进相关技术发展,为技术研究和应用提供实践案例。
1.2国内外研究现状
在国内,宠物商品市场正处于快速增长阶段,随着宠物经济的兴起,越来越多的消费者愿意为宠物购买高品质的生活用品。当前市场上的宠物商品销售系统大多功能单一,主要集中在商品展示和购买环节,缺乏深度的用户互动和个性化服务。此外,部分系统在性能和安全性方面存在不足,难以满足日益增长的消费者需求。开发一个基于Django的宠物商品销售系统,整合线上线下资源,提供全面的商品管理、订单处理、用户互动等功能,保障系统的稳定性和安全性,以更好地满足市场需求,推动宠物商品行业的健康发展。
国外宠物商品销售系统发展水平较高。大数据技术广泛应用,收集分析消费者数据,深入了解需求和偏好,精准推荐产品,预测市场趋势,降低成本。个性化服务是特色,提供定制化购物体验,根据特殊需求提供推荐和解决方案,还提供宠物健康管理服务。健康监测设备应用是亮点,实时监测宠物健康指标,提供健康建议和提醒。国外系统还注重线上线下融合,提供便捷、个性化购物体验。
综上,国外在大数据技术、个性化服务和线上线下融合等方面有先进经验,值得国内借鉴。
1.3论文组织结构
本论文共分为七个主要章节,具体结构如下:
1. 绪论:介绍研究背景与意义,回顾国内外研究现状,并概述论文的组织结构。
2. 相关技术介绍:本章节将对宠物商品销售系统的实现关键技术进行简要介绍。
3. 需求分析:对系统的功能需求和非功能需求进行分析,明确用户和管理员的需求,并进行可行性分析,包括技术、操作和经济可行性。
4. 系统设计:涵盖系统架构设计、系统模块设计,并进行数据库的概念设计与表设计。
5. 系统实现:具体描述各个功能模块的实现过程,展示系统如何根据需求进行开发。
6. 系统测试:阐述测试的目的,分析测试结果并得出结论,以验证系统的稳定性和功能完整性。
7. 总结:总结研究的主要成果和贡献,指出存在的不足及未来的研究方向。
第二章 关键技术
2.1B/S体系结构
B/S体系[1],即Browser/Server体系,是一种常见的网络应用程序架构。其工作原理基于客户端与服务器之间的请求-响应模型。用户通过浏览器向服务器发送请求,服务器接收到请求后进行处理,并生成相应的响应结果,最终将响应返回给客户端。浏览器接收到服务器返回的响应后,解析其中的标记语言(如HTML[2]),并根据CSS样式表和PythonScript脚本来渲染页面,呈现给用户。用户可以与页面进行交互,例如点击链接、填写表单等操作,这些操作会触发新的请求,循环执行上述过程。
2.2Django框架
Django是一个使用Python语言开发的Web应用程序框架[3]。它提供了一种简单而强大的方式来构建复杂的网站和应用程序。通过使用Django,开发人员可以更轻松地处理数据库、创建用户界面和处理用户请求。它还提供了一个自动生成管理界面的功能,使得管理后台数据变得更加简单。Django还具有强大的安全功能,可以保护网站免受常见的网络攻击[4]。总之,Django是一个非常实用和易于学习的框架,适用于各种规模的Web项目。无论你是初学者还是经验丰富的开发人员,都可以从Django的便利性和灵活性中受益。
2.3MySQL数据库
MySQL是一种广泛使用的开源关系型数据库管理系统[5](RDBMS),其稳定性、可靠性和卓越性能使其成为众多应用程序的首选数据库。MySQL支持标准SQL语法,并提供丰富的功能和特性,如事务处理、触发器和存储过程等,以满足开发者对数据管理和操作的需求。MySQL具有良好的可扩展性,支持主从复制、分布式架构和集群部署,适用于各种规模和负载的应用场景。作为一个开源项目,MySQL拥有庞大的用户社区和活跃的开发者社区,为用户提供了丰富的文档、教程和支持资源。总之,MySQL是一款可靠、强大且灵活的关系型数据库管理系统[6],通过其卓越性能和可扩展性,帮助开发者高效地管理和操作数据,并得到了广大用户的认可和应用。
2.4Python语言
Python是一种简洁易读、跨平台且功能强大的编程语言[7]。它拥有庞大而活跃的社区,提供了丰富的第三方库和框架,如NumPy、Pandas和Django,使开发人员能够快速构建各种应用程序。Python在数据处理和科学计算方面表现出色,通过相关库和工具,可以进行数据分析、机器学习和科学计算等任务。此外,Python广泛应用于Web开发[8]、自动化脚本、网络爬虫等领域,其多样性使其成为一个全能的编程语言。无论是初学者还是有经验的开发者,Python的简单语法、跨平台性以及强大的社区支持都能为提供高效、优雅和可靠的编程体验。总之,Python是一个强大而灵活的编程语言,深受开发人员喜爱,并在各个领域得到广泛应用。
2.5数据分析技术
在宠物商品销售系统中,数据分析技术是系统的核心组成部分。通过Python中的Pandas库进行数据处理,系统能够有效地清洗、转换和整合采集到的课程数据,确保数据的准确性和一致性。Pandas提供的高效数据框架使得对大规模课程数据的操作更加便捷,能够进行快速的数据筛选、聚合和统计分析。使用Matplotlib和Seaborn等可视化工具,系统能够将复杂的课程数据转化为易于理解的图表,如折线图、柱状图和热力图,帮助用户直观展示课程状况的变化趋势。
2.6Matplotlib可视化库
Matplotlib是一个广泛使用的绘图库,适用于生成各种类型的图形和可视化效果。它提供了高度灵活的绘图功能,适合于从简单图表到复杂可视化的各种需求。
Matplotlib的主要特点:
多种图形类型:支持折线图、柱状图、散点图、饼图等多种类型的图形。
高度自定义:可调整图形的各个参数,定制自己的可视化效果。
与NumPy、Pandas兼容性强:可以直接从NumPy数组和Pandas DataFrame中进行绘制。
交互性:支持在Jupyter Notebook等环境中进行交互式绘图,提高用户体验。
第三章 系统分析
3.1系统可行性分析
3.1.1技术可行性
在技术可行性方面,选择使用Python作为开发语言,结合相应的框架Django,以实现系统的功能需求。Python作为一种简洁而强大的编程语言,具有丰富的库支持和成熟的开发社区,可以满足宠物商品销售系统的开发需求。Django作为Python的Web框架,提供了高度可扩展的开发环境,使得系统的设计和实现更加便捷和高效。
3.1.2经济可行性
系统开发采用开源技术栈,降低了软件授权与工具采购成本。Django框架简化了开发流程,缩短了项目周期,减少了人力投入。此外,借助云计算资源部署系统,可根据实际需求灵活调整服务器配置,进一步降低硬件成本。
3.1.3社会可行性
基于Django的宠物商品销售系统开发符合社会道德和法律法规。社会道德层面,为宠物主人提供便捷购物渠道,为商家提供高效管理工具,保护用户隐私,监督商品质量和服务。法律法规层面,严格遵守国家法规,保障交易合法安全,要求商家具备资质和许可证。系统推广具有积极社会意义,促进市场信息化、规范化,提高透明度和效率,为行业提供市场信息,助力政府制定政策,推动宠物行业健康发展。综上,该系统社会可行,带来积极影响。
3.1.4操作可行性
在操作可行性方面,本系统设计注重用户体验,采用了直观易用的界面设计,并提供详细的帮助文档支持,确保用户可以轻松上手使用各项功能。无论是用户还是后台管理员,都能通过简洁明了的操作流程完成信息查询和管理等任务。因此,从用户操作的角度来看,本系统具备良好的操作可行性。
3.2系统功能分析
3.2.1功能性分析
本宠物商品销售系统满足日常管理中的多样化需求,通过集成多种功能模块来提升效率与质量。系统主要分为三大角色:普通用户、商家用户和管理员,每个角色根据其职责拥有不同的访问权限和操作功能。具体描述如下:
普通用户模块:
(1)首页:包含轮播图、宠物商品、资讯信息推荐等。
(2)注册:在用户注册页面中填写好账号、设置密码、确认密码、昵称、选择身份、用户姓名、用户性别、用户年龄等信息,点击下方注册按钮,提示注册成功后,系统将自动跳转回到首页。
(3)登录:登录是填写好账号、密码以及验证通过,然后点击“登录”。
(4)我的账户:用户点击“个人信息”按钮,可以对个人的头像、昵称、手机号码等信息进行更新。修改密码:用户点击“修改密码”按钮,可以对登录密码进行更改,首先输入原密码,然后再输入新密码和确认密码,当原密码正确,输入两次新密码一致,则修改成功,否则给出错误提示信息。
(5)公告信息:展示后台发布的公告信息,可筛局部搜索,点击信息可发表评论、点赞、收藏等操作。
(6)资讯信息:展示后台发布的资讯信息信息,按可筛选搜索、局部搜索、下拉搜索,点击信息可回复评论、点赞、收藏等操作。
(7)宠物商品:展示后台发布的宠物商品信息,可筛选搜索、局部搜索、下拉搜索,用户浏览到自己有喜欢的宠物商品可以点击“购买”或“加入购物车”、没有收货地址的系统会提醒用户输入收货地址,有地址系统会跳到支付界面,用户可选择自己的支付方式进行支付。支付完系统自动形成订单,用户收到货有质量问题可申请售后,需后台管理员审核通过才能退货退款或者进行换货。点击信息可发表评论、点赞、收藏等操作。
(8)商城管理:商城管理包含:我的购物车、我的订单、我的地址等功能。
我的购物车:购物车实现了商品的添加、删除、修改数量等操作,并实时显示购物车总价。我的订单:订单管理支持用户查看订单状态、历史订单以及进行售后申请等操作。我的地址:用户购买所需商品,需填写收货地址。方便商户配送。
(9)个人中心:包含个人首页、宠物档案、喂养通知、疫苗提醒、订单配送、收藏、评论管理等的功能,个人中心首页展示了用户的基本信息,如用户名、头像、积分等。用户可以在个人中心中修改自己的个人信息,如密码、联系方式等。宠物档案功能允许用户记录自己宠物的基本信息,如宠物名称、品种、年龄、性别、体重等。用户还可以上传宠物的照片,为宠物建立一个专属的档案。喂养通知和疫苗提醒功能是根据用户输入的宠物信息和喂养计划、疫苗接种计划,为用户提供的提醒服务。系统会在喂养时间和疫苗接种时间临近时,通过短信、系统消息等方式提醒用户,确保宠物能够按时得到喂养和疫苗接种。订单配送功能让用户能够实时跟踪订单的配送进度,了解商品的运输状态。收藏功能允许用户将自己喜欢的商品收藏起来,方便下次查看和购买。评论管理功能让用户能够对自己购买过的商品进行评价和晒单,分享自己的购买体验和使用感受,同时也可以查看其他用户的评论和晒单。
商家用户模块:
(1)登录:登录是填写好账号、密码以及验证通过,然后点击“登录”。商家用户登录需后台管理员审核通过才能登录。
(2)后台首页:展示的是商品销售数量统计、商品销售金额统计等。
(3)商城管理:商城管理包含:宠物商品、分类列表、订单列表、订单配送、订单售后等功能。宠物商品:商家用户可手动添加自家产品信息,添加的产品信息可在前台展示。可进行增删改查等操作。分类列表:商家用户可查看分类列表详情。订单列表:商家用户点击可查看订单列表详情。可进行查询、重置、删除等操作。订单配送:商家用户可查看订单配送详情。可进行查询、重置、删除等操作。订单售后:商家用户可查看订单售后详情。并对用户的申请售后进行审核。可进行查询、重置、删除等操作。
管理员模块:
(1)后台首页:展示的是商品销售数量统计、商品销售金额统计等。
(2)系统用户:管理员可以管理平台的所有系统用户,确保用户权限和信息的安全性。可进行增删改查等操作。
(3)系统管理:主要是轮播图管理:管理员可以管理平台首页的轮播图内容,提供宣传和推广信息,可进行查询、添加、删除、重置详情等操作。添加的轮播图可在前台首页展示。
(4)公告信息管理:管理员可发布公告信息,发布的公告信息可在前台首页展示,并可进行增删改查等操作。
(5)资源管理:包含宠物资讯信息、资讯分类等功能,宠物资讯信息:管理员可查看添加的宠物资讯信息,可进行增删改查等操作。资讯分类:可手动添加资讯分类信息。添加的信息可在前台展示。
(6)商城管理:商城管理包含:宠物商品、分类列表、订单列表、订单配送、订单售后等功能。宠物商品:管理员可手动添加商品信息,添加的商品信息可在前台展示。可进行增删改查等操作。分类类表:管理员可查看分类列表详情。订单列表:管理员点击可查看订单列表详情。可进行查询、重置、删除等操作。订单配送:管理员可查看订单配送详情。可进行查询、重置、删除等操作。订单售后:管理员可查看订单售后详情。并对用户的申请售后进行审核。可进行查询、重置、删除等操作。
(7)宠物管理:允许管理员对系统内的宠物信息进行管理。管理员可以查看宠物的基本信息,如宠物名称、品种、年龄等。
(8)宠物档案管理:让管理员能够对用户的宠物档案进行管理。管理员可以查看宠物档案的详细信息,包括宠物的健康状况、疫苗接种情况等。
3.2.2非功能性分析
宠物商品销售系统的非功能性需求比如宠物商品销售系统的安全性怎么样,可靠性怎么样,性能怎么样,可拓展性怎么样等,具体可以表示在如下3-1表格中:
表3-1宠物商品销售系统非功能需求表
| 安全性 | 主要指宠物商品销售系统数据库的安装,数据库的使用和密码的设定必须合乎规范。 |
| 可靠性 | 可靠性是指宠物商品销售系统能够安装用户的指示进行操作,经过测试,可靠性90%以上。 |
| 性能 | 性能是影响宠物商品销售系统占据市场的必要条件,所以性能最好要佳才好。 |
| 可扩展性 | 比如数据库预留多个属性,比如接口的使用等确保了系统的非功能性需求。 |
| 易用性 | 用户只要跟着宠物商品销售系统的页面展示内容进行操作,就可以了。 |
| 可维护性 | 宠物商品销售系统开发的可维护性是非常重要的,经过测试,可维护性没有问题 |
3.3系统用例分析
宠物商品销售系统的完整UML用例图分别是图3-1、3-2、3-3。
普通用户角色用例如下图所示。

图3-1普通用户角色用例图
商家用户角色用例如下图所示。

图3-2商家角色用例图
管理员角色用例如下图所示。

图3-3管理员角色用例图
3.4系统总体流程设计
3.4.1数据开发流程
系统开发流程的主要步骤,从需求分析到系统完成的全过程。流程包括需求分析、总体设计(结构、功能、数据)、详细设计(模块、编码)、模块整合与调用,以及测试、扩展和完善,最终完成系统的开发。本系统的开发流程如下图所示

图3-4系统开发流程图
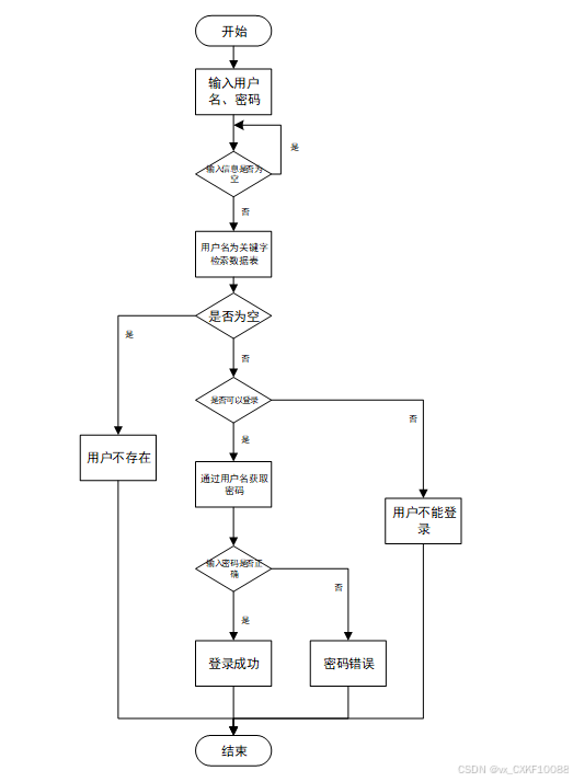
3.4.2用户登录流程
用户输入用户名和密码后,系统先检查输入是否为空,再验证用户名是否存在,若存在则通过用户名获取密码并校验。若密码正确则登录成功,否则提示密码错误。若用户名不存在或无法登录,提示用户操作无效。如下图所示。

图3-5登录流程图
3.4.3系统操作流程
用户首先进入系统登录界面,输入用户名和密码后,系统验证信息是否正确。若验证失败,返回登录界面重新输入,若验证成功,则进入功能界面,执行相应功能处理后结束操作流程。操作流程如下图所示。

图3-6系统操作流程图
3.4.4添加信息流程
管理员可以添加信息,用户添加可以自己权限内的信息,输入信息后,要想利用这个软件来进行系统的安全管理,首先需要登录到该软件中。添加信息流程如下图所示。

图3-7添加信息流程图
3.4.5修改信息流程
用户首先选择需要修改的记录,输入修改后的数据,系统判断输入数据是否合法。若数据不合法,提示重新输入,若数据合法,则将修改后的数据写入数据库,完成操作后流程结束。修改信息流程图如下图所示。

图3-8修改信息流程图
3.4.6删除信息流程
用户选择需要删除的记录后,系统判断是否确认删除。若未确认,返回选择环节,若确认删除,则更新数据库,删除对应记录,完成操作后流程结束。删除信息流程图如下图所示。

图3-9删除信息流程图
第四章 总体设计
本章主要讨论的内容包括宠物商品销售系统的功能模块设计、数据库系统设计。
4.1系统架构设计
本宠物商品销售系统从架构上分为三层:表现层(UI)、业务逻辑层(BLL)以及数据层(DL)。

图4-1宠物商品销售系统架构设计图
表现层(UI):也称为用户界面层,它负责与用户进行直接的交互。一个优秀的UI设计能够显著提升用户的体验,确保用户在使用宠物商品销售系统时感到舒适和便捷。为了确保良好的兼容性,UI界面设计需要适应不同版本的平台和各种屏幕尺寸的分辨率。此外,UI交互功能必须合理设计,确保用户的操作能够得到相应的反馈和结果,这要求表现层与业务逻辑层之间保持良好的通信和协同工作。
业务逻辑层(BLL):这一层主要处理宠物商品销售系统的数据和业务逻辑。当用户通过表现层提交数据时,业务逻辑层会接收这些数据,进行处理,并将结果传递给数据层进行存储或查询。同时,当系统需要从数据层读取数据时,业务逻辑层会处理这些数据,并将其传递给表现层进行展示。
数据层(DL):虽然本宠物商品销售系统的数据存储在服务端的MySQL数据库中,但数据层仍然作为一个独立的部分存在。它的主要功能是存储和管理宠物商品销售系统的数据。数据层与MySQL数据库进行交互,执行数据的增、删、改、查等操作,确保数据的完整性和安全性。
这三个层次相互独立但又紧密协作,共同构成了宠物商品销售系统的完整架构。通过合理的分层设计,可以提高系统的可维护性、可扩展性和可重用性,为用户提供更好的服务和体验。
4.2系统模块设计
在上一章节中主要对系统的功能性需求和非功能性需求进行分析,并且根据需求分析了本宠物商品销售系统中的用例。那么接下来就要开始对本宠物商品销售系统的架构、主要功能和数据库开始进行设计。宠物商品销售系统根据前面章节的需求分析得出,宠物商品销售系统的功能模块图如下图所示。
图4-2宠物商品销售系统功能模块图
4.3数据库设计
数据库设计一般包括需求分析、概念模型设计、数据库表建立三大过程,其中需求分析前面章节已经阐述,概念模型设计有概念模型和逻辑结构设计两部分。
4.3.1数据库概念结构设计
下面是整个宠物商品销售系统中主要的数据库表总E-R实体关系图。
图4-3宠物商品销售系统总E-R关系图
4.3.2数据库逻辑结构设计
通过上一小节中宠物商品销售系统中总E-R关系图上得出一共需要创建多个数据表。在此主要罗列几个主要的数据库表结构设计。
| 编号 | 字段名 | 类型 | 长度 | 是否非空 | 是否主键 | 注释 |
| 1 | token_id | int | 是 | 是 | 临时访问牌ID | |
| 2 | token | varchar | 64 | 否 | 否 | 临时访问牌 |
| 3 | info | text | 65535 | 否 | 否 | 信息 |
| 4 | maxage | int | 是 | 否 | 最大寿命:默认2小时 | |
| 5 | create_time | timestamp | 是 | 否 | 创建时间 | |
| 6 | update_time | timestamp | 是 | 否 | 更新时间 | |
| 7 | user_id | int | 是 | 否 | 用户编号 |
表 4-2-address(收货地址)
| 编号 | 字段名 | 类型 | 长度 | 是否非空 | 是否主键 | 注释 |
| 1 | address_id | int | 是 | 是 | 收货地址 | |
| 2 | name | varchar | 32 | 否 | 否 | 姓名 |
| 3 | phone | varchar | 13 | 否 | 否 | 手机 |
| 4 | postcode | varchar | 8 | 否 | 否 | 邮编 |
| 5 | address | varchar | 255 | 是 | 否 | 地址 |
| 6 | user_id | mediumint | 是 | 否 | 用户ID | |
| 7 | create_time | timestamp | 是 | 否 | 创建时间 | |
| 8 | update_time | timestamp | 是 | 否 | 更新时间 | |
| 9 | default | tinyint | 是 | 否 | 默认判断 |
表 4-3-article(文章)
| 编号 | 字段名 | 类型 | 长度 | 是否非空 | 是否主键 | 注释 |
| 1 | article_id | mediumint | 是 | 是 | 文章id | |
| 2 | title | varchar | 125 | 是 | 是 | 标题 |
| 3 | type | varchar | 64 | 是 | 否 | 文章分类 |
| 4 | hits | int | 是 | 否 | 点击数 | |
| 5 | praise_len | int | 是 | 否 | 点赞数 | |
| 6 | create_time | timestamp | 是 | 否 | 创建时间 | |
| 7 | update_time | timestamp | 是 | 否 | 更新时间 | |
| 8 | source | varchar | 255 | 否 | 否 | 来源 |
| 9 | url | varchar | 255 | 否 | 否 | 来源地址 |
| 10 | tag | varchar | 255 | 否 | 否 | 标签 |
| 11 | content | longtext | 4294967295 | 否 | 否 | 正文 |
| 12 | img | varchar | 255 | 否 | 否 | 封面图 |
| 13 | description | text | 65535 | 否 | 否 | 文章描述 |
表 4-4-article_type(文章分类)
| 编号 | 字段名 | 类型 | 长度 | 是否非空 | 是否主键 | 注释 |
| 1 | type_id | smallint | 是 | 是 | 分类ID | |
| 2 | display | smallint | 是 | 否 | 显示顺序 | |
| 3 | name | varchar | 16 | 是 | 否 | 分类名称 |
| 4 | father_id | smallint | 是 | 否 | 上级分类ID | |
| 5 | description | varchar | 255 | 否 | 否 | 描述 |
| 6 | icon | text | 65535 | 否 | 否 | 分类图标 |
| 7 | url | varchar | 255 | 否 | 否 | 外链地址 |
| 8 | create_time | timestamp | 是 | 否 | 创建时间 | |
| 9 | update_time | timestamp | 是 | 否 | 更新时间 |
表 4-5-auth(用户权限管理)
| 编号 | 字段名 | 类型 | 长度 | 是否非空 | 是否主键 | 注释 |
| 1 | auth_id | int | 是 | 是 | 授权ID | |
| 2 | user_group | varchar | 64 | 否 | 否 | 用户组 |
| 3 | mod_name | varchar | 64 | 否 | 否 | 模块名 |
| 4 | table_name | varchar | 64 | 否 | 否 | 表名 |
| 5 | page_title | varchar | 255 | 否 | 否 | 页面标题 |
| 6 | path | varchar | 255 | 否 | 否 | 路由路径 |
| 7 | parent | varchar | 64 | 否 | 否 | 父级菜单 |
| 8 | parent_sort | int | 是 | 否 | 父级菜单排序 | |
| 9 | position | varchar | 32 | 否 | 否 | 位置 |
| 10 | mode | varchar | 32 | 是 | 否 | 跳转方式 |
| 11 | add | tinyint | 是 | 否 | 是否可增加 | |
| 12 | del | tinyint | 是 | 否 | 是否可删除 | |
| 13 | set | tinyint | 是 | 否 | 是否可修改 | |
| 14 | get | tinyint | 是 | 否 | 是否可查看 | |
| 15 | field_add | text | 65535 | 否 | 否 | 添加字段 |
| 16 | field_set | text | 65535 | 否 | 否 | 修改字段 |
| 17 | field_get | text | 65535 | 否 | 否 | 查询字段 |
| 18 | table_nav_name | varchar | 500 | 否 | 否 | 跨表导航名称 |
| 19 | table_nav | varchar | 500 | 否 | 否 | 跨表导航 |
| 20 | option | text | 65535 | 否 | 否 | 配置 |
| 21 | create_time | timestamp | 是 | 否 | 创建时间 | |
| 22 | update_time | timestamp | 是 | 否 | 更新时间 |
表 4-6-business_user(商家用户)
| 编号 | 字段名 | 类型 | 长度 | 是否非空 | 是否主键 | 注释 |
| 1 | business_user_id | int | 是 | 是 | 商家用户ID | |
| 2 | business_name | varchar | 64 | 是 | 否 | 商家名称 |
| 3 | contact_number | varchar | 16 | 是 | 否 | 联系号码 |
| 4 | business_address | varchar | 64 | 是 | 否 | 商家地址 |
| 5 | business_license | varchar | 255 | 否 | 否 | 营业执照 |
| 6 | examine_state | varchar | 16 | 是 | 否 | 审核状态 |
| 7 | user_id | int | 是 | 否 | 用户ID | |
| 8 | create_time | datetime | 是 | 否 | 创建时间 | |
| 9 | update_time | timestamp | 是 | 否 | 更新时间 |
表 4-7-cart(购物车)
| 编号 | 字段名 | 类型 | 长度 | 是否非空 | 是否主键 | 注释 |
| 1 | cart_id | int | 是 | 是 | 购物车ID | |
| 2 | title | varchar | 64 | 否 | 否 | 标题 |
| 3 | img | varchar | 255 | 是 | 否 | 图片 |
| 4 | user_id | int | 是 | 否 | 用户ID | |
| 5 | create_time | timestamp | 是 | 否 | 创建时间 | |
| 6 | update_time | timestamp | 是 | 否 | 更新时间 | |
| 7 | state | int | 是 | 否 | 状态:使用中,已失效 | |
| 8 | price | double | 是 | 否 | 单价 | |
| 9 | price_ago | double | 是 | 否 | 原价 | |
| 10 | price_count | double | 是 | 否 | 总价 | |
| 11 | num | int | 是 | 否 | 数量 | |
| 12 | goods_id | mediumint | 是 | 是 | 商品id | |
| 13 | type | varchar | 64 | 是 | 否 | 商品分类 |
| 14 | description | varchar | 255 | 否 | 否 | 描述 |
表 4-8-code_token(验证码)
| 编号 | 字段名 | 类型 | 长度 | 是否非空 | 是否主键 | 注释 |
| 1 | code_token_id | int | 是 | 是 | 验证码ID | |
| 2 | token | varchar | 255 | 否 | 否 | 令牌 |
| 3 | code | varchar | 255 | 否 | 否 | 验证码 |
| 4 | expire_time | timestamp | 是 | 否 | 失效时间 | |
| 5 | create_time | timestamp | 是 | 否 | 创建时间 | |
| 6 | update_time | timestamp | 是 | 否 | 更新时间 |
表 4-9-collect(收藏)
| 编号 | 字段名 | 类型 | 长度 | 是否非空 | 是否主键 | 注释 |
| 1 | collect_id | int | 是 | 是 | 收藏ID | |
| 2 | user_id | int | 是 | 是 | 收藏人ID | |
| 3 | source_table | varchar | 255 | 否 | 否 | 来源表 |
| 4 | source_field | varchar | 255 | 否 | 否 | 来源字段 |
| 5 | source_id | int | 是 | 否 | 来源ID | |
| 6 | title | varchar | 255 | 否 | 否 | 标题 |
| 7 | img | varchar | 255 | 否 | 否 | 封面 |
| 8 | create_time | timestamp | 是 | 否 | 创建时间 | |
| 9 | update_time | timestamp | 是 | 否 | 更新时间 |
表 4-10-comment(评论)
| 编号 | 字段名 | 类型 | 长度 | 是否非空 | 是否主键 | 注释 |
| 1 | comment_id | int | 是 | 是 | 评论ID | |
| 2 | user_id | int | 是 | 是 | 评论人ID | |
| 3 | reply_to_id | int | 是 | 否 | 回复评论ID | |
| 4 | content | longtext | 4294967295 | 否 | 否 | 内容 |
| 5 | nickname | varchar | 255 | 否 | 否 | 昵称 |
| 6 | avatar | varchar | 255 | 否 | 否 | 头像地址 |
| 7 | create_time | timestamp | 是 | 否 | 创建时间 | |
| 8 | update_time | timestamp | 是 | 否 | 更新时间 | |
| 9 | source_table | varchar | 255 | 否 | 否 | 来源表 |
| 10 | source_field | varchar | 255 | 否 | 否 | 来源字段 |
| 11 | source_id | int | 是 | 否 | 来源ID |
表 4-11-feeding_notification(喂养通知)
| 编号 | 字段名 | 类型 | 长度 | 是否非空 | 是否主键 | 注释 |
| 1 | feeding_notification_id | int | 是 | 是 | 喂养通知ID | |
| 2 | pet_id | varchar | 64 | 否 | 否 | 宠物编号 |
| 3 | pet_name | varchar | 64 | 是 | 否 | 宠物名称 |
| 4 | pet_type | varchar | 64 | 是 | 否 | 宠物类型 |
| 5 | pet_breeds | varchar | 64 | 是 | 否 | 宠物品种 |
| 6 | pet_gender | varchar | 64 | 是 | 否 | 宠物性别 |
| 7 | pet_weight | varchar | 64 | 是 | 否 | 宠物体重 |
| 8 | pet_owner | int | 否 | 否 | 宠物主人 | |
| 9 | user_name | varchar | 64 | 否 | 否 | 用户姓名 |
| 10 | mobile_phone_number | varchar | 16 | 否 | 否 | 手机号码 |
| 11 | notification_time | datetime | 否 | 否 | 通知时间 | |
| 12 | notification_content | text | 65535 | 否 | 否 | 通知内容 |
| 13 | examine_state | varchar | 16 | 是 | 否 | 审核状态 |
| 14 | examine_reply | varchar | 255 | 否 | 否 | 审核回复 |
| 15 | create_time | datetime | 是 | 否 | 创建时间 | |
| 16 | update_time | timestamp | 是 | 否 | 更新时间 | |
| 17 | source_table | varchar | 255 | 否 | 否 | 来源表 |
| 18 | source_id | int | 否 | 否 | 来源ID | |
| 19 | source_user_id | int | 否 | 否 | 来源用户 |
表 4-12-goods(商品信息)
| 编号 | 字段名 | 类型 | 长度 | 是否非空 | 是否主键 | 注释 |
| 1 | goods_id | mediumint | 是 | 是 | 产品ID | |
| 2 | title | varchar | 125 | 否 | 否 | 标题 |
| 3 | img | text | 65535 | 否 | 否 | 封面图:用于显示于产品列表页 |
| 4 | description | varchar | 255 | 否 | 否 | 描述 |
| 5 | price_ago | double | 是 | 否 | 原价 | |
| 6 | price | double | 是 | 否 | 卖价 | |
| 7 | sales | int | 是 | 否 | 销量 | |
| 8 | inventory | int | 是 | 否 | 商品库存 | |
| 9 | type | varchar | 64 | 是 | 否 | 商品分类 |
| 10 | hits | int | 是 | 否 | 点击量 | |
| 11 | content | longtext | 4294967295 | 否 | 否 | 正文 |
| 12 | img_1 | text | 65535 | 否 | 否 | 主图1 |
| 13 | img_2 | text | 65535 | 否 | 否 | 主图2 |
| 14 | img_3 | text | 65535 | 否 | 否 | 主图3 |
| 15 | img_4 | text | 65535 | 否 | 否 | 主图4 |
| 16 | img_5 | text | 65535 | 否 | 否 | 主图5 |
| 17 | create_time | timestamp | 是 | 否 | 创建时间 | |
| 18 | update_time | timestamp | 是 | 否 | 更新时间 | |
| 19 | customize_field | text | 65535 | 否 | 否 | 自定义字段 |
| 20 | source_table | varchar | 255 | 否 | 否 | 来源表 |
| 21 | source_field | varchar | 255 | 否 | 否 | 来源字段 |
| 22 | source_id | int | 是 | 否 | 来源ID | |
| 23 | user_id | int | 否 | 否 | 添加人 |
表 4-13-goods_type(商品类型)
| 编号 | 字段名 | 类型 | 长度 | 是否非空 | 是否主键 | 注释 |
| 1 | type_id | int | 是 | 是 | 商品分类ID | |
| 2 | father_id | smallint | 是 | 否 | 上级分类ID | |
| 3 | name | varchar | 255 | 否 | 否 | 商品名称 |
| 4 | desc | varchar | 255 | 否 | 否 | 描述 |
| 5 | icon | varchar | 255 | 否 | 否 | 图标 |
| 6 | source_table | varchar | 255 | 否 | 否 | 来源表 |
| 7 | source_field | varchar | 255 | 否 | 否 | 来源字段 |
| 8 | create_time | timestamp | 是 | 否 | 创建时间 | |
| 9 | update_time | timestamp | 是 | 否 | 更新时间 |
表 4-14-hits(用户点击)
| 编号 | 字段名 | 类型 | 长度 | 是否非空 | 是否主键 | 注释 |
| 1 | hits_id | int | 是 | 是 | 点赞ID | |
| 2 | user_id | int | 是 | 否 | 点赞人 | |
| 3 | create_time | timestamp | 是 | 否 | 创建时间 | |
| 4 | update_time | timestamp | 是 | 否 | 更新时间 | |
| 5 | source_table | varchar | 255 | 否 | 否 | 来源表 |
| 6 | source_field | varchar | 255 | 否 | 否 | 来源字段 |
| 7 | source_id | int | 是 | 否 | 来源ID |
表 4-15-logistics_delivery(物流配送)
| 编号 | 字段名 | 类型 | 长度 | 是否非空 | 是否主键 | 注释 |
| 1 | logistics_delivery_id | int | 是 | 是 | 物流配送ID | |
| 2 | order_number | varchar | 64 | 否 | 否 | 订单号 |
| 3 | product_name | varchar | 64 | 否 | 否 | 商品名称 |
| 4 | purchase_quantity | varchar | 64 | 否 | 否 | 购买数量 |
| 5 | total_transaction_amount | double | 否 | 否 | 交易总额 | |
| 6 | the_date_of_issuance | date | 否 | 否 | 发货日期 | |
| 7 | delivery_number | varchar | 30 | 否 | 否 | 配送订单 |
| 8 | ordinary_users | int | 否 | 否 | 普通用户 | |
| 9 | shipping_address | varchar | 64 | 否 | 否 | 收货地址 |
| 10 | delivery_status | varchar | 64 | 否 | 否 | 配送状态 |
| 11 | signing_status | varchar | 64 | 否 | 否 | 签收状态 |
| 12 | recommend | int | 是 | 否 | 智能推荐 | |
| 13 | contact_name | varchar | 255 | 否 | 否 | 联系人名字 |
| 14 | merchant_id | int | 否 | 否 | 商家id | |
| 15 | create_time | datetime | 是 | 否 | 创建时间 | |
| 16 | update_time | timestamp | 是 | 否 | 更新时间 |
表 4-16-notice(公告)
| 编号 | 字段名 | 类型 | 长度 | 是否非空 | 是否主键 | 注释 |
| 1 | notice_id | mediumint | 是 | 是 | 公告ID | |
| 2 | title | varchar | 125 | 是 | 否 | 标题 |
| 3 | content | longtext | 4294967295 | 否 | 否 | 正文 |
| 4 | create_time | timestamp | 是 | 否 | 创建时间 | |
| 5 | update_time | timestamp | 是 | 否 | 更新时间 |
表 4-17-order(订单)
| 编号 | 字段名 | 类型 | 长度 | 是否非空 | 是否主键 | 注释 |
| 1 | order_id | int | 是 | 是 | 订单ID | |
| 2 | order_number | varchar | 64 | 否 | 否 | 订单号 |
| 3 | goods_id | mediumint | 是 | 是 | 商品ID | |
| 4 | title | varchar | 255 | 否 | 否 | 商品标题 |
| 5 | img | varchar | 255 | 否 | 否 | 商品图片 |
| 6 | price | double | 是 | 否 | 价格 | |
| 7 | price_ago | double | 是 | 否 | 原价 | |
| 8 | num | int | 是 | 否 | 数量 | |
| 9 | price_count | double | 是 | 否 | 总价 | |
| 10 | norms | varchar | 255 | 否 | 否 | 规格 |
| 11 | type | varchar | 64 | 是 | 否 | 商品分类 |
| 12 | contact_name | varchar | 32 | 否 | 否 | 联系人姓名 |
| 13 | contact_email | varchar | 125 | 否 | 否 | 联系人邮箱 |
| 14 | contact_phone | varchar | 11 | 否 | 否 | 联系人手机 |
| 15 | contact_address | varchar | 255 | 否 | 否 | 收件地址 |
| 16 | postal_code | varchar | 9 | 否 | 否 | 邮政编码 |
| 17 | user_id | int | 是 | 否 | 买家ID | |
| 18 | merchant_id | mediumint | 是 | 否 | 商家ID | |
| 19 | create_time | timestamp | 是 | 否 | 创建时间 | |
| 20 | update_time | timestamp | 是 | 否 | 更新时间 | |
| 21 | description | varchar | 255 | 否 | 否 | 描述 |
| 22 | state | varchar | 16 | 是 | 否 | 订单状态:待付款,待发货,待签收,已签收,待退款,已退款,已拒绝,已完成 |
| 23 | remark | text | 65535 | 否 | 否 | 订单备注 |
| 24 | delivery_state | varchar | 16 | 否 | 否 | 发货状态:未配送,已配送 |
| 25 | vip_discount | double | 否 | 否 | 折扣 |
表 4-18-order_after_sale(订单售后)
| 编号 | 字段名 | 类型 | 长度 | 是否非空 | 是否主键 | 注释 |
| 1 | order_after_sale_id | int | 是 | 是 | 订单售后ID | |
| 2 | order_id | int | 是 | 否 | 订单ID | |
| 3 | order_number | varchar | 64 | 否 | 否 | 订单号 |
| 4 | goods_id | mediumint | 是 | 否 | 商品id | |
| 5 | title | varchar | 255 | 否 | 否 | 商品标题 |
| 6 | price | double | 是 | 否 | 价格 | |
| 7 | price_ago | double | 是 | 否 | 原价 | |
| 8 | num | int | 是 | 否 | 数量 | |
| 9 | price_count | double | 是 | 否 | 总价 | |
| 10 | user_id | int | 是 | 否 | 买家ID | |
| 11 | merchant_id | mediumint | 是 | 否 | 商家ID | |
| 12 | state | varchar | 16 | 是 | 否 | 订单状态:待付款,待发货,待签收,已签收,待退款,已退款,已拒绝,已完成 |
| 13 | after_state | varchar | 16 | 否 | 否 | 售后状态:未审核,未通过,已通过 |
| 14 | after_state_reply | varchar | 255 | 否 | 否 | 售后回复 |
| 15 | type | varchar | 255 | 否 | 否 | 售后类型 |
| 16 | content_desc | varchar | 255 | 否 | 否 | 售后内容 |
| 17 | imgs | varchar | 1000 | 否 | 否 | 售后凭证 |
| 18 | create_time | timestamp | 是 | 否 | 创建时间 | |
| 19 | update_time | timestamp | 是 | 否 | 更新时间 |
表 4-19-ordinary_user(普通用户)
| 编号 | 字段名 | 类型 | 长度 | 是否非空 | 是否主键 | 注释 |
| 1 | ordinary_user_id | int | 是 | 是 | 普通用户ID | |
| 2 | user_name | varchar | 64 | 否 | 否 | 用户姓名 |
| 3 | mobile_phone_number | varchar | 16 | 否 | 否 | 手机号码 |
| 4 | examine_state | varchar | 16 | 是 | 否 | 审核状态 |
| 5 | user_id | int | 是 | 否 | 用户ID | |
| 6 | create_time | datetime | 是 | 否 | 创建时间 | |
| 7 | update_time | timestamp | 是 | 否 | 更新时间 |
表 4-20-pet_archives(宠物档案)
| 编号 | 字段名 | 类型 | 长度 | 是否非空 | 是否主键 | 注释 |
| 1 | pet_archives_id | int | 是 | 是 | 宠物档案ID | |
| 2 | pet_id | varchar | 64 | 否 | 否 | 宠物编号 |
| 3 | pet_name | varchar | 64 | 是 | 否 | 宠物名称 |
| 4 | pet_type | varchar | 64 | 是 | 否 | 宠物类型 |
| 5 | pet_pictures | varchar | 255 | 是 | 否 | 宠物图片 |
| 6 | pet_breeds | varchar | 64 | 是 | 否 | 宠物品种 |
| 7 | pet_gender | varchar | 64 | 是 | 否 | 宠物性别 |
| 8 | pet_weight | varchar | 64 | 是 | 否 | 宠物体重 |
| 9 | pet_age | varchar | 64 | 否 | 否 | 宠物年龄 |
| 10 | pet_owner | int | 否 | 否 | 宠物主人 | |
| 11 | user_name | varchar | 64 | 否 | 否 | 用户姓名 |
| 12 | mobile_phone_number | varchar | 16 | 否 | 否 | 手机号码 |
| 13 | examine_state | varchar | 16 | 是 | 否 | 审核状态 |
| 14 | examine_reply | varchar | 255 | 否 | 否 | 审核回复 |
| 15 | feeding_notification_limit_times | int | 是 | 否 | 喂养通知限制次数 | |
| 16 | vaccine_reminder_limit_times | int | 是 | 否 | 疫苗提醒限制次数 | |
| 17 | create_time | datetime | 是 | 否 | 创建时间 | |
| 18 | update_time | timestamp | 是 | 否 | 更新时间 |
表 4-21-pet_merchandise(宠物商品)
| 编号 | 字段名 | 类型 | 长度 | 是否非空 | 是否主键 | 注释 |
| 1 | pet_merchandise_id | int | 是 | 是 | 宠物商品ID | |
| 2 | product_specifications | varchar | 64 | 否 | 否 | 商品规格 |
| 3 | product_manufacturer | varchar | 64 | 否 | 否 | 商品厂商 |
| 4 | business_user | int | 否 | 否 | 商家用户 | |
| 5 | business_name | varchar | 64 | 是 | 否 | 商家名称 |
| 6 | contact_number | varchar | 16 | 是 | 否 | 联系号码 |
| 7 | business_address | varchar | 64 | 是 | 否 | 商家地址 |
| 8 | hits | int | 是 | 否 | 点击数 | |
| 9 | collect_len | int | 是 | 否 | 收藏数 | |
| 10 | comment_len | int | 是 | 否 | 评论数 | |
| 11 | recommend | int | 是 | 否 | 智能推荐 | |
| 12 | cart_title | varchar | 125 | 否 | 否 | 标题 |
| 13 | cart_img | text | 65535 | 否 | 否 | 封面图 |
| 14 | cart_description | varchar | 255 | 否 | 否 | 描述 |
| 15 | cart_price_ago | double | 是 | 否 | 原价 | |
| 16 | cart_price | double | 是 | 否 | 卖价 | |
| 17 | cart_inventory | int | 是 | 否 | 商品库存 | |
| 18 | cart_type | varchar | 64 | 是 | 否 | 商品分类 |
| 19 | cart_content | longtext | 4294967295 | 否 | 否 | 正文 |
| 20 | cart_img_1 | text | 65535 | 否 | 否 | 主图1 |
| 21 | cart_img_2 | text | 65535 | 否 | 否 | 主图2 |
| 22 | cart_img_3 | text | 65535 | 否 | 否 | 主图3 |
| 23 | cart_img_4 | text | 65535 | 否 | 否 | 主图4 |
| 24 | cart_img_5 | text | 65535 | 否 | 否 | 主图5 |
| 25 | create_time | datetime | 是 | 否 | 创建时间 | |
| 26 | update_time | timestamp | 是 | 否 | 更新时间 |
表 4-22-pet_type(宠物类型)
| 编号 | 字段名 | 类型 | 长度 | 是否非空 | 是否主键 | 注释 |
| 1 | pet_type_id | int | 是 | 是 | 宠物类型ID | |
| 2 | pet_type | varchar | 64 | 否 | 否 | 宠物类型 |
| 3 | create_time | datetime | 是 | 否 | 创建时间 | |
| 4 | update_time | timestamp | 是 | 否 | 更新时间 |
表 4-23-praise(点赞)
| 编号 | 字段名 | 类型 | 长度 | 是否非空 | 是否主键 | 注释 |
| 1 | praise_id | int | 是 | 是 | 点赞ID | |
| 2 | user_id | int | 是 | 是 | 点赞人 | |
| 3 | create_time | timestamp | 是 | 否 | 创建时间 | |
| 4 | update_time | timestamp | 是 | 否 | 更新时间 | |
| 5 | source_table | varchar | 255 | 否 | 否 | 来源表 |
| 6 | source_field | varchar | 255 | 否 | 否 | 来源字段 |
| 7 | source_id | int | 是 | 否 | 来源ID | |
| 8 | status | tinyint | 是 | 否 | 点赞状态:1为点赞,0已取消 |
表 4-24-slides(轮播图)
| 编号 | 字段名 | 类型 | 长度 | 是否非空 | 是否主键 | 注释 |
| 1 | slides_id | int | 是 | 是 | 轮播图ID | |
| 2 | title | varchar | 64 | 否 | 否 | 标题 |
| 3 | content | varchar | 255 | 否 | 否 | 内容 |
| 4 | url | varchar | 255 | 否 | 否 | 链接 |
| 5 | img | varchar | 255 | 否 | 否 | 轮播图 |
| 6 | hits | int | 是 | 否 | 点击量 | |
| 7 | create_time | timestamp | 是 | 否 | 创建时间 | |
| 8 | update_time | timestamp | 是 | 否 | 更新时间 |
表 4-25-upload(文件上传)
| 编号 | 字段名 | 类型 | 长度 | 是否非空 | 是否主键 | 注释 |
| 1 | upload_id | int | 是 | 是 | 上传ID | |
| 2 | name | varchar | 64 | 否 | 否 | 文件名 |
| 3 | path | varchar | 255 | 否 | 否 | 访问路径 |
| 4 | file | varchar | 255 | 否 | 否 | 文件路径 |
| 5 | display | varchar | 255 | 否 | 否 | 显示顺序 |
| 6 | father_id | int | 否 | 否 | 父级ID | |
| 7 | dir | varchar | 255 | 否 | 否 | 文件夹 |
| 8 | type | varchar | 32 | 否 | 否 | 文件类型 |
表 4-26-user(用户账户)
| 编号 | 字段名 | 类型 | 长度 | 是否非空 | 是否主键 | 注释 |
| 1 | user_id | int | 是 | 是 | 用户ID | |
| 2 | state | smallint | 是 | 否 | 账户状态:(1可用|2异常|3已冻结|4已注销) | |
| 3 | user_group | varchar | 32 | 否 | 否 | 所在用户组 |
| 4 | login_time | timestamp | 是 | 否 | 上次登录时间 | |
| 5 | phone | varchar | 11 | 否 | 否 | 手机号码 |
| 6 | phone_state | smallint | 是 | 否 | 手机认证:(0未认证|1审核中|2已认证) | |
| 7 | username | varchar | 16 | 是 | 否 | 用户名 |
| 8 | nickname | varchar | 16 | 否 | 否 | 昵称 |
| 9 | password | varchar | 64 | 是 | 否 | 密码 |
| 10 | | varchar | 64 | 否 | 否 | 邮箱 |
| 11 | email_state | smallint | 是 | 否 | 邮箱认证:(0未认证|1审核中|2已认证) | |
| 12 | avatar | varchar | 255 | 否 | 否 | 头像地址 |
| 13 | open_id | varchar | 255 | 否 | 否 | 针对获取用户信息字段 |
| 14 | create_time | timestamp | 是 | 否 | 创建时间 |
表 4-27-user_group(用户组)
| 编号 | 字段名 | 类型 | 长度 | 是否非空 | 是否主键 | 注释 |
| 1 | group_id | mediumint | 是 | 是 | 用户组ID | |
| 2 | display | smallint | 是 | 否 | 显示顺序 | |
| 3 | name | varchar | 16 | 是 | 否 | 名称 |
| 4 | description | varchar | 255 | 否 | 否 | 描述 |
| 5 | source_table | varchar | 255 | 否 | 否 | 来源表 |
| 6 | source_field | varchar | 255 | 否 | 否 | 来源字段 |
| 7 | source_id | int | 是 | 否 | 来源ID | |
| 8 | register | smallint | 否 | 否 | 注册位置 | |
| 9 | create_time | timestamp | 是 | 否 | 创建时间 | |
| 10 | update_time | timestamp | 是 | 否 | 更新时间 |
表 4-28-vaccine_reminder(疫苗提醒)
| 编号 | 字段名 | 类型 | 长度 | 是否非空 | 是否主键 | 注释 |
| 1 | vaccine_reminder_id | int | 是 | 是 | 疫苗提醒ID | |
| 2 | pet_id | varchar | 64 | 否 | 否 | 宠物编号 |
| 3 | pet_name | varchar | 64 | 是 | 否 | 宠物名称 |
| 4 | pet_type | varchar | 64 | 是 | 否 | 宠物类型 |
| 5 | pet_breeds | varchar | 64 | 是 | 否 | 宠物品种 |
| 6 | pet_gender | varchar | 64 | 是 | 否 | 宠物性别 |
| 7 | pet_weight | varchar | 64 | 是 | 否 | 宠物体重 |
| 8 | pet_owner | int | 否 | 否 | 宠物主人 | |
| 9 | user_name | varchar | 64 | 否 | 否 | 用户姓名 |
| 10 | mobile_phone_number | varchar | 16 | 否 | 否 | 手机号码 |
| 11 | reminder_date | date | 否 | 否 | 提醒日期 | |
| 12 | reminder_content | text | 65535 | 否 | 否 | 提醒内容 |
| 13 | examine_state | varchar | 16 | 是 | 否 | 审核状态 |
| 14 | examine_reply | varchar | 255 | 否 | 否 | 审核回复 |
| 15 | create_time | datetime | 是 | 否 | 创建时间 | |
| 16 | update_time | timestamp | 是 | 否 | 更新时间 | |
| 17 | source_table | varchar | 255 | 否 | 否 | 来源表 |
| 18 | source_id | int | 否 | 否 | 来源ID | |
| 19 | source_user_id | int | 否 | 否 | 来源用户 |
第五章 详细设计与实现
5.1普通用户功能模块
5.1.1用户注册界面
用户注册模块为新用户提供便捷的账户创建流程,用户需要填写必要的个人信息并选择合适的用户名和密码。通过简洁的表单设计,收集用户的必要信息,如用户名、密码、邮箱或手机号等,并进行输入验证以确保数据准确性。用户注册界面如下图所示。
图5-1用户注册模块图
5.1.2用户登录模块
宠物商品销售系统中的前台上注册后的用户是可以通过自己的用户名+密码进行登录的,当用户输入完整的自己的用户名+密码信息并点击“登录”按钮后,将会首先验证输入的有没有空数据,再次验证输入的用户名+密码和数据库中当前保存的用户信息是否一致,只有在一致后将会登录成功并自动跳转到宠物商品销售系统的首页中,否则将会提示相应错误信息,登录模块如下图所示。
图5-2登录模块图
5.1.3前台首页界面
首页展示是用户进入系统后首先看到的界面,它承担着吸引用户注意力和引导用户操作的重要作用。首页布局合理,界面设计简洁美观,能够快速加载。在首页上,会展示热门宠物商品、最新上架的商品以及促销活动信息。热门宠物商品通常是根据销售数据和用户评价筛选出来的,具有较高的品质和人气,能够吸引用户的关注。前台首页界面如下图所示。
图5-3前台首页模块图
5.1.4公告信息界面
用户可以在公告板块中及时了解到这些信息,避免因信息不及时而造成的不便。公告信息按照发布时间排序,最新的公告显示在最前面,方便用户查看。前台首页界面如下图所示。
图5-4公告信息模块图
5.1.5资讯信息界面
资讯信息为用户提供了有关宠物养护、健康知识、训练技巧等方面的资讯文章。用户可以通过阅读这些资讯文章,了解到更多关于宠物的知识,提高自己的宠物养护水平。资讯信息界面如下图所示。
图5-5资讯信息模块图
5.1.6宠物商品界面
系统提供了丰富的宠物商品种类,涵盖了宠物食品、玩具、日用品、医疗保健用品等多个领域。用户可以根据商品分类进行浏览,也可以通过搜索功能快速定位到自己需要的商品。每个商品都有详细的信息展示,包括商品名称、价格、图片、规格、成分、使用说明等。宠物商品界面如下图所示。
图5-6宠物商品模块图
5.1.7个人中心界面
个人中心是用户管理自身及宠物信息的重要板块,展示用户基本信息,支持修改个人资料。宠物档案记录宠物详情,可上传照片。系统提供喂养通知、疫苗提醒服务。订单配送功能实时跟踪进度,收藏功能方便复购。评论管理分享购买体验。个人中心如下图所示。
图5-7个人中心模块图
5.2商家用户功能模块
5.2.1分类列表管理
商家能够对商品进行分类管理。商家可以创建不同的商品分类,如宠物食品、玩具、日用品等,并将商品归类到相应的分类中。合理的商品分类可以方便用户查找商品,提高用户的购物体验。商家还可以对分类进行修改和删除操作,根据商品的更新和调整及时优化分类列表。分类列表管理如下图所示。
图5-8分类列表管理模块图
5.2.2订单列表管理
订单列表管理功能让商家能够查看和处理所有的订单信息。商家可以查看订单的详细信息,包括订单号、用户信息、商品信息、订单状态等。根据订单状态,商家可以对订单进行不同的处理,如确认订单、发货、标记为已完成等。同时,商家还可以对订单进行搜索和筛选,快速找到自己需要的订单。订单列表管理如下图所示。
图5-9学生成绩管理模块图
5.2.3订单售后管理
商家能够处理用户的售后请求。当用户提出退款、换货等售后请求时,商家可以查看请求的详细信息,并根据实际情况进行处理。商家可以与用户进行沟通,了解问题的原因,协商解决方案。考勤信息管理如下图所示。
图5-10订单售后管理模块图
5.3管理员用户功能模块
5.3.1后台首页
在后台首页上,管理员可以查看系统的整体运营数据,如总销售额、订单数量、用户数量等。这些数据以直观的图表和数字形式展示,让管理员能够快速了解系统的运营状况。后台首页如下图所示。
图5-11后台首页模块图
5.3.2系统用户管理模块
系统用户管理功能让管理员能够对系统内的所有用户进行管理。管理员可以查看用户的详细信息,包括用户名、联系方式、注册时间等。同时,管理员还可以对用户的权限进行管理,如设置用户为普通用户、商家用户或管理员等。系统用户管理如下图所示。
图5-12系统用户管理模块图
5.3.3宠物管理模块
宠物管理功能允许管理员对系统内的宠物信息进行管理。管理员可以查看宠物的基本信息,如宠物名称、品种、年龄等。宠物管理如下图所示。
图5-13宠物管理模块图
5.3.4宠物档案管理
宠物档案管理功能让管理员能够对用户的宠物档案进行管理。管理员可以查看宠物档案的详细信息,包括宠物的健康状况、疫苗接种情况等。宠物档案管理如下图所示。
图5-14宠物档案管理模块图
5.3.5系统管理
管理员可以管理平台首页的轮播图内容,提供宣传和推广信息,可进行查询、添加、删除、重置详情等操作。添加的轮播图可在前台首页展示。系统管理如下图所示。
图5-15系统管理模块图
第六章 系统测试
6.1系统测试的目的
测试的主要目的是确保系统的功能和性能满足预期的需求,同时识别和修复潜在的缺陷。通过系统测试,可以验证各个功能模块的正确性和稳定性,确保系统在不同使用场景下的表现符合设计要求。测试目的包括确认系统功能的完整性、验证数据处理的准确性、评估系统的性能和安全性。测试还可以提高用户满意度,保证用户在使用系统时获得流畅和可靠的体验。通过全面的测试,可以降低后期维护成本,减少系统上线后出现故障的风险,从而保障系统的长期稳定运行。
6.2测试方法
在本系统中,测试方法主要依赖于测试用例的设计与执行。测试用例是根据系统需求文档编写的,覆盖所有功能模块及其边界情况。每个测试用例包含输入数据、预期结果和实际结果的对比,以验证系统的功能是否按预期工作。
常见的测试用例包括功能测试用例、边界测试用例和异常测试用例。功能测试用例针对系统的各项功能进行验证;边界测试用例则侧重于输入数据的边界条件,验证系统在极端情况下是否能够稳定运行;异常测试用例则用于验证系统在处理错误输入或异常情况时的反应。本文选择功能测试用例进行系统测试。
在测试执行过程中,记录每个用例的执行结果,并根据实际结果与预期结果的对比,判断系统是否存在缺陷。通过系统化的测试用例执行,可以有效提高测试的覆盖率和效率,为系统的最终上线提供保障。
6.3测试用例
6.3.1用户登录功能测试
表6-1 用户登录功能测试表
| 用例名称 | 用户登录系统 |
| 目的 | 测试用户通过正确的用户名和密码可否登录功能 |
| 前提 | 未登录的情况下 |
| 测试流程 | 1) 进入登录页面 2) 输入正确的用户名和密码 |
| 预期结果 | 用户名和密码正确的时候,跳转到登录成功界面,反之则显示错误信息,提示重新输入 |
| 实际结果 | 实际结果与预期结果一致 |
6.3.2创建数据测试
在系统中,创建功能也是基础功能之一,因此创建功能的测试很有代表性。在此章节主要列举在创建时各种情况下系统结果的测试。由于系统涉及创建功能操作过多,因此将多处统称创建功能。
创建数据用例如表6-2 所示。
表6-2 创建数据测试用例
| 测试用例编号 | YL_05 | |
| 测试用例名称 | 系统使用者进行创建数据 | |
| 测试用例描述 | 使用者输入要创建的数据 | |
| 系统入口 | 浏览器 | |
| 步骤 | 预期结果 | 实际结果 |
| 输入完整并且格式正确的数据 | 提示“创建成功”,并显示所有数据 | 预期结果 |
| 核心位置数据但非必要位置不输入数据 | 提示“创建成功”,并显示所有数据 | 预期结果 |
| 核心数据位置不输入数据 | 提示“创建失败” | 预期结果 |
6.3.3修改数据测试
在系统中,修改功能是系统主要实现功能,因此修改功能的测试很有代表性。在此章节主要列举在修改时各种情况下系统结果的测试。由于系统涉及修改功能操作过多,因此将多处数据表记录修改和状态修改统称修改功能。
修改数据用例如表6-3所示。
表6-3 修改数据测试用例
| 测试用例编号 | YL_06 | |
| 测试用例名称 | 系统使用者进行修改数据 | |
| 测试用例描述 | 使用者对可修改的数据项进行修改 | |
| 系统入口 | 浏览器 | |
| 步骤 | 预期结果 | 实际结果 |
| 将现有数据修改成正确的数据 | 提示“修改成功”,并显示所有数据 | 预期结果 |
| 将现有数据修改成错误的数据 | 提示“修改失败” | 预期结果 |
6.3.4查询数据测试
在系统中,查询功能是使用系统使用最多也是最基础的功能,因此查询功能的测试很有代表性。在此章节主要列举在查询时各种情况下系统结果的测试。
查询数据用例如表6-4所示。
表6-4 查询数据测试用例
| 测试用例编号 | YL_05 | |
| 测试用例名称 | 系统使用者进行查询数据 | |
| 测试用例描述 | 全部查询以及输入关键词查询 | |
| 系统入口 | 浏览器 | |
| 步骤 | 预期结果 | 实际结果 |
| 界面自动查询全部 | 显示对应所有记录 | 预期结果 |
| 输入已存在且能匹配成功的关键字 | 显示所查询到的数据 | 预期结果 |
| 输入不存在的关键字 | 显示数据界面为空 | 预期结果 |
6.4测试结果
在本次测试的过程主要针对所有功能下的添加操作,修改操作和删除操作,并以真实数据一一进行相关功能项目的输入,最终能够保证每个项目涉及的功能都能够正常运行,因此能够保证本次设计的,已实现的功能能够正常运行并且相关数据库的信息也同样保证正确。
结 论
本论文围绕基于 Django 的宠物用品销售系统展开了全面的设计与开发工作。通过对系统的可行性分析、功能需求分析、设计与实现以及测试等一系列环节,成功构建了一个涵盖普通用户、商家用户和管理员三类角色功能的宠物用品销售系统。该系统采用 Django 框架结合相关技术,具备清晰的功能模块和合理的数据库设计,经测试验证,满足了预定的功能、性能和安全要求,为宠物用品销售提供了一个便捷、高效的平台,提升了用户购物体验和商家管理效率,推动了行业的信息化发展。
尽管系统取得了一定成果,但仍存在一些不足之处。在功能方面,个性化推荐功能不够完善,无法精准满足不同用户的个性化需求;智能客服功能缺失,不能及时有效地解决用户的咨询问题。在性能方面,系统在高并发情况下的响应速度有待提高,可能会影响用户体验。在安全方面,虽然采取了基本的安全措施,但对于日益复杂的网络攻击,仍存在一定的安全隐患。
针对上述不足,未来将对系统进行进一步优化和完善。在功能上,增强个性化推荐功能,为用户提供更符合其需求的宠物用品推荐;开发智能客服功能,利用自然语言处理技术实现与用户的智能交互,及时解答用户疑问。在性能方面,采用分布式架构和缓存技术,优化系统的性能,提高系统在高并发情况下的响应速度。在安全方面,加强安全防护机制,定期进行安全漏洞扫描和修复,保障系统和用户信息的安全。同时,还将考虑与更多的宠物相关服务进行集成,如宠物医疗、美容等,为用户提供一站式的宠物服务平台,进一步拓展系统的应用范围和市场竞争力。
参考文献
- 黄维.基于B/S模式的虚拟网络实验室安全管理体系分析[J].信息系统工程,2024,(05):4-7.
- 张宇薇.HTML5在Web前端开发中的应用[J].集成电路应用,2024,41(04):274-276.
- 邱红丽,张舒雅.基于Django框架的web项目开发研究[J].科学技术创新,2021,(27):97-98.
- 段艺,涂伟忠.Django开发从入门到实践[M].机械工业出版社:202211.635.
- 李艳杰.MySQL数据库下存储过程的综合运用研究[J].现代信息科技,2023,7(11):80-82+88.
- 肖睿,李鲲程,范效亮,等.MySQL数据库应用技术及实践[M].人民邮电出版社:202206.228.
- 明日科技.快速上手Python[M].化学工业出版社:202211.337.
- 明日科技.Python Web开发手册[M].化学工业出版社:202201.411.
- 张锦贤,吴晓玲. 基于Django框架技术的网站设计 [J]. 电脑知识与技术, 2024, 20 (10): 71-73.
- 庞敏. MySQL数据库的数据安全应用设计技术研究 [J]. 数字通信世界, 2024, (09): 25-27.
- 郑妍,张未名,张润园,等.基于云开发和微信小程序的爱宠家系统[J].电脑编程技巧与维护,2023,(06):79-81.
- 颜惠.基于Web的宠物店信息管理系统设计[J].软件,2023,44(02):147-149.
- 付亚男.基于协同过滤的宠物商品在线购物系统的设计与实现[D].北京交通大学,2022.
- 金馨.基于SSM的宠物店线上运营系统的设计与实现[D].首都经济贸易大学,2021.
- 胡明生,网上宠物销售商城系统.河南省,郑州师范学院,2021-05-01.
- 马海珠.小型宠物店管理系统的设计[J].电脑知识与技术,2019,15(36):93-94+108.
- 杨华.基于SSM的宠物店信息系统的设计与实现[D].吉林大学,2019.
- 黄琳,林国钦.基于Java web的宠物店管理系统的设计[J].电子技术与软件工程,2019,(04):36-37.
- 姚延昊.网上宠物店的设计与实现[D].东北大学,2015.
- 陈向东.宠物商品垂直搜索引擎研究与设计[D].西北农林科技大学,2010.
- Group calls for better regulation of online pet sales[J].Veterinary Record,2022,190(1):12-12.
- Guardian Capital Partners Reports Sales of Cosmic Pet to Petmate[J].Wireless News,2021.
致 谢
宠物商品销售系统设计与实现工作已结束,虽然过程中充满挑战,但内心充满自豪和满足。感谢大学四年间教导我的所有老师,他们的专业知识与人生智慧让我成长为能独立完成系统的学生。特别感谢指导老师,他耐心解答疑惑,引导我解决问题,提升自主解决能力。室友和同学们的宝贵建议和支持也让我取得长足进步。未来,我将继续努力追求卓越,不辜负所学所悟和老师期望。坚信坚定信念和不懈努力,未来定能取得更辉煌成就。期待更美好未来!
宠物商品销售系统设计与实现不仅是技术挑战,挫折和困难是成长的垫脚石,让我更深入理解问题,精确找到解决方案。每次解决问题,都感到满足和自豪。
对于未来,我充满期待和信心。无论道路多崎岖,只要保持坚定信念,持续努力,定能取得更大成就。期待将知识和技能运用到实际中,为社会做出更大贡献。
最后,感谢所有帮助和支持我的人。你们的教诲、鼓励和支持让我有今天的成就。我会继续努力,不辜负期望,为实现更美好的未来而奋斗。
系统关键代码
登录代码如下:
def Login(self, ctx):
print("===================登录=====================")
ret = {
"error": {
"code": 70000,
"message": "账户不存在",
}
}
body = ctx.body
password = md5hash(body["password"]) or ""
obj = service_select("user").Get_obj(
{"username": body["username"]}, {"like": False}
)
if obj:
user_group = service_select("user_group").Get_obj({'name': obj['user_group']}, {"like": False})
if user_group and user_group['source_table'] != '':
user_obj = service_select(user_group['source_table']).Get_obj({"user_id": obj['user_id']}, {"like": False})
if user_obj['examine_state'] == '未通过':
ret = {
"error": {
"code": 70000,
"message": "账户未通过审核",
}
}
return ret
if user_obj['examine_state'] == '未审核':
ret = {
"error": {
"code": 70000,
"message": "账户未审核",
}
}
return ret
if obj["state"] == 1:
if obj["password"] == password:
timeout = timezone.now()
timestamp = int(time.mktime(timeout.timetuple())) * 1000
token = md5hash(str(obj["user_id"]) + "_" + str(timestamp))
ctx.request.session[token] = obj["user_id"]
service_select("access_token").Add(
{"token": token, "user_id": obj["user_id"]}
)
obj["token"] = token
ret = {
"result": {"obj": obj}
}
else:
ret = {
"error": {
"code": 70000,
"message": "密码错误",
}
}
else:
ret = {
"error": {
"code": 70000,
"message": "用户账户不可用,请联系管理员",
}
}
return ctx.response(json.dumps(ret, ensure_ascii=False))
注册代码如下:
def Register(self, ctx):
print("===================注册=====================")
userService = service_select("user")
body = ctx.body
if "username" not in body and body["username"] == '':
return ctx.response(json.dumps({
"error": {
"code": 70000,
"message": "用户名不能为空",
}
}, ensure_ascii=False))
if "user_group" not in body and body["user_group"] == '':
return ctx.response(json.dumps({
"error": {
"code": 70000,
"message": "用户组不能为空",
}
}, ensure_ascii=False))
if "password" not in body and body["password"] == '':
return ctx.response(json.dumps({
"error": {
"code": 70000,
"message": "密码不能为空",
}
}, ensure_ascii=False))
post_param = body
post_param['nickname'] = body["nickname"] or ""
post_param['password'] = md5hash(body["password"])
obj = userService.Get_obj({"username": post_param['username']}, {"like": False})
if obj:
return ctx.response(json.dumps({
"error": {
"code": 70000,
"message": "用户名已存在",
}
}, ensure_ascii=False))
ret = {
"error": {
"code": 70000,
"message": "注册失败",
}
}
bl = userService.Add(post_param)
if bl:
ret = {
"result": {
"bl": True,
"message": "注册成功"
}
}
return ctx.response(json.dumps(ret, ensure_ascii=False))
找回密码代码如下:
def Forget_password(self, ctx):
print("===================修改密码=====================")
ret = {
"error": {
"code": 70000,
"message": "用户信息不能没有"
}
}
body = ctx.body
if not body["code"]:
return {
"error": {
"code": 70000,
"message": "验证码不存在或者错误"
}
}
obj = service_select("user").Get_obj(
{"username": body["username"]}, {"like": False}
)
if not obj:
return {
"error": {
"code": 70000,
"message": "用户名不存在或者错误"
}
}
password = md5hash(body["password"])
if not password:
return {
"error": {
"code": 70000,
"message": "密码不存在或者错误"
}
}
bl = service_select("user").Set({"user_id": obj["user_id"]}, {"password": password})
if bl:
ret = {"result": {"bl": True, "message": "修改成功"}}
else:
ret = {
"error": {
"code": 70000,
"message": "修改失败",
}
}
return ctx.response(json.dumps(ret, ensure_ascii=False))
修改密码代码如下:
def Change_password(self, ctx):
print("===================修改密码=====================")
ret = {
"error": {
"code": 70000,
"message": "账号未登录",
}
}
request = ctx.request
headers = request.headers
if ("x-auth-token" in headers) and headers["x-auth-token"]:
token = headers["x-auth-token"]
user_id = tokenGetUserId(token, request)
userService = service_select("user")
body = ctx.body
password = md5hash(body["o_password"])
obj = userService.Get_obj({"user_id": user_id, "password": password}, {"like": False})
if obj:
password = md5hash(body["password"])
bl = userService.Set({"user_id": user_id}, {"password": password})
if bl:
ret = {"result": {"bl": True, "message": "修改成功"}}
else:
ret = {
"error": {
"code": 70000,
"message": "修改失败",
}
}
else:
ret = {
"error": {
"code": 70000,
"message": "密码错误",
}
}
else:
ret = {
"error": {
"code": 70000,
"message": "账户未登录",
}
}
return ctx.response(json.dumps(ret, ensure_ascii=False))
增删查改代码如下:
增
def Add(self, ctx):
body = ctx.body
unique = self.config.get("unique")
obj = None
if unique:
qy = {}
for i in range(len(unique)):
key = unique[i]
qy[key] = body.get(key)
obj = self.service.Get_obj(qy)
if not obj:
error = self.Add_before(ctx)
if error["code"]:
return {"error": error}
error = self.Events("add_before", ctx, None)
if error["code"]:
return {"error": error}
result = self.service.Add(body, self.config)
if self.service.error:
return {"error": self.service.error}
res = self.Add_after(ctx, result)
if res:
result = res
res = self.Events("add_after", ctx, result)
if res:
result = res
return {"result": result}
else:
return {"error": {"code": 10000, "message": "已存在"}}
删
def Del(self, ctx):
if len(ctx.query) == 0:
errorMsg = {"code": 30000, "message": "删除条件不能为空!"}
return errorMsg
result = self.service.Del(ctx.query, self.config)
if self.service.error:
return {"error": self.service.error}
return {"result": result}
改
def Set(self, ctx):
error = self.Set_before(ctx)
if error["code"]:
return {"error": error}
error = self.Events("set_before", ctx, None)
if error["code"]:
return {"error": error}
query = ctx.query
if 'page' in query.keys():
del ctx.query['page']
if 'size' in query.keys():
del ctx.query['size']
if 'orderby' in query.keys():
del ctx.query['orderby']
result = self.service.Set(ctx.query, ctx.body, self.config)
if self.service.error:
return {"error": self.service.error}
res = self.Set_after(ctx, result)
if res:
result = res
res = self.Events("set_after", ctx, result)
if res:
result = res
return {"result": result}
查多条数据:
def Get_list(self, ctx):
query = dict(ctx.query)
config_plus = {}
if "field" in query:
field = query.pop("field")
config_plus["field"] = field
if "page" in query:
config_plus["page"] = query.pop("page")
if "size" in query:
config_plus["size"] = query.pop("size")
if "orderby" in query:
config_plus["orderby"] = query.pop("orderby")
if "like" in query:
config_plus["like"] = query.pop("like")
if "groupby" in query:
config_plus["groupby"] = query.pop("groupby")
count = self.service.Count(query)
lst = []
if self.service.error:
return {"error": self.service.error}
elif count:
lst = self.service.Get_list(query,
obj_update(self.config, config_plus))
if self.service.error:
return {"error": self.service.error}
self.interact_list(ctx, lst)
return {"result": {"list": lst, "count": count}}
查一条数据:
def Get_obj(self, ctx):
query = dict(ctx.query)
config_plus = {}
if "field" in query:
field = query.pop("field")
config_plus["field"] = field
obj = self.service.Get_obj(query, obj_update(self.config, config_plus))
if self.service.error:
return {"error": self.service.error}
if obj:
self.interact_obj(ctx, obj)
return {"result": {"obj": obj}}
免费领取项目源码,请关注❥点赞收藏并私信博主,谢谢~
Django宠物销售系统设计
739

被折叠的 条评论
为什么被折叠?



