目 录
摘 要
本系统基于SpringBoot框架设计与实现,旨在为陕商贸行业提供一个高效、便捷的新闻稿件管理平台。随着新闻信息传播的迅速发展,传统的新闻稿件管理方式面临着信息处理速度慢、数据管理不规范等问题。该系统通过信息化手段,优化了新闻稿件的发布、审核和查询等流程,实现了新闻事件、新闻模板及用户互动的高效管理。用户可以在平台上提交新闻稿件,管理员进行审核并发布,同时支持新闻的搜索、分类管理以及实时互动。
系统具备完善的用户管理功能,分为注册用户、审核用户和管理员三种角色,每个角色根据权限可以执行不同的操作,确保系统的安全性与高效性。新闻事件、新闻模板和新闻稿件的管理流程清晰,用户能够在平台上浏览、评论、点赞和收藏相关新闻内容,而管理员则负责审核、发布新闻稿件,维护平台的正常运行。此外,平台还提供私信、提醒和评论等互动功能,进一步提升了用户体验。
关键词:SpringBoot框架,新闻稿件管理。
Abstract
This system is designed and implemented based on the SpringBoot framework, aiming to provide an efficient and convenient news article management platform for the Shaanxi commerce industry. With the rapid development of news information dissemination, traditional news article management methods are facing problems such as slow information processing speed and non-standard data management. The system optimizes the processes of publishing, reviewing, and querying news articles through information technology, achieving efficient management of news events, news templates, and user interactions. Users can submit news articles on the platform, which will be reviewed and published by administrators. It also supports news search, classification management, and real-time interaction.
The system has comprehensive user management functions, divided into three roles: registered users, audit users, and administrators. Each role can perform different operations according to their permissions, ensuring the security and efficiency of the system. The management process for news events, news templates, and news articles is clear. Users can browse, comment, like, and bookmark relevant news content on the platform, while administrators are responsible for reviewing and publishing news articles to maintain the normal operation of the platform. In addition, the platform also provides interactive features such as private messages, reminders, and comments, further enhancing the user experience.
Keywords: SpringBoot framework, news article management.
第一章 绪 论
1.1研究背景及意义
随着信息化时代的到来,新闻媒体和信息传播领域的管理模式不断向数字化、自动化转型。尤其是在商贸领域,新闻稿件的管理成为企业与公众沟通的重要途径,传统的人工处理方式逐渐暴露出低效、易错等问题。尤其是对于地方商贸新闻,如何快速、准确地发布和管理新闻信息,已经成为提升行业影响力和品牌形象的关键。基于此,设计一款便捷、高效的新闻稿件管理系统显得尤为重要。
陕商贸行业作为地区经济发展的重要组成部分,涉及范围广泛且信息传播需求大,但现有的新闻管理平台多存在功能不完善、信息更新滞后、用户体验差等问题。本系统的设计与实现,旨在通过现代化的技术手段,解决传统新闻管理中存在的各种问题。通过合理的系统架构和精细化的功能划分,提升了新闻稿件管理的效率和准确性,为商贸行业新闻发布提供了一个更加高效、规范的解决方案,推动了商贸信息化管理水平的提升。
1.2国内外研究现状
在全球范围内,新闻稿件管理系统的开发与应用已成为提升新闻传播效率和质量的重要手段。特别是在欧美等发达国家,媒体机构广泛采用数字化管理系统来优化内部流程、提高工作效率并确保数据安全。这些系统通常具备高度的定制化能力,能够满足不同规模和类型媒体的具体需求。例如,在大型新闻机构中,管理系统不仅用于存储和管理新闻稿件,还集成了编辑协作、内容审核及发布等功能,大大提高了新闻生产的效率和准确性。此外,国外的研究还强调了新闻管理系统在支持多媒体内容管理和跨平台发布方面的重要性,通过提供便捷的内容共享途径,增强了信息的传播效果。
在国内,随着信息技术的发展和社会经济的进步,对高效、安全的新闻稿件管理系统的需求日益增长。传统的新闻管理模式往往依赖于纸质记录或简单的电子表格,难以适应现代新闻工作的快节奏和多样化需求。越来越多的新闻机构开始转向数字化解决方案,旨在为记者、编辑及其他相关人员提供一站式的新闻稿件管理平台。国内的新闻稿件管理系统不仅注重基本的文档管理和检索功能,还在用户权限管理、数据加密等方面进行了大量探索,以确保新闻信息的安全性和隐私保护。同时,为了满足中国特色的社会文化背景和法律法规要求,许多系统特别加强了对版权保护和内容审核的考量。例如,在新闻发布的环节,系统会严格审核稿件内容,确保所有发布的信息符合国家的相关规定。此外,一些先进的系统还集成了实时数据分析和反馈机制,帮助媒体机构更好地了解受众需求,优化新闻内容和发布策略。
未来,随着技术的进步和社会需求的变化,新闻稿件管理系统将在提升用户体验、增强互动性和扩展功能模块等方面继续发展。一方面,通过集成更多的智能化工具和服务,简化新闻生产流程,提高工作效率;另一方面,进一步加强与社交媒体和其他数字平台的整合,扩大新闻的传播范围和影响力。基于SpringBoot框架构建的陕商贸新闻稿件管理系统以其灵活性和扩展性,能够很好地适应这一发展趋势,为不同规模的新闻机构和个人提供强有力的支持。该系统不仅有助于提高新闻稿件管理的效率和安全性,也为新闻行业的数字化转型提供了新的思路和方法。
1.3论文组织结构
本论文共分为七个主要章节,具体结构如下:
1. 绪论:介绍研究背景与意义,回顾国内外研究现状,并概述论文的组织结构。
2. 相关技术介绍:详细介绍与本研究相关的技术,包括Java语言、B/S框架、SpringBoot框架、Vue技术和MySQL数据库。
3. 需求分析:对系统的功能需求和非功能需求进行分析,明确用户和管理员的需求,并进行可行性分析,包括技术、操作和经济可行性。
4. 系统设计:涵盖系统架构设计、系统模块设计,并进行数据库的概念设计与表设计。
5. 系统实现:具体描述各个功能模块的实现过程,展示系统如何根据需求进行开发。
6. 系统测试:阐述测试的目的,分析测试结果并得出结论,以验证系统的稳定性和功能完整性。
7. 总结:总结研究的主要成果和贡献,指出存在的不足及未来的研究方向。
第二章 关键技术
2.1Java语言
Java语言是一种广泛使用的高级编程语言,具有平台无关性、面向对象特性和丰富的标准库。Java通过Java虚拟机(JVM)实现跨平台运行,开发者可以编写一次代码,在任何支持JVM的环境中执行[1]。Java的面向对象特性使得代码复用和模块化变得更加容易,促进了软件的维护和扩展。Java支持多线程编程,允许开发者在同一程序中同时执行多个任务,提升了应用程序的性能。
Java语言的语法结构简洁且易于理解,吸引了大量开发者。Java的标准库包含数据结构、输入输出处理、网络编程等众多功能模块。这使得开发者在构建应用程序时能够高效利用已有工具,减少重复劳动。Java广泛应用于企业级应用、移动应用、Web开发和大数据处理等领域。
2.2 B/S框架
B/S(Browser/Server)架构是一种基于浏览器和服务器的系统架构模式,用户通过浏览器与服务器进行交互。B/S架构简化了客户端的部署和管理,用户无需在本地安装复杂的软件,只需使用标准浏览器即可访问应用程序。服务器端负责处理业务逻辑和数据存储,客户端则主要负责展示用户界面和数据交互[2]。B/S架构的设计使得系统更新和维护集中在服务器端,降低了维护成本。
B/S架构通常采用Web技术进行实现,包括HTML、CSS和JavaScript等。用户在浏览器中发起请求,服务器响应并返回数据。数据传输通常通过HTTP或HTTPS协议进行,B/S架构的灵活性使其适用于在线购物、信息管理系统和社交网络等各类应用场景[3]。由于其易于扩展性,B/S架构可以方便地支持大规模用户访问,适应不断变化的业务需求。
2.3 SpringBoot框架
SpringBoot框架是基于Spring框架的开源项目,简化Java应用程序的开发过程。SpringBoot通过约定优于配置的理念,减少了传统Spring应用的繁琐配置,开发者可以快速搭建和部署应用程序。框架提供了一系列默认配置,支持自动化配置,简化了应用启动的复杂性[4]。SpringBoot内置了嵌入式Web服务器,使得开发者能够独立运行Java应用,无需外部容器。
SpringBoot支持微服务架构,开发者可以轻松创建和管理多个微服务。框架集成了丰富的功能模块,包括安全、数据访问和消息中间件等,支持RESTful API和JSON数据格式的处理[5]。SpringBoot还提供了强大的监控和管理功能,允许开发者实时监控应用的健康状态和性能指标。借助SpringBoot,开发者能够高效构建和维护现代企业级应用,满足复杂业务需求。
2.4 Vue技术
Vue是一种渐进式JavaScript框架,专注于构建用户界面。Vue采用组件化的开发模式,允许开发者将应用程序拆分为独立的、可重用的组件,从而提高了开发效率和代码的可维护性[6]。框架的核心库专注于视图层,支持数据绑定和DOM操作,提供了简洁的API。Vue的虚拟DOM机制提升了应用的性能,减少了实际DOM操作的次数。
Vue支持双向数据绑定,能够自动更新视图与模型之间的变化。开发者可以通过Vue的指令系统,简化数据展示和事件处理。Vue还支持路由管理和状态管理,使得开发复杂单页面应用变得更加容易[7]。借助Vue的生态系统,开发者能够使用多种工具和库来扩展功能,满足不同的业务需求。Vue在前端开发中逐渐成为主流选择,受到广泛关注和应用。
2.5 MySQL数据库
MySQL是一种开源关系型数据库管理系统,广泛应用于Web应用和企业级数据存储。MySQL支持结构化查询语言,允许开发者通过标准语句进行数据的创建、读取、更新和删除操作[8]。数据库通过表格形式组织数据,支持数据完整性和约束条件的定义。MySQL的存储引擎机制使得用户可以根据具体需求选择不同的存储引擎,以优化性能和功能。
MySQL具有高性能和可扩展性,支持大规模数据存储和高并发访问。系统提供了丰富的用户权限管理和数据加密安全特性。
第三章 系统分析
3.1系统可行性分析
3.1.1技术可行性
现代软件开发技术已经相当成熟,提供了丰富的工具和框架,可以应对各种复杂的业务需求。采用Java等成熟、稳定的语言进行开发,利用其面向对象、跨平台等特性,实现系统的模块化、可扩展性和可维护性。利用SpringBoot等现代框架,简化开发过程,提高开发效率。对于数据库的选择,使用MySQL等关系型数据库,以满足数据存储和查询的需求。因此,从技术层面来看,开发新闻稿件管理系统是完全可行的。
3.1.2经济可行性
系统的开发成本相对较低,可以利用开源框架和工具,降低开发成本。其次,系统的运行和维护成本也相对较低,可以采用Java等技术,实现系统的自动化部署和维护。因此,从经济层面来看,开发新闻稿件管理系统也是可行的。
3.1.3社会可行性
随着商贸行业信息化进程的加速,企业对新闻发布和信息管理的需求不断增加。该系统能够提升新闻稿件的发布效率,规范信息流通,减少人工操作的错误,并为地方商贸行业提供了便捷的管理工具,推动了区域经济的数字化转型,符合社会发展的趋势和需求。
3.1.4操作可行性
系统的操作界面设计简洁明了,易于用户理解和操作。系统提供了详尽的操作指南和帮助文档,使得用户能够快速上手并熟练使用系统。系统还具备良好的容错性和错误提示功能,当用户操作失误时,能够及时给出提示信息,引导用户进行正确的操作。因此,从操作层面来看,新闻稿件管理系统同样具备可行性。
3.2系统功能分析
3.2.1功能性分析
新闻稿件管理系统划分为了前端模块和后端模块两大部分。
前端注册用户模块:
注册登录:用户可以通过注册功能创建一个新账户,输入必要的信息如用户名、密码、邮箱等。登录功能允许用户输入已注册的凭证来访问他们的个人账户。系统可能还提供忘记密码和密码重置的选项,以帮助用户恢复账户访问权限。
首页:展示轮播图、网站公告和新闻事件推荐等信息,为用户提供便捷的信息入口和服务指南。
公告信息:包括网站公告、关于我们、联系方式及网站介绍的查看功能,帮助用户了解网站的基本情况和服务内容。
新闻事件:用户可以查看详情,包括新闻标题、类别、发生日期、新闻地点等信息,并进行搜索、点赞、收藏、评论和回复删除操作,方便获取最新消息并参与讨论。
新闻模板:允许用户查看详情,包括模板标题、类型、发布日期等信息,并进行搜索、点赞、收藏、评论、回复删除操作,还支持上传稿件和私信,可下载模板文件,便于资料共享。
我的账户:用户可以在此修改个人资料、登录信息及密码,确保个人信息的安全性和准确性。
个人中心:管理个人首页的功能,如前台功能设置等,提升个性化体验。
个人首页:作为用户活动的主要界面,集成了多种前台功能以满足不同需求,并能查看评价信息统计。
新闻稿件:用户可以查看新闻稿件详情,支持搜索、查询、重置操作,并待审核通过后发布,简化了稿件提交流程。
发布信息:用户可以查看发布信息详情,支持搜索、查询、重置操作,便于管理和追踪发布的内容。
私信信息:用户可以查看私信详情,支持搜索、查询、重置操作,并待审核通过后发送,增强沟通效率。
提醒信息:用户可以查看提醒详情,支持搜索、查询、重置操作,并待审核通过后发送,确保重要信息及时传达。
收藏:用户可以查看系统中所有收藏的资讯和信息,对不喜欢的内容可以进行删除操作,便于管理和回顾感兴趣的内容。
前端审核用户模块:
登录:该模块负责处理用户的登录过程,确保只有经过管理员添加的用户才能成功登录系统。它可能包括身份验证机制,如用户名和密码匹配,以及可能的多因素认证,以增强安全性。
我的账户:审核用户可以在此修改个人资料、登录信息及密码,确保个人信息的安全和准确。
个人中心:管理个人首页的功能,如前台功能设置等,提升个性化体验。
个人首页:作为审核用户活动的主要界面,集成了多种前台功能以满足不同需求,并能查看评价信息统计。
注册用户:审核用户可以查看注册用户的详情并进行审核,支持搜索、查询、重置操作,确保用户身份的真实性。
新闻事件:审核用户可以查看新闻事件详情及其用户评论,添加新的新闻事件,支持搜索、增删改查操作,确保新闻信息的及时更新和维护。
新闻模板:审核用户可以查看新闻模板详情及其用户评论,添加新的新闻模板,支持搜索、增删改查操作,确保模板信息的有效利用。
新闻稿件:审核用户可以查看新闻稿件详情并进行审核和发布,支持搜索、查询、重置操作,确保稿件的质量和时效性。
发布信息:审核用户可以查看发布信息详情及其用户评论,支持搜索、查询、重置、删除操作,确保信息发布流程的透明度和公正性。
私信信息:审核用户可以查看私信详情和回复,支持搜索、查询、重置操作,便于管理和追踪私信内容。
收藏:审核用户可以查看系统中所有收藏的资讯和信息,对不喜欢的内容可以进行删除操作,便于管理和回顾感兴趣的内容。
评论管理:审核用户可以查看各类评论详情,通过昵称、内容进行搜索,对页面查询、重置、删除等操作,点击评论来源可跳转至原帖,强化互动体验。
后端管理员模块:
登录:管理员通过输入用户名和密码登录系统,系统会进行身份验证,确保只有授权的管理员可以访问后台管理界面。
后台首页:管理员可以查看和修改个人资料、登录信息及密码,保障账号安全。
系统用户:负责管理不同类型的用户账号,包括管理员、注册用户、审核用户,执行审核注册用户和审核用户账号的操作,支持搜索、查询、重置、删除功能,确保系统用户数据的准确性和安全性。
新闻类型管理:管理员可以查看新闻类型详情,支持搜索、添加新闻类型、查询、删除操作,细化新闻分类,便于后续检索和使用。
新闻事件管理:管理员可以查看新闻事件详情,支持搜索、添加新闻事件、查询、删除操作,确保新闻信息的及时更新和维护。
新闻模板管理:管理员可以查看新闻模板详情及其用户评论,支持搜索、添加新闻模板、查询、删除操作,确保模板信息的有效利用。
新闻稿件管理:管理员可以查看新闻稿件详情并进行审核和发布,支持搜索、查询、删除操作,同时可以发送提醒,确保稿件的质量和时效性。
发布信息管理:管理员可以查看发布信息详情,支持搜索、查询、删除操作,确保信息发布流程的透明度和公正性。
私信信息管理:管理员可以查看私信详情并进行回复,支持搜索、查询、删除操作,便于管理和追踪私信内容。
提醒信息管理:管理员可以查看提醒详情,支持搜索、查询、删除操作,确保重要信息及时传达。
系统管理:包括轮播图管理查看详情、搜索、查询、删除、添加和公告信息管理查看详情、搜索、查询、删除、添加,保证网站内容的新鲜度和吸引力。
3.2.2非功能性分析
新闻稿件管理系统的非功能性需求比如新闻稿件管理系统的安全性怎么样,可靠性怎么样,性能怎么样,可拓展性怎么样等,具体可以表示在如下3-1表格中:
表3-1新闻稿件管理系统非功能需求表
| 安全性 | 主要指新闻稿件管理系统数据库的安装,数据库的使用和密码的设定必须合乎规范。 |
| 可靠性 | 可靠性是指新闻稿件管理系统能够安装用户的指示进行操作,经过测试,可靠性90%以上。 |
| 性能 | 性能是影响新闻稿件管理系统占据市场的必要条件,所以性能最好要佳才好。 |
| 可扩展性 | 比如数据库预留多个属性,比如接口的使用等确保了系统的非功能性需求。 |
| 易用性 | 用户只要跟着新闻稿件管理系统的页面展示内容进行操作,就可以了。 |
| 可维护性 | 新闻稿件管理系统开发的可维护性是非常重要的,经过测试,可维护性没有问题 |
3.3系统用例分析
新闻稿件管理系统的完整UML用例图分别是图3-1、3-2、3-3。
注册用户角色用例如下图所示。

图3-1新闻稿件管理系统注册用户角色用例图
管理员角色用例如下图所示。

图3-2新闻稿件管理系统管理员角色用例图
审核用户角色用例如下图所示。

图3-3新闻稿件管理系统审核用户角色用例图
3.4系统总体流程设计
3.4.1数据开发流程
系统开发流程的主要步骤,从需求分析到系统完成的全过程。流程包括需求分析、总体设计(结构、功能、数据)、详细设计(模块、编码)、模块整合与调用,以及测试、扩展和完善,最终完成系统的开发。本系统的开发流程如下图所示

图3-4系统开发流程图
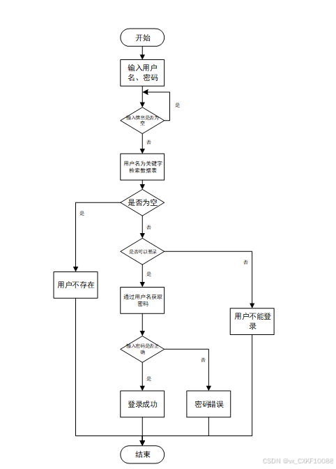
3.4.2用户登录流程
用户输入用户名和密码后,系统先检查输入是否为空,再验证用户名是否存在,若存在则通过用户名获取密码并校验。若密码正确则登录成功,否则提示密码错误。若用户名不存在或无法登录,提示用户操作无效。如下图所示。

图3-5登录流程图
3.4.3系统操作流程
用户首先进入系统登录界面,输入用户名和密码后,系统验证信息是否正确。若验证失败,返回登录界面重新输入,若验证成功,则进入功能界面,执行相应功能处理后结束操作流程。操作流程如下图所示。

图3-6系统操作流程图
3.4.4添加信息流程
管理员可以添加信息,用户添加可以自己权限内的信息,输入信息后,要想利用这个软件来进行系统的安全管理,首先需要登录到该软件中。添加信息流程如下图所示。

图3-7添加信息流程图
3.4.5修改信息流程
用户首先选择需要修改的记录,输入修改后的数据,系统判断输入数据是否合法。若数据不合法,提示重新输入,若数据合法,则将修改后的数据写入数据库,完成操作后流程结束。修改信息流程图如下图所示。

图3-8修改信息流程图
3.4.6删除信息流程
用户选择需要删除的记录后,系统判断是否确认删除。若未确认,返回选择环节,若确认删除,则更新数据库,删除对应记录,完成操作后流程结束。删除信息流程图如下图所示。

图3-9删除信息流程图
第四章 总体设计
本章主要讨论的内容包括新闻稿件管理系统的功能模块设计、数据库系统设计。
4.1系统架构设计
本新闻稿件管理系统从架构上分为三层:表现层(UI)、业务逻辑层(BLL)以及数据层(DL)。

图4-1新闻稿件管理系统架构设计图
表现层(UI):也称为用户界面层,它负责与用户进行直接的交互。一个优秀的UI设计能够显著提升用户的体验,确保用户在使用新闻稿件管理系统时感到舒适和便捷。为了确保良好的兼容性,UI界面设计需要适应不同版本的平台和各种屏幕尺寸的分辨率。此外,UI交互功能必须合理设计,确保用户的操作能够得到相应的反馈和结果,这要求表现层与业务逻辑层之间保持良好的通信和协同工作。
业务逻辑层(BLL):这一层主要处理新闻稿件管理系统的数据和业务逻辑。当用户通过表现层提交数据时,业务逻辑层会接收这些数据,进行处理,并将结果传递给数据层进行存储或查询。同时,当系统需要从数据层读取数据时,业务逻辑层会处理这些数据,并将其传递给表现层进行展示。
数据层(DL):虽然本新闻稿件管理系统的数据存储在服务端的MySQL数据库中,但数据层仍然作为一个独立的部分存在。它的主要功能是存储和管理新闻稿件管理系统的数据。数据层与MySQL数据库进行交互,执行数据的增、删、改、查等操作,确保数据的完整性和安全性。
这三个层次相互独立但又紧密协作,共同构成了新闻稿件管理系统的完整架构。通过合理的分层设计,可以提高系统的可维护性、可扩展性和可重用性,为用户提供更好的服务和体验。
4.2系统模块设计
在上一章节中主要对系统的功能性需求和非功能性需求进行分析,并且根据需求分析了本新闻稿件管理系统中的用例。那么接下来就要开始对本新闻稿件管理系统的架构、主要功能和数据库开始进行设计。新闻稿件管理系统根据前面章节的需求分析得出,新闻稿件管理系统的功能模块图如下图所示。

图4-2新闻稿件管理系统功能模块图
4.3数据库设计
数据库设计一般包括需求分析、概念模型设计、数据库表建立三大过程,其中需求分析前面章节已经阐述,概念模型设计有概念模型和逻辑结构设计两部分。
4.3.1数据库概念结构设计
下面是整个新闻稿件管理系统中主要的数据库表总E-R实体关系图。

图4-3新闻稿件管理系统总E-R关系图
4.3.2数据库逻辑结构设计
通过上一小节中新闻稿件管理系统中总E-R关系图上得出一共需要创建多个数据表。在此主要罗列几个主要的数据库表结构设计。
| 编号 | 字段名 | 类型 | 长度 | 是否非空 | 是否主键 | 注释 |
| 1 | token_id | int | 是 | 是 | 临时访问牌ID | |
| 2 | token | varchar | 64 | 否 | 否 | 临时访问牌 |
| 3 | info | text | 65535 | 否 | 否 | 信息 |
| 4 | maxage | int | 是 | 否 | 最大寿命:默认2小时 | |
| 5 | create_time | timestamp | 是 | 否 | 创建时间 | |
| 6 | update_time | timestamp | 是 | 否 | 更新时间 | |
| 7 | user_id | int | 是 | 否 | 用户编号 |
表 4-2-auth(用户权限管理)
| 编号 | 字段名 | 类型 | 长度 | 是否非空 | 是否主键 | 注释 |
| 1 | auth_id | int | 是 | 是 | 授权ID | |
| 2 | user_group | varchar | 64 | 否 | 否 | 用户组 |
| 3 | mod_name | varchar | 64 | 否 | 否 | 模块名 |
| 4 | table_name | varchar | 64 | 否 | 否 | 表名 |
| 5 | page_title | varchar | 255 | 否 | 否 | 页面标题 |
| 6 | path | varchar | 255 | 否 | 否 | 路由路径 |
| 7 | parent | varchar | 64 | 否 | 否 | 父级菜单 |
| 8 | parent_sort | int | 是 | 否 | 父级菜单排序 | |
| 9 | position | varchar | 32 | 否 | 否 | 位置 |
| 10 | mode | varchar | 32 | 是 | 否 | 跳转方式 |
| 11 | add | tinyint | 是 | 否 | 是否可增加 | |
| 12 | del | tinyint | 是 | 否 | 是否可删除 | |
| 13 | set | tinyint | 是 | 否 | 是否可修改 | |
| 14 | get | tinyint | 是 | 否 | 是否可查看 | |
| 15 | field_add | text | 65535 | 否 | 否 | 添加字段 |
| 16 | field_set | text | 65535 | 否 | 否 | 修改字段 |
| 17 | field_get | text | 65535 | 否 | 否 | 查询字段 |
| 18 | table_nav_name | varchar | 500 | 否 | 否 | 跨表导航名称 |
| 19 | table_nav | varchar | 500 | 否 | 否 | 跨表导航 |
| 20 | option | text | 65535 | 否 | 否 | 配置 |
| 21 | create_time | timestamp | 是 | 否 | 创建时间 | |
| 22 | update_time | timestamp | 是 | 否 | 更新时间 |
表 4-3-code_token(验证码)
| 编号 | 字段名 | 类型 | 长度 | 是否非空 | 是否主键 | 注释 |
| 1 | code_token_id | int | 是 | 是 | 验证码ID | |
| 2 | token | varchar | 255 | 否 | 否 | 令牌 |
| 3 | code | varchar | 255 | 否 | 否 | 验证码 |
| 4 | expire_time | timestamp | 是 | 否 | 失效时间 | |
| 5 | create_time | timestamp | 是 | 否 | 创建时间 | |
| 6 | update_time | timestamp | 是 | 否 | 更新时间 |
表 4-4-collect(收藏)
| 编号 | 字段名 | 类型 | 长度 | 是否非空 | 是否主键 | 注释 |
| 1 | collect_id | int | 是 | 是 | 收藏ID | |
| 2 | user_id | int | 是 | 是 | 收藏人ID | |
| 3 | source_table | varchar | 255 | 否 | 否 | 来源表 |
| 4 | source_field | varchar | 255 | 否 | 否 | 来源字段 |
| 5 | source_id | int | 是 | 否 | 来源ID | |
| 6 | title | varchar | 255 | 否 | 否 | 标题 |
| 7 | img | varchar | 255 | 否 | 否 | 封面 |
| 8 | create_time | timestamp | 是 | 否 | 创建时间 | |
| 9 | update_time | timestamp | 是 | 否 | 更新时间 |
表 4-5-comment(评论)
| 编号 | 字段名 | 类型 | 长度 | 是否非空 | 是否主键 | 注释 |
| 1 | comment_id | int | 是 | 是 | 评论ID | |
| 2 | user_id | int | 是 | 是 | 评论人ID | |
| 3 | reply_to_id | int | 是 | 否 | 回复评论ID | |
| 4 | content | longtext | 4294967295 | 否 | 否 | 内容 |
| 5 | nickname | varchar | 255 | 否 | 否 | 昵称 |
| 6 | avatar | varchar | 255 | 否 | 否 | 头像地址 |
| 7 | create_time | timestamp | 是 | 否 | 创建时间 | |
| 8 | update_time | timestamp | 是 | 否 | 更新时间 | |
| 9 | source_table | varchar | 255 | 否 | 否 | 来源表 |
| 10 | source_field | varchar | 255 | 否 | 否 | 来源字段 |
| 11 | source_id | int | 是 | 否 | 来源ID |
表 4-6-hits(用户点击)
| 编号 | 字段名 | 类型 | 长度 | 是否非空 | 是否主键 | 注释 |
| 1 | hits_id | int | 是 | 是 | 点赞ID | |
| 2 | user_id | int | 是 | 否 | 点赞人 | |
| 3 | create_time | timestamp | 是 | 否 | 创建时间 | |
| 4 | update_time | timestamp | 是 | 否 | 更新时间 | |
| 5 | source_table | varchar | 255 | 否 | 否 | 来源表 |
| 6 | source_field | varchar | 255 | 否 | 否 | 来源字段 |
| 7 | source_id | int | 是 | 否 | 来源ID |
表 4-7-news_events(新闻事件)
| 编号 | 字段名 | 类型 | 长度 | 是否非空 | 是否主键 | 注释 |
| 1 | news_events_id | int | 是 | 是 | 新闻事件ID | |
| 2 | review_users | int | 否 | 否 | 审核用户 | |
| 3 | news_title | varchar | 64 | 否 | 否 | 新闻标题 |
| 4 | news_category | varchar | 64 | 否 | 否 | 新闻类别 |
| 5 | date_of_occurrence | date | 否 | 否 | 发生日期 | |
| 6 | news_location | varchar | 64 | 否 | 否 | 新闻地点 |
| 7 | news_pictures | varchar | 255 | 否 | 否 | 新闻图片 |
| 8 | news_introduction | text | 65535 | 否 | 否 | 新闻简介 |
| 9 | news_text | text | 65535 | 否 | 否 | 新闻正文 |
| 10 | news_detail | longtext | 4294967295 | 否 | 否 | 新闻详情 |
| 11 | hits | int | 是 | 否 | 点击数 | |
| 12 | praise_len | int | 是 | 否 | 点赞数 | |
| 13 | collect_len | int | 是 | 否 | 收藏数 | |
| 14 | comment_len | int | 是 | 否 | 评论数 | |
| 15 | create_time | datetime | 是 | 否 | 创建时间 | |
| 16 | update_time | timestamp | 是 | 否 | 更新时间 |
表 4-8-news_template(新闻模板)
| 编号 | 字段名 | 类型 | 长度 | 是否非空 | 是否主键 | 注释 |
| 1 | news_template_id | int | 是 | 是 | 新闻模板ID | |
| 2 | review_users | int | 否 | 否 | 审核用户 | |
| 3 | auditor_name | varchar | 64 | 否 | 否 | 审核员姓名 |
| 4 | mplate_title | varchar | 64 | 否 | 否 | 模板标题 |
| 5 | mplate_type | varchar | 64 | 否 | 否 | 模板类型 |
| 6 | release_date | date | 否 | 否 | 发布日期 | |
| 7 | mplate_content | text | 65535 | 否 | 否 | 模板内容 |
| 8 | news_requirements | text | 65535 | 否 | 否 | 新闻要求 |
| 9 | frame_statement | text | 65535 | 否 | 否 | 框架语句 |
| 10 | guiding_words | text | 65535 | 否 | 否 | 引导词语 |
| 11 | template_file | varchar | 255 | 否 | 否 | 模板文件 |
| 12 | hits | int | 是 | 否 | 点击数 | |
| 13 | praise_len | int | 是 | 否 | 点赞数 | |
| 14 | collect_len | int | 是 | 否 | 收藏数 | |
| 15 | comment_len | int | 是 | 否 | 评论数 | |
| 16 | press_release_limit_times | int | 是 | 否 | 上传稿件限制次数 | |
| 17 | private_message_information_limit_times | int | 是 | 否 | 私信限制次数 | |
| 18 | create_time | datetime | 是 | 否 | 创建时间 | |
| 19 | update_time | timestamp | 是 | 否 | 更新时间 |
表 4-9-news_type(新闻类型)
| 编号 | 字段名 | 类型 | 长度 | 是否非空 | 是否主键 | 注释 |
| 1 | news_type_id | int | 是 | 是 | 新闻类型ID | |
| 2 | news_category | varchar | 64 | 是 | 是 | 新闻类别 |
| 3 | create_time | datetime | 是 | 否 | 创建时间 | |
| 4 | update_time | timestamp | 是 | 否 | 更新时间 |
表 4-10-notice(公告)
| 编号 | 字段名 | 类型 | 长度 | 是否非空 | 是否主键 | 注释 |
| 1 | notice_id | mediumint | 是 | 是 | 公告ID | |
| 2 | title | varchar | 125 | 是 | 否 | 标题 |
| 3 | content | longtext | 4294967295 | 否 | 否 | 正文 |
| 4 | create_time | timestamp | 是 | 否 | 创建时间 | |
| 5 | update_time | timestamp | 是 | 否 | 更新时间 |
表 4-11-praise(点赞)
| 编号 | 字段名 | 类型 | 长度 | 是否非空 | 是否主键 | 注释 |
| 1 | praise_id | int | 是 | 是 | 点赞ID | |
| 2 | user_id | int | 是 | 是 | 点赞人 | |
| 3 | create_time | timestamp | 是 | 否 | 创建时间 | |
| 4 | update_time | timestamp | 是 | 否 | 更新时间 | |
| 5 | source_table | varchar | 255 | 否 | 否 | 来源表 |
| 6 | source_field | varchar | 255 | 否 | 否 | 来源字段 |
| 7 | source_id | int | 是 | 否 | 来源ID | |
| 8 | status | tinyint | 是 | 否 | 点赞状态:1为点赞,0已取消 |
表 4-12-press_release(新闻稿件)
| 编号 | 字段名 | 类型 | 长度 | 是否非空 | 是否主键 | 注释 |
| 1 | press_release_id | int | 是 | 是 | 新闻稿件ID | |
| 2 | review_users | int | 否 | 否 | 审核用户 | |
| 3 | auditor_name | varchar | 64 | 否 | 否 | 审核员姓名 |
| 4 | mplate_title | varchar | 64 | 否 | 否 | 模板标题 |
| 5 | mplate_type | varchar | 64 | 否 | 否 | 模板类型 |
| 6 | load_user | int | 否 | 否 | 上传用户 | |
| 7 | user_name | varchar | 64 | 否 | 否 | 用户姓名 |
| 8 | ticle_title | varchar | 64 | 否 | 否 | 稿件标题 |
| 9 | news_category | varchar | 64 | 否 | 否 | 新闻类别 |
| 10 | date_of_occurrence | date | 否 | 否 | 发生日期 | |
| 11 | place | varchar | 64 | 否 | 否 | 发生地点 |
| 12 | manuscript_images | varchar | 255 | 否 | 否 | 稿件图片 |
| 13 | introduction_to_the_manuscript | text | 65535 | 否 | 否 | 稿件简介 |
| 14 | content_of_the_manuscript | text | 65535 | 否 | 否 | 稿件内容 |
| 15 | save_draft | varchar | 64 | 否 | 否 | 保存草稿 |
| 16 | draft_document | varchar | 255 | 否 | 否 | 稿件文档 |
| 17 | examine_state | varchar | 16 | 是 | 否 | 审核状态 |
| 18 | examine_reply | varchar | 16 | 否 | 否 | 审核回复 |
| 19 | publish_information_limit_times | int | 是 | 否 | 发布稿件限制次数 | |
| 20 | reminder_information_limit_times | int | 是 | 否 | 提醒限制次数 | |
| 21 | create_time | datetime | 是 | 否 | 创建时间 | |
| 22 | update_time | timestamp | 是 | 否 | 更新时间 | |
| 23 | source_table | varchar | 255 | 否 | 否 | 来源表 |
| 24 | source_id | int | 否 | 否 | 来源ID | |
| 25 | source_user_id | int | 否 | 否 | 来源用户 |
表 4-13-private_message_information(私信信息)
| 编号 | 字段名 | 类型 | 长度 | 是否非空 | 是否主键 | 注释 |
| 1 | private_message_information_id | int | 是 | 是 | 私信信息ID | |
| 2 | review_users | int | 否 | 否 | 审核用户 | |
| 3 | auditor_name | varchar | 64 | 否 | 否 | 审核员姓名 |
| 4 | private_message_user | int | 否 | 否 | 私信用户 | |
| 5 | user_name | varchar | 64 | 否 | 否 | 用户姓名 |
| 6 | private_message_title | varchar | 64 | 否 | 否 | 私信标题 |
| 7 | private_message_content | text | 65535 | 否 | 否 | 私信内容 |
| 8 | reply_content | text | 65535 | 否 | 否 | 回复内容 |
| 9 | managers_response | text | 65535 | 否 | 否 | 管理者回复 |
| 10 | create_time | datetime | 是 | 否 | 创建时间 | |
| 11 | update_time | timestamp | 是 | 否 | 更新时间 | |
| 12 | source_table | varchar | 255 | 否 | 否 | 来源表 |
| 13 | source_id | int | 否 | 否 | 来源ID | |
| 14 | source_user_id | int | 否 | 否 | 来源用户 |
表 4-14-publish_information(发布信息)
| 编号 | 字段名 | 类型 | 长度 | 是否非空 | 是否主键 | 注释 |
| 1 | publish_information_id | int | 是 | 是 | 发布信息ID | |
| 2 | review_users | int | 否 | 否 | 审核用户 | |
| 3 | load_user | int | 否 | 否 | 上传用户 | |
| 4 | user_name | varchar | 64 | 否 | 否 | 用户姓名 |
| 5 | ticle_title | varchar | 64 | 否 | 否 | 稿件标题 |
| 6 | news_category | varchar | 64 | 否 | 否 | 新闻类别 |
| 7 | date_of_occurrence | date | 否 | 否 | 发生日期 | |
| 8 | place | varchar | 64 | 否 | 否 | 发生地点 |
| 9 | introduction_to_the_manuscript | text | 65535 | 否 | 否 | 稿件简介 |
| 10 | content_of_the_manuscript | text | 65535 | 否 | 否 | 稿件内容 |
| 11 | release_engineer | int | 否 | 否 | 发布人员 | |
| 12 | publishing_platform | varchar | 64 | 否 | 否 | 发布平台 |
| 13 | release_time | datetime | 否 | 否 | 发布时间 | |
| 14 | release_requirements | text | 65535 | 否 | 否 | 发布要求 |
| 15 | create_time | datetime | 是 | 否 | 创建时间 | |
| 16 | update_time | timestamp | 是 | 否 | 更新时间 | |
| 17 | source_table | varchar | 255 | 否 | 否 | 来源表 |
| 18 | source_id | int | 否 | 否 | 来源ID | |
| 19 | source_user_id | int | 否 | 否 | 来源用户 |
表 4-15-registered_user(注册用户)
| 编号 | 字段名 | 类型 | 长度 | 是否非空 | 是否主键 | 注释 |
| 1 | registered_user_id | int | 是 | 是 | 注册用户ID | |
| 2 | user_name | varchar | 64 | 否 | 否 | 用户姓名 |
| 3 | user_gender | varchar | 64 | 否 | 否 | 用户性别 |
| 4 | user_no | varchar | 64 | 是 | 是 | 用户学号 |
| 5 | examine_state | varchar | 16 | 是 | 否 | 审核状态 |
| 6 | user_id | int | 是 | 否 | 用户ID | |
| 7 | create_time | datetime | 是 | 否 | 创建时间 | |
| 8 | update_time | timestamp | 是 | 否 | 更新时间 |
表 4-16-reminder_information(提醒信息)
| 编号 | 字段名 | 类型 | 长度 | 是否非空 | 是否主键 | 注释 |
| 1 | reminder_information_id | int | 是 | 是 | 提醒信息ID | |
| 2 | review_users | int | 否 | 否 | 审核用户 | |
| 3 | load_user | int | 否 | 否 | 上传用户 | |
| 4 | user_name | varchar | 64 | 否 | 否 | 用户姓名 |
| 5 | ticle_title | varchar | 64 | 否 | 否 | 稿件标题 |
| 6 | reminder_title | varchar | 64 | 否 | 否 | 提醒标题 |
| 7 | reminder_time | datetime | 否 | 否 | 提醒时间 | |
| 8 | reminder_content | text | 65535 | 否 | 否 | 提醒内容 |
| 9 | create_time | datetime | 是 | 否 | 创建时间 | |
| 10 | update_time | timestamp | 是 | 否 | 更新时间 | |
| 11 | source_table | varchar | 255 | 否 | 否 | 来源表 |
| 12 | source_id | int | 否 | 否 | 来源ID | |
| 13 | source_user_id | int | 否 | 否 | 来源用户 |
表 4-17-review_users(审核用户)
| 编号 | 字段名 | 类型 | 长度 | 是否非空 | 是否主键 | 注释 |
| 1 | review_users_id | int | 是 | 是 | 审核用户ID | |
| 2 | auditor_name | varchar | 64 | 否 | 否 | 审核员姓名 |
| 3 | auditor_gender | varchar | 64 | 否 | 否 | 审核员性别 |
| 4 | examine_state | varchar | 16 | 是 | 否 | 审核状态 |
| 5 | user_id | int | 是 | 否 | 用户ID | |
| 6 | create_time | datetime | 是 | 否 | 创建时间 | |
| 7 | update_time | timestamp | 是 | 否 | 更新时间 |
表 4-18-schedule(日程管理)
| 编号 | 字段名 | 类型 | 长度 | 是否非空 | 是否主键 | 注释 |
| 1 | schedule_id | smallint | 是 | 是 | 日程ID | |
| 2 | content | varchar | 255 | 否 | 否 | 日程内容 |
| 3 | scheduled_time | datetime | 否 | 否 | 计划时间 | |
| 4 | user_id | int | 是 | 否 | 用户ID | |
| 5 | create_time | datetime | 否 | 否 | 创建时间 | |
| 6 | update_time | datetime | 否 | 否 | 更新时间 |
表 4-19-score(评分)
| 编号 | 字段名 | 类型 | 长度 | 是否非空 | 是否主键 | 注释 |
| 1 | score_id | int | 是 | 是 | 评分ID | |
| 2 | user_id | int | 是 | 否 | 评分人 | |
| 3 | nickname | varchar | 64 | 否 | 否 | 昵称 |
| 4 | score_num | double | 是 | 否 | 评分 | |
| 5 | create_time | timestamp | 是 | 否 | 创建时间 | |
| 6 | update_time | timestamp | 是 | 否 | 更新时间 | |
| 7 | source_table | varchar | 255 | 否 | 否 | 来源表 |
| 8 | source_field | varchar | 255 | 否 | 否 | 来源字段 |
| 9 | source_id | int | 是 | 否 | 来源ID |
表 4-20-slides(轮播图)
| 编号 | 字段名 | 类型 | 长度 | 是否非空 | 是否主键 | 注释 |
| 1 | slides_id | int | 是 | 是 | 轮播图ID | |
| 2 | title | varchar | 64 | 否 | 否 | 标题 |
| 3 | content | varchar | 255 | 否 | 否 | 内容 |
| 4 | url | varchar | 255 | 否 | 否 | 链接 |
| 5 | img | varchar | 255 | 否 | 否 | 轮播图 |
| 6 | hits | int | 是 | 否 | 点击量 | |
| 7 | create_time | timestamp | 是 | 否 | 创建时间 | |
| 8 | update_time | timestamp | 是 | 否 | 更新时间 |
表 4-21-upload(文件上传)
| 编号 | 字段名 | 类型 | 长度 | 是否非空 | 是否主键 | 注释 |
| 1 | upload_id | int | 是 | 是 | 上传ID | |
| 2 | name | varchar | 64 | 否 | 否 | 文件名 |
| 3 | path | varchar | 255 | 否 | 否 | 访问路径 |
| 4 | file | varchar | 255 | 否 | 否 | 文件路径 |
| 5 | display | varchar | 255 | 否 | 否 | 显示顺序 |
| 6 | father_id | int | 否 | 否 | 父级ID | |
| 7 | dir | varchar | 255 | 否 | 否 | 文件夹 |
| 8 | type | varchar | 32 | 否 | 否 | 文件类型 |
表 4-22-user(用户账户)
| 编号 | 字段名 | 类型 | 长度 | 是否非空 | 是否主键 | 注释 |
| 1 | user_id | int | 是 | 是 | 用户ID | |
| 2 | state | smallint | 是 | 否 | 账户状态:(1可用|2异常|3已冻结|4已注销) | |
| 3 | user_group | varchar | 32 | 否 | 否 | 所在用户组 |
| 4 | login_time | timestamp | 是 | 否 | 上次登录时间 | |
| 5 | phone | varchar | 11 | 否 | 否 | 手机号码 |
| 6 | phone_state | smallint | 是 | 否 | 手机认证:(0未认证|1审核中|2已认证) | |
| 7 | username | varchar | 16 | 是 | 否 | 用户名 |
| 8 | nickname | varchar | 16 | 否 | 否 | 昵称 |
| 9 | password | varchar | 64 | 是 | 否 | 密码 |
| 10 | | varchar | 64 | 否 | 否 | 邮箱 |
| 11 | email_state | smallint | 是 | 否 | 邮箱认证:(0未认证|1审核中|2已认证) | |
| 12 | avatar | varchar | 255 | 否 | 否 | 头像地址 |
| 13 | open_id | varchar | 255 | 否 | 否 | 针对获取用户信息字段 |
| 14 | create_time | timestamp | 是 | 否 | 创建时间 |
表 4-23-user_group(用户组)
| 编号 | 字段名 | 类型 | 长度 | 是否非空 | 是否主键 | 注释 |
| 1 | group_id | mediumint | 是 | 是 | 用户组ID | |
| 2 | display | smallint | 是 | 否 | 显示顺序 | |
| 3 | name | varchar | 16 | 是 | 否 | 名称 |
| 4 | description | varchar | 255 | 否 | 否 | 描述 |
| 5 | source_table | varchar | 255 | 否 | 否 | 来源表 |
| 6 | source_field | varchar | 255 | 否 | 否 | 来源字段 |
| 7 | source_id | int | 是 | 否 | 来源ID | |
| 8 | register | smallint | 否 | 否 | 注册位置 | |
| 9 | create_time | timestamp | 是 | 否 | 创建时间 | |
| 10 | update_time | timestamp | 是 | 否 | 更新时间 |
第五章 详细设计与实现
新闻稿件管理系统的详细设计与实现主要是根据前面的新闻稿件管理系统的需求分析和新闻稿件管理系统的总体设计来设计页面并实现业务逻辑。主要从新闻稿件管理系统界面实现、业务逻辑实现这两部分进行介绍。
5.1前端首页模块
展示轮播图、网站公告和新闻事件推荐等信息,为用户提供便捷的信息入口和服务指南。前台首页模块展示如下图所示。

图5-1前台首页模块图
5.2用户注册模块
不是新闻稿件管理系统中正式用户的是可以在线进行注册的,当填写上自己的账号+设置密码+确认密码+昵称+邮箱+手机号+身份+用户姓名+用户性别等信息后再点击“注册”按钮后将会先验证输入的有没有空数据,再次验证密码和确认密码是否是一样的,最后验证输入的账户名和数据库表中已经注册的账户名是否重复,只有都验证没问题后即可用户注册成功。其用户注册模块展示如下图所示。

图5-2注册模块图
5.3登录模块
新闻稿件管理系统中的前台上注册后的用户是可以通过自己的用户名+密码进行登录的,当用户输入完整的自己的用户名+密码信息并点击“登录”按钮后,将会首先验证输入的有没有空数据,再次验证输入的用户名+密码和数据库中当前保存的用户信息是否一致,只有在一致后将会登录成功并自动跳转到新闻稿件管理系统的首页中,否则将会提示相应错误信息,登录模块如下图所示。

图5-3登录模块图
5.4前端注册用户功能模块
5.4.1公告信息模块
包括网站公告、关于我们、联系方式及网站介绍的查看功能,帮助用户了解网站的基本情况和服务内容。模块如下图所示:

图5-4公告信息模块图
5.4.2新闻事件模块
用户可以查看详情,包括新闻标题、类别、发生日期、新闻地点等信息,并进行搜索、点赞、收藏、评论和回复删除操作,方便获取最新消息并参与讨论。模块如下图所示。

图5-5新闻事件详情模块图
5.4.3新闻模板模块
允许用户查看详情,包括模板标题、类型、发布日期等信息,并进行搜索、点赞、收藏、评论、回复删除操作,还支持上传稿件和私信,可下载模板文件,便于资料共享。模块如下图所示。

图5-6新闻模板详情模块图

图5-7提交上传稿件模块图

图5-8提交私信模块图
5.4.4个人中心-新闻稿件模块
用户可以查看新闻稿件详情,支持搜索、查询、重置操作,并待审核通过后发布,简化了稿件提交流程。模块如下图所示。

图5-9新闻稿件模块图
5.5前端审核用户功能模块
5.5.1个人中心-新闻稿件模块
审核用户可以查看新闻稿件详情并进行审核和发布,支持搜索、查询、重置操作,确保稿件的质量和时效性。模块如下图所示。

图5-10审核新闻稿件模块图

图5-11提交发布稿件模块图
5.5.2个人中心-私信信息模块
审核用户可以查看私信详情和回复,支持搜索、查询、重置操作,便于管理和追踪私信内容。模块如下图所示。

图5-12回复私信信息模块图
5.5.3个人中心-新闻事件模块
审核用户可以查看新闻事件详情及其用户评论,添加新的新闻事件,支持搜索、增删改查操作,确保新闻信息的及时更新和维护。模块如下图所示。

图5-13添加新闻事件模块图
5.6后端管理员功能模块
5.6.1系统用户模块
负责管理不同类型的用户账号,包括管理员、注册用户、审核用户,执行审核注册用户和审核用户账号的操作,支持搜索、查询、重置、删除功能,确保系统用户数据的准确性和安全性。流程图如下所示。

图5-14系统用户模块图
系统用户模块如下图所示。

图5-15审核注册用户账号模块图
5.6.2新闻事件管理模块
管理员可以查看新闻事件详情,支持搜索、添加新闻事件、查询、删除操作,确保新闻信息的及时更新和维护。模块如下图所示。

图5-16添加新闻事件模块图
5.6.3私信信息管理模块
管理员可以查看私信详情并进行回复,支持搜索、查询、删除操作,便于管理和追踪私信内容。模块如下图所示。

图5-17回复私信信息模块图
5.6.4系统管理模块
包括轮播图管理查看详情、搜索、查询、删除、添加和公告信息管理查看详情、搜索、查询、删除、添加,保证网站内容的新鲜度和吸引力。模块如下图所示。

图5-18轮播图管理模块图
5.6.5新闻稿件管理模块
管理员可以查看新闻稿件详情并进行审核和发布,支持搜索、查询、删除操作,同时可以发送提醒,确保稿件的质量和时效性。模块如下图所示。

图5-19发送提醒模块图
第六章 系统测试
6.1系统测试的目的
测试的主要目的是确保系统的功能和性能满足预期的需求,同时识别和修复潜在的缺陷。通过系统测试,可以验证各个功能模块的正确性和稳定性,确保系统在不同使用场景下的表现符合设计要求。测试目的包括确认系统功能的完整性、验证数据处理的准确性、评估系统的性能和安全性[10]。测试还可以提高用户满意度,保证用户在使用系统时获得流畅和可靠的体验。通过全面的测试,可以降低后期维护成本,减少系统上线后出现故障的风险,从而保障系统的长期稳定运行。
6.2测试方法
在本系统中,测试方法主要依赖于测试用例的设计与执行。测试用例是根据系统需求文档编写的,覆盖所有功能模块及其边界情况。每个测试用例包含输入数据、预期结果和实际结果的对比,以验证系统的功能是否按预期工作。
常见的测试用例包括功能测试用例、边界测试用例和异常测试用例。功能测试用例针对系统的各项功能进行验证;边界测试用例则侧重于输入数据的边界条件,验证系统在极端情况下是否能够稳定运行;异常测试用例则用于验证系统在处理错误输入或异常情况时的反应。本文选择功能测试用例进行系统测试。
在测试执行过程中,记录每个用例的执行结果,并根据实际结果与预期结果的对比,判断系统是否存在缺陷。通过系统化的测试用例执行,可以有效提高测试的覆盖率和效率,为系统的最终上线提供保障。
6.3测试用例
6.3.1用户登录功能测试
表6-1 用户登录功能测试表
| 用例名称 | 用户登录系统 |
| 目的 | 测试用户通过正确的用户名和密码可否登录功能 |
| 前提 | 未登录的情况下 |
| 测试流程 | 1) 进入登录页面 2) 输入正确的用户名和密码 |
| 预期结果 | 用户名和密码正确的时候,跳转到登录成功界面,反之则显示错误信息,提示重新输入 |
| 实际结果 | 实际结果与预期结果一致 |
6.3.2创建数据测试
在系统中,创建功能也是基础功能之一,因此创建功能的测试很有代表性。在此章节主要列举在创建时各种情况下系统结果的测试。由于系统涉及创建功能操作过多,因此将多处统称创建功能。
创建数据用例如表6-2 所示。
表6-2 创建数据测试用例
| 测试用例编号 | YL_05 | |
| 测试用例名称 | 系统使用者进行创建数据 | |
| 测试用例描述 | 使用者输入要创建的数据 | |
| 系统入口 | 浏览器 | |
| 步骤 | 预期结果 | 实际结果 |
| 输入完整并且格式正确的数据 | 提示“创建成功”,并显示所有数据 | 预期结果 |
| 核心位置数据但非必要位置不输入数据 | 提示“创建成功”,并显示所有数据 | 预期结果 |
| 核心数据位置不输入数据 | 提示“创建失败” | 预期结果 |
6.3.3修改数据测试
在系统中,修改功能是系统主要实现功能,因此修改功能的测试很有代表性。在此章节主要列举在修改时各种情况下系统结果的测试。由于系统涉及修改功能操作过多,因此将多处数据表记录修改和状态修改统称修改功能。
修改数据用例如表6-3所示。
表6-3 修改数据测试用例
| 测试用例编号 | YL_06 | |
| 测试用例名称 | 系统使用者进行修改数据 | |
| 测试用例描述 | 使用者对可修改的数据项进行修改 | |
| 系统入口 | 浏览器 | |
| 步骤 | 预期结果 | 实际结果 |
| 将现有数据修改成正确的数据 | 提示“修改成功”,并显示所有数据 | 预期结果 |
| 将现有数据修改成错误的数据 | 提示“修改失败” | 预期结果 |
6.3.4查询数据测试
在系统中,查询功能是使用系统使用最多也是最基础的功能,因此查询功能的测试很有代表性。在此章节主要列举在查询时各种情况下系统结果的测试。
查询数据用例如表6-4所示。
表6-4 查询数据测试用例
| 测试用例编号 | YL_05 | |
| 测试用例名称 | 系统使用者进行查询数据 | |
| 测试用例描述 | 全部查询以及输入关键词查询 | |
| 系统入口 | 浏览器 | |
| 步骤 | 预期结果 | 实际结果 |
| 界面自动查询全部 | 显示对应所有记录 | 预期结果 |
| 输入已存在且能匹配成功的关键字 | 显示所查询到的数据 | 预期结果 |
| 输入不存在的关键字 | 显示数据界面为空 | 预期结果 |
6.4测试结果
在本次测试的过程主要针对所有功能下的添加操作,修改操作和删除操作,并以真实数据一一进行相关功能项目的输入,最终能够保证每个项目涉及的功能都能够正常运行,因此能够保证本次设计的,已实现的功能能够正常运行并且相关数据库的信息也同样保证正确。
经过本次系统测试,新闻稿件管理系统的各项功能均得到了全面的验证。测试结果显示,系统在不同使用场景下均能稳定运行,功能和性能均达到了预期的设计要求。特别是在数据创建、数据修改以及数据查询等核心功能上,系统展现出了良好的稳定性和准确性。
在测试过程中,发现了少量潜在的缺陷,并及时进行了修复。这些修复工作进一步提升了系统的可靠性和用户体验。通过全面的测试用例执行,确保了系统的测试覆盖率达到了较高水平,为系统的最终上线提供了坚实的保障。
综上所述,本次系统测试取得了圆满成功。新闻稿件管理系统的功能和性能均达到了预期目标,为系统的后续开发和维护奠定了坚实的基础。该模块将在实际应用中发挥出色的表现,为用户提供高效、便捷的资源管理服务。
参考文献
- 尹应荆.JAVA编程语言在计算机软件开发中的应用[J].石河子科技,2023,(05):45-47.
- 刘江涛,王亮亮,吴庆茹,等.基于B/S模式的铁路勘测设计案例信息化管理系统设计与实现[J].铁路计算机应用,2021,30(03):32-35.
- 张丹丹,李弘.基于B/S架构的办公管理系统设计与开发[J].铁路通信信号工程技术,2024,21(09):44-48+106.
- 王志亮,纪松波.基于SpringBoot的Web前端与数据库的接口设计[J].工业控制计算机,2023,36(03):51-53.
- 熊永平.基于SpringBoot框架应用开发技术的分析与研究[J].电脑知识与技术,2021,15(36):76-77.
- 赵媛.基于Vue的Web系统前端性能优化分析[J].电脑编程技巧与维护,2024,(09):44-46.
- 秦冬.浅析Vue框架在前端开发中的应用[J].信息与电脑(理论版),2024,36(13):61-63.
- 李艳杰.MySQL数据库下存储过程的综合运用研究[J].现代信息科技,2023,7(11):80-82+88.
- 周晓玉,崔文超.基于Web技术的数据库应用系统设计[J].信息与电脑(理论版),2023,35(09):189-191.
- 李俊萌.计算机软件测试技术与开发应用策略分析[J].信息记录材料,2023,24(03):50-52.
- Java Sunrise Coffee: Better Beans, and Better Coffee [J]. M2 Presswire, 2025,
- Salunke V S ,Ouda A . A Performance Benchmark for the PostgreSQL and MySQL Databases [J]. Future Internet, 2024, 16 (10): 382-382.
- Shao W ,Liu K . Design and Implementation of Online Ordering System Based on SpringBoot [J]. Journal of Big Data and Computing, 2024, 2 (3):
- 张谌. 新闻稿件中的人文关怀与温度传递 [J]. 新闻文化建设, 2024, (24): 114-116.
- 左维芳. 媒体融合背景下新闻采访与稿件写作策略 [J]. 卫星电视与宽带多媒体, 2024, 21 (23): 79-81.
- 李鑫. 融媒体时代电视新闻稿件编辑的技巧与策略 [J]. 新闻传播, 2024, (18): 85-87.
- 卢朝学. 电视社会新闻稿件的采写技巧及关注点 [J]. 记者观察, 2024, (23): 149-151.
- 成寒梓. 新媒体时代电视新闻编辑处理新闻稿件的实践原则与方法 [J]. 采写编, 2024, (08): 156-158.
- 张国强. 提高新闻稿件质量的策略分析 [J]. 新闻文化建设, 2024, (09): 82-84.
- 陆岫昶. 企业新闻网稿件业务流程管理系统设计 [J]. 数字技术与应用, 2021, 39 (03): 117-119.
致 谢
新闻稿件管理系统设计与实现工作已结束,虽然过程中充满挑战,但内心充满自豪和满足。感谢大学四年间教导我的所有老师,他们的专业知识与人生智慧让我成长为能独立完成系统的学生。特别感谢指导老师,他耐心解答疑惑,引导我解决问题,提升自主解决能力。室友和同学们的宝贵建议和支持也让我取得长足进步。未来,我将继续努力追求卓越,不辜负所学所悟和老师期望。坚信坚定信念和不懈努力,未来定能取得更辉煌成就。期待更美好未来!
此外,新闻稿件管理系统设计与实现不仅是技术挑战,挫折和困难是成长的垫脚石,让我更深入理解问题,精确找到解决方案。每次解决问题,都感到满足和自豪。
对于未来,我充满期待和信心。无论道路多崎岖,只要保持坚定信念,持续努力,定能取得更大成就。期待将知识和技能运用到实际中,为社会做出更大贡献。
最后,感谢所有帮助和支持我的人。你们的教诲、鼓励和支持让我有今天的成就。我会继续努力,不辜负期望,为实现更美好的未来而奋斗。
220

被折叠的 条评论
为什么被折叠?



