随着信息技术的飞速发展和移动设备的普及,人们的生活和学习方式正在发生深刻的变化。特别是在教育领域,线上学习已经成为一种趋势,它不仅突破了地域和时间的限制,还为学习者提供了更为灵活和个性化的学习方式。然而,当前市场上的在线学习平台众多,竞争激烈,如何设计并实现一个能够满足用户需求、提供高质量学习体验的在线学习平台,成为了亟待解决的问题。
微信小程序作为一种新兴的移动应用形态,具有轻量级、易传播、易使用等特点,非常适合用于构建在线学习平台。通过微信小程序,用户可以快速访问学习资源,进行在线学习,并与教师、同学进行互动交流。同时,微信小程序还提供了丰富的API和开发工具,方便开发者进行快速开发和迭代。
本文旨在探讨如何设计并实现一个基于微信小程序的在线学习平台。首先,我们将对在线学习平台的需求进行深入分析,明确平台的功能特点和用户体验要求。然后,我们将介绍平台的设计思路和技术选型,包括系统架构、数据库设计、前端界面设计等。接着,我们将详细阐述平台的实现过程,包括开发环境搭建、功能模块开发、接口对接等。最后,我们将对平台的性能和用户体验进行评估,并提出改进和优化建议。
通过本文的阐述,我们希望能够为类似项目的开发提供一些有益的参考和启示,推动在线学习平台的发展和创新。同时,我们也期待通过这一平台的实现,为广大学习者提供更加便捷、高效、个性化的在线学习体验。
关键词:在线学习平台,Express框架;微信小程序;
Abstract
With the rapid development of information technology and the popularization of mobile devices, people's way of life and learning is undergoing profound changes. Especially in the field of education, online learning has become a trend. It not only breaks through the limitations of geography and time, but also provides learners with more flexible and personalized learning methods. However, there are numerous online learning platforms in the current market and fierce competition. How to design and implement an online learning platform that can meet user needs and provide a high-quality learning experience has become an urgent problem to be solved.
WeChat mini programs, as an emerging form of mobile application, have the characteristics of being lightweight, easy to spread, and easy to use, making them very suitable for building online learning platforms. Through the WeChat mini program, users can quickly access learning resources, engage in online learning, and interact with teachers and classmates. At the same time, WeChat mini programs also provide rich APIs and development tools, making it convenient for developers to quickly develop and iterate.
This article aims to explore how to design and implement an online learning platform based on WeChat mini programs. Firstly, we will conduct an in-depth analysis of the requirements for online learning platforms, clarifying the platform's functional characteristics and user experience requirements. Then, we will introduce the design concept and technology selection of the platform, including system architecture, database design, front-end interface design, etc. Next, we will elaborate on the implementation process of the platform, including setting up the development environment, developing functional modules, and interface docking. Finally, we will evaluate the performance and user experience of the platform and provide suggestions for improvement and optimization.
Through the explanation in this article, we hope to provide some useful references and inspirations for the development of similar projects, and promote the development and innovation of online learning platforms. At the same time, we also look forward to providing learners with a more convenient, efficient, and personalized online learning experience through the implementation of this platform.
Keywords: Online learning platform, Express framework; WeChat Mini Program;
目 录
1绪论
1.1 研究背景和意义
随着信息技术的迅猛发展和移动设备的广泛普及,人们的生活方式和学习习惯正在发生深刻变革。特别是在教育领域,线上学习以其突破时空限制、提供个性化学习路径的特点,正逐渐成为主流趋势。然而,现有的在线学习平台往往面临着用户体验不佳、交互性不足、学习资源分散等问题,这在一定程度上限制了其应用效果和覆盖范围。
微信小程序作为一种轻量级、易传播的应用形态,拥有庞大的用户基础和便捷的使用体验,为在线学习平台的创新提供了新的机遇。通过微信小程序,用户可以无需下载安装即可快速访问学习资源,进行在线学习,并与教师、同学进行实时互动。同时,微信小程序还提供了丰富的API和开发工具,为开发者提供了快速构建高效、交互性强的学习平台的技术支持。
基于以上背景,研究和实现一个基于微信小程序的在线学习平台具有重要的现实意义和应用价值。首先,这一平台能够充分利用微信小程序的传播优势和用户基础,为更多学习者提供便捷、高效的在线学习服务。其次,通过整合和优化学习资源,提升用户体验和交互性,有助于激发学习者的学习兴趣和动力,提高学习效果。此外,这一平台还可以为教育机构和教育者提供一个全新的教学工具和服务模式,推动教育领域的数字化转型和创新发展。
综上所述,基于微信小程序的在线学习平台的设计与实现不仅具有深厚的研究背景,而且具有重要的现实意义和应用价值。通过这一研究和实践,我们有望为在线学习领域带来新的突破和创新,为广大学习者提供更加优质、个性化的在线学习体验。
1.2 国内外研究现状
随着信息技术的飞速发展和移动设备的普及,微信小程序作为一种新兴的移动应用形态,在教育领域的应用逐渐受到关注。基于微信小程序的在线学习平台的设计与实现,在国内外都呈现出一定的研究和发展趋势。
在国内方面,随着微信小程序用户规模的不断扩大,越来越多的教育机构和开发者开始尝试利用微信小程序构建在线学习平台。这些平台通常涵盖了课程学习、考试练习、互动交流等多种功能,旨在为用户提供便捷、高效的学习体验。同时,国内的研究者和开发者也在不断探索和创新,通过引入先进的技术和理念,提升平台的性能和用户体验。
在国外方面,虽然微信小程序的应用相对较少,但类似的技术和平台在其他国家和地区也得到了广泛应用。例如,一些国外的教育机构和开发者利用类似的技术和平台,为用户提供在线学习服务。这些平台通常具有高度的交互性和个性化特点,能够满足不同用户的学习需求。
总体来说,基于微信小程序的在线学习平台在国内外都呈现出一定的研究和发展趋势。然而,由于不同国家和地区的文化背景、教育体制等因素的差异,这些平台在设计和实现上也会存在一定的差异和特色。因此,在研究和实现基于微信小程序的在线学习平台时,需要充分考虑不同用户的需求和特点,结合实际情况进行设计和开发。
同时,随着技术的不断发展和用户需求的不断变化,基于微信小程序的在线学习平台也需要不断更新和优化。未来,我们可以期待更多创新性的技术和理念被引入到这一领域,推动在线学习平台的发展和创新。
1.4 论文组成结构
本文共分为六章,章节内容安排如下:
第一章:引言。主要介绍了课题研究的背景,国内目前相关研究现状以及本文的研究内容与主要工作。
第二章:相关技术介绍。主要对本系统使用的相关技术和开发工具进行介绍。
第三章:系统需求分析。主要从系统的用户、功能等方面进行需求分析。
第四章:系统概要设计。主要对系统框架、系统功能模块、数据库进行功能设计。
第五章:系统实现。主要介绍了系统框架搭建、系统界面的实现。
第六章:系统测试。主要对系统的部分界面进行测试并对主要功能进行测试
第七章:总结与展望。
2.1 Express框架介绍
Express 是一个简洁而灵活的 node.js Web应用框架, 提供一系列强大特性帮助你创建各种Web应用。Express不对node.js已有的特性进行二次抽象,我们只是在它之上扩展了Web应用所需的功能。丰富的HTTP工具以及来自Connect框架的中间件随取随用,创建强健、友好的API变得快速又简单[1]。
使用 Express 可以快速地搭建一个完整功能的网站。
Express 框架核心特性:
可以设置中间件来响应 HTTP 请求。
定义了路由表用于执行不同的 HTTP 请求动作。
可以通过向模板传递参数来动态渲染 HTML 页面[2]。
2.2 B/S体系结构
B/S结构(Browser/Server,浏览器/服务器模式),是WEB兴起后的一种网络结构模式,WEB浏览器是客户端最主要的应用软件。这种模式统一了客户端,将系统功能实现的核心部分集中到服务器上,简化了系统的开发、维护和使用。客户机上只要安装一个浏览器,如Chrome、Safari、Microsoft Edge、Netscape Navigator或Internet Explorer,服务器安装SQL Server、Oracle、MYSQL等数据库。浏览器通过Web Server同数据库进行数据交互[3]。
2.3 MySQL数据库
MySQL数据库已经成为网络上的一种强大的工具,它能够支持多个用户,并且能够根据客户端和服务端的需求进行调整,从而满足不同的需求。在这里,服务端和客户端只是一种软件上的概念,而我们所使用的计算机硬件则没有必要完全相互匹配[4]。
MySQL作为一个受到广泛认可的开放式DBMS,其卓越的性能和易于操作的特性,以及其在多种操作环境中的灵活性,让其成为了众多AP中的首选。此外,MySQL还具有良好的跨平台性,让软件开发人员对其有着极高的评价。与传统的关联式数据库系统形式大相径庭,MySQL拥有一套完善的数据库管理策略,以确保用户的安全、稳健、安全。MySQL具备良好的容错、安全、快速、稳健的特点,使得mysql成为一款极其实用的数据库管理工具[5]。
MySQL拥有一种独特的权限分配机制,可以根据用户的身份和业务逻辑,为用户提供更多的选择,从而大大提高了MySQL的安全性和完整性,远超过其他关系型数据库。
MySQL具有强大的功能,能够处理各种数据类型,包括动态、静态、多种语言,从而使用户能够轻松访问多种数据。
MySQL具有多种功能[6],它能够支持多种平台的开发,并且支持多种编程语言[7],使得用户能够轻松访问和使用MySQL数据库。
2.4 Node.js主要功能
V8引擎本身使用了一些最新的编译技术。这使得用Javascript这类脚本语言编写出来的代码运行速度获得了极大提升,又节省了开发成本。对性能的苛求是Node的一个关键因素[8]。 Javascript是一个事件驱动语言,Node利用了这个优点,编写出可扩展性高的服务器。Node采用了一个称为“事件循环(event loop)”的架构,使得编写可扩展性高的服务器变得既容易又安全。提高服务器性能的技巧有多种多样。Node选择了一种既能提高性能,又能减低开发复杂度的架构。这是一个非常重要的特性。并发编程通常很复杂且布满地雷。Node绕过了这些,但仍提供很好的性能。
Node采用一系列“非阻塞”库来支持事件循环的方式。本质上就是为文件系统、数据库之类的资源提供接口。向文件系统发送一个请求时,无需等待硬盘(寻址并检索文件),硬盘准备好的时候非阻塞接口会通知Node。该模型以可扩展的方式简化了对慢资源的访问, 直观,易懂。尤其是对于熟悉onmouseover、onclick等DOM事件的用户,更有一种似曾相识的感觉[9]。
虽然让Javascript运行于服务器端不是Node的独特之处,但却是其一强大功能。不得不承认,浏览器环境限制了我们选择编程语言的自由。任何服务器与日益复杂的浏览器客户端应用程序间共享代码的愿望只能通过Javascript来实现[10]。虽然还存在其他一些支持Javascript在服务器端 运行的平台,但因为上述特性,Node发展迅猛,成为事实上的平台。
在Node启动的很短时间内,社区就已经贡献了大量的扩展库(模块)。其中很多是连接数据库或是其他软件的驱动,但还有很多是凭他们的实力制作出来的非常有用的软件。
最后,不得不提到的是Node社区。虽然Node项目还非常年轻,但很少看到对一个项目如此狂热的社区。不管是新手,还是专家,大家都围绕着项目,使用并贡献自己的能力,致力于打造一个探索、支持、分享、听取建议的乐土。
3系统分析
3.1 可行性分析
在软件开发的过程中,可行性分析是至关重要的,它旨在评估问题的可行性,以便尽可能快地解决,同时也要考虑到不同的解决方案的优势和劣势,以及实施这些方案所带来的经济效益。通过对在线学习平台的可行性分析,我们可以从技术、操作和经济三个方面来评估其可行性,从而为其提供有效的支持和保障。
3.1.1 技术可行性
所谓技术可行性,是指能否在有限的时间内实现预期设定的功能。在开发和设计中是否有未解决的问题。完成的项目能否很好地应用,如果有任何不足之处,后期的维护是否会有较大的困难。经过对该系统的评估,确定现有的技术可以达到目标。通过使用Express技术来创建动态的页面,采取低耦合的架构,搭载灵活的数据库,以及强劲的服务器,我们能够显著地改善系统的性能。这表明,我们不仅要追求理论上的目标,还要在实践中不断探索。
3.1.2 经济可行性
在线学习平台采用Express和Node.js技术,这样可以有效地降低软硬件的开发与维护费用,同时又能够让用户更加轻松地访问资源,从而提高服务质量。此外,该平台的推出,可以有效地降低运营者的劳动强度,为企业带来更多的经济效益。虽然在线学习平台的构建并非特别困难,但由于它的投入相比较少,而且能够带来更高的效率,因此,我们认为这个系统的建立具有很强的可持续性,而且能够带来更高的经济效益,而且比起日常的维护与管理更具有价值。
3.1.3 操作可行性
在线学习平台的前台页面简洁易懂,无论是系统管理员还是学生用户,只要电脑连接到网络,就可以轻松访问网站,而且不需要任何操作指导,只要输入正确的URL地址,就可以轻松完成所有的操作。由于无需任何复杂的环境配置,这个系统非常简单,易于操作,因此它是一个非常实用的工具。
3.2 需求分析
为了满足用户的需求,在线学习平台将划分为两个部分:管理员和学生用户,每个部分都有独特的功能,以便更加便捷地管理信息。此外,系统还具有简单易操作的特点,可以更加精确、全面地实现用户的需求。
学生用户功能模块:
首页:学生用户登录后,可以进入平台的首页,浏览最新的课程信息、通知公告等内容,以便获取学习资讯和更新。
课程信息:学生用户可以查看平台提供的各种课程信息,包括课程名称、授课教师、上课时间等,以便选择和报名感兴趣的课程。
在线考试:学生用户可以参与平台提供的在线考试,完成课程学习后进行考核,获取相应的成绩和证书。
通知公告:学生用户可以查看平台发布的通知公告,包括课程更新、考试安排、系统维护等信息,以便及时了解平台的动态。
基本信息:学生用户可以查看和编辑个人基本信息,如用户名、头像等。
加入信息:学生用户可以查看已加入的课程信息,包括已报名课程、正在学习的课程等。
提问信息:学生用户可以在课程学习过程中提出问题,与教师或其他学生进行交流和讨论。
问题解答:学生用户可以查看平台上其他用户提出的问题,并参与解答或讨论。
作业信息:学生用户可以查看课程作业信息,包括作业内容、提交截止时间等。
作业提交:学生用户可以在线提交课程作业,完成作业任务并获取教师评价和反馈。
问题反馈:学生用户可以向平台管理者或教师反馈问题和建议,以改善学习体验和平台服务。
收藏:学生用户可以收藏感兴趣的课程或学习资料,方便以后查阅和学习。
后台管理员功能:
登录:管理员需要通过安全的登录界面输入用户名和密码,以确保系统的安全性和身份验证。
主页:管理员登录后,进入平台的主页,可以查看系统运行情况、数据统计等重要信息,以便进行监控和管理。
轮播图:管理员可以管理平台首页的轮播图,包括添加、编辑和删除轮播图图片,以提升用户体验和宣传重要信息。
通知公告:管理员可以发布、编辑和删除平台的通知公告,包括系统更新、课程调整等信息。
用户管理:管理员可以管理平台的用户,包括学生用户和其他管理员,进行用户信息的查看、编辑和删除。
课程分类:管理员可以管理课程的分类,包括添加新分类、编辑分类信息、删除分类等,方便用户查找和选择合适的课程。
课程信息:管理员可以管理课程的信息,包括发布新课程、编辑现有课程、删除课程等,确保课程内容的准确性和完整性。
加入信息:管理员可以查看用户加入的课程信息,包括已报名课程、正在学习的课程等。
提问信息:管理员可以查看用户在课程学习过程中提出的问题,以便及时回复或处理。
问题解答:管理员可以参与解答用户提出的问题,为用户提供支持和指导。
教学班管理:管理员可以创建和管理教学班,包括添加新班级、编辑班级信息、删除班级等,以便课程组织和管理。
作业信息:管理员可以查看课程作业信息,包括作业内容、提交截止时间等。
作业提交:管理员可以查看学生提交的作业情况,进行评价和反馈。
问题反馈:管理员可以接收学生或其他用户的问题反馈,并及时处理和回复,以改善平台的服务和用户体验。
3.3 非功能性分析
在线学习平台的非功能性需求比如在线学习平台的安全性怎么样,可靠性怎么样,性能怎么样,可拓展性怎么样等。具体可以表示在如下3-1表格中:
表3-1在线学习平台非功能需求表
| 安全性 | 主要指在线学习平台数据库的安装,数据库的使用和密码的设定必须合乎规范。 |
| 可靠性 | 可靠性是指在线学习平台能够安装用户的指示进行操作,经过测试,可靠性90%以上。 |
| 性能 | 性能是影响在线学习平台占据市场的必要条件,所以性能最好要佳才好。 |
| 可扩展性 | 比如数据库预留多个属性,比如接口的使用等确保了系统的非功能性需求。 |
| 易用性 | 用户只要跟着在线学习平台的页面展示内容进行操作,就可以了。 |
| 可维护性 | 在线学习平台开发的可维护性是非常重要的,经过测试,可维护性没有问题 |
3.4 系统用例分析
根据上一节功能分析,可以得出系统的用例。
学生用户角色用例如图3-1所示。

图3-1 学生用户用例图
管理员用例图如下所示。

图3-2 管理员用例图
3.5 系统流程分析
3.5.1系统开发流程
在线学习平台开发时,首先进行需求分析,进而对系统进行总体的设计规划,设计系统功能模块,数据库的选择等,本系统的开发流程如图3-3所示。

图3-3系统开发流程图
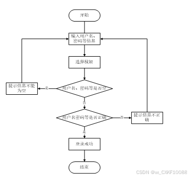
3.5.2 用户登录流程
为了保证系统的安全性,要使用本系统对系统信息进行管理,必须先登陆到系统中。如图3-4所示。

图3-4 登录流程图
3.5.3 系统操作流程
用户打开并进入系统后,会先显示登录界面,输入正确的用户名和密码,系统自动检测信息,若信息无误,则用户会进入系统功能界面,进行操作,否则会提示错误无法登录,操作流程如图3-5所示。

图3-5 系统操作流程图
3.5.4 添加信息流程
管理员可以对加入信息、提问信息等进行信息的添加,用户可以对自己权限内的信息进行添加,输入信息后,系统会自行验证输入的信息和数据,若信息正确,会将其添加到数据库内,若信息有误,则会提示重新输入信息,添加信息流程如图3-6所示。

图3-6 添加信息流程图
3.5.5 修改信息流程
管理员可以对加入信息、提问信息等进行的修改,用户可以对自己权限内的信息进行修改,首先进入修改信息界面,输入修改信息数据,系统进行数据的判断验证,修改信息合法则修改成功,信息更新至数据库,信息不合法则修改失败,重新输入。修改信息流程图如图3-7所示。

图3-7 修改信息流程图
3.5.6 删除信息流程
管理员可以对加入信息、提问信息等进行信息的删除,对要删除的信息进行选中后,点击删除按钮,系统会询问是否确定,若点击确定,则系统会删除掉选中的信息,并在数据库内对信息进行删除,删除信息流程图如图3-8所示。

图3-8 删除信息流程图
4系统设计
4.1 系统架构设计
当前,B/S架构的数据访问模式已经大大改善:用户只需要打开在线学习平台,就能够获取系统的信息,而且,系统会根据用户的需要,自动响应并解决所有的问题。此外,用户还能够查阅服务器的处理结果,从而更好地了解数据的流转情况。在线学习平台采用三层结构,即视觉-模拟-决策层。其中,视觉层负责接收来自用户的信息并将其呈现给用户;而模拟层则负责完成与用户有关的任务,包括组织信息、进行流程优化、提升用户体验。决策层则负责协商决策,并确保两层结果的一致性。
系统架构图如下图所示。

图4-1 系统架构图
4.2 系统功能结构
在线学习平台整体上来说由前端学生用户界面和后端管理员界面组成。
虽然三个模块看起来各自独立,但它们所使用的数据库却是一致的。这些模块的功能是经过精心设计,根据先前的需求进行分析,并结合相关资料进行编排而成的。
综上所述,系统功能结构图如下所示。

图4-2 系统功能结构图
4.3 数据库设计
一个优秀的系统必须具备完善的后台数据库,就像建筑物一样,它不是一蹴而就的,而是需要经过精心设计,以确保其稳固可靠。只有将数据库设计得完善,并且考虑到各个方面,才能保证系统的可靠性,避免出现任何问题。
4.3.1 概念模型设计
借助目前的UML建模软件,E-R图使其他用户可以快速轻松地了解系统的功能以及他们之间的关系。在线学习平台总E-R图如下所示。

图4-3 系统E-R图
4.3.2 逻辑结构设计
通过前面E-R关系图可以看到项目需要创建很多个表。下面罗列一下本系统当中的几个主要的数据库表:
| 编号 | 名称 | 数据类型 | 长度 | 小数位 | 允许空值 | 主键 | 默认值 | 说明 |
| 1 | token_id | int | 10 | 0 | N | Y | 临时访问牌ID | |
| 2 | token | varchar | 64 | 0 | Y | N | 临时访问牌 | |
| 3 | info | text | 65535 | 0 | Y | N | ||
| 4 | maxage | int | 10 | 0 | N | N | 2 | 最大寿命:默认2小时 |
| 5 | create_time | timestamp | 19 | 0 | N | N | CURRENT_TIMESTAMP | 创建时间: |
| 6 | update_time | timestamp | 19 | 0 | N | N | CURRENT_TIMESTAMP | 更新时间: |
| 7 | user_id | int | 10 | 0 | N | N | 0 | 用户编号: |
表assignment_information (作业信息)
| 编号 | 名称 | 数据类型 | 长度 | 小数位 | 允许空值 | 主键 | 默认值 | 说明 |
| 1 | assignment_information_id | int | 10 | 0 | N | Y | 作业信息ID | |
| 2 | teaching_class | varchar | 64 | 0 | Y | N | 教学班 | |
| 3 | assignment_name | varchar | 64 | 0 | Y | N | 作业名称 | |
| 4 | release_time | date | 10 | 0 | Y | N | 发布时间 | |
| 5 | deadline | datetime | 19 | 0 | Y | N | 截止时间 | |
| 6 | homework_file | varchar | 255 | 0 | Y | N | 作业文件 | |
| 7 | assignment_details | text | 65535 | 0 | Y | N | 作业详情 | |
| 8 | create_time | datetime | 19 | 0 | N | N | CURRENT_TIMESTAMP | 创建时间 |
| 9 | update_time | timestamp | 19 | 0 | N | N | CURRENT_TIMESTAMP | 更新时间 |
| 编号 | 名称 | 数据类型 | 长度 | 小数位 | 允许空值 | 主键 | 默认值 | 说明 |
| 1 | auth_id | int | 10 | 0 | N | Y | 授权ID: | |
| 2 | user_group | varchar | 64 | 0 | Y | N | 用户组: | |
| 3 | mod_name | varchar | 64 | 0 | Y | N | 模块名: | |
| 4 | table_name | varchar | 64 | 0 | Y | N | 表名: | |
| 5 | page_title | varchar | 255 | 0 | Y | N | 页面标题: | |
| 6 | path | varchar | 255 | 0 | Y | N | 路由路径: | |
| 7 | position | varchar | 32 | 0 | Y | N | 位置: | |
| 8 | mode | varchar | 32 | 0 | N | N | _blank | 跳转方式: |
| 9 | add | tinyint | 3 | 0 | N | N | 1 | 是否可增加: |
| 10 | del | tinyint | 3 | 0 | N | N | 1 | 是否可删除: |
| 11 | set | tinyint | 3 | 0 | N | N | 1 | 是否可修改: |
| 12 | get | tinyint | 3 | 0 | N | N | 1 | 是否可查看: |
| 13 | field_add | text | 65535 | 0 | Y | N | 添加字段: | |
| 14 | field_set | text | 65535 | 0 | Y | N | 修改字段: | |
| 15 | field_get | text | 65535 | 0 | Y | N | 查询字段: | |
| 16 | table_nav_name | varchar | 500 | 0 | Y | N | 跨表导航名称: | |
| 17 | table_nav | varchar | 500 | 0 | Y | N | 跨表导航: | |
| 18 | option | text | 65535 | 0 | Y | N | 配置: | |
| 19 | create_time | timestamp | 19 | 0 | N | N | CURRENT_TIMESTAMP | 创建时间: |
| 20 | update_time | timestamp | 19 | 0 | N | N | CURRENT_TIMESTAMP | 更新时间: |
| 编号 | 名称 | 数据类型 | 长度 | 小数位 | 允许空值 | 主键 | 默认值 | 说明 |
| 1 | collect_id | int | 10 | 0 | N | Y | 收藏ID: | |
| 2 | user_id | int | 10 | 0 | N | N | 0 | 收藏人ID: |
| 3 | source_table | varchar | 255 | 0 | Y | N | 来源表: | |
| 4 | source_field | varchar | 255 | 0 | Y | N | 来源字段: | |
| 5 | source_id | int | 10 | 0 | N | N | 0 | 来源ID: |
| 6 | title | varchar | 255 | 0 | Y | N | 标题: | |
| 7 | img | varchar | 255 | 0 | Y | N | 封面: | |
| 8 | create_time | timestamp | 19 | 0 | N | N | CURRENT_TIMESTAMP | 创建时间: |
| 9 | update_time | timestamp | 19 | 0 | N | N | CURRENT_TIMESTAMP | 更新时间: |
| 编号 | 名称 | 数据类型 | 长度 | 小数位 | 允许空值 | 主键 | 默认值 | 说明 |
| 1 | comment_id | int | 10 | 0 | N | Y | 评论ID: | |
| 2 | user_id | int | 10 | 0 | N | N | 0 | 评论人ID: |
| 3 | reply_to_id | int | 10 | 0 | N | N | 0 | 回复评论ID:空为0 |
| 4 | content | longtext | 2147483647 | 0 | Y | N | 内容: | |
| 5 | nickname | varchar | 255 | 0 | Y | N | 昵称: | |
| 6 | avatar | varchar | 255 | 0 | Y | N | 头像地址:[0,255] | |
| 7 | create_time | timestamp | 19 | 0 | N | N | CURRENT_TIMESTAMP | 创建时间: |
| 8 | update_time | timestamp | 19 | 0 | N | N | CURRENT_TIMESTAMP | 更新时间: |
| 9 | source_table | varchar | 255 | 0 | Y | N | 来源表: | |
| 10 | source_field | varchar | 255 | 0 | Y | N | 来源字段: | |
| 11 | source_id | int | 10 | 0 | N | N | 0 | 来源ID: |
| 编号 | 名称 | 数据类型 | 长度 | 小数位 | 允许空值 | 主键 | 默认值 | 说明 |
| 1 | course_classification_id | int | 10 | 0 | N | Y | 课程分类ID | |
| 2 | course_classification | varchar | 64 | 0 | Y | N | 课程分类 | |
| 3 | create_time | datetime | 19 | 0 | N | N | CURRENT_TIMESTAMP | 创建时间 |
| 4 | update_time | timestamp | 19 | 0 | N | N | CURRENT_TIMESTAMP | 更新时间 |
| 编号 | 名称 | 数据类型 | 长度 | 小数位 | 允许空值 | 主键 | 默认值 | 说明 |
| 1 | course_information_id | int | 10 | 0 | N | Y | 课程信息ID | |
| 2 | course_name | varchar | 64 | 0 | Y | N | 课程名称 | |
| 3 | course_classification | varchar | 64 | 0 | Y | N | 课程分类 | |
| 4 | grade_information | varchar | 64 | 0 | Y | N | 年级信息 | |
| 5 | course_id | varchar | 64 | 0 | Y | N | 课程编号 | |
| 6 | course_images | varchar | 255 | 0 | Y | N | 课程图片 | |
| 7 | teaching_plan | varchar | 255 | 0 | Y | N | 教学计划 | |
| 8 | course_details | text | 65535 | 0 | Y | N | 课程详情 | |
| 9 | hits | int | 10 | 0 | N | N | 0 | 点击数 |
| 10 | praise_len | int | 10 | 0 | N | N | 0 | 点赞数 |
| 11 | create_time | datetime | 19 | 0 | N | N | CURRENT_TIMESTAMP | 创建时间 |
| 12 | update_time | timestamp | 19 | 0 | N | N | CURRENT_TIMESTAMP | 更新时间 |
| 编号 | 名称 | 数据类型 | 长度 | 小数位 | 允许空值 | 主键 | 默认值 | 说明 |
| 1 | exam_id | mediumint | 8 | 0 | N | Y | 考试id | |
| 2 | name | varchar | 32 | 0 | N | N | 考试名称:[2,32] | |
| 3 | duration | int | 10 | 0 | Y | N | 答题时长 | |
| 4 | score | double | 9 | 2 | Y | N | 总分 | |
| 5 | status | varchar | 10 | 0 | Y | N | 状态:启用、禁用 | |
| 6 | create_time | timestamp | 19 | 0 | N | N | CURRENT_TIMESTAMP | 创建时间: |
| 7 | update_time | timestamp | 19 | 0 | N | N | CURRENT_TIMESTAMP | 更新时间: |
| 编号 | 名称 | 数据类型 | 长度 | 小数位 | 允许空值 | 主键 | 默认值 | 说明 |
| 1 | exam_question_id | mediumint | 8 | 0 | N | Y | ||
| 2 | type | varchar | 20 | 0 | Y | N | 类型 | |
| 3 | title | varchar | 255 | 0 | Y | N | 题目 | |
| 4 | question_item | varchar | 500 | 0 | Y | N | 选项 | |
| 5 | answer | varchar | 500 | 0 | Y | N | 参考答案 | |
| 6 | score | double | 9 | 2 | Y | N | 总分 | |
| 7 | question_order | int | 10 | 0 | Y | N | 排序 | |
| 8 | exam_id | mediumint | 7 | 0 | Y | N | 所属试卷 | |
| 9 | create_time | timestamp | 19 | 0 | N | N | CURRENT_TIMESTAMP | 创建时间: |
| 10 | update_time | timestamp | 19 | 0 | N | N | CURRENT_TIMESTAMP | 更新时间: |
| 编号 | 名称 | 数据类型 | 长度 | 小数位 | 允许空值 | 主键 | 默认值 | 说明 |
| 1 | grade_information_id | int | 10 | 0 | N | Y | 年级信息ID | |
| 2 | grade_information | varchar | 64 | 0 | Y | N | 年级信息 | |
| 3 | create_time | datetime | 19 | 0 | N | N | CURRENT_TIMESTAMP | 创建时间 |
| 4 | update_time | timestamp | 19 | 0 | N | N | CURRENT_TIMESTAMP | 更新时间 |
| 编号 | 名称 | 数据类型 | 长度 | 小数位 | 允许空值 | 主键 | 默认值 | 说明 |
| 1 | hits_id | int | 10 | 0 | N | Y | 点赞ID: | |
| 2 | user_id | int | 10 | 0 | N | N | 0 | 点赞人: |
| 3 | create_time | timestamp | 19 | 0 | N | N | CURRENT_TIMESTAMP | 创建时间: |
| 4 | update_time | timestamp | 19 | 0 | N | N | CURRENT_TIMESTAMP | 更新时间: |
| 5 | source_table | varchar | 255 | 0 | Y | N | 来源表: | |
| 6 | source_field | varchar | 255 | 0 | Y | N | 来源字段: | |
| 7 | source_id | int | 10 | 0 | N | N | 0 | 来源ID: |
| 编号 | 名称 | 数据类型 | 长度 | 小数位 | 允许空值 | 主键 | 默认值 | 说明 |
| 1 | homework_submission_id | int | 10 | 0 | N | Y | 作业提交ID | |
| 2 | student_account | int | 10 | 0 | Y | N | 0 | 学生账号 |
| 3 | student_name | varchar | 64 | 0 | Y | N | 学生姓名 | |
| 4 | student_id | varchar | 64 | 0 | Y | N | 学生学号 | |
| 5 | teaching_class | varchar | 64 | 0 | Y | N | 教学班 | |
| 6 | assignment_name | varchar | 64 | 0 | Y | N | 作业名称 | |
| 7 | submission_time | datetime | 19 | 0 | Y | N | 提交时间 | |
| 8 | submission_content | text | 65535 | 0 | Y | N | 提交内容 | |
| 9 | other_remarks | text | 65535 | 0 | Y | N | 其他备注 | |
| 10 | create_time | datetime | 19 | 0 | N | N | CURRENT_TIMESTAMP | 创建时间 |
| 11 | update_time | timestamp | 19 | 0 | N | N | CURRENT_TIMESTAMP | 更新时间 |
| 编号 | 名称 | 数据类型 | 长度 | 小数位 | 允许空值 | 主键 | 默认值 | 说明 |
| 1 | join_information_id | int | 10 | 0 | N | Y | 加入信息ID | |
| 2 | student_account | int | 10 | 0 | Y | N | 0 | 学生账号 |
| 3 | student_name | varchar | 64 | 0 | Y | N | 学生姓名 | |
| 4 | student_id | varchar | 64 | 0 | Y | N | 学生学号 | |
| 5 | course_name | varchar | 64 | 0 | Y | N | 课程名称 | |
| 6 | course_classification | varchar | 64 | 0 | Y | N | 课程分类 | |
| 7 | course_id | varchar | 64 | 0 | Y | N | 课程编号 | |
| 8 | joined_at | date | 10 | 0 | Y | N | 加入时间 | |
| 9 | join_details | text | 65535 | 0 | Y | N | 加入详情 | |
| 10 | create_time | datetime | 19 | 0 | N | N | CURRENT_TIMESTAMP | 创建时间 |
| 11 | update_time | timestamp | 19 | 0 | N | N | CURRENT_TIMESTAMP | 更新时间 |
| 编号 | 名称 | 数据类型 | 长度 | 小数位 | 允许空值 | 主键 | 默认值 | 说明 |
| 1 | notice_id | mediumint | 8 | 0 | N | Y | 公告id: | |
| 2 | title | varchar | 125 | 0 | N | N | 标题: | |
| 3 | content | longtext | 2147483647 | 0 | Y | N | 正文: | |
| 4 | create_time | timestamp | 19 | 0 | N | N | CURRENT_TIMESTAMP | 创建时间: |
| 5 | update_time | timestamp | 19 | 0 | N | N | CURRENT_TIMESTAMP | 更新时间: |
| 编号 | 名称 | 数据类型 | 长度 | 小数位 | 允许空值 | 主键 | 默认值 | 说明 |
| 1 | praise_id | int | 10 | 0 | N | Y | 点赞ID: | |
| 2 | user_id | int | 10 | 0 | N | N | 0 | 点赞人: |
| 3 | create_time | timestamp | 19 | 0 | N | N | CURRENT_TIMESTAMP | 创建时间: |
| 4 | update_time | timestamp | 19 | 0 | N | N | CURRENT_TIMESTAMP | 更新时间: |
| 5 | source_table | varchar | 255 | 0 | Y | N | 来源表: | |
| 6 | source_field | varchar | 255 | 0 | Y | N | 来源字段: | |
| 7 | source_id | int | 10 | 0 | N | N | 0 | 来源ID: |
| 8 | status | bit | 1 | 0 | N | N | 1 | 点赞状态:1为点赞,0已取消 |
| 编号 | 名称 | 数据类型 | 长度 | 小数位 | 允许空值 | 主键 | 默认值 | 说明 |
| 1 | problem_feedback_id | int | 10 | 0 | N | Y | 问题反馈ID | |
| 2 | student_account | int | 10 | 0 | Y | N | 0 | 学生账号 |
| 3 | student_name | varchar | 64 | 0 | Y | N | 学生姓名 | |
| 4 | student_id | varchar | 64 | 0 | Y | N | 学生学号 | |
| 5 | feedback_time | date | 10 | 0 | Y | N | 反馈时间 | |
| 6 | feedback_content | varchar | 64 | 0 | Y | N | 反馈内容 | |
| 7 | feedback_details | text | 65535 | 0 | Y | N | 反馈详情 | |
| 8 | create_time | datetime | 19 | 0 | N | N | CURRENT_TIMESTAMP | 创建时间 |
| 9 | update_time | timestamp | 19 | 0 | N | N | CURRENT_TIMESTAMP | 更新时间 |
| 编号 | 名称 | 数据类型 | 长度 | 小数位 | 允许空值 | 主键 | 默认值 | 说明 |
| 1 | qa_id | int | 10 | 0 | N | Y | 问题解答ID | |
| 2 | student_account | int | 10 | 0 | Y | N | 0 | 学生账号 |
| 3 | student_name | varchar | 64 | 0 | Y | N | 学生姓名 | |
| 4 | student_id | varchar | 64 | 0 | Y | N | 学生学号 | |
| 5 | course_name | varchar | 64 | 0 | Y | N | 课程名称 | |
| 6 | course_classification | varchar | 64 | 0 | Y | N | 课程分类 | |
| 7 | course_id | varchar | 64 | 0 | Y | N | 课程编号 | |
| 8 | question_time | date | 10 | 0 | Y | N | 提问时间 | |
| 9 | question_content | text | 65535 | 0 | Y | N | 提问内容 | |
| 10 | answer_content | text | 65535 | 0 | Y | N | 解答内容 | |
| 11 | create_time | datetime | 19 | 0 | N | N | CURRENT_TIMESTAMP | 创建时间 |
| 12 | update_time | timestamp | 19 | 0 | N | N | CURRENT_TIMESTAMP | 更新时间 |
表questioning_information (提问信息)
| 编号 | 名称 | 数据类型 | 长度 | 小数位 | 允许空值 | 主键 | 默认值 | 说明 |
| 1 | questioning_information_id | int | 10 | 0 | N | Y | 提问信息ID | |
| 2 | student_account | int | 10 | 0 | Y | N | 0 | 学生账号 |
| 3 | student_name | varchar | 64 | 0 | Y | N | 学生姓名 | |
| 4 | student_id | varchar | 64 | 0 | Y | N | 学生学号 | |
| 5 | course_name | varchar | 64 | 0 | Y | N | 课程名称 | |
| 6 | course_classification | varchar | 64 | 0 | Y | N | 课程分类 | |
| 7 | course_id | varchar | 64 | 0 | Y | N | 课程编号 | |
| 8 | question_time | date | 10 | 0 | Y | N | 提问时间 | |
| 9 | question_content | text | 65535 | 0 | Y | N | 提问内容 | |
| 10 | create_time | datetime | 19 | 0 | N | N | CURRENT_TIMESTAMP | 创建时间 |
| 11 | update_time | timestamp | 19 | 0 | N | N | CURRENT_TIMESTAMP | 更新时间 |
| 编号 | 名称 | 数据类型 | 长度 | 小数位 | 允许空值 | 主键 | 默认值 | 说明 |
| 1 | slides_id | int | 10 | 0 | N | Y | 轮播图ID: | |
| 2 | title | varchar | 64 | 0 | Y | N | 标题: | |
| 3 | content | varchar | 255 | 0 | Y | N | 内容: | |
| 4 | url | varchar | 255 | 0 | Y | N | 链接: | |
| 5 | img | varchar | 255 | 0 | Y | N | 轮播图: | |
| 6 | hits | int | 10 | 0 | N | N | 0 | 点击量: |
| 7 | create_time | timestamp | 19 | 0 | N | N | CURRENT_TIMESTAMP | 创建时间: |
| 8 | update_time | timestamp | 19 | 0 | N | N | CURRENT_TIMESTAMP | 更新时间: |
| 编号 | 名称 | 数据类型 | 长度 | 小数位 | 允许空值 | 主键 | 默认值 | 说明 |
| 1 | student_users_id | int | 10 | 0 | N | Y | 学生用户ID | |
| 2 | student_name | varchar | 64 | 0 | Y | N | 学生姓名 | |
| 3 | student_phone_number | varchar | 16 | 0 | Y | N | 学生电话 | |
| 4 | student_id | varchar | 64 | 0 | N | N | 学生学号 | |
| 5 | examine_state | varchar | 16 | 0 | N | N | 已通过 | 审核状态 |
| 6 | user_id | int | 10 | 0 | N | N | 0 | 用户ID |
| 7 | create_time | datetime | 19 | 0 | N | N | CURRENT_TIMESTAMP | 创建时间 |
| 8 | update_time | timestamp | 19 | 0 | N | N | CURRENT_TIMESTAMP | 更新时间 |
| 编号 | 名称 | 数据类型 | 长度 | 小数位 | 允许空值 | 主键 | 默认值 | 说明 |
| 1 | teaching_class_id | int | 10 | 0 | N | Y | 教学班ID | |
| 2 | teaching_class | varchar | 64 | 0 | Y | N | 教学班 | |
| 3 | create_time | datetime | 19 | 0 | N | N | CURRENT_TIMESTAMP | 创建时间 |
| 4 | update_time | timestamp | 19 | 0 | N | N | CURRENT_TIMESTAMP | 更新时间 |
| 编号 | 名称 | 数据类型 | 长度 | 小数位 | 允许空值 | 主键 | 默认值 | 说明 |
| 1 | upload_id | int | 10 | 0 | N | Y | 上传ID | |
| 2 | name | varchar | 64 | 0 | Y | N | 文件名 | |
| 3 | path | varchar | 255 | 0 | Y | N | 访问路径 | |
| 4 | file | varchar | 255 | 0 | Y | N | 文件路径 | |
| 5 | display | varchar | 255 | 0 | Y | N | 显示顺序 | |
| 6 | father_id | int | 10 | 0 | Y | N | 0 | 父级ID |
| 7 | dir | varchar | 255 | 0 | Y | N | 文件夹 | |
| 8 | type | varchar | 32 | 0 | Y | N | 文件类型 |
| 编号 | 名称 | 数据类型 | 长度 | 小数位 | 允许空值 | 主键 | 默认值 | 说明 |
| 1 | user_id | mediumint | 8 | 0 | N | Y | 用户ID:[0,8388607]用户获取其他与用户相关的数据 | |
| 2 | state | smallint | 5 | 0 | N | N | 1 | 账户状态:[0,10](1可用|2异常|3已冻结|4已注销) |
| 3 | user_group | varchar | 32 | 0 | Y | N | 所在用户组:[0,32767]决定用户身份和权限 | |
| 4 | login_time | timestamp | 19 | 0 | N | N | CURRENT_TIMESTAMP | 上次登录时间: |
| 5 | phone | varchar | 11 | 0 | Y | N | 手机号码:[0,11]用户的手机号码,用于找回密码时或登录时 | |
| 6 | phone_state | smallint | 5 | 0 | N | N | 0 | 手机认证:[0,1](0未认证|1审核中|2已认证) |
| 7 | username | varchar | 16 | 0 | N | N | 用户名:[0,16]用户登录时所用的账户名称 | |
| 8 | nickname | varchar | 16 | 0 | Y | N | 昵称:[0,16] | |
| 9 | password | varchar | 64 | 0 | N | N | 密码:[0,32]用户登录所需的密码,由6-16位数字或英文组成 | |
| 10 | | varchar | 64 | 0 | Y | N | 邮箱:[0,64]用户的邮箱,用于找回密码时或登录时 | |
| 11 | email_state | smallint | 5 | 0 | N | N | 0 | 邮箱认证:[0,1](0未认证|1审核中|2已认证) |
| 12 | avatar | varchar | 255 | 0 | Y | N | 头像地址:[0,255] | |
| 13 | open_id | varchar | 255 | 0 | Y | N | 针对获取用户信息字段 | |
| 14 | create_time | timestamp | 19 | 0 | N | N | CURRENT_TIMESTAMP | 创建时间: |
| 15 | vip_level | varchar | 255 | 0 | Y | N | 会员等级 | |
| 16 | vip_discount | double | 11 | 2 | Y | N | 0.00 | 会员折扣 |
| 编号 | 名称 | 数据类型 | 长度 | 小数位 | 允许空值 | 主键 | 默认值 | 说明 |
| 1 | user_answer_id | mediumint | 8 | 0 | N | Y | ||
| 2 | user_id | mediumint | 7 | 0 | N | N | 用户ID:[0,8388607]用户获取其他与用户相关的数据 | |
| 3 | exam_id | mediumint | 7 | 0 | N | N | 0 | 考试id |
| 4 | score | double | 9 | 2 | Y | N | 0.00 | 分数 |
| 5 | answers | text | 65535 | 0 | Y | N | 答案 | |
| 6 | score_detail | text | 65535 | 0 | Y | N | 评分详情 | |
| 7 | objective_score | double | 9 | 2 | Y | N | 0.00 | 客观题得分 |
| 8 | subjective_score | double | 9 | 2 | Y | N | 0.00 | 主观题得分 |
| 9 | score_state | tinyint | 4 | 0 | Y | N | 0 | 评分状态 |
| 10 | nickname | varchar | 255 | 0 | Y | N | 提交人 | |
| 11 | create_time | timestamp | 19 | 0 | N | N | CURRENT_TIMESTAMP | 创建时间: |
| 12 | update_time | timestamp | 19 | 0 | N | N | CURRENT_TIMESTAMP | 更新时间: |
| 编号 | 名称 | 数据类型 | 长度 | 小数位 | 允许空值 | 主键 | 默认值 | 说明 |
| 1 | group_id | mediumint | 8 | 0 | N | Y | 用户组ID:[0,8388607] | |
| 2 | display | smallint | 5 | 0 | N | N | 100 | 显示顺序:[0,1000] |
| 3 | name | varchar | 16 | 0 | N | N | 名称:[0,16] | |
| 4 | description | varchar | 255 | 0 | Y | N | 描述:[0,255]描述该用户组的特点或权限范围 | |
| 5 | source_table | varchar | 255 | 0 | Y | N | 来源表: | |
| 6 | source_field | varchar | 255 | 0 | Y | N | 来源字段: | |
| 7 | source_id | int | 10 | 0 | N | N | 0 | 来源ID: |
| 8 | register | smallint | 5 | 0 | Y | N | 0 | 注册位置: |
| 9 | create_time | timestamp | 19 | 0 | N | N | CURRENT_TIMESTAMP | 创建时间: |
| 10 | update_time | timestamp | 19 | 0 | N | N | CURRENT_TIMESTAMP | 更新时间: |
5系统实现
5.1 学生用户功能模块的实现
5.1.1 前台首页界面
当进入在线学习平台的时候,系统以上中下的布局进行展示,首先映入眼帘的是系统的导航栏,下面是轮播图,最下面是课程信息,其主界面展示如下图5-1所示。

图5-1 前台首页界面图
5.1.2 用户注册界面
在线学习平台的学生用户时可以进行注册登录,当用户右上角“注册”按钮的时候,当填写上自己的账号+密码+确认密码+昵称+邮箱等后再点击“注册”按钮后将会先验证输入的有没有空数据,再次验证密码和确认密码是否是一样的,最后验证输入的账户名和数据库表中已经注册的账户名是否重复,只有都验证没问题后即可用户注册成功。其用用户注册界面展示如下图5-2所示。

图5-2注册界面图
注册关键代码如下所示。
Register.prototype.index = async function(req,res) {
var group_list = await $.services["user_group"].get_list({}, Object.assign({}, this.config));
return await res.render(this.config.tpl + "index.html", {
group_list
});
};
Register.prototype.api = async function(req) {
var user = $.services.user;
var body = req.body;
var username = body.username;
var obj = await user.get_obj({
username
});
if (obj) {
return {
error: {
code: 70000,
message: "账户名已存在",
},
};
} else {
var password = md5(body.password);
var nickname = body.nickname;
var user_group = body.user_group;
var email = body.email;
var email_state= body.hasOwnProperty('email_state') ? body.email_state : 0;
var phone = body.phone;
var phone_state= body.hasOwnProperty('phone_state') ? body.phone_state : 0;
var bl_reg = await user.add({
username,
password,
nickname,
user_group,
email,
email_state,
phone,
phone_state
});
if (bl_reg) {
return {
result: "注册成功"
};
} else {
return {
error: {
code: 70000,
message: "注册失败",
},
};
}
}
};
5.1.3 用户登录界面
在线学习平台中的前台上注册后的用户是可以通过自己的账户名和密码进行登录的,当学生用户输入完整的自己的账户名和密码信息并点击“登录”按钮后,将会首先验证输入的有没有空数据,再次验证输入的账户名+密码和数据库中当前保存的用户信息是否一致,只有在一致后将会登录成功并自动跳转到在线学习平台的首页中;否则将会提示相应错误信息,用户登录界面如下图5-3所示。

图5-3用户登录界面图
Login.prototype.api = async function(req) {
var body = req.body;
var obj = await $.services["user"].get_obj({
username: body.username
},{like:false});
if (obj) {
var group = await $.services["user_group"].get_obj({
name:obj.user_group
})
if (group){
if (group.name!=="管理员"){
var sql = "select examine_state from "+ group.source_table +" WHERE user_id = " + obj.user_id;
var userExamine = await $.mysql.run(sql);
if (userExamine && userExamine.length > 0 && userExamine[0].examine_state!=="已通过"){
return {
error: {
code: 70000,
message: "该用户审核未通过"
},
};
}
}
if (obj.state!==1){
return {
error: {
code: 70000,
message: "用户非可用状态,不能登录"
},
};
}
var password = md5(body.password);
if (password === obj.password) {
req.session.user = obj;
var date = Date.parse(new Date());
var token = md5(obj.user_id + "_" + date);
await $.services["access_token"].add({
token,
info: JSON.stringify(obj),
user_id:obj.user_id
});
obj.token = token;
return {
result: {obj}
};
} else {
return {
error: {
code: 70000,
message: "密码错误"
},
};
}
}else {
return {
error: {
code: 70000,
message: "用户组不存在"
},
};
}
} else {
return {
error: {
code: 70000,
message: "账户不存在"
}
};
}
};
5.1.4在线考试界面
学生用户可以参与平台提供的在线考试,可以在线答题,完成课程学习后进行考核。在线考试界面如下图5-4所示。

图5-4在线考试详情界面图

图5-4在线答题详情界面图
5.1.5课程信息界面
学生用户可以查看平台提供的各种课程信息,包括课程名称、课程分类、课程编号等,以便选择和报名感兴趣的课程。课程信息界面如下图所示。

图5-6课程信息界面图
5.2 管理员功能模块的实现
5.2.1后台登录界面
管理员在后台可以通过账号和密码进行登录,管理员的账号和密码是在数据库中直接设定的。后台登录界面展示如下图5-7所示。

图5-7后台登录界面图
5.2.2公共管理界面
在线学习平台中的管理人员在“公共管理”这一菜单下是可以对在线学习平台内的系统轮播图和通知公告进行添加修改的,其管理界面如下图5-8和5-9所示。

图5-8轮播图添加界面图

图5-9通知公告添加界面图
5.2.3系统用户界面
管理员在后台可以对学生用户的信息进行增删改查操作。系统用户管理界面如下图5-10所示。

图5-10系统用户管理界面图
5.2.4提问信息界面
管理员可以查看用户在课程学习过程中提出的问题,以便及时回复或处理。提问信息界面如下图5-11所示。

图5-11提问信息界面图
5.2.5作业信息界面
管理员可以查看课程作业信息,包括作业内容、提交截止时间等。界面如下图5-12所示。

图5-12作业提交界面图
5.2.6问题反馈界面
管理员可以接收学生或其他用户的问题反馈,并及时处理和回复,以改善平台的服务和用户体验。界面如下图5-13所示。

图5-13问题反馈界面图
6.1 测试目的
在这款产品正式投入使用之前,试用是至关重要的一步。即使某些部分的开发没有出现任何问题,将多个模块组合在一起仍然可能会出现矛盾。就像每个人都有自己的特点,但如果混杂在一起,就会显得凌乱不堪,因此必须确保彼此之间能够达成默契的配合。在测试中,应该仔细检查其中的每一项内容,以确保它们符合预期的标准。如果发现有一些偏离,应该及时进行调整,以确保最终的结果能够达到预期的目标。
6.2 测试用例
系统测试包括:用户登录功能测试、课程信息查看功能测试、通知公告添加、问题解答、密码修改功能测试,如表5-1、5-2、5-3、5-4、5-5所示:
用户登录功能测试:
表5-1 用户登录功能测试表
| 用例名称 | 用户登录系统 |
| 目的 | 测试用户通过正确的用户名和密码可否登录功能 |
| 前提 | 未登录的情况下 |
| 测试流程 | 1) 进入登录页面 2) 输入正确的用户名和密码 |
| 预期结果 | 用户名和密码正确的时候,跳转到登录成功界面,反之则显示错误信息,提示重新输入 |
| 实际结果 | 实际结果与预期结果一致 |
课程信息查看功能测试:
表5-2 课程信息查看功能测试表
| 用例名称 | 课程信息查看 |
| 目的 | 测试课程信息查看功能 |
| 前提 | 用户登录 |
| 测试流程 | 点击课程信息列表 |
| 预期结果 | 可以查看到所有课程信息信息 |
| 实际结果 | 实际结果与预期结果一致 |
管理员添加通知公告界面测试:
表5-3 管理员添加通知公告界面测试表
| 用例名称 | 通知公告发布测试用例 |
| 目的 | 测试通知公告发布功能 |
| 前提 | 用户正常登录情况下 |
| 测试流程 | 1)用户点击通知公告管理,然后点击添加后并填写信息。 2)点击进行提交。 |
| 预期结果 | 提交以后,页面首页会显示新的通知公告信息 |
| 实际结果 | 实际结果与预期结果一致 |
问题解答功能测试:
表5-4问题解答功能测试表
| 用例名称 | 问题解答测试 |
| 目的 | 测试问题解答功能 |
| 前提 | 无 |
| 测试流程 | 1)在问题觖答模块点击问题解答。 2)填写问题点击提交。 |
| 预期结果 | 成功提交信息 |
| 实际结果 | 实际结果与预期结果一致 |
密码修改功能测试:
表5-5 密码修改功能测试表
| 用例名称 | 密码修改测试用例 |
| 目的 | 测试管理员密码修改功能 |
| 前提 | 管理员用户正常登录情况下 |
| 测试流程 | 1)管理员密码修改并完成填写。 2)点击进行提交。 |
| 预期结果 | 使用新的密码可以登录 |
| 实际结果 | 实际结果与预期结果一致 |
6.3 测试结果
通过编写教学管理系统的测试用例,已经检测完毕用户登录模块、课程信息查看模块、通知公告添加模块、问题解答模块、密码修改功能测试,通过这5大模块为教学管理系统的后期推广运营提供了强力的技术支撑。
7总结与展望
在本次系统设计的过程中,我们将深入探讨在线学习平台,从研究背景、目标到实施方案,并详细阐述每一章的内容,以及该系统的硬件和软件环境。其中包含了:需求分析+功能需求+用例图,以此表示系统的功能的流程、模块的处理过程。绘制总体各个结构+流程图,并根据功能细致设计的需要,再来设计数据库的表结构,并绘制E-R图,实现程序接口,然后完成调试。最后,本文进行了总结,并提出了下一步的发展方向。
这个系统使用MySQL数据库,采用Express框架和Node.js技术。系统基本实现:主页、公共管理(轮播图、通知公告)、用户管理、信息管理、课程分类、课程信息、加入信息、提问信息、问题解答、教学班、作业信息、作业提交、问题反馈等功能模块。系统功能流畅、模块清晰,易于更改后期版本的程序细节,实现了效率高与界面友好还有操作方便。
在这次设计中,我通过不断地探索和学习,掌握了Node.js技术和Express框架,并创建了一个在线学习平台,这让我对编写系统的必要性和运行环境有了更深入的了解。为了更好地完成这个项目,我花费了大量的时间,不仅丰富了自己的知识面,并且学习并积累了许多宝贵经验。系统刚开始时,我对Express框架这个技术只是稍微有些了解,但是通过这次基于Express框架的在线学习平台设计,让我更加深入地去探讨了,Express框架运转的原理,从中学到了如何去配置服务器环境和连接数据库。
系统的这一次发展提升了我自己的能力,也学到了框架如何实现基本功能。同时在编程代码各方面也做了的很多尝试,从关注代码错误到做一些小的修改,都有了很大的提高。同时,在撰写论文时,还查阅了大量的参考资料,对论文的结构和文献资料进行了总结和分析。已作出努力,尽量减少错误和走弯路,从一开始的系统功能概念化到逐一实施,并进行了广泛的研究报告。也许后续操作过程中还有很多实现不完美的功能,但我依然会继续学习,努力在以后的软件开发、编号代码中吸取教训,总结不完美之处,努力的在软件开发越来越强。以上是我在本次设计中的总结,希望在未来取得更好的成绩。
参考文献
[1]沙海银,牟映雪.大学生在线自主学习持续意愿与影响因素研究——基于学习者视角的实证分析[J].广州开放大学学报,2024,24(01):8-16+107.
[2]刘芳,田枫,李欣,等.在线学习个性化推荐中多维度学习者模型研究[J].信息技术,2024,(01):44-51.DOI:10.13274/j.cnki.hdzj.2024.01.007.
[3]安全生产线上培训课件赋能企业在线学习平台[J].现代职业安全,2024,(01):2.
[4]刘铁柱.基于活动理论模型的成人在线学习活动设计研究[J].宁波开放大学学报,2023,21(04):9-15.
[5]张新海,和莉.基于大规模高并发的开放大学学习平台的设计与实现[J].信息技术与信息化,2023,(11):95-99.
[6]林桂华,尹辉燕,齐一星,等.企业在线学习平台精品网络课程资源体系建设实践与研究[J].中国电力教育,2023,(11):95-96.DOI:10.19429/j.cnki.cn11-3776/g4.2023.11.035.
[7]王骏,李新房.基于学习通APP的大学生在线学习现状与对策[J].西部素质教育,2023,9(21):162-165.DOI:10.16681/j.cnki.wcqe.202321039.
[8]陶磊,李貌.关于思政课在线学习资源建设的思考[J].学校党建与思想教育,2023,(21):64-67.DOI:10.19865/j.cnki.xxdj.2023.21.017.
[9]Tyson M .Hands-on with MongoDB queryable encryption and Node.js[J].InfoWorld.com,2022,
[10]Heller M .What is Node.js? The JavaScript runtime explained[J].InfoWorld.com,2022,
[11]Krill P .Deno 1.26 improves Node.js compatibility, npm support[J].InfoWorld.com,2022,
[12]Stefan P ,Sasko R ,Thomas F .M2FaaS: Transparent and fault tolerant FaaSification of Node.js monolith code blocks[J].Future Generation Computer Systems,2022,13557-71.
[13]Krill P .Node.js 18 updates OpenSSL support, enables fetch API[J].InfoWorld.com,2022,
[14]暴宁.基于Node.js的高并发物联网平台研究与实现[D].天津工业大学,2022.DOI:10.27357/d.cnki.gtgyu.2022.000406.
[15]朱君,赵梓同.基于Node.js的旅游资源可视化构建平台设计与实现[J].电子技术与软件工程,2022,(03):62-66.
[16]裴之蕈,高艳霞.基于Vue和Node.js的手语教学Web平台的设计与实现[J].电脑与信息技术,2021,29(06):33-36+86.DOI:10.19414/j.cnki.1005-1228.2021.06.010.
[17]马艳彬.基于Node.js和Vue框架的竞赛类答题平台管理系统的设计[C]//中国新闻技术工作者联合会.中国新闻技术工作者联合会2021年学术年会论文集.新华社技术局;,2021:6.DOI:10.26914/c.cnkihy.2021.047236.
[18]颜娟.基于Node.js的英语口语考试平台[J].微型电脑应用,2021,37(08):173-175.
[19]黄昇.基于Node.js一站式采购管理平台的研发[J].微型电脑应用,2020,36(10):92-96.
[20]吴彦.基于Node.js的在线教育平台的研究与实现[D].广东工业大学,2020.DOI:10.27029/d.cnki.ggdgu.2020.000875.
致谢
“致谢”意味着论文的结束,也意味着自己的毕业设计顺利完成,同时也代表了自己的大学生涯即将结束,我即将要离开自己敬爱的老师和亲爱的同学们,在这里我首先要感谢的就是所有的老师,“春满江山绿满园,桃李争春露笑颜,东西南北春常在,唯有师恩留心间”,他们无论在我的学业还是在我的生活上付出了所有,对我谆谆教诲;其次我要感谢我的指导老师,他在我的整个毕业设计当中起着引导作用,每当我有困难的时候,他总会第一时间帮助我,引导我进行解决问题,而不是直接告诉我答案,“授人以鱼不如授人以渔”,指导老师的这种做法让我受益终生,同时我也从指导老师身上学习到了许多的开发技巧以及检验,这对我今后的开发起着十分重要的作用;再次,我需要感谢我的同学、室友,他们不仅仅在毕业设计上给我许多帮助意见,在大学同窗四年,他们给过我的帮助太多了,我对他们有太多的不舍,无法用言语表示,我相信在以后的人生道路上只要想到他们,我心里就会很温暖,这种友情是任何感情替代不了的;最后我还要感谢家人,感谢自己,感谢家人对我的支持,感谢自己在学业上的坚持,我相信我以后的道路会越来越好。
免费领取项目源码,请关注❥点赞收藏并私信博主,谢谢~
基于微信小程序的在线学习平台设计与实现
1550

被折叠的 条评论
为什么被折叠?



