摘 要
随着人们对大自然的热爱和对绿色生活的追求,自然旅游已成为全球旅游业中最受欢迎的领域之一。自然旅游让人们有机会远离城市的喧嚣,亲近大自然,感受其神奇和美丽。为了满足人们对自然旅游的需求和信息获取,“自然”旅游网站应运而生。
“自然”旅游网站为游客提供了丰富的自然旅游资源信息,包括景点分类管理、酒店类别管理、房间类型管理、旅游景点管理、门票预定管理、取消门票管理、酒店信息管理、酒店预定管理、取消酒店管理、旅游路线管理、旅游报名管理、取消报名管理、旅游攻略管理、系统管理、通知公告管理、资源管理、交流管理等信息。这些信息帮助游客更好地规划他们的旅程,选择适合他们兴趣和能力的旅游目的地和活动。
自然旅游网站作为连接游客和自然旅游资源的桥梁,为人们提供了便捷、全面和互动的自然旅游体验。它的发展不仅促进了自然旅游的普及和可持续发展,也为保护自然环境和生态系统做出了积极的贡献。
系统通过浏览器与服务器进行通信,实现数据的交互与变更。本网站通过科学的管理方式、便捷的服务提高了工作效率,减少了数据存储上的错误和遗漏。“自然”旅游网站使用Java语言,采用基于 MVVM模式的springboot技术进行开发,使用 Eclipse 编译器编写,数据方面主要采用的是微软的MySQL关系型数据库来作为数据存储媒介。
关键词:“自然”旅游网站;Java语言;springboot技术
Springboot "Nature" tourism website
Abstract
With people's love for nature and pursuit of green living, natural tourism has become one of the most popular fields in the global tourism industry. Natural tourism provides people with the opportunity to stay away from the hustle and bustle of cities, get close to nature, and experience its wonders and beauty. In order to meet people's needs and information acquisition for natural tourism, "nature" tourism websites have emerged.
The "Nature" tourism website provides tourists with rich natural tourism resource information, including scenic spot classification management, hotel category management, room type management, tourist attraction management, ticket reservation management, cancellation ticket management, hotel information management, hotel reservation management, cancellation hotel management, tourism route management, tourism registration management, cancellation registration management, tourism strategy management, system management, notification and announcement management Information on resource management, communication management, etc. These pieces of information help tourists better plan their journeys and choose tourism destinations and activities that suit their interests and abilities.
As a bridge connecting tourists and natural tourism resources, natural tourism websites provide people with convenient, comprehensive, and interactive natural tourism experiences. Its development has not only promoted the popularization and sustainable development of natural tourism, but also made positive contributions to the protection of the natural environment and ecosystem.
The system communicates with the server through a browser to achieve data exchange and change. This website has improved work efficiency and reduced errors and omissions in data storage through scientific management and convenient services. The "Nature" tourism website is developed using Java language and Springboot technology based on MVVM pattern. It is written using Eclipse compiler and mainly uses Microsoft's MySQL relational database as the data storage medium.
Keywords: "Nature" tourism website; Java language; Springboot technology
目 录
随着经济水平的提高,国内的旅游业发展快速,但是相对来说,国内旅游业发展的程度并不能完全适应经济的发展和人民生活水平提高的需要。因此国内旅游业在国民经济中的地位和作用凸显重要。
但国内旅游产业管理滞后,基础弱,企业效益差,信息化较低。旅游行政管理部门的管理方式些许落后,缺少信息化管理,信息沟通渠道不顺畅等一系列问题。面对挑战和挫折,国内旅游产业必须转变旧观念,勇于创新,打破传统理念,提供各种资源,这样一来使整个行业有了崭新的一幕。同时要加强旅游信息化的建设,不断提高各级管理部门的管理能力和工作效率,简化办事的程序,减少工作的成本,加快信息的传播速度,多做宣传,提高信息的真实性;另一方面通过开展旅游产业来满足游客的需求,提升旅游的服务质量,缩减成本,转变旅游企业传统经营模式,这样做的话不仅提高整个旅游产业的素质,而且提升旅游产业的信息化,优化产业的结构和资源。进而带动许多产业的发展,提高就业机率,对经济的发展有着积极的推动作用。
随着经济水平的提高,国内的旅游业发展快速,但是相对来说,国内旅游业发展的程度并不能完全适应经济的发展和人民生活水平提高的需要。因此国内旅游业在国民经济中的地位和作用凸显重要。
但国内旅游产业管理滞后,基础弱,企业效益差,信息化较低。旅游行政管理部门的管理方式些许落后,缺少信息化管理,信息沟通渠道不顺畅等一系列问题。面对挑战和挫折,国内旅游产业必须转变旧观念,勇于创新,打破传统理念,提供各种资源,这样一来使整个行业有了崭新的一幕。同时要加强旅游信息化的建设,不断提高各级管理部门的管理能力和工作效率,简化办事的程序,减少工作的成本,加快信息的传播速度,多做宣传,提高信息的真实性;另一方面通过开展旅游产业来满足游客的需求,提升旅游的服务质量,缩减成本,转变旅游企业传统经营模式,这样做的话不仅提高整个旅游产业的素质,而且提升旅游产业的信息化,优化产业的结构和资源。进而带动许多产业的发展,提高就业机率,对经济的发展有着积极的推动作用。
至今为止,游客们是国内旅游行业最主要的客户,国内的一些旅游部门还在完善信息化方面的内容与工作,在这种背景下这些部门会通过建立“自然”旅游网站来宣传当地的风土人情,这样才可以与其他行业有一定的竞争能力。
第一章是绪论,本文章的开头部分,对本题目的研究背景和研究意义等一些做文字性的描述。
第二章研究了“自然”旅游网站的所采用的开发技术和开发工具。
第三章是系统分析部分,包括系统总体需求描述、功能性角度分析系统需求、非功能性等各个方面分析系统是否可以实现。
第四章是系统设计部分,本文章的重要部分,提供了系统架构的详细设计和一些主要功能模块的设计说明。
第五章是系统的具体实现,介绍系统的各个模块的具体实现。
第六章在前几章的基础上对系统进行测试和运行。
最后对系统进行了认真的总结,以此对未来有一个新的展望。
本系统前端部分基于MVVM模式进行开发,采用B/S模式,后端部分基于Java的springboot框架进行开发。
前端部分:前端框架采用了比较流行的渐进式JavaScript框架Vue.js。使用Vue-Router和Vuex实现动态路由和全局状态管理,Ajax实现前后端通信,Element UI组件库使页面快速成型,项目前端通过栅格布局实现响应式,可适应PC端、平板端、手机端等不同屏幕大小尺寸的完美布局展示。
后端部分:采用springboot作为开发框架,同时集成MyBatis、Redis等相关技术。
MVVM是Model-View-ViewModel的简写。它本质上就是MVC 的改进版。MVVM 就是将其中的View 的状态和行为抽象化,让我们将视图 UI 和业务逻辑分开。当然这些事 ViewModel 已经帮我们做了,它可以取出 Model 的数据同时帮忙处理 View 中由于需要展示内容而涉及的业务逻辑。微软的WPF带来了新的技术体验,如Silverlight、音频、视频、3D、动画……,这导致了软件UI层更加细节化、可定制化。同时,在技术层面,WPF也带来了 诸如Binding、Dependency Property、Routed Events、Command、DataTemplate、ControlTemplate等新特性。MVVM(Model-View-ViewModel)框架的由来便是MVP(Model-View-Presenter)模式与WPF结合的应用方式时发展演变过来的一种新型架构框架。它立足于原有MVP框架并且把WPF的新特性糅合进去,以应对客户日益复杂的需求变化。
科技的进步,给日常带来许多便利:教室的投影器用到了虚拟成像技术,数码相机用到了光电检测技术,比如超市货物进出库的记录需要一个信息仓库。这个信息仓库就是数据库,而这次的“自然”旅游网站也需要这项技术的支持。
用MySQL这个软件,是因为它能接受多个使用者访问,而且里面存在Archive等。它会先把数据进行分类,然后分别保存在表里,这样的特别操作就会提高数据管理系统自身的速度,让数据库能被灵活运用。MySQL的代码是公开的,而且允许别人二次编译升级。这个特点能够降低使用者的成本,再搭配合适的软件后形成一个良好的网站系统。虽然它有缺点,但是综合各方面来说,它是使用者的主流运用的对象[8]。
B/S(Browser/Server)比前身架构更为省事的架构。它借助Web server完成数据的传递交流。只需要下载浏览器作为客户端,那么工作就达到“瘦身”效果, 不需要考虑不停装软件的问题。
Spring框架是Java平台上的一种开源应用框架,提供具有控制反转特性的容器。尽管Spring框架自身对编程模型没有限制,但其在Java应用中的频繁使用让它备受青睐,以至于后来让它作为EJB(EnterpriseJavaBeans)模型的补充,甚至是替补。Spring框架为开发提供了一系列的解决方案,比如利用控制反转的核心特性,并通过依赖注入实现控制反转来实现管理对象生命周期容器化,利用面向切面编程进行声明式的事务管理,整合多种持久化技术管理数据访问,提供大量优秀的Web框架方便开发等等。Spring框架具有控制反转(IOC)特性,IOC旨在方便项目维护和测试,它提供了一种通过Java的反射机制对Java对象进行统一的配置和管理的方法。Spring框架利用容器管理对象的生命周期,容器可以通过扫描XML文件或类上特定Java注解来配置对象,开发者可以通过依赖查找或依赖注入来获得对象。Spring框架具有面向切面编程(AOP)框架,SpringAOP框架基于代理模式,同时运行时可配置;AOP框架主要针对模块之间的交叉关注点进行模块化。Spring框架的AOP框架仅提供基本的AOP特性,虽无法与AspectJ框架相比,但通过与AspectJ的集成,也可以满足基本需求。Spring框架下的事务管理、远程访问等功能均可以通过使用SpringAOP技术实现。Spring的事务管理框架为Java平台带来了一种抽象机制,使本地和全局事务以及嵌套事务能够与保存点一起工作,并且几乎可以在Java平台的任何环境中工作。Spring集成多种事务模板,系统可以通过事务模板、XML或Java注解进行事务配置,并且事务框架集成了消息传递和缓存等功能。Spring的数据访问框架解决了开发人员在应用程序中使用数据库时遇到的常见困难。它不仅对Java:JDBC、iBATS/MyBATIs、Hibernate、Java数据对象(JDO)、ApacheOJB和ApacheCayne等所有流行的数据访问框架中提供支持,同时还可以与Spring的事务管理一起使用,为数据访问提供了灵活的抽象。
本次设计基于B/S 模式下,运用Java技术采用的是MySQL数据库和Eclipse实现,总体的可行性共分为以下三个方面。
所谓的技术可行性就是在限定时间,前期拟定的功能能否被满足。在开发设计上是否会遇上解决不了的问题。做完的项目能否被很好地应用,如果存在缺点在后期的维护上是否存在很大的难度。在对这个系统评估后,认定已存在的技术能达成目标。用JSP技术来实现动态的页面,嵌入低依赖性的设计模式,灵活的数据库,配合稳定的服务器,整个系统的运行效率大大提升。由此可见,在技术层面达成目标不是非非之想。
在项目上使用的工具大部分都是是当下流行开源免费的,所以在开发前期,开发时用于项目的经费将会大大降低,不会让开发该软件在项目启动期受到经费的影响,所以经济上还是可行的。尽量用最少的花费去满足用户的需求。省下经费用于人工费,以及设备费用。将在无纸化,高效率的道路上越走越远。
本系统实现功能的操作很简单,普通电脑的常见配置就可以运行本软件,并且只要粗通电脑使用的基本常识就可以流畅的使用本软件。电脑具备连接互联网的能力,并且可以正常访问系统,并不需要操作者有什么高超的能力,只需了解业务流程,并且按照专业知识进行正确操作即可,所以“自然”旅游网站具备操作可行性。
“自然”旅游网站分为两大部分:管理员模块、注册用户模块。
(一)管理员管理模块:
(1)管理员登录:管理员进入到系统登录界面,需要填写正确的登录名、密码、选择权限等信息输入准确无误后登录进入到系统操作界面。管理员的账号是在数据表表中直接设置生成的,不需要进行注册;修改密码:管理员可以随时修改自己进入系统的登录密码,以保证系统的安全性。
(2)管理员功能界面:管理员可以查看首页、系统用户、景点分类管理、酒店类别管理、房间类型管理、旅游景点管理、门票预定管理、取消门票管理、酒店信息管理、酒店预定管理、取消酒店管理、旅游路线管理、旅游报名管理、取消报名管理、旅游攻略管理、系统管理、通知公告管理、资源管理、交流管理等,并且可以根据需要进行相应的操作。
(3)系统用户管理:管理员可以对系统中所有的用户角色进行管控,包含了管理员、注册用户这两种角色,如果需要添加新的用户,点击页面中的“添加”按钮根据提示输入上用户信息,点击“提交”以后在对应的用户界面就可以查看到了,可以点击用户后面的“删除”按钮直接删除某一用户。
(4)轮播图管理:管理员可以对系统前台展示的轮播图以及公告栏进行增删改查,方便用户进行查看。
(5)公告管理:点击“系统公告管理”这个菜单,可以查看到系统中所有添加的系统公告,支持通过标题对系统公告进行查询,添加、删除等操作。
(6)资源管理:当点击“资源管理”这一菜单的时候,会出现资讯列表、资讯分类这两个子菜单,可以对这两个模块进行增删改查操作。
(7)旅游景点管理:用户可以根据景点类型浏览景点的信息,并选中某个景点查看详情,例如:景点名称、景点类型、景点分类、景点图片、联系电话、开放时间、关闭时间照片、门票价格等。
(8)酒店信息管理模块:根据业务需要,管理员对酒店信息的维护、处理等操作。
附管理员功能流程图

(二)注册用户管理模块:
(1)前台首页:进入系统首页,系统以上中下的布局进行展示,首先映入眼帘的是系统的导航栏,下面是旅游资讯,旅游景点推荐、酒店信息推荐。
(2)用户注册:当会员用户想要进入本“自然”旅游网站中对资讯进行查看景点信息的时候,就必须要登录到系统当中,要是新的用户没有“自然”旅游网站的账号的话,点击“注册”按钮,就会进入到新用户注册这个界面上,用户输入对应的账号(必须填写)+密码(必须填写)+确认密码(必须填写,而且要与密码一直)+昵称+邮箱+性别+年龄+联系电话+选择用户身份等等,然后点击“注册”,系统在用户这一数据库中会查询账号是不是存在,两次密码是不是一样,都填写正确就会注册成功,然后再进行登录,如果是之前已经注册过的用户很长时间没有使用,忘记密码,也可以点击“忘记密码”进行找回。
(3)用户登录:系统中的前台上注册后的用户是可以通过自己的账户名和密码进行登录的,当用户输入完整的自己的账户名和密码信息并点击“登录”按钮后,将会首先验证输入的有没有空数据,再次验证输入的账户名+密码和数据库中当前保存的用户信息是否一致,只有在一致后将会登录成功并自动跳转到“自然”旅游网站的首页中;否则将会提示相应错误信息。
(4)密码修改:用户使用该系统注册完成后,用户对登录密码有修改需求时,系统也可以提供用户修改密码权限。系统中所有的操作者能够变更自己的密码信息,执行该功能首先必须要登入系统,然后选择密码变更选项以后在给定的文本框中填写初始密码和新密码来完成修改密码的操作。在填写的时候,假如两次密码填写存在差异,那么此次密码变更操作失败。
(5)我的账户:当用户点击首页左上角“用户”这个按钮,下面会出现“我的账户”、“个人中心”和“退出”这三个子菜单,点击“我的账户”可以对个人的资料、登录密码的信息进行修改,点击“个人中心”可查看个人首页、门票预定、取消消门票、酒店预定、取消酒店、旅游报名、取消报名、论坛列表、收藏等信息,点击“退出”按钮即可退出系统登录册登录界面:注册用户是可以通过自己的账户名和密码进行登录的,当用户输入完整的自己的账户名和密码信息并点击“登录”按钮后,将会首先验证输入的有没有空数据,再次验证输入的账户名+密码和数据库中当前保存的用户信息是否一致,只有在一致后将会登录成功并自动跳转到“自然”旅游网站的首页中;否则将会提示相应错误信息。
(6)通知公告:用户点击“通知公告”菜单显示管理员在后台发布的所有的网站公告信息,可以查看通知公告详情。
(7)旅游资讯:用户点击“旅游资讯”菜单显示管理员在后台发布的所有的旅游信息,可以查看通知景点介绍的相关介绍,还可以进行搜索。
(8)旅游路线:用户点击“旅游路线”菜单显示管理员在后台发布的所有的旅游路线信息,包括旅游社名称、联系电话,还可以对关键字进行搜索。
附注册用户功能流程图

“自然”旅游网站的安全性、可靠性、性能和可扩展性是其重要的考量因素,它们不仅满足了用户对于功能性的要求,还为用户提供了更多的便利。根据表格3-1,我们可以清楚地看到这一点:
表3-1 “自然”旅游网站非功能需求表
| 安全性 | 主要指“自然”旅游网站数据库的安装,数据库的使用和密码的设定必须合乎规范。 |
| 可靠性 | 可靠性是指“自然”旅游网站能够安装用户的指示进行操作,经过测试,可靠性90%以上。 |
| 性能 | 性能是影响“自然”旅游网站占据市场的必要条件,所以性能最好要佳才好。 |
| 可扩展性 | 比如数据库预留多个属性,比如接口的使用等确保了系统的非功能性需求。 |
| 易用性 | 用户只要跟着“自然”旅游网站的页面展示内容进行操作,就可以了。 |
| 可维护性 | “自然”旅游网站开发的可维护性是非常重要的,经过测试,可维护性没有问题 |
系统业务流程图,如图所示:

图3-2登录流程图

图3-3添加信息流程图

图3-4注册信息流程图
-
- 系统用例分析
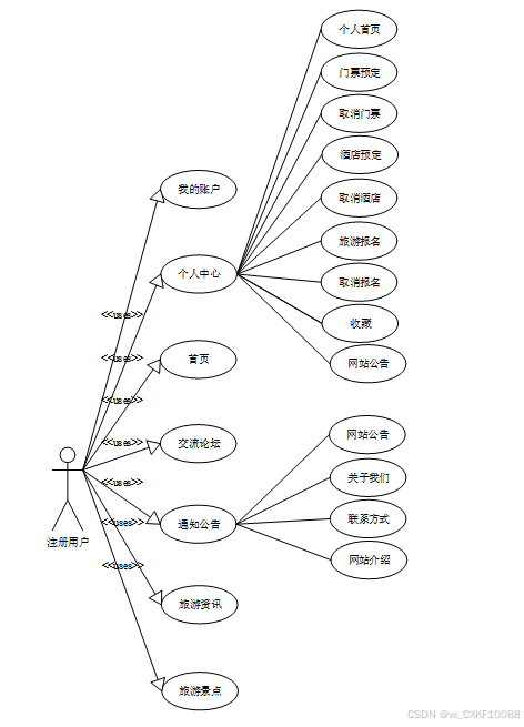
注册用户用例图如下所示。

图3-5注册用户用例图
管理员用例图如下所示。

图3-6 管理员用例图
目前B/S体系的系统主要的数据访问方式是:通过浏览器页面用户可以进入系统,系统可以自动对用户向服务器发送的请求进行处理,处理请求是在系统后台中进行的,用户在浏览器页面上进行相应操作,就能够看到服务端传递的处理结果。“自然”旅游网站主要分为视图-模型-控制三层架构设计。在视图层中,主要是操作在服务器端向客户端反馈并显示的数据,在模型层中,主要处理相关的业务逻辑、数据整合等,最后的控制层它介于视图和模型之间,主要是调整两层之间的关系,最终落实数据的传递。
系统架构图如下图所示。

图4-1系统架构图
系统设计的目的是分析系统包括的所有功能结构,为开发人员设计开发和实现系统做好准备工作。经过前期的需求调查、分析和整理之后,确定的总体需求主要包括多个模块,分别是:首页、系统用户(管理员、注册用户)、景点分类管理(景点分类列表、景点分类添加)、酒店类别管理(酒店类别列表、酒店类别添加)、房间类型管理(房间类型列表、房间类型添加)、旅游景点管理(旅游景点列表、旅游景点添加)、门票预定管理(门票预定列表)、取消门票管理(取消门票列表)、酒店信息管理(酒店信息列表、酒店信息添加)、酒店预定管理(酒店预定列表)、取消酒店管理(取消酒店列表)、旅游路线管理(旅游路线列表、旅游路线添加)、旅游报名管理(旅游报名列表)、取消报名管理(取消报名列表)、旅游攻略管理(旅游攻略列表、旅游攻略添加)、系统管理(轮播图管理)、通知公告管理(通知公告)、资源管理(资讯列表、资讯分类)、交流管理(论坛列表、论坛分类)。系统整体角色分为两个部分,一是注册用户、二是管理员。权限分布也是很明显,管理员可以实现对用户的增加以及删除,是最高权限拥有者。
系统功能结构图如下图所示。

图4-2系统功能结构图
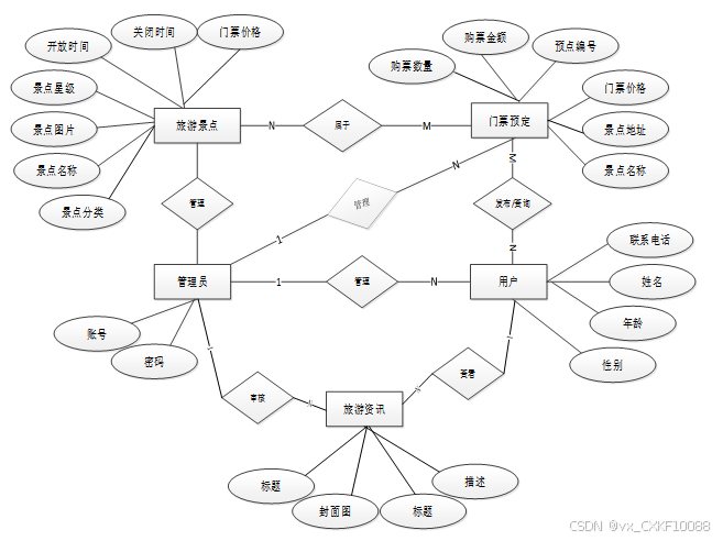
根据前面的数据流程图,结合系统的功能模块设计,设计出符合系统的各信息实体。
系统总体ER图如下图所示。

图4-4系统总体ER图
数据库逻辑结构就是将E-R图在数据库中用具体的字段进行描述。用字段和数据类型描述来使对象特征实体化,最后形成具有一定逻辑关系的数据库表结构。“自然”旅游网站所需要的部分数据结构表如下表所示。
数据库表结构文档
| 编号 | 名称 | 数据类型 | 长度 | 小数位 | 允许空值 | 主键 | 默认值 | 说明 |
| 1 | token_id | int | 10 | 0 | N | Y | 临时访问牌ID | |
| 2 | token | varchar | 64 | 0 | Y | N | 临时访问牌 | |
| 3 | info | text | 65535 | 0 | Y | N | ||
| 4 | maxage | int | 10 | 0 | N | N | 2 | 最大寿命:默认2小时 |
| 5 | create_time | timestamp | 19 | 0 | N | N | CURRENT_TIMESTAMP | 创建时间: |
| 6 | update_time | timestamp | 19 | 0 | N | N | CURRENT_TIMESTAMP | 更新时间: |
| 7 | user_id | int | 10 | 0 | N | N | 0 | 用户编号: |
| 编号 | 名称 | 数据类型 | 长度 | 小数位 | 允许空值 | 主键 | 默认值 | 说明 |
| 1 | article_id | mediumint | 8 | 0 | N | Y | 文章id:[0,8388607] | |
| 2 | title | varchar | 125 | 0 | N | Y | 标题:[0,125]用于文章和html的title标签中 | |
| 3 | type | varchar | 64 | 0 | N | N | 0 | 文章分类:[0,1000]用来搜索指定类型的文章 |
| 4 | hits | int | 10 | 0 | N | N | 0 | 点击数:[0,1000000000]访问这篇文章的人次 |
| 5 | praise_len | int | 10 | 0 | N | N | 0 | 点赞数 |
| 6 | create_time | timestamp | 19 | 0 | N | N | CURRENT_TIMESTAMP | 创建时间: |
| 7 | update_time | timestamp | 19 | 0 | N | N | CURRENT_TIMESTAMP | 更新时间: |
| 8 | source | varchar | 255 | 0 | Y | N | 来源:[0,255]文章的出处 | |
| 9 | url | varchar | 255 | 0 | Y | N | 来源地址:[0,255]用于跳转到发布该文章的网站 | |
| 10 | tag | varchar | 255 | 0 | Y | N | 标签:[0,255]用于标注文章所属相关内容,多个标签用空格隔开 | |
| 11 | content | longtext | 2147483647 | 0 | Y | N | 正文:文章的主体内容 | |
| 12 | img | varchar | 255 | 0 | Y | N | 封面图 | |
| 13 | description | text | 65535 | 0 | Y | N | 文章描述 |
| 编号 | 名称 | 数据类型 | 长度 | 小数位 | 允许空值 | 主键 | 默认值 | 说明 |
| 1 | type_id | smallint | 5 | 0 | N | Y | 分类ID:[0,10000] | |
| 2 | display | smallint | 5 | 0 | N | N | 100 | 显示顺序:[0,1000]决定分类显示的先后顺序 |
| 3 | name | varchar | 16 | 0 | N | N | 分类名称:[2,16] | |
| 4 | father_id | smallint | 5 | 0 | N | N | 0 | 上级分类ID:[0,32767] |
| 5 | description | varchar | 255 | 0 | Y | N | 描述:[0,255]描述该分类的作用 | |
| 6 | icon | text | 65535 | 0 | Y | N | 分类图标: | |
| 7 | url | varchar | 255 | 0 | Y | N | 外链地址:[0,255]如果该分类是跳转到其他网站的情况下,就在该URL上设置 | |
| 8 | create_time | timestamp | 19 | 0 | N | N | CURRENT_TIMESTAMP | 创建时间: |
| 9 | update_time | timestamp | 19 | 0 | N | N | CURRENT_TIMESTAMP | 更新时间: |
| 编号 | 名称 | 数据类型 | 长度 | 小数位 | 允许空值 | 主键 | 默认值 | 说明 |
| 1 | auth_id | int | 10 | 0 | N | Y | 授权ID: | |
| 2 | user_group | varchar | 64 | 0 | Y | N | 用户组: | |
| 3 | mod_name | varchar | 64 | 0 | Y | N | 模块名: | |
| 4 | table_name | varchar | 64 | 0 | Y | N | 表名: | |
| 5 | page_title | varchar | 255 | 0 | Y | N | 页面标题: | |
| 6 | path | varchar | 255 | 0 | Y | N | 路由路径: | |
| 7 | position | varchar | 32 | 0 | Y | N | 位置: | |
| 8 | mode | varchar | 32 | 0 | N | N | _blank | 跳转方式: |
| 9 | add | tinyint | 3 | 0 | N | N | 1 | 是否可增加: |
| 10 | del | tinyint | 3 | 0 | N | N | 1 | 是否可删除: |
| 11 | set | tinyint | 3 | 0 | N | N | 1 | 是否可修改: |
| 12 | get | tinyint | 3 | 0 | N | N | 1 | 是否可查看: |
| 13 | field_add | text | 65535 | 0 | Y | N | 添加字段: | |
| 14 | field_set | text | 65535 | 0 | Y | N | 修改字段: | |
| 15 | field_get | text | 65535 | 0 | Y | N | 查询字段: | |
| 16 | table_nav_name | varchar | 500 | 0 | Y | N | 跨表导航名称: | |
| 17 | table_nav | varchar | 500 | 0 | Y | N | 跨表导航: | |
| 18 | option | text | 65535 | 0 | Y | N | 配置: | |
| 19 | create_time | timestamp | 19 | 0 | N | N | CURRENT_TIMESTAMP | 创建时间: |
| 20 | update_time | timestamp | 19 | 0 | N | N | CURRENT_TIMESTAMP | 更新时间: |
| 编号 | 名称 | 数据类型 | 长度 | 小数位 | 允许空值 | 主键 | 默认值 | 说明 |
| 1 | cancel_hotel_id | int | 10 | 0 | N | Y | 取消酒店ID | |
| 2 | user_account | int | 10 | 0 | Y | N | 0 | 用户账号 |
| 3 | user_name | varchar | 64 | 0 | Y | N | 用户姓名 | |
| 4 | hotel_name | varchar | 64 | 0 | Y | N | 酒店名称 | |
| 5 | hotel_category | varchar | 64 | 0 | Y | N | 酒店类别 | |
| 6 | hotel_star_rating | varchar | 64 | 0 | Y | N | 酒店星级 | |
| 7 | contact_phone_number | varchar | 64 | 0 | Y | N | 联系电话 | |
| 8 | hotel_address | varchar | 64 | 0 | Y | N | 酒店地址 | |
| 9 | check_in_time | datetime | 19 | 0 | Y | N | 入住时间 | |
| 10 | pre_order_quantity | varchar | 64 | 0 | Y | N | 预定数量 | |
| 11 | booking_amount | varchar | 64 | 0 | Y | N | 预定金额 | |
| 12 | order_number | varchar | 64 | 0 | Y | N | 订单编号 | |
| 13 | reason_for_cancellation | text | 65535 | 0 | Y | N | 取消原因 | |
| 14 | examine_state | varchar | 16 | 0 | N | N | 未审核 | 审核状态 |
| 15 | examine_reply | varchar | 16 | 0 | Y | N | 审核回复 | |
| 16 | recommend | int | 10 | 0 | N | N | 0 | 智能推荐 |
| 17 | create_time | datetime | 19 | 0 | N | N | CURRENT_TIMESTAMP | 创建时间 |
| 18 | update_time | timestamp | 19 | 0 | N | N | CURRENT_TIMESTAMP | 更新时间 |
| 编号 | 名称 | 数据类型 | 长度 | 小数位 | 允许空值 | 主键 | 默认值 | 说明 |
| 1 | cancel_registration_id | int | 10 | 0 | N | Y | 取消报名ID | |
| 2 | user_account | int | 10 | 0 | Y | N | 0 | 用户账号 |
| 3 | user_name | varchar | 64 | 0 | Y | N | 用户姓名 | |
| 4 | route_name | varchar | 64 | 0 | Y | N | 路线名称 | |
| 5 | travel_agency_name | varchar | 64 | 0 | Y | N | 旅行社名 | |
| 6 | contact_phone_number | varchar | 64 | 0 | Y | N | 联系电话 | |
| 7 | registration_date | date | 10 | 0 | Y | N | 报名日期 | |
| 8 | number_of_applicants | varchar | 64 | 0 | Y | N | 报名人数 | |
| 9 | registration_amount | varchar | 64 | 0 | Y | N | 报名金额 | |
| 10 | order_number | varchar | 64 | 0 | Y | N | 订单编号 | |
| 11 | reason_for_cancellation | text | 65535 | 0 | Y | N | 取消原因 | |
| 12 | examine_state | varchar | 16 | 0 | N | N | 未审核 | 审核状态 |
| 13 | examine_reply | varchar | 16 | 0 | Y | N | 审核回复 | |
| 14 | recommend | int | 10 | 0 | N | N | 0 | 智能推荐 |
| 15 | create_time | datetime | 19 | 0 | N | N | CURRENT_TIMESTAMP | 创建时间 |
| 16 | update_time | timestamp | 19 | 0 | N | N | CURRENT_TIMESTAMP | 更新时间 |
| 编号 | 名称 | 数据类型 | 长度 | 小数位 | 允许空值 | 主键 | 默认值 | 说明 |
| 1 | cancel_tickets_id | int | 10 | 0 | N | Y | 取消门票ID | |
| 2 | user_account | int | 10 | 0 | Y | N | 0 | 用户账号 |
| 3 | user_name | varchar | 64 | 0 | Y | N | 用户姓名 | |
| 4 | attraction_name | varchar | 64 | 0 | Y | N | 景点名称 | |
| 5 | admission_price | varchar | 64 | 0 | Y | N | 门票价格 | |
| 6 | attraction_address | varchar | 64 | 0 | Y | N | 景点地址 | |
| 7 | booking_time | date | 10 | 0 | Y | N | 预定时间 | |
| 8 | number_of_tickets_purchased | varchar | 64 | 0 | Y | N | 购票数量 | |
| 9 | ticket_purchase_amount | varchar | 64 | 0 | Y | N | 购票金额 | |
| 10 | booking_number | varchar | 64 | 0 | Y | N | 预定编号 | |
| 11 | reason_for_cancellation | text | 65535 | 0 | Y | N | 取消原因 | |
| 12 | examine_state | varchar | 16 | 0 | N | N | 未审核 | 审核状态 |
| 13 | examine_reply | varchar | 16 | 0 | Y | N | 审核回复 | |
| 14 | recommend | int | 10 | 0 | N | N | 0 | 智能推荐 |
| 15 | create_time | datetime | 19 | 0 | N | N | CURRENT_TIMESTAMP | 创建时间 |
| 16 | update_time | timestamp | 19 | 0 | N | N | CURRENT_TIMESTAMP | 更新时间 |
表classification_of_tourist_attractions (景点分类)
| 编号 | 名称 | 数据类型 | 长度 | 小数位 | 允许空值 | 主键 | 默认值 | 说明 |
| 1 | classification_of_tourist_attractions_id | int | 10 | 0 | N | Y | 景点分类ID | |
| 2 | classification_of_tourist_attractions | varchar | 64 | 0 | Y | N | 景点分类 | |
| 3 | recommend | int | 10 | 0 | N | N | 0 | 智能推荐 |
| 4 | create_time | datetime | 19 | 0 | N | N | CURRENT_TIMESTAMP | 创建时间 |
| 5 | update_time | timestamp | 19 | 0 | N | N | CURRENT_TIMESTAMP | 更新时间 |
| 编号 | 名称 | 数据类型 | 长度 | 小数位 | 允许空值 | 主键 | 默认值 | 说明 |
| 1 | collect_id | int | 10 | 0 | N | Y | 收藏ID: | |
| 2 | user_id | int | 10 | 0 | N | N | 0 | 收藏人ID: |
| 3 | source_table | varchar | 255 | 0 | Y | N | 来源表: | |
| 4 | source_field | varchar | 255 | 0 | Y | N | 来源字段: | |
| 5 | source_id | int | 10 | 0 | N | N | 0 | 来源ID: |
| 6 | title | varchar | 255 | 0 | Y | N | 标题: | |
| 7 | img | varchar | 255 | 0 | Y | N | 封面: | |
| 8 | create_time | timestamp | 19 | 0 | N | N | CURRENT_TIMESTAMP | 创建时间: |
| 9 | update_time | timestamp | 19 | 0 | N | N | CURRENT_TIMESTAMP | 更新时间: |
| 编号 | 名称 | 数据类型 | 长度 | 小数位 | 允许空值 | 主键 | 默认值 | 说明 |
| 1 | comment_id | int | 10 | 0 | N | Y | 评论ID: | |
| 2 | user_id | int | 10 | 0 | N | N | 0 | 评论人ID: |
| 3 | reply_to_id | int | 10 | 0 | N | N | 0 | 回复评论ID:空为0 |
| 4 | content | longtext | 2147483647 | 0 | Y | N | 内容: | |
| 5 | nickname | varchar | 255 | 0 | Y | N | 昵称: | |
| 6 | avatar | varchar | 255 | 0 | Y | N | 头像地址:[0,255] | |
| 7 | create_time | timestamp | 19 | 0 | N | N | CURRENT_TIMESTAMP | 创建时间: |
| 8 | update_time | timestamp | 19 | 0 | N | N | CURRENT_TIMESTAMP | 更新时间: |
| 9 | source_table | varchar | 255 | 0 | Y | N | 来源表: | |
| 10 | source_field | varchar | 255 | 0 | Y | N | 来源字段: | |
| 11 | source_id | int | 10 | 0 | N | N | 0 | 来源ID: |
| 编号 | 名称 | 数据类型 | 长度 | 小数位 | 允许空值 | 主键 | 默认值 | 说明 |
| 1 | forum_id | mediumint | 8 | 0 | N | Y | 论坛id | |
| 2 | display | smallint | 5 | 0 | N | N | 100 | 排序 |
| 3 | user_id | mediumint | 8 | 0 | N | N | 0 | 用户ID |
| 4 | nickname | varchar | 16 | 0 | Y | N | 昵称:[0,16] | |
| 5 | praise_len | int | 10 | 0 | Y | N | 0 | 点赞数 |
| 6 | hits | int | 10 | 0 | N | N | 0 | 访问数 |
| 7 | title | varchar | 125 | 0 | N | N | 标题 | |
| 8 | keywords | varchar | 125 | 0 | Y | N | 关键词 | |
| 9 | description | varchar | 255 | 0 | Y | N | 描述 | |
| 10 | url | varchar | 255 | 0 | Y | N | 来源地址 | |
| 11 | tag | varchar | 255 | 0 | Y | N | 标签 | |
| 12 | img | text | 65535 | 0 | Y | N | 封面图 | |
| 13 | content | longtext | 2147483647 | 0 | Y | N | 正文 | |
| 14 | create_time | timestamp | 19 | 0 | N | N | CURRENT_TIMESTAMP | 创建时间: |
| 15 | update_time | timestamp | 19 | 0 | N | N | CURRENT_TIMESTAMP | 更新时间: |
| 16 | avatar | varchar | 255 | 0 | Y | N | 发帖人头像: | |
| 17 | type | varchar | 64 | 0 | N | N | 0 | 论坛分类:[0,1000]用来搜索指定类型的论坛帖 |
| 编号 | 名称 | 数据类型 | 长度 | 小数位 | 允许空值 | 主键 | 默认值 | 说明 |
| 1 | type_id | smallint | 5 | 0 | N | Y | 分类ID:[0,10000] | |
| 2 | name | varchar | 16 | 0 | N | N | 分类名称:[2,16] | |
| 3 | description | varchar | 255 | 0 | Y | N | 描述:[0,255]描述该分类的作用 | |
| 4 | url | varchar | 255 | 0 | Y | N | 外链地址:[0,255]如果该分类是跳转到其他网站的情况下,就在该URL上设置 | |
| 5 | father_id | smallint | 5 | 0 | N | N | 0 | 上级分类ID:[0,32767] |
| 6 | icon | varchar | 255 | 0 | Y | N | 分类图标: | |
| 7 | create_time | timestamp | 19 | 0 | N | N | CURRENT_TIMESTAMP | 创建时间: |
| 8 | update_time | timestamp | 19 | 0 | N | N | CURRENT_TIMESTAMP | 更新时间: |
| 编号 | 名称 | 数据类型 | 长度 | 小数位 | 允许空值 | 主键 | 默认值 | 说明 |
| 1 | hits_id | int | 10 | 0 | N | Y | 点赞ID: | |
| 2 | user_id | int | 10 | 0 | N | N | 0 | 点赞人: |
| 3 | create_time | timestamp | 19 | 0 | N | N | CURRENT_TIMESTAMP | 创建时间: |
| 4 | update_time | timestamp | 19 | 0 | N | N | CURRENT_TIMESTAMP | 更新时间: |
| 5 | source_table | varchar | 255 | 0 | Y | N | 来源表: | |
| 6 | source_field | varchar | 255 | 0 | Y | N | 来源字段: | |
| 7 | source_id | int | 10 | 0 | N | N | 0 | 来源ID: |
| 编号 | 名称 | 数据类型 | 长度 | 小数位 | 允许空值 | 主键 | 默认值 | 说明 |
| 1 | hotel_category_id | int | 10 | 0 | N | Y | 酒店类别ID | |
| 2 | hotel_category | varchar | 64 | 0 | Y | N | 酒店类别 | |
| 3 | recommend | int | 10 | 0 | N | N | 0 | 智能推荐 |
| 4 | create_time | datetime | 19 | 0 | N | N | CURRENT_TIMESTAMP | 创建时间 |
| 5 | update_time | timestamp | 19 | 0 | N | N | CURRENT_TIMESTAMP | 更新时间 |
| 编号 | 名称 | 数据类型 | 长度 | 小数位 | 允许空值 | 主键 | 默认值 | 说明 |
| 1 | hotel_information_id | int | 10 | 0 | N | Y | 酒店信息ID | |
| 2 | hotel_name | varchar | 64 | 0 | Y | N | 酒店名称 | |
| 3 | hotel_category | varchar | 64 | 0 | Y | N | 酒店类别 | |
| 4 | hotel_pictures | varchar | 255 | 0 | Y | N | 酒店图片 | |
| 5 | hotel_star_rating | varchar | 64 | 0 | Y | N | 酒店星级 | |
| 6 | room_type | varchar | 64 | 0 | Y | N | 房间类型 | |
| 7 | room_unit_price | int | 10 | 0 | Y | N | 0 | 房间单价 |
| 8 | contact_phone_number | varchar | 64 | 0 | Y | N | 联系电话 | |
| 9 | hotel_address | varchar | 64 | 0 | Y | N | 酒店地址 | |
| 10 | hotel_details | text | 65535 | 0 | Y | N | 酒店详情 | |
| 11 | hits | int | 10 | 0 | N | N | 0 | 点击数 |
| 12 | praise_len | int | 10 | 0 | N | N | 0 | 点赞数 |
| 13 | recommend | int | 10 | 0 | N | N | 0 | 智能推荐 |
| 14 | create_time | datetime | 19 | 0 | N | N | CURRENT_TIMESTAMP | 创建时间 |
| 15 | update_time | timestamp | 19 | 0 | N | N | CURRENT_TIMESTAMP | 更新时间 |
| 编号 | 名称 | 数据类型 | 长度 | 小数位 | 允许空值 | 主键 | 默认值 | 说明 |
| 1 | hotel_reservations_id | int | 10 | 0 | N | Y | 酒店预定ID | |
| 2 | user_account | int | 10 | 0 | Y | N | 0 | 用户账号 |
| 3 | user_name | varchar | 64 | 0 | Y | N | 用户姓名 | |
| 4 | hotel_name | varchar | 64 | 0 | Y | N | 酒店名称 | |
| 5 | hotel_category | varchar | 64 | 0 | Y | N | 酒店类别 | |
| 6 | hotel_star_rating | varchar | 64 | 0 | Y | N | 酒店星级 | |
| 7 | room_type | varchar | 64 | 0 | Y | N | 房间类型 | |
| 8 | room_unit_price | int | 10 | 0 | Y | N | 0 | 房间单价 |
| 9 | contact_phone_number | varchar | 64 | 0 | Y | N | 联系电话 | |
| 10 | hotel_address | varchar | 64 | 0 | Y | N | 酒店地址 | |
| 11 | check_in_time | datetime | 19 | 0 | Y | N | 入住时间 | |
| 12 | pre_order_quantity | int | 10 | 0 | Y | N | 0 | 预定数量 |
| 13 | booking_amount | varchar | 64 | 0 | Y | N | 预定金额 | |
| 14 | order_number | varchar | 64 | 0 | Y | N | 订单编号 | |
| 15 | pay_state | varchar | 16 | 0 | N | N | 未支付 | 支付状态 |
| 16 | pay_type | varchar | 16 | 0 | Y | N | 支付类型: 微信、支付宝、网银 | |
| 17 | recommend | int | 10 | 0 | N | N | 0 | 智能推荐 |
| 18 | create_time | datetime | 19 | 0 | N | N | CURRENT_TIMESTAMP | 创建时间 |
| 19 | update_time | timestamp | 19 | 0 | N | N | CURRENT_TIMESTAMP | 更新时间 |
| 编号 | 名称 | 数据类型 | 长度 | 小数位 | 允许空值 | 主键 | 默认值 | 说明 |
| 1 | notice_id | mediumint | 8 | 0 | N | Y | 公告id: | |
| 2 | title | varchar | 125 | 0 | N | N | 标题: | |
| 3 | content | longtext | 2147483647 | 0 | Y | N | 正文: | |
| 4 | create_time | timestamp | 19 | 0 | N | N | CURRENT_TIMESTAMP | 创建时间: |
| 5 | update_time | timestamp | 19 | 0 | N | N | CURRENT_TIMESTAMP | 更新时间: |
| 编号 | 名称 | 数据类型 | 长度 | 小数位 | 允许空值 | 主键 | 默认值 | 说明 |
| 1 | praise_id | int | 10 | 0 | N | Y | 点赞ID: | |
| 2 | user_id | int | 10 | 0 | N | N | 0 | 点赞人: |
| 3 | create_time | timestamp | 19 | 0 | N | N | CURRENT_TIMESTAMP | 创建时间: |
| 4 | update_time | timestamp | 19 | 0 | N | N | CURRENT_TIMESTAMP | 更新时间: |
| 5 | source_table | varchar | 255 | 0 | Y | N | 来源表: | |
| 6 | source_field | varchar | 255 | 0 | Y | N | 来源字段: | |
| 7 | source_id | int | 10 | 0 | N | N | 0 | 来源ID: |
| 8 | status | bit | 1 | 0 | N | N | 1 | 点赞状态:1为点赞,0已取消 |
| 编号 | 名称 | 数据类型 | 长度 | 小数位 | 允许空值 | 主键 | 默认值 | 说明 |
| 1 | registered_users_id | int | 10 | 0 | N | Y | 注册用户ID | |
| 2 | user_name | varchar | 64 | 0 | Y | N | 用户姓名 | |
| 3 | user_gender | varchar | 64 | 0 | Y | N | 用户性别 | |
| 4 | user_age | int | 10 | 0 | Y | N | 0 | 用户年龄 |
| 5 | contact_phone_number | varchar | 16 | 0 | Y | N | 联系电话 | |
| 6 | examine_state | varchar | 16 | 0 | N | N | 已通过 | 审核状态 |
| 7 | recommend | int | 10 | 0 | N | N | 0 | 智能推荐 |
| 8 | user_id | int | 10 | 0 | N | N | 0 | 用户ID |
| 9 | create_time | datetime | 19 | 0 | N | N | CURRENT_TIMESTAMP | 创建时间 |
| 10 | update_time | timestamp | 19 | 0 | N | N | CURRENT_TIMESTAMP | 更新时间 |
| 编号 | 名称 | 数据类型 | 长度 | 小数位 | 允许空值 | 主键 | 默认值 | 说明 |
| 1 | room_type_id | int | 10 | 0 | N | Y | 房间类型ID | |
| 2 | room_type | varchar | 64 | 0 | Y | N | 房间类型 | |
| 3 | recommend | int | 10 | 0 | N | N | 0 | 智能推荐 |
| 4 | create_time | datetime | 19 | 0 | N | N | CURRENT_TIMESTAMP | 创建时间 |
| 5 | update_time | timestamp | 19 | 0 | N | N | CURRENT_TIMESTAMP | 更新时间 |
| 编号 | 名称 | 数据类型 | 长度 | 小数位 | 允许空值 | 主键 | 默认值 | 说明 |
| 1 | sensitive_vocabulary_id | int | 10 | 0 | N | Y | 敏感词汇ID | |
| 2 | sensitive_vocabulary | varchar | 64 | 0 | Y | N | 敏感词汇 | |
| 3 | create_time | datetime | 19 | 0 | N | N | CURRENT_TIMESTAMP | 创建时间 |
| 4 | update_time | timestamp | 19 | 0 | N | N | CURRENT_TIMESTAMP | 更新时间 |
| 编号 | 名称 | 数据类型 | 长度 | 小数位 | 允许空值 | 主键 | 默认值 | 说明 |
| 1 | slides_id | int | 10 | 0 | N | Y | 轮播图ID: | |
| 2 | title | varchar | 64 | 0 | Y | N | 标题: | |
| 3 | content | varchar | 255 | 0 | Y | N | 内容: | |
| 4 | url | varchar | 255 | 0 | Y | N | 链接: | |
| 5 | img | varchar | 255 | 0 | Y | N | 轮播图: | |
| 6 | hits | int | 10 | 0 | N | N | 0 | 点击量: |
| 7 | create_time | timestamp | 19 | 0 | N | N | CURRENT_TIMESTAMP | 创建时间: |
| 8 | update_time | timestamp | 19 | 0 | N | N | CURRENT_TIMESTAMP | 更新时间: |
| 编号 | 名称 | 数据类型 | 长度 | 小数位 | 允许空值 | 主键 | 默认值 | 说明 |
| 1 | ticket_booking_id | int | 10 | 0 | N | Y | 门票预定ID | |
| 2 | user_account | int | 10 | 0 | Y | N | 0 | 用户账号 |
| 3 | user_name | varchar | 64 | 0 | Y | N | 用户姓名 | |
| 4 | attraction_name | varchar | 64 | 0 | Y | N | 景点名称 | |
| 5 | tourist_attraction_star_rating | varchar | 64 | 0 | Y | N | 景点星级 | |
| 6 | opening_hours | varchar | 64 | 0 | Y | N | 开放时间 | |
| 7 | closing_time | varchar | 64 | 0 | Y | N | 关闭时间 | |
| 8 | admission_price | int | 10 | 0 | Y | N | 0 | 门票价格 |
| 9 | attraction_address | varchar | 64 | 0 | Y | N | 景点地址 | |
| 10 | booking_time | date | 10 | 0 | Y | N | 预定时间 | |
| 11 | number_of_tickets_purchased | int | 10 | 0 | Y | N | 0 | 购票数量 |
| 12 | ticket_purchase_amount | varchar | 64 | 0 | Y | N | 购票金额 | |
| 13 | booking_number | varchar | 64 | 0 | Y | N | 预定编号 | |
| 14 | pay_state | varchar | 16 | 0 | N | N | 未支付 | 支付状态 |
| 15 | pay_type | varchar | 16 | 0 | Y | N | 支付类型: 微信、支付宝、网银 | |
| 16 | recommend | int | 10 | 0 | N | N | 0 | 智能推荐 |
| 17 | create_time | datetime | 19 | 0 | N | N | CURRENT_TIMESTAMP | 创建时间 |
| 18 | update_time | timestamp | 19 | 0 | N | N | CURRENT_TIMESTAMP | 更新时间 |
| 编号 | 名称 | 数据类型 | 长度 | 小数位 | 允许空值 | 主键 | 默认值 | 说明 |
| 1 | tourism_strategy_id | int | 10 | 0 | N | Y | 旅游攻略ID | |
| 2 | strategy_title | varchar | 64 | 0 | Y | N | 攻略标题 | |
| 3 | attraction_name | varchar | 64 | 0 | Y | N | 景点名称 | |
| 4 | scenic_spot_pictures | varchar | 255 | 0 | Y | N | 景点图片 | |
| 5 | departure_city | varchar | 64 | 0 | Y | N | 出发城市 | |
| 6 | travel_days | int | 10 | 0 | Y | N | 0 | 行程天数 |
| 7 | travel_distance | varchar | 64 | 0 | Y | N | 行程距离 | |
| 8 | transportation_vehicles | varchar | 64 | 0 | Y | N | 交通工具 | |
| 9 | other_remarks | text | 65535 | 0 | Y | N | 其他备注 | |
| 10 | hits | int | 10 | 0 | N | N | 0 | 点击数 |
| 11 | praise_len | int | 10 | 0 | N | N | 0 | 点赞数 |
| 12 | recommend | int | 10 | 0 | N | N | 0 | 智能推荐 |
| 13 | create_time | datetime | 19 | 0 | N | N | CURRENT_TIMESTAMP | 创建时间 |
| 14 | update_time | timestamp | 19 | 0 | N | N | CURRENT_TIMESTAMP | 更新时间 |
| 编号 | 名称 | 数据类型 | 长度 | 小数位 | 允许空值 | 主键 | 默认值 | 说明 |
| 1 | tourist_attractions_id | int | 10 | 0 | N | Y | 旅游景点ID | |
| 2 | attraction_name | varchar | 64 | 0 | Y | N | 景点名称 | |
| 3 | classification_of_tourist_attractions | varchar | 64 | 0 | Y | N | 景点分类 | |
| 4 | scenic_spot_pictures | varchar | 255 | 0 | Y | N | 景点图片 | |
| 5 | tourist_attraction_star_rating | varchar | 64 | 0 | Y | N | 景点星级 | |
| 6 | opening_hours | varchar | 64 | 0 | Y | N | 开放时间 | |
| 7 | closing_time | varchar | 64 | 0 | Y | N | 关闭时间 | |
| 8 | admission_price | int | 10 | 0 | Y | N | 0 | 门票价格 |
| 9 | attraction_address | varchar | 64 | 0 | Y | N | 景点地址 | |
| 10 | information_hotline | varchar | 64 | 0 | Y | N | 资讯热线 | |
| 11 | introduction_to_scenic_spots | text | 65535 | 0 | Y | N | 景点介绍 | |
| 12 | hits | int | 10 | 0 | N | N | 0 | 点击数 |
| 13 | praise_len | int | 10 | 0 | N | N | 0 | 点赞数 |
| 14 | recommend | int | 10 | 0 | N | N | 0 | 智能推荐 |
| 15 | create_time | datetime | 19 | 0 | N | N | CURRENT_TIMESTAMP | 创建时间 |
| 16 | update_time | timestamp | 19 | 0 | N | N | CURRENT_TIMESTAMP | 更新时间 |
| 编号 | 名称 | 数据类型 | 长度 | 小数位 | 允许空值 | 主键 | 默认值 | 说明 |
| 1 | tourist_routes_id | int | 10 | 0 | N | Y | 旅游路线ID | |
| 2 | route_name | varchar | 64 | 0 | Y | N | 路线名称 | |
| 3 | travel_agency_name | varchar | 64 | 0 | Y | N | 旅行社名 | |
| 4 | scenic_spot_pictures | varchar | 255 | 0 | Y | N | 景点图片 | |
| 5 | contact_phone_number | varchar | 16 | 0 | Y | N | 联系电话 | |
| 6 | assembly_location | varchar | 64 | 0 | Y | N | 集合地点 | |
| 7 | departure_attractions | varchar | 64 | 0 | Y | N | 出发景点 | |
| 8 | end_attraction | varchar | 64 | 0 | Y | N | 结束景点 | |
| 9 | transportation_vehicles | varchar | 64 | 0 | Y | N | 交通工具 | |
| 10 | departure_time | datetime | 19 | 0 | Y | N | 出发时间 | |
| 11 | end_time | datetime | 19 | 0 | Y | N | 结束时间 | |
| 12 | single_person_ticket_price | int | 10 | 0 | Y | N | 0 | 单人票价 |
| 13 | route | longtext | 2147483647 | 0 | Y | N | 途径路线 | |
| 14 | hits | int | 10 | 0 | N | N | 0 | 点击数 |
| 15 | praise_len | int | 10 | 0 | N | N | 0 | 点赞数 |
| 16 | recommend | int | 10 | 0 | N | N | 0 | 智能推荐 |
| 17 | create_time | datetime | 19 | 0 | N | N | CURRENT_TIMESTAMP | 创建时间 |
| 18 | update_time | timestamp | 19 | 0 | N | N | CURRENT_TIMESTAMP | 更新时间 |
| 编号 | 名称 | 数据类型 | 长度 | 小数位 | 允许空值 | 主键 | 默认值 | 说明 |
| 1 | travel_registration_id | int | 10 | 0 | N | Y | 旅游报名ID | |
| 2 | user_account | int | 10 | 0 | Y | N | 0 | 用户账号 |
| 3 | user_name | varchar | 64 | 0 | Y | N | 用户姓名 | |
| 4 | route_name | varchar | 64 | 0 | Y | N | 路线名称 | |
| 5 | travel_agency_name | varchar | 64 | 0 | Y | N | 旅行社名 | |
| 6 | contact_phone_number | varchar | 64 | 0 | Y | N | 联系电话 | |
| 7 | assembly_location | varchar | 64 | 0 | Y | N | 集合地点 | |
| 8 | departure_attractions | varchar | 64 | 0 | Y | N | 出发景点 | |
| 9 | end_attraction | varchar | 64 | 0 | Y | N | 结束景点 | |
| 10 | transportation_vehicles | varchar | 64 | 0 | Y | N | 交通工具 | |
| 11 | departure_time | datetime | 19 | 0 | Y | N | 出发时间 | |
| 12 | single_person_ticket_price | int | 10 | 0 | Y | N | 0 | 单人票价 |
| 13 | registration_date | date | 10 | 0 | Y | N | 报名日期 | |
| 14 | number_of_applicants | int | 10 | 0 | Y | N | 0 | 报名人数 |
| 15 | registration_amount | varchar | 64 | 0 | Y | N | 报名金额 | |
| 16 | order_number | varchar | 64 | 0 | Y | N | 订单编号 | |
| 17 | examine_state | varchar | 16 | 0 | N | N | 未审核 | 审核状态 |
| 18 | examine_reply | varchar | 16 | 0 | Y | N | 审核回复 | |
| 19 | pay_state | varchar | 16 | 0 | N | N | 未支付 | 支付状态 |
| 20 | pay_type | varchar | 16 | 0 | Y | N | 支付类型: 微信、支付宝、网银 | |
| 21 | recommend | int | 10 | 0 | N | N | 0 | 智能推荐 |
| 22 | create_time | datetime | 19 | 0 | N | N | CURRENT_TIMESTAMP | 创建时间 |
| 23 | update_time | timestamp | 19 | 0 | N | N | CURRENT_TIMESTAMP | 更新时间 |
| 编号 | 名称 | 数据类型 | 长度 | 小数位 | 允许空值 | 主键 | 默认值 | 说明 |
| 1 | upload_id | int | 10 | 0 | N | Y | 上传ID | |
| 2 | name | varchar | 64 | 0 | Y | N | 文件名 | |
| 3 | path | varchar | 255 | 0 | Y | N | 访问路径 | |
| 4 | file | varchar | 255 | 0 | Y | N | 文件路径 | |
| 5 | display | varchar | 255 | 0 | Y | N | 显示顺序 | |
| 6 | father_id | int | 10 | 0 | Y | N | 0 | 父级ID |
| 7 | dir | varchar | 255 | 0 | Y | N | 文件夹 | |
| 8 | type | varchar | 32 | 0 | Y | N | 文件类型 |
| 编号 | 名称 | 数据类型 | 长度 | 小数位 | 允许空值 | 主键 | 默认值 | 说明 |
| 1 | user_id | mediumint | 8 | 0 | N | Y | 用户ID:[0,8388607]用户获取其他与用户相关的数据 | |
| 2 | state | smallint | 5 | 0 | N | N | 1 | 账户状态:[0,10](1可用|2异常|3已冻结|4已注销) |
| 3 | user_group | varchar | 32 | 0 | Y | N | 所在用户组:[0,32767]决定用户身份和权限 | |
| 4 | login_time | timestamp | 19 | 0 | N | N | CURRENT_TIMESTAMP | 上次登录时间: |
| 5 | phone | varchar | 11 | 0 | Y | N | 手机号码:[0,11]用户的手机号码,用于找回密码时或登录时 | |
| 6 | phone_state | smallint | 5 | 0 | N | N | 0 | 手机认证:[0,1](0未认证|1审核中|2已认证) |
| 7 | username | varchar | 16 | 0 | N | N | 用户名:[0,16]用户登录时所用的账户名称 | |
| 8 | nickname | varchar | 16 | 0 | Y | N | 昵称:[0,16] | |
| 9 | password | varchar | 64 | 0 | N | N | 密码:[0,32]用户登录所需的密码,由6-16位数字或英文组成 | |
| 10 | | varchar | 64 | 0 | Y | N | 邮箱:[0,64]用户的邮箱,用于找回密码时或登录时 | |
| 11 | email_state | smallint | 5 | 0 | N | N | 0 | 邮箱认证:[0,1](0未认证|1审核中|2已认证) |
| 12 | avatar | varchar | 255 | 0 | Y | N | 头像地址:[0,255] | |
| 13 | create_time | timestamp | 19 | 0 | N | N | CURRENT_TIMESTAMP | 创建时间: |
| 编号 | 名称 | 数据类型 | 长度 | 小数位 | 允许空值 | 主键 | 默认值 | 说明 |
| 1 | group_id | mediumint | 8 | 0 | N | Y | 用户组ID:[0,8388607] | |
| 2 | display | smallint | 5 | 0 | N | N | 100 | 显示顺序:[0,1000] |
| 3 | name | varchar | 16 | 0 | N | N | 名称:[0,16] | |
| 4 | description | varchar | 255 | 0 | Y | N | 描述:[0,255]描述该用户组的特点或权限范围 | |
| 5 | source_table | varchar | 255 | 0 | Y | N | 来源表: | |
| 6 | source_field | varchar | 255 | 0 | Y | N | 来源字段: | |
| 7 | source_id | int | 10 | 0 | N | N | 0 | 来源ID: |
| 8 | register | smallint | 5 | 0 | Y | N | 0 | 注册位置: |
| 9 | create_time | timestamp | 19 | 0 | N | N | CURRENT_TIMESTAMP | 创建时间: |
| 10 | update_time | timestamp | 19 | 0 | N | N | CURRENT_TIMESTAMP | 更新时间: |
5.1.1 前台首页界面
进入系统首页,系统以上中下的布局进行展示,首先映入眼帘的是系统的导航栏,下面是旅游资讯,旅游景点推荐、酒店信息推荐,其主界面展示如下图所示。

图5-1 前台首页界面图
用户注册:当会员用户想要进入本“自然”旅游网站中对资讯进行查看景点信息的时候,就必须要登录到系统当中,要是新的用户没有“自然”旅游网站的账号的话,点击“注册”按钮,就会进入到新用户注册这个界面上,用户输入对应的账号(必须填写)+密码(必须填写)+确认密码(必须填写,而且要与密码一直)+昵称+邮箱+性别+年龄+联系电话+选择用户身份等等,然后点击“注册”,系统在用户这一数据库中会查询账号是不是存在,两次密码是不是一样,都填写正确就会注册成功,然后再进行登录,如果是之前已经注册过的用户很长时间没有使用,忘记密码,也可以点击“忘记密码”进行找回。用户注册界面如下图所示。

图5-2 用户注册界面图
注册代码如下:
public String encryption(String plainText) {
String re_md5 = new String();
try {
MessageDigest md = MessageDigest.getInstance("MD5");
md.update(plainText.getBytes());
byte b[] = md.digest();
int i;
StringBuffer buf = new StringBuffer("");
for (int offset = 0; offset < b.length; offset++) {
i = b[offset];
if (i < 0)
i += 256;
if (i < 16)
buf.append("0");
buf.append(Integer.toHexString(i));
}
re_md5 = buf.toString();
} catch (Exception e) {
e.printStackTrace();
}
return re_md5;
}
5.1.3 用户登录界面
系统中的前台上注册后的用户是可以通过自己的账户名和密码进行登录的,当用户输入完整的自己的账户名和密码信息并点击“登录”按钮后,将会首先验证输入的有没有空数据,再次验证输入的账户名+密码和数据库中当前保存的用户信息是否一致,只有在一致后将会登录成功并自动跳转到“自然”旅游网站的首页中;否则将会提示相应错误信息。用户登录界面如下图所示。

图5-3注册用户登录界面图
登录代码如下:
/**
* 登录
* @param data
* @param httpServletRequest
* @return
*/
@PostMapping("login")
public Map<String, Object> login(@RequestBody Map<String, String> data, HttpServletRequest httpServletRequest) {
log.info("[执行登录接口]");
String username = data.get("username");
String email = data.get("email");
String phone = data.get("phone");
String password = data.get("password");
List resultList = null;
Map<String, String> map = new HashMap<>();
if(username != null && "".equals(username) == false){
map.put("username", username);
resultList = service.selectBaseList(service.select(map, new HashMap<>()));
}
else if(email != null && "".equals(email) == false){
map.put("email", email);
resultList = service.selectBaseList(service.select(map, new HashMap<>()));
}
else if(phone != null && "".equals(phone) == false){
map.put("phone", phone);
resultList = service.selectBaseList(service.select(map, new HashMap<>()));
}else{
return error(30000, "账号或密码不能为空");
}
if (resultList == null || password == null) {
return error(30000, "账号或密码不能为空");
}
//判断是否有这个用户
if (resultList.size()<=0){
return error(30000,"用户不存在");
}
User byUsername = (User) resultList.get(0);
Map<String, String> groupMap = new HashMap<>();
groupMap.put("name",byUsername.getUserGroup());
List groupList = userGroupService.selectBaseList(userGroupService.select(groupMap, new HashMap<>()));
if (groupList.size()<1){
return error(30000,"用户组不存在");
}
UserGroup userGroup = (UserGroup) groupList.get(0);
//查询用户审核状态
if (!StringUtils.isEmpty(userGroup.getSourceTable())){
String res = service.selectExamineState(userGroup.getSourceTable(),byUsername.getUserId());
if (res==null){
return error(30000,"用户不存在");
}
if (!res.equals("已通过")){
return error(30000,"该用户审核未通过");
}
}
//查询用户状态
if (byUsername.getState()!=1){
return error(30000,"用户非可用状态,不能登录");
}
String md5password = service.encryption(password);
if (byUsername.getPassword().equals(md5password)) {
// 存储Token到数据库
AccessToken accessToken = new AccessToken();
accessToken.setToken(UUID.randomUUID().toString().replaceAll("-", ""));
accessToken.setUser_id(byUsername.getUserId());
Duration duration = Duration.ofSeconds(7200L);
redisTemplate.opsForValue().set(accessToken.getToken(), accessToken,duration);
// 返回用户信息
JSONObject user = JSONObject.parseObject(JSONObject.toJSONString(byUsername));
user.put("token", accessToken.getToken());
JSONObject ret = new JSONObject();
ret.put("obj",user);
return success(ret);
} else {
return error(30000, "账号或密码不正确");
}
}
5.1.4密码修改界面
用户使用该系统注册完成后,用户对登录密码有修改需求时,系统也可以提供用户修改密码权限。系统中所有的操作者能够变更自己的密码信息,执行该功能首先必须要登入系统,然后选择密码变更选项以后在给定的文本框中填写初始密码和新密码来完成修改密码的操作。在填写的时候,假如两次密码填写存在差异,那么此次密码变更操作失败。密码修改界面如下图所示。

图5-4密码修改界面图
修改密码关键代码如下:
/**
* 修改密码
* @param data
* @param request
* @return
*/
@PostMapping("change_password")
public Map<String, Object> change_password(@RequestBody Map<String, String> data, HttpServletRequest request){
// 根据Token获取UserId
String token = request.getHeader("x-auth-token");
Integer userId = tokenGetUserId(token);
// 根据UserId和旧密码获取用户
Map<String, String> query = new HashMap<>();
String o_password = data.get("o_password");
query.put("user_id" ,String.valueOf(userId));
query.put("password" ,service.encryption(o_password));
int count = service.selectBaseCount(service.count(query, service.readConfig(request)));
if(count > 0){
// 修改密码
Map<String,Object> form = new HashMap<>();
form.put("password",service.encryption(data.get("password")));
service.update(query,service.readConfig(request),form);
return success(1);
}
return error(10000,"密码修改失败!");
}
我的账户:当用户点击首页左上角“用户”这个按钮,下面会出现“我的账户”、“个人中心”和“退出”这三个子菜单,点击“我的账户”可以对个人的资料、登录密码的信息进行修改,点击“个人中心”可查看个人首页、门票预定、取消消门票、酒店预定、取消酒店、旅游报名、取消报名、论坛列表、收藏等信息,点击“退出”按钮即可退出系统登录册登录界面:注册用户是可以通过自己的账户名和密码进行登录的,当用户输入完整的自己的账户名和密码信息并点击“登录”按钮后,将会首先验证输入的有没有空数据,再次验证输入的账户名+密码和数据库中当前保存的用户信息是否一致,只有在一致后将会登录成功并自动跳转到“自然”旅游网站的首页中;否则将会提示相应错误信息。我的账户界面图如下图所示。

图5-5我的账户界面图
用户点击“通知公告”菜单显示管理员在后台发布的所有的网站公告信息,可以查看通知公告详情。网站公告界面图如下图所示。

图5-6通知公告界面图
-
- 管理员功能模块的实现
5.2.1 管理员登录界面
管理员进入到系统登录界面,需要填写正确的登录名、密码、选择权限等信息输入准确无误后登录进入到系统操作界面。管理员的账号是在数据表表中直接设置生成的,不需要进行注册;修改密码:管理员可以随时修改自己进入系统的登录密码,以保证系统的安全性。管理员登录界面如下图所示。

图5-6管理员登录界面图
管理员可以查看首页、系统用户、景点分类管理、酒店类别管理、房间类型管理、旅游景点管理、门票预定管理、取消门票管理、酒店信息管理、酒店预定管理、取消酒店管理、旅游路线管理、旅游报名管理、取消报名管理、旅游攻略管理、系统管理、通知公告管理、资源管理、交流管理等,并且可以根据需要进行相应的操作,管理员功能界面如下图所示。

图5-7管理员功能界面图
管理员可以对系统中所有的用户角色进行管控,包含了管理员、注册用户这两种角色,如果需要添加新的用户,点击页面中的“添加”按钮根据提示输入上用户信息,点击“提交”以后在对应的用户界面就可以查看到了,可以点击用户后面的“删除”按钮直接删除某一用户。系统用户管理界面如下图所示。

图5-8系统用户管理界面图
5.2.4 轮播图管理界面
管理员可以对系统前台展示的轮播图以及公告栏进行增删改查,方便用户进行查看。轮播图管理界面如下图所示。

图5-9轮播图管理界面图
5.2.5 景点分类管理界面
点击“景点分类管理”这个菜单,管理员可以对景点分类列表、景点分类添加两个模块进行添加和删除等操作。景点分类管理界面如下图所示。

图5-10景点分类管理界面图
5.2.6资源管理界面
当点击“资源管理”这一菜单的时候,会出现资讯列表+资讯分类这两个子菜单,可以对这两个模块进行增删改查操作。资源管理界面如下图所示。

图5-11资源管理界面图
资源管理添加代码:
@PostMapping("/add")
@Transactional
public Map<String, Object> add(HttpServletRequest request) throws IOException {
service.insert(service.readBody(request.getReader()));
return success(1);
}
public Map<String, Object> addMap(Map<String,Object> map){
service.insert(map);
return success(1);
}
测试存在于软件开发进程中的最后一个阶段,它可以保证一个软件的开发质量是否符合设计者的初衷,也为程序的正式上线做了最后一道质量检测的工序。软件测试主要是控制各种条件、包括软件输出方式,使用模式和运行环境等,来评估一个系统或应用是否符合设计标准。在软件测试过程中,我们一般刻意的去制造错误和极端条件,不能仅依照正常模式允许,而是多去尝试那些意外的情况。
系统测试包括:用户登录功能测试、景点分类查看测试、发布通知公告、酒店类别搜索、密码修改功能测试,如表6-1、6-2、6-3、6-4、6-5所示:
表6-1 用户登录功能测试表
| 用例名称 | 用户登录系统 |
| 目的 | 测试用户通过正确的用户名和密码可否登录功能 |
| 前提 | 未登录的情况下 |
| 测试流程 | 1) 进入登录页面 2) 输入正确的用户名和密码 |
| 预期结果 | 用户名和密码正确的时候,跳转到登录成功界面,反之则显示错误信息,提示重新输入 |
| 实际结果 | 实际结果与预期结果一致 |
景点分类查看功能测试:
表6-2 景点分类查看功能测试表
| 用例名称 | 景点分类查看 |
| 目的 | 测试景点分类查看功能 |
| 前提 | 用户登录 |
| 测试流程 | 点击景点分类列表 |
| 预期结果 | 可以查看到所有景点分类 |
| 实际结果 | 实际结果与预期结果一致 |
管理员发布通知公告界面测试:
表6-3 管理员发布通知公告界面测试表
| 用例名称 | 通知公告发布测试用例 |
| 目的 | 测试通知公告发布功能 |
| 前提 | 用户正常登录情况下 |
| 测试流程 | 1)点击公告管理,然后点击发布添加后并填写信息。 2)点击进行提交。 |
| 预期结果 | 提交以后,页面首页会显示新的通知公告 |
| 实际结果 | 实际结果与预期结果一致 |
酒店类别搜索功能测试:
表6-4酒店类别搜索功能测试表
| 用例名称 | 酒店类别搜索测试 |
| 目的 | 测试酒店类别搜索功能 |
| 前提 | 无 |
| 测试流程 | 1)在搜索框填入搜索关键字。 2)点击搜索按钮。 |
| 预期结果 | 页面显示包含有搜索关键字的酒店类别 |
| 实际结果 | 实际结果与预期结果一致 |
密码修改功能测试:
表6-5 密码修改功能测试表
| 用例名称 | 密码修改测试用例 |
| 目的 | 测试管理员密码修改功能 |
| 前提 | 管理员用户正常登录情况下 |
| 测试流程 | 1)管理员密码修改并完成填写。 2)点击进行提交。 |
| 预期结果 | 使用新的密码可以登录 |
| 实际结果 | 实际结果与预期结果一致 |
经过对“自然”旅游网站的测试,我们已经完成了5大模块的检测,包括用户登录功能测试、景点分类查看测试、发布通知公告、酒店类别搜索、密码修改功能测试,这些功能为后续的推广运营提供了强有力的技术支持。
通过“自然”旅游网站的开发,本人巩固了之前学过的知识,如今将平时所学到的知识融合在设计中,在设计过程中,做了很多的准备,首先,在数据库系统的设计过程中,尤其是在数据库的工作原理、工作特点,对其深刻的讨论,与此同时,对于小型站点来说,最好服务器的选择,其次,利用所学的知识点分析所做的系统,并在此基础上设计。
目前本系统已经上线,正在试运行阶段,用户反馈良好,基本完成用户所需,试运行过程中没有出现阻断性问题,有一些不足和小问题也及时予以修正,系统上线后,为了保证数据的安全性,对系统进行了备份操作,系统备份是每两个月备份一次,数据库备份为每周备份一次,系统部署在租赁的云平台服务器中。
本次系统上线成功后,得到了用户的高度认可,但是在功能上和性能上还需做进一步的研究处理,使其有更高的性能和更好的用户体验。
系统在以后的升级过程中,需要解决一系列用户所提出的问题,例如打印过程中如何避免浏览器的兼容性问题,大量用户访问时,如何保持较高的响应速度,在系统今后的升级过程中将着重解决这些安全性问题。
参考文献
[1]郭子傲;杨凯江.基于Java的在线音乐系统的设计与实现[J].工业控制计算机,2023,36(10):66-67+70.
[2]丁玉青;孙逸飞;朱敏.基于JAVA的共享蓝牙耳机小程序设计[J].科技与创新,2023,(20):152-154.DOI:10.15913/j.cnki.kjycx.2023.20.047
[3]杨罗坤;李祥子;黎青青;王培培.医学院校Java程序设计课程思政的教学设计与实践[J].电脑知识与技术,2023,19(28):57-59.DOI:10.14004/j.cnki.ckt.2023.1538
[4]刘红鸽.基于Java Web的远程数学实验教学系统设计与实现[J].办公自动化,2023,28(19):31-34.
[5]尹应荆.JAVA编程语言在计算机软件开发中的应用[J].石河子科技,2023,(05):45-47.
[6]施海涛.基于Java的连锁餐饮管理系统设计[J].无线互联科技,2023,20(18):83-85.
[7]Bangun S K F A S I P P .Mapping the spatial transmission risk and public spatial awareness in the use of personal protective equipment: COVID-19 pandemic in East Java, Indonesia[J].International Journal of Disaster Risk Reduction,2023,97
[8]Yuji J I Y X M A Y T .Combined effect of anthracene and polyethylene microplastics on swimming speed and cytochrome P4501A monooxygenase expression of Java medaka (Oryzias javanicus).[J].Ecotoxicology (London, England),2023,32(7):948-957.
[9]Liang C .School Vehicle Management System Based on JAVA Language[J].Academic Journal of Computing Information Science,2023,6(9):
[10]李建森;董宝兰.旅游服务网站的设计与实现[J].电子技术,2023,52(09):54-55.
[11]Huiqiang H L L .Java Language for Numerical Control Simulation System Research[J].International Journal of Plant Engineering and Management,2023,28(03):166-179.DOI:10.13434/j.cnki.1007-4546.2023.0303
[12]袁琳琳.浅析Java语言在计算机软件开发中的应用[J].信息记录材料,2023,24(09):81-83.DOI:10.16009/j.cnki.cn13-1295/tq.2023.09.006
[13]闫立誉.基于Java平台开发的软件保护技术探究[J].数字技术与应用,2023,41(08):199-201.DOI:10.19695/j.cnki.cn12-1369.2023.08.63
[14]王烁宇;张宸豪;肖志仁;周艳霞;雷旭霞.基于Java的可加密校园即时通信系统设计与实现[J].电脑编程技巧与维护,2023,(08):170-173.DOI:10.16184/j.cnki.comprg.2023.08.053
[15]王磊;张红梅.基于Java EE架构的WIKI平台研究与设计[J].商丘师范学院学报,2023,39(09):17-23.
[16]蒋莉.东阳古镇旅游网站设计与实现[J].信息与电脑(理论版),2022,34(12):113-116.
[17]马小勇.基于政府旅游网站的区域旅游媒介形象建构研究[D].华中科技大学,2022.DOI:10.27157/d.cnki.ghzku.2022.005738
[18]曹宇宁.中国旅游电子商务网站产品与服务分析[J].山西财经大学学报,2022,44(S1):48-51.
[19]朱爱辉;范晓萱.大连王家岛乡村旅游现状分析——基于旅游网站的统计分析[J].辽宁省交通高等专科学校学报,2021,23(05):30-34.
[20]辛健;白粉粉.中外旅游网站首页设计对比分析[J].当代旅游,2021,19(13):57-58.
致 谢
伴随着设计的完成,大学生涯也随之即将结束。大学期间是我最珍惜的时光,大学时光中学会了很多,也成长了很多,这段时光中每一段回忆都刻在脑海中。感谢一起学习,一起成长同学们,和成长过程悉心教导的老师们,非常感激有你们的陪伴。
首先感谢我的指导老师,设计的完成离不开老师的一系列指导。在毕业设计的完成过程中,老师给出了很多中肯的建议,正是由于老师一丝不苟的工作态度,我的设计才能顺利的完成。
最后,感谢在大学生涯中每一位教导我的老师,是你们教给了我丰富的知识,更教会了我遇到问题时,如何去应对并解决。谢谢你们的帮助与支持。
免费领取项目源码,请关注❥点赞收藏并私信博主,谢谢~

被折叠的 条评论
为什么被折叠?



