基于Spring Boot和Vue的医疗废物管理系统,致力于构建一个高效、智能且安全的医疗废物管理解决方案。该系统结合了Spring Boot框架的自动配置、快速开发和部署能力,以及Vue.js的灵活性和响应式数据绑定机制,实现了医疗废物管理的信息化、智能化和可追溯化。
在系统设计上,医疗废物管理系统通过电子标签和移动智能终端,对医疗废物的分类收集、交接、转运、处置等全过程进行实时监控和管理。系统不仅支持联单电子化,实现收运车辆的管理、监控和追踪,系统还能对废物周转车及医疗废物进行实时追溯,及时掌握医疗废物处理情况,有效防止处理遗漏。Spring Boot的自动配置功能简化了系统的初始化和配置过程,使得开发者能够更快速地构建和部署应用程序。而Vue.js的虚拟DOM技术和组件化开发方式,为系统提供了灵活、高效的前端解决方案,提升了用户体验和数据处理的效率。
综上所述,基于Spring Boot和Vue的医疗废物管理系统通过整合先进的信息技术和智能化管理手段,实现了医疗废物管理的现代化和高效化,为提升医疗行业的环保水平和可持续发展提供了有力支持。
关键词:SpringBoot;医疗废物管理系统;MySQL;java
A medical waste management system based on Spring Boot and Vue, committed to building an efficient, intelligent, and safe medical waste management solution. This system combines the automatic configuration, rapid development, and deployment capabilities of the Spring Boot framework, as well as the flexibility and responsive data binding mechanism of Vue.js, to achieve the informatization, intelligence, and traceability of medical waste management.
In terms of system design, the medical waste management system monitors and manages the entire process of medical waste classification, collection, handover, transportation, and disposal in real-time through electronic tags and mobile intelligent terminals. The system not only supports the digitization of bill of lading, achieving the management, monitoring, and tracking of collection and transportation vehicles, but also enables real-time traceability of waste turnover vehicles and medical waste, timely grasping the situation of medical waste treatment, and effectively preventing processing omissions. The automatic configuration feature of Spring Boot simplifies the system initialization and configuration process, allowing developers to build and deploy applications more quickly. Vue.js's virtual DOM technology and component-based development approach provide a flexible and efficient front-end solution for the system, improving user experience and data processing efficiency.
In summary, the medical waste management system based on Spring Boot and Vue integrates advanced information technology and intelligent management methods to achieve modernization and efficiency in medical waste management, providing strong support for improving the environmental protection level and sustainable development of the medical industry.
Keywords: SpringBoot; Medical waste management system; MySQL; Java
目录
第1章 绪论
1.1选题背景及意义
基于Spring Boot和Vue的医疗废物管理系统的选题背景与意义,源于当前医疗行业废物处理领域的迫切需求与信息化发展的必然趋势。随着医疗行业的快速发展,医疗废物的管理问题日益凸显,如何高效、安全地处理医疗废物,防止其对环境和人体造成危害,成为了一个亟待解决的难题。
同时,随着信息技术的不断进步,信息化、智能化已成为各行业提升管理效率、优化资源配置的重要手段。医疗废物管理系统作为医疗信息化建设的重要组成部分,其重要性不言而喻。通过构建基于Spring Boot和Vue的医疗废物管理系统,可以将传统的手工管理方式转变为自动化、智能化的管理方式,实现医疗废物的分类收集、交接、转运、处置等全过程的实时监控和管理。
这一选题的意义在于,它不仅能够提升医疗废物管理的效率和准确性,减少人为错误和遗漏,降低医疗废物的处理成本,还能够保障医疗废物处理的安全性,防止废物泄漏、污染等风险,保障环境和人体的健康。
因此,基于Spring Boot和Vue的医疗废物管理系统的选题背景与意义在于,它结合了医疗行业的实际需求和信息化技术的发展趋势,旨在通过技术手段解决医疗废物管理领域的难题,推动医疗行业的可持续发展。
1.2国内外研究现状
医疗废物管理系统的设计与实现,在国内外均受到广泛关注和研究。随着医疗行业的快速发展和环保意识的日益增强,医疗废物管理已成为一个亟待解决的问题。
在国内,医疗废物管理系统的研发与应用正处于快速发展阶段。许多研究机构和企事业单位都在积极探索适合国情的医疗废物管理系统,旨在提高医疗废物的管理效率和安全性。这些系统通常集成了大数据等先进技术,实现了对医疗废物的全程跟踪和智能监控。然而,目前国内的医疗废物管理系统在标准化、智能化和监管机制方面仍有待完善。
在国外,尤其是发达国家,医疗废物管理系统的研发与应用已经相对成熟。这些系统不仅功能完善、操作便捷,而且在数据分析和可视化方面也具有较高水平。一些先进的医疗废物管理系统还采用了区块链技术,确保数据的不可篡改和安全性。此外,国外在医疗废物处理的法规制定和执行方面也相对完善,为医疗废物管理系统的应用提供了有力保障。
总体而言,国内外在医疗废物管理系统的设计与实现方面取得了一定的成果,但仍存在一些挑战和问题。未来,随着技术的不断进步和环保要求的提高,医疗废物管理系统将朝着更加智能化、标准化和可持续化的方向发展。同时,加强国际合作与交流,借鉴和学习国外的先进经验和技术,也是推动国内医疗废物管理系统发展的重要途径。
1.3本论文结构与章节安排
本文共分为六章,章节内容安排如下:
第一章:引言,此章节将介绍论文的选题背景、研究意义以及国内外研究现状,这一部分的主要目的是引出论文的主要内容。
第二章:系统需求分析,这可谓是论文中非常重要的一部分,它涵盖了系统的功能需求、非功能需求等详细的分析。
第三章:系统的设计,这一部分作为论文的核心,主要涉及到的有系统的整体架构设计、功能模块设计,同时包括数据库设计等内容。
第四章:系统的实现,在此章节将用文字描述结合系统截图展示的方式,向大家详细介绍系统的各项功能描述,以及部分重要代码的展示。
第五章为系统测试。用测试用例来对系统的个别功能进行测试,并展示测试结果。
结论: 对整个研究工作进行了总结,并对未来的发展提出了展望。总结部分回顾了系统的设计和实现过程,并强调了所取得的成果和创新之处。展望部分则提出了进一步改进和扩展系统的建议,并展示了未来可能的研究方向和发展前景。
第2章 医疗废物管理系统系统分析
2.1可行性分析
可行性分析是系统开发前的关键步骤,旨在评估技术实施、经济投入和操作流程的可行性。技术可行性评估系统开发所需技术的可行性和实施性,包括技术方案的适应性和可获得性;经济可行性评估系统开发和运营的成本与效益是否符合预期,操作可行性评估系统实施后操作流程是否顺畅。通过综合评估这三个方面,可以确定系统开发的可行性,为系统的顺利实施和成功运营提供重要依据。
2.1.1 技术可行性分析
医疗废物管理系统是一个重要的项目,采用了JAVA语言、SpringBoot框架和MYSQL数据库作为技术方案。在大学学习过这两门课程的基础上,以及在小型项目开发和课程设计中的实践经验,对于技术的应用和实现有一定的掌握。因此,通过这些技术的结合应用,可以较为熟练地开发出这样一个基于JAVA和MYSQL的Web管理平台,为医疗废物管理系统的实现提供可行性和技术支持。
2.1.2 经济可行性分析
开发医疗废物管理系统并不需要投入太多,开发工具、服务器、数据库等,都可以通过网络搜索、下载、安装,只需要一台普通的计算机就可以完成操作,而且在系统功能规划上通过走访调查目前用户对医疗废物管理系统的需求,了解它们对系统具体实现的功能需求,然后进行设计开发,不存在任何开销,因此系统的开发在经济方面是可行的。
2.1.3 操作可行性分析
在操作方面,医疗废物管理系统也具有较高的可行性。java语言易学易用,有利于开发人员快速上手;springboot框架提供了友好的开发环境和自动化管理界面,简化了系统的操作和维护;MySQL数据库具有良好的稳定性和性能,易于操作和管理。系统的操作界面直观清晰,功能模块完善,有利于用户快速熟悉和操作,提高工作效率。
综合来看,该系统在技术、经济和操作上都具备较高的可行性。这种系统结合了先进的技术,具有高效的数据处理和管理能力;在经济上具有成本控制和效益提升的优势;在操作上操作界面友好,易于使用。因此,该系统的开发和应用将为医疗废物管理的信息化建设和管理带来实质性的好处,促进医疗废物管理服务的现代化发展。
2.2系统功能分析
2.2.1 功能性分析
医疗废物管理系统经过设计,划分为医务人员管理模块和管理员模块这两大模块。
医务人员管理模块:
登录功能:医务人员需要通过个人账号和密码登录系统,以便获取管理医疗废物的权限。
后台首页:登录后,医务人员应能够查看后台首页,该页面应该提供重要的数据统计和系统公告,以便及时了解废物管理的最新情况。
销毁场所管理:医务人员可以查看废物的销毁场所信息,包括位置、容量、设施情况等,以便进行合理的废物销毁安排。
运输车辆管理:医务人员可以查看管理系统中的运输车辆信息,包括车辆的状态、调度情况、维护记录等。
废物仓库管理:医务人员可以查看医疗废物的存储情况,包括废物的种类、数量、存放位置等信息。
废物登记管理:医务人员需要能够登记新产生的废物信息,包括废物类别、数量、产生时间等,以便系统进行废物的追踪和监管。
废物运输管理:医务人员需要能够管理废物的运输情况,包括运输车辆的调度情况、运输路线等,以确保废物的安全运输。
销毁记录管理:医务人员需要能够查看和记录废物的销毁情况,包括销毁时间、方式、销毁人员等信息,以确保废物的安全销毁。
管理员管理模块:
后台首页:管理员登录后应可以查看系统的整体运行情况、数据统计、重要提醒等,保证对整个系统的掌握和监控。
系统用户管理:管理员需要能够管理系统的用户,包括添加、删除、修改用户信息等操作,确保只有授权人员能够访问系统。
销毁场所管理:管理员需要能够管理各个销毁场所的信息,包括位置、容量、设施情况等,以便进行合理的废物销毁安排。
运输车辆管理:管理员需要能够管理系统中的运输车辆信息,包括车辆的状态、调度情况、维护记录等,以确保废物的安全运输。
废物分类管理:管理员需要能够管理废物的分类信息,包括废物的种类、处理方式、危险程度等,以便进行合理的废物管理和处理。
废物仓库管理:管理员需要能够管理医疗废物的存储情况,包括废物的种类、数量、存放位置等信息。
废物登记管理:管理员需要能够查看和管理废物的登记信息,包括废物的产生、处理情况等,以便进行废物的追踪和监管。
废物运输管理:管理员需要能够管理废物的运输情况,包括运输车辆的调度情况、运输路线等,以确保废物的安全运输。
销毁记录管理:管理员需要能够查看和记录废物的销毁情况,包括销毁时间、销毁方式、销毁人员等信息,以确保废物的安全销毁。
2.2.2 非功能性分析
非功能性分析的含义是对系统的非功能需求和性能要求进行评估,利用对性能、可靠性、安全性、可用性和扩展性多方面来评估,确保能够满足用户和系统运行的要求。具体如下:
表2-1 医疗废物管理系统非功能需求表
| 非功能性要求 | 说明 |
| 性能 | 响应时间尽量控制在1s之内 |
| 可靠性 | 评估系统的稳定性、容错能力和数据完整性,保障系统在故障情况下正常运行。 |
| 安全性 | 评估用户身份认证、数据加密和访问控制等,保护用户信息和交易的安全。 |
| 可用性 | 评估系统的稳定性、故障处理能力和用户界面友好性,提供良好的用户体验。 |
| 扩展性 | 评估系统的可扩展性和灵活性,以便根据需求进行功能扩展和升级。 |
2.3 系统用例分析
医疗废物管理系统的完整UML用例图分别是图2-1和图2-2。
图2-1就是医务人员角色的用例展示。

图2-1 医疗废物管理系统医务人员角色用例图
图2-2就是管理员角色的用例展示。

图2-2 医疗废物管理系统管理员角色用例图
2.4 系统流程分析
2.4.1登录流程
登录模块主要满足管理员以及用户的权限登录,用户登录流程图如图2-3所示。

图2-3登录流程图
2.4.2注册流程
未有账号的用户可进入注册界面进行注册操作,用户注册流程图如图2-4所示。

图2-4注册流程图
2.4.3添加信息流程
用户在添加信息时,信息编号自动生成,系统会对添加的信息进行验证,验证通过则添加至数据库,添加信息成功,反之添加失败。添加信息流程如图2-5所示。

图2-5添加信息流程图
2.4.4删除信息流程
用户可选择要删除的信息进行信息删除操作,在删除信息时系统提示是否确定删除信息,是则删除信息成功,系统数据库将信息进行删除。删除信息流程图如图2-6所示。

图2-6删除信息流程图
本章主要介绍了系统中医务人员和管理员用户的功能介绍,包括他们在系统中的具体操作流程和权限管理。
第3章 医疗废物管理系统总体设计
在系统架构设计方面,考虑了系统的整体结构和各个组件之间的交互关系,以确保系统具有良好的扩展性和性能。在功能模块设计方面,详细描述了系统中的各项功能需求,包括用户和管理员用户的操作流程,以及系统用户、销毁场所管理、运输车辆管理、废物分类管理、废物仓库管理、废物登记管理、废物运输管理、销毁记录管理等功能模块的设计。在数据库系统设计方面,设计了系统的数据库结构,包括数据表的设计、通过本章内容的讨论,为医疗废物管理系统的设计和实现提供了系统化的指导和方法,以确保系统能够高效、稳定地运行,并满足用户的需求。
3.1 系统概要设计
医疗废物管理系统选择B/S结构(Browser/Server,浏览器/服务器结构)和基于Web服务两种模式。适合在互联网上进行操作,只要用户能连网,任何时间、任何地点都可以进行系统的操作使用。系统工作原理图如图3-1所示:

图3-1 系统工作原理图
3.2 系统功能模块设计
通过整体功能模块设计,我们将根据需求分析的结果,将系统的功能划分为不同的模块。每个模块负责实现特定的功能,并与其他模块进行协作。我们将详细定义每个模块的输入、输出、处理逻辑和相互依赖关系。其总体设计模块图如图3-2所示。

图3-2 医疗废物管理系统功能模块图
3.3 数据库设计
数据库设计是系统开发中至关重要的环节,包括需求分析、概念模型设计和数据库表建立三个关键步骤。概念模型设计将现实世界的实体和关系转化为数据库中的表和关联,逻辑结构设计定义了数据库表的属性、主键、外键等约束条件,确保数据库结构合理、规范,从而保证数据库设计符合系统需求、数据完整性和安全性。
3.3.1 数据库概念结构设计
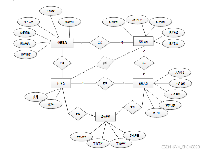
医疗废物管理系统中关于销毁记录的数据库表E-R图如图3-3所示

图3-3 销毁记录E-R关系图
医疗废物管理系统中关于销毁场所的数据库表E-R图如图3-4所示

图3-4 销毁场所单E-R关系图
医疗废物管理系统中关于运输车辆的数据库表E-R图如图3-5所示

图3-5 运输车辆E-R关系图
下面是整个医疗废物管理系统中主要的数据库表总E-R实体关系图如下图3-6。

图3-6 医疗废物管理系统总E-R关系图
3.3.2 数据库逻辑结构设计
逻辑结构设计是指在系统开发过程中对系统中数据的组织、存储和处理方式进行设计和规划的过程。通过逻辑结构设计,确定系统中数据的结构、关系和操作规则,以确保数据的有效管理和高效利用。逻辑结构设计包括数据库设计,如下表:
| 编号 | 名称 | 数据类型 | 长度 | 小数位 | 允许空值 | 主键 | 默认值 | 说明 |
| 1 | token_id | int | 10 | 0 | N | Y | 临时访问牌ID | |
| 2 | token | varchar | 64 | 0 | Y | N | 临时访问牌 | |
| 3 | info | text | 65535 | 0 | Y | N | ||
| 4 | maxage | int | 10 | 0 | N | N | 2 | 最大寿命:默认2小时 |
| 5 | create_time | timestamp | 19 | 0 | N | N | CURRENT_TIMESTAMP | 创建时间: |
| 6 | update_time | timestamp | 19 | 0 | N | N | CURRENT_TIMESTAMP | 更新时间: |
| 7 | user_id | int | 10 | 0 | N | N | 0 | 用户编号: |
| 编号 | 名称 | 数据类型 | 长度 | 小数位 | 允许空值 | 主键 | 默认值 | 说明 |
| 1 | auth_id | int | 10 | 0 | N | Y | 授权ID: | |
| 2 | user_group | varchar | 64 | 0 | Y | N | 用户组: | |
| 3 | mod_name | varchar | 64 | 0 | Y | N | 模块名: | |
| 4 | table_name | varchar | 64 | 0 | Y | N | 表名: | |
| 5 | page_title | varchar | 255 | 0 | Y | N | 页面标题: | |
| 6 | path | varchar | 255 | 0 | Y | N | 路由路径: | |
| 7 | position | varchar | 32 | 0 | Y | N | 位置: | |
| 8 | mode | varchar | 32 | 0 | N | N | _blank | 跳转方式: |
| 9 | add | tinyint | 3 | 0 | N | N | 1 | 是否可增加: |
| 10 | del | tinyint | 3 | 0 | N | N | 1 | 是否可删除: |
| 11 | set | tinyint | 3 | 0 | N | N | 1 | 是否可修改: |
| 12 | get | tinyint | 3 | 0 | N | N | 1 | 是否可查看: |
| 13 | field_add | text | 65535 | 0 | Y | N | 添加字段: | |
| 14 | field_set | text | 65535 | 0 | Y | N | 修改字段: | |
| 15 | field_get | text | 65535 | 0 | Y | N | 查询字段: | |
| 16 | table_nav_name | varchar | 500 | 0 | Y | N | 跨表导航名称: | |
| 17 | table_nav | varchar | 500 | 0 | Y | N | 跨表导航: | |
| 18 | option | text | 65535 | 0 | Y | N | 配置: | |
| 19 | create_time | timestamp | 19 | 0 | N | N | CURRENT_TIMESTAMP | 创建时间: |
| 20 | update_time | timestamp | 19 | 0 | N | N | CURRENT_TIMESTAMP | 更新时间: |
| 编号 | 名称 | 数据类型 | 长度 | 小数位 | 允许空值 | 主键 | 默认值 | 说明 |
| 1 | destroy_records_id | int | 10 | 0 | N | Y | 销毁记录ID | |
| 2 | waste_name | varchar | 64 | 0 | Y | N | 废物名称 | |
| 3 | waste_classification | varchar | 64 | 0 | Y | N | 废物分类 | |
| 4 | disposal_standards | text | 65535 | 0 | Y | N | 处置标准 | |
| 5 | medical_staff | int | 10 | 0 | Y | N | 0 | 医务人员 |
| 6 | personnel_name | varchar | 64 | 0 | Y | N | 人员姓名 | |
| 7 | transportation_time | datetime | 19 | 0 | Y | N | 运输时间 | |
| 8 | transportation_quantity | int | 10 | 0 | Y | N | 0 | 运输数量 |
| 9 | place_name | varchar | 64 | 0 | Y | N | 场所名称 | |
| 10 | vehicle_number | varchar | 64 | 0 | Y | N | 车辆编号 | |
| 11 | vehicle_license_plate | varchar | 64 | 0 | Y | N | 车辆车牌 | |
| 12 | vehicle_brand | varchar | 64 | 0 | Y | N | 车辆品牌 | |
| 13 | destruction_time | datetime | 19 | 0 | Y | N | 销毁时间 | |
| 14 | destruction_situation | text | 65535 | 0 | Y | N | 销毁情况 | |
| 15 | create_time | datetime | 19 | 0 | N | N | CURRENT_TIMESTAMP | 创建时间 |
| 16 | update_time | timestamp | 19 | 0 | N | N | CURRENT_TIMESTAMP | 更新时间 |
| 编号 | 名称 | 数据类型 | 长度 | 小数位 | 允许空值 | 主键 | 默认值 | 说明 |
| 1 | destruction_site_id | int | 10 | 0 | N | Y | 销毁场所ID | |
| 2 | place_name | varchar | 64 | 0 | Y | N | 场所名称 | |
| 3 | venue_type | varchar | 64 | 0 | Y | N | 场所类型 | |
| 4 | venue_address | varchar | 64 | 0 | Y | N | 场所地址 | |
| 5 | venue_telephone | varchar | 64 | 0 | Y | N | 场所电话 | |
| 6 | place_remarks | varchar | 64 | 0 | Y | N | 场所备注 | |
| 7 | create_time | datetime | 19 | 0 | N | N | CURRENT_TIMESTAMP | 创建时间 |
| 8 | update_time | timestamp | 19 | 0 | N | N | CURRENT_TIMESTAMP | 更新时间 |
| 编号 | 名称 | 数据类型 | 长度 | 小数位 | 允许空值 | 主键 | 默认值 | 说明 |
| 1 | hits_id | int | 10 | 0 | N | Y | 点赞ID: | |
| 2 | user_id | int | 10 | 0 | N | N | 0 | 点赞人: |
| 3 | create_time | timestamp | 19 | 0 | N | N | CURRENT_TIMESTAMP | 创建时间: |
| 4 | update_time | timestamp | 19 | 0 | N | N | CURRENT_TIMESTAMP | 更新时间: |
| 5 | source_table | varchar | 255 | 0 | Y | N | 来源表: | |
| 6 | source_field | varchar | 255 | 0 | Y | N | 来源字段: | |
| 7 | source_id | int | 10 | 0 | N | N | 0 | 来源ID: |
| 编号 | 名称 | 数据类型 | 长度 | 小数位 | 允许空值 | 主键 | 默认值 | 说明 |
| 1 | personnel_id | int | 10 | 0 | N | Y | 医务人员ID | |
| 2 | personnel_name | varchar | 64 | 0 | Y | N | 人员姓名 | |
| 3 | gender_of_personnel | varchar | 64 | 0 | Y | N | 人员性别 | |
| 4 | age_of_personnel | varchar | 64 | 0 | Y | N | 人员年龄 | |
| 5 | examine_state | varchar | 16 | 0 | N | N | 已通过 | 审核状态 |
| 6 | user_id | int | 10 | 0 | N | N | 0 | 用户ID |
| 7 | create_time | datetime | 19 | 0 | N | N | CURRENT_TIMESTAMP | 创建时间 |
| 8 | update_time | timestamp | 19 | 0 | N | N | CURRENT_TIMESTAMP | 更新时间 |
| 编号 | 名称 | 数据类型 | 长度 | 小数位 | 允许空值 | 主键 | 默认值 | 说明 |
| 1 | transport_vehicles_id | int | 10 | 0 | N | Y | 运输车辆ID | |
| 2 | vehicle_number | varchar | 64 | 0 | N | N | 车辆编号 | |
| 3 | vehicle_license_plate | varchar | 64 | 0 | N | N | 车辆车牌 | |
| 4 | vehicle_brand | varchar | 64 | 0 | Y | N | 车辆品牌 | |
| 5 | carrying_weight | varchar | 64 | 0 | Y | N | 承载重量 | |
| 6 | vehicle_remarks | varchar | 64 | 0 | Y | N | 车辆备注 | |
| 7 | create_time | datetime | 19 | 0 | N | N | CURRENT_TIMESTAMP | 创建时间 |
| 8 | update_time | timestamp | 19 | 0 | N | N | CURRENT_TIMESTAMP | 更新时间 |
| 编号 | 名称 | 数据类型 | 长度 | 小数位 | 允许空值 | 主键 | 默认值 | 说明 |
| 1 | upload_id | int | 10 | 0 | N | Y | 上传ID | |
| 2 | name | varchar | 64 | 0 | Y | N | 文件名 | |
| 3 | path | varchar | 255 | 0 | Y | N | 访问路径 | |
| 4 | file | varchar | 255 | 0 | Y | N | 文件路径 | |
| 5 | display | varchar | 255 | 0 | Y | N | 显示顺序 | |
| 6 | father_id | int | 10 | 0 | Y | N | 0 | 父级ID |
| 7 | dir | varchar | 255 | 0 | Y | N | 文件夹 | |
| 8 | type | varchar | 32 | 0 | Y | N | 文件类型 |
| 编号 | 名称 | 数据类型 | 长度 | 小数位 | 允许空值 | 主键 | 默认值 | 说明 |
| 1 | user_id | mediumint | 8 | 0 | N | Y | 用户ID:[0,8388607]用户获取其他与用户相关的数据 | |
| 2 | state | smallint | 5 | 0 | N | N | 1 | 账户状态:[0,10](1可用|2异常|3已冻结|4已注销) |
| 3 | user_group | varchar | 32 | 0 | Y | N | 所在用户组:[0,32767]决定用户身份和权限 | |
| 4 | login_time | timestamp | 19 | 0 | N | N | CURRENT_TIMESTAMP | 上次登录时间: |
| 5 | phone | varchar | 11 | 0 | Y | N | 手机号码:[0,11]用户的手机号码,用于找回密码时或登录时 | |
| 6 | phone_state | smallint | 5 | 0 | N | N | 0 | 手机认证:[0,1](0未认证|1审核中|2已认证) |
| 7 | username | varchar | 16 | 0 | N | N | 用户名:[0,16]用户登录时所用的账户名称 | |
| 8 | nickname | varchar | 16 | 0 | Y | N | 昵称:[0,16] | |
| 9 | password | varchar | 64 | 0 | N | N | 密码:[0,32]用户登录所需的密码,由6-16位数字或英文组成 | |
| 10 | | varchar | 64 | 0 | Y | N | 邮箱:[0,64]用户的邮箱,用于找回密码时或登录时 | |
| 11 | email_state | smallint | 5 | 0 | N | N | 0 | 邮箱认证:[0,1](0未认证|1审核中|2已认证) |
| 12 | avatar | varchar | 255 | 0 | Y | N | 头像地址:[0,255] | |
| 13 | open_id | varchar | 255 | 0 | Y | N | 针对获取用户信息字段 | |
| 14 | create_time | timestamp | 19 | 0 | N | N | CURRENT_TIMESTAMP | 创建时间: |
| 15 | vip_level | varchar | 255 | 0 | Y | N | 会员等级 | |
| 16 | vip_discount | double | 11 | 2 | Y | N | 0.00 | 会员折扣 |
| 编号 | 名称 | 数据类型 | 长度 | 小数位 | 允许空值 | 主键 | 默认值 | 说明 |
| 1 | group_id | mediumint | 8 | 0 | N | Y | 用户组ID:[0,8388607] | |
| 2 | display | smallint | 5 | 0 | N | N | 100 | 显示顺序:[0,1000] |
| 3 | name | varchar | 16 | 0 | N | N | 名称:[0,16] | |
| 4 | description | varchar | 255 | 0 | Y | N | 描述:[0,255]描述该用户组的特点或权限范围 | |
| 5 | source_table | varchar | 255 | 0 | Y | N | 来源表: | |
| 6 | source_field | varchar | 255 | 0 | Y | N | 来源字段: | |
| 7 | source_id | int | 10 | 0 | N | N | 0 | 来源ID: |
| 8 | register | smallint | 5 | 0 | Y | N | 0 | 注册位置: |
| 9 | create_time | timestamp | 19 | 0 | N | N | CURRENT_TIMESTAMP | 创建时间: |
| 10 | update_time | timestamp | 19 | 0 | N | N | CURRENT_TIMESTAMP | 更新时间: |
| 编号 | 名称 | 数据类型 | 长度 | 小数位 | 允许空值 | 主键 | 默认值 | 说明 |
| 1 | waste_classification_id | int | 10 | 0 | N | Y | 废物分类ID | |
| 2 | waste_classification | varchar | 64 | 0 | Y | N | 废物分类 | |
| 3 | create_time | datetime | 19 | 0 | N | N | CURRENT_TIMESTAMP | 创建时间 |
| 4 | update_time | timestamp | 19 | 0 | N | N | CURRENT_TIMESTAMP | 更新时间 |
| 编号 | 名称 | 数据类型 | 长度 | 小数位 | 允许空值 | 主键 | 默认值 | 说明 |
| 1 | waste_registration_id | int | 10 | 0 | N | Y | 废物登记ID | |
| 2 | waste_name | varchar | 64 | 0 | Y | N | 废物名称 | |
| 3 | waste_classification | varchar | 64 | 0 | Y | N | 废物分类 | |
| 4 | medical_staff | int | 10 | 0 | Y | N | 0 | 医务人员 |
| 5 | personnel_name | varchar | 64 | 0 | Y | N | 人员姓名 | |
| 6 | registration_time | date | 10 | 0 | Y | N | 登记时间 | |
| 7 | registration_quantity | int | 10 | 0 | Y | N | 0 | 登记数量 |
| 8 | registration_remarks | varchar | 64 | 0 | Y | N | 登记备注 | |
| 9 | create_time | datetime | 19 | 0 | N | N | CURRENT_TIMESTAMP | 创建时间 |
| 10 | update_time | timestamp | 19 | 0 | N | N | CURRENT_TIMESTAMP | 更新时间 |
| 编号 | 名称 | 数据类型 | 长度 | 小数位 | 允许空值 | 主键 | 默认值 | 说明 |
| 1 | waste_transportation_id | int | 10 | 0 | N | Y | 废物运输ID | |
| 2 | waste_name | varchar | 64 | 0 | Y | N | 废物名称 | |
| 3 | waste_classification | varchar | 64 | 0 | Y | N | 废物分类 | |
| 4 | waste_number | int | 10 | 0 | Y | N | 0 | 废物库存 |
| 5 | disposal_standards | text | 65535 | 0 | Y | N | 处置标准 | |
| 6 | medical_staff | int | 10 | 0 | Y | N | 0 | 医务人员 |
| 7 | personnel_name | varchar | 64 | 0 | Y | N | 人员姓名 | |
| 8 | transportation_time | datetime | 19 | 0 | Y | N | 运输时间 | |
| 9 | transportation_quantity | int | 10 | 0 | Y | N | 0 | 运输数量 |
| 10 | transportation_remarks | varchar | 64 | 0 | Y | N | 运输备注 | |
| 11 | place_name | varchar | 64 | 0 | Y | N | 场所名称 | |
| 12 | vehicle_number | varchar | 64 | 0 | Y | N | 车辆编号 | |
| 13 | vehicle_license_plate | varchar | 64 | 0 | Y | N | 车辆车牌 | |
| 14 | vehicle_brand | varchar | 64 | 0 | Y | N | 车辆品牌 | |
| 15 | create_time | datetime | 19 | 0 | N | N | CURRENT_TIMESTAMP | 创建时间 |
| 16 | update_time | timestamp | 19 | 0 | N | N | CURRENT_TIMESTAMP | 更新时间 |
| 编号 | 名称 | 数据类型 | 长度 | 小数位 | 允许空值 | 主键 | 默认值 | 说明 |
| 1 | waste_warehouse_id | int | 10 | 0 | N | Y | 废物仓库ID | |
| 2 | waste_name | varchar | 64 | 0 | N | N | 废物名称 | |
| 3 | waste_classification | varchar | 64 | 0 | Y | N | 废物分类 | |
| 4 | waste_number | int | 10 | 0 | Y | N | 0 | 废物库存 |
| 5 | disposal_standards | text | 65535 | 0 | Y | N | 处置标准 | |
| 6 | waste_remarks | text | 65535 | 0 | Y | N | 废物备注 | |
| 7 | waste_images | varchar | 255 | 0 | Y | N | 废物图片 | |
| 8 | create_time | datetime | 19 | 0 | N | N | CURRENT_TIMESTAMP | 创建时间 |
| 9 | update_time | timestamp | 19 | 0 | N | N | CURRENT_TIMESTAMP | 更新时间 |
3.4本章小结
医疗废物管理系统的需求分析主要涵盖系统整体结构和功能模块设计。通过建立E-R模型和数据库逻辑系统设计,完成了数据库系统的构建。
第4章医疗废物管理系统实现
医疗废物管理系统的详细设计与实现主要基于前期的需求分析和总体设计。页面设计侧重于用户友好性和界面简洁清晰,考虑不同用户角色的需求和操作流程,保持统一的色彩和字体,以提升用户体验。业务逻辑实现根据功能模块确定的业务流程和逻辑处理,包括系统用户、销毁场所管理、运输车辆管理、废物分类管理、废物仓库管理、废物登记管理、废物运输管理、销毁记录管理等功能的具体实现,确保数据操作的准确性和完整性,处理异常情况,提供良好的用户体验和功能性。这些设计与实现将使医疗废物管理系统具有用户友好的界面和高效的业务逻辑,满足用户需求并提供优质的用户体验。
4.1用户功能模块
4.1.1 用户登录界面
用户可以通过账号及密码登录系统,进行查看后台首页、销毁场所管理、运输车辆管理、废物仓库管理、废物登记管理、废物运输管理、销毁记录管理等操作,用户登录界面如下图4-1所示。

图4-1用户登录界面图
登录的逻辑代码如下所示:

4.1.2销售场所管理界面
医务人员可以查看废物的销毁场所情况,包括销毁设施的位置、容量、运行情况等信息。界面如下图4-2所示。

图4-2销售场所界面图
4.1.3 运输车辆管理界面
医务人员可以查看系统中的运输车辆信息,包括车辆的状态、调度情况、维护记录等,以确保废物的安全运输。界面如下图4-3所示。

图4-3运输车辆管理界面图
4.1.4 废物仓库管理界面
医务人员能够查看医疗废物的存储情况,包括废物的种类、数量、存放位置等信息。可以对废物进行登记和运输。界面如下图4-4所示。

图4-4 废物仓库管理界面图
4.1.5废物登记管理界面
医务人员可以登记新产生的废物信息,包括废物类别、数量、产生时间等,以便系统进行废物的追踪和监管。界面如下图4-5所示。

图4-5废物登记管理界面图
4.2管理员功能模块
4.2.1销毁场所管理界面
管理员可以管理各个销毁场所的信息,包括位置、电话、设施情况等,以便进行合理的废物销毁安排。界面如下图4-6所示。

图4-6 销毁场所管理界面图
4.1.6废物运输管理界面
医务人员可以管理废物的运输情况,包括运输车辆的调度情况、运输路线等,以确保废物的安全运输。界面如下图4-7所示。

图4-7废物运输管理界面图
4.2.2运输车辆管理界面
管理员可以管理系统中的运输车辆信息,包括车辆的状态、调度情况、维护记录等,以确保废物的安全运输。界面如下图4-8所示。

图4-8 运输车辆管理界面图
运输车辆管理关键代码如下:

4.2.3废物分类管理界面
管理员可以管理废物分类信息,包括添加新的废物分类、修改分类信息、删除分类等操作。界面如下图4-9所示。

图4-9废物分类管理界面图
废物分类管理关键代码如下:

4.2.4废物仓库管理界面
管理员需要能够管理医疗废物的存储情况,包括废物的种类、数量、存放位置等信息。界面如下图4-10所示。

图4-10废物仓库管理界面图
废物仓库管理关键代码如下:

4.2.5废物登记管理界面
管理员需要能够查看和管理废物的登记信息,包括废物的产生、处理情况等,以便进行废物的追踪和监管。界面如下图4-11所示。

图4-11 废物登记管理界面图
4.2.6废物运输管理界面
管理员需要能够管理废物的运输情况,包括运输车辆的调度情况、运输路线等,以确保废物的安全运输。界面如下图4-12所示。

图4-12 废物运输管理界面图
废物运输管理关键代码如下:

4.2.7系统用户界面
管理员可以管理系统的用户信息,包括添加新用户、修改用户信息、删除用户等操作。界面如下图4-13所示。

图4-13 系统用户界面图
第5章 系统测试
5.1 系统测试用例
测试目的是为了评估系统或软件在多个方面的质量和性能表现,以发现潜在问题、缺陷和改进点。主要目的包括验证功能的正确性、确保系统稳定性、提升用户体验、检测安全性漏洞、评估系统兼容性、测试系统性能、验证数据准确性和完整性,以及发现潜在缺陷和改进点。通过全面的测试,可以提供可靠、高质量的系统,满足用户需求,并持续改进系统的质量和性能。
以下对多个功能模块进行测试,包含用户登录、销毁场所查看、运输车辆添加、密码修改、发布销毁场所、删除运输车辆等。具体测试内容如表5-1至表5-6所示。
表5-1 用户登录功能测试表
| 用例名称 | 用户登录系统 |
| 目的 | 测试用户通过正确的用户名和密码可否登录功能 |
| 前提 | 未登录的情况下 |
| 测试流程 | 1) 进入登录页面 2) 输入正确的用户名和密码 |
| 预期结果 | 用户名和密码正确的时候,跳转到登录成功界面,反之则显示错误信息,提示重新输入 |
| 实际结果 | 实际结果与预期结果一致 |
销毁场所查看功能测试:
表5-2 销毁场所查看功能测试表
| 用例名称 | 销毁场所查看 |
| 目的 | 测试销毁场所查看功能 |
| 前提 | 用户登录 |
| 测试流程 | 点击销毁场所列表 |
| 预期结果 | 可以查看到所有销毁场所信息 |
| 实际结果 | 实际结果与预期结果一致 |
添加运输车辆界面测试:
表5-3 添加运输车辆界面测试表
| 用例名称 | 添加运输车辆测试用例 |
| 目的 | 测试运输车辆添加功能 |
| 前提 | 用户正常登录情况下 |
| 测试流程 | 1)点击运输车辆,然后点击添加后并填写信息。 2)点击进行提交。 |
| 预期结果 | 提交以后,页面首页会显示新的运输车辆 |
| 实际结果 | 实际结果与预期结果一致 |
密码修改功能测试:
表5-4 密码修改功能测试表
| 用例名称 | 密码修改测试用例 |
| 目的 | 测试管理员密码修改功能 |
| 前提 | 管理员用户正常登录情况下 |
| 测试流程 | 1)管理员密码修改并完成填写。 2)点击进行提交。 |
| 预期结果 | 使用新的密码可以登录 |
| 实际结果 | 实际结果与预期结果一致 |
表5-5管理员发布销毁场所功能测试用例表
| 测试名称 | 测试功能 | 操作 | 操作过程 | 预期结果 | 测试结果 |
| 管理员发布销毁场所功能测试 | 添加销毁场所的情况 | 输入销毁场所的基本信息 | 后台选择“销毁场所管理”菜单后,填写新销毁场所后点击“提交”按钮 | 新销毁场所发布成功 | 正确 |
管理员删除运输车辆测试:
表5-6管理员删除运输车辆功能测试用例表
| 模块名称 | 测试用例 | 预期结果 | 实际结果 | 是否通过 |
| 删除运输车辆模块 | 勾选多个运输车辆,点击删除 | 提示删除成功,运输车辆列表不在显示对应列表 | 提示删除成功,运输车辆列表不在显示对应列表 | 通过 |
5.2 系统测试结果
经过对用户登录、销毁场所查看、运输车辆添加、密码修改、发布销毁场所、删除运输车辆等多个功能模块的测试,系统表现稳定,功能正常运行。综合测试结果显示系统各功能模块均符合设计要求,用户体验良好,系统运行稳定可靠。
结 论
基于Spring Boot和Vue技术的医疗废物管理系统设计与实现,成功构建了一个功能完善、操作便捷的医疗废物管理解决方案。该系统充分利用了Spring Boot框架的自动化配置和快速开发特性,以及Vue.js的响应式界面设计和组件化开发优势,实现了对医疗废物从产生到销毁全过程的精细化管理。
在系统功能上,该系统涵盖了用户管理、运输车辆管理、销毁场所管理等多个模块,实现了对医疗废物相关信息的全面记录与跟踪。同时,通过集成数据分析和可视化技术,系统能够为管理人员提供实时的数据支持,帮助他们更好地了解医疗废物的处理情况,优化资源配置,提升管理效率。
在技术应用上,Java编程语言为系统提供了强大的稳定性和可扩展性,MySQL数据库则为系统提供了高效的数据存储和查询能力。而Spring Boot和Vue.js的结合,不仅简化了开发过程,提升了开发效率,也确保了系统的易用性和用户体验。
这套基于Spring Boot和Vue的医疗废物管理系统的设计与实现,不仅是对技术的一次成功应用,更是对医疗行业环保管理的一次重要提升。它有效地解决了医疗废物管理过程中的诸多难题,提升了管理效率和安全性,为医疗行业的可持续发展提供了有力支持。
展望未来,我们将继续优化和完善系统功能,提升系统的智能化水平,为医疗废物管理行业带来更多的便利和价值。同时,我们也希望这一系统的成功经验能够为其他行业的信息化建设提供有益的借鉴和启示。
参考文献
[1]王晓东,刘海燕,王迎,等.基于SpringBoot的气象信息资源管理系统设计与实现[J].电脑编程技巧与维护,2024,(03):79-82.DOI:10.16184/j.cnki.comprg.2024.03.028.
[2]Insani N ,Ridhoi R ,Hidajat G H , et al.Pro-Environmental Tourism: Lessons Learned from Adventure, Wellness and Eco-tourism in Padusan Village, Mojokerto, East Java[J].IOP Conference Series: Earth and Environmental Science,2024,1313(1):
[3]Annisa F L ,Umi L .Accuracy of Antenatal Visits in West Java Province: Comparison between Rural and Urban Areas Data Analysis of the Indonesian Demographic and Health Survey 2017[J].IOP Conference Series: Earth and Environmental Science,2024,1313(1):
[4]Utami W B ,Hariadi S S ,Raya B A .The Paradox of Farmers in Response Agricultural Land Conversion to National Strategic Development Policies in Central Java[J].IOP Conference Series: Earth and Environmental Science,2024,1313(1):
[5]Hanindityasari L ,Auliyani D ,Wahyuningrum N , et al.Reducing the Susceptibility of Flood Supplier Areas in Gondang Micro-Catchment, Bojonegoro, East Java Province: a Flood Disaster Mitigation Effort[J].IOP Conference Series: Earth and Environmental Science,2024,1313(1):
[6]Arisuryanti T ,Aji W K ,Shabrina N F , et al.Phylogenetic and genetic variation of common mudskippers (Periophthalmus kalolo Lesson, 1831) from the southern coast of Java, Indonesia inferred from the COI mitochondrial gene.[J].Journal, genetic engineering biotechnology,2024,22(1):100335-100335.
[7]孙铁强,刘俊,于洪健,等.基于SpringBoot框架的在线监测和专家系统的研究[J].自动化应用,2024,65(04):15-16+19.DOI:10.19769/j.zdhy.2024.04.006.
[8]徐少军,李宗哲,梅杰,等.基于Springboot+Vue框架的质量检验监督管理系统研发[J].纺织标准与质量,2024,(01):11-14+21.
[9]雷欣,马宏琳,郑霖,等.基于SpringBoot的域名信息系统设计与实现[J].电脑知识与技术,2024,20(05):44-47.DOI:10.14004/j.cnki.ckt.2024.0188.
[10]高中涛,魏群,范宏雷,等.医院医疗废物管理系统设计与应用[J].河北省科学院学报,2023,40(06):14-17.DOI:10.16191/j.cnki.hbkx.2023.06.008.
[11]严若云.医院医疗废物监控管理系统的设计与实现[D].中南大学,2023.DOI:10.27661/d.cnki.gzhnu.2023.003000.
[12]赵东平,孟啸,李雪萍,等.医疗废物管理系统的研发与应用[J].中国数字医学,2022,17(12):77-82.
[13]朱晶.医疗废物管理信息系统开发研究[J].信息与电脑(理论版),2022,34(18):141-143.
[14]董乾东,李敏.应急条件下危险医疗废物管理系统的网络设计[J].管理工程学报,2022,36(05):156-168.DOI:10.13587/j.cnki.jieem.2022.05.013.
[15]谢娟,肖淑珺,朱伟华,等.基于射频识别技术的医疗废物远程管理系统设计与应用[J].中国医学装备,2021,18(10):152-156.
[16]施剑斌,辛迎旭,吴正祥.医疗废物院内闭环管理系统的功能与应用[J].中国医院建筑与装备,2021,22(10):44-46.
[17]邓勇.医疗废物溯源管理系统的应用与风控[J].中国医院院长,2021,17(15):75-77.
[18]宋冬梅,谢同玲.医疗废物管理系统在医院管理中的应用研究[J].中国数字医学,2021,16(04):57-60.
[19]左四琴,吴永仁,张志平.医院医疗废物信息化管理系统应用研究[J].江苏卫生事业管理,2020,31(09):1218-1220.
[20]张玉梅,医疗废物管理系统V1.0.甘肃省,白银市疾病预防控制中心,2020-08-12.
致谢
逝者如斯夫,不舍昼夜。转眼间,大学生活便已经接近尾声,人面对着离别与结束,总是充满着不舍与茫然,我亦如此,仍记得那年秋天,我迫不及待的提前一天到了学校,面对学校巍峨的大门,我心里充满了期待:这里,就是我新生活的起点吗?那天,阳光明媚,学校的欢迎仪式很热烈,我面对着一个个对着我微笑的同学,仿佛一缕缕阳光透过胸口照进了我心里,同时,在那天我认识可爱的室友,我们携手共同度过了这难忘的两年。如今,我望着这篇论文的致谢,不禁又要问自己:现在,我们就要说再见了吗?
感慨莫名,不知所言。遥想当初刚来学校的时候,心里总是想着学校会过于板正,会缺乏一些柔情,当时心里甚至有一点点排斥,但是随着我对学校的慢慢认识与了解,我才认识到了她的美丽,她的柔情,并且慢慢的喜欢上了这个校园,但是时间太快了,快到我还没有好好体会她的美丽便要离开了,但是她带给我的回忆,永远不会离开我,也许真正离开那天我的眼里会满含泪水,我不是因为难过,我只是想将她的样子映在我的泪水里,刻在我的心里。最后,感谢我的老师们,是你们教授了我们知识与做人的道理;感谢我的室友们,是你们陪伴了我如此之久;感谢每位关心与支持我的人。
少年,追风赶月莫停留,平荒尽处是春山。
免费领取项目源码,请关注❥点赞收藏并私信博主,谢谢~
2257

被折叠的 条评论
为什么被折叠?



