随着移动互联网的飞速发展,智能手机和移动互联网应用已经深入人们的日常生活。微信小程序作为一种轻量级的应用程序,无需下载安装即可使用,为用户提供了极大的便利。餐饮行业作为服务业的重要组成部分,其信息化、智能化水平直接关系到企业的运营效率和客户满意度。因此,开发一款基于SSM框架的微信小程序点单系统,对于提升餐饮企业的服务水平和市场竞争力具有重要意义。
SSM框架作为当前Java Web开发中常用的技术组合,具有性能稳定、易于维护、扩展性强等优点。其中,Spring框架负责业务逻辑的处理和事务管理;SpringMVC框架负责请求的接收和响应,实现MVC设计模式;MyBatis框架则负责数据库的操作,提供持久层解决方案。通过SSM框架的结合使用,可以高效地实现微信小程序点单系统的各项功能。
系统进行了测试和优化,确保其在实际运行中的稳定性和性能。通过本文的阐述,希望能够为读者提供一种基于SSM框架的微信小程序点单系统的设计与实现方案,为餐饮行业的信息化建设提供有益的参考。
关键词:微信小程序点单系统;SSM;Java
Design and Implementation of WeChat Mini Program Order System Based on SSM
Abstract
With the rapid development of mobile Internet, smart phones and mobile Internet applications have penetrated into people's daily life. As a lightweight application, WeChat mini programs can be used without downloading or installing, providing users with great convenience. As an important component of the service industry, the level of informatization and intelligence in the catering industry directly affects the operational efficiency and customer satisfaction of enterprises. Therefore, developing a WeChat mini program ordering system based on the SSM framework is of great significance for improving the service level and market competitiveness of catering enterprises.
The SSM framework, as a commonly used technology combination in current Java web development, has advantages such as stable performance, easy maintenance, and strong scalability. Among them, the Spring framework is responsible for processing business logic and managing transactions; The SpringMVC framework is responsible for receiving and responding to requests, implementing the MVC design pattern; The MyBatis framework is responsible for database operations and provides persistence layer solutions. By combining the SSM framework, various functions of the WeChat mini program ordering system can be efficiently implemented.
The system has been tested and optimized to ensure its stability and performance in actual operation. Through the explanation in this article, we hope to provide readers with a design and implementation plan for a WeChat mini program ordering system based on the SSM framework, and provide useful reference for the information construction of the catering industry.
Key words: WeChat mini program ordering system; SSM; Java
目 录
第一章 绪 论
1.1选题背景和意义
在数字化、网络化快速发展的当下,餐饮行业作为服务业的重要分支,亟需借助先进的技术手段提升服务质量、管理效率和顾客体验。微信小程序作为一种轻量级、易传播的应用程序,已经成为连接用户与服务的重要桥梁。而SSM(作为一套成熟、稳定的Java Web开发框架,为构建高效、可扩展的微信小程序点单系统提供了有力的技术支撑。因此,基于SSM的微信小程序点单系统的设计与实现,不仅有助于餐饮企业实现数字化转型,提升运营效率和客户满意度,也体现了技术创新与实际应用的紧密结合,具有一定的研究价值和实践意义。
1.2国内外研究现状
随着移动互联网的迅猛发展和智能手机的普及,微信小程序作为一种新型的应用形态,正逐渐改变着人们的生活方式。特别是在餐饮领域,微信小程序点单系统因其便捷性、实时性和互动性受到了广泛关注。
国外研究现状:
在国外,许多餐饮企业已经认识到微信小程序点单系统的潜力,并开始积极探索和实践。一些国际知名的餐饮连锁品牌,如麦当劳、肯德基等,已经在其官方微信小程序中推出了在线点餐功能。这些系统通常整合了移动支付、会员管理、优惠促销等多项功能,为用户提供了更加便捷的点餐体验。同时,国外的研究者和开发者也在不断探索和创新,推动微信小程序点单系统的功能更加丰富、性能更加稳定。
国内研究现状:
相较于国外,国内在微信小程序点单系统的研究和应用上更加活跃。许多国内餐饮企业,尤其是连锁品牌和中大型餐饮企业,都纷纷推出了自己的微信小程序点单系统。这些系统不仅支持在线点餐、支付,还融合了菜品推荐、个性化定制、用户评价等多项功能,为用户提供了更加丰富的选择。同时,国内的开发者社区也非常活跃,不断有新的技术和解决方案涌现,推动着微信小程序点单系统的技术水平和用户体验不断提升。
总体来看,基于SSM的微信小程序点单系统的设计与实现已成为国内外研究的热点之一。随着技术的不断进步和市场的不断扩大,未来这一领域的研究和应用将更加深入和广泛。
1.3论文组织结构
第一章是绪论,本文章的开头部分,对本题目的研究背景意义和研究现状等一些做文字性的描述。
第二章研究了微信小程序点单系统的所采用的开发技术和开发工具。
第三章是系统分析部分,包括系统总体需求描述、功能性角度分析系统需求、非功能性等各个方面分析系统是否可以实现。
第四章是系统设计部分,本文章的重要部分,提供了系统架构的详细设计和一些主要功能模块的设计说明。
第五章是系统的具体实现,介绍系统的各个模块的具体实现。
第六章在前几章的基础上对系统进行测试和运行。
最后对系统进行了认真的总结,以此对未来有一个新的展望。
2.1微信开发者工具
微信开发者工具现在已经被小程序开发团队开发运行,目前微信开发者工具任然在不断的完善中,在开发小程序时经常要不断的更新。可以使用微信扫码登陆开发者工具,开发者工具将使用这个微信帐号的信息进行小程序的开发和调试。
机型选择:小程序以智能手机的屏幕尺寸为设计标准,进行切图。
预览界面:写好视图布局后点击编译,用来刷新视图界面。
控制台:方便调试打印输出信息。
上传代码:上传到腾讯服务器,提交审核必经步骤。上传代码时可以填写版本号和备注信息。
资源文件:一般可以在资源文件进行对应项目的文件目录的断点调试。
显示远程调试:手机端和PC端开发工具联调对用户而言是非常实用的。
本地数据存储:显示的是本地存储的数据。
视图调试:标组件以子父层级结构呈现,方便调试。
微信限制在2M 以内的代码体积;开发中一般不校验合法域名信息;小程序后台要做配置服务器域名。
以上就是在开发过程中微信开发者工具常用到的功能,微信开发者工具也在不断的完善。
2.2小程序框架以及目录结构介绍
整个小程序框架系统分为两部分:逻辑层和视图层。小程序开发框架的目标是通过尽可能简单、高效的方式让开发者可以在微信中开发具有原生 小程序 体验的服务。小程序在视图层与逻辑层间提供了数据传输和事件系统,提供了自己的视图层以及逻辑层框架,让开发者能够专注于数据与逻辑。框架的核心是一个响应的数据绑定系统,可以让数据与视图非常简单地保持同步。在逻辑层做数据修改,在视图层就会做相应的更新。框架提供了一套基础的组件,这些组件自带微信风格的样式以及特殊的逻辑,开发者可以通过组合基础组件,创建出强大的微信小程序 。
2.3 SSM框架介绍
当今流行的“SSM组合框架”是Spring + SpringMVC + MyBatis的缩写,受到很多的追捧,“组合SSM框架”是强强联手、各司其职、协调互补的团队精神。web项目的框架,通常更简单的数据源。Spring属于一个轻量级的反转控制框架(IoC),但它也是一个面向表面的容器(AOP)。SpringMVC常常用于控制器的分类工作模式,与模型对象分开,程序对象的作用与自动取款机进行处理。这种解耦治疗使整个系统的个性化变得更加容易。MyBatis是一个良好的可持续性框架,支持普通SQL查询,同时允许对存储过程的高级映射进行数据的优化处理。大型Java Web应用程序的由于开发成本太高,开发后难以维护和开发过程中一些难以解决的问题,而采用“SSM组合框架”,它允许建立业务层次结构,并为这个问题提供良好的解决方案。
2.4 Mysql数据库
数据库是系统开发过程中不可或缺的一部分。 在WEB应用方面,MySQL AB开发了一个具有很大优势的MySQL关系数据库管理系统。 MySQL可以将数据存储在不同的表中,这非常灵活,并且还可以提高系统在实际应用中的速度。 数据库访问最常用于标准SQL语言,MySQL用于SQL语言,因此它具有高度兼容性。数据库的操作是必不可少的,包括对数据库表的增加、删除、修改、查询等功能。现如今,数据库可以分为关系型数据库和非关系型数据库,Mysql属于关系性数据库,Mysql数据库是一款小型的关系型数据库,它以其自身特点:体积小、速度快、成本低等,Mysql数据库是目前最受欢迎的开源数据库。
在WEB应用技术中, Mysql数据库支持不同的操作系统平台,虽然在不同平台下的安装和配置都不相同,但是差别也不是很大,Mysql在Windows平台下两种安装方式,二进制版和免安装版。安装完Mysql数据库之后,需要启动服务进程,相应的客户端就可以连接数据库,客户端可通过命令行或者图形界面工具登录数据库。
第三章 系统分析
3.1可行性分析
3.1.1技术可行性
在技术方面使用了当下主流的SSM框架,采用了编译器ecplice+mysql用以运行整体程序,在以后的技术更新以及维护方面是没有问题的,因此在技术方面可行性也是没有问题的。
3.1.2经济可行性
微信小程序点单系统管理的开发是由开发者自己开发,不需要购买其他软件或者端口之类的,而且在微信小程序点单系统管理的开发之前所做的市场调研及其他的微信小程序点单系统,都是没有任何费用的,通过开发者自己的努力,所有的工作的都是自己亲力亲为,在碰到自己比较难以解决的问题,大多是通过同学和指导老师的帮助进行相关信息的解决,所以对于微信小程序点单系统的开发在经济上是完全可行的,没有任何费用支出的。
使用SSM技术是比较成熟的技术,所以微信小程序点单系统的开发在经济上是没有问题的。
3.1.3操作可行性
可操作性主要是对微信小程序点单系统系统设计完成后,用户的使用体验度,对于管理员可以通过系统随时管理相关的数据信息,并且对于管理员、注册用户这两种角色,都可以简单明了的进入到自己的系统界面,通过界面导航菜单可以简单明了地操作功能模块,方便用户信息需求和排号信息管理数据信息,对于系统的操作,不需要专业人员都可以直接进行功能模块的操作管理,所以在系统的可操作性是完全可以的。本系统的操作使用的也是界面窗口进行登录,所以操作人员只要会简单的电脑操作就完全可以的。
3.2功能需求分析
微信小程序点单系统分为两大部分:管理员模块、注册用户模块。
管理员管理模块:
后台首页:管理员登录后可以访问后台首页,以查看系统的整体运行情况,包括订单数量、销售情况、排号信息、系统消息等数据统计信息。
系统用户:管理员可以在系统用户模块进行系统用户的管理,包括添加新用户、修改用户信息、删除用户等操作,以保证系统的安全和正常运行。
排号信息管理:管理员可以在排号信息管理模块查看和管理餐厅的排号情况,包括排队人员信息、等待时间、排队状态等,以保证餐厅的顺畅运营。
系统管理:管理员可以在系统管理模块进行系统参数设置、轮播图管理等操作,保证系统的正常运行和提升用户体验。
相关介绍管理:管理员可以在相关介绍管理模块对餐厅相关介绍信息进行管理,包括餐厅简介、特色菜品介绍、活动信息等内容。
资源管理:资源管理包括餐饮资讯和资讯分类两部分,管理员可以在餐饮资讯模块对餐饮相关资讯进行管理,包括添加资讯、修改资讯信息、删除资讯等操作;在资讯分类模块可以对资讯进行分类管理,方便用户浏览和查询。
商城管理:商城管理包括菜品中心、分类列表和订单列表三部分。管理员可以在菜品中心模块对菜品进行管理,包括添加菜品、修改菜品信息、删除菜品等操作;在分类列表模块可以对菜品进行分类管理;在订单列表模块可以查看和管理用户的点餐订单信息,包括订单状态、菜品详情、订单金额等,方便管理员了解和处理订单信息。
(二)注册用户管理模块:
首页:注册用户登录后,可以在首页浏览菜品推荐、活动信息等内容,方便用户快速了解最新的餐饮资讯和促销活动。
餐饮资讯:用户可以在餐饮资讯模块查看最新的餐饮资讯,包括菜品推荐、食材介绍、厨师分享等内容,帮助用户了解更多餐饮相关的信息。
菜品中心:用户可以在菜品中心模块收藏自己喜欢的菜品,方便下次点餐时快速找到心仪的菜品。
我的基本信息:用户可以在我的基本信息模块查看和修改自己的个人信息,包括昵称、头像等。
我的收藏:用户可以在我的收藏模块查看自己收藏的菜品,方便下次点餐时快速选取。
我的订单:用户可以在我的订单模块查看自己的点餐订单信息,包括订单状态、菜品详情、订单金额等,方便用户了解自己的点餐记录。
排号信息:用户可以在排号信息模块查看当前餐厅的排队情况,了解自己的排队进度。
购物车:用户可以在购物车模块查看自己的点餐清单,包括菜品、数量、总金额等,方便用户确认和提交订单。
3.3非功能需求分析
微信小程序点单系统的安全性、可靠性、性能和可扩展性是其重要的考量因素,它们不仅满足了用户对于功能性的要求,还为用户提供了更多的便利。根据表格3-1,我们可以清楚地看到这一点:
表3-1 微信小程序点单系统非功能需求表
| 安全性 | 主要指微信小程序点单系统数据库的安装,数据库的使用和密码的设定必须合乎规范。 |
| 可靠性 | 可靠性是指微信小程序点单系统能够安装用户的指示进行操作,经过测试,可靠性90%以上。 |
| 性能 | 性能是影响微信小程序点单系统占据市场的必要条件,所以性能最好要佳才好。 |
| 可扩展性 | 比如数据库预留多个属性,比如接口的使用等确保了系统的非功能性需求。 |
| 易用性 | 用户只要跟着微信小程序点单系统的页面展示内容进行操作,就可以了。 |
| 可维护性 | 微信小程序点单系统开发的可维护性是非常重要的,经过测试,可维护性没有问题 |
3.4系统操作流程
3.4.1用户登录流程
对于系统的安全性的第一关,就是用户想要进入系统,必须通过登录窗口,输入自己的登录信息才可以进行登录,用户输入的信息准确无误后才可以进入到操作系统界面,进行功能模块的相对应操作,如果用户输入的信息不正确,则窗口出现提示框,用户登录失败,返回到第一步进行重新输入,如图3-2所示。

图3-2登录操作流程图
3.4.2信息添加流程
对于微信小程序点单系统,需要随时添加所需要的数据信息,对于用户添加信息,需要根据添加界面,根据选框的内容进行填写所要添加的数据信息,信息输入完成后判断数据信息是否符合要求,符合要求则添加完成,用户所添加的信息不符合要求,则需要返回到第一步,重新输入数据信息,再进行判断操作,如图3-3所示。

图3-3 信息添加流程图
3.4.3信息删除流程
不管是哪个用户角色进入到不通的系统操作界面,都可以进行不同的信息内容的操作功能,对用系统数据信息的删除,用户一旦将信息删除,那么该删除的数据信息将无法恢复,所以用户在对数据删除事,一定判断删除的内容是否是确定要删除的,确定无误后选择确定删除操作,如图3-4所示。

图3-4信息删除流程图
第四章 系统设计与实现
4.1系统架构设计
微信小程序点单系统的系统项目的概述设计分析,主要内容有企业人力资源的具体分析,进行数据库的是设计,数据采用mysql数据库,并且对于系统的设计采用比较人性化的操作设计,对于系统出现的错误信息可以及时做出处理及反馈。
基于微信小程序点单系统基于现有的手机,可以实现管理员:后台首页、系统用户、排号信息管理、系统管理、相关介绍管理、资源管理、商城管理等功能。根据系统功能需求建立的用例关系图如下图:

图4-1管理员用列图
基于微信小程序点单系统基于现有的手机,注册用户有:首页、餐饮资讯、菜品中心、我的(基本信息、收藏、订单、排号信息、购物车)等功能。根据系统功能需求建立的用例关系图如下图:

图4-2注册用户用列图
4.2开发流程设计
微信小程序点单系统的开发对管理模块和系统使用的数据库进行分析,编写代开发,规划和操作是构建信息管理应用程序的必要三步曲,它决定了系统是否能够真正实现预设功能以及是否可以在成功设计后实施。在开发过程中,每个阶段必须严格按照线性顺序进行开发,并且在相应阶段生成的每个工作都可以通过技术进行验证和检查。确保一个阶段完成后是正确的,不会造成下一阶段拖拽现象,使系统完成设计功能后得到保证。
从微信小程序点单系统的成功开发经验来看,上述方法效果最为明显,最大程度地降低了系统开发的复杂性。如图4-3所示。

图4-3开发系统流程图
4.3数据库设计
数据库是信息系统的基础和核心。数据库设计的好坏直接影响到信息系统开发的成败。创建数据库表首先确定实体的属性和实体之间的关系。根据关系创建一个数据表。
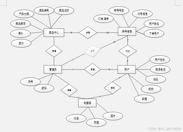
4.3.1实体ER图
数据库是整个软件编程中最重要的一个步骤,对于数据库问题主要是判定数据库的数量和结构公式的创建。展示系统使用的是Mysql进行对数据库进行管理,进行保证数据的安全性、稳定性等。
概念模型的设计是为了抽象真实世界的信息,并对信息世界进行建模。它是数据库设计的强大工具。数据库概念模型设计可以通过E-R图描述现实世界的概念模型。系统的E-R图显示了系统中实体之间的链接。而且Mysql数据库是自我保护能力比较强的数据库,下图主要是对数据库实体的E-R图:

图4-4 E-R图
这些功能可以充分满足微信小程序点单系统的需求。此系统功能较为全面如下图系统功能结构如图4-5所示。

图4-6系统功能结构图
4.3.2数据表
我们可以根据数据结构的详细分析要求,我们根据输入和输出数据量的要求进行分析,确定什么表表,结构之间的关系,我们可以验证,调整和完善,查询和浏览过程,可以实现数据库,以使用户对数据和功能有更多要求。
基于系统使用的数据库管理系统的特点,对数据库的概念模型进行了转换和构建。但是,这个系统只需要充分考虑微信小程序点单系统的功能,而且组织比较清晰。
| 编号 | 名称 | 数据类型 | 长度 | 小数位 | 允许空值 | 主键 | 默认值 | 说明 |
| 1 | token_id | int | 10 | 0 | N | Y | 临时访问牌ID | |
| 2 | token | varchar | 64 | 0 | Y | N | 临时访问牌 | |
| 3 | info | text | 65535 | 0 | Y | N | ||
| 4 | maxage | int | 10 | 0 | N | N | 2 | 最大寿命:默认2小时 |
| 5 | create_time | timestamp | 19 | 0 | N | N | CURRENT_TIMESTAMP | 创建时间: |
| 6 | update_time | timestamp | 19 | 0 | N | N | CURRENT_TIMESTAMP | 更新时间: |
| 7 | user_id | int | 10 | 0 | N | N | 0 | 用户编号: |
| 编号 | 名称 | 数据类型 | 长度 | 小数位 | 允许空值 | 主键 | 默认值 | 说明 |
| 1 | article_id | mediumint | 8 | 0 | N | Y | 文章id:[0,8388607] | |
| 2 | title | varchar | 125 | 0 | N | Y | 标题:[0,125]用于文章和html的title标签中 | |
| 3 | type | varchar | 64 | 0 | N | N | 0 | 文章分类:[0,1000]用来搜索指定类型的文章 |
| 4 | hits | int | 10 | 0 | N | N | 0 | 点击数:[0,1000000000]访问这篇文章的人次 |
| 5 | praise_len | int | 10 | 0 | N | N | 0 | 点赞数 |
| 6 | create_time | timestamp | 19 | 0 | N | N | CURRENT_TIMESTAMP | 创建时间: |
| 7 | update_time | timestamp | 19 | 0 | N | N | CURRENT_TIMESTAMP | 更新时间: |
| 8 | source | varchar | 255 | 0 | Y | N | 来源:[0,255]文章的出处 | |
| 9 | url | varchar | 255 | 0 | Y | N | 来源地址:[0,255]用于跳转到发布该文章的网站 | |
| 10 | tag | varchar | 255 | 0 | Y | N | 标签:[0,255]用于标注文章所属相关内容,多个标签用空格隔开 | |
| 11 | content | longtext | 2147483647 | 0 | Y | N | 正文:文章的主体内容 | |
| 12 | img | varchar | 255 | 0 | Y | N | 封面图 | |
| 13 | description | text | 65535 | 0 | Y | N | 文章描述 |
| 编号 | 名称 | 数据类型 | 长度 | 小数位 | 允许空值 | 主键 | 默认值 | 说明 |
| 1 | type_id | smallint | 5 | 0 | N | Y | 分类ID:[0,10000] | |
| 2 | display | smallint | 5 | 0 | N | N | 100 | 显示顺序:[0,1000]决定分类显示的先后顺序 |
| 3 | name | varchar | 16 | 0 | N | N | 分类名称:[2,16] | |
| 4 | father_id | smallint | 5 | 0 | N | N | 0 | 上级分类ID:[0,32767] |
| 5 | description | varchar | 255 | 0 | Y | N | 描述:[0,255]描述该分类的作用 | |
| 6 | icon | text | 65535 | 0 | Y | N | 分类图标: | |
| 7 | url | varchar | 255 | 0 | Y | N | 外链地址:[0,255]如果该分类是跳转到其他网站的情况下,就在该URL上设置 | |
| 8 | create_time | timestamp | 19 | 0 | N | N | CURRENT_TIMESTAMP | 创建时间: |
| 9 | update_time | timestamp | 19 | 0 | N | N | CURRENT_TIMESTAMP | 更新时间: |
| 编号 | 名称 | 数据类型 | 长度 | 小数位 | 允许空值 | 主键 | 默认值 | 说明 |
| 1 | auth_id | int | 10 | 0 | N | Y | 授权ID: | |
| 2 | user_group | varchar | 64 | 0 | Y | N | 用户组: | |
| 3 | mod_name | varchar | 64 | 0 | Y | N | 模块名: | |
| 4 | table_name | varchar | 64 | 0 | Y | N | 表名: | |
| 5 | page_title | varchar | 255 | 0 | Y | N | 页面标题: | |
| 6 | path | varchar | 255 | 0 | Y | N | 路由路径: | |
| 7 | position | varchar | 32 | 0 | Y | N | 位置: | |
| 8 | mode | varchar | 32 | 0 | N | N | _blank | 跳转方式: |
| 9 | add | tinyint | 3 | 0 | N | N | 1 | 是否可增加: |
| 10 | del | tinyint | 3 | 0 | N | N | 1 | 是否可删除: |
| 11 | set | tinyint | 3 | 0 | N | N | 1 | 是否可修改: |
| 12 | get | tinyint | 3 | 0 | N | N | 1 | 是否可查看: |
| 13 | field_add | text | 65535 | 0 | Y | N | 添加字段: | |
| 14 | field_set | text | 65535 | 0 | Y | N | 修改字段: | |
| 15 | field_get | text | 65535 | 0 | Y | N | 查询字段: | |
| 16 | table_nav_name | varchar | 500 | 0 | Y | N | 跨表导航名称: | |
| 17 | table_nav | varchar | 500 | 0 | Y | N | 跨表导航: | |
| 18 | option | text | 65535 | 0 | Y | N | 配置: | |
| 19 | create_time | timestamp | 19 | 0 | N | N | CURRENT_TIMESTAMP | 创建时间: |
| 20 | update_time | timestamp | 19 | 0 | N | N | CURRENT_TIMESTAMP | 更新时间: |
| 编号 | 名称 | 数据类型 | 长度 | 小数位 | 允许空值 | 主键 | 默认值 | 说明 |
| 1 | cart_id | int | 10 | 0 | N | Y | 购物车ID: | |
| 2 | title | varchar | 64 | 0 | Y | N | 标题: | |
| 3 | img | varchar | 255 | 0 | N | N | 0 | 图片: |
| 4 | user_id | int | 10 | 0 | N | N | 0 | 用户ID: |
| 5 | create_time | timestamp | 19 | 0 | N | N | CURRENT_TIMESTAMP | 创建时间: |
| 6 | update_time | timestamp | 19 | 0 | N | N | CURRENT_TIMESTAMP | 更新时间: |
| 7 | state | int | 10 | 0 | N | N | 0 | 状态:使用中,已失效 |
| 8 | price | double | 9 | 2 | N | N | 0.00 | 单价: |
| 9 | price_ago | double | 9 | 2 | N | N | 0.00 | 原价: |
| 10 | price_count | double | 11 | 2 | N | N | 0.00 | 总价: |
| 11 | num | int | 10 | 0 | N | N | 1 | 数量: |
| 12 | goods_id | mediumint | 8 | 0 | N | N | 商品id:[0,8388607] | |
| 13 | type | varchar | 64 | 0 | N | N | 未分类 | 商品分类: |
| 14 | description | varchar | 255 | 0 | Y | N | 描述:[0,255]用于产品规格描述 |
| 编号 | 名称 | 数据类型 | 长度 | 小数位 | 允许空值 | 主键 | 默认值 | 说明 |
| 1 | collect_id | int | 10 | 0 | N | Y | 收藏ID: | |
| 2 | user_id | int | 10 | 0 | N | N | 0 | 收藏人ID: |
| 3 | source_table | varchar | 255 | 0 | Y | N | 来源表: | |
| 4 | source_field | varchar | 255 | 0 | Y | N | 来源字段: | |
| 5 | source_id | int | 10 | 0 | N | N | 0 | 来源ID: |
| 6 | title | varchar | 255 | 0 | Y | N | 标题: | |
| 7 | img | varchar | 255 | 0 | Y | N | 封面: | |
| 8 | create_time | timestamp | 19 | 0 | N | N | CURRENT_TIMESTAMP | 创建时间: |
| 9 | update_time | timestamp | 19 | 0 | N | N | CURRENT_TIMESTAMP | 更新时间: |
| 编号 | 名称 | 数据类型 | 长度 | 小数位 | 允许空值 | 主键 | 默认值 | 说明 |
| 1 | comment_id | int | 10 | 0 | N | Y | 评论ID: | |
| 2 | user_id | int | 10 | 0 | N | N | 0 | 评论人ID: |
| 3 | reply_to_id | int | 10 | 0 | N | N | 0 | 回复评论ID:空为0 |
| 4 | content | longtext | 2147483647 | 0 | Y | N | 内容: | |
| 5 | nickname | varchar | 255 | 0 | Y | N | 昵称: | |
| 6 | avatar | varchar | 255 | 0 | Y | N | 头像地址:[0,255] | |
| 7 | create_time | timestamp | 19 | 0 | N | N | CURRENT_TIMESTAMP | 创建时间: |
| 8 | update_time | timestamp | 19 | 0 | N | N | CURRENT_TIMESTAMP | 更新时间: |
| 9 | source_table | varchar | 255 | 0 | Y | N | 来源表: | |
| 10 | source_field | varchar | 255 | 0 | Y | N | 来源字段: | |
| 11 | source_id | int | 10 | 0 | N | N | 0 | 来源ID: |
| 编号 | 名称 | 数据类型 | 长度 | 小数位 | 允许空值 | 主键 | 默认值 | 说明 |
| 1 | dish_center_id | int | 10 | 0 | N | Y | 菜品中心ID | |
| 2 | dish_number | varchar | 64 | 0 | Y | N | 菜品编号 | |
| 3 | dish_name | varchar | 64 | 0 | Y | N | 菜品名称 | |
| 4 | portion_size_of_dishes | varchar | 64 | 0 | Y | N | 菜品份量 | |
| 5 | dish_preparation | text | 65535 | 0 | Y | N | 菜品做法 | |
| 6 | cart_title | varchar | 125 | 0 | Y | N | 标题:[0,125]用于产品html的标签中 | |
| 7 | cart_img | text | 65535 | 0 | Y | N | 封面图:用于显示于产品列表页 | |
| 8 | cart_description | varchar | 255 | 0 | Y | N | 描述:[0,255]用于产品规格描述 | |
| 9 | cart_price_ago | double | 8 | 2 | N | N | 0.00 | 原价:[1] |
| 10 | cart_price | double | 8 | 2 | N | N | 0.00 | 卖价:[1] |
| 11 | cart_inventory | int | 10 | 0 | N | N | 0 | 商品库存 |
| 12 | cart_type | varchar | 64 | 0 | N | N | 未分类 | 商品分类: |
| 13 | cart_content | longtext | 2147483647 | 0 | Y | N | 正文:产品的主体内容 | |
| 14 | cart_img_1 | text | 65535 | 0 | Y | N | 主图1: | |
| 15 | cart_img_2 | text | 65535 | 0 | Y | N | 主图2: | |
| 16 | cart_img_3 | text | 65535 | 0 | Y | N | 主图3: | |
| 17 | cart_img_4 | text | 65535 | 0 | Y | N | 主图4: | |
| 18 | cart_img_5 | text | 65535 | 0 | Y | N | 主图5: | |
| 19 | create_time | datetime | 19 | 0 | N | N | CURRENT_TIMESTAMP | 创建时间 |
| 20 | update_time | timestamp | 19 | 0 | N | N | CURRENT_TIMESTAMP | 更新时间 |
| 编号 | 名称 | 数据类型 | 长度 | 小数位 | 允许空值 | 主键 | 默认值 | 说明 |
| 1 | goods_id | mediumint | 8 | 0 | N | Y | 产品id:[0,8388607] | |
| 2 | title | varchar | 125 | 0 | Y | N | 标题:[0,125]用于产品和html的<title>标签中 | |
| 3 | img | text | 65535 | 0 | Y | N | 封面图:用于显示于产品列表页 | |
| 4 | description | varchar | 255 | 0 | Y | N | 描述:[0,255]用于产品规格描述 | |
| 5 | price_ago | double | 8 | 2 | N | N | 0.00 | 原价:[1] |
| 6 | price | double | 8 | 2 | N | N | 0.00 | 卖价:[1] |
| 7 | sales | int | 10 | 0 | N | N | 0 | 销量:[0,1000000000] |
| 8 | inventory | int | 10 | 0 | N | N | 0 | 商品库存 |
| 9 | type | varchar | 64 | 0 | N | N | 商品分类: | |
| 10 | hits | int | 10 | 0 | N | N | 0 | 点击量:[0,1000000000]访问这篇产品的人次 |
| 11 | content | longtext | 2147483647 | 0 | Y | N | 正文:产品的主体内容 | |
| 12 | img_1 | text | 65535 | 0 | Y | N | 主图1: | |
| 13 | img_2 | text | 65535 | 0 | Y | N | 主图2: | |
| 14 | img_3 | text | 65535 | 0 | Y | N | 主图3: | |
| 15 | img_4 | text | 65535 | 0 | Y | N | 主图4: | |
| 16 | img_5 | text | 65535 | 0 | Y | N | 主图5: | |
| 17 | create_time | timestamp | 19 | 0 | N | N | CURRENT_TIMESTAMP | 创建时间: |
| 18 | update_time | timestamp | 19 | 0 | N | N | CURRENT_TIMESTAMP | 更新时间: |
| 19 | customize_field | text | 65535 | 0 | Y | N | 自定义字段 | |
| 20 | source_table | varchar | 255 | 0 | Y | N | 来源表: | |
| 21 | source_field | varchar | 255 | 0 | Y | N | 来源字段: | |
| 22 | source_id | int | 10 | 0 | N | N | 0 | 来源ID: |
| 23 | user_id | int | 10 | 0 | Y | N | 0 | 添加人 |
| 编号 | 名称 | 数据类型 | 长度 | 小数位 | 允许空值 | 主键 | 默认值 | 说明 |
| 1 | type_id | int | 10 | 0 | N | Y | 商品分类ID: | |
| 2 | father_id | smallint | 5 | 0 | N | N | 0 | 上级分类ID:[0,32767] |
| 3 | name | varchar | 255 | 0 | Y | N | 商品名称: | |
| 4 | desc | varchar | 255 | 0 | Y | N | 描述: | |
| 5 | icon | varchar | 255 | 0 | Y | N | 图标: | |
| 6 | source_table | varchar | 255 | 0 | Y | N | 来源表: | |
| 7 | source_field | varchar | 255 | 0 | Y | N | 来源字段: | |
| 8 | create_time | timestamp | 19 | 0 | N | N | CURRENT_TIMESTAMP | 创建时间: |
| 9 | update_time | timestamp | 19 | 0 | N | N | CURRENT_TIMESTAMP | 更新时间: |
| 编号 | 名称 | 数据类型 | 长度 | 小数位 | 允许空值 | 主键 | 默认值 | 说明 |
| 1 | hits_id | int | 10 | 0 | N | Y | 点赞ID: | |
| 2 | user_id | int | 10 | 0 | N | N | 0 | 点赞人: |
| 3 | create_time | timestamp | 19 | 0 | N | N | CURRENT_TIMESTAMP | 创建时间: |
| 4 | update_time | timestamp | 19 | 0 | N | N | CURRENT_TIMESTAMP | 更新时间: |
| 5 | source_table | varchar | 255 | 0 | Y | N | 来源表: | |
| 6 | source_field | varchar | 255 | 0 | Y | N | 来源字段: | |
| 7 | source_id | int | 10 | 0 | N | N | 0 | 来源ID: |
| 编号 | 名称 | 数据类型 | 长度 | 小数位 | 允许空值 | 主键 | 默认值 | 说明 |
| 1 | notice_id | mediumint | 8 | 0 | N | Y | 公告id: | |
| 2 | title | varchar | 125 | 0 | N | N | 标题: | |
| 3 | content | longtext | 2147483647 | 0 | Y | N | 正文: | |
| 4 | create_time | timestamp | 19 | 0 | N | N | CURRENT_TIMESTAMP | 创建时间: |
| 5 | update_time | timestamp | 19 | 0 | N | N | CURRENT_TIMESTAMP | 更新时间: |
| 编号 | 名称 | 数据类型 | 长度 | 小数位 | 允许空值 | 主键 | 默认值 | 说明 |
| 1 | order_id | int | 10 | 0 | N | Y | 订单ID: | |
| 2 | order_number | varchar | 64 | 0 | Y | N | 订单号: | |
| 3 | goods_id | mediumint | 8 | 0 | N | N | 商品id:[0,8388607] | |
| 4 | title | varchar | 32 | 0 | Y | N | 商品标题: | |
| 5 | img | varchar | 255 | 0 | Y | N | 商品图片: | |
| 6 | price | double | 10 | 2 | N | N | 0.00 | 价格: |
| 7 | price_ago | double | 10 | 2 | N | N | 0.00 | 原价: |
| 8 | num | int | 10 | 0 | N | N | 1 | 数量: |
| 9 | price_count | double | 8 | 2 | N | N | 0.00 | 总价: |
| 10 | norms | varchar | 255 | 0 | Y | N | 规格: | |
| 11 | type | varchar | 64 | 0 | N | N | 未分类 | 商品分类: |
| 12 | contact_name | varchar | 32 | 0 | Y | N | 联系人姓名: | |
| 13 | contact_email | varchar | 125 | 0 | Y | N | 联系人邮箱: | |
| 14 | contact_phone | varchar | 11 | 0 | Y | N | 联系人手机: | |
| 15 | contact_address | varchar | 255 | 0 | Y | N | 收件地址: | |
| 16 | postal_code | varchar | 9 | 0 | Y | N | 邮政编码: | |
| 17 | user_id | int | 10 | 0 | N | N | 0 | 买家ID: |
| 18 | merchant_id | mediumint | 8 | 0 | N | N | 0 | 商家ID: |
| 19 | create_time | timestamp | 19 | 0 | N | N | CURRENT_TIMESTAMP | 创建时间: |
| 20 | update_time | timestamp | 19 | 0 | N | N | CURRENT_TIMESTAMP | 更新时间: |
| 21 | description | varchar | 255 | 0 | Y | N | 描述:[0,255]用于产品规格描述 | |
| 22 | state | varchar | 16 | 0 | N | N | 待付款 | 订单状态:待付款,待发货,待签收,已签收,待退款,已退款,已拒绝,已完成 |
| 23 | remark | text | 65535 | 0 | Y | N | 订单备注 | |
| 24 | delivery_state | varchar | 16 | 0 | Y | N | 未配送 | 发货状态:未配送,已配送 |
| 25 | vip_discount | double | 11 | 2 | Y | N | 0.00 | 折扣 |
| 编号 | 名称 | 数据类型 | 长度 | 小数位 | 允许空值 | 主键 | 默认值 | 说明 |
| 1 | praise_id | int | 10 | 0 | N | Y | 点赞ID: | |
| 2 | user_id | int | 10 | 0 | N | N | 0 | 点赞人: |
| 3 | create_time | timestamp | 19 | 0 | N | N | CURRENT_TIMESTAMP | 创建时间: |
| 4 | update_time | timestamp | 19 | 0 | N | N | CURRENT_TIMESTAMP | 更新时间: |
| 5 | source_table | varchar | 255 | 0 | Y | N | 来源表: | |
| 6 | source_field | varchar | 255 | 0 | Y | N | 来源字段: | |
| 7 | source_id | int | 10 | 0 | N | N | 0 | 来源ID: |
| 8 | status | bit | 1 | 0 | N | N | 1 | 点赞状态:1为点赞,0已取消 |
| 编号 | 名称 | 数据类型 | 长度 | 小数位 | 允许空值 | 主键 | 默认值 | 说明 |
| 1 | ranking_information_id | int | 10 | 0 | N | Y | 排号信息ID | |
| 2 | order_number | varchar | 64 | 0 | Y | N | 订单编号 | |
| 3 | dish_number | varchar | 64 | 0 | Y | N | 菜品编号 | |
| 4 | dish_name | varchar | 64 | 0 | Y | N | 菜品名称 | |
| 5 | ordering_users | int | 10 | 0 | Y | N | 0 | 下单用户 |
| 6 | user_name | varchar | 64 | 0 | Y | N | 用户姓名 | |
| 7 | number_of_queue_numbers | varchar | 64 | 0 | N | N | 排号号数 | |
| 8 | call_information | text | 65535 | 0 | Y | N | 叫号信息 | |
| 9 | create_time | datetime | 19 | 0 | N | N | CURRENT_TIMESTAMP | 创建时间 |
| 10 | update_time | timestamp | 19 | 0 | N | N | CURRENT_TIMESTAMP | 更新时间 |
| 编号 | 名称 | 数据类型 | 长度 | 小数位 | 允许空值 | 主键 | 默认值 | 说明 |
| 1 | registered_users_id | int | 10 | 0 | N | Y | 注册用户ID | |
| 2 | user_name | varchar | 64 | 0 | Y | N | 用户姓名 | |
| 3 | user_gender | varchar | 64 | 0 | Y | N | 用户性别 | |
| 4 | examine_state | varchar | 16 | 0 | N | N | 已通过 | 审核状态 |
| 5 | user_id | int | 10 | 0 | N | N | 0 | 用户ID |
| 6 | create_time | datetime | 19 | 0 | N | N | CURRENT_TIMESTAMP | 创建时间 |
| 7 | update_time | timestamp | 19 | 0 | N | N | CURRENT_TIMESTAMP | 更新时间 |
| 编号 | 名称 | 数据类型 | 长度 | 小数位 | 允许空值 | 主键 | 默认值 | 说明 |
| 1 | slides_id | int | 10 | 0 | N | Y | 轮播图ID: | |
| 2 | title | varchar | 64 | 0 | Y | N | 标题: | |
| 3 | content | varchar | 255 | 0 | Y | N | 内容: | |
| 4 | url | varchar | 255 | 0 | Y | N | 链接: | |
| 5 | img | varchar | 255 | 0 | Y | N | 轮播图: | |
| 6 | hits | int | 10 | 0 | N | N | 0 | 点击量: |
| 7 | create_time | timestamp | 19 | 0 | N | N | CURRENT_TIMESTAMP | 创建时间: |
| 8 | update_time | timestamp | 19 | 0 | N | N | CURRENT_TIMESTAMP | 更新时间: |
| 编号 | 名称 | 数据类型 | 长度 | 小数位 | 允许空值 | 主键 | 默认值 | 说明 |
| 1 | upload_id | int | 10 | 0 | N | Y | 上传ID | |
| 2 | name | varchar | 64 | 0 | Y | N | 文件名 | |
| 3 | path | varchar | 255 | 0 | Y | N | 访问路径 | |
| 4 | file | varchar | 255 | 0 | Y | N | 文件路径 | |
| 5 | display | varchar | 255 | 0 | Y | N | 显示顺序 | |
| 6 | father_id | int | 10 | 0 | Y | N | 0 | 父级ID |
| 7 | dir | varchar | 255 | 0 | Y | N | 文件夹 | |
| 8 | type | varchar | 32 | 0 | Y | N | 文件类型 |
| 编号 | 名称 | 数据类型 | 长度 | 小数位 | 允许空值 | 主键 | 默认值 | 说明 |
| 1 | user_id | mediumint | 8 | 0 | N | Y | 用户ID:[0,8388607]用户获取其他与用户相关的数据 | |
| 2 | state | smallint | 5 | 0 | N | N | 1 | 账户状态:[0,10](1可用|2异常|3已冻结|4已注销) |
| 3 | user_group | varchar | 32 | 0 | Y | N | 所在用户组:[0,32767]决定用户身份和权限 | |
| 4 | login_time | timestamp | 19 | 0 | N | N | CURRENT_TIMESTAMP | 上次登录时间: |
| 5 | phone | varchar | 11 | 0 | Y | N | 手机号码:[0,11]用户的手机号码,用于找回密码时或登录时 | |
| 6 | phone_state | smallint | 5 | 0 | N | N | 0 | 手机认证:[0,1](0未认证|1审核中|2已认证) |
| 7 | username | varchar | 16 | 0 | N | N | 用户名:[0,16]用户登录时所用的账户名称 | |
| 8 | nickname | varchar | 16 | 0 | Y | N | 昵称:[0,16] | |
| 9 | password | varchar | 64 | 0 | N | N | 密码:[0,32]用户登录所需的密码,由6-16位数字或英文组成 | |
| 10 | | varchar | 64 | 0 | Y | N | 邮箱:[0,64]用户的邮箱,用于找回密码时或登录时 | |
| 11 | email_state | smallint | 5 | 0 | N | N | 0 | 邮箱认证:[0,1](0未认证|1审核中|2已认证) |
| 12 | avatar | varchar | 255 | 0 | Y | N | 头像地址:[0,255] | |
| 13 | open_id | varchar | 255 | 0 | Y | N | 针对获取用户信息字段 | |
| 14 | create_time | timestamp | 19 | 0 | N | N | CURRENT_TIMESTAMP | 创建时间: |
| 15 | vip_level | varchar | 255 | 0 | Y | N | 会员等级 | |
| 16 | vip_discount | double | 11 | 2 | Y | N | 0.00 | 会员折扣 |
| 编号 | 名称 | 数据类型 | 长度 | 小数位 | 允许空值 | 主键 | 默认值 | 说明 |
| 1 | group_id | mediumint | 8 | 0 | N | Y | 用户组ID:[0,8388607] | |
| 2 | display | smallint | 5 | 0 | N | N | 100 | 显示顺序:[0,1000] |
| 3 | name | varchar | 16 | 0 | N | N | 名称:[0,16] | |
| 4 | description | varchar | 255 | 0 | Y | N | 描述:[0,255]描述该用户组的特点或权限范围 | |
| 5 | source_table | varchar | 255 | 0 | Y | N | 来源表: | |
| 6 | source_field | varchar | 255 | 0 | Y | N | 来源字段: | |
| 7 | source_id | int | 10 | 0 | N | N | 0 | 来源ID: |
| 8 | register | smallint | 5 | 0 | Y | N | 0 | 注册位置: |
| 9 | create_time | timestamp | 19 | 0 | N | N | CURRENT_TIMESTAMP | 创建时间: |
| 10 | update_time | timestamp | 19 | 0 | N | N | CURRENT_TIMESTAMP | 更新时间: |
第五章 系统实现
5.1注册用户功能模块(用户端)
微信小程序点单系统登录界面,通过填写账号、密码、等信息进行登录,如下图所示。

图5-1登录界面图
登录关键代码如下:
/**
* 登录
* @param data
* @param httpServletRequest
* @return
*/
@PostMapping("login")
public Map<String, Object> login(@RequestBody Map<String, String> data, HttpServletRequest httpServletRequest) {
log.info("[执行登录接口]");
String username = data.get("username");
String email = data.get("email");
String phone = data.get("phone");
String password = data.get("password");
List resultList = null;
QueryWrapper wrapper = new QueryWrapper<User>();
Map<String, String> map = new HashMap<>();
if(username != null && "".equals(username) == false){
map.put("username", username);
resultList = service.selectBaseList(service.select(map, new HashMap<>()));
}
else if(email != null && "".equals(email) == false){
map.put("email", email);
resultList = service.selectBaseList(service.select(map, new HashMap<>()));
}
else if(phone != null && "".equals(phone) == false){
map.put("phone", phone);
resultList = service.selectBaseList(service.select(map, new HashMap<>()));
}else{
return error(30000, "账号或密码不能为空");
}
if (resultList == null || password == null) {
return error(30000, "账号或密码不能为空");
}
//判断是否有这个用户
if (resultList.size()<=0){
return error(30000,"用户不存在");
}
User byUsername = (User) resultList.get(0);
Map<String, String> groupMap = new HashMap<>();
groupMap.put("name",byUsername.getUserGroup());
List groupList = userGroupService.selectBaseList(userGroupService.select(groupMap, new HashMap<>()));
if (groupList.size()<1){
return error(30000,"用户组不存在");
}
UserGroup userGroup = (UserGroup) groupList.get(0);
//查询用户审核状态
if (!StringUtils.isEmpty(userGroup.getSourceTable())){
String res = service.selectExamineState(userGroup.getSourceTable(),byUsername.getUserId());
if (res==null){
return error(30000,"用户不存在");
}
if (!res.equals("已通过")){
return error(30000,"该用户审核未通过");
}
}
//查询用户状态
if (byUsername.getState()!=1){
return error(30000,"用户非可用状态,不能登录");
}
String md5password = service.encryption(password);
if (byUsername.getPassword().equals(md5password)) {
// 存储Token到数据库
AccessToken accessToken = new AccessToken();
accessToken.setToken(UUID.randomUUID().toString().replaceAll("-", ""));
accessToken.setUser_id(byUsername.getUserId());
tokenService.save(accessToken);
// 返回用户信息
JSONObject user = JSONObject.parseObject(JSONObject.toJSONString(byUsername));
user.put("token", accessToken.getToken());
JSONObject ret = new JSONObject();
ret.put("obj",user);
return success(ret);
} else {
return error(30000, "账号或密码不正确");
}
}
public String select(Map<String,String> query,Map<String,String> config){
StringBuffer sql = new StringBuffer("select ");
sql.append(config.get(FindConfig.FIELD) == null || "".equals(config.get(FindConfig.FIELD)) ? "*" : config.get(FindConfig.FIELD)).append(" ");
sql.append("from ").append("`").append(table).append("`").append(toWhereSql(query, "0".equals(config.get(FindConfig.LIKE))));
if (config.get(FindConfig.GROUP_BY) != null && !"".equals(config.get(FindConfig.GROUP_BY))){
sql.append("group by ").append(config.get(FindConfig.GROUP_BY)).append(" ");
}
if (config.get(FindConfig.ORDER_BY) != null && !"".equals(config.get(FindConfig.ORDER_BY))){
sql.append("order by ").append(config.get(FindConfig.ORDER_BY)).append(" ");
}
if (config.get(FindConfig.PAGE) != null && !"".equals(config.get(FindConfig.PAGE))){
int page = config.get(FindConfig.PAGE) != null && !"".equals(config.get(FindConfig.PAGE)) ? Integer.parseInt(config.get(FindConfig.PAGE)) : 1;
int limit = config.get(FindConfig.SIZE) != null && !"".equals(config.get(FindConfig.SIZE)) ? Integer.parseInt(config.get(FindConfig.SIZE)) : 10;
sql.append(" limit ").append( (page-1)*limit ).append(" , ").append(limit);
}
log.info("[{}] - 查询操作,sql: {}",table,sql);
return sql.toString();
}
public List selectBaseList(String select) {
List<Map<String,Object>> mapList = baseMapper.selectBaseList(select);
List<E> list = new ArrayList<>();
for (Map<String,Object> map:mapList) {
list.add(JSON.parseObject(JSON.toJSONString(map),eClass));
}
return list;
}
首页,可以进行首页、购物车、餐饮资讯、菜品中心、我的(基本信息、收藏、订单、排号信息、购物车)等功能模块的查看与操作,如下图所示。

图5-2系统首页界面图
密码修改,用户对登录密码有修改需求时,系统也可以提供用户修改密码权限。系统中所有的操作者能够变更自己的密码信息,执行该功能首先必须要登入系统,然后选择密码变更选项以后在给定的文本框中填写初始密码和新密码来完成修改密码的操作。在填写的时候,假如两次密码填写存在差异,那么此次密码变更操作失败,下面的图片展示的就是该板块对应的界面。如下图所示。

图5-3密码修改界面图
我的购物车,当用户浏览到心仪的商品时,可以将商品添加至购物车内,查看购物车列表,修改或者删除购物车。

图5-4我的购物车界面图
我的订单,用户可以查看订单的详细信息,包括订单编号、下单时间、订单备注等,可以对订单进行支付。我的订单界面如下图所示。

图5-5我的订单界面图
5.2管理员功能模块(管理端)
在管理员功能页面可以对后台首页、系统用户、排号信息管理、系统管理(轮播图)、相关介绍管理、资源管理(餐饮资讯、资讯分类)、商城管理(菜品中心、分类列表、订单列表)等内容进行相对应操作,如图5-6所示。

图5-6管理员功能界面图
系统用户管理,在用户管理页面可以编辑用户昵称、用户名、姓名、性别、等内容,并可根据需要进行修改或删除操作,如下图所示。

图5-7系统用户管理界面图
用户管理关键代码如下:
@PostMapping("/add")
@Transactional
public Map<String, Object> add(HttpServletRequest request) throws IOException {
service.insert(service.readBody(request.getReader()));
return success(1);
}
@Transactional
public Map<String, Object> addMap(Map<String,Object> map){
service.insert(map);
return success(1);
}
排号信息管理,管理员可以排号信息列表和排号信息添加进行增添改查,排号信息管理界面如下图所示。

图5-8排号信息管理界面图
排号信息管理关键代码如下:
@RequestMapping(value = "/del")
@Transactional
public Map<String, Object> del(HttpServletRequest request) {
service.delete(service.readQuery(request), service.readConfig(request));
return success(1);
}
系统管理,管理员可以对系统前台展示的轮播图增删改查,方便用户进行查看。系统管理界面如下图所示。

图5-9系统管理界面图
分类列表,管理员可以查看分类列表的创建时间、更新时间。通过输入分类列表信息进行查询、重置、添加和删除等操作。如下图所示。

图5-9分类列表界面图
分类列表关键代码如下:
@RequestMapping("/get_obj")
public Map<String, Object> obj(HttpServletRequest request) {
List resultList = service.selectBaseList(service.select(service.readQuery(request), service.readConfig(request)));
if (resultList.size() > 0) {
JSONObject jsonObject = new JSONObject();
jsonObject.put("obj",resultList.get(0));
return success(jsonObject);
} else {
return success(null);
}
}
订单列表,管理员可以查看商品名称、订单号、商品图片、价格、原价、购买数量、总价、订单状态、买家备注、创建时间、更新时间等信息。支持通过输入订单号和商品名称进行查询、重置和删除的操作,如下图所示。

图5-10订单列表界面图
第六章 系统的测试
6.1测试目的
在这个产品被投入使用前,首先需要进行试用,这是重要的环节。考虑到某个部分的开发没有缺陷情况下,把各种模块拼接,也有一定概率就存在矛盾。这就好比每个人都很独特,但聚在一起就显得杂乱无章,需要保证有默契的配合。对于测试,要看它的各项内容是否契合的原则。若与最初定下的标准有一定程度上的出入,那么就需要做出一些调整,让最终的大方向朝着目标前进。
测试是为了发现在开发的程序中所存在的问题,测试这一工作是非常艰巨的,而又是非常困难的,这一部分在程序的设计中占有很大比例,可以说一个程序的开发工作量要是占据了百分至六十,那么剩下的百分之四十必然是测试这一部分,甚至更高。
6.2测试用例
6.2.1在线评论测试
在线评论测试用例如下表所示。
表6-1 在线评论测试用例
| 测试用例编号 | YL_03 | |
| 测试用例名称 | 系统使用者进行在线评论 | |
| 测试用例描述 | 使用者输入标题、内容等信息 | |
| 系统入口 | 浏览器 | |
| 步骤 | 预期结果 | 实际结果 |
| 输入完整的交流标题和内容 | 提示“评论成功”,并进入系统 | 预期结果 |
| 不输入的交流标题和内容 | 提示“请输入完整” | 预期结果 |
6.2.2创建数据测试
在系统中,创建功能也是基础功能之一,因此创建功能的测试很有代表性。在此章节主要列举在创建时各种情况下系统结果的测试。由于系统涉及创建功能操作过多,因此将多处统称创建功能。
创建数据用例如下表所示。
表6-2 创建数据测试用例
| 测试用例编号 | YL_05 | |
| 测试用例名称 | 系统使用者进行创建数据 | |
| 测试用例描述 | 使用者输入要创建的数据 | |
| 系统入口 | 浏览器 | |
| 步骤 | 预期结果 | 实际结果 |
| 输入完整并且格式正确的数据 | 提示“创建成功”,并显示所有数据 | 预期结果 |
| 核心位置数据但非必要位置不输入数据 | 提示“创建成功”,并显示所有数据 | 预期结果 |
| 核心数据位置不输入数据 | 提示“创建失败” | 预期结果 |
6.2.3修改数据测试
在系统中,修改功能是系统主要实现功能,因此修改功能的测试很有代表性。在此章节主要列举在修改时各种情况下系统结果的测试。由于系统涉及修改功能操作过多,因此将多处数据表记录修改和状态修改统称修改功能。
修改数据用例如下表所示。
表6-3 修改数据测试用例
| 测试用例编号 | YL_06 | |
| 测试用例名称 | 系统使用者进行修改数据 | |
| 测试用例描述 | 使用者对可修改的数据项进行修改 | |
| 系统入口 | 浏览器 | |
| 步骤 | 预期结果 | 实际结果 |
| 将现有数据修改成正确的数据 | 提示“修改成功”,并显示所有数据 | 预期结果 |
| 将现有数据修改成错误的数据 | 提示“修改失败” | 预期结果 |
6.2.4查询数据测试
在系统中,查询功能是使用系统使用最多也是最基础的功能,因此查询功能的测试很有代表性。在此章节主要列举在查询时各种情况下系统结果的测试。
查询数据用例如下表所示。
表6-4 查询数据测试用例
| 测试用例编号 | YL_05 | |
| 测试用例名称 | 系统使用者进行查询数据 | |
| 测试用例描述 | 全部查询以及输入关键词查询 | |
| 系统入口 | 浏览器 | |
| 步骤 | 预期结果 | 实际结果 |
| 界面自动查询全部 | 显示对应所有记录 | 预期结果 |
| 输入已存在且能匹配成功的关键字 | 显示所查询到的数据 | 预期结果 |
| 输入不存在的关键字 | 显示数据界面为空 | 预期结果 |
6.3测试结果
在本次测试的过程主要针对所有功能下的添加操作,修改操作和删除操作,并以真实数据一一进行相关功能项目的输入,最终能够保证每个项目涉及的功能都是能够正常运行,因此能够保证本次设计的,已实现的功能能够正常运行并且相关数据库的信息也同样保证正确。
结 论
在这个设计中,我花了大量的时间去理解系统开发中使用的知识,经过这段时间的努力工作最终完成了系统设计。通过这一阶段的学习,我发现了自己的不足,充分掌握了必要的应用技能,进一步的学习使我充实了自己的知识基础,完成了这个艰巨的任务。当遇到问题时,我很及时的寻求老师的帮助,通过专业的网站和论坛来解决,他们的帮助让我一步一步的成功克服了困难的问题。系统设计过程不容易,你需要不断充实自己,有勇气克服困难。系统开发的一些功能还不完善,需要继续改善后,通过用户体验来修改设计完美的系统,让用户得到更好的体验,我觉得很高兴,因为这是我第一次通过自己的努力实现这个系统,但绝不是我的最后一个,在未来我将努力实现更多的优秀的系统。
在一些编程语言的系统实现中,对词汇表不太熟悉,导致了开发的困难,但是我通过了合适的字典软件来解决这个大问题。由此,我学会了自己的英语缺陷。在那之后,我不断地提高自己的英语知识,这样我就不会有任何未来的工作和生活。毕业设计过程我感觉很深刻,从一开始就不熟悉开发技术,一步一步的使用,接触到文献和信息,不难理解,系统是一次又一次的实现,系统本身对于在线学习是有用的。我从这个设计中获益良多,论文的编写需要有自己的意愿去实现一点,学习生活中所有的问题的勇气,学习的过程就是学习的过程。毕业设计,我学会了将理论知识应用于实践。让我知道该怎么做,我们必须认真对待。勇于克服困难,相信未来,我会做得更好。
参考文献
[1]王馗,吴勇灵.基于微信小程序的点餐系统设计与实现[J].现代信息科技,2023,7(22):30-35+39.DOI:10.19850/j.cnki.2096-4706.2023.22.007
[2]Krill P .Java 11 and Java 17 lead Java usage, Azul survey finds[J].InfoWorld.com,2023,
[3]Dyah A R ,Muhammad R ,Rudi Z , et al.Infiltration ability in the area of land use change, Bogor, West Java[J].Applied Water Science,2023,13(11):
[4]Volker G .Ritual seks - Sex als ritueller Akt der Heiligenverehrung:Heterodoxie und Islam auf Java[M].transcript Verlag:2023-10-16.
[5]Yeap D .As Equals: The Oei Women Of Java[M].World Scientific Publishing Company:2023-10-10.
[6]Krill P .Java 22 begins to take shape[J].InfoWorld.com,2023,
[7]李自臣,王丹,陈梅.基于职教云的混合式教学模式设计与实践——以Java程序设计基础课程为例[J].电脑知识与技术,2023,19(28):145-147.DOI:10.14004/j.cnki.ckt.2023.1473
[8]尹应荆.JAVA编程语言在计算机软件开发中的应用[J].石河子科技,2023,(05):45-47.
[9]陈海燕,常莹,张燕宁.基于Android系统的校园点餐系统中不同数据存储方式的教学研究[J].电脑编程技巧与维护,2023,(09):57-60.DOI:10.16184/j.cnki.comprg.2023.09.012
[10]王帅,刘磊.测试驱动开发在Java程序设计课程实验教学中的应用[J].淮北师范大学学报(自然科学版),2023,44(03):83-87.
[11]薛文骞.Java编程中异常处理的方法和技巧研究[J].无线互联科技,2023,20(17):90-92.
[12]曾慧群.基于Android的智慧点餐系统设计与实现[J].现代信息科技,2023,7(14):15-19.DOI:10.19850/j.cnki.2096-4706.2023.14.004
[13]李志伟.基于Eclipse+SDK开发平台的无线点餐系统设计[J].信息与电脑(理论版),2023,35(12):125-128.
[14]徐豪.基于随机森林模型的推荐点餐系统设计与实现[D].兰州大学,2023.DOI:10.27204/d.cnki.glzhu.2023.002414
[15]黄李垚,何妙婧,赖彦蓉等.高校食堂智慧化点餐与营养分析系统设计与探讨[J].农产品加工,2023,(05):116-120.DOI:10.16693/j.cnki.1671-9646(X).2023.03.030
[16]张芮绮.线上餐厅管理系统的设计[J].科技风,2023,(06):4-6.DOI:10.19392/j.cnki.1671-7341.202306002
[17]叶梦君,焦冰.基于Linux的点餐系统的设计与实现[J].电脑知识与技术,2023,19(03):44-46+50.DOI:10.14004/j.cnki.ckt.2023.0153
[18]刘德凤.酒店点餐系统的设计与实现[J].电子技术与软件工程,2022,(22):173-176.
[19]张彭飞.基于协同过滤的微信点餐推荐系统的设计与实现[D].吉林大学,2022.DOI:10.27162/d.cnki.gjlin.2022.007344
[20]种倩倩,孙丽英,陈滨等.基于微信小程序的点餐系统的设计与开发
致 谢
微信小程序点单系统的完成,如何实现的更好,其中付出的努力是很大的,这段时光将会终身难忘。
微信小程序点单系统可以顺利完成,首先,我要感谢我的指导老师,他在我遇到设计问题时及时帮助了我,并在我对设计感到困惑时给了我充分的指导。在他的帮助下,我可以完成高质量的毕业设计。在微信小程序点单系统和开发中,指导老师提出了许多实用的意见和建议,并为我提供了大量相关的研究资料,使我对设计有了更深入的了解。只有在老师的指导下,才能在毕业设计中取得成功。在此,我要向指导老师表示深深的谢意。
在此,我还要感谢我的同学们,他们为我的设计提供了许多参考意见,并与我讨论了设计中的问题,从而使我的设计一步一步走向成熟。
免费领取项目源码,请关注❥点赞收藏并私信博主,谢谢~
基于SSM框架的微信小程序点单系统设计

被折叠的 条评论
为什么被折叠?



