摘要
随着社会的快速发展和人们生活水平的提高,越来越多的人开始关注动物福利和保护动物的问题。动物收容所作为一个为流浪动物提供庇护和寻找新家的地方,其管理效率和信息化水平直接影响到动物的生存状况和社会对动物保护工作的评价。因此,开发一套高效、便捷的动物收容信息管理系统显得尤为重要。
本系统基于Spring Boot和Vue.js技术栈,结合前端和后端的优势,旨在实现动物收容信息的全面数字化管理。通过该系统,管理人员可以实时录入、更新和查询动物的收容信息。同时,系统还支持领养申请管理、宠物入住、宠物离开和用户权限控制等功能,以提高动物收容所的工作效率和服务质量。
Spring Boot作为后端框架,具有快速构建、易于部署和高度可扩展等特点,能够很好地满足系统的稳定性和性能要求。Vue.js作为前端框架,具有轻量级、组件化和响应式等优点,能够提供丰富的用户交互体验和友好的界面设计。通过前后端分离的开发模式,可以实现代码的高内聚低耦合,提高系统的可维护性和可扩展性。
在系统的设计与实现过程中,我们将注重用户体验和数据安全,确保系统的易用性和可靠性。同时,我们将充分考虑系统的可扩展性和可维护性,为后续的功能扩展和系统升级提供便利。
通过本系统的建设,我们期望能够为动物收容所带来更加高效、便捷和人性化的信息管理方式,推动动物保护工作的信息化进程,为流浪动物提供更好的庇护和关爱。
关键词:动物收容信息管理系统;SpringBoot;Vue.js
Abstract
With the rapid development of society and the improvement of people's living standards, more and more people are paying attention to animal welfare and animal protection issues. The management efficiency and level of informatization of animal shelters, as a place to provide shelter and find new homes for stray animals, directly affect the survival status of animals and the evaluation of animal protection work by society. Therefore, developing an efficient and convenient animal shelter information management system is particularly important.
This system is based on Spring Boot and Vue.js technology stack, combined with the advantages of front-end and back-end, aiming to achieve comprehensive digital management of animal shelter information. Through this system, managers can input, update, and query animal containment information in real time. At the same time, the system also supports functions such as adoption application management, pet check-in, pet departure, and user permission control to improve the efficiency and service quality of animal shelters.
As a backend framework, Spring Boot has the characteristics of fast construction, easy deployment, and high scalability, which can well meet the stability and performance requirements of the system. Vue.js, as a front-end framework, has advantages such as lightweight, componentization, and responsiveness, providing a rich user interaction experience and friendly interface design. By adopting a front-end and back-end separation development model, high cohesion and low coupling of code can be achieved, improving the maintainability and scalability of the system.
In the process of system design and implementation, we will focus on user experience and data security to ensure the usability and reliability of the system. At the same time, we will fully consider the scalability and maintainability of the system, providing convenience for subsequent functional expansion and system upgrades.
Through the construction of this system, we hope to bring more efficient, convenient, and humanized information management methods to animal shelters, promote the informatization process of animal protection work, and provide better shelter and care for stray animals.
Keywords:Animal shelter information management system; SpringBoot; Vue.js
目录
在信息化快速发展的时代,各行各业都在积极探索数字化转型的路径,以提高工作效率、优化服务质量。动物收容所作为社会公益事业的重要组成部分,其信息化管理水平直接关系到动物福利的保护和提升。然而,传统的动物收容信息管理方式往往依赖于纸质记录和人工操作,这种方式不仅效率低下,而且容易出错,难以适应日益增长的动物收容需求和社会对动物保护工作的期待。
因此,基于Spring Boot和Vue的动物收容信息管理系统的设计与实现显得尤为重要。该系统能够充分利用现代信息技术的优势,实现动物收容信息的数字化、网络化和智能化管理。通过该系统,动物收容所可以更加高效地处理大量的收容信息,提高管理效率和服务质量。同时,该系统还可以为公众提供便捷的领养申请和信息查询服务,增强社会的参与度和对动物保护工作的关注度。
该系统的设计与实现还具有深远的社会意义。一方面,它有助于推动动物保护工作的信息化进程,提升动物收容所的管理水平和服务质量,为流浪动物提供更好的庇护和关爱;另一方面,它也可以为其他类似的社会公益事业提供有益的借鉴和参考,推动整个社会的信息化建设和数字化转型。
基于Spring Boot和Vue的动物收容信息管理系统的设计与实现具有重要的现实意义和社会价值,有望为动物保护事业和社会信息化建设做出积极的贡献。
在动物收容信息管理系统的研究与实现方面,国内外都已有一定的探索和实践。
国外研究概况:
在国外,尤其是欧美等发达国家,动物保护意识较强,动物收容所和动物保护组织众多。因此,对于动物收容信息管理系统的需求也更为迫切。一些先进的动物收容所已经采用了高度信息化的管理系统,这些系统往往集成了宠物信息管理、领养申请处理、志愿者管理、数据统计分析等功能。在技术实现上,这些系统多采用成熟的开发框架和先进的技术手段,如Spring Boot、Vue等,以确保系统的稳定性、高效性和可扩展性。此外,国外的研究还注重用户体验和人机交互的便捷性,力求为管理人员和公众提供更为友好和直观的操作界面。
国内研究概况:
相比之下,国内在动物收容信息管理系统的研究与实践上起步较晚,但近年来随着社会的快速发展和人们对动物保护意识的提高,相关研究也逐渐增多。一些大型的动物保护组织或政府部门开始尝试采用信息化手段来管理动物收容工作,开发了一些基于Web的动物收容信息管理系统。这些系统在一定程度上提高了管理效率和服务质量,但仍存在一些问题,如系统功能相对简单、用户界面不够友好、数据安全性有待提高等。
总结:
综合国内外的研究概况来看,基于Spring Boot和Vue的动物收容信息管理系统的设计与实现具有重要的现实意义和应用价值。通过引入先进的开发框架和技术手段,可以进一步提升系统的稳定性和高效性,优化用户体验和人机交互的便捷性,推动动物收容所的信息化建设和数字化转型。同时,还可以借鉴国内外已有的成功经验和实践案例,结合实际需求和技术特点,设计出更加符合实际需求的动物收容信息管理系统。
论文将分层次经行编排,除去论文摘要致谢文献参考部分,正文部分还会对系统需求做出分析,以及阐述大体的设计和实现的功能,最后罗列部分调测记录,论文主要架构如下:
第1章 交代项目的背景和意义、开发这个系统的现状、研究内容以及论文的章节安排情况。
第2章 对系统的具体需求展开分析。
第3章 阐述了系统的设计,其中涵盖了功能设计以及数据库的设计。
第4章 阐明了动物收容信息管理系统各个功能模块的实现,以图文的形式进行展示。
第5章 罗列了部分系统调试与测试的记录。
第6章 介绍了动物收容信息管理系统的结论。
动物收容信息管理系统存储所使用的是Mysql数据库以及开发中所使用的是IDEA、Tomcat这些开发工具的使用,能够给我们的编写工作带来许多的便利。系统使用SpringBoot框架进行开发,使系统的可扩展性和维护性更佳,减少Java配置代码,简化编程代码,目前SpringBoot框架也是很多用户选择的框架之一。
在开发动物收容信息管理系统中所使用的开发软件像IDEA开发工具、Tomcat服务器、MySQL数据库、Photoshop图片处理软件等,这些都是开源免费的,这些环境在学校都进行了系统的学习,自己能够独立操作完成,不需要额外花费,而且系统的开发工具从网上都可以直接下载,因此在经济方面是可行的。
此次项目设计的时候我参考了很多类似系统的成功案例,对它们的操作界面以及功能都进行了系统的分析,将众多案例结合在一起,突出以人为本简化操作,所以具有基本计算机知识的人都会操作本项目。因此操作可行性也没有问题。
基于springboot技术的动物收容信息管理系统的设计与实现,系统分为普通用户、员工用户和管理员用户这三大部分,具体需求分析如下:
普通用户功能介绍:
注册登录:普通用户可以通过注册账号并使用用户名和密码登录系统,以便访问个人信息和使用系统功能。
首页:用户登录后可以浏览到动物收容信息管理系统的首页,显示最新的宠物资讯、宠物医院信息、推荐宠物等内容,方便用户了解动物收容相关的信息。
宠物资讯:用户可以浏览宠物相关的资讯,包括宠物护理知识、宠物新闻等内容。
宠物医院:用户能够查看宠物医院的相关信息,包括医院地址、营业时间、联系方式等,以便寻找宠物医疗服务。
宠物信息:用户可以浏览收容中心的宠物信息,包括待领养的宠物种类、性格描述、健康状况等。
我的账户:用户能够查看个人账户的相关信息,包括个人资料、领养申请、留言记录等。
个人中心:用户可以访问个人中心,包括个人首页、领养申请、领养信息、留言信息、收藏等功能模块。
个人首页:展示用户的基本信息和个人资料,方便用户进行查看和修改。
领养申请:用户可以提交领养申请,填写个人信息和领养宠物的相关信息。
领养信息:用户可以查看自己的领养申请信息和领养状态。
留言信息:用户可以留言给宠物收容中心或其他用户,进行交流和咨询。
收藏:用户可以将感兴趣的宠物或宠物资讯加入收藏夹,方便日后查看和管理。
登录:员工用户需要通过员工账号和密码登录系统,以便进行管理和提供服务。
首页:员工登录后可以浏览到动物收容信息管理系统的首页,显示最新的宠物资讯、宠物医院信息、待领养宠物等内容,方便员工了解动物收容相关的信息。
宠物资讯:员工可以浏览宠物相关的资讯,包括宠物护理知识、宠物新闻等内容,以便提供咨询服务。
留言信息:员工能够查看用户留言信息,包括针对宠物领养、宠物医疗等方面的咨询和建议,及时回复用户提出的问题。
宠物医院:员工可以查看宠物医院的相关信息,包括医院地址、营业时间、联系方式等,以便提供宠物医疗服务。
宠物信息:员工可以查看收容中心的宠物信息,包括待领养的宠物种类、性格描述、健康状况等,以便提供宠物领养相关的服务。
我的账户:员工能够查看个人账户的相关信息,包括个人资料、头像、密码等。
宠物医院管理:员工可以管理宠物医院的信息,包括添加新的医院、编辑和删除现有的医院等操作。
宠物信息管理:员工可以管理收容中心的宠物信息,包括添加新的宠物、编辑和删除现有的宠物信息等操作。
领养申请处理:员工可以处理用户提交的领养申请,包括审核申请、安排领养手续等操作。
领养信息管理:员工可以管理领养信息,包括审核通过的领养记录、领养状态等。
宠舍信息管理:员工可以管理宠舍的信息,包括宠物入住情况、宠物离开情况等。
宠物入住管理:员工可以管理宠物的入住情况,包括登记入住信息、安排宠物所在宠舍等。
宠物离开管理:员工可以管理宠物的离开情况,包括登记离开信息、处理领养手续等。
库存信息管理:员工可以管理宠物收容中心的库存信息,包括宠物食品、用具等物资的管理。
留言信息管理:员工可以管理用户留言信息,及时回复用户的咨询和建议。
收藏:员工可以将感兴趣的宠物或宠物资讯加入收藏夹,方便日后查看和管理。
管理员功能介绍:
登录:管理员需要通过管理员账号和密码登录系统,以便进行管理和监控。
后台首页:管理员登录后能够查看动物收容信息管理系统的后台首页,显示系统的整体运行情况,包括宠物收容情况、领养申请、库存情况等重要信息。
系统用户管理:管理员需要进行系统用户的管理,包括添加新用户、修改用户信息、重置密码、权限管理等操作。
宠物医院管理:管理员需要管理宠物医院的信息,包括添加新的医院、编辑和删除现有的医院等操作。
宠物种类管理:管理员需要管理宠物种类的信息,包括添加新的宠物种类、编辑和删除现有的宠物种类等操作。
宠物信息管理:管理员需要管理收容中心的宠物信息,包括添加新的宠物、编辑和删除现有的宠物信息等操作。
领养申请管理:管理员需要管理用户提交的领养申请,包括审核申请、安排领养手续等操作。
领养信息管理:管理员需要管理领养信息,包括审核通过的领养记录、领养状态等。
宠舍信息管理:管理员需要管理宠舍的信息,包括宠物入住情况、宠物离开情况等。
宠物入住管理:管理员需要管理宠物的入住情况,包括登记入住信息、安排宠物所在宠舍等。
宠物离开管理:管理员需要管理宠物的离开情况,包括登记离开信息、处理领养手续等。
库存类型管理:管理员需要管理宠物收容中心的库存类型信息,包括添加新的库存类型、编辑和删除现有的库存类型等操作。
库存信息管理:管理员需要管理宠物收容中心的库存信息,包括库存数量、出入库记录等。
宠物数量管理:管理员需要管理宠物的数量信息,包括统计宠物种类、数量、健康状况等。
系统管理:管理员需要可以管理系统首页的轮播图,包括上传、编辑、删除轮播图等操作。
留言管理:管理员需要管理用户留言信息,及时回复用户的咨询和建议。
资源管理:管理员需要能够管理系统的资讯信息,包括添加新的资讯、编辑资讯内容、删除资讯等操作,并能对资讯进行分类管理。
动物收容信息管理系统的非功能性需求比如动物收容信息管理系统的安全性怎么样,可靠性怎么样,性能怎么样,可拓展性怎么样等。具体可以表示在如下2-1表格中:
表2.1 动物收容信息管理系统非功能需求表
| 安全性 | 主要指动物收容信息管理系统数据库的安装,数据库的使用和密码的设定必须合乎规范。 |
| 可靠性 | 可靠性是指动物收容信息管理系统能够安装用户的指示进行操作,经过测试,可靠性90%以上。 |
| 性能 | 性能是影响动物收容信息管理系统占据市场的必要条件,所以性能最好要佳才好。 |
| 可扩展性 | 比如数据库预留多个属性,比如接口的使用等确保了系统的非功能性需求。 |
| 易用性 | 用户只要跟着动物收容信息管理系统的页面展示内容进行操作,就可以了。 |
| 可维护性 | 动物收容信息管理系统开发的可维护性是非常重要的,经过测试,可维护性没有问题 |
动物收容信息管理系统中用户角色用例图如图2.1所示:

图2.1用户角色用例图
动物收容信息管理系统中管理员用户用例图如图2.2所示:

图2.2 管理员用例图
系统中的所有用户(管理员和用户)都可以实现增加数据功能,图2.3显示的就是在增加数据时的流程。

图2.3增加数据流程图
人无完人,每个人都有出错的时候,在录入系统信息的时候如果信息有错,可以对系统中的数据进行编辑。图2.4显示的就是修改数据的流程。

图2.4修改数据流程图
在系统中经常会出现一些过期的数据,比如用户注销等,那就可以直接删除这些数据,图2.5就是删除数据时的流程图。

图2.5删除数据流程图
系功能模块分成了管理员、普通用户、员工用户三个模块,每个模块登录进去对应相应的功能,具体的功能模块图如图3.1所示。

图3.1 动物收容信息管理系统功能模块图
数据库的设计承载者系统的各种数据,在建立数据库的时候,主要是数据库模型的设计以及各个数据库表的设计两部分。
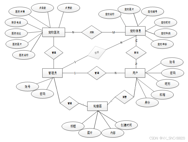
下面是整个动物收容信息管理系统中主要的数据库表总E-R实体关系图。

图3.2 动物收容信息管理系统总E-R关系图
通过前面E-R关系图可以看到项目需要创建很多个数据表。以下是项目中的主要数据库表的关系模型:
| 编号 | 名称 | 数据类型 | 长度 | 小数位 | 允许空值 | 主键 | 默认值 | 说明 |
| 1 | token_id | int | 10 | 0 | N | Y | 临时访问牌ID | |
| 2 | token | varchar | 64 | 0 | Y | N | 临时访问牌 | |
| 3 | info | text | 65535 | 0 | Y | N | ||
| 4 | maxage | int | 10 | 0 | N | N | 2 | 最大寿命:默认2小时 |
| 5 | create_time | timestamp | 19 | 0 | N | N | CURRENT_TIMESTAMP | 创建时间: |
| 6 | update_time | timestamp | 19 | 0 | N | N | CURRENT_TIMESTAMP | 更新时间: |
| 7 | user_id | int | 10 | 0 | N | N | 0 | 用户编号: |
| 编号 | 名称 | 数据类型 | 长度 | 小数位 | 允许空值 | 主键 | 默认值 | 说明 |
| 1 | adoption_application_id | int | 10 | 0 | N | Y | 领养申请ID | |
| 2 | user_account | int | 10 | 0 | Y | N | 0 | 用户账号 |
| 3 | user_name | varchar | 64 | 0 | Y | N | 用户姓名 | |
| 4 | user_phone_number | varchar | 64 | 0 | Y | N | 用户电话 | |
| 5 | employee_account | int | 10 | 0 | Y | N | 0 | 员工账号 |
| 6 | employee_name | varchar | 64 | 0 | Y | N | 员工姓名 | |
| 7 | pet_name | varchar | 64 | 0 | Y | N | 宠物名称 | |
| 8 | pet_id | varchar | 64 | 0 | Y | N | 宠物编号 | |
| 9 | pet_nickname | varchar | 64 | 0 | Y | N | 宠物昵称 | |
| 10 | pet_species | varchar | 64 | 0 | Y | N | 宠物种类 | |
| 11 | pet_age | varchar | 64 | 0 | Y | N | 宠物年龄 | |
| 12 | sterilization_situation | varchar | 64 | 0 | Y | N | 绝育情况 | |
| 13 | vaccine_situation | varchar | 64 | 0 | Y | N | 疫苗情况 | |
| 14 | deworming_situation | varchar | 64 | 0 | Y | N | 驱虫情况 | |
| 15 | adoption_situation | varchar | 64 | 0 | Y | N | 领养情况 | |
| 16 | application_time | datetime | 19 | 0 | Y | N | 申请时间 | |
| 17 | reason_for_adoption | text | 65535 | 0 | Y | N | 领养理由 | |
| 18 | examine_state | varchar | 16 | 0 | N | N | 未审核 | 审核状态 |
| 19 | examine_reply | varchar | 16 | 0 | Y | N | 审核回复 | |
| 20 | create_time | datetime | 19 | 0 | N | N | CURRENT_TIMESTAMP | 创建时间 |
| 21 | update_time | timestamp | 19 | 0 | N | N | CURRENT_TIMESTAMP | 更新时间 |
| 编号 | 名称 | 数据类型 | 长度 | 小数位 | 允许空值 | 主键 | 默认值 | 说明 |
| 1 | adoption_information_id | int | 10 | 0 | N | Y | 领养信息ID | |
| 2 | employee_account | int | 10 | 0 | Y | N | 0 | 员工账号 |
| 3 | employee_name | varchar | 64 | 0 | Y | N | 员工姓名 | |
| 4 | user_account | int | 10 | 0 | Y | N | 0 | 用户账号 |
| 5 | user_name | varchar | 64 | 0 | Y | N | 用户姓名 | |
| 6 | user_phone_number | varchar | 64 | 0 | Y | N | 用户电话 | |
| 7 | pet_name | varchar | 64 | 0 | Y | N | 宠物名称 | |
| 8 | pet_id | varchar | 64 | 0 | Y | N | 宠物编号 | |
| 9 | pet_nickname | varchar | 64 | 0 | Y | N | 宠物昵称 | |
| 10 | pet_species | varchar | 64 | 0 | Y | N | 宠物种类 | |
| 11 | pet_age | varchar | 64 | 0 | Y | N | 宠物年龄 | |
| 12 | sterilization_situation | varchar | 64 | 0 | Y | N | 绝育情况 | |
| 13 | vaccine_situation | varchar | 64 | 0 | Y | N | 疫苗情况 | |
| 14 | deworming_situation | varchar | 64 | 0 | Y | N | 驱虫情况 | |
| 15 | adoption_situation | varchar | 64 | 0 | Y | N | 领养情况 | |
| 16 | application_time | datetime | 19 | 0 | Y | N | 申请时间 | |
| 17 | reason_for_adoption | text | 65535 | 0 | Y | N | 领养理由 | |
| 18 | adoption_time | date | 10 | 0 | Y | N | 领养时间 | |
| 19 | adoption_details | text | 65535 | 0 | Y | N | 领养详情 | |
| 20 | create_time | datetime | 19 | 0 | N | N | CURRENT_TIMESTAMP | 创建时间 |
| 21 | update_time | timestamp | 19 | 0 | N | N | CURRENT_TIMESTAMP | 更新时间 |
| 编号 | 名称 | 数据类型 | 长度 | 小数位 | 允许空值 | 主键 | 默认值 | 说明 |
| 1 | article_id | mediumint | 8 | 0 | N | Y | 文章id:[0,8388607] | |
| 2 | title | varchar | 125 | 0 | N | Y | 标题:[0,125]用于文章和html的title标签中 | |
| 3 | type | varchar | 64 | 0 | N | N | 0 | 文章分类:[0,1000]用来搜索指定类型的文章 |
| 4 | hits | int | 10 | 0 | N | N | 0 | 点击数:[0,1000000000]访问这篇文章的人次 |
| 5 | praise_len | int | 10 | 0 | N | N | 0 | 点赞数 |
| 6 | create_time | timestamp | 19 | 0 | N | N | CURRENT_TIMESTAMP | 创建时间: |
| 7 | update_time | timestamp | 19 | 0 | N | N | CURRENT_TIMESTAMP | 更新时间: |
| 8 | source | varchar | 255 | 0 | Y | N | 来源:[0,255]文章的出处 | |
| 9 | url | varchar | 255 | 0 | Y | N | 来源地址:[0,255]用于跳转到发布该文章的网站 | |
| 10 | tag | varchar | 255 | 0 | Y | N | 标签:[0,255]用于标注文章所属相关内容,多个标签用空格隔开 | |
| 11 | content | longtext | 2147483647 | 0 | Y | N | 正文:文章的主体内容 | |
| 12 | img | varchar | 255 | 0 | Y | N | 封面图 | |
| 13 | description | text | 65535 | 0 | Y | N | 文章描述 |
| 编号 | 名称 | 数据类型 | 长度 | 小数位 | 允许空值 | 主键 | 默认值 | 说明 |
| 1 | type_id | smallint | 5 | 0 | N | Y | 分类ID:[0,10000] | |
| 2 | display | smallint | 5 | 0 | N | N | 100 | 显示顺序:[0,1000]决定分类显示的先后顺序 |
| 3 | name | varchar | 16 | 0 | N | N | 分类名称:[2,16] | |
| 4 | father_id | smallint | 5 | 0 | N | N | 0 | 上级分类ID:[0,32767] |
| 5 | description | varchar | 255 | 0 | Y | N | 描述:[0,255]描述该分类的作用 | |
| 6 | icon | text | 65535 | 0 | Y | N | 分类图标: | |
| 7 | url | varchar | 255 | 0 | Y | N | 外链地址:[0,255]如果该分类是跳转到其他网站的情况下,就在该URL上设置 | |
| 8 | create_time | timestamp | 19 | 0 | N | N | CURRENT_TIMESTAMP | 创建时间: |
| 9 | update_time | timestamp | 19 | 0 | N | N | CURRENT_TIMESTAMP | 更新时间: |
| 编号 | 名称 | 数据类型 | 长度 | 小数位 | 允许空值 | 主键 | 默认值 | 说明 |
| 1 | auth_id | int | 10 | 0 | N | Y | 授权ID: | |
| 2 | user_group | varchar | 64 | 0 | Y | N | 用户组: | |
| 3 | mod_name | varchar | 64 | 0 | Y | N | 模块名: | |
| 4 | table_name | varchar | 64 | 0 | Y | N | 表名: | |
| 5 | page_title | varchar | 255 | 0 | Y | N | 页面标题: | |
| 6 | path | varchar | 255 | 0 | Y | N | 路由路径: | |
| 7 | position | varchar | 32 | 0 | Y | N | 位置: | |
| 8 | mode | varchar | 32 | 0 | N | N | _blank | 跳转方式: |
| 9 | add | tinyint | 3 | 0 | N | N | 1 | 是否可增加: |
| 10 | del | tinyint | 3 | 0 | N | N | 1 | 是否可删除: |
| 11 | set | tinyint | 3 | 0 | N | N | 1 | 是否可修改: |
| 12 | get | tinyint | 3 | 0 | N | N | 1 | 是否可查看: |
| 13 | field_add | text | 65535 | 0 | Y | N | 添加字段: | |
| 14 | field_set | text | 65535 | 0 | Y | N | 修改字段: | |
| 15 | field_get | text | 65535 | 0 | Y | N | 查询字段: | |
| 16 | table_nav_name | varchar | 500 | 0 | Y | N | 跨表导航名称: | |
| 17 | table_nav | varchar | 500 | 0 | Y | N | 跨表导航: | |
| 18 | option | text | 65535 | 0 | Y | N | 配置: | |
| 19 | create_time | timestamp | 19 | 0 | N | N | CURRENT_TIMESTAMP | 创建时间: |
| 20 | update_time | timestamp | 19 | 0 | N | N | CURRENT_TIMESTAMP | 更新时间: |
| 编号 | 名称 | 数据类型 | 长度 | 小数位 | 允许空值 | 主键 | 默认值 | 说明 |
| 1 | collect_id | int | 10 | 0 | N | Y | 收藏ID: | |
| 2 | user_id | int | 10 | 0 | N | N | 0 | 收藏人ID: |
| 3 | source_table | varchar | 255 | 0 | Y | N | 来源表: | |
| 4 | source_field | varchar | 255 | 0 | Y | N | 来源字段: | |
| 5 | source_id | int | 10 | 0 | N | N | 0 | 来源ID: |
| 6 | title | varchar | 255 | 0 | Y | N | 标题: | |
| 7 | img | varchar | 255 | 0 | Y | N | 封面: | |
| 8 | create_time | timestamp | 19 | 0 | N | N | CURRENT_TIMESTAMP | 创建时间: |
| 9 | update_time | timestamp | 19 | 0 | N | N | CURRENT_TIMESTAMP | 更新时间: |
| 编号 | 名称 | 数据类型 | 长度 | 小数位 | 允许空值 | 主键 | 默认值 | 说明 |
| 1 | comment_id | int | 10 | 0 | N | Y | 评论ID: | |
| 2 | user_id | int | 10 | 0 | N | N | 0 | 评论人ID: |
| 3 | reply_to_id | int | 10 | 0 | N | N | 0 | 回复评论ID:空为0 |
| 4 | content | longtext | 2147483647 | 0 | Y | N | 内容: | |
| 5 | nickname | varchar | 255 | 0 | Y | N | 昵称: | |
| 6 | avatar | varchar | 255 | 0 | Y | N | 头像地址:[0,255] | |
| 7 | create_time | timestamp | 19 | 0 | N | N | CURRENT_TIMESTAMP | 创建时间: |
| 8 | update_time | timestamp | 19 | 0 | N | N | CURRENT_TIMESTAMP | 更新时间: |
| 9 | source_table | varchar | 255 | 0 | Y | N | 来源表: | |
| 10 | source_field | varchar | 255 | 0 | Y | N | 来源字段: | |
| 11 | source_id | int | 10 | 0 | N | N | 0 | 来源ID: |
| 编号 | 名称 | 数据类型 | 长度 | 小数位 | 允许空值 | 主键 | 默认值 | 说明 |
| 1 | employee_users_id | int | 10 | 0 | N | Y | 员工用户ID | |
| 2 | employee_name | varchar | 64 | 0 | Y | N | 员工姓名 | |
| 3 | employee_phone_number | varchar | 16 | 0 | Y | N | 员工电话 | |
| 4 | examine_state | varchar | 16 | 0 | N | N | 已通过 | 审核状态 |
| 5 | user_id | int | 10 | 0 | N | N | 0 | 用户ID |
| 6 | create_time | datetime | 19 | 0 | N | N | CURRENT_TIMESTAMP | 创建时间 |
| 7 | update_time | timestamp | 19 | 0 | N | N | CURRENT_TIMESTAMP | 更新时间 |
| 编号 | 名称 | 数据类型 | 长度 | 小数位 | 允许空值 | 主键 | 默认值 | 说明 |
| 1 | hits_id | int | 10 | 0 | N | Y | 点赞ID: | |
| 2 | user_id | int | 10 | 0 | N | N | 0 | 点赞人: |
| 3 | create_time | timestamp | 19 | 0 | N | N | CURRENT_TIMESTAMP | 创建时间: |
| 4 | update_time | timestamp | 19 | 0 | N | N | CURRENT_TIMESTAMP | 更新时间: |
| 5 | source_table | varchar | 255 | 0 | Y | N | 来源表: | |
| 6 | source_field | varchar | 255 | 0 | Y | N | 来源字段: | |
| 7 | source_id | int | 10 | 0 | N | N | 0 | 来源ID: |
| 编号 | 名称 | 数据类型 | 长度 | 小数位 | 允许空值 | 主键 | 默认值 | 说明 |
| 1 | inventory_information_id | int | 10 | 0 | N | Y | 库存信息ID | |
| 2 | item_name | varchar | 64 | 0 | Y | N | 物品名称 | |
| 3 | serial_number | varchar | 64 | 0 | N | N | 物品编号 | |
| 4 | inventory_type | varchar | 64 | 0 | Y | N | 库存类型 | |
| 5 | inventory_quantity | int | 10 | 0 | Y | N | 0 | 库存数量 |
| 6 | other_remarks | text | 65535 | 0 | Y | N | 其他备注 | |
| 7 | create_time | datetime | 19 | 0 | N | N | CURRENT_TIMESTAMP | 创建时间 |
| 8 | update_time | timestamp | 19 | 0 | N | N | CURRENT_TIMESTAMP | 更新时间 |
| 编号 | 名称 | 数据类型 | 长度 | 小数位 | 允许空值 | 主键 | 默认值 | 说明 |
| 1 | inventory_type_id | int | 10 | 0 | N | Y | 库存类型ID | |
| 2 | inventory_type | varchar | 64 | 0 | Y | N | 库存类型 | |
| 3 | create_time | datetime | 19 | 0 | N | N | CURRENT_TIMESTAMP | 创建时间 |
| 4 | update_time | timestamp | 19 | 0 | N | N | CURRENT_TIMESTAMP | 更新时间 |
| 编号 | 名称 | 数据类型 | 长度 | 小数位 | 允许空值 | 主键 | 默认值 | 说明 |
| 1 | message_id | int | 10 | 0 | N | Y | 留言板ID: | |
| 2 | user_id | int | 10 | 0 | N | N | 0 | 用户ID: |
| 3 | title | varchar | 64 | 0 | Y | N | 标题: | |
| 4 | content | longtext | 2147483647 | 0 | N | N | 内容: | |
| 5 | nickname | varchar | 32 | 0 | N | N | 昵称: | |
| 6 | avatar | varchar | 255 | 0 | Y | N | 头像: | |
| 7 | | varchar | 125 | 0 | Y | N | 留言者邮箱 | |
| 8 | phone | varchar | 11 | 0 | Y | N | 留言者手机号码 | |
| 9 | create_time | timestamp | 19 | 0 | N | N | CURRENT_TIMESTAMP | 创建时间: |
| 10 | update_time | timestamp | 19 | 0 | N | N | CURRENT_TIMESTAMP | 更新时间: |
| 11 | reply | longtext | 2147483647 | 0 | Y | N | 回复 | |
| 12 | reply_state | tinyint | 4 | 0 | Y | N | 0 | 回复状态 |
| 编号 | 名称 | 数据类型 | 长度 | 小数位 | 允许空值 | 主键 | 默认值 | 说明 |
| 1 | number_of_pets_id | int | 10 | 0 | N | Y | 宠物数量ID | |
| 2 | pet_type | varchar | 64 | 0 | Y | N | 宠物类型 | |
| 3 | total_number_of_pets | int | 10 | 0 | Y | N | 0 | 宠物总数 |
| 4 | number_of_adoptions | int | 10 | 0 | Y | N | 0 | 领养数量 |
| 5 | appointment_quantity | int | 10 | 0 | Y | N | 0 | 预约数量 |
| 6 | unclaimed_quantity | int | 10 | 0 | Y | N | 0 | 未领数量 |
| 7 | other_remarks | text | 65535 | 0 | Y | N | 其他备注 | |
| 8 | create_time | datetime | 19 | 0 | N | N | CURRENT_TIMESTAMP | 创建时间 |
| 9 | update_time | timestamp | 19 | 0 | N | N | CURRENT_TIMESTAMP | 更新时间 |
| 编号 | 名称 | 数据类型 | 长度 | 小数位 | 允许空值 | 主键 | 默认值 | 说明 |
| 1 | pets_leaving_id | int | 10 | 0 | N | Y | 宠物离开ID | |
| 2 | employee_account | int | 10 | 0 | Y | N | 0 | 员工账号 |
| 3 | employee_name | varchar | 64 | 0 | Y | N | 员工姓名 | |
| 4 | name_of_pet_house | varchar | 64 | 0 | Y | N | 宠舍名称 | |
| 5 | pet_house_number | varchar | 64 | 0 | Y | N | 宠舍编号 | |
| 6 | pet_name | varchar | 64 | 0 | Y | N | 宠物名称 | |
| 7 | pet_id | varchar | 64 | 0 | Y | N | 宠物编号 | |
| 8 | pet_nickname | varchar | 64 | 0 | Y | N | 宠物昵称 | |
| 9 | pet_species | varchar | 64 | 0 | Y | N | 宠物种类 | |
| 10 | pet_age | varchar | 64 | 0 | Y | N | 宠物年龄 | |
| 11 | sterilization_situation | varchar | 64 | 0 | Y | N | 绝育情况 | |
| 12 | vaccine_situation | varchar | 64 | 0 | Y | N | 疫苗情况 | |
| 13 | adoption_situation | varchar | 64 | 0 | Y | N | 领养情况 | |
| 14 | number_of_departures | int | 10 | 0 | Y | N | 0 | 离开数量 |
| 15 | create_time | datetime | 19 | 0 | N | N | CURRENT_TIMESTAMP | 创建时间 |
| 16 | update_time | timestamp | 19 | 0 | N | N | CURRENT_TIMESTAMP | 更新时间 |
| 编号 | 名称 | 数据类型 | 长度 | 小数位 | 允许空值 | 主键 | 默认值 | 说明 |
| 1 | pet_check_in_id | int | 10 | 0 | N | Y | 宠物入住ID | |
| 2 | employee_account | int | 10 | 0 | Y | N | 0 | 员工账号 |
| 3 | employee_name | varchar | 64 | 0 | Y | N | 员工姓名 | |
| 4 | name_of_pet_house | varchar | 64 | 0 | Y | N | 宠舍名称 | |
| 5 | pet_house_number | varchar | 64 | 0 | Y | N | 宠舍编号 | |
| 6 | pet_name | varchar | 64 | 0 | Y | N | 宠物名称 | |
| 7 | pet_id | varchar | 64 | 0 | Y | N | 宠物编号 | |
| 8 | pet_nickname | varchar | 64 | 0 | Y | N | 宠物昵称 | |
| 9 | pet_species | varchar | 64 | 0 | Y | N | 宠物种类 | |
| 10 | pet_age | varchar | 64 | 0 | Y | N | 宠物年龄 | |
| 11 | sterilization_situation | varchar | 64 | 0 | Y | N | 绝育情况 | |
| 12 | vaccine_situation | varchar | 64 | 0 | Y | N | 疫苗情况 | |
| 13 | adoption_situation | varchar | 64 | 0 | Y | N | 领养情况 | |
| 14 | number_of_stays | int | 10 | 0 | Y | N | 0 | 入住数量 |
| 15 | create_time | datetime | 19 | 0 | N | N | CURRENT_TIMESTAMP | 创建时间 |
| 16 | update_time | timestamp | 19 | 0 | N | N | CURRENT_TIMESTAMP | 更新时间 |
| 编号 | 名称 | 数据类型 | 长度 | 小数位 | 允许空值 | 主键 | 默认值 | 说明 |
| 1 | pet_hospital_id | int | 10 | 0 | N | Y | 宠物医院ID | |
| 2 | employee_account | int | 10 | 0 | Y | N | 0 | 员工账号 |
| 3 | employee_name | varchar | 64 | 0 | Y | N | 员工姓名 | |
| 4 | hospital_name | varchar | 64 | 0 | Y | N | 医院名称 | |
| 5 | hospital_images | varchar | 255 | 0 | Y | N | 医院图片 | |
| 6 | hospital_address | varchar | 64 | 0 | Y | N | 医院地址 | |
| 7 | contact_phone_number | varchar | 16 | 0 | Y | N | 联系电话 | |
| 8 | hospital_details | text | 65535 | 0 | Y | N | 医院详情 | |
| 9 | hits | int | 10 | 0 | N | N | 0 | 点击数 |
| 10 | praise_len | int | 10 | 0 | N | N | 0 | 点赞数 |
| 11 | create_time | datetime | 19 | 0 | N | N | CURRENT_TIMESTAMP | 创建时间 |
| 12 | update_time | timestamp | 19 | 0 | N | N | CURRENT_TIMESTAMP | 更新时间 |
| 编号 | 名称 | 数据类型 | 长度 | 小数位 | 允许空值 | 主键 | 默认值 | 说明 |
| 1 | pet_house_information_id | int | 10 | 0 | N | Y | 宠舍信息ID | |
| 2 | name_of_pet_house | varchar | 64 | 0 | Y | N | 宠舍名称 | |
| 3 | pet_house_number | varchar | 64 | 0 | N | N | 宠舍编号 | |
| 4 | pet_house_location | varchar | 64 | 0 | Y | N | 宠舍位置 | |
| 5 | number_of_pet_houses | int | 10 | 0 | Y | N | 0 | 宠舍数量 |
| 6 | remaining_quantity | int | 10 | 0 | Y | N | 0 | 剩余数量 |
| 7 | create_time | datetime | 19 | 0 | N | N | CURRENT_TIMESTAMP | 创建时间 |
| 8 | update_time | timestamp | 19 | 0 | N | N | CURRENT_TIMESTAMP | 更新时间 |
| 编号 | 名称 | 数据类型 | 长度 | 小数位 | 允许空值 | 主键 | 默认值 | 说明 |
| 1 | pet_information_id | int | 10 | 0 | N | Y | 宠物信息ID | |
| 2 | employee_account | int | 10 | 0 | Y | N | 0 | 员工账号 |
| 3 | employee_name | varchar | 64 | 0 | Y | N | 员工姓名 | |
| 4 | pet_name | varchar | 64 | 0 | Y | N | 宠物名称 | |
| 5 | pet_pictures | varchar | 255 | 0 | Y | N | 宠物图片 | |
| 6 | pet_id | varchar | 64 | 0 | N | N | 宠物编号 | |
| 7 | pet_nickname | varchar | 64 | 0 | Y | N | 宠物昵称 | |
| 8 | pet_species | varchar | 64 | 0 | Y | N | 宠物种类 | |
| 9 | pet_age | varchar | 64 | 0 | Y | N | 宠物年龄 | |
| 10 | sterilization_situation | varchar | 64 | 0 | Y | N | 绝育情况 | |
| 11 | vaccine_situation | varchar | 64 | 0 | Y | N | 疫苗情况 | |
| 12 | deworming_situation | varchar | 64 | 0 | Y | N | 驱虫情况 | |
| 13 | adoption_situation | varchar | 64 | 0 | Y | N | 领养情况 | |
| 14 | pet_details | text | 65535 | 0 | Y | N | 宠物详情 | |
| 15 | hits | int | 10 | 0 | N | N | 0 | 点击数 |
| 16 | praise_len | int | 10 | 0 | N | N | 0 | 点赞数 |
| 17 | create_time | datetime | 19 | 0 | N | N | CURRENT_TIMESTAMP | 创建时间 |
| 18 | update_time | timestamp | 19 | 0 | N | N | CURRENT_TIMESTAMP | 更新时间 |
| 编号 | 名称 | 数据类型 | 长度 | 小数位 | 允许空值 | 主键 | 默认值 | 说明 |
| 1 | pet_species_id | int | 10 | 0 | N | Y | 宠物种类ID | |
| 2 | pet_species | varchar | 64 | 0 | Y | N | 宠物种类 | |
| 3 | create_time | datetime | 19 | 0 | N | N | CURRENT_TIMESTAMP | 创建时间 |
| 4 | update_time | timestamp | 19 | 0 | N | N | CURRENT_TIMESTAMP | 更新时间 |
| 编号 | 名称 | 数据类型 | 长度 | 小数位 | 允许空值 | 主键 | 默认值 | 说明 |
| 1 | praise_id | int | 10 | 0 | N | Y | 点赞ID: | |
| 2 | user_id | int | 10 | 0 | N | N | 0 | 点赞人: |
| 3 | create_time | timestamp | 19 | 0 | N | N | CURRENT_TIMESTAMP | 创建时间: |
| 4 | update_time | timestamp | 19 | 0 | N | N | CURRENT_TIMESTAMP | 更新时间: |
| 5 | source_table | varchar | 255 | 0 | Y | N | 来源表: | |
| 6 | source_field | varchar | 255 | 0 | Y | N | 来源字段: | |
| 7 | source_id | int | 10 | 0 | N | N | 0 | 来源ID: |
| 8 | status | bit | 1 | 0 | N | N | 1 | 点赞状态:1为点赞,0已取消 |
| 编号 | 名称 | 数据类型 | 长度 | 小数位 | 允许空值 | 主键 | 默认值 | 说明 |
| 1 | regular_users_id | int | 10 | 0 | N | Y | 普通用户ID | |
| 2 | user_name | varchar | 64 | 0 | Y | N | 用户姓名 | |
| 3 | user_phone_number | varchar | 16 | 0 | Y | N | 用户电话 | |
| 4 | examine_state | varchar | 16 | 0 | N | N | 已通过 | 审核状态 |
| 5 | user_id | int | 10 | 0 | N | N | 0 | 用户ID |
| 6 | create_time | datetime | 19 | 0 | N | N | CURRENT_TIMESTAMP | 创建时间 |
| 7 | update_time | timestamp | 19 | 0 | N | N | CURRENT_TIMESTAMP | 更新时间 |
| 编号 | 名称 | 数据类型 | 长度 | 小数位 | 允许空值 | 主键 | 默认值 | 说明 |
| 1 | slides_id | int | 10 | 0 | N | Y | 轮播图ID: | |
| 2 | title | varchar | 64 | 0 | Y | N | 标题: | |
| 3 | content | varchar | 255 | 0 | Y | N | 内容: | |
| 4 | url | varchar | 255 | 0 | Y | N | 链接: | |
| 5 | img | varchar | 255 | 0 | Y | N | 轮播图: | |
| 6 | hits | int | 10 | 0 | N | N | 0 | 点击量: |
| 7 | create_time | timestamp | 19 | 0 | N | N | CURRENT_TIMESTAMP | 创建时间: |
| 8 | update_time | timestamp | 19 | 0 | N | N | CURRENT_TIMESTAMP | 更新时间: |
| 编号 | 名称 | 数据类型 | 长度 | 小数位 | 允许空值 | 主键 | 默认值 | 说明 |
| 1 | upload_id | int | 10 | 0 | N | Y | 上传ID | |
| 2 | name | varchar | 64 | 0 | Y | N | 文件名 | |
| 3 | path | varchar | 255 | 0 | Y | N | 访问路径 | |
| 4 | file | varchar | 255 | 0 | Y | N | 文件路径 | |
| 5 | display | varchar | 255 | 0 | Y | N | 显示顺序 | |
| 6 | father_id | int | 10 | 0 | Y | N | 0 | 父级ID |
| 7 | dir | varchar | 255 | 0 | Y | N | 文件夹 | |
| 8 | type | varchar | 32 | 0 | Y | N | 文件类型 |
| 编号 | 名称 | 数据类型 | 长度 | 小数位 | 允许空值 | 主键 | 默认值 | 说明 |
| 1 | user_id | mediumint | 8 | 0 | N | Y | 用户ID:[0,8388607]用户获取其他与用户相关的数据 | |
| 2 | state | smallint | 5 | 0 | N | N | 1 | 账户状态:[0,10](1可用|2异常|3已冻结|4已注销) |
| 3 | user_group | varchar | 32 | 0 | Y | N | 所在用户组:[0,32767]决定用户身份和权限 | |
| 4 | login_time | timestamp | 19 | 0 | N | N | CURRENT_TIMESTAMP | 上次登录时间: |
| 5 | phone | varchar | 11 | 0 | Y | N | 手机号码:[0,11]用户的手机号码,用于找回密码时或登录时 | |
| 6 | phone_state | smallint | 5 | 0 | N | N | 0 | 手机认证:[0,1](0未认证|1审核中|2已认证) |
| 7 | username | varchar | 16 | 0 | N | N | 用户名:[0,16]用户登录时所用的账户名称 | |
| 8 | nickname | varchar | 16 | 0 | Y | N | 昵称:[0,16] | |
| 9 | password | varchar | 64 | 0 | N | N | 密码:[0,32]用户登录所需的密码,由6-16位数字或英文组成 | |
| 10 | | varchar | 64 | 0 | Y | N | 邮箱:[0,64]用户的邮箱,用于找回密码时或登录时 | |
| 11 | email_state | smallint | 5 | 0 | N | N | 0 | 邮箱认证:[0,1](0未认证|1审核中|2已认证) |
| 12 | avatar | varchar | 255 | 0 | Y | N | 头像地址:[0,255] | |
| 13 | open_id | varchar | 255 | 0 | Y | N | 针对获取用户信息字段 | |
| 14 | create_time | timestamp | 19 | 0 | N | N | CURRENT_TIMESTAMP | 创建时间: |
| 15 | vip_level | varchar | 255 | 0 | Y | N | 会员等级 | |
| 16 | vip_discount | double | 11 | 2 | Y | N | 0.00 | 会员折扣 |
表user_group (用户组:用于用户前端身份和鉴权)
| 编号 | 名称 | 数据类型 | 长度 | 小数位 | 允许空值 | 主键 | 默认值 | 说明 |
| 1 | group_id | mediumint | 8 | 0 | N | Y | 用户组ID:[0,8388607] | |
| 2 | display | smallint | 5 | 0 | N | N | 100 | 显示顺序:[0,1000] |
| 3 | name | varchar | 16 | 0 | N | N | 名称:[0,16] | |
| 4 | description | varchar | 255 | 0 | Y | N | 描述:[0,255]描述该用户组的特点或权限范围 | |
| 5 | source_table | varchar | 255 | 0 | Y | N | 来源表: | |
| 6 | source_field | varchar | 255 | 0 | Y | N | 来源字段: | |
| 7 | source_id | int | 10 | 0 | N | N | 0 | 来源ID: |
| 8 | register | smallint | 5 | 0 | Y | N | 0 | 注册位置: |
| 9 | create_time | timestamp | 19 | 0 | N | N | CURRENT_TIMESTAMP | 创建时间: |
| 10 | update_time | timestamp | 19 | 0 | N | N | CURRENT_TIMESTAMP | 更新时间: |
管理员、用户在登录界面输入账号+密码,完成验证,点击“登录”按钮,系统在用户数据库表中会对管理员、用户的账号进行匹配,账号+密码正确的话,就会登录到系统中各个用户的主管理界面,否则提示对应的信息,返回到登录的界面,其主界面展示如下图所示。

图4.1 登录界面图
登录代码如下:
* 登录
* @param data
* @param httpServletRequest
* @return
*/
@PostMapping("login")
public Map<String, Object> login(@RequestBody Map<String, String> data, HttpServletRequest httpServletRequest) {
log.info("[执行登录接口]");
String username = data.get("username");
String email = data.get("email");
String phone = data.get("phone");
String password = data.get("password");
List resultList = null;
Map<String, String> map = new HashMap<>();
if(username != null && "".equals(username) == false){
map.put("username", username);
resultList = service.selectBaseList(service.select(map, new HashMap<>()));
}
else if(email != null && "".equals(email) == false){
map.put("email", email);
resultList = service.selectBaseList(service.select(map, new HashMap<>()));
}
else if(phone != null && "".equals(phone) == false){
map.put("phone", phone);
resultList = service.selectBaseList(service.select(map, new HashMap<>()));
}else{
return error(30000, "账号或密码不能为空");
}
if (resultList == null || password == null) {
return error(30000, "账号或密码不能为空");
}
//判断是否有这个用户
if (resultList.size()<=0){
return error(30000,"用户不存在");
}
User byUsername = (User) resultList.get(0);
Map<String, String> groupMap = new HashMap<>();
groupMap.put("name",byUsername.getUserGroup());
List groupList = userGroupService.selectBaseList(userGroupService.select(groupMap, new HashMap<>()));
if (groupList.size()<1){
return error(30000,"用户组不存在");
}
UserGroup userGroup = (UserGroup) groupList.get(0);
//查询用户审核状态
if (!StringUtils.isEmpty(userGroup.getSourceTable())){
String res = service.selectExamineState(userGroup.getSourceTable(),byUsername.getUserId());
if (res==null){
return error(30000,"用户不存在");
}
if (!res.equals("已通过")){
return error(30000,"该用户审核未通过");
}
}
//查询用户状态
if (byUsername.getState()!=1){
return error(30000,"用户非可用状态,不能登录");
}
String md5password = service.encryption(password);
if (byUsername.getPassword().equals(md5password)) {
// 存储Token到数据库
AccessToken accessToken = new AccessToken();
accessToken.setToken(UUID.randomUUID().toString().replaceAll("-", ""));
accessToken.setUser_id(byUsername.getUserId());
Duration duration = Duration.ofSeconds(7200L);
redisTemplate.opsForValue().set(accessToken.getToken(), accessToken,duration);
// 返回用户信息
JSONObject user = JSONObject.parseObject(JSONObject.toJSONString(byUsername));
user.put("token", accessToken.getToken());
JSONObject ret = new JSONObject();
ret.put("obj",user);
return success(ret);
} else {
return error(30000, "账号或密码不正确");
}
}
注册模块满足用户两部分,当用户想要查询处理相关信息时,就必须进行登录,如果没有账号的话,在登录界面,点击“注册”按钮就会跳转到注册的界面,根据提示填写好注册信息,添加提交,注册的信息在数据库中就添加完成了,然后再输入填写好的账号和密码进行登录,其主界面展示如下图所示。

图4.2 注册界面图
注册代码如下:
/**
* 注册
* @param user
* @return
*/
@PostMapping("register")
public Map<String, Object> signUp(@RequestBody User user) {
// 查询用户
Map<String, String> query = new HashMap<>();
Map<String,Object> map = JSON.parseObject(JSON.toJSONString(user));
query.put("username",user.getUsername());
List list = service.selectBaseList(service.select(query, new HashMap<>()));
if (list.size()>0){
return error(30000, "用户已存在");
}
map.put("password",service.encryption(String.valueOf(map.get("password"))));
service.insert(map);
return success(1);
}
用户使用该系统注册完成后,用户对登录密码有修改需求时,系统也可以提供用户修改密码权限。系统中所有的操作者能够变更自己的密码信息,执行该功能首先必须要登入系统,然后选择密码变更选项以后在给定的文本框中填写初始密码和新密码来完成修改密码的操作。在填写的时候,假如两次密码填写存在差异,那么此次密码变更操作失败,下面的图片展示的就是该板块对应的界面。

图4.3 密码修改界面图
密码修改代码如下:
/**
* 修改密码
* @param data
* @param request
* @return
*/
@PostMapping("change_password")
public Map<String, Object> change_password(@RequestBody Map<String, String> data, HttpServletRequest request){
// 根据Token获取UserId
String token = request.getHeader("x-auth-token");
Integer userId = tokenGetUserId(token);
// 根据UserId和旧密码获取用户
Map<String, String> query = new HashMap<>();
String o_password = data.get("o_password");
query.put("user_id" ,String.valueOf(userId));
query.put("password" ,service.encryption(o_password));
int count = service.selectBaseCount(service.count(query, service.readConfig(request)));
if(count > 0){
// 修改密码
Map<String,Object> form = new HashMap<>();
form.put("password",service.encryption(data.get("password")));
service.update(query,service.readConfig(request),form);
return success(1);
}
return error(10000,"密码修改失败!");
}
管理员可以对系统中所有的用户角色进行管控,包含了管理员、普通用户、员工用户三种角色,如果需要添加新的用户,点击页面中的“添加”按钮根据提示输入上用户信息,点击“提交”以后在对应的用户界面就可以查看到了,可以点击用户后面的“删除”按钮直接删除某一用户。界面如下图所示。

图4.4 用户管理界面图
代码如下:
@RequestMapping("/get_obj")
public Map<String, Object> obj(HttpServletRequest request) {
List resultList = service.selectBaseList(service.select(service.readQuery(request), service.readConfig(request)));
if (resultList.size() > 0) {
JSONObject jsonObject = new JSONObject();
jsonObject.put("obj",resultList.get(0));
return success(jsonObject);
} else {
return success(null);
}
}
当用户点击“宠物信息”这一菜单按钮,会显示管理员在后台发布的所有的宠物信息,支持通过关键词对宠物进行搜索,选择需要的宠物信息点击可以进入到宠物信息详细的介绍界面,同时可以申请领养、点赞、收藏和评论等操作,宠物信息界面如下图所示。

图4.5宠物信息界面图

图4.6申请领养界面图
宠物医院:员工可以查看宠物医院的相关信息,包括医院地址、医院名称、联系方式等,以便提供宠物医疗服务。也可以添加宠物医院相关信息。界面如下图所示。

图4.7 宠物医院界面图

图4.7 添加宠物医院界面图
库存信息:员工用户可以管理宠物收容中心的库存信息,包括宠物食品、用具等物资的管理。界面如下图所示。

图4.8 库存信息界面图
领养申请管理:管理员管理领养信息,包括审核通过的领养记录、领养状态等。界面如下图所示。

图4.9领养申请管理界面
宠的入住管理,管理员需要管理宠物的入住情况,包括登记入住信息、安排宠物所在宠舍等。界面如下图所示。

图4.10宠物入住管理界面
宠的离开管理,管理员需要管理宠物的离开情况,包括登记离开信息、处理领养手续等。界面如下图所示。

图4.11宠物离开管理界面
管理员可以对系统前台展示的轮播图进行增删改查,方便用户进行查看。轮播图管理界面如下图所示。界面如下图所示。

图4.12系统管理界面图
留言管理:管理员需要管理用户留言信息,及时回复用户的咨询和建议。界面如下图所示。

图4.13留言界面图
资源管理:管理员管理资讯列表、资讯分类这两个子菜单,可以对这两个模块进行增删改查操作。界面如下图所示。

图4.14资源管理面图
通过前面章节的介绍,我们可以看到动物收容信息管理系统已经完成了,但是能不能投入使用还是未知,因为在每个项目正式使用之前必须对开发的项目进行测试,如果不进行测试一旦投入使用可能会出现很多未可知的问题,比如使用人数太多导致系统瘫痪,比如某一功能存在bug信息填写错误等,这些错误将给使用者带来很多的困扰,甚至造成更大的损失,因此测试是项目投入使用的最后一步,为用户提供一个运行顺畅、完美的项目也就是我们进行最后测试的目的。
用户登录功能测试:
表5.1 用户登录功能测试表
| 测试名称 | 测试功能 | 操作过程 | 预期结果 | 测试结果 |
| 用户登录模块测试 | 用户登录成功的情况 | 点击前登录界面输入账号和密码分别输入admin和admin后点击“登录”按钮。 | 登录成功并调整到用户界面 | 正确 |
宠物医院添加功能测试:
表5.2 宠物医院添加功能测试表
| 测试名称 | 测试功能 | 操作过程 | 预期结果 | 测试结果 |
| 宠物医院添加模块测试 | 宠物医院添加成功的情况 | 在宠物医院中心页面中将点击添加,输入消息,输入正确的宠物医院后然后点击“提交”按钮。 | 提示添加成功 | 正确 |
| 宠物医院添加模块测试 | 宠物医院添加失败的情况 | 在宠物医院页面中不填写的发送用户,其他宠物医院正常输入“提交”按钮。 | 提示“添加失败,宠物医院不能为空” | 正确 |
查询宠物信息功能模块测试:
表5.3 查询宠物信息功能测试表
| 测试名称 | 测试功能 | 操作过程 | 预期结果 | 测试结果 |
| 查询宠物信息功能测试 | 查询成功的情况 | 在资料分类界面输入宠物信息标题进行查询 | 查询成功 | 正确 |
领养申请添加功能测试:
表5.4 领养申请添加功能测试表
| 测试名称 | 测试功能 | 操作过程 | 预期结果 | 测试结果 |
| 领养申请添加模块测试 | 领养申请添加成功的情况 | 在领养申请页面中,输入领养申请信息,输入正确的信息后然后点击“提交”按钮。 | 提示添加成功 | 正确 |
| 领养申请添加模块测试 | 领养申请添加失败的情况 | 在领养申请页面中不填写领养申请,其他信息正常输入“提交”按钮。 | 提示“添加失败,信息不能为空” | 正确 |
通过编写动物收容信息管理系统的测试用例,已经检测完毕用户的登录模块、宠物医院添加模块、宠物信息查看模块、领养申请添加模块的功能测试,在对以上功能得测试过程中,发现了系统中的很多漏送并进行了完善,经过多人在线进行测试,系统完全可以正常运行,当然在后期的维护中系统将不断完善。
在开发动物收容信息管理系统之前我胸有成竹,觉得很简单,但在实际的开发中我发现了自身的很多问题,许多编程思想和方法都还没有掌握牢靠,比如Bootsatrp、Jquery、AJAX 、SpringBoot框架等许多Java Web开发技术,通过开发这个动物收容信息管理系统我成长了很多,懂得了做什么事情都要脚踏实地,不能眼高手低,在本次动物收容信息管理系统的开发中我逐渐掌握逐渐熟悉的技术。
同时,在本次项目中我也暴露了诸多问题。对于Java的编程知识有所欠缺,环境配置和算法上出现诸多问题,时常导致项目运行出错,或者目标的实现有问题。或者实现想法时算法未优化,使得代码冗长,程序运行不顺畅。
[1]吴伶琳.基于SpringBoot的客户关系管理系统设计与实现[J].无线互联科技,2023,20(24):60-62.
[2]曲锦旭.基于SpringBoot的农作物受灾分析系统的设计与实现[J].农业工程技术,2023,43(35):18-19.DOI:10.16815/j.cnki.11-5436/s.2023.35.006.
[3]吴昊,张丹.基于SpringBoot框架的大学生网上兼职系统设计与实现[J].电脑知识与技术,2023,19(35):68-72.DOI:10.14004/j.cnki.ckt.2023.1860.
[4]姜一波.基于SpringBoot+Vue的在线考试系统设计与实现[J].无线互联科技,2023,20(23):68-71.
[5]Perdinan ,A F R ,P D S , et al.Tidal Flood Hazard Assessment in Pekalongan City, Central Java[J].IOP Conference Series: Earth and Environmental Science,2023,1266(1):
[6]J Z ,H E ,Taryono .Abundance and Composition of Solid Waste in the Citarum River, West Java Province[J].IOP Conference Series: Earth and Environmental Science,2023,1266(1):
[7]Perdinan ,Cahyaning S J ,Akhmad F , et al.The Contribution of Climate Factors on the Availability of Hydropower Energy in West Java[J].IOP Conference Series: Earth and Environmental Science,2023,1266(1):
[8]Maslichah M ,Hayati N O .Fibroblast test cells of embryo of Super Java Chicken as an indicator to test toxicity and malignancy[J].Heliyon,2023,9(12):e22349-.
[9]Putrinadia V A ,Budihastuti R U ,Melinawati E , et al.#330 : Factors Affect Infertile Woman to Access Infertility Services in Central Java, Indonesia[J].Fertility Reproduction,2023,05(04):
[10]付兵杰,夏金梧,丁凡桠等.基于SpringBoot和Cesium的边坡声发射监测系统研究[J].地理空间信息,2023,21(11):111-115.
[11]洪保刘.基于大数据+SpringBoot技术的全国传染病数据分析可视化平台[J].数字技术与应用,2023,41(11):161-164.DOI:10.19695/j.cnki.cn12-1369.2023.11.50.
[12]艾钰承,朱海风,刘舟.基于SpringBoot的“喵站”宠物服务平台的设计与实现[J].科技资讯,2023,21(22):22-25.DOI:10.16661/j.cnki.1672-3791.2305-5042-0756.
[13]游晶,邱淑丽,李敬文.基于SpringBoot的校园智慧报修系统的设计与实现[J].电脑知识与技术,2023,19(32):50-52+65.DOI:10.14004/j.cnki.ckt.2023.1718.
[14]黄赛英.基于Springboot的医院档案管理系统设计[J].集成电路应用,2023,40(11):384-385.DOI:10.19339/j.issn.1674-2583.2023.11.176.
[15]崔臣,宋甲旭.基于SpringBoot的校园二手交易系统研究[J].无线互联科技,2023,20(18):31-34.
[16]林圣峰,姚锦江,林涛等.基于SpringBoot的高校实验室管理系统设计[J].无线互联科技,2023,20(18):80-82.
[17]赵亚洲,杨晓冬.动物领养管理系统的设计与实现[J].无线互联科技,2022,19(18):61-65+72.
[18]卓慧钦,实验动物综合管理系统.福建省,厦门抱壹智能科技有限公司,2022-08-01.
[19]本刊讯.国家重点保护水生野生动物信息管理系统启动试运行[J].中国水产,2021,(08):21-22.
[20]范金海.动物防疫信息化管理系统的设计与实现[D].云南师范大学,2020.DOI:10.27459/d.cnki.gynfc.2020.001231.
结束语
至此论文结束,感谢您的阅读。在此我要特别的感谢我的导师,虽然我在实习期间很忙,论文撰写的时候经常是停停改改,但是我的导师依旧十分的负责,时不时的询问我的任务进展情况,跟进我的论文进度,在指导老师的帮助下,我逐步完成了自己的论文和程序,从导师身上也学习到很多知识和经验,这些知识和经验令我受益匪浅。同时我也从导师身上看到了自己的不足,不论是在技术层面上还是在对待工作的态度上,导师如同明镜一般照出了我的缺点我的不足。此外,我还要感谢在我实习期间在论文和程序上帮助过我的同学和社会人士,此前我对于SpringBoot框架方面的一些知识还不了解,是他们在我编写程序过程中给了我很多的启发和感想,也帮助了我对于程序的调试和检测。没有他们我是不能顺利完成本次毕业设计的。至此,我的毕业设计就花上了一个圆满的句号了。
免费领取项目源码,请关注❥点赞收藏并私信博主,谢谢~
1202

被折叠的 条评论
为什么被折叠?



