随着科技的不断发展,物联网技术逐渐渗透到各个领域,其中智能农业和园艺领域的应用逐步受到关注。在现代园艺管理中,植物的生长环境和灌溉方式对其健康和生长速度起着至关重要的作用。传统的人工管理方式不仅效率低,而且容易受到人为因素的影响。为了实现高效、节能和自动化的花卉管理,智能花卉灌溉系统应运而生。
本文设计了一种基于物联网的室内智能花卉灌溉系统,该系统通过多种传感器进行数据采集,并通过无线通信技术实现远程控制和实时监控。系统的核心功能包括土壤湿度检测、环境温湿度监控和光照强度检测。具体来说,土壤湿度传感器实时监测土壤的湿润程度,若土壤干燥,系统将自动启动水泵进行灌溉;若环境潮湿,系统将自动开启风扇以调节湿度;光照不足时,补光灯会自动点亮以提供充足的光照。
系统通过OLED显示屏实时显示传感器数据,并且数据通过Wi-Fi模块无线传输至移动APP,用户可以通过APP进行远程监控和操作。用户还可在APP上进行手动控制,执行诸如启动水泵、调整阈值、修改系统参数等操作。此外,系统支持定时触发和主循环模式,确保系统在不同条件下持续运行并保持稳定性。
关键词:智能花卉灌溉系统;STM32单片机;传感器
Abstract
With the continuous development of technology, the Internet of Things technology is gradually penetrating into various fields, among which the application of intelligent agriculture and horticulture is gradually receiving attention. In modern horticultural management, the growth environment and irrigation methods of plants play a crucial role in their health and growth rate. Traditional manual management methods are not only inefficient, but also easily influenced by human factors. In order to achieve efficient, energy-saving, and automated flower management, intelligent flower irrigation systems have emerged.
This article designs an indoor intelligent flower irrigation system based on the Internet of Things, which collects data through multiple sensors and achieves remote control and real-time monitoring through wireless communication technology. The core functions of the system include soil moisture detection, environmental temperature and humidity monitoring, and light intensity detection. Specifically, the soil moisture sensor monitors the moisture level of the soil in real time. If the soil is dry, the system will automatically start the water pump for irrigation; If the environment is humid, the system will automatically turn on the fan to adjust the humidity; When there is insufficient lighting, the fill light will automatically turn on to provide sufficient illumination.
The system displays sensor data in real-time through an OLED display screen, and the data is wirelessly transmitted to a mobile app through a Wi Fi module. Users can remotely monitor and operate through the app. Users can also manually control and perform operations such as starting the water pump, adjusting the threshold, and modifying system parameters on the APP. In addition, the system supports timed triggering and main loop mode to ensure continuous operation and stability under different conditions.
Keywords: intelligent flower irrigation system; STM32 microcontroller; sensor
第1章 绪论
1.1 研究背景及意义
1.1.1 研究背景
随着城市化进程的不断加速,室内植物和花卉种植成为了现代人们追求绿色生活和美化环境的重要方式。然而,室内植物的生长依赖于复杂的环境条件,如温湿度、光照强度和土壤湿度等,这些因素对植物的健康和生长速度有着直接影响。传统的人工浇水和环境调节方式不仅劳动强度大,而且容易受到人为因素的干扰,导致植物管理效率低下。
近年来,物联网(IoT)技术的飞速发展为智能家居和智能农业提供了新的解决方案。物联网技术通过传感器采集环境数据并通过网络传输至控制中心,使得远程监控和自动化控制成为可能。智能灌溉系统利用这些技术,可以实时监测植物的生长环境,自动调节温湿度、光照和土壤湿度等参数,确保植物在最佳生长条件下生长,从而大大提高植物的生长效率和资源利用率。
目前,已有不少关于智能灌溉系统的研究和应用,但多数系统依赖于复杂的硬件结构或较为简单的控制逻辑,缺乏易用性和灵活性。如何设计一个高效、低成本、易操作的智能花卉灌溉系统,成为当前研究的热点之一。基于物联网的智能花卉灌溉系统,结合了数据采集、远程控制和自动化操作的特点,能够有效减少人工管理的负担,提高资源利用率,同时促进室内花卉的健康生长。针对这一需求,本文提出了一种基于物联网的室内智能花卉灌溉系统设计方案,旨在提供一种更加智能、简便且高效的花卉管理方法。
1.1.2 研究意义
本研究设计了一种基于物联网的智能花卉灌溉系统,具有重要的理论和实践意义。通过自动化和智能化手段,系统能够实时监测土壤湿度、温湿度和光照强度等环境参数,并根据设定阈值自动调节灌溉、光照和温湿度等因素,从而提高室内植物管理效率,减少人工干预。该系统不仅能够节约水资源、避免过度浇水,还能为植物提供最佳的生长环境,提升植物生长质量。此外,智能灌溞系统的设计推动了智能家居技术的发展,具有节能、便捷和可持续的特点,进一步推动智能设备在家庭和办公环境中的应用。通过该研究,未来的智能农业和园艺管理将更加高效、精准,为相关领域的技术发展提供了可行的参考方案。
1.2 国内外研究现状
1.2.1 国内研究现状
近年来,国内在温室智能花卉灌溉系统的研究取得了显著进展。众多学者基于STM32单片机、DHT11温湿度传感器以及Wi-Fi模块,开展了智能农业领域的探索。李璐涵和吴建清(2020)设计了一种基于Wi-Fi无线传输的温湿度监测系统,该系统通过温湿度传感器采集数据,并利用无线网络实现远程监控,提高了操作的便捷性和效率[1]。在实际应用中,国内研究者通过结合自动控制技术,能够实时采集大棚内部的温湿度数据,并进行数据处理与调节,以保证作物生长在适宜的环境下。例如,基于STM32单片机的智慧农业系统设计,通过DHT11温湿度模块、无线Wi-Fi模块和继电器控制模块实现自动调节水泵、风扇等设备的运行,确保温湿度的稳定[2]。此外,国内学者还积极探索系统的智能化和自动化提升,注重物联网技术的应用,以实现更加精确的环境控制。例如,基于STM32的智能蔬菜大棚控制系统通过实时采集温湿度数据、反馈信息,实现了低成本高效的温湿度管理[3]。国内的研究逐步完善了大棚温湿度控制系统的技术框架和应用模式,有望在农业生产中发挥重要作用[4]。
1.2.2 国外研究现状
关于智能花卉灌溉系统的研究,国外学者在近年来也取得了一些进展。研究者们已经开始探索结合人工智能和自动化技术来优化温湿度的控制,尤其是在特定农业环境中的应用。例如,Agustianto等人(2023)提出了一种基于模糊神经网络的自适应温湿度控制系统,应用于蘑菇栽培环境。该研究表明,温湿度的精确控制对于提高蘑菇生长环境的稳定性至关重要[5]。传统的人工管理方法不仅劳动强度大,而且容易出现人为误差,导致环境条件无法保持在理想范围内。相比之下,采用自适应控制系统能够通过传感器实时采集温湿度数据,并通过模糊神经网络算法进行处理,自动调整环境参数,确保系统的稳定运行[6]。
该系统的一个重要特点是其较高的适应性和精确度。通过引入神经网络,系统能够根据环境的实时变化做出响应,从而更有效地调节大棚内的温湿度。研究结果显示,所开发的系统能够达到97%的控制准确率,在实际应用中具有较强的可行性。这一成果不仅减少了人工干预的需求,还提升了资源的使用效率,有助于推动农业的智能化发展。
1.3 研究内容
本研究的核心内容是基于STM32单片机设计智能花卉灌溉系统。通过合理配置STM32的引脚和定时器,实现定期任务检测,保证系统能够及时响应环境变化。系统通过采集温度和湿度数据,并借助传感器实时反馈当前大棚的环境信息,确保数据的准确性和及时性[7]。为了实现远程监控和管理,系统通过WiFi模块上传实时数据,便于用户随时随地进行操作和调整。
当系统检测到温度超过设定的阈值或湿度低于安全范围时,自动启动对应的电机进行调节,保持环境条件在设定范围内,以确保作物的最佳生长状态[8]。如果温湿度未能达到设定标准,系统则通过蜂鸣器发出报警,提醒操作人员进行必要的干预,以防环境条件偏离理想状态。
此外,系统还提供了手动控制功能,用户可以通过按键手动调整灯光和换气系统,以进一步优化作物的生长环境。按下换气控制按钮时,风扇电机会短暂运行,改善空气流通,调节大棚内的气候条件。
第2章 系统总体设计
2.1 系统开发环境
2.1.1 C语言
C语言是一种广泛使用的高级编程语言,由Dennis Ritchie在1972年开发,最初用于UNIX操作系统的编写。它具有简洁、高效、灵活的特点,并能够直接操作计算机硬件资源,因此在嵌入式系统、操作系统开发和高效计算领域得到广泛应用。C语言语法简洁,程序执行效率高,适用于对性能要求较高的应用场景。它提倡结构化编程,可以将复杂的程序拆分为多个模块或函数,提高代码的可维护性和可重用性。C语言支持指针操作,能够直接操作内存地址,进行高效的数据存储和处理,特别适合嵌入式开发。C语言提供丰富的标准库函数,涵盖输入输出、字符串处理、数学运算等功能,使开发者能够便捷实现各种应用。由于其高效性、灵活性和底层编程能力,C语言在嵌入式系统、硬件控制和操作系统开发中占据重要地位,仍然是嵌入式开发中的核心编程语言之一。
2.1.2 KEIL4软件技术
KEIL4,全称Keil uVision4,是一款功能强大的集成开发环境(IDE),专为单片机设计。它集成了代码编辑、编译、调试等多种功能,能够极大地提高开发效率。该软件支持多种微控制器,包括MCS-51架构和ARM等,为工程师和爱好者提供了便捷的开发平台。KEIL4提供了直观的用户界面和丰富的在线帮助文档,使得初学者也能快速上手。同时,它还支持多种编程语言,如C、汇编等,满足了不同开发者的需求。KEIL4内置了强大的调试工具,可以方便地设置断点、查看变量值、执行单步操作等,极大地提高了调试效率。KEIL4提供了丰富的库函数,这些函数封装了复杂的硬件操作细节,使得开发者可以更加专注于应用逻辑的实现。KEIL4还支持仿真功能,可以在不连接硬件的情况下进行程序调试和测试,降低了开发成本和时间。KEIL4提供了强大的代码编辑器,支持语法高亮、自动补全等功能,使得代码编写更加高效。KEIL4内置了高效的编译器和链接器,可以将源代码编译成目标文件,并链接成可执行文件。通过KEIL4的调试工具,可以方便地查看程序的运行状态、变量值等,帮助开发者快速定位问题。KEIL4支持项目管理功能,可以方便地管理多个项目,包括项目的创建、删除、修改等。
2.1.3 Android Studio 开发
Android Studio 是目前最流行的 Android 应用开发平台,提供了丰富的开发工具和高效的调试环境,使得开发者能够快速构建功能强大的移动应用。它集成了多种编程语言的支持,主要包括 Java 和 Kotlin,并且提供了完整的UI设计工具、模拟器以及强大的性能分析工具。在开发过程中,Android Studio 通过其直观的拖拽式界面设计工具帮助开发者轻松创建响应式布局,同时,支持实时预览功能,能够快速查看UI组件的效果。此外,Android Studio 内置了智能代码补全、语法高亮和错误检查功能,极大提升了编程效率和代码质量。无论是开发简单的应用,还是复杂的企业级项目,Android Studio 都能提供一个稳定且高效的开发环境。
2.2 系统功能设计
基于物联网的室内智能花卉灌溉系统结合了多种传感器和控制技术,通过STM32单片机实现了对花卉生长环境的精准监控与自动化调节。系统启动后,定时任务会周期性地检测土壤湿度、温湿度等环境数据。温湿度传感器实时采集环境数据,并通过Wi-Fi模块将数据上传至远程APP,确保用户可以远程查看和监控花卉的生长环境。当系统检测到土壤湿度、温度或湿度超出设定的阈值时,自动启动相应的调节措施。例如,在土壤过干的情况下,系统会自动启动水泵进行灌溉;当温度过高或湿度过低时,系统会启动风扇电机,帮助调节环境温湿度;如果光照不足,系统会自动点亮补光灯,提供额外的光照支持。此外,若环境条件未达到设定标准,系统会通过蜂鸣器发出报警信号,提示用户进行手动干预。
系统还支持手动控制模式,用户可以通过APP或按键调整灯光、风扇和水泵等设备,优化花卉生长环境。通过APP,用户不仅可以查看实时数据,还能手动调整各项环境参数,确保植物得到合适的照顾。
为了确保系统的安全稳定运行,系统具有自动应急响应功能。当温湿度数据进入危险范围时,系统会自动报警并启动应急措施,如调整风扇、启动水泵等,以迅速恢复到理想的环境状态。
2.3 总体设计方案
2.3.1 总体设计方案
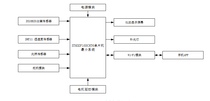
基于物联网的室内智能花卉灌溉系统采用STM32F103C8T6单片机,通过集成温湿度传感器、水泵、风扇控制模块和Wi-Fi模块,实现环境的自动监测和调节。系统实时采集环境数据,自动调节设备以维持最佳土壤湿度和温湿度。通过Wi-Fi模块,数据可上传至远程服务器,用户可通过APP远程监控和操作设备。系统具备手动控制模式,用户可根据需要调整设备。若温湿度异常,系统会发出警报并通知用户,OLED显示屏提供实时数据,提升操作便捷性。该系统实现了精准灌溉、远程管理和智能报警,提升了花卉管理效率并节约资源。
系统整体框图如图2-1所示。
图 21 系统架构设计图
2.3.2 主要器件选择
(1)51单片机
51单片机基于Intel的8051指令集,广泛应用于嵌入式系统中。它由CPU、存储器、I/O端口、定时器/计数器和串行通信接口组成,具有较强的稳定性和低成本特点。51单片机支持多种中断源和低功耗模式,适合电池供电应用,且开发工具简便,适合初学者。虽然51单片机功能强大且经济实惠,但在处理复杂应用时可能表现不足,尤其是实时数据处理和多任务控制。
(2)STM32单片机
STM32单片机基于ARM Cortex-M内核,具有高性能、低功耗和丰富的外设资源,广泛应用于工业、医疗和物联网等领域。它集成了高速总线、Flash存储器、SRAM和EEPROM,支持多种外设接口,并且提供多种低功耗模式,适合长时间监控应用。STM32单片机具有较高的处理能力和内存,适合复杂应用和多任务处理,且开发工具和文档支持丰富。
(3)对比选择
在智能花卉灌溉系统中,STM32单片机的性能、功耗控制和外设接口优势明显。与51单片机相比,STM32具有更高的处理能力、更大的内存和更丰富的外设支持,能够满足实时数据处理和复杂算法的需求。STM32的低功耗模式确保系统在电池供电下能长时间运行,且开发工具和软件支持较为完善,使开发效率更高。虽然51单片机简单且成本低,但在处理复杂系统时,STM32的优势更为突出。因此,基于STM32的设计更适合智能花卉灌溉系统的需求。
第3章 系统硬件设计与实现
3.1 STM32单片机最小系统
STM32单片机最小系统包括STM32芯片及其必要的外围硬件,以确保芯片能够正常工作并实现控制功能。主要组件包括时钟电路、复位电路、电源电路和启动电路。时钟电路为单片机提供时序控制,支持内部和外部时钟源,确保单片机按预定节奏执行程序。复位电路用于上电后将程序计数器归零,确保程序从头开始执行,同时支持手动复位。电源电路为系统提供稳定的3.3V电压,确保单片机及外围电路正常运行。启动电路通过BOOT0和BOOT1引脚选择启动模式,支持主闪存存储器启动、系统存储器启动和内置SRAM启动。
STM32单片机最小系统具有低成本、低功耗和较高处理能力的优势。由于只包含必需的硬件电路,系统设计简单,适合于需要小尺寸和高效率的应用。STM32本身具备较强的性能,能够满足复杂任务的需求,且低功耗特性使其在电池供电的场景下具备更长的工作时间。
图 31 STM32单片机最小系统原理图
1、高达72MHz工作频率、在存储器的0等待周期访问时可达1.25DMips/MHz
2、2.0~3.6伏供电和I/0引脚
3、上电/断电复位、可编程电压检测器
4、4~16MHz晶体振荡器
5、内嵌带校准的40KHZ RC振荡器生产CPU时钟的PLL1 0、
6、2个12位模数转换器、1us转换时间
7、DMA
8、37个快速1/0端口、所有I/0口可以映像到16个外部中断、几乎端口均可容忍5V信号
9、3个通用定时器、1个定时器
3.2 WiFi模块
WiFi模块的核心是ESP01S1芯片,广泛应用于嵌入式设备和单片机系统中,提供WiFi无线通信功能。该芯片的主要引脚包括“PA10”(特定功能引脚)、“TXD”(数据发送引脚)、“GND”(接地引脚)、“EN”(使能引脚)、“RST”(复位引脚)和“IO0”(多功能引脚)。这些引脚用于与外部电路进行连接并实现不同的功能,例如数据发送、复位控制等。此外,模块通过“+3.3V”和“3V3”端口接入稳定的3.3V电源,确保芯片的正常工作。“RXD”引脚用于接收数据,实现双向通信。
ESP01S1模块可以嵌入到单片机或其他嵌入式设备中,赋予其WiFi无线通信能力,使设备能够与其他WiFi设备进行数据传输。这种WiFi模块在物联网、智能家居和智能设备等领域有广泛应用,能够为各种设备提供高效、稳定的无线连接功能。

图 32 WiFi模块原理图
3.3 OLED显示屏幕
OLED(有机发光二极管)是一种显示技术,基于有机半导体材料和发光材料在电场驱动下产生发光现象。OLED显示屏的工作原理包括电子和空穴注入到传输层,形成激子并激发发光分子,最终产生可见光。OLED显示屏不需要背光源,每个像素点自主发光,因此具有更高的亮度、对比度和更低的功耗,尤其在显示黑色或深色时,几乎不消耗电力。OLED的响应时间短,能够实现流畅的动态画面,并且具有宽广的视角,通常可达170度。
本设计使用的OLED显示屏型号为“OLED-0.96-4P”,具有两个GND引脚用于接地,5V引脚提供电力。PB8和PB9引脚用于传输控制信号或数据,SC引脚提供时钟信号以同步数据传输,SDA引脚则传输显示数据的串行数据线,用于控制显示内容。由于OLED屏幕的自主发光特性,它更加轻薄便携,适合在各种环境下稳定工作,广泛应用于物联网和嵌入式设备中。

图 33 OLED显示原理图
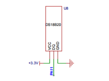
3.4 土壤湿度传感器模块
土壤湿度传感器在基于物联网的智能花卉灌溉系统中用于实时监测土壤水分,确保系统根据土壤湿度数据自动调节灌溉量。常见的土壤湿度传感器如YL-69和其他型号的传感器,能够提供高精度的湿度测量,通常测量范围为0%至100%相对湿度,精度为±3%。
在智能花卉灌溉系统中,土壤湿度传感器通过电阻或电容原理检测土壤的含水量。例如,土壤湿度值低于30%时,传感器会向系统发送信号,启动水泵进行灌溉;当湿度达到50%-60%时,系统会停止灌溉,防止过度浇水。该传感器的数字输出特性可以有效避免模拟信号干扰,确保数据的准确性和稳定性。
土壤湿度传感器通常采用低功耗设计,适合长期稳定运行。它具有较强的抗干扰能力和较长的使用寿命,尤其适合室内花卉管理等需要持续监测土壤湿度的物联网应用。通过与其他环境传感器配合,土壤湿度传感器能够帮助智能灌溉系统实现自动化管理,确保植物在最佳的土壤条件下健康生长。

图 34 土壤湿度传感器原理图
3.5 DHT11温湿度传感器
DHT11温湿度传感器是一款广泛应用于环境监测的传感器,特别用于测量空气中的温度和湿度,常见于农业、气象监测和智能家居等多个领域。在基于STM32单片机的智能花卉灌溉系统中,DHT11传感器发挥了重要作用,通过实时采集大棚内的温湿度数据,帮助系统保持最佳的环境条件。
DHT11通过内部的传感元件将环境的温度和湿度转化为数字信号,通过1-Wire单线制数据传输方式将这些信号传送给微控制器进行处理。其工作原理是利用电容和电阻的变化来检测空气中的水蒸气量,从而判断湿度的变化,同时,内部的温度传感器能够精确测量环境温度。其工作电压通常为3.3V到5V,能够适配多种控制器系统。
DHT11传感器具有低功耗的特点,并且数据输出接口简化了接线,使其能够轻松集成到各种控制系统中。在温湿度测量方面,DHT11的温度测量范围为0°C到50°C,湿度测量范围为20%到90% RH,适合大多数环境监测应用。
在本智能花卉灌溉系统中,DHT11温湿度传感器用于实时监测大棚内的温湿度。当测量值超过设定的阈值时,系统将自动启动风扇、加热器等设备进行调整,确保环境条件保持在适宜范围内。通过STM32单片机的控制,系统能够快速响应传感器采集的数据,并根据实际需要作出调节,优化大棚内的农业环境。由于其低成本和高性价比,DHT11已成为物联网和智能控制系统中常用的选择。

图 37DHT11温湿度传感器原理图
在基于物联网的智能花卉灌溉系统中,光照传感器模块用于监测环境中的光照强度,以确保植物获得适宜的光照条件。传感器使用光敏电阻(LDR)光照传感器芯片,能够根据环境光照的变化调整系统的操作。该模块通过测量光照强度来改变电阻值。该传感器模块的输出通过连接至STM32单片机的PA0引脚,以便系统可以读取其输出信号。当光照强度增加时,光敏电阻的电阻值会降低,反之则增加。在智能花卉灌溉系统中,光照传感器的作用是实时检测环境光强度。当光照强度低于预设的阈值时,系统会自动启动补光灯提供额外的光照;当光照充足时,系统会关闭补光灯,以节约能源。传感器工作电压为3.3V,适合与STM32单片机兼容,且通过模拟输出(AO引脚)将光照强度数据传送到单片机进行处理。
该光照传感器模块具有简单易用、低功耗和高灵敏度的特点,适用于长时间运行,能有效提高智能灌溉系统的自动化程度,同时保障植物在最佳光照条件下生长。

图 37光照传感器原理图
第4章 系统软件设计
4.1 系统软件总体设计
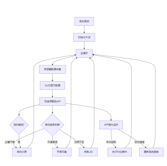
在基于物联网的室内智能花卉灌溉系统中,系统软件设计涵盖了初始化、数据采集、控制逻辑和数据上传等四个关键模块。该设计确保了智能化的灌溉管理和远程监控功能,提升了花卉管理的自动化水平。
系统初始化阶段,首先配置STM32单片机的引脚,确保各个传感器、执行器和控制模块正常工作。同时,启动定时器用于定期触发数据采集任务,为后续的实时监控和控制提供基础。数据采集阶段,系统通过定时器周期性触发数据采集任务,依次获取环境参数,例如土壤湿度、温度和光照强度。系统通过相应传感器(如DHT11温湿度传感器、土壤湿度传感器、光照传感器)收集这些数据,并传送给STM32单片机进行处理。在控制逻辑部分,系统根据采集的数据分析当前环境条件是否符合预设阈值。例如,若土壤湿度过低,系统会自动启动水泵进行灌溉;如果环境温度过高或湿度过低,系统会调节风扇或加热器来维持适宜的环境条件。控制逻辑保证了环境的自动调节,使得花卉在最优条件下生长。
系统还集成了Wi-Fi模块,能够将实时采集的数据上传到云平台,方便用户进行远程监控和管理。通过手机APP或电脑端,用户可以查看大棚内的实时环境数据,并远程控制各个设备的状态,例如调节灌溉、水泵或温湿度控制设备。此功能大大提升了用户的管理便利性和系统的智能化水平。
如图4-1所示。
图 41 系统总体设计流程图
DHT11是一款数字温湿度传感器,采用单总线通信方式,与STM32单片机仅需一个I/O口连接即可完成数据传输。每次采集输出40位数据,包括湿度和温度的整数、小数及校验和。单片机接收并解析数据后进行校验,确保数据准确性。该传感器功耗低、响应快,适用于系统对温湿度的实时监测与自动调节。如图4-2所示。
图 42 DHT11温湿度传感器采集流程图
4.3 土壤湿度传感器
土壤湿度传感器提供数字输出(DO)和模拟输出(AO)两种信号。通过接入5V电源,电源指示灯亮起。当土壤湿度低于设定阈值时,DO输出高电平,指示灯熄灭;高于阈值时,DO输出低电平,指示灯亮起。模拟输出(AO)则可连接至单片机的AD口,精确测量土壤湿度值。电位器用于调节湿度阈值,顺时针调节增大设定湿度,逆时针减小。当湿度低于设定值时,模块输出高电平;高于设定值时,输出低电平。该传感器用于精确检测土壤湿度,并根据设定阈值自动控制灌溉系统。如图4-3所示。

图 43 土壤湿度传感器采集流程图
4.4 舵机控制模块
舵机控制通过提供20ms周期的PWM信号实现,信号的高电平部分占整个周期的比例(即占空比)决定了舵机的转动角度。具体来说,PWM的占空比可以通过改变高电平时间来控制舵机角度。例如,当占空比为5%时,舵机转动45°;7.5%时,舵机转动90°;10%时转动135°;12.5%时转动180°。占空比计算公式为:占空比 = t / 20ms,其中t为高电平时间。通过调整PWM信号的占空比,可以精确控制舵机转动到所需的角度。该过程通过定期刷新PWM信号并驱动舵机实现角度调节。如图4-4所示。

图 44 舵机控制流程图
选用0.96寸OLED显示屏模块实现数据的实时显示,硬件接线上,系统使用SPI通信方式驱动OLED模块实现显示,供电采用3.3V驱动,P图为0.96寸OLED显示屏和物图。
OLED显示屏初始化配置需要初始化引脚配置。完成引脚配置后按照时序图,写入控制信号。初始化代码的工作包括复位OLED显示屏,基本初始化设置,显示设置细化,显示模式和功能设置,最后进行清屏操作。
图 45 OLED显示屏流程图
第5章
系统测试
5.1 实物焊接测试
在基于物联网的室内智能花卉灌溉系统中,单片机实物焊接测试是硬件开发的重要环节。通过对STM32单片机及其外围电路进行焊接与测试,可有效验证电路设计的正确性,包括器件连接、布局和逻辑是否符合预期。在焊接前,需检查PCB板完好,准备好单片机、晶振、电容、电源模块等器件,并使用电烙铁、万用表等工具辅助操作。焊接完成后,对电路进行上电测试,若系统无法正常运行,应重点检查虚焊、短路、元件极性等问题,并进行修正。该过程不仅能及时发现设计缺陷,还能提升电路稳定性和系统可靠性,是系统硬件调试中不可或缺的一步。智能花卉灌溉系统实物图如图5-1所示。
图 51 智能花卉灌溉系统实物图
5.2 手机WiFi模块连接功能测试
智能花卉灌溉系统中,系统可以与手机通过WiFi进行连接。手机WiFi连接功能测试如图5-2所示。
图 52 手机WiFi模块测试图
5.3 湿湿度检测功能测试
在基于物联网的室内智能花卉灌溉系统中,温湿度检测模块是环境监测的关键部分。系统采用DHT11数字温湿度传感器,通过单总线连接至STM32单片机,实时采集环境温度与湿度数据。系统将采集到的温湿度与设定的阈值进行比对,判断当前环境是否处于适宜范围。
图 53 湿湿度检测测试
结 论
本毕业设计成功实现了基于物联网的室内智能花卉灌溉系统,采用STM32F103C8T6单片机为核心控制器,集成土壤湿度、环境温湿度和光照传感器,能够对植物生长环境进行实时监测与自动调节。系统通过土壤湿度判断是否启动水泵灌溉,通过温湿度变化控制风扇运行,通过光照强度控制补光灯启停,确保花卉始终处于适宜的生长环境中。
系统设计具备高度自动化,能根据传感器采集到的环境数据进行逻辑判断和控制,无需人工干预即可完成灌溉与环境调节。同时,配合OLED屏幕本地显示与Wi-Fi模块实现的数据上传,用户可通过手机APP远程查看当前环境状态,进行参数设置和手动控制,提升了系统的智能化与操作便利性。
本系统结构简洁,功能实用,响应及时,具备良好的稳定性与扩展性,适用于家庭、办公室等室内花卉管理场景。整体设计实现了对花卉种植环境的精准调控,具有较强的实用价值和应用前景,为智能园艺和物联网环境控制系统的进一步研究与开发提供了有效参考。
参考文献
- 李璐涵,吴建清.基于Wi-Fi无线温湿度测量系统的研究[J].六盘水师范学院学报,2024,36(06):47-57.
- 都治楠,李长星,王斌涛,等.基于STM32单片机的智慧农业系统设计[J].电子制作,2024,32(22):57-60.
- 曹智宇,缪俊杰,房蔓森,等.基于STM32的智能蔬菜大棚控制系统[J].电子制作,2024,32(20):47-49.
- 刘双,刘叶锋,田媛,等.基于LVGL与STM32的土壤温湿度无线检测系统的设计[J].电子制作,2024,32(14):3-5.
- R D H ,K A ,P D , et al.Adaptive Temperature And Humidity Control System on Kumbung Mushroom using Fuzzy Neural Network Algorithm[J].IOP Conference Series: Earth and Environmental Science,2022,980(1):
- Retraction: Adaptive Temperature And Humidity Control System on Kumbung Mushroom using Fuzzy Neural Network Algorithm ( )[J].IOP Conference Series: Earth and Environmental Science,2022,980(1):
- 雷向玲. “C语言程序设计”课程教学改进研究与实践 [J]. 中国新通信, 2025, 27 (01): 106-108.
- 凤兰.基于Arduino控制的汽车空调温湿度控制系统设计[J].微处理机,2023,44(06):59-62.
- 卓芝正,吕衡彦.资料室温湿度自动控制系统的设计[J].农业与技术,2023,43(07):28-30.
- 魏相飞,智能花卉灌溉系统设计.安徽省,皖西学院,2020-11-12.
- 李宗昊,杨洁.基于PLC技术的花卉温室自动控制系统研究[J].南方农机,2020,51(20):80-82.
- 张程,李小民,张延生,等. 基于单片机任务导向的C语言课程强化教学改革与实践 [J]. 高教学刊, 2024, 10 (11): 125-128. DOI:10.19980/j.CN23-1593/G4.2024.11.027.
- 孙春志,马艳彬,唐佐侠. 单片机与C语言融合的教学过程设计 [J]. 电子技术, 2023, 52 (10): 44-45.
- 张晓培,何永玲,李红星,等. C语言与单片机技术及应用线上线下混合式教学的改革与实践 [J]. 科技视界, 2022, (05): 66-69.
时光荏苒,四年的大学生活即将落下帷幕。在这一重要节点,我衷心感谢所有在我学习与成长过程中给予关心和帮助的人。首先,感谢我的导师在整个毕业设计期间给予的悉心指导和耐心帮助。无论是在课题方向上的把控,还是在项目细节中的打磨,您的专业与严谨让我受益匪浅,也让我更加坚定了继续学习和探索的信心。
感谢一路并肩作战的同学们,学习上的互相鼓励、生活中的相互照应,都让大学时光变得更加充实而有意义。你们的陪伴让我在挑战中不孤单,在奋斗中更有动力。也感谢学院和所有任课老师,是你们的辛勤付出,为我们提供了扎实的专业基础和广阔的视野。
同时,我要深深感谢我的父母。你们的理解、包容和支持,是我不断前行的最大动力。无论顺境或逆境,你们始终在背后默默支持,这份亲情我将铭记于心。
最后,感谢所有曾给予我帮助和温暖的人。正是有了你们,我才能一步步走到今天。未来虽充满挑战,但我将不忘初心,勇敢前行,不负所学,不负所望。
1万+

被折叠的 条评论
为什么被折叠?



