Spring Boot农贸市场信息管理系统
摘 要:随着信息技术的快速发展和农贸市场的日益繁荣,传统的农贸市场管理方式逐渐显现出信息不对称、管理混乱和服务不精准等问题。为了提升农贸市场的运营效率和服务质量,开发一个基于Spring Boot框架的农贸市场信息管理系统变得尤为重要。该系统旨在为农贸市场提供智能化、自动化的管理解决方案,促进商家和管理员之间的高效互动。商家用户可以通过平台管理个人信息、发布和管理农产品信息、查看和管理租赁设备的信息,并在个人中心进行租赁信息管理、收藏管理和评论管理;管理员则通过后台系统管理用户信息、产品类型、农产信息管理、设备信息管理、租赁信息管理、系统管理(如轮播图设置)、通知公告管理和资源管理(新闻资讯及其分类)。
系统采用Spring Boot框架作为后台开发技术,借助现代Web技术(如HTML、CSS和JavaScript)实现前端的动态交互,数据库采用MySQL确保数据的安全性和高效查询。该系统的实施能够大大提升农贸市场的管理效率,帮助商家更便捷地管理农产品和设备信息,同时推动农贸市场的规范化与信息化,成为农贸市场数字化转型的重要推动力。
Spring Boot Qiongtai Tutoring Management System
Abstract:With the rapid development of information technology and the increasing prosperity of agricultural markets, traditional management methods have gradually shown problems such as information asymmetry, chaotic management, and inaccurate services. In order to improve the operational efficiency and service quality of agricultural markets, it is particularly important to develop an agricultural market information management system based on the Spring Boot framework. The system aims to provide intelligent and automated management solutions for agricultural markets, promoting efficient interaction between merchants and administrators. Merchant users can manage personal information, publish and manage agricultural product information, view and manage rental equipment information through the platform, and manage rental information, collection management, and comment management in the personal center; Administrators manage user information, product types, agricultural information, equipment information, rental information, system management (such as carousel settings), notification and announcement management, and resource management (news and information classification) through the backend system.
The system adopts the Spring Boot framework as the backend development technology, utilizing modern web technologies such as HTML, CSS, and JavaScript to achieve dynamic front-end interaction. The database uses MySQL to ensure data security and efficient querying. The implementation of this system can greatly improve the management efficiency of agricultural markets, help merchants manage agricultural product and equipment information more conveniently, and promote the standardization and informatization of agricultural markets, becoming an important driving force for the digital transformation of agricultural markets.
Keywords: Agricultural Market Information Management System; Java language; Spring Boot framework; MySQL database
目 录
1绪论
1.1课题研究背景及意义
随着信息技术的快速发展和农贸市场的日益繁荣,传统的农贸市场管理方式逐渐显现出信息不对称、管理混乱和服务不精准等问题。传统的农贸市场通常依赖于纸质记录和人工管理,这种方式不仅效率低下,而且容易出错,导致信息更新不及时、数据丢失以及资源浪费。此外,商家和消费者之间的沟通渠道有限,缺乏有效的互动平台,进一步加剧了这些问题[1]。
近年来,信息化技术在各个领域的广泛应用为解决这些问题提供了新的思路和方法。通过引入先进的信息技术手段,如数据库管理、网络通信和自动化处理等,可以有效提升农贸市场的管理水平和服务质量。然而,目前市场上针对农贸市场的专业管理系统相对较少,现有的解决方案往往无法完全满足实际需求,特别是在用户体验、功能完整性和系统扩展性方面存在不足[2]。
开发基于Spring Boot框架的农贸市场信息管理系统具有重要的现实意义。该系统通过信息化手段提升管理效率,减少人工干预,使商家能够便捷地发布和管理农产品信息,管理员可以更好地监控市场运营情况,确保系统的正常运行。系统优化资源配置,帮助商家合理安排农产品供应和设备租赁,提高设备利用率,降低运营成本。同时,系统提供友好的用户界面和丰富的功能模块,增强用户体验,方便商家和管理员进行操作,提升整体服务质量[3]。系统促进信息透明化,通过统一的信息发布和管理平台,确保信息的准确性和及时性,减少信息不对称现象,增强商家与消费者之间的信任感。系统的实施有助于推动农贸市场的规范化和信息化建设,逐步形成完善的行业规范,促进市场的健康发展。此外,系统提供的数据分析和统计功能支持科学决策,通过对历史数据的分析,预测未来趋势,帮助管理者做出合理决策,提升市场竞争力。综上所述,本系统的开发不仅解决了传统农贸市场管理中的诸多问题,还显著提升了管理效率和服务质量,推动了行业的数字化转型[4]。
1.2国内外发展现状分析
在国内,随着信息技术的发展,越来越多的研究致力于提高传统农贸市场的管理效率和服务质量。李文婷(2021)提出了一种集中式三层B/S架构的企业市场营销信息系统设计,解决了传统企业人工营销信息管理效率低下的问题。该系统通过数据挖掘技术和聚类算法提取客户群体特征,实现了对客户购买习惯的有效挖掘。这种设计理念可以应用于农贸市场信息管理系统,通过智能化的数据处理手段,帮助商家更好地管理农产品信息和客户需求[5]。
陈玖根(2022)探讨了智慧广电技术在智慧农贸市场信息化管理中的应用,展示了中国广电江西网络有限公司如何利用5G物联网技术提升农贸市场的管理水平和服务质量[6]。智慧广电技术的应用不仅提高了食品安全、消防安全和卫生环境的管理水平,还促进了市场的数字化转型,使市场运作更加高效和透明。这对于农贸市场信息管理系统的设计具有重要的参考价值,尤其是在实现市场全方位信息化监管方面。王禾嘉(2023)研究了温州市鹿城区智慧农贸市场的政府监管机制,指出现有监管机制存在的不足,并提出了针对性的改进措施。这些研究成果强调了政府在市场监管中的重要作用,并为农贸市场信息管理系统中的监管模块提供了宝贵的实践经验[7]。林辉(2022)开发的智慧农贸市场管理系统,通过物联网、云计算等技术实现了食品溯源、交易记录等功能,推动了市场运作和管理的现代化。这进一步证明了信息化管理系统在提升农贸市场管理水平方面的巨大潜力[8]。
在国外,信息化管理系统在提升市场运营效率和服务质量方面已有较多探索和应用。特别是在公平竞争审查和风险管理领域,相关研究为农贸市场信息管理系统的开发提供了有益的参考。例如,Chen Xiaomin等人(2022)的研究指出,中国的公平竞争审查系统虽然旨在维护市场秩序和保障公平竞争,但在实施过程中面临自我审查模式缺陷、外部监督机制不完善等问题,这些问题削弱了审查结果的公正性和一致性,降低了市场参与者的信任。尽管该研究主要针对中国市场,但其发现对于任何市场的信息化管理系统都有借鉴意义,尤其是在确保系统透明度和监管有效性方面[9]。
此外,Wensheng Wang和Rui Wang(2024)利用动态因子Copula模型测量国际清洁能源市场的系统性风险,展示了如何通过数据分析技术来评估市场脆弱性和重要性,并构建条件风险溢出指数以更全面地捕捉市场风险信息。这类研究方法可以应用于农贸市场信息管理系统中,通过大数据分析和风险预测,帮助管理者更好地了解市场动态,优化资源配置,提高决策效率[10]。
综上所述,国内外在信息化管理系统领域的研究为农贸市场信息管理系统的开发提供了丰富的理论基础和技术支持。国外研究侧重于市场透明度和监管有效性的提升,而国内研究则更多关注技术应用和管理模式创新。通过借鉴这些研究成果,农贸市场信息管理系统能够更好地满足实际需求,提升管理效率和服务质量,促进市场的健康可持续发展。
1.3主要研究内容
论文的主要研究内容包括需求分析、技术方案设计、功能设计和数据库设计,构建一个高效的农贸市场信息管理系统。在需求分析阶段,分析了商家和管理员两类用户的需求:商家需要发布和管理农产品信息、查看和管理租赁设备的信息,并与客户进行互动;管理员则需要对市场进行全面管理,包括系统用户的管理、产品类型的定义、农产信息管理、设备信息管理、租赁信息管理、系统管理和资源管理等。因此,系统需支持用户注册与登录、信息发布、设备租赁管理、数据统计等功能。
在技术方案设计中,系统采用现代技术架构,后端使用Java语言和Spring Boot框架,前端使用现代Web技术(如HTML、CSS和JavaScript),数据库选择MySQL,确保系统的高效性、稳定性和可扩展性。
功能设计方面,系统分为商家和管理员两种角色,针对不同角色设计了个性化功能,商家可以管理个人信息、申请接单、管理租赁信息等,管理员则可以管理平台的用户信息、农产信息、预约记录等。数据库设计中,系统设计了多个数据表,包括用户表、农产信息表、租赁记录表和设备信息表,以MySQL作为数据存储管理工具,确保数据的安全性和查询效率。
通过这些设计,本系统实现了农贸市场的高效管理、资源优化与信息透明,满足了平台的功能需求,提升了市场的管理水平和服务质量,推动了农贸市场的数字化转型。
2相关技术简介
2.1 Java语言
农贸市场信息管理系统采用Java语言作为后端开发的核心技术。Java语言因其跨平台特性和高度灵活性而备受青睐,使系统能够在不同操作系统上稳定运行,并为未来功能的拓展提供可靠的技术支持。同时,采用Spring Boot框架简化了配置,提升了开发效率和系统的稳定性。Java的选择确保了平台具有良好的可扩展性和稳定性,在为农贸市场信息管理系统提供技术支持的同时,也为用户提供畅顺的体验。
2.2 SpringBoot 框架
Spring Boot,作为Spring生态系统中一颗璀璨的明星,以其“约定优于配置”的核心理念,极大地简化了Java应用的开发、部署与管理流程。它并非是对Spring框架的颠覆,而是在其基础上进行了深度封装与优化,旨在快速搭建独立的、生产级别的Spring应用。Spring Boot通过自动配置功能,减少了大量繁琐的配置工作,让开发者能够更加专注于业务逻辑的实现。同时,它集成了众多常用库,如数据库连接池、缓存、消息队列等,为系统开发提供了一站式的解决方案。此外,Spring Boot还支持多种部署方式,无论是传统的WAR包部署,还是现代的容器化部署,都能轻松应对。因此,选择Spring Boot作为农贸市场信息管理系统的开发框架,不仅能够提升开发效率,还能确保系统的稳定性和可维护性。
2.3 Vue框架
Vue框架,作为一款风靡前端的JavaScript框架,以其渐进式、组件化的设计理念,为开发者构建高效、灵活的Web界面提供了强大支持。Vue不仅轻量且易于上手,其核心库专注于视图层,能够轻松地将Vue集成到现有项目中,实现前后端分离的现代Web应用开发。同时Vue丰富的生态系统也提供了众多插件和工具,进一步提升了开发效率和应用的性能。在湘信院新生报到及宿舍分配系统中引入Vue作为前端框架,不仅可以优化用户界面的渲染和交互体验,还能通过前后端分离的架构提升系统的可维护性和可扩展性,是构建现代、高效的农贸市场信息管理系统的理想选择。
2.4 MySQL数据库
MySQL数据库,作为开源关系型数据库管理系统的佼佼者,以其高性能、可靠性、易用性和灵活性,在全球范围内被广泛应用于各类企业级应用中。MySQL采用SQL(结构化查询语言)作为数据操作的标准语言,支持复杂的查询、数据更新、索引优化等功能,确保数据的高效存取和完整性。其强大的事务处理能力,为业务逻辑的原子性、一致性、隔离性和持久性提供了坚实保障。此外,MySQL还具备高度的可配置性和可扩展性,通过优化存储引擎、调整配置参数等手段,可以轻松应对高并发、大数据量的应用场景。在农贸市场信息管理系统中,MySQL作为后端数据存储的核心,不仅为系统提供了稳定可靠的数据支持,还通过其丰富的数据操作功能,助力系统实现复杂的业务逻辑和高效的数据管理。
3系统需求分析
3.1系统功能需求分析
在农贸市场信息管理系统中,商家用户可以管理个人信息、发布和管理农产品及设备信息、查看评论,并通过个人中心进行租赁信息管理和收藏管理;系统还支持首页、通知公告、新闻资讯等功能,方便商家获取最新信息。管理员通过后台管理系统,全面管理用户、农产信息、设备信息、租赁记录、系统公告和资讯等内容,确保平台运营顺畅,并通过更新轮播图、发布公告和管理资讯,维护平台秩序和优化用户体验。
3.1.1 商家用户功能
在农贸市场信息管理系统中,商家用户可以:
(1)首页:展示基本信息和主要功能入口。
(2)通知公告:查看系统通知公告。
(3)新闻资讯:浏览行业新闻和市场动态。
(4)农产信息:发布和管理农产品信息。
(5)设备信息:管理租赁设备信息。
(6)个人中心:
-
- 首页:展示个人信息和操作记录。
- 租赁信息:管理租赁设备。
- 收藏:收藏感兴趣的内容。
- 评论管理:管理客户评论。
3.1.2 管理员功能
- 首页:展示系统的总体运行状况和关键数据统计。
- 系统用户管理:
管理员:管理后台管理员账户信息,包括添加、编辑和删除。
商家用户:管理所有注册商家的信息,进行审核和权限分配。
- 产品类型管理:定义和管理不同类型的农产品分类,便于信息归类和检索。
- 农产信息管理:审核和管理所有商家发布的农产品信息,确保信息准确性和合规性。
- 设备信息管理:管理市场内所有可租赁设备的信息,包括设备状态、使用情况等。
- 租赁信息管理:监控和管理所有设备的租赁情况,处理租赁申请和归还流程。
- 系统管理:
- 轮播图:设置和更新系统首页的轮播图内容,提升用户体验。
- 通知公告管理:发布和管理各类通知公告,确保商家和用户及时获取最新信息。
- 资源管理:
新闻资讯:发布和管理市场相关的新闻资讯,保持信息更新。
资讯分类:对新闻资讯进行分类管理,便于用户快速查找所需信息。
3.2系统非功能性分析
在研究农贸市场信息管理系统时,非功能性需求分析是一个重要的部分。非功能性需求主要关注的是系统如何运行,而不是它具体完成什么功能。这些需求包括性能、可用性、安全性、可维护性、可扩展性、易用性等方面。以下是一个关于农贸市场信息管理系统非功能性需求分析的概要。
性能需求:系统需确保快速响应和高吞吐量,以支持大量用户同时访问,即使在高峰时段也能保持流畅的操作体验,避免因延迟或卡顿影响用户体验。
可用性:安系统必须具备高可用性,采用冗余部署、负载均衡等策略,确保即使部分组件故障也能迅速恢复服务,减少服务中断时间,保障用户业务的连续性。
安全性:鉴于系统处理用户敏感信息,如个人信息等,必须实施严格的安全措施,包括数据加密、访问控制、防攻击机制等,以保护用户数据免受未授权访问或泄露。
可维护性:系统设计应注重可维护性,采用模块化、标准化的架构,提供详尽的开发文档和用户手册,确保系统易于理解和维护,降低长期运维成本。
可扩展性:随着业务的发展,系统可能需要扩展功能或提升性能。因此,系统需具备灵活的可扩展性,能够轻松添加新模块、优化性能,以应对未来增长的需求。
易用性:用户界面应直观易用,符合用户习惯,提供清晰的导航和友好的操作反馈,帮助用户快速上手并高效完成任务,提升整体用户满意度。
3.3系统可行性分析
通过农贸市场信息管理系统的可行性分析,从技术可行性、经济可行性、操作可行性三个维度进行深入探讨,以确保系统的开发与应用具有坚实的可行性基础。
3.3.1技术可行性
农贸市场信息管理系统采用成熟的技术栈,包括Java语言和Spring Boot框架进行后端开发,前端使用现代Web技术(如HTML、CSS、JavaScript),数据库选择MySQL。这些技术均具备良好的稳定性和广泛的应用基础,能够确保系统的高效运行和扩展性。系统采用模块化设计,支持水平扩展和高并发处理,具备良好的可维护性和扩展性,适应未来业务增长需求。因此,从技术角度来看,农贸市场信息管理系统的开发是完全可行的。
3.3.2经济可行性
考虑到SpringBoot、JavaScript、及MySQL等均为开源技术,无需支付高昂的许可费用,大大降低了系统的开发成本。同时,这些技术拥有广泛的用户群体和成熟的社区支持,便于获取技术支持和资源共享。此外,系统的实施将显著提升系统管理的效率和用户体验,从而带来潜在的经济效益。因此,从经济角度来看,该系统的开发同样具备可行性。
3.3.3操作可行性
农贸市场信息管理系统界面友好,功能设计符合商家和管理员的实际需求,易于上手操作,用户接受度高。系统提供详细的用户手册和在线帮助文档,并可通过第三方服务商获得必要的培训和技术支持,确保用户能够顺利使用系统。因此,从操作角度来看,该系统的开发同样具备可行性。
从技术、经济、操作三个维度来看,农贸市场信息管理系统的开发均具备高度的可行性。
3.4系统用例分析
农贸市场信息管理系统用例分析主要从商家用户、管理员两个实体展开描述。
3.4.1商家用例分析
商家用户的主要功能包括注册与登录,填写并提交个人信息进行审核;管理个人资料、农产品信息和设备租赁信息;查看系统发布的通知公告和新闻资讯;发布和管理农产品及设备租赁信息,灵活安排商品展示和设备使用时间;通过平台与管理员进行沟通,处理相关事务;交易完成后,商家可以对服务进行评价,促进服务质量的提升和平台的可信度。这些功能的设计能够提升商家的工作效率,同时增强商家与管理员之间的互动与信任。详细用例图如图3.1所示。

图3.1教员用户用例图
3.4.2管理员用例分析
管理员用户的主要功能包括注册与登录,管理平台的整体运营;审核商家的注册信息,确保信息的真实性与合规性;管理商家、农产品、设备和租赁信息,对商家的评价进行审查,确保评价内容的公正性;定期生成平台运营报告,优化系统功能。这些功能有助于提升平台的管理效率,确保平台的正常运行与用户体验。
详细用例图如图3.2所示。

图3.2管理员用例图
4系统设计
4.1系统总体设计思路
农贸市场信息管理系统的设计旨在提供一个高效、便捷且易于访问的平台,以满足商家和管理员的需求。系统采用了Browser/Server(浏览器/服务器)架构,并基于Web服务进行前后台交互,确保在Windows体系环境下能够稳定运行。总体设计思路系统工作原理图如图4.1所示:

图4.1系统工作原理图
其最终前后台交互原理如图4.2所示。

图4.2前后台交互原理
具体交互流程为:浏览器中执行具体操作,操作命令将生成一个do方法。该方法使得浏览器能够访问后台中的Controller层,Controller层由于业务上的需要执行进而访问Service层。Service层收到指令后将会去调用内部DAO层的接口。接口将会和MyBatis层下的一个SQL语句相对接。对接好之后进而访问MySql数据库。更新底层数据,然后将数据同步回MyBatis层,同步变化后的数据将通过DAO层接口,Service层和后台Controller层,直观反映到浏览器页面上。
4.2系统结构设计
农贸市场信息管理系统的整体结构设计如图4.3所示。

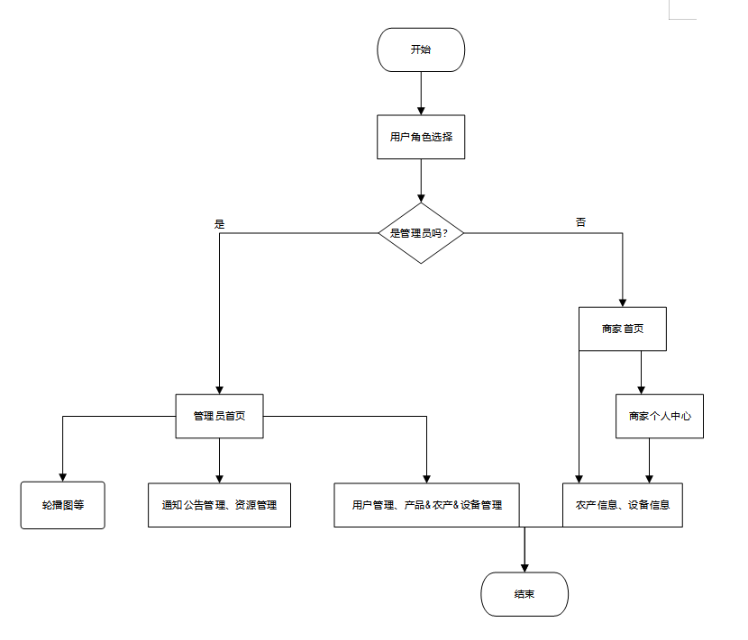
图4.3整体功能结构设计图
4.3系统功能设计
4.3.1用户登录流程
当用户进入登录页面时,当其在浏览器执行具体操作的时候,后端会同步显示,如图4.4所示。

图4.4登录流程图
4.3.2系统操作流程
系统操作流程包括商家注册与登录,商家填写并提交个人信息并通过审核;商家发布农产品和设备租赁信息,管理员审核所有信息并管理用户数据;商家通过平台进行沟通与确认,管理员监控平台的运营状况并处理相关问题;交易完成后,商家可以对服务进行评价,管理员定期生成报告,分析用户行为和平台数据,持续优化匹配和服务质量。以下是详细的系统操作流程:操作流程如图4.5所示。

图4.5系统操作流程图
4.4数据库设计
4.4.1数据库设计原则
农贸市场信息管理系统在进行数据库设计时,考虑到个人能力与数据库选择,选择了数据库Mysql。以下将使用E.R展示数据库中设计的实体及主要的字段和类型及数据库的描述。
4.4.2数据库实体
通过建立农贸市场信息管理系统的E.R模型图。以此来设计详细的数据库资料实体,以下为具体图例:
(1)商家用户实体图如下图所示;

图4.6商家用户实体图
(2)农产信息实体图如下图所示;

图4.7农产信息实体
(3)租赁信息实体E.R图如下图所示;

图4.8租赁信息实体E.R图
(4)整体数据库实体E.R图如下图所示:

图4.9数据库E.R图
4.4.3数据库表设计
以下为系统开发过程中所使用的数据表如下所示:
表4-1agricultural_information (农产信息)
| 编号 | 名称 | 数据类型 | 长度 | 允许空值 | 主键 | 说明 |
| 1 | agricultural_information_id | int | 10 | N | Y | 农产信息ID |
| 2 | product_code | varchar | 64 | Y | N | 产品编号 |
| 3 | product_name | varchar | 64 | Y | N | 产品名称 |
| 4 | product_type | varchar | 64 | Y | N | 产品类型 |
| 5 | cover_photo | varchar | 255 | Y | N | 封面图片 |
| 6 | product_price | double | 9 | Y | N | 产品价格 |
| 7 | production_area | varchar | 64 | Y | N | 生产地区 |
| 8 | release_date | date | 10 | Y | N | 发布日期 |
| 9 | product_specifications | varchar | 64 | Y | N | 产品规格 |
| 10 | product_introduction | longtext | 2147483647 | Y | N | 产品介绍 |
表4-2equipment_information (设备信息)
| 编号 | 名称 | 数据类型 | 长度 | 允许空值 | 主键 | 说明 |
| 1 | equipment_information_id | int | 10 | N | Y | 设备信息ID |
| 2 | equipment_number | varchar | 64 | Y | N | 设备编号 |
| 3 | equipment_name | varchar | 64 | Y | N | 设备名称 |
| 4 | equipment_type | varchar | 64 | Y | N | 设备类型 |
| 5 | cover_photo | varchar | 255 | Y | N | 封面图片 |
| 6 | rental_unit | varchar | 64 | Y | N | 租赁单位 |
| 7 | rental_price | double | 9 | Y | N | 租赁价格 |
| 8 | equipment_introduction | longtext | 2147483647 | Y | N | 设备简介 |
表4-3merchant_users (商家用户)
| 编号 | 名称 | 数据类型 | 长度 | 允许空值 | 主键 | 说明 |
| 1 | merchant_users_id | int | 10 | N | Y | 商家用户ID |
| 2 | merchant_name | varchar | 64 | Y | N | 商家姓名 |
| 3 | merchant_age | varchar | 64 | Y | N | 商家年龄 |
| 4 | merchant_gender | varchar | 64 | Y | N | 商家性别 |
| 5 | merchant_address | varchar | 64 | Y | N | 商家地址 |
| 6 | business_license | varchar | 255 | Y | N | 营业执照 |
| 7 | examine_state | varchar | 16 | N | N | 审核状态 |
| 8 | user_id | int | 10 | N | N | 用户ID |
表4-4rental_information (租赁信息)
| 编号 | 名称 | 数据类型 | 长度 | 允许空值 | 主键 | 说明 |
| 1 | rental_information_id | int | 10 | N | Y | 租赁信息ID |
| 2 | equipment_number | varchar | 64 | Y | N | 设备编号 |
| 3 | equipment_name | varchar | 64 | Y | N | 设备名称 |
| 4 | equipment_type | varchar | 64 | Y | N | 设备类型 |
| 5 | rental_unit | varchar | 64 | Y | N | 租赁单位 |
| 6 | rental_price | double | 9 | Y | N | 租赁价格 |
| 7 | merchant_users | int | 10 | Y | N | 商家用户 |
| 8 | merchant_name | varchar | 64 | Y | N | 商家姓名 |
| 9 | number_of_leases | double | 9 | Y | N | 租赁数量 |
| 10 | lease_days | double | 9 | Y | N | 租赁天数 |
| 11 | total_amount | double | 9 | Y | N | 合计金额 |
| 12 | lease_remarks | text | 65535 | Y | N | 租赁备注 |
5系统实现
5.1商家用户功能实现
5.1.1前台首页
商家用户的前台首页简洁明了,主要展示商家的个人信息、农产品发布和最新公告。首页提供公告通知模块,展示平台的重要消息和更新;农产品管理模块则提供商品发布、编辑和库存管理等功能。如下图所示。

图5.1首页界面图
5.1.2用户注册
用户注册流程简洁明了,商家通过填写基本信息(如用户名、密码、联系方式等)完成注册。注册后,商家需提交详细信息以供管理员审核,审核通过后即可登录系统并使用各项功能。如下图所示。

图5.2用户注册界面图
5.1.3用户登录
商家用户登录流程简便安全。首先,用户打开平台登录页面,输入已注册的手机号或邮箱以及密码进行登录。若忘记密码,可通过“找回密码”功能,通过手机短信或邮箱验证身份后重置密码。如下图所示。

图5.3用户登录界面图
5.1.4农产信息
农产信息功能简洁明了,商家可以通过该功能发布、编辑和删除农产品信息,包括产品名称、价格、库存等。发布后,管理员审核通过的信息将在平台上展示,供其他用户查看和选择。商家还可以查看已发布的农产品状态,并根据需要进行更新或下架。如下图所示。

图5.4农产信息维护界面图
5.1.5设备信息
设备信息功能简洁明了,商家可以查看租赁设备的信息,包括设备类型、状态、租期等。用户可以对设备进行点赞、收藏、评论,并提交租赁申请。设备信息经管理员发布后将在平台上展示,供商家查看和选择。如下图所示。

图5.5设备信息界面图

图5.6设备租赁界面图
5.1.6个人中心
在“个人中心”模块,商家可以查看个人首页,展示个人资料、农产品发布记录及评价信息。通过“我的发布”管理自己的详细资料,包括农产品描述、价格、库存等内容。商家可在“租赁记录”中查看与客户确认的设备租赁安排,确保时间管理和设备使用情况跟踪。“我的订单”展示已接的租赁订单,方便查看设备使用进度。“收藏”功能让商家保存感兴趣的农产品或设备信息,此外,商家还可以通过“评论管理”查看客户反馈、管理评价内容,提升服务质量。如下图所示。

图5.7个人中心界面图
5.2管理员功能实现
5.2.1用户管理
在“用户管理”模块,管理员可以查看和管理所有商家用户的账户信息,包括基本信息(如用户名、联系方式)和营业执照。管理员可根据平台规则对商家信息进行审核、修改或删除,确保信息的真实性和完整性。如下图所示。

图5.8用户管理界面
5.2.2农产信息管理
在“农产信息管理”模块,管理员可以查看和审核所有商家发布的农产品信息,包括产品名称、价格、库存、描述等。管理员可根据平台规则对农产品信息进行审核、修改或删除,确保信息的真实性和完整性。如下图所示。

图5.9农产信息管理界面
5.2.3租赁管理
在“租赁信息管理”模块,管理员可以查看和管理所有设备的租赁信息,包括设备类型、状态、租期、租金等。管理员可根据平台规则对租赁信息进行审核、修改或删除,确保信息的真实性和完整性。

图5.10租赁信息管理界面
6系统测试
6.1系统测试目的
测试的主要目的是保证系统的功能和性能满足预期的需求,识别和修复潜在的缺陷。通过系统测试,可以验证各个功能模块的正确性和稳定性。测试目的包括确认系统功能的完整性、验证数据处理的准确性、评估系统的性能和安全性。测试还可以提高用户满意度,保证用户在使用系统时获得流畅和可靠的体验。通过全面的测试,可以降低后期维护成本,减少系统上线后出现故障的风险,从而保障系统的长期稳定运行。
6.2系统功能测试
通过对系统中所含的主要实体对象及其功能操作进行测试用例设计。以下是详细的测试表:
表6.1用户注册测试表
| 测试用例编号 | 功能模块 | 测试用例描述 | 测试结果 |
| TC001 | 用户注册 | 输入正确的用户名和密码 | 注册成功,提示注册完成 |
| TC002 | 用户注册 | 输入已存在的用户名 | 注册失败,提示用户名已存在 |
| TC003 | 用户注册 | 输入格式错误的邮箱地址 | 注册失败,提示邮箱格式错误 |
| TC004 | 用户注册 | 不输入密码 | 注册失败,提示密码不能为空 |
| TC005 | 用户注册 | 输入弱密码(如123456) | 注册失败,提示密码强度不足 |
表6.2用户登录测试表
| 测试用例编号 | 功能模块 | 测试用例描述 | 测试结果 |
| TC001 | 用户登录 | 输入正确的用户名和密码 | 登录成功,进入主页 |
| TC002 | 用户登录 | 输入错误的用户名 | 登录失败,提示用户名不存在 |
| TC003 | 用户登录 | 输入错误的密码 | 登录失败,提示密码错误 |
| TC004 | 用户登录 | 未输入用户名或密码 | 登录失败,提示用户名或密码不能为空 |
| TC005 | 用户登录 | 多次输入错误密码 | 登录失败,提示账户已被锁定 |
表6.3查看农产信息测试表
| 测试用例编号 | 功能模块 | 测试用例描述 | 预期结果 |
| TC001 | 农产品详情 | 正常登录并查看某特定农产品的详细信息 | 显示该农产品的所有相关信息,包括名称、价格、产地等 |
| TC002 | 数据加载超时 | 模拟服务器响应缓慢,在规定时间内未加载完所有农产品信息 | 显示部分已加载的信息,并提示剩余部分未能成功加载 |
| TC003 | 分类筛选 | 使用分类筛选功能查看某一类别的农产品(如蔬菜类) | 只显示属于该类别的农产品列表 |
表6.4发布设备信息测试表
| 测试用例编号 | 功能模块 | 测试描述 | 预期结果 |
| TC001 | 设备信息发布 | 正常发布新设备的信息 | 信息成功发布,显示在设备列表中 |
| TC002 | 缺失必填项 | 尝试发布缺少关键字段(如设备名称)的设备信息 | 提示用户必须填写所有必填字段 |
| TC003 | 图片上传 | 发布包含图片的设备信息 | 图片正确上传并显示 |
| TC004 | 网络异常 | 在网络不稳定时尝试发布设备信息 | 提示网络错误,建议检查连接 |
表6.5提交租赁信息测试表
| 测试用例编号 | 功能模块 | 测试描述 | 预期结果 |
| TC001 | 租赁信息提交 | 正常提交完整的租赁合同信息 | 信息成功提交,并显示确认消息或进入待审核状态 |
| TC002 | 缺失必填项 | 提交缺少关键字段(如承租人姓名)的租赁信息 | 系统提示错误,要求填写所有必填字段 |
| TC003 | 图片上传 | 提交租赁合同时附带相关证明文件图片 | 图片正确上传并关联到租赁记录 |
| TC004 | 数据格式错误 | 输入不符合规范的数据格式(如租金使用非数字字符) | 提示输入数据格式错误 |
6.3测试结果总结
在本次测试中,对用户注册、用户登录、查看农产信息、发布设备信息和提交租赁等功能模块进行了全面验证。测试结果表明,系统在大部分情况下能够正确处理用户输入并给出合理的反馈。总体而言,系统功能基本稳定,但仍需关注部分边界条件和输入格式的验证,确保在极端情况下也能提供合理的反馈和错误提示,以提升用户体验。
7结 论
论文围绕农贸市场信息管理系统的设计与实现展开,旨在通过信息化手段优化农贸市场的管理和运作,解决传统市场管理中存在的诸多问题,如信息不对称、管理混乱以及效率低下等。系统采用Java语言、SpringBoot框架、Vue框架以及MySQL数据库,实现了商家与管理员的角色功能分离及权限管理,构建了一个高效、可靠且易于维护的农贸市场管理平台。
技术选型上系统选择了SpringBoot框架结合Vue前端框架来实现前后端分离设计这不仅提升了用户体验还便于后续功能扩展和技术迭代MySQL数据库的应用进一步保障了数据存储的安全性和可靠性。总的来说农贸市场信息管理系统通过整合多种实用功能模块极大地提高了市场的管理水平和服务质量该系统的实施有助于推动传统农贸市场向智能化数字化方向转型适应现代商业环境的需求未来的工作将致力于系统的持续优化和新功能开发以应对不断变化的市场需求和技术挑战确保系统始终保持先进性和实用性为用户提供更好的服务体验。
附 录
1.系统核心代码设计
农贸市场信息管理系统的核心代码设计如下:
1.1用户注册
注册页UserController.java,传入user对象,并将"user_id"、 "state"、 "user_group"、"login_time"、"phone"、"phone_state"、 "username"、"nickname"、"password"、"email"、"email_state"、"avatar"、"create_time"输入,重点是 "username"、"nickname"、"password"必须输入,通过获取username,数据库查询是否有该用户,如果存在,则提示“用户已存在”,否则执行将UserId置为空(数据库表中该字段已设置自动递增),代码如下所示。
/**
* 注册
* @param user
* @return
*/
@PostMapping("register")
public Map<String, Object> signUp(@RequestBody User user) {
// 查询用户
Map<String, String> query = new HashMap<>();
Map<String,Object> map = JSON.parseObject(JSON.toJSONString(user));
query.put("username",user.getUsername());
List list = service.selectBaseList(service.select(query, new HashMap<>()));
if (list.size()>0){
return error(30000, "用户已存在");
}
map.put("password",service.encryption(String.valueOf(map.get("password"))));
service.insert(map);
return success(1);
}
1.2用户登录
登录页,首先传入"username"、"email"、"phone"、"password",用户可通过用户名、邮箱、手机号进行登陆,通过判断resultList来确定查询结果,然后执行查询用户组UserGroup,用户组里面不存在,依然报“用户不存在”,执行完以上代码,最后涉及到用户带有“审核”的,会查询examine_state(用户的审核状态),数据库表user_group中含有source_table和source_field进行查询,以上步骤完成,对输入的密码进行存储Token到数据库,匹对账号和密码,数据库中的AccessToken为令牌,用于身份认证,代码如下所示。
/**
* 登录
* @param data
* @param httpServletRequest
* @return
*/
@PostMapping("login")
public Map<String, Object> login(@RequestBody Map<String, String> data, HttpServletRequest httpServletRequest) {
log.info("[执行登录接口]");
String username = data.get("username");
String email = data.get("email");
String phone = data.get("phone");
String password = data.get("password");
List resultList = null;
Map<String, String> map = new HashMap<>();
if(username != null && "".equals(username) == false){
map.put("username", username);
resultList = service.selectBaseList(service.select(map, new HashMap<>()));
}
1.3修改密码
修改密码,通过请求data,获取旧密码,并将新密码重新赋值,期间都是需要通过加密,代码如下所示。
* 修改密码
* @param data
* @param request
* @return
*/
@PostMapping("change_password")
public Map<String, Object> change_password(@RequestBody Map<String, String> data, HttpServletRequest request){
// 根据Token获取UserId
String token = request.getHeader("x.auth.token");
Integer userId = tokenGetUserId(token);
// 根据UserId和旧密码获取用户
Map<String, String> query = new HashMap<>();
String o_password = data.get("o_password");
query.put("user_id" ,String.valueOf(userId));
query.put("password" ,service.encryption(o_password));
int count = service.selectBaseCount(service.count(query, service.readConfig(request)));
if(count > 0){
// 修改密码
Map<String,Object> form = new HashMap<>();
form.put("password",service.encryption(data.get("password")));
service.update(query,service.readConfig(request),form);
return success(1);
}
return error(10000,"密码修改失败!");
1.4修改数据
修改一个数据,原理与add基本一致,不同点在于通过readConfig()读取关键字,以及通过readQuery()获取URL后面?指定位置的标识,转成Map对象后,执行update操作,同样通过拼接的sql语句执行,执行过程读取query,toWhereSql()语句完成数据库操作,body为修改对象的值,代码如下所示。
@PostMapping("/set")
@Transactional
public Map<String, Object> set(HttpServletRequest request) throws IOException {
service.update(service.readQuery(request), service.readConfig(request), service.readBody(request.getReader()));
return success(1);
}
1.5删除数据
删除一条数据,通过readQuery(),获取URL后面的对象地址,删除FROM具体的table,query删除查询FindConfig语句,代码如下所示。
@RequestMapping(value = "/del")
@Transactional
public Map<String, Object> del(HttpServletRequest request) {
service.delete(service.readQuery(request), service.readConfig(request));
return success(1);
}
public void delete(Map<String,String> query,Map<String,String> config){
QueryWrapper wrapper = new QueryWrapper<E>();
toWhereWrapper(query, "0".equals(config.get(FindConfig.GROUP_BY)),wrapper);
baseMapper.delete(wrapper);
log.info("[{}] . 删除操作:{}",wrapper.getSqlSelect());
}
1.6获取数据
通过请求的参数获取列表数据,代码如下所示。
@RequestMapping("/get_obj")
public Map<String, Object> obj(HttpServletRequest request) {
List resultList = service.selectBaseList(service.select(service.readQuery(request), service.readConfig(request)));
if (resultList.size() > 0) {
JSONObject jsonObject = new JSONObject();
jsonObject.put("obj",resultList.get(0));
return success(jsonObject);
} else {
return success(null);
}
1.7图片上传
通过请求的参数获取列表数据,代码如下所示。
@PostMapping("/upload")
public Map<String, Object> upload(@RequestParam("file") MultipartFile file) {
log.info("进入方法");
if (file.isEmpty()) {
return error(30000, "没有选择文件");
}
try {
//判断有没路径,没有则创建
String filePath = System.getProperty("user.dir") + "/src/main/resources/static/";
File targetDir = new File(filePath);
if (!targetDir.exists() && !targetDir.isDirectory()) {
if (targetDir.mkdirs()) {
log.info("创建目录成功");
} else {
log.error("创建目录失败");
}
}
参考文献
- 席硕.无人超市全自助购物系统设计与开发[D].沈阳航空航天大学,2023.
- 张亚新.综合积分和市场营销管理系统的设计与实现[J].产业与科技论坛,2023,22(09):36-37.
- 孙中伟.生产物资市场的管理模式研究[J].现代商业,2023,(04):161-164.
- 赵鲁瑜,康埕铭,廖朦朦,等.基于共享汽车租赁市场的管理系统设计与实现[J].内蒙古科技与经济,2021,(22):86-87.
- 李文婷.集中式三层B/S架构的企业市场营销信息系统设计[J].武夷学院学报,2024,43(09):38-44.
- 陈玖根.智慧广电在智慧农贸市场信息化管理中的应用与探索[J].广播电视网络,2023,30(12):90-92.
- 王禾嘉.温州市鹿城区智慧农贸市场的政府监管机制研究[D].上海师范大学,2024.
- 林辉,智慧农贸管理系统的研发及产业化.浙江省,宸润科技(宁波)有限公司,2021-12-09.
- Xiaomin C ,Yameng X ,Yun S .Implementation Dilemma and Optimization Path of China’s Fair Competition Review System[J].Scientific and Social Research,2024,6(12):324-330.
- Wang W ,Wang R .Measuring the Systemic Risk of Clean Energy Markets Based on the Dynamic Factor Copula Model[J].Systems,2024,12(12):584-584.
- 杨自勤,汪海龙,王茂兰,等.智慧农贸市场数字云监管平台的建设与应用[J].粮食与食品工业,2021,28(03):12-13+18.
- 李竹林,郭跃,车雯雯.基于轻量级框架SpringBoot的家教APP设计与实现[J].河南科技,2021,40(03):22-24.
- 张帆.基于微服务的大学生家教预约平台的设计与实现[D].华东师范大学,2022.
- 任洁品,许益帆,刘娟.大学生家教APP的设计与实现[J].福建电脑,2020,36(08):116-118.
- 陈嘉乐.“互联网+”校园家教兼职平台的设计[J].现代信息科技,2020,4(04):119-121.
- 刘涛.基于SpringBoot的实验室预约排课系统的设计与实现[J].办公自动化,2024,29(23):90-92.
- 李琳,张航,黎俊熙,胥攀,文定,何玉碧.基于SpringBoot的奖学金评定管理系统设计与实现[J].电脑编程技巧与维护,2024,(11):95-97+113.
- 朴明,邱翠花,苗子.基于SpringBoot+小程序的信息采集系统设计与实现[J].电子技术,2024,53(10):47-49.
- 钟育伙.基于SpringBoot+Vue的校园活动管理系统设计与实现[J].电子技术,2024,53(10):56-57.
- 韦彩仁,张锐杭.基于Vue 3和SpringBoot的学生信息管理系统设计与实现[J].电脑编程技巧与维护,2024,(10):3-6+20.
- Wenjuan Shao,Kun Liu.Design and Implementation of Online Ordering System Based on SpringBoot[J].Journal of Big Data and Computing,2024,2(3):
- Yixuan Liu.Design and Implementation of a Student Attendance Management System based on Springboot and Vue Technology[J].Frontiers in Computing and Intelligent Systems,2024,8(1):91-97.
- Li Heng,Liu Yuxing.Design and implementation of a standardized review system for gas station safety production based on SpringBoot[A]2023:
- Yu Yang.Design and Implementation of Student Information Management System Based on Springboot[J].Advances in Computer, Signals and Systems,2022,6(6):
- 胡林林,肖新宇,阮景珍,李欣雪.AI+智适应教育的O2O家教平台[J].电子世界,2021,(15):27-28.
- Jian Chen,Chen Jian,Pan Hailan.Design of Man Hour Management Information System on SpringBoot Framework[J].Journal of Physics: Conference Series,2020,1646(1):012136-.
致 谢
在本论文的研究、撰写和完成过程中,我有幸得到了许多人的帮助和支持。在此,我想表达我最深切的感谢和诚挚的谢意。我要特别感谢学院的所有教职员工,他们提供的学术指导和技术支持帮助我解决了许多技术难题。我还要特别感谢图书馆的工作人员,他们的耐心帮助让我能够使用到最前沿的学术资源,对我的研究帮助极大。班级的同学们也值得我深深的感谢,是他们日复一日的协助,使得实验数据的采集和分析工作得以顺利进行。我还要感谢参与问卷调查和访谈的所有参与者。没有他们真诚的反馈和信息提供,我的研究不可能那么全面和深入。他们的参与是本研究能够顺利进行的基础,对此我表示衷心的感谢。我也要感谢那些在背后默默支持我的朋友们。他们在我疲惫和沮丧时给予我安慰和鼓励,让我能够重新振作,继续我的研究工作。他们的理解和支持是我完成学业旅程中不可或缺的部分。
完成这篇论文的过程中,我也学习到了许多宝贵的人生课程,其中包括坚持和努力的重要性。这些经历不仅仅是学术上的积累,更是人生价值和理念的充实。我深刻地意识到,任何成就都不是个人的功劳,而是集体智慧和团队合作的结果。
我希望未来能够将这段学习和研究的经验,转化为对社会有益的实际行动和贡献。我也期待与更多的学者和专业人士合作,共同推动学科领域的发展。
最后,再次感谢所有给予我支持和帮助的人,是你们的帮助让这篇论文得以完成。虽然我在这里无法一一列举每个人的名字,但我会将这份感激铭记在心。谨以此致谢,表达我最诚挚的感激之情!

被折叠的 条评论
为什么被折叠?



