随着高校对学生综合素质和创新能力培养的重视,大学生参与各类学科竞赛活动日益频繁,但在实际组织与管理过程中,仍存在信息发布分散、报名数据难以统计、成绩记录不便查询等问题。为提升竞赛管理效率与服务质量,本文基于Spring Boot框架设计并实现了一个大学生竞赛管理系统。系统面向学生、教师与管理员三类用户,依据不同权限实现竞赛信息浏览、在线报名、成绩查询、资讯阅读、收藏评论、用户账户管理等功能,同时支持管理员对系统用户、竞赛信息、报名记录、成绩数据、公告内容及资源资讯等模块的统一管理。系统采用前后端分离开发模式,前端使用Vue构建交互界面,后端基于Spring Boot实现业务逻辑与接口服务,数据库选用MySQL进行数据存储与调用,整体结构清晰,运行高效。在系统设计中,采用模块化、分角色权限控制及数据统一调度策略,确保平台具备良好的扩展性与可维护性。系统测试结果表明,各项功能运行稳定,满足高校竞赛组织与管理的实际需求,为推动高校竞赛活动的信息化、规范化发展提供了有效技术支撑。
关键词:大学生竞赛管理系统;SpringBoot;Vue;MySQL
Design and Implementation of College Student Competition Management System
Abstract
With the increasing emphasis on cultivating students' comprehensive quality and innovation ability in universities, college students are participating in various subject competitions more frequently. However, in the actual organization and management process, there are still problems such as scattered information release, difficult registration data statistics, and inconvenient query of score records. To improve the efficiency and service quality of competition management, this article designs and implements a university competition management system based on the Spring Boot framework. The system is designed for three types of users: students, teachers, and administrators. It implements functions such as browsing competition information, online registration, score inquiry, information reading, bookmarking comments, and user account management based on different permissions. At the same time, it supports administrators to unify the management of system users, competition information, registration records, score data, announcement content, and resource information modules. The system adopts a front-end and back-end separation development mode. Vue is used to build the interactive interface on the front-end, and Spring Boot is used to implement business logic and interface services on the back-end. MySQL is used for data storage and calling, with a clear overall structure and efficient operation. In the system design, modularization, role-based permission control, and unified data scheduling strategies are adopted to ensure that the platform has good scalability and maintainability. The system test results show that all functions run stably, meeting the actual needs of university competition organization and management, and providing effective technical support for promoting the informatization and standardization development of university competition activities.
Keywords: College Student Competition Management System; SpringBoot; Vue; MySQL
目录
高等教育不断推进素质教育与实践教学融合,大学生竞赛作为高校培养应用能力与创新意识的重要形式,已广泛渗透至各类学科与专业。竞赛活动不仅丰富了校园文化,也成为衡量学生综合能力的重要依据。随着竞赛种类日益增多、组织规模逐渐扩大,传统以线下通知、手工报名、人工统计为主的管理方式逐渐暴露出效率低、出错率高、信息更新滞后等问题。高校在竞赛信息发布、报名流程组织、成绩反馈以及学生参与情况跟踪等方面迫切需要一种标准化、系统化的信息管理手段。在信息技术发展推动下,构建统一的竞赛管理平台成为提升竞赛组织效率与高校综合服务能力的关键路径,对推动教学改革和创新教育发展具有重要意义。
竞赛管理系统的构建可有效整合各类竞赛资源,提升竞赛组织、发布、报名、统计、反馈等各环节的整体效率。系统支持不同用户根据权限进行操作,简化教师与管理员的工作流程,提升信息处理的准确性与实时性。对于学生而言,通过系统可以及时了解竞赛资讯与成绩记录,便于规划参与路径与积累竞赛成果,增强参与积极性与目标感。平台数据的统一管理也为高校提供了有价值的决策支持基础,有助于全面掌握竞赛参与情况、优化资源配置与教学安排。系统的推广不仅能提升高校在竞赛组织方面的现代化管理水平,也为构建公平、有序、高效的校园竞赛环境提供了可行支撑。
国外高校较早重视竞赛在人才培养中的作用,已建立起较为成熟的竞赛组织与信息管理体系。美国麻省理工学院、斯坦福大学等高校通过校园网平台实现竞赛项目发布、在线报名、成绩管理和赛事档案归档,具备较强的自动化与数据集成能力。一些高校还借助开放的教育资源平台开展跨校竞赛组织与管理,实现资源共享与过程跟踪。在管理系统设计方面,国外更注重平台功能的集成化、操作的简洁性和信息服务的透明性,重视用户角色的权限区分与数据交互的准确性,形成了较为系统的技术支持与管理流程。
国内高校竞赛活动近年快速发展,竞赛类型和参与规模不断扩大,带动了信息化管理工具的探索与实践。清华大学、浙江大学等部分高校通过校园信息系统集成竞赛管理功能,支持竞赛报名、成绩查询与资料下载等服务,一些地方高校也陆续开发自主平台用于内部竞赛活动管理。但总体上仍以分散管理或手工操作为主,部分系统存在功能不全、操作不便、用户权限不清等问题,难以适应多类型、多角色、多阶段的竞赛运行需求。在系统设计与实际应用层面,仍存在建设标准不统一、数据结构不规范、服务流程不完善等限制因素。
综合来看,国外高校在竞赛管理平台建设方面起步较早,系统结构完整、功能集成度高,国内虽已意识到竞赛信息化的重要性并开展建设,但整体水平仍处于不断完善阶段。通过借鉴国外成熟经验,结合本土高校管理模式与使用习惯,构建结构清晰、功能全面、操作便捷的竞赛管理系统具有重要的研究与实践价值。
主要研究内容围绕高校竞赛活动管理过程中存在的信息分散、流程混乱、数据处理效率低等问题展开,结合学生、教师与管理员三类角色需求,构建一个结构清晰、功能完善的竞赛管理系统。系统采用前后端分离架构,前端使用Vue构建页面交互,后端以Spring Boot为开发核心,提供稳定的业务支撑与接口服务,数据库采用MySQL进行数据存储与管理。系统功能涵盖竞赛信息发布、报名记录管理、取消记录跟踪、成绩数据展示、通知公告推送、资讯浏览、评论与收藏等内容,并实现用户账户维护、权限分级管理、页面数据联动等操作流程的整合设计。通过对竞赛数据结构的分析与功能模块的划分,提升信息流通效率与平台使用体验,满足高校竞赛组织的常态化、系统化与精细化需求。在设计过程中注重功能实用性、界面简洁性与操作逻辑清晰性,保证系统具备良好的适配能力与推广价值。
本论文共分为七个主要章节,具体结构如下:
1. 绪论:介绍研究背景与意义,回顾国内外研究现状,并概述论文的组织结构。
2. 相关技术介绍:详细介绍与本研究相关的技术,包括Java语言、B/S框架、SpringBoot框架、Vue技术和MySQL数据库。
3. 需求分析:对系统的功能需求和非功能需求进行分析,明确用户和管理员的需求,并进行可行性分析,包括技术、操作和经济可行性。
4. 系统设计:涵盖系统架构设计、总体流程设计和功能设计,并进行数据库的概念设计与表设计。
5. 系统实现:具体描述各个功能模块的实现过程,展示系统如何根据需求进行开发。
6. 系统测试:阐述测试的目的、方法和内容,分析测试结果并得出结论,以验证系统的稳定性和功能完整性。
7. 总结:总结研究的主要成果和贡献,指出存在的不足及未来的研究方向。
Java语言是一种广泛使用的高级编程语言,具有平台无关性、面向对象特性和丰富的标准库[1]。Java通过Java虚拟机(JVM)实现跨平台运行,开发者可以编写一次代码,在任何支持JVM的环境中执行。Java的面向对象特性使得代码复用和模块化变得更加容易,促进了软件的维护和扩展。Java支持多线程编程,允许开发者在同一程序中同时执行多个任务,提升了应用程序的性能。
Java语言的语法结构简洁且易于理解,吸引了大量开发者[2]。Java的标准库包含数据结构、输入输出处理、网络编程等众多功能模块。这使得开发者在构建应用程序时能够高效利用已有工具,减少重复劳动。Java广泛应用于企业级应用、移动应用、Web开发和大数据处理等领域。
B/S(Browser/Server)架构是一种基于浏览器和服务器的系统架构模式,用户通过浏览器与服务器进行交互。B/S架构简化了客户端的部署和管理,用户无需在本地安装复杂的软件,只需使用标准浏览器即可访问应用程序。服务器端负责处理业务逻辑和数据存储,客户端则主要负责展示用户界面和数据交互[3]。B/S架构的设计使得系统更新和维护集中在服务器端,降低了维护成本。
B/S架构通常采用Web技术进行实现,包括HTML、CSS和JavaScript等。用户在浏览器中发起请求,服务器响应并返回数据。数据传输通常通过HTTP或HTTPS协议进行,B/S架构的灵活性使其适用于在线购物、信息管理系统和社交网络等各类应用场景[4]。由于其易于扩展性,B/S架构可以方便地支持大规模用户访问,适应不断变化的业务需求。
SpringBoot框架是基于Spring框架的开源项目,简化Java应用程序的开发过程。SpringBoot通过约定优于配置的理念,减少了传统Spring应用的繁琐配置,开发者可以快速搭建和部署应用程序。框架提供了一系列默认配置,支持自动化配置,简化了应用启动的复杂性[5]。SpringBoot内置了嵌入式Web服务器,使得开发者能够独立运行Java应用,无需外部容器。
SpringBoot支持微服务架构,开发者可以轻松创建和管理多个微服务。框架集成了丰富的功能模块,包括安全、数据访问和消息中间件等,支持RESTful API和JSON数据格式的处理[6]。SpringBoot还提供了强大的监控和管理功能,允许开发者实时监控应用的健康状态和性能指标。借助SpringBoot,开发者能够高效构建和维护现代企业级应用,满足复杂业务需求。
Vue是一种渐进式JavaScript框架,专注于构建用户界面。Vue采用组件化的开发模式,允许开发者将应用程序拆分为独立的、可重用的组件,从而提高了开发效率和代码的可维护性[7]。框架的核心库专注于视图层,支持数据绑定和DOM操作,提供了简洁的API。Vue的虚拟DOM机制提升了应用的性能,减少了实际DOM操作的次数。
Vue支持双向数据绑定,能够自动更新视图与模型之间的变化。开发者可以通过Vue的指令系统,简化数据展示和事件处理。Vue还支持路由管理和状态管理,使得开发复杂单页面应用变得更加容易[8]。借助Vue的生态系统,开发者能够使用多种工具和库来扩展功能,满足不同的业务需求。Vue在前端开发中逐渐成为主流选择,受到广泛关注和应用。
MySQL是一种开源关系型数据库管理系统,广泛应用于Web应用和企业级数据存储。MySQL支持结构化查询语言,允许开发者通过标准语句进行数据的创建、读取、更新和删除操作[9]。数据库通过表格形式组织数据,支持数据完整性和约束条件的定义。MySQL的存储引擎机制使得用户可以根据具体需求选择不同的存储引擎,以优化性能和功能。
MySQL具有高性能和可扩展性,支持大规模数据存储和高并发访问。系统提供了丰富的用户权限管理和数据加密安全特性。MySQL能够与多种编程语言和框架兼容,广泛应用于内容管理系统、电子商务平台和数据分析等各种场景。
在设计基于SpringBoot的大学生竞赛管理系统时,需要进行可行性分析,以确保系统能够顺利开发并满足实际需求。可行性分析主要从技术可行性、经济可行性、操作可行性三个方面进行评估。
系统采用成熟稳定的技术架构,后端基于Spring Boot构建,具备良好的模块化结构与业务处理能力,前端采用Vue框架实现页面构建与数据交互,接口通过RESTful方式进行数据传输,结合MySQL数据库完成数据存储与管理,能够满足系统高并发访问与功能扩展的需求。各项开发技术文档丰富、社区支持活跃,适合在高校环境中部署与维护,具备较高的开发效率与技术保障能力,为系统长期稳定运行提供了有力支撑。
系统界面结构清晰,操作流程合理,用户按照权限分类进行功能使用,降低了使用门槛。学生可快速完成竞赛信息查看与报名,教师可便捷管理竞赛发布与成绩录入,管理员通过后台集中处理报名、信息维护等任务,提高管理效率。系统支持多终端访问,适配主流浏览器,具备良好的用户体验与可操作性,便于在实际教学与管理工作中推广实施。
系统开发采用开源技术框架和数据库,避免了高昂的商业授权费用,降低了整体开发与部署成本。在服务器与运行环境方面,支持本地部署与轻量级云服务托管,成本灵活可控。开发过程依托现有软硬件条件与技术团队,避免额外投入,系统建成后可持续使用与升级,维护成本较低,具备良好的性价比与投资回报率,适合在高校推广与使用。
1.可用性需求
系统必须具备高可用性,以确保其在各种使用场景下能够稳定运行。为满足可用性要求,系统应当具备自恢复能力和冗余机制,避免因单点故障而导致的服务中断。具体而言,系统的部署架构应支持负载均衡和集群配置,通过多个实例的协作提高整体系统的可用性。系统应提供详尽的监控与告警机制,能够实时追踪系统运行状态,及时发现潜在问题并触发自动恢复操作或通知管理员。在用户体验方面,系统需要提供清晰的错误提示信息,并能够在发生异常时通过回滚操作或其他容错机制,保证用户的操作不受到严重影响。
2.可靠性需求
可靠性要求系统在长时间运行中保持稳定,能够有效应对各种可能的故障和压力。系统设计应支持高可用的数据库架构,采用数据库主从复制、分片等技术以实现数据的可靠存储与访问。应用层应具备容错能力,在面对硬件故障、网络中断等意外情况时,能够保持系统的正常服务或在故障恢复后迅速恢复数据和业务流程。系统应具备日志记录功能,能够全面记录操作过程和异常信息,从而为问题追踪与系统优化提供数据支持。系统的可靠性还需要通过压力测试和稳定性测试来验证,确保在大规模用户访问及高并发场景下能够正常运行,不发生崩溃或数据丢失现象。
3.安全性需求
系统的安全性需求必须得到高度重视,确保系统和用户数据的保密性、完整性和可用性。为实现数据安全,系统应采用加密技术,特别是在用户认证、敏感数据传输和存储过程中,采用SSL/TLS协议进行加密通信,确保数据在传输过程中不被窃取或篡改。系统应支持用户身份验证与授权管理,采用如OAuth、JWT等安全机制防止未授权访问。访问控制应细化到资源级别,确保不同角色的用户只能访问其权限范围内的功能。为了防止恶意攻击,系统还应加强对常见攻击方式(如SQL注入、XSS攻击、CSRF攻击等)的防护,通过输入验证、输出转义、会话管理等技术措施提高系统的安全性。系统应定期进行安全审计与漏洞扫描,及时发现并修补可能的安全漏洞,保障系统的长期安全运营。
功能需求分析是对系统所需功能进行详细描述的过程,明确系统的目标、功能模块及其相互关系。在此阶段,结合用户需求、业务流程和技术架构,识别系统必须实现的各项功能,并对其优先级、实现方式和约束条件进行梳理。通过功能需求分析,确保系统设计能够满足实际需求,且具有良好的可用性、可维护性和扩展性,为后续的系统开发和测试提供明确的指导和依据。
-
-
- 学生用户功能
-
学生可以首页、通知公告、竞赛资讯、竞赛信息、我的账户、个人中心(个人首页、报名记录、取消记录、成绩记录、收藏、评论管理)等信息。
用户用例图如图3-1所示。

图3-1 学生用户用例图
教师可以首页、通知公告、竞赛资讯、竞赛信息、我的账户、个人中心(个人首页、竞赛信息、报名记录、取消记录、成绩记录、收藏、评论管理)等信息。
教师用户用例图如图3-2所示。

图3-2教师用户用例图
管理员可管理后台首页、系统用户(管理员、学生用户、教师用户)、竞赛信息管理、报名记录管理、取消记录管理、成绩记录管理、系统管理(轮播图管理)、通知公告管理、资源管理(竞赛资讯、资讯分类)等信息。
管理员用例图如图3-3所示。

图3-3 管理员用例图
-
- 系统总体流程设计
- 用户登录流程
- 系统总体流程设计
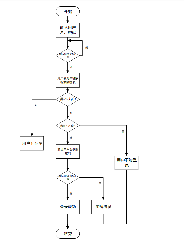
用户输入用户名和密码后,系统先检查输入是否为空,再验证用户名是否存在,若存在则通过用户名获取密码并校验。若密码正确则登录成功,否则提示密码错误。若用户名不存在或无法登录,提示用户操作无效。如图3-4所示。

图3-4登录流程图
管理员可以添加信息,用户添加可以自己权限内的信息,输入信息后,要想利用这个软件来进行系统的安全管理,首先需要登录到该软件中。添加信息流程如图3-5所示。

图3-5添加信息流程图
用户首先选择需要修改的记录,输入修改后的数据,系统判断输入数据是否合法。若数据不合法,提示重新输入;若数据合法,则将修改后的数据写入数据库,完成操作后流程结束。修改信息流程图如图3-6所示。

图3-6修改信息流程图
用户选择需要删除的记录后,系统判断是否确认删除。若未确认,返回选择环节;若确认删除,则更新数据库,删除对应记录,完成操作后流程结束。删除信息流程图如图3-7所示。

图3-7删除信息流程图
本项目采用B/S架构,遵循MVC设计思想,采用前后端分离的方式进行架构搭建。系统主要由表示层、控制层、业务逻辑层和数据层构成,整个系统架构如图4-1所示。

图4-1 系统架构图
系统使用Spring Boot与Vue框架进行搭建,架构分为视图层、控制层、业务逻辑层、数据持久层和数据库服务器[10]。视图层利用Vue框架和Element UI界面渲染工具构建前端页面,前端页面通过HTTP协议发送请求至控制层。控制层与业务逻辑层通过Spring Boot框架搭建,控制层接收前端请求,进行解析和数据校验,将数据传递至Service层进行业务逻辑处理。业务处理完成后,通过数据持久层访问数据库服务器,执行数据库操作,最终将结果返回至控制层,并传递至前端进行页面处理。
系统总体功能设计以高校竞赛活动管理需求为核心,面向学生、教师与管理员三类角色,构建涵盖竞赛信息发布、在线报名、成绩管理、资讯发布、用户账户维护、评论互动与后台数据管理等功能模块的综合性平台,实现竞赛全过程的信息化、标准化与高效化管理,提升整体运行效率与服务水平。系统功能结构图如图4-2所示。

图4-2系统功能结构图
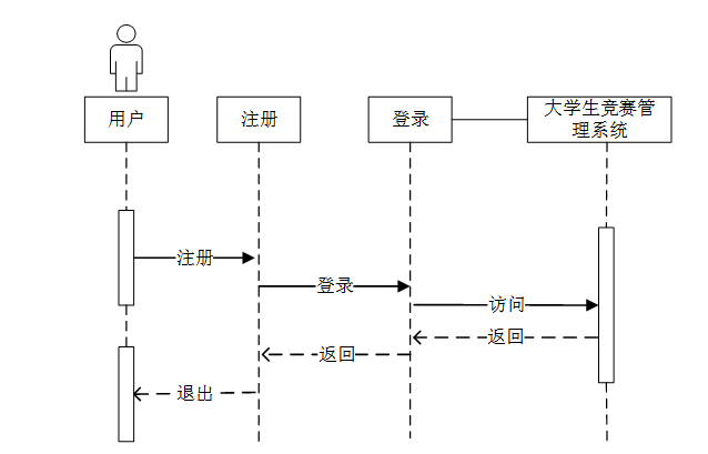
用户通过注册模块发送注册请求,系统完成注册后返回确认信息。随后,用户通过登录模块发送登录请求,系统验证用户信息后允许访问目标系统。用户完成操作后可选择退出,系统终止会话。注册时序图,如图4-3所示。

图4-3 注册时序图
管理员输入登录信息后,登录界面将信息传递至前台管理界面,随后通过SpringBoot框架读取数据库中的用户信息并返回。系统验证信息,若验证成功则登录成功,若验证失败则返回错误提示。登录时序图如图4-4所示。

图4-4登录时序图
管理员输入登录信息后,进入用户信息管理模块,选择增删改查操作并提交命令至数据库。数据库执行操作后返回成功状态,系统显示用户管理界面并提示操作成功。管理员修改用户信息时序图如图4-5所示。

图4-5管理员修改用户信息时序图
管理员通过访问系统发起请求,系统接收访问后转向系统信息模块进行管理操作。管理完成后,系统返回管理结果至系统,最终反馈给管理员,管理员可选择退出。管理员管理系统信息时序图如图4-6所示。

图4-6管理员管理系统信息时序图
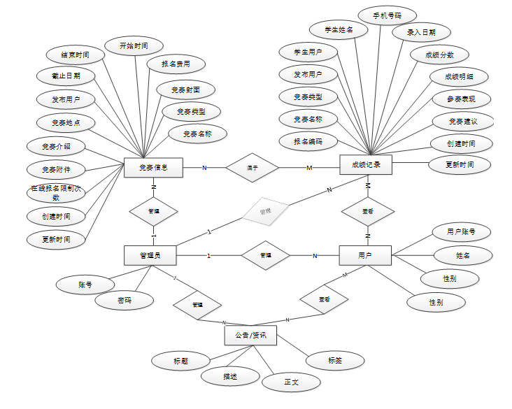
在进行数据库设计时,概念设计帮助明确系统的整体结构和需求。在这一阶段,需要确定实体、属性以及它们之间的关系,为后续的数据库表设计奠定基础。接下来,将深入探讨数据库表设计的具体细节,实现更高效的数据存储和管理。
概念设计是数据库设计的第一步,其主要目标是对系统的数据需求进行全面的理解和抽象[11]。在这一阶段,通过建立实体-关系模型(ER模型)来识别系统中的关键实体、属性及其相互关系。概念设计的输出是一个清晰的ER图,作为后续数据库表设计的基础。以下将展示系统的全局E-R图如图4-3所示。

图4-7系统E-R图
这一阶段的重点是将概念模型转换为实际的数据库结构,包括表的创建、字段的定义及数据类型的选择。每个实体通常对应于数据库中的一张表,而实体的属性则转化为表的列[12]。以下是系统的数据库表设计展示。
表 4-1-access_token(登陆访问时长)
| 编号 | 字段名 | 类型 | 长度 | 是否非空 | 是否主键 | 注释 |
| 1 | token_id | int | 是 | 是 | 临时访问牌ID | |
| 2 | token | varchar | 64 | 否 | 否 | 临时访问牌 |
| 3 | info | text | 65535 | 否 | 否 | 信息 |
| 4 | maxage | int | 是 | 否 | 最大寿命:默认2小时 | |
| 5 | create_time | timestamp | 是 | 否 | 创建时间 | |
| 6 | update_time | timestamp | 是 | 否 | 更新时间 | |
| 7 | user_id | int | 是 | 否 | 用户编号 |
表 4-2-achievement_record(成绩记录)
| 编号 | 字段名 | 类型 | 长度 | 是否非空 | 是否主键 | 注释 |
| 1 | achievement_record_id | int | 是 | 是 | 成绩记录ID | |
| 2 | enrollment_code | varchar | 64 | 否 | 否 | 报名编码 |
| 3 | contest_name | varchar | 64 | 否 | 否 | 竞赛名称 |
| 4 | competition_type | varchar | 64 | 否 | 否 | 竞赛类型 |
| 5 | publish_user | int | 否 | 否 | 发布用户 | |
| 6 | student_users | int | 否 | 否 | 学生用户 | |
| 7 | student_name | varchar | 64 | 否 | 否 | 学生姓名 |
| 8 | mobile_phone_number | varchar | 64 | 否 | 否 | 手机号码 |
| 9 | entry_date | date | 否 | 否 | 录入日期 | |
| 10 | achievement_score | double | 否 | 否 | 成绩分数 | |
| 11 | breakdown_of_results | text | 65535 | 否 | 否 | 成绩明细 |
| 12 | performance | text | 65535 | 否 | 否 | 参赛表现 |
| 13 | competition_proposal | text | 65535 | 否 | 否 | 竞赛建议 |
| 14 | create_time | datetime | 是 | 否 | 创建时间 | |
| 15 | update_time | timestamp | 是 | 否 | 更新时间 | |
| 16 | source_table | varchar | 255 | 否 | 否 | 来源表 |
| 17 | source_id | int | 否 | 否 | 来源ID | |
| 18 | source_user_id | int | 否 | 否 | 来源用户 |
表 4-3-article(文章)
| 编号 | 字段名 | 类型 | 长度 | 是否非空 | 是否主键 | 注释 |
| 1 | article_id | mediumint | 是 | 是 | 文章id | |
| 2 | title | varchar | 125 | 是 | 是 | 标题 |
| 3 | type | varchar | 64 | 是 | 否 | 文章分类 |
| 4 | hits | int | 是 | 否 | 点击数 | |
| 5 | praise_len | int | 是 | 否 | 点赞数 | |
| 6 | create_time | timestamp | 是 | 否 | 创建时间 | |
| 7 | update_time | timestamp | 是 | 否 | 更新时间 | |
| 8 | source | varchar | 255 | 否 | 否 | 来源 |
| 9 | url | varchar | 255 | 否 | 否 | 来源地址 |
| 10 | tag | varchar | 255 | 否 | 否 | 标签 |
| 11 | content | longtext | 4294967295 | 否 | 否 | 正文 |
| 12 | img | varchar | 255 | 否 | 否 | 封面图 |
| 13 | description | text | 65535 | 否 | 否 | 文章描述 |
表 4-4-article_type(文章分类)
| 编号 | 字段名 | 类型 | 长度 | 是否非空 | 是否主键 | 注释 |
| 1 | type_id | smallint | 是 | 是 | 分类ID | |
| 2 | display | smallint | 是 | 否 | 显示顺序 | |
| 3 | name | varchar | 16 | 是 | 否 | 分类名称 |
| 4 | father_id | smallint | 是 | 否 | 上级分类ID | |
| 5 | description | varchar | 255 | 否 | 否 | 描述 |
| 6 | icon | text | 65535 | 否 | 否 | 分类图标 |
| 7 | url | varchar | 255 | 否 | 否 | 外链地址 |
| 8 | create_time | timestamp | 是 | 否 | 创建时间 | |
| 9 | update_time | timestamp | 是 | 否 | 更新时间 |
表 4-5-auth(用户权限管理)
| 编号 | 字段名 | 类型 | 长度 | 是否非空 | 是否主键 | 注释 |
| 1 | auth_id | int | 是 | 是 | 授权ID | |
| 2 | user_group | varchar | 64 | 否 | 否 | 用户组 |
| 3 | mod_name | varchar | 64 | 否 | 否 | 模块名 |
| 4 | table_name | varchar | 64 | 否 | 否 | 表名 |
| 5 | page_title | varchar | 255 | 否 | 否 | 页面标题 |
| 6 | path | varchar | 255 | 否 | 否 | 路由路径 |
| 7 | parent | varchar | 64 | 否 | 否 | 父级菜单 |
| 8 | parent_sort | int | 是 | 否 | 父级菜单排序 | |
| 9 | position | varchar | 32 | 否 | 否 | 位置 |
| 10 | mode | varchar | 32 | 是 | 否 | 跳转方式 |
| 11 | add | tinyint | 是 | 否 | 是否可增加 | |
| 12 | del | tinyint | 是 | 否 | 是否可删除 | |
| 13 | set | tinyint | 是 | 否 | 是否可修改 | |
| 14 | get | tinyint | 是 | 否 | 是否可查看 | |
| 15 | field_add | text | 65535 | 否 | 否 | 添加字段 |
| 16 | field_set | text | 65535 | 否 | 否 | 修改字段 |
| 17 | field_get | text | 65535 | 否 | 否 | 查询字段 |
| 18 | table_nav_name | varchar | 500 | 否 | 否 | 跨表导航名称 |
| 19 | table_nav | varchar | 500 | 否 | 否 | 跨表导航 |
| 20 | option | text | 65535 | 否 | 否 | 配置 |
| 21 | create_time | timestamp | 是 | 否 | 创建时间 | |
| 22 | update_time | timestamp | 是 | 否 | 更新时间 |
表 4-6-cancel_record(取消记录)
| 编号 | 字段名 | 类型 | 长度 | 是否非空 | 是否主键 | 注释 |
| 1 | cancel_record_id | int | 是 | 是 | 取消记录ID | |
| 2 | enrollment_code | varchar | 64 | 否 | 否 | 报名编码 |
| 3 | contest_name | varchar | 64 | 否 | 否 | 竞赛名称 |
| 4 | competition_type | varchar | 64 | 否 | 否 | 竞赛类型 |
| 5 | start_time | datetime | 否 | 否 | 开始时间 | |
| 6 | publish_user | int | 否 | 否 | 发布用户 | |
| 7 | student_users | int | 否 | 否 | 学生用户 | |
| 8 | student_name | varchar | 64 | 否 | 否 | 学生姓名 |
| 9 | student_gender | varchar | 64 | 否 | 否 | 学生性别 |
| 10 | mobile_phone_number | varchar | 64 | 否 | 否 | 手机号码 |
| 11 | registration_time | datetime | 否 | 否 | 报名时间 | |
| 12 | cancel_time | datetime | 否 | 否 | 取消时间 | |
| 13 | reason_for_cancellation | text | 65535 | 否 | 否 | 取消原因 |
| 14 | create_time | datetime | 是 | 否 | 创建时间 | |
| 15 | update_time | timestamp | 是 | 否 | 更新时间 | |
| 16 | source_table | varchar | 255 | 否 | 否 | 来源表 |
| 17 | source_id | int | 否 | 否 | 来源ID | |
| 18 | source_user_id | int | 否 | 否 | 来源用户 |
表 4-7-code_token(验证码)
| 编号 | 字段名 | 类型 | 长度 | 是否非空 | 是否主键 | 注释 |
| 1 | code_token_id | int | 是 | 是 | 验证码ID | |
| 2 | token | varchar | 255 | 否 | 否 | 令牌 |
| 3 | code | varchar | 255 | 否 | 否 | 验证码 |
| 4 | expire_time | timestamp | 是 | 否 | 失效时间 | |
| 5 | create_time | timestamp | 是 | 否 | 创建时间 | |
| 6 | update_time | timestamp | 是 | 否 | 更新时间 |
表 4-8-collect(收藏)
| 编号 | 字段名 | 类型 | 长度 | 是否非空 | 是否主键 | 注释 |
| 1 | collect_id | int | 是 | 是 | 收藏ID | |
| 2 | user_id | int | 是 | 是 | 收藏人ID | |
| 3 | source_table | varchar | 255 | 否 | 否 | 来源表 |
| 4 | source_field | varchar | 255 | 否 | 否 | 来源字段 |
| 5 | source_id | int | 是 | 否 | 来源ID | |
| 6 | title | varchar | 255 | 否 | 否 | 标题 |
| 7 | img | varchar | 255 | 否 | 否 | 封面 |
| 8 | create_time | timestamp | 是 | 否 | 创建时间 | |
| 9 | update_time | timestamp | 是 | 否 | 更新时间 |
表 4-9-comment(评论)
| 编号 | 字段名 | 类型 | 长度 | 是否非空 | 是否主键 | 注释 |
| 1 | comment_id | int | 是 | 是 | 评论ID | |
| 2 | user_id | int | 是 | 是 | 评论人ID | |
| 3 | reply_to_id | int | 是 | 否 | 回复评论ID | |
| 4 | content | longtext | 4294967295 | 否 | 否 | 内容 |
| 5 | nickname | varchar | 255 | 否 | 否 | 昵称 |
| 6 | avatar | varchar | 255 | 否 | 否 | 头像地址 |
| 7 | create_time | timestamp | 是 | 否 | 创建时间 | |
| 8 | update_time | timestamp | 是 | 否 | 更新时间 | |
| 9 | source_table | varchar | 255 | 否 | 否 | 来源表 |
| 10 | source_field | varchar | 255 | 否 | 否 | 来源字段 |
| 11 | source_id | int | 是 | 否 | 来源ID |
表 4-10-contest_information(竞赛信息)
| 编号 | 字段名 | 类型 | 长度 | 是否非空 | 是否主键 | 注释 |
| 1 | contest_information_id | int | 是 | 是 | 竞赛信息ID | |
| 2 | contest_name | varchar | 64 | 是 | 否 | 竞赛名称 |
| 3 | competition_type | varchar | 64 | 否 | 否 | 竞赛类型 |
| 4 | competition_cover | varchar | 255 | 否 | 否 | 竞赛封面 |
| 5 | competition_status | varchar | 64 | 是 | 否 | 竞赛状态 |
| 6 | registration_fee | double | 否 | 否 | 报名费用 | |
| 7 | start_time | datetime | 否 | 否 | 开始时间 | |
| 8 | end_time | datetime | 否 | 否 | 结束时间 | |
| 9 | deadline | date | 否 | 否 | 截止日期 | |
| 10 | publish_user | int | 否 | 否 | 发布用户 | |
| 11 | competition_location | varchar | 64 | 是 | 否 | 竞赛地点 |
| 12 | competition_introduction | text | 65535 | 否 | 否 | 竞赛简介 |
| 13 | competition_accessories | varchar | 255 | 否 | 否 | 竞赛附件 |
| 14 | hits | int | 是 | 否 | 点击数 | |
| 15 | praise_len | int | 是 | 否 | 点赞数 | |
| 16 | collect_len | int | 是 | 否 | 收藏数 | |
| 17 | comment_len | int | 是 | 否 | 评论数 | |
| 18 | registration_record_limit_times | int | 是 | 否 | 在线报名限制次数 | |
| 19 | create_time | datetime | 是 | 否 | 创建时间 | |
| 20 | update_time | timestamp | 是 | 否 | 更新时间 |
表 4-11-hits(用户点击)
| 编号 | 字段名 | 类型 | 长度 | 是否非空 | 是否主键 | 注释 |
| 1 | hits_id | int | 是 | 是 | 点赞ID | |
| 2 | user_id | int | 是 | 否 | 点赞人 | |
| 3 | create_time | timestamp | 是 | 否 | 创建时间 | |
| 4 | update_time | timestamp | 是 | 否 | 更新时间 | |
| 5 | source_table | varchar | 255 | 否 | 否 | 来源表 |
| 6 | source_field | varchar | 255 | 否 | 否 | 来源字段 |
| 7 | source_id | int | 是 | 否 | 来源ID |
表 4-12-notice(公告)
| 编号 | 字段名 | 类型 | 长度 | 是否非空 | 是否主键 | 注释 |
| 1 | notice_id | mediumint | 是 | 是 | 公告ID | |
| 2 | title | varchar | 125 | 是 | 否 | 标题 |
| 3 | content | longtext | 4294967295 | 否 | 否 | 正文 |
| 4 | create_time | timestamp | 是 | 否 | 创建时间 | |
| 5 | update_time | timestamp | 是 | 否 | 更新时间 |
表 4-13-praise(点赞)
| 编号 | 字段名 | 类型 | 长度 | 是否非空 | 是否主键 | 注释 |
| 1 | praise_id | int | 是 | 是 | 点赞ID | |
| 2 | user_id | int | 是 | 是 | 点赞人 | |
| 3 | create_time | timestamp | 是 | 否 | 创建时间 | |
| 4 | update_time | timestamp | 是 | 否 | 更新时间 | |
| 5 | source_table | varchar | 255 | 否 | 否 | 来源表 |
| 6 | source_field | varchar | 255 | 否 | 否 | 来源字段 |
| 7 | source_id | int | 是 | 否 | 来源ID | |
| 8 | status | tinyint | 是 | 否 | 点赞状态:1为点赞,0已取消 |
表 4-14-registration_record(报名记录)
| 编号 | 字段名 | 类型 | 长度 | 是否非空 | 是否主键 | 注释 |
| 1 | registration_record_id | int | 是 | 是 | 报名记录ID | |
| 2 | enrollment_code | varchar | 64 | 否 | 否 | 报名编码 |
| 3 | contest_name | varchar | 64 | 否 | 否 | 竞赛名称 |
| 4 | competition_type | varchar | 64 | 否 | 否 | 竞赛类型 |
| 5 | start_time | datetime | 否 | 否 | 开始时间 | |
| 6 | publish_user | int | 否 | 否 | 发布用户 | |
| 7 | student_users | int | 否 | 否 | 学生用户 | |
| 8 | student_name | varchar | 64 | 否 | 否 | 学生姓名 |
| 9 | student_gender | varchar | 64 | 否 | 否 | 学生性别 |
| 10 | mobile_phone_number | varchar | 64 | 否 | 否 | 手机号码 |
| 11 | registration_time | datetime | 否 | 否 | 报名时间 | |
| 12 | registration_remarks | text | 65535 | 否 | 否 | 报名备注 |
| 13 | examine_state | varchar | 16 | 是 | 否 | 审核状态 |
| 14 | examine_reply | varchar | 255 | 否 | 否 | 审核回复 |
| 15 | pay_state | varchar | 16 | 是 | 否 | 支付状态 |
| 16 | pay_type | varchar | 16 | 否 | 否 | 支付类型: 微信、支付宝、网银 |
| 17 | cancel_record_limit_times | int | 是 | 否 | 取消报名限制次数 | |
| 18 | achievement_record_limit_times | int | 是 | 否 | 录入成绩限制次数 | |
| 19 | create_time | datetime | 是 | 否 | 创建时间 | |
| 20 | update_time | timestamp | 是 | 否 | 更新时间 | |
| 21 | source_table | varchar | 255 | 否 | 否 | 来源表 |
| 22 | source_id | int | 否 | 否 | 来源ID | |
| 23 | source_user_id | int | 否 | 否 | 来源用户 |
表 4-15-slides(轮播图)
| 编号 | 字段名 | 类型 | 长度 | 是否非空 | 是否主键 | 注释 |
| 1 | slides_id | int | 是 | 是 | 轮播图ID | |
| 2 | title | varchar | 64 | 否 | 否 | 标题 |
| 3 | content | varchar | 255 | 否 | 否 | 内容 |
| 4 | url | varchar | 255 | 否 | 否 | 链接 |
| 5 | img | varchar | 255 | 否 | 否 | 轮播图 |
| 6 | hits | int | 是 | 否 | 点击量 | |
| 7 | create_time | timestamp | 是 | 否 | 创建时间 | |
| 8 | update_time | timestamp | 是 | 否 | 更新时间 |
表 4-16-student_users(学生用户)
| 编号 | 字段名 | 类型 | 长度 | 是否非空 | 是否主键 | 注释 |
| 1 | student_users_id | int | 是 | 是 | 学生用户ID | |
| 2 | student_number | varchar | 64 | 否 | 否 | 学生学号 |
| 3 | student_name | varchar | 64 | 否 | 否 | 学生姓名 |
| 4 | student_gender | varchar | 64 | 否 | 否 | 学生性别 |
| 5 | mobile_phone_number | varchar | 16 | 是 | 是 | 手机号码 |
| 6 | examine_state | varchar | 16 | 是 | 否 | 审核状态 |
| 7 | user_id | int | 是 | 否 | 用户ID | |
| 8 | create_time | datetime | 是 | 否 | 创建时间 | |
| 9 | update_time | timestamp | 是 | 否 | 更新时间 |
表 4-17-teacher_user(教师用户)
| 编号 | 字段名 | 类型 | 长度 | 是否非空 | 是否主键 | 注释 |
| 1 | teacher_user_id | int | 是 | 是 | 教师用户ID | |
| 2 | teachers_work_number | varchar | 64 | 否 | 否 | 教师工号 |
| 3 | teachers_name | varchar | 64 | 否 | 否 | 教师姓名 |
| 4 | gender_of_teachers | varchar | 64 | 否 | 否 | 教师性别 |
| 5 | contact_number | varchar | 16 | 是 | 是 | 联系号码 |
| 6 | examine_state | varchar | 16 | 是 | 否 | 审核状态 |
| 7 | user_id | int | 是 | 否 | 用户ID | |
| 8 | create_time | datetime | 是 | 否 | 创建时间 | |
| 9 | update_time | timestamp | 是 | 否 | 更新时间 |
表 4-18-upload(文件上传)
| 编号 | 字段名 | 类型 | 长度 | 是否非空 | 是否主键 | 注释 |
| 1 | upload_id | int | 是 | 是 | 上传ID | |
| 2 | name | varchar | 64 | 否 | 否 | 文件名 |
| 3 | path | varchar | 255 | 否 | 否 | 访问路径 |
| 4 | file | varchar | 255 | 否 | 否 | 文件路径 |
| 5 | display | varchar | 255 | 否 | 否 | 显示顺序 |
| 6 | father_id | int | 否 | 否 | 父级ID | |
| 7 | dir | varchar | 255 | 否 | 否 | 文件夹 |
| 8 | type | varchar | 32 | 否 | 否 | 文件类型 |
表 4-19-user(用户账户)
| 编号 | 字段名 | 类型 | 长度 | 是否非空 | 是否主键 | 注释 |
| 1 | user_id | int | 是 | 是 | 用户ID | |
| 2 | state | smallint | 是 | 否 | 账户状态:(1可用|2异常|3已冻结|4已注销) | |
| 3 | user_group | varchar | 32 | 否 | 否 | 所在用户组 |
| 4 | login_time | timestamp | 是 | 否 | 上次登录时间 | |
| 5 | phone | varchar | 11 | 否 | 否 | 手机号码 |
| 6 | phone_state | smallint | 是 | 否 | 手机认证:(0未认证|1审核中|2已认证) | |
| 7 | username | varchar | 16 | 是 | 否 | 用户名 |
| 8 | nickname | varchar | 16 | 否 | 否 | 昵称 |
| 9 | password | varchar | 64 | 是 | 否 | 密码 |
| 10 | | varchar | 64 | 否 | 否 | 邮箱 |
| 11 | email_state | smallint | 是 | 否 | 邮箱认证:(0未认证|1审核中|2已认证) | |
| 12 | avatar | varchar | 255 | 否 | 否 | 头像地址 |
| 13 | open_id | varchar | 255 | 否 | 否 | 针对获取用户信息字段 |
| 14 | create_time | timestamp | 是 | 否 | 创建时间 |
表 4-20-user_group(用户组)
| 编号 | 字段名 | 类型 | 长度 | 是否非空 | 是否主键 | 注释 |
| 1 | group_id | mediumint | 是 | 是 | 用户组ID | |
| 2 | display | smallint | 是 | 否 | 显示顺序 | |
| 3 | name | varchar | 16 | 是 | 否 | 名称 |
| 4 | description | varchar | 255 | 否 | 否 | 描述 |
| 5 | source_table | varchar | 255 | 否 | 否 | 来源表 |
| 6 | source_field | varchar | 255 | 否 | 否 | 来源字段 |
| 7 | source_id | int | 是 | 否 | 来源ID | |
| 8 | register | smallint | 否 | 否 | 注册位置 | |
| 9 | create_time | timestamp | 是 | 否 | 创建时间 | |
| 10 | update_time | timestamp | 是 | 否 | 更新时间 |
用户登录模块为前台用户提供安全快捷的访问方式。登录页面设计简洁明了,用户只需输入用户名及密码即可完成身份验证。登录成功后,用户将被重定向至系统首页页面。对于忘记密码的用户,提供了找回密码功能,通过邮箱或手机号接收重置链接,保障账户安全。用户登录界面如图5-1所示。

图5-1 用户登录界面
展示所有可报名或已结束的竞赛项目,学生可选择报名参与,教师可查看、发布与维护竞赛项目,支持筛选、分类与状态管理,提高组织效率。竞赛信息浏览界面如图5-2所示。

图5-2 竞赛信息浏览界面
记录用户参与的竞赛报名信息,包括竞赛名称、报名时间与状态,学生可查看个人报名进度,教师可了解学生报名数据用于后续指导。报名记录界面如图5-3所示。

图5-3报名记录界面
显示学生在各项竞赛中的成绩信息,便于个人总结与查阅,教师可查看参赛学生的成绩结果,用于教学评价与能力反馈。成绩记录界面如图5-4所示。

图5-4成绩记录界面
提供各类竞赛相关资讯与经验分享,帮助学生了解竞赛背景与准备方向,也为教师提供教学辅导与竞赛指导的参考资料,增强平台服务功能。竞赛资讯界面如图5-5所示。

图5-5 竞赛资讯界面
集中发布平台通知与竞赛相关公告,学生与教师可及时获取重要信息,了解报名时间、比赛规则、成绩公示等内容,确保参与过程有序进行。通知公告界面如图5-6所示。

图5-6 通知公告界面
展示用户取消报名的历史记录,便于学生查看取消时间与原因,教师可跟踪学生参与变化情况,用于分析报名行为与参与意愿。取消记录界面如图5-7所示。

图5-7取消记录界面
管理员可以对系统用户(包括学生和其他管理员)进行管理,设置权限,新增、删除、修改用户信息,确保系统运行安全和有序。用户管理界面如图5-8所示。

图5-8用户管理界面
用于添加、修改与删除竞赛项目,设置竞赛时间、类型、状态等属性,保障竞赛内容的规范性与时效性,便于统一管理。竞赛信息管理界面如图5-9所示。

图5-9竞赛信息管理界面
查看与管理所有学生报名记录,支持筛选、导出、状态修改等功能,便于统计参赛情况与监督报名流程的完整性。报名记录管理界面如图5-10所示。

图5-10报名记录管理界面
展示用户取消报名的相关数据,支持记录审查与导出,方便管理员分析竞赛参与情况与用户行为模式,优化活动安排。取消记录管理界面如图5-11所示。

图5-11取消记录管理界面
管理学生竞赛成绩信息,支持成绩录入、修改与查询,确保成绩公开透明,有助于高校对学生竞赛成果进行统一归档。成绩记录管理界面如图5-12所示。

图5-12成绩记录管理界面
实现对竞赛资讯内容的分类发布与维护,便于管理员组织和更新资讯资源,增强平台内容服务能力与信息整合水平。资源管理界面如图5-13所示。
图5-13资源管理界面
用于维护首页轮播图内容,包括图片上传、标题设置与跳转链接配置,提升系统首页的视觉效果与引导作用。系统管理界面如图5-14所示。

图5-14系统管理界面
测试的主要目的是确保系统的功能和性能满足预期的需求,同时识别和修复潜在的缺陷。通过系统测试,可以验证各个功能模块的正确性和稳定性,确保系统在不同使用场景下的表现符合设计要求。测试目的包括确认系统功能的完整性、验证数据处理的准确性、评估系统的性能和安全性。测试还可以提高用户满意度,保证用户在使用系统时获得流畅和可靠的体验。通过全面的测试,可以降低后期维护成本,减少系统上线后出现故障的风险,从而保障系统的长期稳定运行。
在本系统中,测试方法主要依赖于测试用例的设计与执行。测试用例是根据系统需求文档编写的,覆盖所有功能模块及其边界情况。每个测试用例包含输入数据、预期结果和实际结果的对比,以验证系统的功能是否按预期工作。
常见的测试用例包括功能测试用例、边界测试用例和异常测试用例[13]。功能测试用例针对系统的各项功能进行验证;边界测试用例则侧重于输入数据的边界条件,验证系统在极端情况下是否能够稳定运行;异常测试用例则用于验证系统在处理错误输入或异常情况时的反应。本文选择功能测试用例进行系统测试。
在测试执行过程中,记录每个用例的执行结果,并根据实际结果与预期结果的对比,判断系统是否存在缺陷。通过系统化的测试用例执行,可以有效提高测试的覆盖率和效率,为系统的最终上线提供保障。
以下是系统功能测试用例表如表6-1、6-2所示。
表6-1 用户功能测试用例
| 序号 | 功能模块 | 测试用例描述 | 测试预期结果 | 测试结果 |
| 1 | 首页 | 进入系统首页是否能正常加载内容 | 正常显示轮播图、竞赛信息与公告内容 | 通过 |
| 2 | 通知公告 | 点击公告是否能查看完整内容 | 成功进入公告详情页面,内容显示完整 | 通过 |
| 3 | 竞赛资讯 | 是否能浏览竞赛资讯列表与详情 | 正常显示资讯内容,支持分类与详情查看 | 通过 |
| 4 | 竞赛信息 | 是否能查看竞赛列表并进入竞赛详情 | 成功加载竞赛信息,内容完整无误 | 通过 |
| 5 | 我的账户 | 是否能查看并修改个人账户信息 | 显示账户信息,支持修改密码等基本操作 | 通过 |
| 6 | 个人首页 | 是否能访问个人中心并查看功能入口 | 正常加载页面,显示报名、成绩等模块入口 | 通过 |
| 7 | 报名记录 | 是否能查看已报名竞赛信息 | 成功列出报名列表,显示状态与时间信息 | 通过 |
| 8 | 取消记录 | 是否能查看取消报名的历史记录 | 显示取消记录列表,内容清晰完整 | 通过 |
| 9 | 成绩记录 | 是否能查看个人竞赛成绩 | 成绩数据准确显示,支持按竞赛分类查询 | 通过 |
| 10 | 收藏 | 是否能收藏资讯或竞赛信息并查看记录 | 收藏操作成功,收藏列表正常加载 | 通过 |
| 11 | 评论管理 | 是否能查看与管理已发布的评论内容 | 成功显示评论,支持删除与查看原文 | 通过 |
表6-2管理员功能测试用例
| 序号 | 功能模块 | 测试用例描述 | 测试预期结果 | 测试结果 |
| 1 | 后台首页 | 登录后是否能正常进入后台首页 | 成功加载后台首页,显示数据概况与快捷入口 | 通过 |
| 2 | 管理员用户管理 | 是否能查看、添加、编辑管理员账户信息 | 管理员信息正常显示,支持增删改操作 | 通过 |
| 3 | 学生用户管理 | 是否能查看学生用户并修改其状态 | 学生信息列表加载正常,支持禁用与修改 | 通过 |
| 4 | 教师用户管理 | 是否能管理教师账户信息 | 教师数据正确显示,支持编辑与删除 | 通过 |
| 5 | 竞赛信息管理 | 是否能发布与编辑竞赛信息 | 成功添加竞赛,内容可修改与删除 | 通过 |
| 6 | 报名记录管理 | 是否能查看学生报名情况并导出记录 | 报名信息显示准确,支持导出与筛选 | 通过 |
| 7 | 取消记录管理 | 是否能查看取消报名记录 | 显示取消时间、用户信息与竞赛名称 | 通过 |
| 8 | 成绩记录管理 | 是否能录入与修改学生成绩 | 成绩录入成功,支持按竞赛查看与编辑 | 通过 |
| 9 | 轮播图管理 | 是否能上传、编辑首页轮播图 | 图片上传成功,支持链接跳转设置 | 通过 |
| 10 | 通知公告管理 | 是否能发布系统公告并设置显示时间 | 公告成功发布,首页可见并按设置时间展示 | 通过 |
| 11 | 竞赛资讯管理 | 是否能添加与管理竞赛资讯内容 | 成功发布资讯,支持分类查看与修改 | 通过 |
| 12 | 资讯分类管理 | 是否能新增、编辑、删除资讯分类 | 分类操作无误,页面加载正确分类结构 | 通过 |
通过对用户端与管理员端功能模块的全面测试结果分析,系统整体运行稳定,各项功能均能按预期实现。用户端在竞赛信息浏览、在线报名、成绩查询、收藏评论、账户管理等方面操作流畅、页面加载正常,功能逻辑清晰,满足学生和教师的日常使用需求。管理员端在用户管理、竞赛信息发布、报名及成绩记录维护、通知公告推送、轮播图与资讯资源管理等方面表现良好,数据处理准确,后台操作高效。所有测试用例均通过验证,系统具备良好的可用性、完整性与操作性,能够满足高校竞赛活动管理的实际应用需求。
系统通过对高校竞赛管理全过程的功能整合,构建了一个集竞赛发布、在线报名、成绩记录、资讯发布、用户管理于一体的信息化平台。针对学生、教师和管理员三类用户设计了清晰的权限结构与操作界面,覆盖从信息发布到数据统计的关键环节,提升了竞赛组织效率与服务质量,为高校竞赛工作的规范化和数字化提供了技术支持。
在技术实现上,系统采用Spring Boot作为后端核心框架,结合Vue前端技术与MySQL数据库,形成了稳定、高效的前后端分离架构。各模块在功能设计上遵循清晰的逻辑结构,便于后期维护与扩展。系统测试结果显示,功能运行稳定、页面加载迅速、数据交互准确,用户操作流程顺畅,具备良好的实用性与稳定性。
本系统的设计与实现有效解决了高校竞赛管理中信息分散、流程繁琐、统计困难等常见问题,提升了管理效率与用户体验。平台具备较强的推广应用价值,可为其他高校竞赛活动管理提供借鉴思路,也为高校信息化管理建设积累了可行经验,具有一定的实践意义与发展前景。
- 冯志林.Java EE程序设计与开发实践教程[M].机械工业出版社:202105.353.
- 尹应荆.JAVA编程语言在计算机软件开发中的应用[J].石河子科技,2023,(05):45-47.
- 刘江涛,王亮亮,吴庆茹,等.基于B/S模式的铁路勘测设计案例信息化管理系统设计与实现[J].铁路计算机应用,2021,30(03):32-35.
- 张丹丹,李弘.基于B/S架构的办公管理系统设计与开发[J].铁路通信信号工程技术,2024,21(09):44-48+106.
- 王志亮,纪松波.基于SpringBoot的Web前端与数据库的接口设计[J].工业控制计算机,2023,36(03):51-53.
- 熊永平.基于SpringBoot框架应用开发技术的分析与研究[J].电脑知识与技术,2021,15(36):76-77.
- 赵媛.基于Vue的Web系统前端性能优化分析[J].电脑编程技巧与维护,2024,(09):44-46.
- 秦冬.浅析Vue框架在前端开发中的应用[J].信息与电脑(理论版),2024,36(13):61-63.
- 李艳杰.MySQL数据库下存储过程的综合运用研究[J].现代信息科技,2023,7(11):80-82+88.
- 陈倩怡,何军.Vue+Springboot+MyBatis技术应用解析[J].电脑编程技巧与维护,2020,(01):14-15+28.
- 周晓玉,崔文超.基于Web技术的数据库应用系统设计[J].信息与电脑(理论版),2023,35(09):189-191.
- 马艳艳,吴晓光.计算机软件与数据库的设计策略分析[J].电子技术,2024,53(05):104-105.
- 李俊萌.计算机软件测试技术与开发应用策略分析[J].信息记录材料,2023,24(03):50-52.
- 王蕾,刘佳杰,许美玲,等.高校数据挖掘竞赛管理系统的设计与实现[J].福建电脑,2025,41(05):63-67.DOI:10.16707/j.cnki.fjpc.2025.05.012.
- 余波.基于SpringBoot的高职院校竞赛管理系统研究[J].九江学院学报(自然科学版),2024,39(04):70-74+113.DOI:10.19717/j.cnki.jjun.2024.04.017.
- Liyuan L .Retraction Note: Application of light imaging detection based on data information visualization in aerobics training management competition simulation system[J].Optical and Quantum Electronics,2024,56(10):1685-1685.
- 冀燕丽,关典.高校学科竞赛管理系统的设计与实现——以北京科技大学为例[J].中国信息化,2024,(09):51-52+54.
- 刘婷婷,张曰花,陈红娟.高校大学生学科竞赛管理系统的设计[J].黑龙江科学,2024,15(05):119-121.
- 孙成,闫晓莉.高校大学生竞赛信息管理系统的建设与分析[J].电脑知识与技术,2023,19(35):169-171+174.DOI:10.14004/j.cnki.ckt.2023.1839.
- Liu L .Application of light imaging detection based on data information visualization in aerobics training management competition simulation system[J].Optical and Quantum Electronics,2023,56(2):
- 印军艳.信息技术在体育竞赛管理中的应用分析[J].文体用品与科技,2023,(09):169-171.
- 杨友法,郭城,汪浩源,等.基于SpringBoot+Vue技术的学科竞赛管理系统的设计与实现[J].电脑知识与技术,2023,19(10):54-58.DOI:10.14004/j.cnki.ckt.2023.0502.
- 胡沁涵,王亚男,杨季文,等.高校学科竞赛组织管理平台的研究与实现[J].福建电脑,2021,37(09):75-78.DOI:10.16707/j.cnki.fjpc.2021.09.020.
- 方伟鉴,曾俊成,唐银翔,等.基于B/S的高校大学生学科竞赛大数据管理系统设计与实现[J].信息通信,2020,(06):164-165.
- 刘伟,付元礼,黄辛迪,等.大学生学科竞赛管理系统的设计与实现[J].电脑知识与技术,2020,16(17):25-27.DOI:10.14004/j.cnki.ckt.2020.2057.
在本系统的设计与实现过程中,我得到了许多人的帮助与支持。在此,谨向所有给予我指导、帮助和支持的人表示衷心的感谢。
感谢我的指导教师,您在项目的各个环节提供了宝贵的建议和悉心的指导。在技术问题上,您给予了我深刻的思考和实用的解决方案。在项目推进过程中,您的耐心教诲不仅提升了我的专业能力,也激励我不断追求更高的标准。
感谢我的同学和朋友们,在项目实施过程中,大家的帮助与支持让我能够顺利克服了多个难题。在技术探讨、项目优化和问题解决上,你们的分享和建议使我受益匪浅,极大地推动了项目进展。
对各大开源社区表示感谢,尤其是Spring Boot框架,它为项目的快速开发提供了坚实的基础。通过利用框架的特性,我能够更加高效地实现功能模块,并专注于系统的业务逻辑设计。
衷心感谢所有关心和支持我的人,是你们的鼓励让我能够在困难中保持动力,顺利完成这项工作。希望这套大学生竞赛管理系统能够为实际应用提供帮助,推动行业的数字化和智能化进程。
再次感谢大家!
790

被折叠的 条评论
为什么被折叠?



