从20年代开始,计算机疯狂的出现在人们的生活以及工作当中,成为人们生活、工作的好帮手,计算机深入到每家每户当中,网络办公,网络教学更是替换了传统手工记录管理的方式,使用计算机办公可以不必局限于固定的时间和固定的地点,通过计算机系统可以轻松实现跨区域的交流。随着高等教育的普及,学生的数量也在持续的增加,使得传统的学生信息的查询管理越来越不方便,而且手工查询管理也降低了工作效率,增加了老师和学校的工作量,而且也不方便学生进行查询,因此开发本了学生信息管理系统。
本系统以实际运用为开发背景,通过系统管理员可以对所有的学生和教师等人员以及学生相关联的一些课程、成绩、奖惩、宿舍安排、报修记录、出入登记等数据信息进行统一的管理,方便资料的保留。教师由管理员添加,学生可以通过注册,然后登录到系统当中,对课程、选课、成绩、宿舍安排以及学校通知等信息进行查询管理。总的来说,系统的前台是通过JSP页面展示,后台使用springboot这个框架,数据库采用目前流行的开源关系型数据库MYSQL。这一系统在前台的技术使用上,使用了目前流行的vue,让页面展现得更加的整齐漂亮。
关键词:学生信息管理系统;JSP;springboot;MYSQL
Since the 1920s, computers have crazily appeared in people's lives and work, becoming a good helper for people's lives and work. Computers have penetrated into every household, and online work and teaching have replaced traditional manual record management methods. Using computers for work can be easily achieved without being limited to fixed times and locations, and cross regional communication can be easily achieved through computer systems. With the popularization of higher education, the number of students is also continuously increasing, making traditional student information query management increasingly inconvenient. Moreover, manual query management also reduces work efficiency, increases the workload of teachers and schools, and is not convenient for students to query. Therefore, a student information management system has been developed.
This system is developed with practical application as the background. Through the system administrator, all students, teachers, and other personnel, as well as related courses, grades, rewards and punishments, dormitory arrangements, application records, entry and exit registration data information of students, can be uniformly managed, facilitating the retention of information. Teachers are added by administrators, and students can register and log in to the system to query and manage information such as courses, course selection, grades, dormitory arrangements, and school notifications. Overall, the front-end of the system is displayed through JSP pages, the back-end uses the Springboot framework, and the database uses the popular open-source relational database MYSQL. This system uses the currently popular Vue technology in the front-end, making the page display more neat and beautiful.
Keywords: Student information management system; JSP; Springboot; MYSQL
1.1选题背景
随着数字化时代的发展,教育信息化已经成为教育领域的一个重要趋势,学校需要一个高效、便捷的系统来管理学生信息,以提高教学和管理效率,比如学籍系统、考试系统等,通过这些系统能够方便的对于数据维护以及学生及其相关信息进行管理,而且目前其在教学方面的应用涉及了政治、经济、文化等多个领域。。
本课题所研究的学生信息管理系统,以计算机网络技术为主,就学生信息管理方面,进行了各种功能的设计以及实现,所实现的系统就管理员、教师以及学生三个部分来说,主要包括教管理员子系统,教师子系统和学生子系统三方面的功能,实现了系统系统用户、奖惩信息管理、课程信息管理、课程类型管理、选课信息管理、课程分数管理、宿舍信息管理、入住信息管理、报修信息管理、出入登记管理、系统管理、公告信息管理等功能。
1.2课题研究意义
该系统的意义在于可以帮助学校实现学生信息数据的集中化管理,简化教师和管理人员的工作流程,提供更便捷、精准的信息查询和统计功能,有助于提高教学质量和学生管理效率,多样化的选择以及管理过程中完全的透明流程可以获得用户的认可,提高用户的粘性。
本文将基于springboot设计用于学校的学生信息管理系统,按照以用户需求为中心的理念,以全方位、高质量、高效率满足用户需求为目标,为学校提供功能更加强大的学生信息管理系统。计算机信息化技术纳入学生信息管理系统的重要技术环节不但可以提高学生信息管理效率,减轻管理人员的工作负担,更方便了学生查看课程,从而进行选课,查询成绩,宿舍安排、出入管理等,对于学校的未来发展和改进的影响是深远的。学校的管理者可以线上管理所有的信息,其内部结构的合理化程度直接影响学校管理者的最终决策,因此足够的信息量和快捷方便的管理方式是学生信息管理系统必备的。
1.3论文结构安排
论文将分层次经行编排,除去论文摘要、目录、致谢、文献参考部分,正文部分还会对网站需求做出分析,以及阐述大体的设计和实现的功能,最后罗列部分调测记录,论文主要架构如下:
第1章 交代了项目的背景以及开发的实际意义。
第2章 对本系统的可行性、功能需求展开分析。
第3章 阐述了项目的总体设计。
第4章 阐明了学生信息管理系统详细功能的实现,主要根据技术性的功能模块功能实现。
第5章 罗列了部分系统调试与测试的记录。
2.1系统可行性分析
学生信息管理系统存储所使用的是mysql数据库以及开发中所使用的是IDEA、Tomcat这些开发工具的使用,能够给我们的编写工作带来许多的便利。系统使用springboot框架进行开发,使系统的可扩展性和维护性更佳,减少java配置代码,简化编程代码,目前springboot框架也是很多企业选择的框架之一。
在开发学生信息管理系统中所使用的开发软件像IDEA开发工具、Tomcat8.0服务器、MySQL5.7数据库、Photoshop图片处理软件等,这些都是开源免费的,这些环境在学校都进行了系统的学习,自己能够独立操作完成,不需要额外花费,而且系统的开发工具从网上都可以直接下载,因此在经济方面是可行的。
此次项目设计的时候我参考了很多类似系统的成功案例,对它们的操作界面以及功能都进行了系统的分析,将众多案例结合在一起,突出以人为本简化操作,所以具有基本计算机知识的人都会操作本项目。因此操作可行性也没有问题。
2.2系统需求分析
springboot学生信息管理系统是为了让学校的使用者更加方便的进行管理学生相关联的一些信息,使用者查找管理的时候能够节省大量的时间和精力,有效减少不必要的查找时间。系统在功能上划分为学生用户、教师用户和管理员三大部分。
学生用户:
(1)注册登录:当学生想要对系统中所实现的功能进行查询管理的时候,就必须进行登录到系统当中,如果没有账号的话,在登录界面,点击“注册”按钮就会跳转到注册的界面,根据提示填写好注册信息,添加提交,学生的信息在数据库中就添加完成了,然后再输入填写好的账号和密码进行登录。
(2)我的账户:学生在登录以后可以在我账户修改自己的个人资料以及对自己账号登录的密码进行修改。
(3)个人中心:点击“个人中心”这个按钮可以查看到自己个人首页、选课信息、课程分数、入住信息、出入登记等信息,并进行报修申请。
(4)公告信息:点击“公告信息”这个菜单,可以查看到系统中所有添加的公告信息信息,支持通过标题对公告信息信息进行查询,如果想要了解某一公告信息的详细信息,点击后面的“详情”会进入详情界面。
(5)奖惩信息:点击“奖惩信息”这个按钮可以查看到自己的奖惩信息,支持通过奖惩标题、奖惩分类或者学生姓名进行查询。
(6)课程信息:点击“课程信息”这个菜单,可以查看到系统中所有添加的课程信息,支持通过课程名称对课程信息进行查询,并进行选课、查看课程分数。
(7)出入登记:点击“出入登记”这个按钮可以申请出入登记,可以进行增删改查。
教师用户:
(1)登录:当教师想要对系统中所实现的功能进行查询管理的时候,就必须进行登录到系统当中,教师用户由管理员添加,输入账号和密码进行登录。
(2)后台首页:教师可以在后台首页查看奖惩信息、课程分数、宿舍信息等数据统计。
(3)课程信息管理:点击“课程信息管理”这个菜单,可以查看到自己的课程信息,支持通过课程名称对课程信息进行查询,如果想要了解某一课程的详细信息,点击后面的“详情”会进入详情界面。
(4)选课信息管理:点击“选课信息管理”这个按钮可以查看到选择自己课程的学生信息,支持通过课程名称或者学生姓名进行查询选课信息,可以进行增删改查操作,对限制次数、学分和课程分数进行管理录入。
(5)课程分数管理:点击“课程分数管理”这个按钮可以查看到所有参与自己课程的信息,并对课程分数进行增删改查操作。
管理员:
(1)后台首页:可以在后台首页查看奖惩信息、课程分数、宿舍信息等数据统计。
(2)系统用户:管理员可以对系统中所有的用户角色进行管控,包含了管理员、学生以及教师这三种角色,可以对其进行增删改查操作。
(3)奖惩信息管理:点击“奖惩信息管理”这个按钮可以对学生发布奖惩信息,并进行增删改查操作。
(4)课程信息管理:点击“课程信息管理”这个菜单,可以对所有课程信息进行增删改查操作。
(5)课程类型管理:点击“课程类型管理”这个菜单,可以对所有课程类型进行分类和增删改查操作。
(6)选课信息管理:点击“选课信息管理”这个按钮可以查看到所有的选课信息进行增删改查操作。
(7)课程分数管理:点击“课程分数管理”这个按钮可以查看到所有课程的分数,并进行增删改查操作。
(8)宿舍信息管理:点击“宿舍信息管理”这个按钮可以查看到所有宿舍信息包括宿舍楼号、宿舍封面、楼层、宿舍设备、分配学生等信息并进行增删改查操作。
(9)入住信息管理:点击“入住信息管理”这个按钮可以查看到所有提交的宿舍入住信息并进行增删改查操作。
(10)报修信息管理:点击“报修信息管理”这个按钮可以查看到学生提交的所有说宿舍报修信息并进行审核。
(11)出入登记管理:点击“出入登记管理”这个按钮可以查看到学生提交的出入登记信息,进行审核。
(12)系统管理:管理员可以对系统中的轮播图进行管理,包括轮播图的添加、修改等操作。
(13)公告信息管理:点击“公告信息管理”这个菜单,可以查看到系统中所有添加的公告信息信息,支持通过标题对公告信息信息进行查询,如果想要添加新的公告信息,点击“添加”按钮,根据提示输入公告信息信息,点击“提交”按钮,新的公告信息信息就在系统中显示出来了,也可以对添加的公告信息信息进行删除;
学生信息管理系统的非功能性需求比如自助学生信息管理系统的安全性怎么样,可靠性怎么样,性能怎么样,可拓展性怎么样等。具体可以表示在如下3-1表格中:
表2.1 学生信息管理系统非功能需求表
| 安全性 | 主要指学生信息管理系统数据库的安装,数据库的使用和密码的设定必须合乎规范。 |
| 可靠性 | 可靠性是指学生信息管理系统能够安装用户的指示进行操作,经过测试,可靠性90%以上。 |
| 性能 | 性能是影响学生信息管理系统占据市场的必要条件,所以性能最好要佳才好。 |
| 可扩展性 | 比如数据库预留多个属性,比如接口的使用等确保了系统的非功能性需求。 |
| 易用性 | 用户只要跟着学生信息管理系统的页面展示内容进行操作,就可以了。 |
| 可维护性 | 学生信息管理系统开发的可维护性是非常重要的,经过测试,可维护性没有问题 |
2.3系统用例分析
学生信息管理系统中学生角色用例图如图2.1所示:

图2.1 学生角色用例图
学生信息管理系统教师角色用例图如图2.2所示:

图2.2 教师角色用例图
学生信息管理系统中管理员角色用例图如图2.3所示:

图2.3 管理员角色用例图
在分析了项目开发的背景、意义以及其开发的可行性后,接下来就是探讨项目的功能划分,以及具体实现的时候对项目数据库各种表的设计,在本章会做一个系统的介绍。
3.1系统功能模块设计
系功能模块的设计就是把系统具体要实现哪些功能,功能如何划分做一个系统的架构,以模块图的方式展示出来,方便我们进行功能得罗列以及涉及。在系统的功能方面,项目分成了管理员+教师+学生三个模块,每个模块登录进去对应相应的功能,具体的功能模块图如图3.1所示。

图3.1 学生信息管理系统功能模块图
3.2数据库设计
数据库的设计承载者系统的各种数据,在一个系统中各种数据都需要一个专门的容器,数据库就是这个容器,在建立数据库的时候,主要是数据库模型的设计以及各个数据库表的设计两部分。
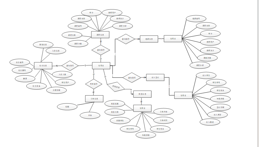
下面是整个学生信息管理系统中主要的数据库表总E-R实体关系图。
图3.2 学生信息管理系统总E-R关系图
通过前面E-R关系图可以看到项目需要创建很多个数据表。以下是项目中的主要数据库表的关系模型:
表access_token (登陆访问时长)
| 编号 | 名称 | 数据类型 | 长度 | 小数位 | 允许空值 | 主键 | 默认值 | 说明 |
| 1 | token_id | int | 10 | 0 | N | Y | 临时访问牌ID | |
| 2 | token | varchar | 64 | 0 | Y | N | 临时访问牌 | |
| 3 | info | text | 65535 | 0 | Y | N | ||
| 4 | maxage | int | 10 | 0 | N | N | 2 | 最大寿命:默认2小时 |
| 5 | create_time | timestamp | 19 | 0 | N | N | CURRENT_TIMESTAMP | 创建时间: |
| 6 | update_time | timestamp | 19 | 0 | N | N | CURRENT_TIMESTAMP | 更新时间: |
| 7 | user_id | int | 10 | 0 | N | N | 0 | 用户编号: |
| 编号 | 名称 | 数据类型 | 长度 | 小数位 | 允许空值 | 主键 | 默认值 | 说明 |
| 1 | auth_id | int | 10 | 0 | N | Y | 授权ID: | |
| 2 | user_group | varchar | 64 | 0 | Y | N | 用户组: | |
| 3 | mod_name | varchar | 64 | 0 | Y | N | 模块名: | |
| 4 | table_name | varchar | 64 | 0 | Y | N | 表名: | |
| 5 | page_title | varchar | 255 | 0 | Y | N | 页面标题: | |
| 6 | path | varchar | 255 | 0 | Y | N | 路由路径: | |
| 7 | position | varchar | 32 | 0 | Y | N | 位置: | |
| 8 | mode | varchar | 32 | 0 | N | N | _blank | 跳转方式: |
| 9 | add | tinyint | 3 | 0 | N | N | 1 | 是否可增加: |
| 10 | del | tinyint | 3 | 0 | N | N | 1 | 是否可删除: |
| 11 | set | tinyint | 3 | 0 | N | N | 1 | 是否可修改: |
| 12 | get | tinyint | 3 | 0 | N | N | 1 | 是否可查看: |
| 13 | field_add | text | 65535 | 0 | Y | N | 添加字段: | |
| 14 | field_set | text | 65535 | 0 | Y | N | 修改字段: | |
| 15 | field_get | text | 65535 | 0 | Y | N | 查询字段: | |
| 16 | table_nav_name | varchar | 500 | 0 | Y | N | 跨表导航名称: | |
| 17 | table_nav | varchar | 500 | 0 | Y | N | 跨表导航: | |
| 18 | option | text | 65535 | 0 | Y | N | 配置: | |
| 19 | create_time | timestamp | 19 | 0 | N | N | CURRENT_TIMESTAMP | 创建时间: |
| 20 | update_time | timestamp | 19 | 0 | N | N | CURRENT_TIMESTAMP | 更新时间: |
| 编号 | 名称 | 数据类型 | 长度 | 小数位 | 允许空值 | 主键 | 默认值 | 说明 |
| 1 | check_in_information_id | int | 10 | 0 | N | Y | 入住信息ID | |
| 2 | dormitory_number | varchar | 64 | 0 | Y | N | 宿舍编号 | |
| 3 | dormitory_building_number | varchar | 64 | 0 | Y | N | 宿舍楼号 | |
| 4 | dormitory_cover | varchar | 255 | 0 | Y | N | 宿舍封面 | |
| 5 | floor | varchar | 64 | 0 | Y | N | 楼层 | |
| 6 | dormitory_equipment | text | 65535 | 0 | Y | N | 宿舍设备 | |
| 7 | allocation_date | date | 10 | 0 | Y | N | 分配日期 | |
| 8 | student_users | int | 10 | 0 | Y | N | 0 | 学生用户 |
| 9 | number_of_occupants | varchar | 64 | 0 | Y | N | 入住人数 | |
| 10 | create_time | datetime | 19 | 0 | N | N | CURRENT_TIMESTAMP | 创建时间 |
| 11 | update_time | timestamp | 19 | 0 | N | N | CURRENT_TIMESTAMP | 更新时间 |
| 编号 | 名称 | 数据类型 | 长度 | 小数位 | 允许空值 | 主键 | 默认值 | 说明 |
| 1 | collect_id | int | 10 | 0 | N | Y | 收藏ID: | |
| 2 | user_id | int | 10 | 0 | N | N | 0 | 收藏人ID: |
| 3 | source_table | varchar | 255 | 0 | Y | N | 来源表: | |
| 4 | source_field | varchar | 255 | 0 | Y | N | 来源字段: | |
| 5 | source_id | int | 10 | 0 | N | N | 0 | 来源ID: |
| 6 | title | varchar | 255 | 0 | Y | N | 标题: | |
| 7 | img | varchar | 255 | 0 | Y | N | 封面: | |
| 8 | create_time | timestamp | 19 | 0 | N | N | CURRENT_TIMESTAMP | 创建时间: |
| 9 | update_time | timestamp | 19 | 0 | N | N | CURRENT_TIMESTAMP | 更新时间: |
| 编号 | 名称 | 数据类型 | 长度 | 小数位 | 允许空值 | 主键 | 默认值 | 说明 |
| 1 | comment_id | int | 10 | 0 | N | Y | 评论ID: | |
| 2 | user_id | int | 10 | 0 | N | N | 0 | 评论人ID: |
| 3 | reply_to_id | int | 10 | 0 | N | N | 0 | 回复评论ID:空为0 |
| 4 | content | longtext | 2147483647 | 0 | Y | N | 内容: | |
| 5 | nickname | varchar | 255 | 0 | Y | N | 昵称: | |
| 6 | avatar | varchar | 255 | 0 | Y | N | 头像地址:[0,255] | |
| 7 | create_time | timestamp | 19 | 0 | N | N | CURRENT_TIMESTAMP | 创建时间: |
| 8 | update_time | timestamp | 19 | 0 | N | N | CURRENT_TIMESTAMP | 更新时间: |
| 9 | source_table | varchar | 255 | 0 | Y | N | 来源表: | |
| 10 | source_field | varchar | 255 | 0 | Y | N | 来源字段: | |
| 11 | source_id | int | 10 | 0 | N | N | 0 | 来源ID: |
| 编号 | 名称 | 数据类型 | 长度 | 小数位 | 允许空值 | 主键 | 默认值 | 说明 |
| 1 | course_information_id | int | 10 | 0 | N | Y | 课程信息ID | |
| 2 | course_id | varchar | 64 | 0 | N | N | 课程编号 | |
| 3 | course_name | varchar | 64 | 0 | Y | N | 课程名称 | |
| 4 | cover | varchar | 255 | 0 | Y | N | 封面 | |
| 5 | course_type | varchar | 64 | 0 | Y | N | 课程类型 | |
| 6 | credit | varchar | 64 | 0 | Y | N | 学分 | |
| 7 | teacher_users | int | 10 | 0 | Y | N | 0 | 教师用户 |
| 8 | teachers_name | varchar | 64 | 0 | Y | N | 教师姓名 | |
| 9 | course_introduction | longtext | 2147483647 | 0 | Y | N | 课程介绍 | |
| 10 | hits | int | 10 | 0 | N | N | 0 | 点击数 |
| 11 | recommend | int | 10 | 0 | N | N | 0 | 智能推荐 |
| 12 | limit_times | int | 10 | 0 | N | N | 0 | 限制次数 |
| 13 | limit_type | tinyint | 4 | 0 | N | N | 2 | 限制次数类型1-每天次,2-总计次 |
| 14 | create_time | datetime | 19 | 0 | N | N | CURRENT_TIMESTAMP | 创建时间 |
| 15 | update_time | timestamp | 19 | 0 | N | N | CURRENT_TIMESTAMP | 更新时间 |
| 编号 | 名称 | 数据类型 | 长度 | 小数位 | 允许空值 | 主键 | 默认值 | 说明 |
| 1 | course_score_id | int | 10 | 0 | N | Y | 课程分数ID | |
| 2 | course_selection_number | varchar | 64 | 0 | Y | N | 选课编号 | |
| 3 | course_id | varchar | 64 | 0 | Y | N | 课程编号 | |
| 4 | course_name | varchar | 64 | 0 | Y | N | 课程名称 | |
| 5 | cover | varchar | 255 | 0 | Y | N | 封面 | |
| 6 | course_type | varchar | 64 | 0 | Y | N | 课程类型 | |
| 7 | teacher_users | int | 10 | 0 | Y | N | 0 | 教师用户 |
| 8 | teachers_name | varchar | 64 | 0 | Y | N | 教师姓名 | |
| 9 | course_selection_students | int | 10 | 0 | Y | N | 0 | 选课学生 |
| 10 | student_id | varchar | 64 | 0 | Y | N | 学生学号 | |
| 11 | student_name | varchar | 64 | 0 | Y | N | 学生姓名 | |
| 12 | grade_class | varchar | 64 | 0 | Y | N | 年级班级 | |
| 13 | course_score | int | 10 | 0 | Y | N | 0 | 课程分数 |
| 14 | obtaining_credits | int | 10 | 0 | Y | N | 0 | 获得学分 |
| 15 | create_time | datetime | 19 | 0 | N | N | CURRENT_TIMESTAMP | 创建时间 |
| 16 | update_time | timestamp | 19 | 0 | N | N | CURRENT_TIMESTAMP | 更新时间 |
表course_selection_information (选课信息)
| 编号 | 名称 | 数据类型 | 长度 | 小数位 | 允许空值 | 主键 | 默认值 | 说明 |
| 1 | course_selection_information_id | int | 10 | 0 | N | Y | 选课信息ID | |
| 2 | course_selection_number | varchar | 64 | 0 | Y | N | 选课编号 | |
| 3 | course_id | varchar | 64 | 0 | Y | N | 课程编号 | |
| 4 | course_name | varchar | 64 | 0 | Y | N | 课程名称 | |
| 5 | cover | varchar | 255 | 0 | Y | N | 封面 | |
| 6 | course_type | varchar | 64 | 0 | Y | N | 课程类型 | |
| 7 | credit | varchar | 64 | 0 | Y | N | 学分 | |
| 8 | teacher_users | int | 10 | 0 | Y | N | 0 | 教师用户 |
| 9 | teachers_name | varchar | 64 | 0 | Y | N | 教师姓名 | |
| 10 | course_selection_students | int | 10 | 0 | Y | N | 0 | 选课学生 |
| 11 | student_id | varchar | 64 | 0 | Y | N | 学生学号 | |
| 12 | student_name | varchar | 64 | 0 | Y | N | 学生姓名 | |
| 13 | grade_class | varchar | 64 | 0 | Y | N | 年级班级 | |
| 14 | examine_state | varchar | 16 | 0 | N | N | 未审核 | 审核状态 |
| 15 | examine_reply | varchar | 16 | 0 | Y | N | 审核回复 | |
| 16 | user_id | int | 10 | 0 | N | N | 0 | 用户ID |
| 17 | create_time | datetime | 19 | 0 | N | N | CURRENT_TIMESTAMP | 创建时间 |
| 18 | update_time | timestamp | 19 | 0 | N | N | CURRENT_TIMESTAMP | 更新时间 |
| 编号 | 名称 | 数据类型 | 长度 | 小数位 | 允许空值 | 主键 | 默认值 | 说明 |
| 1 | course_type_id | int | 10 | 0 | N | Y | 课程类型ID | |
| 2 | course_type | varchar | 64 | 0 | Y | N | 课程类型 | |
| 3 | create_time | datetime | 19 | 0 | N | N | CURRENT_TIMESTAMP | 创建时间 |
| 4 | update_time | timestamp | 19 | 0 | N | N | CURRENT_TIMESTAMP | 更新时间 |
| 编号 | 名称 | 数据类型 | 长度 | 小数位 | 允许空值 | 主键 | 默认值 | 说明 |
| 1 | dormitory_information_id | int | 10 | 0 | N | Y | 宿舍信息ID | |
| 2 | dormitory_number | varchar | 64 | 0 | N | N | 宿舍编号 | |
| 3 | dormitory_building_number | varchar | 64 | 0 | Y | N | 宿舍楼号 | |
| 4 | dormitory_cover | varchar | 255 | 0 | Y | N | 宿舍封面 | |
| 5 | floor | varchar | 64 | 0 | Y | N | 楼层 | |
| 6 | empty_beds | int | 10 | 0 | Y | N | 0 | 空床位 |
| 7 | dormitory_equipment | text | 65535 | 0 | Y | N | 宿舍设备 | |
| 8 | hits | int | 10 | 0 | N | N | 0 | 点击数 |
| 9 | create_time | datetime | 19 | 0 | N | N | CURRENT_TIMESTAMP | 创建时间 |
| 10 | update_time | timestamp | 19 | 0 | N | N | CURRENT_TIMESTAMP | 更新时间 |
表entry_and_exit_registration (出入登记)
| 编号 | 名称 | 数据类型 | 长度 | 小数位 | 允许空值 | 主键 | 默认值 | 说明 |
| 1 | entry_and_exit_registration_id | int | 10 | 0 | N | Y | 出入登记ID | |
| 2 | entering_and_exiting_students | int | 10 | 0 | Y | N | 0 | 出入学生 |
| 3 | student_id | varchar | 64 | 0 | Y | N | 学生学号 | |
| 4 | student_name | varchar | 64 | 0 | Y | N | 学生姓名 | |
| 5 | grade_class | varchar | 64 | 0 | Y | N | 年级班级 | |
| 6 | registration_date | date | 10 | 0 | Y | N | 登记日期 | |
| 7 | type_of_entry_and_exit | varchar | 64 | 0 | Y | N | 出入类型 | |
| 8 | entry_and_exit_description | text | 65535 | 0 | Y | N | 出入描述 | |
| 9 | create_time | datetime | 19 | 0 | N | N | CURRENT_TIMESTAMP | 创建时间 |
| 10 | update_time | timestamp | 19 | 0 | N | N | CURRENT_TIMESTAMP | 更新时间 |
| 编号 | 名称 | 数据类型 | 长度 | 小数位 | 允许空值 | 主键 | 默认值 | 说明 |
| 1 | hits_id | int | 10 | 0 | N | Y | 点赞ID: | |
| 2 | user_id | int | 10 | 0 | N | N | 0 | 点赞人: |
| 3 | create_time | timestamp | 19 | 0 | N | N | CURRENT_TIMESTAMP | 创建时间: |
| 4 | update_time | timestamp | 19 | 0 | N | N | CURRENT_TIMESTAMP | 更新时间: |
| 5 | source_table | varchar | 255 | 0 | Y | N | 来源表: | |
| 6 | source_field | varchar | 255 | 0 | Y | N | 来源字段: | |
| 7 | source_id | int | 10 | 0 | N | N | 0 | 来源ID: |
| 编号 | 名称 | 数据类型 | 长度 | 小数位 | 允许空值 | 主键 | 默认值 | 说明 |
| 1 | notice_id | mediumint | 8 | 0 | N | Y | 公告id: | |
| 2 | title | varchar | 125 | 0 | N | N | 标题: | |
| 3 | content | longtext | 2147483647 | 0 | Y | N | 正文: | |
| 4 | create_time | timestamp | 19 | 0 | N | N | CURRENT_TIMESTAMP | 创建时间: |
| 5 | update_time | timestamp | 19 | 0 | N | N | CURRENT_TIMESTAMP | 更新时间: |
| 编号 | 名称 | 数据类型 | 长度 | 小数位 | 允许空值 | 主键 | 默认值 | 说明 |
| 1 | praise_id | int | 10 | 0 | N | Y | 点赞ID: | |
| 2 | user_id | int | 10 | 0 | N | N | 0 | 点赞人: |
| 3 | create_time | timestamp | 19 | 0 | N | N | CURRENT_TIMESTAMP | 创建时间: |
| 4 | update_time | timestamp | 19 | 0 | N | N | CURRENT_TIMESTAMP | 更新时间: |
| 5 | source_table | varchar | 255 | 0 | Y | N | 来源表: | |
| 6 | source_field | varchar | 255 | 0 | Y | N | 来源字段: | |
| 7 | source_id | int | 10 | 0 | N | N | 0 | 来源ID: |
| 8 | status | bit | 1 | 0 | N | N | 1 | 点赞状态:1为点赞,0已取消 |
| 编号 | 名称 | 数据类型 | 长度 | 小数位 | 允许空值 | 主键 | 默认值 | 说明 |
| 1 | repair_information_id | int | 10 | 0 | N | Y | 报修信息ID | |
| 2 | repair_number | varchar | 64 | 0 | Y | N | 报修编号 | |
| 3 | dormitory_number | varchar | 64 | 0 | Y | N | 宿舍编号 | |
| 4 | dormitory_building_number | varchar | 64 | 0 | Y | N | 宿舍楼号 | |
| 5 | floor | varchar | 64 | 0 | Y | N | 楼层 | |
| 6 | dormitory_equipment | text | 65535 | 0 | Y | N | 宿舍设备 | |
| 7 | student_users | int | 10 | 0 | Y | N | 0 | 学生用户 |
| 8 | repair_date | date | 10 | 0 | Y | N | 报修日期 | |
| 9 | screenshot_of_repair_request | varchar | 255 | 0 | Y | N | 报修截图 | |
| 10 | repair_content | text | 65535 | 0 | Y | N | 报修内容 | |
| 11 | examine_state | varchar | 16 | 0 | N | N | 未审核 | 审核状态 |
| 12 | examine_reply | varchar | 16 | 0 | Y | N | 审核回复 | |
| 13 | create_time | datetime | 19 | 0 | N | N | CURRENT_TIMESTAMP | 创建时间 |
| 14 | update_time | timestamp | 19 | 0 | N | N | CURRENT_TIMESTAMP | 更新时间 |
表reward_and_punishment_information (奖惩信息)
| 编号 | 名称 | 数据类型 | 长度 | 小数位 | 允许空值 | 主键 | 默认值 | 说明 |
| 1 | reward_and_punishment_information_id | int | 10 | 0 | N | Y | 奖惩信息ID | |
| 2 | title_of_rewards_and_punishments | varchar | 64 | 0 | Y | N | 奖惩标题 | |
| 3 | classification_of_rewards_and_punishments | varchar | 64 | 0 | Y | N | 奖惩分类 | |
| 4 | affiliated_college | varchar | 64 | 0 | Y | N | 所属学院 | |
| 5 | cover | varchar | 255 | 0 | Y | N | 封面 | |
| 6 | student_id | varchar | 64 | 0 | Y | N | 学生学号 | |
| 7 | grade_class | varchar | 64 | 0 | Y | N | 年级班级 | |
| 8 | student_name | varchar | 64 | 0 | Y | N | 学生姓名 | |
| 9 | announcement_time | date | 10 | 0 | Y | N | 公布时间 | |
| 10 | announcement_content | longtext | 2147483647 | 0 | Y | N | 公布内容 | |
| 11 | hits | int | 10 | 0 | N | N | 0 | 点击数 |
| 12 | create_time | datetime | 19 | 0 | N | N | CURRENT_TIMESTAMP | 创建时间 |
| 13 | update_time | timestamp | 19 | 0 | N | N | CURRENT_TIMESTAMP | 更新时间 |
| 编号 | 名称 | 数据类型 | 长度 | 小数位 | 允许空值 | 主键 | 默认值 | 说明 |
| 1 | slides_id | int | 10 | 0 | N | Y | 轮播图ID: | |
| 2 | title | varchar | 64 | 0 | Y | N | 标题: | |
| 3 | content | varchar | 255 | 0 | Y | N | 内容: | |
| 4 | url | varchar | 255 | 0 | Y | N | 链接: | |
| 5 | img | varchar | 255 | 0 | Y | N | 轮播图: | |
| 6 | hits | int | 10 | 0 | N | N | 0 | 点击量: |
| 7 | create_time | timestamp | 19 | 0 | N | N | CURRENT_TIMESTAMP | 创建时间: |
| 8 | update_time | timestamp | 19 | 0 | N | N | CURRENT_TIMESTAMP | 更新时间: |
| 编号 | 名称 | 数据类型 | 长度 | 小数位 | 允许空值 | 主键 | 默认值 | 说明 |
| 1 | student_users_id | int | 10 | 0 | N | Y | 学生用户ID | |
| 2 | student_id | varchar | 64 | 0 | N | N | 学生学号 | |
| 3 | student_name | varchar | 64 | 0 | Y | N | 学生姓名 | |
| 4 | grade_class | varchar | 64 | 0 | Y | N | 年级班级 | |
| 5 | examine_state | varchar | 16 | 0 | N | N | 已通过 | 审核状态 |
| 6 | user_id | int | 10 | 0 | N | N | 0 | 用户ID |
| 7 | create_time | datetime | 19 | 0 | N | N | CURRENT_TIMESTAMP | 创建时间 |
| 8 | update_time | timestamp | 19 | 0 | N | N | CURRENT_TIMESTAMP | 更新时间 |
| 编号 | 名称 | 数据类型 | 长度 | 小数位 | 允许空值 | 主键 | 默认值 | 说明 |
| 1 | teacher_users_id | int | 10 | 0 | N | Y | 教师用户ID | |
| 2 | teacher_id | varchar | 64 | 0 | Y | N | 教师工号 | |
| 3 | teachers_name | varchar | 64 | 0 | Y | N | 教师姓名 | |
| 4 | teachers_mobile_phone | varchar | 16 | 0 | Y | N | 教师手机 | |
| 5 | examine_state | varchar | 16 | 0 | N | N | 已通过 | 审核状态 |
| 6 | user_id | int | 10 | 0 | N | N | 0 | 用户ID |
| 7 | create_time | datetime | 19 | 0 | N | N | CURRENT_TIMESTAMP | 创建时间 |
| 8 | update_time | timestamp | 19 | 0 | N | N | CURRENT_TIMESTAMP | 更新时间 |
| 编号 | 名称 | 数据类型 | 长度 | 小数位 | 允许空值 | 主键 | 默认值 | 说明 |
| 1 | upload_id | int | 10 | 0 | N | Y | 上传ID | |
| 2 | name | varchar | 64 | 0 | Y | N | 文件名 | |
| 3 | path | varchar | 255 | 0 | Y | N | 访问路径 | |
| 4 | file | varchar | 255 | 0 | Y | N | 文件路径 | |
| 5 | display | varchar | 255 | 0 | Y | N | 显示顺序 | |
| 6 | father_id | int | 10 | 0 | Y | N | 0 | 父级ID |
| 7 | dir | varchar | 255 | 0 | Y | N | 文件夹 | |
| 8 | type | varchar | 32 | 0 | Y | N | 文件类型 |
| 编号 | 名称 | 数据类型 | 长度 | 小数位 | 允许空值 | 主键 | 默认值 | 说明 |
| 1 | user_id | mediumint | 8 | 0 | N | Y | 用户ID:[0,8388607]用户获取其他与用户相关的数据 | |
| 2 | state | smallint | 5 | 0 | N | N | 1 | 账户状态:[0,10](1可用|2异常|3已冻结|4已注销) |
| 3 | user_group | varchar | 32 | 0 | Y | N | 所在用户组:[0,32767]决定用户身份和权限 | |
| 4 | login_time | timestamp | 19 | 0 | N | N | CURRENT_TIMESTAMP | 上次登录时间: |
| 5 | phone | varchar | 11 | 0 | Y | N | 手机号码:[0,11]用户的手机号码,用于找回密码时或登录时 | |
| 6 | phone_state | smallint | 5 | 0 | N | N | 0 | 手机认证:[0,1](0未认证|1审核中|2已认证) |
| 7 | username | varchar | 16 | 0 | N | N | 用户名:[0,16]用户登录时所用的账户名称 | |
| 8 | nickname | varchar | 16 | 0 | Y | N | 昵称:[0,16] | |
| 9 | password | varchar | 64 | 0 | N | N | 密码:[0,32]用户登录所需的密码,由6-16位数字或英文组成 | |
| 10 | | varchar | 64 | 0 | Y | N | 邮箱:[0,64]用户的邮箱,用于找回密码时或登录时 | |
| 11 | email_state | smallint | 5 | 0 | N | N | 0 | 邮箱认证:[0,1](0未认证|1审核中|2已认证) |
| 12 | avatar | varchar | 255 | 0 | Y | N | 头像地址:[0,255] | |
| 13 | open_id | varchar | 255 | 0 | Y | N | 针对获取用户信息字段 | |
| 14 | create_time | timestamp | 19 | 0 | N | N | CURRENT_TIMESTAMP | 创建时间: |
| 15 | vip_level | varchar | 255 | 0 | Y | N | 会员等级 | |
| 16 | vip_discount | double | 11 | 2 | Y | N | 0.00 | 会员折扣 |
| 编号 | 名称 | 数据类型 | 长度 | 小数位 | 允许空值 | 主键 | 默认值 | 说明 |
| 1 | group_id | mediumint | 8 | 0 | N | Y | 用户组ID:[0,8388607] | |
| 2 | display | smallint | 5 | 0 | N | N | 100 | 显示顺序:[0,1000] |
| 3 | name | varchar | 16 | 0 | N | N | 名称:[0,16] | |
| 4 | description | varchar | 255 | 0 | Y | N | 描述:[0,255]描述该用户组的特点或权限范围 | |
| 5 | source_table | varchar | 255 | 0 | Y | N | 来源表: | |
| 6 | source_field | varchar | 255 | 0 | Y | N | 来源字段: | |
| 7 | source_id | int | 10 | 0 | N | N | 0 | 来源ID: |
| 8 | register | smallint | 5 | 0 | Y | N | 0 | 注册位置: |
| 9 | create_time | timestamp | 19 | 0 | N | N | CURRENT_TIMESTAMP | 创建时间: |
| 10 | update_time | timestamp | 19 | 0 | N | N | CURRENT_TIMESTAMP | 更新时间: |
4.1用户功能模块
4.1.1 首页界面
当进入springboot学生信息管理系统的时候,首先映入眼帘的是系统的导航栏,其主界面展示如下图所示。
图4.1 首页界面图
管理员、教师用户和学生用户在登录界面输入账号+密码,点击“登录”按钮,系统在用户数据库表中会对管理员、教师用户和学生用户的账号进行匹配,账号+密码正确的话,就会登录到系统中各个用户的主管理界面,否则提示对应的信息,返回到登录的界面,其界面展示如下图所示。
图4.2 登录界面图
注册模块为学生用户注册界面,教师用户由管理员添加,当学生想要进行学生相关信息的查询管理的时候,就必须进行登录,如果没有账号的话,在登录界面,点击“注册”按钮就会跳转到注册的界面,根据提示填写好注册信息,添加提交,注册的信息在数据库中就添加完成了,然后再输入填写好的账号和密码进行登录,其界面展示如下图所示。
图4.3 学生用户注册界面图
点击“奖惩信息”这个按钮可以查看到自己的奖惩信息,支持通过奖惩标题、奖惩分类或者学生姓名进行查询。界面如下图所示。
图4.4 奖惩信息模块界面图
点击“课程信息”这个菜单,可以查看到系统中所有添加的课程信息,支持通过课程名称对课程信息进行查询,并进行选课、查看课程分数。界面如下图所示。
图4.5 课程信息界面图
点击“出入登记”这个按钮可以申请出入登记,可以进行增删改查。界面如下图所示。
图4.6 出入登记界面图
点击“个人中心”这个按钮可以查看到自己个人首页、选课信息、课程分数、入住信息、出入登记等信息,并进行报修申请。界面如下图所示。
图4.7 个人中心界面图
4.2教师用户功能模块
教师用户可以在后台首页查看奖惩信息、课程分数、宿舍信息等数据统计。界面如下图所示。
图4.8 教师用户后台首页界面图
点击“课程信息管理”这个菜单,可以查看到自己的课程信息,支持通过课程名称对课程信息进行查询,如果想要了解某一课程的详细信息,点击后面的“详情”会进入详情界面。界面如下图所示。
图4.9 教师用户课程信息管理界面图
点击“选课信息管理”这个按钮可以查看到选择自己课程的学生信息,支持通过课程名称或者学生姓名进行查询选课信息,可以进行增删改查操作,对限制次数、学分和课程分数进行管理录入。界面如下图所示。
图4.10 教师用户选课信息管理界面图
点击“课程分数管理”这个按钮可以查看到所有参与自己课程的信息,并对课程分数和获得学分进行增删改查操作。界面如下图所示。
图4.11 课程分数管理界面图
4.3管理员功能模块
管理员可以对系统中所有的用户角色进行管控,包含了管理员、学生以及教师这三种角色,可以对其进行增删改查操作。这里以教师用户为例,界面如下图所示。
图4.12 系统用户界面图
点击“奖惩信息管理”这个按钮可以对学生发布奖惩信息,并进行增删改查操作。界面如下图4.3所示。
图4.13 管理员奖惩信息管理界面图
点击“宿舍信息管理”这个按钮可以查看到所有宿舍信息包括宿舍楼号、宿舍封面、楼层、宿舍设备、分配学生等信息并进行增删改查操作。界面如下图所示。
图4.14 管理员宿舍信息管理界面图
点击“报修信息”这个按钮可以查看到学生提交的宿舍报修信息,并进行审核和回复。界面如下图所示。
图4.15管理员报修信息界面图
点击“公告信息管理”这个菜单,可以查看到系统中所有添加的公告信息信息,支持通过标题对公告信息信息进行查询,只有管理员用户可以添加新的公告信息,点击“添加”按钮,根据提示输入公告信息信息,点击“提交”按钮,新的公告信息信息就在系统中显示出来了,也可以对添加的公告信息信息进行删除。界面如下图所示。
图4.16 管理员公告信息管理界面图
5.1测试的目的
通过前面章节的介绍,我们可以看到本学生信息管理系统已经完成了,但是能不能投入使用还是未知,因为在每个项目正式使用之前必须对开发的项目进行测试,如果不进行测试一旦投入使用可能会出现很多未可知的问题,比如使用人数太多导致系统瘫痪,比如某一功能存在bug信息填写错误等等,这些错误将给使用者带来很多的困扰,甚至造成更大的损失,因此测试是项目投入使用的最后一步,为用户提供一个运行顺畅、完美的项目也就是我们进行最后测试的目的。
5.2系统部分测试
用户登录功能测试:
表5.1 用户登录功能测试表
| 测试名称 | 测试功能 | 操作过程 | 预期结果 | 测试结果 |
| 用户登录模块测试 | 用户登录成功的情况 | 点击前登录界面输入账号和密码分别输入admin和admin后点击“登录”按钮。 | 登录成功并调整到用户界面 | 正确 |
健康申报信息添加功能测试:
表5.2 健康申报信息添加功能测试表
| 测试名称 | 测试功能 | 操作过程 | 预期结果 | 测试结果 |
| 健康申报添加模块测试 | 健康申报添加成功的情况 | 在健康申报的页面中将点击添加,输入健康申报关信息,输入正确的信息后然后点击“提交”按钮。 | 提示添加成功 | 正确 |
| 健康申报添加模块测试 | 健康申报添加失败的情况 | 在健康申报页面中不填写的体温、健康码信息,其他信息正常输入“提交”按钮。 | 提示“添加失败,信息不能为空” | 正确 |
查询课程分数信息功能模块测试:
表5.3 查询课程分数信息功能测试表
| 测试名称 | 测试功能 | 操作过程 | 预期结果 | 测试结果 |
| 查询课程分数信息功能测试 | 查询成功的情况 | 在课程分数界面输入课程名称或者考试名称进行查询 | 查询成功 | 正确 |
出入登记信息添加功能测试:
表5.4 出入登记添加功能测试表
| 测试名称 | 测试功能 | 操作过程 | 预期结果 | 测试结果 |
| 出入登记添加模块测试 | 出入登记添加成功的情况 | 在出入登记的页面中将点击添加,输入课程相关信息,输入正确的信息后然后点击“提交”按钮。 | 提示添加成功 | 正确 |
| 出入登记添加模块测试 | 出入登记添加失败的情况 | 在出入登记页面中不填写的请假时间,其他信息正常输入“提交”按钮。 | 提示“添加失败,信息不能为空” | 正确 |
5.3系统测试结果
通过编写学生信息管理系统的测试用例,已经检测完毕用户的登录模块、健康申报信息添加模块、查询课程分数模块、出入登记添加模块的功能测试,在对以上功能得测试过程中,发现了系统中的很多漏送并进行了完善,经过多人在线进行测试,系统完全可以正常运行,当然在后期的维护中系统将不断完善。
在开发本学生信息管理系统之前我胸有成竹,觉得很简单,但在实际的开发中我发现了自身的很多问题,许多编程思想和方法都还没有掌握牢靠,比如Bootsatrp、Jquery、AJAX 、Spring、SpringMVC、mybeatis等许多Java Web开发技术,通过开发这个学生信息管理系统我成长了很多,懂得了做什么事情都要脚踏实地,不能眼高手低,在本次学生信息管理系统的开发中我逐渐掌握逐渐熟悉的技术。
本次学生信息管理系统的开发中我还学会了例如良好的编程思想和完善的规划思想。在着手编程之前需要罗列出程序框架的大概,脑海中构建出程序的主题框架。做好这一步我们才能胸有成竹的经行开发项目。当设计框架了熟于心之后,需要思考本次编程所需的主要知识点和技术点,并充分学习。如此一来项目的开发才能循序渐进、如丝般顺滑,长久以往就能养成良好的开发习惯。一个程序好不好还要看出的bug多不多,如果在项目完成前做好bug的查验与预防可能发生的事故才能保证程序的稳定长久性运行。如果项目在完工后出现各种问题自己,那么在进入社会后,不仅会给公司团队带来麻烦和增加不必要的工作,还会导致客户流失,公司对自己的评价下降。
在本次项目中我也暴露了诸多问题。对于Java的编程知识有所欠缺,环境配置和算法上出现诸多问题,时常导致项目运行出错,或者目标的实现有问题。或者实现想法时算法未优化,使得代码冗长,程序运行不顺畅。
[1]石雨昕,关家兴,邹博华等.基于SpringBoot微服务架构设计与实现实验室开放课题管理系统[J].实验室检测,2024,2(01):101-106.
[2]吴伶琳.基于SpringBoot的客户关系管理系统设计与实现[J].无线互联科技,2023,20(24):60-62.
[3]吴昊,张丹.基于SpringBoot框架的大学生网上兼职系统设计与实现[J].电脑知识与技术,2023,19(35):68-72.DOI:10.14004/j.cnki.ckt.2023.1860.
[4]孙成,闫晓莉.高校大学生竞赛信息管理系统的建设与分析[J].电脑知识与技术,2023,19(35):169-171+174.DOI:10.14004/j.cnki.ckt.2023.1839.
[5]姜一波.基于SpringBoot+Vue的在线考试系统设计与实现[J].无线互联科技,2023,20(23):68-71.
[6]黄赛英.基于Springboot的医院档案管理系统设计[J].集成电路应用,2023,40(11):384-385.DOI:10.19339/j.issn.1674-2583.2023.11.176.
[7]戴建成,王华,范玉婷.基于SpringBoot+VUE的高校廉政档案管理系统设计与实现[J].产业与科技论坛,2023,22(21):58-60.
[8]黄永芳,郭永刚,李峰.基于SpringBoot的藏东南滑坡灾害管理系统设计与实现[J].科学技术创新,2023,(24):100-103.
[9]林圣峰,姚锦江,林涛等.基于SpringBoot的高校实验室管理系统设计[J].无线互联科技,2023,20(18):80-82.
[10]杨志俊,侯江华.基于SpringBoot的智慧养老系统设计[J].无线互联科技,2023,20(17):87-89.
[11]谭晓东.高校学生信息管理系统建设方案研究——以上海民航职业技术学院为例[J].办公室业务,2023,(04):115-116.
[12]段瑞.中职学生综合素质评价信息管理系统的构建及初步成效[J].教育传播与技术,2022,(06):92-95.
[13]Yang Y .Design and Implementation of Student Information Management System Based on Springboot[J].Advances in Computer, Signals and Systems,2022,6(6):
[14]金翠荣.学生信息管理系统开发与设计[J].电脑编程技巧与维护,2022,(03):65-67.DOI:10.16184/j.cnki.comprg.2022.03.029.
[15]孙雨轩,于潇潇,刘萱等.学生信息管理系统[J].数字通信世界,2022,(01):135-137.
[16]Hejing W .Commerce Middle Office Management System Based on Springboot[J].International Journal of Advanced Network, Monitoring and Controls,2022,7(2):32-45.
[17]Cheng F .Talent Recruitment Management System for Small and Micro Enterprises Based on Springboot Framework[J].Advances in Educational Technology and Psychology,2021,5(2):
[18]Chen G ,Xu J .Design and implementation of efficient Learning platform based on SpringBoot Framework[J].Journal of Electronics and Information Science,2020,6(1):
[19]Chen J ,Jian C ,Hailan P .Design of Man Hour Management Information System on SpringBoot Framework[J].Journal of Physics: Conference Series,2020,1646(1):012136-.
[20]He M ,Lv S .Research on Civil Aircraft Structural Strength Material Performance Database Based on SpringBoot[C]//Advanced Science and Industry Research Center.Proceedings of 2020 4th International Conference on Electrical,Automation and Mechanical Engineering(EAME2020).School of Software, Northwestern Polytechnical University;Science and Technology of UAV Laboratory, Northwestern Polytechnical University;,2020:6.DOI:10.26914/c.cnkihy.2020.057541.
[21]Ji K ,Chen X ,Qin A , et al.Design and Implementation of Teaching Quality Evaluation System Based on SpringBoot[C]//西南石油大学(Southwest Petroleum University).第七届计算与信息科学国际学术会议论文集.Network and Information Center,Southwest Petroleum University;School of Computer Science,Southwest Petroleum University;,2019:9.
致 谢
至此论文结束,感谢您的阅读。在此我要特别的感谢我的导师,虽然我在实习期间很忙,论文撰写的时候经常是停停改改,但是我的导师依旧十分的负责,时不时的询问我的任务进展情况,跟进我的论文进度,在指导老师的帮助下,我逐步完成了自己的论文和程序,从导师身上也学习到很多知识和经验,这些知识和经验令我受益匪浅。同时我也从导师身上看到了自己的不足,不论是在技术层面上还是在对待工作的态度上,导师如同明镜一般照出了我的缺点我的不足。此外,我还要感谢在我实习期间在论文和程序上帮助过我的同学和社会人士,此前我对于springboot框架方面的一些知识还不了解,是他们在我编写程序过程中给了我很多的启发和感想,也帮助了我对于程序的调试和检测。没有他们我是不能顺利完成本次毕业设计的。至此,我的毕业设计就花上了一个圆满的句号了。
免费领取项目源码,请关注❥点赞收藏并私信博主,谢谢
免费领取项目源码,请关注❥点赞收藏并私信博主,谢谢
SpringBoot学生信息管理系统
12万+

被折叠的 条评论
为什么被折叠?



