研究生招生面试在高校招生中扮演着至关重要的角色,传统研究生面试管理方式存在着信息管理不便、流程冗长、效率低下等问题,为了提高研究生面试管理的效率和质量,开发基于Spring Boot的研究生面试系统小程序具有重要意义。该系统将通过系统化管理面试信息、面试申请和问题留言反馈交流等功能,提高面试管理的效率;为面试者和面试官提供更好的面试管理工具,提升面试质量;优化面试流程,规范面试环节,减少冗长的手续和流程;整合管理资源,便于用户查看和查询各类新闻资讯和通知公告;同时,系统还将提供统计分析功能,对面试数据进行深入统计和分析,为研究生面试工作提供决策支持和数据参考,提高研究生面试工作的效益。因此,使用Spring Boot技术研究和开发的研究生面试系统小程序将在研究生面试工作中发挥重要作用,具有重要的实际意义和应用价值。
关键词:springboot;研究生面试系统小程序;MySQL;微信小程序
The graduate recruitment interview plays a crucial role in college enrollment. Traditional graduate interview management methods have problems such as inconvenient information management, lengthy processes, and low efficiency. In order to improve the efficiency and quality of graduate interview management, it is of great significance to develop a graduate interview system mini program based on Spring Boot. The system will improve the efficiency of interview management through systematic management of interview information, interview applications, and feedback and communication of questions; Provide better interview management tools for interviewees and interviewers to improve interview quality; Optimize the interview process, standardize the interview process, and reduce lengthy procedures and procedures; Integrate management resources to facilitate users to view and query various news and announcements; At the same time, the system will also provide statistical analysis functions to conduct in-depth statistics and analysis of interview data, providing decision support and data reference for graduate interview work, and improving the efficiency of graduate interview work. Therefore, the research and development of a graduate interview system mini program using Spring Boot technology will play an important role in graduate interview work, with important practical significance and application value.
Keywords: springboot; Graduate Interview System Mini Program; MySQL; WeChat Mini Program
目录
研究生招生面试在高校招生中扮演着至关重要的角色,传统面试管理方式存在着信息管理不便、流程冗长、效率低下等问题,为了提高研究生面试管理的效率和质量,研究生面试系统小程序的设计与实现是必然的。
研究生面试系统小程序使用Java开发技术,通过springboot作为框架,和结合微信小程序,并采用MySQL作为数据存储的技术选择,并说明了各个模块的功能和关系,提供了一个高效便捷且可移动的研究生面试信息获取、面试申请及交流的平台和工具,研究并实现了包括但不限于首页(轮播图、问题交流、面试信息、通知公告、新闻资讯、面试信息推荐)、新闻资讯、我的(基本信息、收藏、面试申请)等功能。通过研究生面试系统小程序的研究,有助于简化研究生面试管理的流程,提供搜索、推荐和浏览面试信息的渠道,实现在线申请面试,和进行问题反馈交流,满足用户需求,提高用户满意度,增强交流交互。
使用springboot技术开发研究生面试系统小程序具有重要意义。该系统将通过系统化管理面试信息、面试申请和问题留言反馈交流等功能,通过该系统能够提高面试管理的效率,通过系统化管理面试信息、面试申请和留言等功能,可以减少手动操作带来的错误和时间消耗,提高面试管理的效率;为面试者和面试官提供更好的面试管理工具,有利于用户进行问题交流,从而提升面试的质量;并且能够优化和简化面试流程,规范面试环节,减少冗长的手续和流程;该系统还能够整合和管理资源及信息,便于用户搜索和浏览各类新闻资讯、通知公告和面试信息;同时,系统还将提供统计分析功能,对包括面试信息、面试信息等面试数据,进行收集管理,并深入统计和分析,为研究生面试工作提供决策支持和数据参考,提高研究生面试工作的效益。使用Spring Boot技术研究和开发的研究生面试系统小程序将在研究生面试工作中发挥重要作用,具有重要的实际意义和应用价值。
论文将分层次经行编排,除去论文摘要致谢文献参考部分,正文部分还会对系统需求做出分析,以及阐述大体的设计和实现的功能,最后罗列部分调测记录,论文主要架构如下:
第一章:引言。第一章主要介绍了课题的研究背景和意义本文与主要工作。
第二章:系统需求分析。主要从系统的用户、功能等方面进行需求分析。
第三章:系统设计。主要对系统框架、系统功能模块、数据库进行功能设计。
第四章:系统实现。主要介绍了系统框架搭建、系统界面的实现。
第五章:系统测试。主要对系统的部分界面进行测试并对主要功能进行测试
第六章:总结。
研究生面试系统小程序的设计与实现对于所使用的计算机与手机没有什么硬性的要求,计算机只要可以正常的使用进行代码的编写及页面设计就可行,主要是对于服务器有些要求,对于平台搭建完成要上传的服务器是有一定的要求的,服务器必须选择安全性比较高的,然后就是在打开系统必须顺畅,不能停顿太长时间;且需性价比高;安全性高。该系统使用springboot技术结合小程序进行开发,目前springboot也是很多用户选择的框架之一,使系统的可扩展性和维护性更佳,减少Java配置代码,简化编程代码。同时,手机微信小程序平台是目前全球最主流的移动操作系统之一,具有广泛的用户群体和成熟的开发工具和资源。因此,技术可行性没有问题。
在开发研究生面试系统小程序中所使用的开发软件像IDEA开发工具、Tomcat服务器、MySQL数据库、微信开发者工具、Photoshop图片处理软件等,这些都是开源免费的,这些环境在学校都进行了系统的学习,自己能够独立操作完成,不需要额外花费,而且系统的开发工具从网上都可以直接下载,因此,经济可行性没有问题。
基于微信小程序的研究生面试系统小程序的设计与实现,参考了很多类似系统的成功案例,对它们的操作界面以及功能需求都进行了系统的分析,将众多案例结合在一起,突出以人为本简化操作,使得系统的开发更高效和稳定,具有便捷、移动、安全、友好的特点,也体现出来该系统的的现代化和规范化。用户可以轻松的进行学习,其系统主要特点就是易操作和易管理,所以具有基本计算机知识和手机操作的人都会操作本项目。因此,操作可行性也没有问题。
通过对研究生面试系统小程序的需求分析,该系统主要分为普通用户和管理员两大功能模块。具体如下:
普通用户模块:
- 注册登录:游客可以通过注册成为系统用户,使用账号密码可进行登录,使用系统功能。
- 首页:可查看轮播图、问题交流、面试信息、通知公告、新闻资讯、面试信息推荐和其他系统功能。例如:
- 点击“问题交流”,可查看自己的问题交流信息,支持标题搜索,可点击查看详情并可点击发布内容(标题、用户名、留言内容);
- 点击“面试信息”,可查看所有面试信息,支持面试名称、面试类型搜索和点赞数、点击数、发布时间搜索,可点击查看详情(面试时间、面试图片、面试名称、面试类型、面试地点、相关材料、面试名单),进行点赞、收藏和评论,并可点击面试,提交面试申请信息(普通用户、用户姓名、面试名称、面试类型、面试时间、面试地点);
- 点击“通知公告”,可查看包括关于我们、联系方式、网站介绍等管理员发布的所有通知公告,点击可查看详情。
- 新闻资讯:可查看管理员发布的所有新闻资讯信息,支持搜索文章,和推荐文章,点击可查看详情,进行点赞、收藏和评论。
- 我的:可对基本信息、收藏、面试申请等信息进行管控。具体如下:
- 点击“基本信息”,可对个人信息进行管控,包括修改密码和修改资料(头像、昵称、邮箱、用户姓名、用户性别、联系电话等);
- 点击“收藏”,可查看自己的收藏信息,包括面试信息、问题交流、新闻资讯、等信息,可进行增删除操作;
- 点击“面试申请”,可查看自己的面试申请信息,进行查询操作,支持用户姓名、面试名称、面试类型搜索,可点击查看详情(普通用户、用户姓名、面试名称、面试类型、面试时间、面试地点)。
管理员模块:
- 登录:管理员账号密码由系统生成,可使用账号密码可进行登录,使用系统功能。
- 后台首页:可查看面试信息统计、面试申请统计等信息数据分析图表。
- 系统用户:可对普通用户和管理员进行管控,包括进行增删改查操作,点击可查看详情。
- 面试类型管理:可查看所有面试类型信息,进行增改删查操作,支持面试类型搜索,可点击查看详情。
- 面试信息管理:可查看所有面试信息信息,进行增改删查操作,支持面试名称、面试类型搜索,可点击查看详情(面试时间、面试图片、面试名称、面试类型、面试地点、相关材料、面试名单)和查看评论,并可点击面试操作。
- 面试申请管理:可查看所有面试信息,进行查询和删除操作,支持用户姓名、面试名称、面试类型搜索,可点击查看详情(普通用户、用户姓名、面试名称、面试类型、面试时间、面试地点)。
- 系统管理:可对首页的轮播图进行管理,进行增删改查操作,支持标题搜索,可点击查看详情。
- 留言管理:可查看所有问题交流信息,进行增改删查操作,支持标题、昵称搜索,可点击查看详情,和点击回复,填写并提交回复信息。
- 通知公告管理:可对通知公告进行管理,进行增删改查操作,支持标题搜索,可点击查看详情。
- 资源管理:可对新闻资讯和资讯分类进行管理,进行增删改查操作,新闻资讯支持标题、标签、分类搜索,可点击查看详情(封面图、标题、分类、标签、描述、正文)和查看评论;资讯分类支持类型名称搜索,点击可查看详情。
研究生面试系统小程序的非功能性需求比如研究生面试系统小程序的安全性怎么样,可靠性怎么样,性能怎么样,可拓展性怎么样等。具体可以表示在如下3-1表格中:
表2.1 研究生面试系统小程序非功能需求表
| 安全性 | 主要指研究生面试系统小程序数据库的安装,数据库的使用和密码的设定必须合乎规范。 |
| 可靠性 | 可靠性是指研究生面试系统小程序能够安装用户的指示进行操作,经过测试,可靠性90%以上。 |
| 性能 | 性能是影响研究生面试系统小程序占据市场的必要条件,所以性能最好要佳才好。 |
| 可扩展性 | 比如数据库预留多个属性,比如接口的使用等确保了系统的非功能性需求。 |
| 易用性 | 用户只要跟着研究生面试系统小程序的页面展示内容进行操作,就可以了。 |
| 可维护性 | 研究生面试系统小程序开发的可维护性是非常重要的,经过测试,可维护性没有问题 |
研究生面试系统小程序中普通用户角色用例图如图2.1所示:

图2.1普通用户角色用例图
研究生面试系统小程序中管理员用例图如图2.2所示:

图2.3 管理员用例图
系功能模块分成了管理员及普通用户两个模块,每个模块登录进去对应相应的功能,具体的功能模块图如图3.1所示。

图3.1 研究生面试系统小程序功能模块图
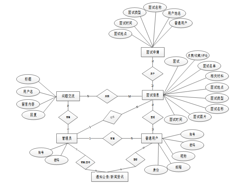
数据库的设计承载者系统的各种数据,在建立数据库的时候,主要是数据库模型的设计以及各个数据库表的设计两部分。
下面是整个研究生面试系统小程序中主要的数据库表总E-R实体关系图。
图3.2 研究生面试系统小程序总E-R关系图
通过前面E-R关系图可以看到项目需要创建很多个数据表。以下是项目中的主要数据库表的关系模型:
| 编号 | 名称 | 数据类型 | 长度 | 小数位 | 允许空值 | 主键 | 默认值 | 说明 |
| 1 | token_id | int | 10 | 0 | N | Y | 临时访问牌ID | |
| 2 | token | varchar | 64 | 0 | Y | N | 临时访问牌 | |
| 3 | info | text | 65535 | 0 | Y | N | ||
| 4 | maxage | int | 10 | 0 | N | N | 2 | 最大寿命:默认2小时 |
| 5 | create_time | timestamp | 19 | 0 | N | N | CURRENT_TIMESTAMP | 创建时间: |
| 6 | update_time | timestamp | 19 | 0 | N | N | CURRENT_TIMESTAMP | 更新时间: |
| 7 | user_id | int | 10 | 0 | N | N | 0 | 用户编号: |
| 编号 | 名称 | 数据类型 | 长度 | 小数位 | 允许空值 | 主键 | 默认值 | 说明 |
| 1 | article_id | mediumint | 8 | 0 | N | Y | 文章id:[0,8388607] | |
| 2 | title | varchar | 125 | 0 | N | Y | 标题:[0,125]用于文章和html的title标签中 | |
| 3 | type | varchar | 64 | 0 | N | N | 0 | 文章分类:[0,1000]用来搜索指定类型的文章 |
| 4 | hits | int | 10 | 0 | N | N | 0 | 点击数:[0,1000000000]访问这篇文章的人次 |
| 5 | praise_len | int | 10 | 0 | N | N | 0 | 点赞数 |
| 6 | create_time | timestamp | 19 | 0 | N | N | CURRENT_TIMESTAMP | 创建时间: |
| 7 | update_time | timestamp | 19 | 0 | N | N | CURRENT_TIMESTAMP | 更新时间: |
| 8 | source | varchar | 255 | 0 | Y | N | 来源:[0,255]文章的出处 | |
| 9 | url | varchar | 255 | 0 | Y | N | 来源地址:[0,255]用于跳转到发布该文章的网站 | |
| 10 | tag | varchar | 255 | 0 | Y | N | 标签:[0,255]用于标注文章所属相关内容,多个标签用空格隔开 | |
| 11 | content | longtext | 2147483647 | 0 | Y | N | 正文:文章的主体内容 | |
| 12 | img | varchar | 255 | 0 | Y | N | 封面图 | |
| 13 | description | text | 65535 | 0 | Y | N | 文章描述 |
| 编号 | 名称 | 数据类型 | 长度 | 小数位 | 允许空值 | 主键 | 默认值 | 说明 |
| 1 | type_id | smallint | 5 | 0 | N | Y | 分类ID:[0,10000] | |
| 2 | display | smallint | 5 | 0 | N | N | 100 | 显示顺序:[0,1000]决定分类显示的先后顺序 |
| 3 | name | varchar | 16 | 0 | N | N | 分类名称:[2,16] | |
| 4 | father_id | smallint | 5 | 0 | N | N | 0 | 上级分类ID:[0,32767] |
| 5 | description | varchar | 255 | 0 | Y | N | 描述:[0,255]描述该分类的作用 | |
| 6 | icon | text | 65535 | 0 | Y | N | 分类图标: | |
| 7 | url | varchar | 255 | 0 | Y | N | 外链地址:[0,255]如果该分类是跳转到其他网站的情况下,就在该URL上设置 | |
| 8 | create_time | timestamp | 19 | 0 | N | N | CURRENT_TIMESTAMP | 创建时间: |
| 9 | update_time | timestamp | 19 | 0 | N | N | CURRENT_TIMESTAMP | 更新时间: |
| 编号 | 名称 | 数据类型 | 长度 | 小数位 | 允许空值 | 主键 | 默认值 | 说明 |
| 1 | auth_id | int | 10 | 0 | N | Y | 授权ID: | |
| 2 | user_group | varchar | 64 | 0 | Y | N | 用户组: | |
| 3 | mod_name | varchar | 64 | 0 | Y | N | 模块名: | |
| 4 | table_name | varchar | 64 | 0 | Y | N | 表名: | |
| 5 | page_title | varchar | 255 | 0 | Y | N | 页面标题: | |
| 6 | path | varchar | 255 | 0 | Y | N | 路由路径: | |
| 7 | position | varchar | 32 | 0 | Y | N | 位置: | |
| 8 | mode | varchar | 32 | 0 | N | N | _blank | 跳转方式: |
| 9 | add | tinyint | 3 | 0 | N | N | 1 | 是否可增加: |
| 10 | del | tinyint | 3 | 0 | N | N | 1 | 是否可删除: |
| 11 | set | tinyint | 3 | 0 | N | N | 1 | 是否可修改: |
| 12 | get | tinyint | 3 | 0 | N | N | 1 | 是否可查看: |
| 13 | field_add | text | 65535 | 0 | Y | N | 添加字段: | |
| 14 | field_set | text | 65535 | 0 | Y | N | 修改字段: | |
| 15 | field_get | text | 65535 | 0 | Y | N | 查询字段: | |
| 16 | table_nav_name | varchar | 500 | 0 | Y | N | 跨表导航名称: | |
| 17 | table_nav | varchar | 500 | 0 | Y | N | 跨表导航: | |
| 18 | option | text | 65535 | 0 | Y | N | 配置: | |
| 19 | create_time | timestamp | 19 | 0 | N | N | CURRENT_TIMESTAMP | 创建时间: |
| 20 | update_time | timestamp | 19 | 0 | N | N | CURRENT_TIMESTAMP | 更新时间: |
| 编号 | 名称 | 数据类型 | 长度 | 小数位 | 允许空值 | 主键 | 默认值 | 说明 |
| 1 | collect_id | int | 10 | 0 | N | Y | 收藏ID: | |
| 2 | user_id | int | 10 | 0 | N | N | 0 | 收藏人ID: |
| 3 | source_table | varchar | 255 | 0 | Y | N | 来源表: | |
| 4 | source_field | varchar | 255 | 0 | Y | N | 来源字段: | |
| 5 | source_id | int | 10 | 0 | N | N | 0 | 来源ID: |
| 6 | title | varchar | 255 | 0 | Y | N | 标题: | |
| 7 | img | varchar | 255 | 0 | Y | N | 封面: | |
| 8 | create_time | timestamp | 19 | 0 | N | N | CURRENT_TIMESTAMP | 创建时间: |
| 9 | update_time | timestamp | 19 | 0 | N | N | CURRENT_TIMESTAMP | 更新时间: |
| 编号 | 名称 | 数据类型 | 长度 | 小数位 | 允许空值 | 主键 | 默认值 | 说明 |
| 1 | comment_id | int | 10 | 0 | N | Y | 评论ID: | |
| 2 | user_id | int | 10 | 0 | N | N | 0 | 评论人ID: |
| 3 | reply_to_id | int | 10 | 0 | N | N | 0 | 回复评论ID:空为0 |
| 4 | content | longtext | 2147483647 | 0 | Y | N | 内容: | |
| 5 | nickname | varchar | 255 | 0 | Y | N | 昵称: | |
| 6 | avatar | varchar | 255 | 0 | Y | N | 头像地址:[0,255] | |
| 7 | create_time | timestamp | 19 | 0 | N | N | CURRENT_TIMESTAMP | 创建时间: |
| 8 | update_time | timestamp | 19 | 0 | N | N | CURRENT_TIMESTAMP | 更新时间: |
| 9 | source_table | varchar | 255 | 0 | Y | N | 来源表: | |
| 10 | source_field | varchar | 255 | 0 | Y | N | 来源字段: | |
| 11 | source_id | int | 10 | 0 | N | N | 0 | 来源ID: |
| 编号 | 名称 | 数据类型 | 长度 | 小数位 | 允许空值 | 主键 | 默认值 | 说明 |
| 1 | hits_id | int | 10 | 0 | N | Y | 点赞ID: | |
| 2 | user_id | int | 10 | 0 | N | N | 0 | 点赞人: |
| 3 | create_time | timestamp | 19 | 0 | N | N | CURRENT_TIMESTAMP | 创建时间: |
| 4 | update_time | timestamp | 19 | 0 | N | N | CURRENT_TIMESTAMP | 更新时间: |
| 5 | source_table | varchar | 255 | 0 | Y | N | 来源表: | |
| 6 | source_field | varchar | 255 | 0 | Y | N | 来源字段: | |
| 7 | source_id | int | 10 | 0 | N | N | 0 | 来源ID: |
| 编号 | 名称 | 数据类型 | 长度 | 小数位 | 允许空值 | 主键 | 默认值 | 说明 |
| 1 | interview_application_id | int | 10 | 0 | N | Y | 面试申请ID | |
| 2 | regular_users | int | 10 | 0 | Y | N | 0 | 普通用户 |
| 3 | user_name | varchar | 64 | 0 | Y | N | 用户姓名 | |
| 4 | interview_name | varchar | 64 | 0 | Y | N | 面试名称 | |
| 5 | interview_type | varchar | 64 | 0 | Y | N | 面试类型 | |
| 6 | interview_time | varchar | 64 | 0 | Y | N | 面试时间 | |
| 7 | interview_location | varchar | 64 | 0 | Y | N | 面试地点 | |
| 8 | create_time | datetime | 19 | 0 | N | N | CURRENT_TIMESTAMP | 创建时间 |
| 9 | update_time | timestamp | 19 | 0 | N | N | CURRENT_TIMESTAMP | 更新时间 |
| 编号 | 名称 | 数据类型 | 长度 | 小数位 | 允许空值 | 主键 | 默认值 | 说明 |
| 1 | interview_thank_you_id | int | 10 | 0 | N | Y | 面试信息ID | |
| 2 | interview_name | varchar | 64 | 0 | Y | N | 面试名称 | |
| 3 | interview_type | varchar | 64 | 0 | Y | N | 面试类型 | |
| 4 | interview_images | varchar | 255 | 0 | Y | N | 面试图片 | |
| 5 | interview_time | datetime | 19 | 0 | Y | N | 面试时间 | |
| 6 | interview_location | varchar | 64 | 0 | Y | N | 面试地点 | |
| 7 | related_materials | varchar | 255 | 0 | Y | N | 相关材料 | |
| 8 | interview_list | text | 65535 | 0 | Y | N | 面试名单 | |
| 9 | hits | int | 10 | 0 | N | N | 0 | 点击数 |
| 10 | praise_len | int | 10 | 0 | N | N | 0 | 点赞数 |
| 11 | create_time | datetime | 19 | 0 | N | N | CURRENT_TIMESTAMP | 创建时间 |
| 12 | update_time | timestamp | 19 | 0 | N | N | CURRENT_TIMESTAMP | 更新时间 |
| 编号 | 名称 | 数据类型 | 长度 | 小数位 | 允许空值 | 主键 | 默认值 | 说明 |
| 1 | interview_type_id | int | 10 | 0 | N | Y | 面试类型ID | |
| 2 | interview_type | varchar | 64 | 0 | Y | N | 面试类型 | |
| 3 | create_time | datetime | 19 | 0 | N | N | CURRENT_TIMESTAMP | 创建时间 |
| 4 | update_time | timestamp | 19 | 0 | N | N | CURRENT_TIMESTAMP | 更新时间 |
| 编号 | 名称 | 数据类型 | 长度 | 小数位 | 允许空值 | 主键 | 默认值 | 说明 |
| 1 | message_id | int | 10 | 0 | N | Y | 留言板ID: | |
| 2 | user_id | int | 10 | 0 | N | N | 0 | 用户ID: |
| 3 | title | varchar | 64 | 0 | Y | N | 标题: | |
| 4 | content | longtext | 2147483647 | 0 | N | N | 内容: | |
| 5 | nickname | varchar | 32 | 0 | N | N | 昵称: | |
| 6 | avatar | varchar | 255 | 0 | Y | N | 头像: | |
| 7 | | varchar | 125 | 0 | Y | N | 留言者邮箱 | |
| 8 | phone | varchar | 11 | 0 | Y | N | 留言者手机号码 | |
| 9 | create_time | timestamp | 19 | 0 | N | N | CURRENT_TIMESTAMP | 创建时间: |
| 10 | update_time | timestamp | 19 | 0 | N | N | CURRENT_TIMESTAMP | 更新时间: |
| 11 | reply | longtext | 2147483647 | 0 | Y | N | 回复 | |
| 12 | reply_state | tinyint | 4 | 0 | Y | N | 0 | 回复状态 |
| 编号 | 名称 | 数据类型 | 长度 | 小数位 | 允许空值 | 主键 | 默认值 | 说明 |
| 1 | notice_id | mediumint | 8 | 0 | N | Y | 公告id: | |
| 2 | title | varchar | 125 | 0 | N | N | 标题: | |
| 3 | content | longtext | 2147483647 | 0 | Y | N | 正文: | |
| 4 | create_time | timestamp | 19 | 0 | N | N | CURRENT_TIMESTAMP | 创建时间: |
| 5 | update_time | timestamp | 19 | 0 | N | N | CURRENT_TIMESTAMP | 更新时间: |
| 编号 | 名称 | 数据类型 | 长度 | 小数位 | 允许空值 | 主键 | 默认值 | 说明 |
| 1 | praise_id | int | 10 | 0 | N | Y | 点赞ID: | |
| 2 | user_id | int | 10 | 0 | N | N | 0 | 点赞人: |
| 3 | create_time | timestamp | 19 | 0 | N | N | CURRENT_TIMESTAMP | 创建时间: |
| 4 | update_time | timestamp | 19 | 0 | N | N | CURRENT_TIMESTAMP | 更新时间: |
| 5 | source_table | varchar | 255 | 0 | Y | N | 来源表: | |
| 6 | source_field | varchar | 255 | 0 | Y | N | 来源字段: | |
| 7 | source_id | int | 10 | 0 | N | N | 0 | 来源ID: |
| 8 | status | bit | 1 | 0 | N | N | 1 | 点赞状态:1为点赞,0已取消 |
| 编号 | 名称 | 数据类型 | 长度 | 小数位 | 允许空值 | 主键 | 默认值 | 说明 |
| 1 | regular_users_id | int | 10 | 0 | N | Y | 普通用户ID | |
| 2 | user_name | varchar | 64 | 0 | Y | N | 用户姓名 | |
| 3 | user_gender | varchar | 64 | 0 | Y | N | 用户性别 | |
| 4 | contact_phone_number | varchar | 64 | 0 | Y | N | 联系电话 | |
| 5 | examine_state | varchar | 16 | 0 | N | N | 已通过 | 审核状态 |
| 6 | user_id | int | 10 | 0 | N | N | 0 | 用户ID |
| 7 | create_time | datetime | 19 | 0 | N | N | CURRENT_TIMESTAMP | 创建时间 |
| 8 | update_time | timestamp | 19 | 0 | N | N | CURRENT_TIMESTAMP | 更新时间 |
| 编号 | 名称 | 数据类型 | 长度 | 小数位 | 允许空值 | 主键 | 默认值 | 说明 |
| 1 | slides_id | int | 10 | 0 | N | Y | 轮播图ID: | |
| 2 | title | varchar | 64 | 0 | Y | N | 标题: | |
| 3 | content | varchar | 255 | 0 | Y | N | 内容: | |
| 4 | url | varchar | 255 | 0 | Y | N | 链接: | |
| 5 | img | varchar | 255 | 0 | Y | N | 轮播图: | |
| 6 | hits | int | 10 | 0 | N | N | 0 | 点击量: |
| 7 | create_time | timestamp | 19 | 0 | N | N | CURRENT_TIMESTAMP | 创建时间: |
| 8 | update_time | timestamp | 19 | 0 | N | N | CURRENT_TIMESTAMP | 更新时间: |
| 编号 | 名称 | 数据类型 | 长度 | 小数位 | 允许空值 | 主键 | 默认值 | 说明 |
| 1 | upload_id | int | 10 | 0 | N | Y | 上传ID | |
| 2 | name | varchar | 64 | 0 | Y | N | 文件名 | |
| 3 | path | varchar | 255 | 0 | Y | N | 访问路径 | |
| 4 | file | varchar | 255 | 0 | Y | N | 文件路径 | |
| 5 | display | varchar | 255 | 0 | Y | N | 显示顺序 | |
| 6 | father_id | int | 10 | 0 | Y | N | 0 | 父级ID |
| 7 | dir | varchar | 255 | 0 | Y | N | 文件夹 | |
| 8 | type | varchar | 32 | 0 | Y | N | 文件类型 |
| 编号 | 名称 | 数据类型 | 长度 | 小数位 | 允许空值 | 主键 | 默认值 | 说明 |
| 1 | user_id | mediumint | 8 | 0 | N | Y | 用户ID:[0,8388607]用户获取其他与用户相关的数据 | |
| 2 | state | smallint | 5 | 0 | N | N | 1 | 账户状态:[0,10](1可用|2异常|3已冻结|4已注销) |
| 3 | user_group | varchar | 32 | 0 | Y | N | 所在用户组:[0,32767]决定用户身份和权限 | |
| 4 | login_time | timestamp | 19 | 0 | N | N | CURRENT_TIMESTAMP | 上次登录时间: |
| 5 | phone | varchar | 11 | 0 | Y | N | 手机号码:[0,11]用户的手机号码,用于找回密码时或登录时 | |
| 6 | phone_state | smallint | 5 | 0 | N | N | 0 | 手机认证:[0,1](0未认证|1审核中|2已认证) |
| 7 | username | varchar | 16 | 0 | N | N | 用户名:[0,16]用户登录时所用的账户名称 | |
| 8 | nickname | varchar | 16 | 0 | Y | N | 昵称:[0,16] | |
| 9 | password | varchar | 64 | 0 | N | N | 密码:[0,32]用户登录所需的密码,由6-16位数字或英文组成 | |
| 10 | | varchar | 64 | 0 | Y | N | 邮箱:[0,64]用户的邮箱,用于找回密码时或登录时 | |
| 11 | email_state | smallint | 5 | 0 | N | N | 0 | 邮箱认证:[0,1](0未认证|1审核中|2已认证) |
| 12 | avatar | varchar | 255 | 0 | Y | N | 头像地址:[0,255] | |
| 13 | open_id | varchar | 255 | 0 | Y | N | 针对获取用户信息字段 | |
| 14 | create_time | timestamp | 19 | 0 | N | N | CURRENT_TIMESTAMP | 创建时间: |
| 15 | vip_level | varchar | 255 | 0 | Y | N | 会员等级 | |
| 16 | vip_discount | double | 11 | 2 | Y | N | 0.00 | 会员折扣 |
表user_group (用户组:用于用户前端身份和鉴权)
| 编号 | 名称 | 数据类型 | 长度 | 小数位 | 允许空值 | 主键 | 默认值 | 说明 |
| 1 | group_id | mediumint | 8 | 0 | N | Y | 用户组ID:[0,8388607] | |
| 2 | display | smallint | 5 | 0 | N | N | 100 | 显示顺序:[0,1000] |
| 3 | name | varchar | 16 | 0 | N | N | 名称:[0,16] | |
| 4 | description | varchar | 255 | 0 | Y | N | 描述:[0,255]描述该用户组的特点或权限范围 | |
| 5 | source_table | varchar | 255 | 0 | Y | N | 来源表: | |
| 6 | source_field | varchar | 255 | 0 | Y | N | 来源字段: | |
| 7 | source_id | int | 10 | 0 | N | N | 0 | 来源ID: |
| 8 | register | smallint | 5 | 0 | Y | N | 0 | 注册位置: |
| 9 | create_time | timestamp | 19 | 0 | N | N | CURRENT_TIMESTAMP | 创建时间: |
| 10 | update_time | timestamp | 19 | 0 | N | N | CURRENT_TIMESTAMP | 更新时间: |
在登录界面输入账号+密码,点击“登录”按钮,系统在用户数据库表中会对管理员、用户的账号进行匹配,账号+密码正确的话,就会登录到系统中各个用户的主管理界面,否则提示对应的信息,返回到登录的界面,其主界面展示如下图4.1所示。

图4.1 登录界面图
登录代码如下:
* 登录
* @param data
* @param httpServletRequest
* @return
*/
@PostM系统ing("login")
public Map<String, Object> login(@RequestBody Map<String, String> data, HttpServletRequest httpServletRequest) {
log.info("[执行登录接口]");
String username = data.get("username");
String email = data.get("email");
String phone = data.get("phone");
String password = data.get("password");
List resultList = null;
Map<String, String> map = new HashMap<>();
if(username != null && "".equals(username) == false){
map.put("username", username);
resultList = service.selectBaseList(service.select(map, new HashMap<>()));
}
else if(email != null && "".equals(email) == false){
map.put("email", email);
resultList = service.selectBaseList(service.select(map, new HashMap<>()));
}
else if(phone != null && "".equals(phone) == false){
map.put("phone", phone);
resultList = service.selectBaseList(service.select(map, new HashMap<>()));
}else{
return error(30000, "账号或密码不能为空");
}
if (resultList == null || password == null) {
return error(30000, "账号或密码不能为空");
}
//判断是否有这个用户
if (resultList.size()<=0){
return error(30000,"用户不存在");
}
User byUsername = (User) resultList.get(0);
Map<String, String> groupMap = new HashMap<>();
groupMap.put("name",byUsername.getUserGroup());
List groupList = userGroupService.selectBaseList(userGroupService.select(groupMap, new HashMap<>()));
if (groupList.size()<1){
return error(30000,"用户组不存在");
}
UserGroup userGroup = (UserGroup) groupList.get(0);
//查询用户审核状态
if (!StringUtils.isEmpty(userGroup.getSourceTable())){
String res = service.selectExamineState(userGroup.getSourceTable(),byUsername.getUserId());
if (res==null){
return error(30000,"用户不存在");
}
if (!res.equals("已通过")){
return error(30000,"该用户审核未通过");
}
}
//查询用户状态
if (byUsername.getState()!=1){
return error(30000,"用户非可用状态,不能登录");
}
String md5password = service.encryption(password);
if (byUsername.getPassword().equals(md5password)) {
// 存储Token到数据库
AccessToken accessToken = new AccessToken();
accessToken.setToken(UUID.randomUUID().toString().replaceAll("-", ""));
accessToken.setUser_id(byUsername.getUserId());
Duration duration = Duration.ofSeconds(7200L);
redisTemplate.opsForValue().set(accessToken.getToken(), accessToken,duration);
// 返回用户信息
JSONObject user = JSONObject.parseObject(JSONObject.toJSONString(byUsername));
user.put("token", accessToken.getToken());
JSONObject ret = new JSONObject();
ret.put("obj",user);
return success(ret);
} else {
return error(30000, "账号或密码不正确");
}
}
当用户想要查询、管理相关信息,就必须进行登录,如果没有账号的话,在登录界面,点击“注册”按钮就会跳转到注册的界面,根据提示填写好注册信息,添加提交,注册的信息在数据库中就添加完成了,然后再输入填写好的账号和密码进行登录,其主界面展示如下图4.2所示。

图4.2 注册界面图
注册代码如下:
/**
* 注册
* @param user
* @return
*/
@PostM系统ing("register")
public Map<String, Object> signUp(@RequestBody User user) {
// 查询用户
Map<String, String> query = new HashMap<>();
Map<String,Object> map = JSON.parseObject(JSON.toJSONString(user));
query.put("username",user.getUsername());
List list = service.selectBaseList(service.select(query, new HashMap<>()));
if (list.size()>0){
return error(30000, "用户已存在");
}
map.put("password",service.encryption(String.valueOf(map.get("password"))));
service.insert(map);
return success(1);
}
可查看轮播图、问题交流、面试信息、通知公告、新闻资讯、面试信息推荐和其他系统功能。例如:
点击“问题交流”,可查看自己的问题交流信息,支持标题搜索,可点击查看详情并可点击发布内容(标题、用户名、留言内容);点击“面试信息”,可查看所有面试信息,支持面试名称、面试类型搜索和点赞数、点击数、发布时间搜索,可点击查看详情(面试时间、面试图片、面试名称、面试类型、面试地点、相关材料、面试名单),进行点赞、收藏和评论,并可点击面试,提交面试申请信息(普通用户、用户姓名、面试名称、面试类型、面试时间、面试地点);点击“通知公告”,可查看包括关于我们、联系方式、网站介绍等管理员发布的所有通知公告,点击可查看详情。
首页主界面如下图所示。

图4.3 首页主界面图
首页问题交流界面如下图所示。

图4.4 首页问题交流界面图
首页面试信息详情界面如下图所示。

图4.5 首页面试信息详情界面图
可对基本信息、收藏、面试申请等信息进行管控。具体如下:
点击“基本信息”,可对个人信息进行管控,包括修改密码和修改资料(头像、昵称、邮箱、用户姓名、用户性别、联系电话等);点击“收藏”,可查看自己的收藏信息,包括面试信息、问题交流、新闻资讯、等信息,可进行增删除操作;点击“面试申请”,可查看自己的面试申请信息,进行查询操作,支持用户姓名、面试名称、面试类型搜索,可点击查看详情(普通用户、用户姓名、面试名称、面试类型、面试时间、面试地点。界面如下图所示。

图4.6 我的界面图
可查看面试信息统计、面试申请统计等信息数据分析图表。界面如下图所示。
图4.7 后台首页界面图
可对普通用户和管理员进行管控,包括进行增删改查操作,点击可查看详情。界面如下图所示。
图4.8 系统用户界面图
可查看所有面试信息信息,进行增改删查操作,支持面试名称、面试类型搜索,可点击查看详情(面试时间、面试图片、面试名称、面试类型、面试地点、相关材料、面试名单)和查看评论,并可点击面试操作。界面如下图所示。
图4.9 面试信息管理界面图
可查看所有面试信息,进行查询和删除操作,支持用户姓名、面试名称、面试类型搜索,可点击查看详情(普通用户、用户姓名、面试名称、面试类型、面试时间、面试地点)。界面如下图所示。
图4.10 面试申请管理界面图
可对首页的轮播图进行管理,进行增删改查操作,支持标题搜索,可点击查看详情。界面如下图所示。
图4.11系统管理界面图
可查看所有问题交流信息,进行增改删查操作,支持标题、昵称搜索,可点击查看详情,和点击回复,填写并提交回复信息。界面如下图所示。
图4.12留言管理界面图
可对新闻资讯和资讯分类进行管理,进行增删改查操作,新闻资讯支持标题、标签、分类搜索,可点击查看详情(封面图、标题、分类、标签、描述、正文)和查看评论;资讯分类支持类型名称搜索,点击可查看详情。界面如下图所示。
图4.13资源管理界面图
通过前面章节的介绍,我们可以看到研究生面试系统小程序已经完成了,但是能不能投入使用还是未知,因为在每个项目正式使用之前必须对开发的项目进行测试,如果不进行测试一旦投入使用可能会出现很多未可知的问题,比如使用人数太多导致系统瘫痪,比如某一功能存在bug信息填写错误等,这些错误将给使用者带来很多的困扰,甚至造成更大的损失,因此测试是项目投入使用的最后一步,为用户提供一个运行顺畅、完美的项目也就是我们进行最后测试的目的。
用户登录功能测试:
表5.1 用户登录功能测试表
| 测试名称 | 测试功能 | 操作过程 | 预期结果 | 测试结果 |
| 用户登录模块测试 | 用户登录成功的情况 | 点击前登录界面输入账号和密码分别输入admin和admin后点击“登录”按钮。 | 登录成功并调整到用户界面 | 正确 |
面试信息添加功能测试:
表5.2 面试信息添加功能测试表
| 测试名称 | 测试功能 | 操作过程 | 预期结果 | 测试结果 |
| 面试信息添加模块测试 | 面试信息添加成功的情况 | 点击面试信息管理,选择添加,输入正确的信息后然后点击“提交”按钮。 | 提示添加成功 | 正确 |
| 面试信息添加模块测试 | 面试信息添加失败的情况 | 在面试信息管理添加页面中不填写的志愿互动弄标题,其他信息正常输入“提交”按钮。 | 提示“添加失败,信息不能为空” | 正确 |
新闻资讯查询功能测试:
表5.3 新闻资讯查询功能测试表
| 测试名称 | 测试功能 | 操作过程 | 预期结果 | 测试结果 |
| 新闻资讯查询功能测试 | 查询成功的情况 | 在新闻资讯界面输入资讯标题进行查询 | 查询成功 | 正确 |
面试申请添加功能测试:
表5.4 面试申请添加功能测试表
| 测试名称 | 测试功能 | 操作过程 | 预期结果 | 测试结果 |
| 面试申请添加模块测试 | 面试申请添加成功的情况 | 在面试信息页面中,进入详情界面,点击面试,输入面试申请信息,输入正确的信息后然后点击“提交”按钮。 | 提示添加成功 | 正确 |
| 面试申请添加模块测试 | 面试申请添加失败的情况 | 在面试申请页面中不填写的面试名称,其他信息正常输入“提交”按钮。 | 提示“添加失败,信息不能为空” | 正确 |
通过前面章节的介绍,我们可以看到研究生面试系统小程序已经完成了,但是能不能投入使用还是未知,因为在每个项目正式使用之前必须对开发的项目进行测试,如果不进行测试一旦投入使用可能会出现很多未可知的问题,比如使用人数太多导致系统瘫痪,比如某一功能存在bug信息填写错误等,这些错误将给使用者带来很多的困扰,甚至造成更大的损失,因此测试是项目投入使用的最后一步,为用户提供一个运行顺畅、完美的项目也就是我们进行最后测试的目的。
在开发研究生面试系统小程序之前我胸有成竹,觉得很简单,但在实际的开发中我发现了自身的很多问题,许多编程思想和方法都还没有掌握牢靠,比如Bootsatrp、Jquery、AJAX 、SpringBoot等许多Java Web开发技术,通过开发这个研究生面试系统小程序我成长了很多,懂得了做什么事情都要脚踏实地,不能眼高手低,在本次研究生面试系统小程序的开发中我逐渐掌握逐渐熟悉的技术。
同时,在本次项目中我也暴露了诸多问题。对于Java的编程知识有所欠缺,环境配置和算法上出现诸多问题,时常导致项目运行出错,或者目标的实现有问题。或者实现想法时算法未优化,使得代码冗长,程序运行不顺畅。
[1]赵彩霞,张栽培,杨璇.基于Java编程导航学习平台开发设计的研究[J].家电维修,2024,(03):62-64.
[2]李鹏,高燕,王思源.基于微信小程序的智能语音家居系统[J].微型电脑应用,2024,40(02):225-228.
[3]孙梦菲,周天源,王天澍.基于微信小程序的校园社团管理系统设计与实现[J].现代信息科技,2024,8(03):40-44.DOI:10.19850/j.cnki.2096-4706.2024.03.009.
[4]张婷.基于微信小程序的江苏地震应急联络通讯录设计与实现[J].地震科学进展,2024,54(02):159-163.DOI:10.19987/j.dzkxjz.2023-035.
[5]陈欣苹,赵子潇,程文莉.基于大数据的题库微信小程序的设计与开发[J].电脑知识与技术,2024,20(03):65-68.DOI:10.14004/j.cnki.ckt.2024.0060.
[6]周顺,彭梦妮,刘轩昂.基于微信小程序的“村网共建”乡村振兴供电服务平台[J].大众用电,2024,39(01):63-65.
[7]韩小龙,司珍,吕晓峰等.基于面向对象编程的Java语言程序设计方法分析[J].集成电路应用,2024,41(01):228-229.DOI:10.19339/j.issn.1674-2583.2024.01.103.
[8]石雨昕,关家兴,邹博华等.基于SpringBoot微服务架构设计与实现实验室开放课题管理系统[J].实验室检测,2024,2(01):101-106.
[9]陈淼,羊开云.基于微信小程序的校园报修管理系统设计[J].网络安全技术与应用,2024,(01):57-60.
[10]张扬,钟方,余捷.微信小程序在高校图书馆志愿者管理中的应用[J].石家庄职业技术学院学报,2023,35(06):38-41.
[11]吴伶琳.基于SpringBoot的客户关系管理系统设计与实现[J].无线互联科技,2023,20(24):60-62.
[12]袁琳琳.计算机软件Java编程特点及技术分析[J].数字通信世界,2023,(12):87-89.
[13]马庆.计算机软件开发中JAVA编程语言的应用[J].山西电子技术,2023,(06):84-86+98.
[14]龙芳,吴勇灵.微信小程序购物系统的设计与实现[J].现代信息科技,2023,7(23):25-30.DOI:10.19850/j.cnki.2096-4706.2023.23.006.
[15]王馗,吴勇灵.基于微信小程序的点餐系统设计与实现[J].现代信息科技,2023,7(22):30-35+39.DOI:10.19850/j.cnki.2096-4706.2023.22.007.
[16]李浩天,韩成国,葛瑞凡等.基于微信小程序的创意果品营销设计与开发[J].现代信息科技,2023,7(22):133-136+141.DOI:10.19850/j.cnki.2096-4706.2023.22.029.
[17]艾钰承,朱海风,刘舟.基于SpringBoot的“喵站”宠物服务平台的设计与实现[J].科技资讯,2023,21(22):22-25.DOI:10.16661/j.cnki.1672-3791.2305-5042-0756.
[18]周苏娟,温志发,吴海腾.基于微信小程序的Web工程师模拟面试系统[J].自动化与信息工程,2023,44(04):46-50.
[19]圣立明,李超,常京.基于微信小程序的求职招聘系统的设计[J].电脑知识与技术,2022,18(31):49-52.DOI:10.14004/j.cnki.ckt.2022.2032.
[20]秦振.基于微信小程序的考研调剂游戏策划与软件设计[D].江西财经大学,2021.DOI:10.27175/d.cnki.gjxcu.2021.000621.
致 谢
至此论文结束,感谢您的阅读。在此我要特别的感谢我的导师,虽然我在实习期间很忙,论文撰写的时候经常是停停改改,但是我的导师依旧十分的负责,时不时的询问我的任务进展情况,跟进我的论文进度,在指导老师的帮助下,我逐步完成了自己的论文和程序,从导师身上也学习到很多知识和经验,这些知识和经验令我受益匪浅。同时我也从导师身上看到了自己的不足,不论是在技术层面上还是在对待工作的态度上,导师如同明镜一般照出了我的缺点我的不足。此外,我还要感谢在我实习期间在论文和程序上帮助过我的同学和社会人士,此前我对于springboot方面的一些知识还不了解,是他们在我编写程序过程中给了我很多的启发和感想,也帮助了我对于程序的调试和检测。没有他们我是不能顺利完成本次毕业设计的。至此,我的毕业设计就花上了一个圆满的句号了。
免费领取项目源码,请关注❥点赞收藏并私信博主,谢谢

被折叠的 条评论
为什么被折叠?



