摘要
由于数据库和数据仓库技术的快速发展,企业员工考勤系统建设越来越向模块化、智能化、自我服务和管理科学化的方向发展。员工管理系统对处理对象和服务对象,自身的系统结构,处理能力,都将适应技术发展的要求发生重大的变化。 企业员工考勤系统除了具有共享系统的全部功能以外,能通过对数据的分析对决策做出解释是其主要的新特点。其体系结构,将由专用的服务器/客户方式向广域网发展,使更多的系统间能够互相交流数据,带动整个行业、领域知识和效率的极大提升。
企业员工考勤系统主要功能模块包括系统用户、考勤信息、部门信息、打卡信息、请假信息、班次信息、考勤签到、请假类型等,采取面对对象的开发模式进行软件的开发和硬体的架设,能很好的满足实际使用的需求,完善了对应的软体架设以及程序编码的工作,采取Mysql作为后台数据的主要存储单元,采用springboot框架、Java技术、Ajax技术进行业务系统的编码及其开发,实现了本系统的全部功能。本次报告,首先分析了研究的背景、作用、意义,为研究工作的合理性打下了基础。针对企业员工考勤系统的各项需求以及技术问题进行分析,证明了系统的必要性和技术可行性,然后对设计系统需要使用的技术软件以及设计思想做了基本的介绍,最后来实现企业员工考勤系统的部署与运行。
关键词:考勤系统;Java;springboot;MYSQL
Due to the rapid development of database and data warehouse technology, the construction of employee attendance systems in enterprises is increasingly developing in the direction of modularization, intelligence, self service, and scientific management. The employee management system will undergo significant changes in its processing and service objects, its own system structure, and processing capabilities to meet the requirements of technological development. In addition to having all the functions of a shared system, the main new feature of an enterprise employee attendance system is its ability to interpret decisions through data analysis. Its architecture will evolve from a dedicated server/client approach to a wide area network, enabling more systems to exchange data with each other, driving significant improvements in industry and domain knowledge and efficiency.
The main functional modules of the enterprise employee attendance system include system users, attendance information, department information, clocking information, leave information, shift information, attendance check-in, leave type, etc. The object-oriented development model is adopted for software development and hardware installation, which can well meet the actual use needs, improve the corresponding software installation and program coding work, and use MySQL as the main storage unit for background data, Using the Spring Boot framework, Java technology, and Ajax technology to code and develop the business system, all the functions of the system have been implemented. This report first analyzes the background, role, and significance of the research, laying a foundation for the rationality of the research work. This article analyzes various requirements and technical issues of the enterprise employee attendance system, proves the necessity and technical feasibility of the system, and then makes a basic introduction to the technical software and design ideas needed to design the system. Finally, it realizes the deployment and operation of the enterprise employee attendance system.
Keywords: Attendance system; Java; springboot; MYSQL
当今社会不断信息化,计算机性能也日趋完善,与我们日常生活和工作密切相关。在许多领域计算机都得到了广泛的应用,比如常见的KTV的点歌系统,图书馆管理员对图书管理,超市或网吧的收费管理,航空、铁路的售票情况,全国人口户籍的管理等无一不是计算机应用的功劳。
没有现代化信息科技的发展,各行各业的员工考勤管理工作都是靠人工来完成的,这样不仅给企业的发展带来了许多的不便,甚至还可能成为他们的绊脚石,止步不前。而现在,这些都交给计算机来完成,不但降低了工作人员的工作量,提高了工作效率,而且也更加实用、安全可靠。计算机技术的发展,尤其是数据库技术的发展,为各行各业建立管理信息系统,对改变管理模式占有无可替代的地位。为了提高人事管理者的工作质量和工作效率,应当考虑开发一个更加高效、适用的企业员工考勤系统。
-
- 课题的意义
在当下,考勤部门面对大量的考勤信息数据,只是依靠 人工管理或者简单的单机管理,无法高效率地把重要信息数据分析提样。而公司管理者的决策却要依靠于这些报表数据分析提样的内容,即便是企业投入大量的人力以及物力,但还是无法得到及时有效的相关数据报表来做为决策的重要依据。所以,考勤管理系统在今后的社会中具有很重要意义。传统的员工考勤管理系统必然存在一些缺点:由于员工数量非常多,进行考勤会浪费大量的时间;考勤中不公平,透明度低。
传统的绩效考核存在许多的绩效考核不公正、不全面、透明度低,只要有人参与的事情,就会存在问题。现代的企业的发展需要新的考勤方式来代替传统的考勤管理方式。企业员工考勤系统实现无纸化的管理,使企业的员工考勤管理更加科学和规范,提高了企业员工考勤管理的透明度和效率,为企业实现整体信息化的其他相关系统提供必要的数据支持。
-
- springboot框架介绍
Spring框架是Java平台上的一种开源应用框架,提供具有控制反转特性的容器。尽管Spring框架自身对编程模型没有限制,但其在Java应用中的频繁使用让它备受青睐,以至于后来让它作为EJB(EnterpriseJavaBeans)模型的补充,甚至是替补。Spring框架为开发提供了一系列的解决方案,比如利用控制反转的核心特性,并通过依赖注入实现控制反转来实现管理对象生命周期容器化,利用面向切面编程进行声明式的事务管理,整合多种持久化技术管理数据访问,提供大量优秀的Web框架方便开发等等。Spring框架具有控制反转(IOC)特性,IOC旨在方便项目维护和测试,它提供了一种通过Java的反射机制对Java对象进行统一的配置和管理的方法。Spring框架利用容器管理对象的生命周期,容器可以通过扫描XML文件或类上特定Java注解来配置对象,开发者可以通过依赖查找或依赖注入来获得对象。Spring框架具有面向切面编程(AOP)框架,SpringAOP框架基于代理模式,同时运行时可配置;AOP框架主要针对模块之间的交叉关注点进行模块化。Spring框架的AOP框架仅提供基本的AOP特性,虽无法与AspectJ框架相比,但通过与AspectJ的集成,也可以满足基本需求。Spring框架下的事务管理、远程访问等功能均可以通过使用SpringAOP技术实现。Spring的事务管理框架为Java平台带来了一种抽象机制,使本地和全局事务以及嵌套事务能够与保存点一起工作,并且几乎可以在Java平台的任何环境中工作。Spring集成多种事务模板,系统可以通过事务模板、XML或Java注解进行事务配置,并且事务框架集成了消息传递和缓存等功能。Spring的数据访问框架解决了开发人员在应用程序中使用数据库时遇到的常见困难。它不仅对Java:JDBC、iBATS/MyBATIs、Hibernate、Java数据对象(JDO)、ApacheOJB和ApacheCayne等所有流行的数据访问框架中提供支持,同时还可以与Spring的事务管理一起使用,为数据访问提供了灵活的抽象。Spring框架最初是没有打算构建一个自己的WebMVC框架,其开发人员在开发过程中认为现有的StrutsWeb框架的呈现层和请求处理层之间以及请求处理层和模型之间的分离不够,于是创建了SpringMVC。
-
- B/S体系工作原理
B/S架构采取浏览器请求,服务器响应的工作模式。
用户可以通过浏览器去访问Internet上由Web服务器产生的文本、数据、图片、动画、视频点播和声音等信息;
而每一个Web服务器又可以通过各种方式与数据库服务器连接,大量的数据实际存放在数据库服务器中;
从Web服务器上下载程序到本地来执行,在下载过程中若遇到与数据库有关的指令,由Web服务器交给数据库服务器来解释执行,并返回给Web服务器,Web服务器又返回给用户。在这种结构中,将许许多多的网连接到一块,形成一个巨大的网,即全球网。而各个企业可以在此结构的基础上建立自己的Internet。
在 B/S 模式中,用户是通过浏览器针对许多分布于网络上的服务器进行请求访问的,浏览器的请求通过服务器进行处理,并将处理结果以及相应的信息返回给浏览器,其他的数据加工、请求全部都是由Web Server完成的。通过该框架结构以及植入于操作系统内部的浏览器,该结构已经成为了当今软件应用的主流结构模式。
-
- 论文结构安排
论文将分层次经行编排,除去论文摘要、目录、致谢、文献参考部分,正文部分还会对网站需求做出分析,以及阐述大体的设计和实现的功能,最后罗列部分调测记录,论文主要架构如下:
第1章 交代了项目的背景以及开发的实际意义。
第2章 对本系统的可行性、功能需求展开分析。
第3章 阐述了项目的总体设计。
第4章 阐明了企业员工考勤系统详细功能的实现,主要根据技术性的功能模块功能实现。
第5章 罗列了部分系统调试与测试的记录。
企业员工考勤系统存储所使用的是mysql数据库以及开发中所使用的是IDEA、Tomcat这些开发工具的使用,能够给我们的编写工作带来许多的便利。系统使用springboot框架进行开发,使系统的可扩展性和维护性更佳,减少Java配置代码,简化编程代码,目前springboot框架也是很多企业选择的框架之一。
在开发企业员工考勤系统中所使用的开发软件像IDEA开发工具、Tomcat8.0服务器、MySQL5.7数据库、Photoshop图片处理软件等,这些都是开源免费的,这些环境在学校都进行了系统的学习,自己能够独立操作完成,不需要额外花费,而且系统的开发工具从网上都可以直接下载,因此在经济方面是可行的。
此次项目设计的时候我参考了很多类似系统的成功案例,对它们的操作界面以及功能都进行了系统的分析,将众多案例结合在一起,突出以人为本简化操作,所以具有基本计算机知识的人都会操作本项目。因此操作可行性也没有问题。
企业员工考勤系统的设计与实现是为了让学校的使用者更加方便的进行管理学生相关联的一些信息,使用者查找管理的时候能够节省大量的时间和精力,有效减少不必要的查找时间。系统在功能上划分为员工用户和管理员两大部分。
员工用户:
(1)登录:学生在后台可以通过账号和密码进行登录,学生的账号和密码是在数据库中直接设定的,如果忘记密码可以点击“忘记密码”进行密码找回;
(2)考勤信息:点击“考勤信息”这一按钮可以查看到系统当中所有的考勤信息,支持通过标题名称或者考勤部门进行查询考勤信息,如果想要添加新的考勤,点击“添加”按钮,然后根据提示填写好考勤的具体信息,点击提交所添加的考勤信息在数据库就保存下来了,同时可以点击“签到”按钮,输入签到的学生信息进行提交,也可以选择要删除的考勤直接点击“删除按钮”进行考勤删除。
(3)部门信息:点击“部门信息”这个按钮可以查看到自己提交的部门信息,支持通过部门编号或者部门名称进行查询部门信息,如果想要了解某一部门信息的详细信息,点击后面的“查看”会进入详情界面;
(4)考勤签到:点击“考勤签到”这个按钮可以查看到自己所有的考勤的签到,支持通过标题名称或者部门名称进行查询考勤签到信息;
(5)请假信息:点击“请假信息”这个按钮可以查看到自己提交的请假信息,支持通过部门名称或者员工用户进行查询请假信息,如果想要了解某一请假信息的详细信息,点击后面的“查看”会进入详情界面;
管理员端:
(1)人员管理:管理员可以对系统中所有的用户角色进行管控,包含了管理员以及员工用户这两种角色,如果需要添加新的用户,点击页面中的“添加”按钮根据提示输入上用户信息,点击“提交”以后在对应的用户界面就可以查看到了,可以点击用户后面的“删除”按钮直接删除某一用户。
(2)部门信息:点击“部门信息”这个按钮可以查看到系统中所有的部门信息,支持通过部门名称或者部门人数或者部门位置进行查询部门信息,如果想要添加新的部门信息,点击“添加”按钮然后根据提示输入部门信息,点击“提交”后,在部门界面就会显示新增的部门信息,可以点击某一部门信息查看部门管理信息的详情,也可以直接点击“删除”进行删除部门信息;
(3)打卡信息:点击“打卡信息”这一按钮可以查看到系统当中所有的打卡信息,支持通过部门名称或者员工用户进行查询打卡信息,如果想要添加新的打卡信息,点击“添加”按钮,然后根据提示填写好打卡的具体信息,点击提交所添加的打卡信息在数据库就保存下来了,同时可以点击“打卡”按钮,输入打卡的考勤信息进行提交,也可以选择要删除的打卡信息直接点击“删除按钮”进行打卡信息删除。
(4)考勤信息:点击“考勤信息”这一按钮可以查看到系统当中所有的考勤信息,支持通过标题名称或者考勤部门进行查询考勤信息,如果想要添加新的考勤,点击“添加”按钮,然后根据提示填写好考勤的具体信息,点击提交所添加的考勤信息在数据库就保存下来了,同时可以点击“签到”按钮,输入签到的学生信息进行提交,也可以选择要删除的考勤直接点击“删除按钮”进行考勤删除。
(5)请假信息:点击“请假信息”这个按钮可以查看到所有请假信息,支持通过部门名称或者请假类型进行查询请假信息,可以对请假信息进行添加、删除、查看请假信息的详细内容;
(6)班次信息:点击“班次信息”这个按钮可以查看到所有班次信息,支持通过部门名称或者班次月份进行查询班次信息,可以对班次信息进行添加、删除、查看班次信息的详细内容;
企业员工考勤系统的非功能性需求比如自助企业员工考勤系统的安全性怎么样,可靠性怎么样,性能怎么样,可拓展性怎么样等。具体可以表示在如下3-1表格中:
表2.1 企业员工考勤系统非功能需求表
| 安全性 | 主要指企业员工考勤系统数据库的安装,数据库的使用和密码的设定必须合乎规范。 |
| 可靠性 | 可靠性是指企业员工考勤系统能够安装用户的指示进行操作,经过测试,可靠性90%以上。 |
| 性能 | 性能是影响企业员工考勤系统占据市场的必要条件,所以性能最好要佳才好。 |
| 可扩展性 | 比如数据库预留多个属性,比如接口的使用等确保了系统的非功能性需求。 |
| 易用性 | 用户只要跟着企业员工考勤系统的页面展示内容进行操作,就可以了。 |
| 可维护性 | 企业员工考勤系统开发的可维护性是非常重要的,经过测试,可维护性没有问题 |
企业员工考勤系统中员工角色用例图如图2.1所示:
图2.1 员工角色用例图
企业员工考勤系统中管理员角色用例图如图2.2所示:
图2.2 管理员角色用例图
在分析了项目开发的背景、意义以及其开发的可行性后,接下来就是探讨项目的功能划分,以及具体实现的时候对项目数据库各种表的设计,在本章会做一个系统的介绍。
系功能模块的设计就是把系统具体要实现哪些功能,功能如何划分做一个系统的架构,以模块图的方式展示出来,方便我们进行功能得罗列以及涉及。在系统的功能方面,项目分成了管理员+员工用户两个模块,每个模块登录进去对应相应的功能,具体的功能模块图如图3.1所示。
图3.1 企业员工考勤系统功能模块图
数据库的设计承载者系统的各种数据,在一个系统中各种数据都需要一个专门的容器,数据库就是这个容器,在建立数据库的时候,主要是数据库模型的设计以及各个数据库表的设计两部分。
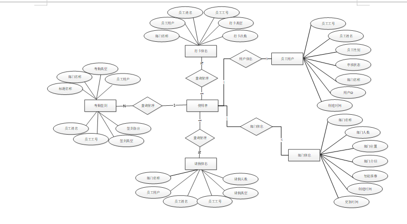
下面是整个企业员工考勤系统中主要的数据库表总E-R实体关系图。
图3.2 企业员工考勤系统总E-R关系图
通过前面E-R关系图可以看到项目需要创建很多个数据表。以下是项目中的主要数据库表的关系模型:
表attendance_information (考勤信息)
| 编号 | 名称 | 数据类型 | 长度 | 小数位 | 允许空值 | 主键 | 默认值 | 说明 |
| 1 | attendance_information_id | int | 10 | 0 | N | Y | 考勤信息ID | |
| 2 | title_name | varchar | 64 | 0 | Y | N | 标题名称 | |
| 3 | attendance_department | varchar | 64 | 0 | Y | N | 考勤部门 | |
| 4 | attendance_type | varchar | 64 | 0 | Y | N | 考勤类型 | |
| 5 | attendance_date | date | 10 | 0 | Y | N | 考勤日期 | |
| 6 | attendance_content | text | 65535 | 0 | Y | N | 考勤内容 | |
| 7 | remarks | text | 65535 | 0 | Y | N | 备注信息 | |
| 8 | recommend | int | 10 | 0 | N | N | 0 | 智能推荐 |
| 9 | create_time | datetime | 19 | 0 | N | N | CURRENT_TIMESTAMP | 创建时间 |
| 10 | update_time | timestamp | 19 | 0 | N | N | CURRENT_TIMESTAMP | 更新时间 |
表attendance_sign_in (考勤签到)
| 编号 | 名称 | 数据类型 | 长度 | 小数位 | 允许空值 | 主键 | 默认值 | 说明 |
| 1 | attendance_sign_in_id | int | 10 | 0 | N | Y | 考勤签到ID | |
| 2 | title_name | varchar | 64 | 0 | Y | N | 标题名称 | |
| 3 | department_name | varchar | 64 | 0 | Y | N | 部门名称 | |
| 4 | attendance_type | varchar | 64 | 0 | Y | N | 考勤类型 | |
| 5 | employee_user | int | 10 | 0 | Y | N | 0 | 员工用户 |
| 6 | employee_name | varchar | 64 | 0 | Y | N | 员工姓名 | |
| 7 | employee_id | varchar | 64 | 0 | Y | N | 员工工号 | |
| 8 | sign_in_type | varchar | 64 | 0 | Y | N | 签到类型 | |
| 9 | sign_in_remarks | text | 65535 | 0 | Y | N | 签到备注 | |
| 10 | recommend | int | 10 | 0 | N | N | 0 | 智能推荐 |
| 11 | create_time | datetime | 19 | 0 | N | N | CURRENT_TIMESTAMP | 创建时间 |
| 12 | update_time | timestamp | 19 | 0 | N | N | CURRENT_TIMESTAMP | 更新时间 |
表auth (用户权限管理)
| 编号 | 名称 | 数据类型 | 长度 | 小数位 | 允许空值 | 主键 | 默认值 | 说明 |
| 1 | auth_id | int | 10 | 0 | N | Y | 授权ID: | |
| 2 | user_group | varchar | 64 | 0 | Y | N | 用户组: | |
| 3 | mod_name | varchar | 64 | 0 | Y | N | 模块名: | |
| 4 | table_name | varchar | 64 | 0 | Y | N | 表名: | |
| 5 | page_title | varchar | 255 | 0 | Y | N | 页面标题: | |
| 6 | path | varchar | 255 | 0 | Y | N | 路由路径: | |
| 7 | position | varchar | 32 | 0 | Y | N | 位置: | |
| 8 | mode | varchar | 32 | 0 | N | N | _blank | 跳转方式: |
| 9 | add | tinyint | 3 | 0 | N | N | 1 | 是否可增加: |
| 10 | del | tinyint | 3 | 0 | N | N | 1 | 是否可删除: |
| 11 | set | tinyint | 3 | 0 | N | N | 1 | 是否可修改: |
| 12 | get | tinyint | 3 | 0 | N | N | 1 | 是否可查看: |
| 13 | field_add | text | 65535 | 0 | Y | N | 添加字段: | |
| 14 | field_set | text | 65535 | 0 | Y | N | 修改字段: | |
| 15 | field_get | text | 65535 | 0 | Y | N | 查询字段: | |
| 16 | table_nav_name | varchar | 500 | 0 | Y | N | 跨表导航名称: | |
| 17 | table_nav | varchar | 500 | 0 | Y | N | 跨表导航: | |
| 18 | option | text | 65535 | 0 | Y | N | 配置: | |
| 19 | create_time | timestamp | 19 | 0 | N | N | CURRENT_TIMESTAMP | 创建时间: |
| 20 | update_time | timestamp | 19 | 0 | N | N | CURRENT_TIMESTAMP | 更新时间: |
表clock_information (打卡信息)
| 编号 | 名称 | 数据类型 | 长度 | 小数位 | 允许空值 | 主键 | 默认值 | 说明 |
| 1 | clock_information_id | int | 10 | 0 | N | Y | 打卡信息ID | |
| 2 | department_name | varchar | 64 | 0 | Y | N | 部门名称 | |
| 3 | employee_user | int | 10 | 0 | Y | N | 0 | 员工用户 |
| 4 | employee_name | varchar | 64 | 0 | Y | N | 员工姓名 | |
| 5 | employee_id | varchar | 64 | 0 | Y | N | 员工工号 | |
| 6 | clock_type | varchar | 64 | 0 | Y | N | 打卡类型 | |
| 7 | times_of_clocking | varchar | 64 | 0 | Y | N | 打卡次数 | |
| 8 | punch_notes | text | 65535 | 0 | Y | N | 打卡备注 | |
| 9 | recommend | int | 10 | 0 | N | N | 0 | 智能推荐 |
| 10 | create_time | datetime | 19 | 0 | N | N | CURRENT_TIMESTAMP | 创建时间 |
| 11 | update_time | timestamp | 19 | 0 | N | N | CURRENT_TIMESTAMP | 更新时间 |
表department_information (部门信息)
| 编号 | 名称 | 数据类型 | 长度 | 小数位 | 允许空值 | 主键 | 默认值 | 说明 |
| 1 | department_information_id | int | 10 | 0 | N | Y | 部门信息ID | |
| 2 | department_no | varchar | 64 | 0 | N | N | 部门编号 | |
| 3 | department_name | varchar | 64 | 0 | Y | N | 部门名称 | |
| 4 | number_of_departments | varchar | 64 | 0 | Y | N | 部门人数 | |
| 5 | department_location | text | 65535 | 0 | Y | N | 部门位置 | |
| 6 | department_introduction | text | 65535 | 0 | Y | N | 部门介绍 | |
| 7 | recommend | int | 10 | 0 | N | N | 0 | 智能推荐 |
| 8 | create_time | datetime | 19 | 0 | N | N | CURRENT_TIMESTAMP | 创建时间 |
| 9 | update_time | timestamp | 19 | 0 | N | N | CURRENT_TIMESTAMP | 更新时间 |
表employee_user (员工用户)
| 编号 | 名称 | 数据类型 | 长度 | 小数位 | 允许空值 | 主键 | 默认值 | 说明 |
| 1 | employee_user_id | int | 10 | 0 | N | Y | 员工用户ID | |
| 2 | employee_name | varchar | 64 | 0 | Y | N | 员工姓名 | |
| 3 | employee_gender | varchar | 64 | 0 | Y | N | 员工性别 | |
| 4 | employee_id | varchar | 64 | 0 | N | N | 员工工号 | |
| 5 | department_name | varchar | 64 | 0 | Y | N | 部门名称 | |
| 6 | examine_state | varchar | 16 | 0 | N | N | 已通过 | 审核状态 |
| 7 | recommend | int | 10 | 0 | N | N | 0 | 智能推荐 |
| 8 | user_id | int | 10 | 0 | N | N | 0 | 用户ID |
| 9 | create_time | datetime | 19 | 0 | N | N | CURRENT_TIMESTAMP | 创建时间 |
| 10 | update_time | timestamp | 19 | 0 | N | N | CURRENT_TIMESTAMP | 更新时间 |
表hits (用户点击)
| 编号 | 名称 | 数据类型 | 长度 | 小数位 | 允许空值 | 主键 | 默认值 | 说明 |
| 1 | hits_id | int | 10 | 0 | N | Y | 点赞ID: | |
| 2 | user_id | int | 10 | 0 | N | N | 0 | 点赞人: |
| 3 | create_time | timestamp | 19 | 0 | N | N | CURRENT_TIMESTAMP | 创建时间: |
| 4 | update_time | timestamp | 19 | 0 | N | N | CURRENT_TIMESTAMP | 更新时间: |
| 5 | source_table | varchar | 255 | 0 | Y | N | 来源表: | |
| 6 | source_field | varchar | 255 | 0 | Y | N | 来源字段: | |
| 7 | source_id | int | 10 | 0 | N | N | 0 | 来源ID: |
表leave_information (请假信息)
| 编号 | 名称 | 数据类型 | 长度 | 小数位 | 允许空值 | 主键 | 默认值 | 说明 |
| 1 | leave_information_id | int | 10 | 0 | N | Y | 请假信息ID | |
| 2 | department_name | varchar | 64 | 0 | Y | N | 部门名称 | |
| 3 | employee_user | int | 10 | 0 | Y | N | 0 | 员工用户 |
| 4 | employee_name | varchar | 64 | 0 | Y | N | 员工姓名 | |
| 5 | employee_id | varchar | 64 | 0 | Y | N | 员工工号 | |
| 6 | leave_type | varchar | 64 | 0 | Y | N | 请假类型 | |
| 7 | leave_date | date | 10 | 0 | Y | N | 请假日期 | |
| 8 | leave_days | varchar | 64 | 0 | Y | N | 请假天数 | |
| 9 | reasons_for_leave | text | 65535 | 0 | Y | N | 请假理由 | |
| 10 | examine_state | varchar | 16 | 0 | N | N | 未审核 | 审核状态 |
| 11 | examine_reply | varchar | 16 | 0 | Y | N | 审核回复 | |
| 12 | recommend | int | 10 | 0 | N | N | 0 | 智能推荐 |
| 13 | create_time | datetime | 19 | 0 | N | N | CURRENT_TIMESTAMP | 创建时间 |
| 14 | update_time | timestamp | 19 | 0 | N | N | CURRENT_TIMESTAMP | 更新时间 |
表leave_type (请假类型)
| 编号 | 名称 | 数据类型 | 长度 | 小数位 | 允许空值 | 主键 | 默认值 | 说明 |
| 1 | leave_type_id | int | 10 | 0 | N | Y | 请假类型ID | |
| 2 | leave_type | varchar | 64 | 0 | Y | N | 请假类型 | |
| 3 | type_description | text | 65535 | 0 | Y | N | 类型描述 | |
| 4 | recommend | int | 10 | 0 | N | N | 0 | 智能推荐 |
| 5 | create_time | datetime | 19 | 0 | N | N | CURRENT_TIMESTAMP | 创建时间 |
| 6 | update_time | timestamp | 19 | 0 | N | N | CURRENT_TIMESTAMP | 更新时间 |
表shift_information (班次信息)
| 编号 | 名称 | 数据类型 | 长度 | 小数位 | 允许空值 | 主键 | 默认值 | 说明 |
| 1 | shift_information_id | int | 10 | 0 | N | Y | 班次信息ID | |
| 2 | department_name | varchar | 64 | 0 | Y | N | 部门名称 | |
| 3 | shift_month | varchar | 64 | 0 | Y | N | 班次月份 | |
| 4 | picture_of_shift_arrangement | varchar | 255 | 0 | Y | N | 排班图片 | |
| 5 | shift_content | text | 65535 | 0 | Y | N | 班次内容 | |
| 6 | remarks | text | 65535 | 0 | Y | N | 备注信息 | |
| 7 | recommend | int | 10 | 0 | N | N | 0 | 智能推荐 |
| 8 | create_time | datetime | 19 | 0 | N | N | CURRENT_TIMESTAMP | 创建时间 |
| 9 | update_time | timestamp | 19 | 0 | N | N | CURRENT_TIMESTAMP | 更新时间 |
管理员和员工在登录界面输入账号+密码,点击“登录”按钮,系统在用户数据库表中会对管理员和员工的账号进行匹配,账号+密码正确的话,就会登录到系统中各个用户的主管理界面,否则提示对应的信息,返回到登录的界面,其主界面展示如下图4.1所示。
图4.1 登录界面图
登录功能的逻辑代码如下所示。
/**
* 登录
* @param data
* @param httpServletRequest
* @return
*/
@PostMapping("login")
public Map<String, Object> login(@RequestBody Map<String, String> data, HttpServletRequest httpServletRequest) {
log.info("[执行登录接口]");
String username = data.get("username");
String email = data.get("email");
String phone = data.get("phone");
String password = data.get("password");
List resultList = null;
Map<String, String> map = new HashMap<>();
if(username != null && "".equals(username) == false){
map.put("username", username);
resultList = service.select(map, new HashMap<>()).getResultList();
}
else if(email != null && "".equals(email) == false){
map.put("email", email);
resultList = service.select(map, new HashMap<>()).getResultList();
}
else if(phone != null && "".equals(phone) == false){
map.put("phone", phone);
resultList = service.select(map, new HashMap<>()).getResultList();
}else{
return error(30000, "账号或密码不能为空");
}
if (resultList == null || password == null) {
return error(30000, "账号或密码不能为空");
}
//判断是否有这个用户
if (resultList.size()<=0){
return error(30000,"用户不存在");
}
User byUsername = (User) resultList.get(0);
Map<String, String> groupMap = new HashMap<>();
groupMap.put("name",byUsername.getUserGroup());
List groupList = userGroupService.select(groupMap, new HashMap<>()).getResultList();
if (groupList.size()<1){
return error(30000,"用户组不存在");
}
UserGroup userGroup = (UserGroup) groupList.get(0);
//查询用户审核状态
if (!StringUtils.isEmpty(userGroup.getSourceTable())){
String sql = "select examine_state from "+ userGroup.getSourceTable() +" WHERE user_id = " + byUsername.getUserId();
String res = String.valueOf(service.runCountSql(sql).getSingleResult());
if (res==null){
return error(30000,"用户不存在");
}
if (!res.equals("已通过")){
return error(30000,"该用户审核未通过");
}
}
//查询用户状态
if (byUsername.getState()!=1){
return error(30000,"用户非可用状态,不能登录");
}
String md5password = service.encryption(password);
if (byUsername.getPassword().equals(md5password)) {
// 存储Token到数据库
AccessToken accessToken = new AccessToken();
accessToken.setToken(UUID.randomUUID().toString().replaceAll("-", ""));
accessToken.setUser_id(byUsername.getUserId());
tokenService.save(accessToken);
// 返回用户信息
JSONObject user = JSONObject.parseObject(JSONObject.toJSONString(byUsername));
user.put("token", accessToken.getToken());
JSONObject ret = new JSONObject();
ret.put("obj",user);
return success(ret);
} else {
return error(30000, "账号或密码不正确");
}
}
-
- 注册模块
不是企业员工考勤系统中正式员工的是可以在线进行注册的,如果你没有本企业员工考勤选题的账号的话,添加“注册”,当填写上自己的账号+密码+确认密码+昵称+邮箱+手机号等后再点击“注册”按钮后将会先验证输入的有没有空数据,再次验证密码和确认密码是否是一样的,最后验证输入的账户名和数据库表中已经注册的账户名是否重复,只有都验证没问题后即可用户注册成功。其用用户注册界面展示如下图4.2所示。
图4.2 修改密码界面图
注册关键代码如下所示。
/**
* 注册
* @param user
* @return
*/
@PostMapping("register")
public Map<String, Object> signUp(@RequestBody User user) {
// 查询用户
Map<String, String> query = new HashMap<>();
query.put("username",user.getUsername());
List list = service.select(query, new HashMap<>()).getResultList();
if (list.size()>0){
return error(30000, "用户已存在");
}
user.setUserId(null);
user.setPassword(service.encryption(user.getPassword()));
service.save(user);
return success(1);
}
/**
* 用户ID:[0,8388607]用户获取其他与用户相关的数据
*/
@Id
@GeneratedValue(strategy = GenerationType.IDENTITY)
@Column(name = "user_id")
private Integer userId;
/**
* 账户状态:[0,10](1可用|2异常|3已冻结|4已注销)
*/
@Basic
@Column(name = "state")
private Integer state;
/**
* 所在用户组:[0,32767]决定用户身份和权限
*/
@Basic
@Column(name = "user_group")
private String userGroup;
/**
* 上次登录时间:
*/
@Basic
@Column(name = "login_time")
private Timestamp loginTime;
/**
* 手机号码:[0,11]用户的手机号码,用于找回密码时或登录时
*/
@Basic
@Column(name = "phone")
private String phone;
/**
* 手机认证:[0,1](0未认证|1审核中|2已认证)
*/
@Basic
@Column(name = "phone_state")
private Integer phoneState;
/**
* 用户名:[0,16]用户登录时所用的账户名称
*/
@Basic
@Column(name = "username")
private String username;
/**
* 昵称:[0,16]
*/
@Basic
@Column(name = "nickname")
private String nickname;
/**
* 密码:[0,32]用户登录所需的密码,由6-16位数字或英文组成
*/
@Basic
@Column(name = "password")
private String password;
/**
* 邮箱:[0,64]用户的邮箱,用于找回密码时或登录时
*/
@Basic
@Column(name = "email")
private String email;
/**
* 邮箱认证:[0,1](0未认证|1审核中|2已认证)
*/
@Basic
@Column(name = "email_state")
private Integer emailState;
/**
* 头像地址:[0,255]
*/
@Basic
@Column(name = "avatar")
private String avatar;
/**
* 创建时间:
*/
@Basic
@Column(name = "create_time")
@JsonFormat(pattern = "yyyy-MM-dd HH:mm:ss")
private Timestamp createTime;
@Basic
@Transient
private String code;
}
-
- 系统用户管理模块
管理员可以对系统中所有的用户角色进行管控,包含了管理员以及员工这两种角色,如果需要添加新的用户,点击页面中的“添加”按钮根据提示输入上用户信息,点击“提交”以后在对应的用户界面就可以查看到了,可以点击用户后面的“删除”按钮直接删除某一用户,这里以员工用户为例。界面如下图4.3所示。
图4.3 系统用户管理界面图
用户管理界面逻辑代码如下:
@RequestMapping(value = {"/count_group", "/count"})
public Map<String, Object> count(HttpServletRequest request) {
Query count = service.count(service.readQuery(request), service.readConfig(request));
return success(count.getResultList());
}
-
- 修改密码模块
用户使用该企业员工考勤系统注册完成后,用户对登录密码有修改需求时,系统也可以提供用户修改密码权限。系统中所有的操作者能够变更自己的密码信息,执行该功能首先必须要登入系统,然后选择密码变更选项以后在给定的文本框中填写初始密码和新密码来完成修改密码的操作。在填写的时候,假如两次密码填写存在差异,那么此次密码变更操作失败,下面的图片展示的就是该板块对应的工作面。界面如下图4.4所示。
图4.4 修改密码界面图
-
- 考勤信息管理模块
点击“考勤信息”这个菜单,可以查看到系统中所有添加的考勤信息,支持通过标题名称或者考勤部门进行查询,如果想要了解某一考勤信息的详细信息,点击后面的“详情”会进入详情界面,管理员如果想要选择某一考勤,点击“签到”按钮,根据提示填写对应的信息,点击“提交”按钮,信息没有错误在数据库就会提交成功,签到成功。界面如下图4.5所示。
图4.5 考勤信息界面图
考勤信息主要逻辑代码如下所示。
@RequestMapping(value = {"/avg_group", "/avg"})
public Map<String, Object> avg(HttpServletRequest request) {
Query count = service.avg(service.readQuery(request), service.readConfig(request));
return success(count.getResultList());
}
-
- 部门信息管理模块
点击“部门信息”这个按钮可以查看到自己提交的部门信息,支持通过部门编号或者部门名称或者部门人数进行查询部门信息,如果想要了解某一部门的详细信息,点击后面的“查看”会进入详情界面,也支持对自己选择的部门信息进行删除。界面如下图4.6所示。
图4.6 部门信息界面图
部门信息管理关键代码如下所示。
@PostMapping("/set")
@Transactional
public Map<String, Object> set(HttpServletRequest request) throws IOException {
service.update(service.readQuery(request), service.readConfig(request), service.readBody(request.getReader()));
return success(1);
}
public Map<String,String> readConfig(HttpServletRequest request){
Map<String,String> map = new HashMap<>();
map.put(FindConfig.PAGE,request.getParameter(FindConfig.PAGE));
map.put(FindConfig.SIZE,request.getParameter(FindConfig.SIZE));
map.put(FindConfig.LIKE,request.getParameter(FindConfig.LIKE));
map.put(FindConfig.ORDER_BY,request.getParameter(FindConfig.ORDER_BY));
map.put(FindConfig.FIELD,request.getParameter(FindConfig.FIELD));
map.put(FindConfig.GROUP_BY,request.getParameter(FindConfig.GROUP_BY));
map.put(FindConfig.MAX_,request.getParameter(FindConfig.MAX_));
map.put(FindConfig.MIN_,request.getParameter(FindConfig.MIN_));
return map;
}
public Map<String,String> readQuery(HttpServletRequest request){
String queryString = request.getQueryString();
if (queryString != null && !"".equals(queryString)) {
String[] querys = queryString.split("&");
Map<String, String> map = new HashMap<>();
for (String query : querys) {
String[] q = query.split("=");
map.put(q[0], q[1]);
}
map.remove(FindConfig.PAGE);
map.remove(FindConfig.SIZE);
map.remove(FindConfig.LIKE);
map.remove(FindConfig.ORDER_BY);
map.remove(FindConfig.FIELD);
map.remove(FindConfig.GROUP_BY);
map.remove(FindConfig.MAX_);
map.remove(FindConfig.MIN_);
return map;
}else {
return new HashMap<>();
}
}
@Transactional
public void update(Map<String,String> query,Map<String,String> config,Map<String,Object> body){
StringBuffer sql = new StringBuffer("UPDATE ").append("`").append(table).append("`").append(" SET ");
for (Map.Entry<String,Object> entry:body.entrySet()){
Object value = entry.getValue();
if (value instanceof String){
sql.append("`"+humpToLine(entry.getKey())+"`").append("=").append("'").append(value).append("'").append(",");
}else {
sql.append("`"+humpToLine(entry.getKey())+"`").append("=").append(value).append(",");
}
}
sql.deleteCharAt(sql.length()-1);
sql.append(toWhereSql(query,"0".equals(config.get(FindConfig.LIKE))));
log.info("[{}] - 更新操作:{}",table,sql);
Query query1 = runCountSql(sql.toString());
query1.executeUpdate();
}
public String toWhereSql(Map<String,String> query, Boolean like) {
if (query.size() > 0) {
try {
StringBuilder sql = new StringBuilder(" WHERE ");
for (Map.Entry<String, String> entry : query.entrySet()) {
if (entry.getKey().contains(FindConfig.MIN_)) {
String min = humpToLine(entry.getKey()).replace("_min", "");
sql.append("`"+min+"`").append(" >= '").append(URLDecoder.decode(entry.getValue(), "UTF-8")).append("' and ");
continue;
}
if (entry.getKey().contains(FindConfig.MAX_)) {
String max = humpToLine(entry.getKey()).replace("_max", "");
sql.append("`"+max+"`").append(" <= '").append(URLDecoder.decode(entry.getValue(), "UTF-8")).append("' and ");
continue;
}
if (like == true) {
sql.append("`"+humpToLine(entry.getKey())+"`").append(" LIKE '%").append(URLDecoder.decode(entry.getValue(), "UTF-8")).append("%'").append(" and ");
} else {
sql.append("`"+humpToLine(entry.getKey())+"`").append(" = '").append(URLDecoder.decode(entry.getValue(), "UTF-8")).append("'").append(" and ");
}
}
sql.delete(sql.length() - 4, sql.length());
sql.append(" ");
return sql.toString();
} catch (UnsupportedEncodingException e) {
log.info("拼接sql 失败:{}", e.getMessage());
}
}
return "";
}
-
- 打卡信息管理模块
点击“打卡信息”这个按钮可以查看到自己提交的所有的打卡信息,支持通过部门名称或者员工用户或者员工工号进行查询打卡信息,如果想要添加新的打卡信息,点击“添加”按钮然后根据提示输入打卡信息,点击“提交”后,在打卡信息界面就会显示新增的打卡信息,可以点击某一打卡查看打卡信息的详情,也可以直接点击“删除”进行删除打卡信息。界面如下图4.7所示。
图4.7 打卡信息界面图
通过前面章节的介绍,我们可以看到本企业员工考勤系统已经完成了,但是能不能投入使用还是未知,因为在每个项目正式使用之前必须对开发的项目进行测试,如果不进行测试一旦投入使用可能会出现很多未可知的问题,比如使用人数太多导致系统瘫痪,比如某一功能存在bug信息填写错误等等,这些错误将给使用者带来很多的困扰,甚至造成更大的损失,因此测试是项目投入使用的最后一步,为用户提供一个运行顺畅、完美的项目也就是我们进行最后测试的目的。
用户登录功能测试:
表5.1 用户登录功能测试表
| 测试名称 | 测试功能 | 操作过程 | 预期结果 | 测试结果 |
| 用户登录模块测试 | 用户登录成功的情况 | 点击前登录界面输入账号和密码分别输入admin和admin后点击“登录”按钮。 | 登录成功并调整到用户界面 | 正确 |
打卡信息添加功能测试:
表5.2 打卡信息添加功能测试表
| 测试名称 | 测试功能 | 操作过程 | 预期结果 | 测试结果 |
| 打卡信息添加模块测试 | 打卡信息添加成功的情况 | 在打卡信息的页面中将点击添加,输入打卡相关信息,输入正确的信息后然后点击“提交”按钮。 | 提示添加成功 | 正确 |
| 打卡信息添加模块测试 | 打卡信息添加失败的情况 | 在打卡信息页面中不填写的部门名称,其他信息正常输入“提交”按钮。 | 提示“添加失败,信息不能为空” | 正确 |
查询考勤信息功能模块测试:
表5.3 查询考勤信息功能测试表
| 测试名称 | 测试功能 | 操作过程 | 预期结果 | 测试结果 |
| 查询考勤信息功能测试 | 查询成功的情况 | 在考勤信息界面输入标题名称或者考勤部门进行查询 | 查询成功 | 正确 |
考勤签到添加功能测试:
表5.4 考勤签到添加功能测试表
| 测试名称 | 测试功能 | 操作过程 | 预期结果 | 测试结果 |
| 考勤签到添加模块测试 | 考勤签到添加成功的情况 | 在考勤签到的页面中将点击添加,输入考勤相关信息,输入正确的信息后然后点击“提交”按钮。 | 提示添加成功 | 正确 |
| 考勤签到添加模块测试 | 考勤签到添加失败的情况 | 在考勤签到页面中不填写的标题名称,其他信息正常输入“提交”按钮。 | 提示“添加失败,信息不能为空” | 正确 |
通过编写企业员工考勤系统的测试用例,已经检测完毕用户的登录模块、打卡信息添加模块、查询考勤信息模块、考勤签到添加模块的功能测试,在对以上功能得测试过程中,发现了系统中的很多漏送并进行了完善,经过多人在线进行测试,系统完全可以正常运行,当然在后期的维护中系统将不断完善。
在开发本企业员工考勤系统之前我胸有成竹,觉得很简单,但在实际的开发中我发现了自身的很多问题,许多编程思想和方法都还没有掌握牢靠,比如springboot、IDEA、Jquery、AJAX 、Spring、SpringMVC、mybeatis等许多Java 开发技术,通过开发这个企业员工考勤系统我成长了很多,懂得了做什么事情都要脚踏实地,不能眼高手低,在本次企业员工考勤系统的开发中我逐渐掌握逐渐熟悉的技术。
本次企业员工考勤系统的开发中我还学会了例如良好的编程思想和完善的规划思想。在着手编程之前需要罗列出程序框架的大概,脑海中构建出程序的主题框架。做好这一步我们才能胸有成竹的经行开发项目。当设计框架了熟于心之后,需要思考本次编程所需的主要知识点和技术点,并充分学习。如此一来项目的开发才能循序渐进、如丝般顺滑,长久以往就能养成良好的开发习惯。一个程序好不好还要看出的bug多不多,如果在项目完成前做好bug的查验与预防可能发生的事故才能保证程序的稳定长久性运行。如果项目在完工后出现各种问题自己,那么在进入社会后,不仅会给公司团队带来麻烦和增加不必要的工作,还会导致客户流失,公司对自己的评价下降。
在本次项目中我也暴露了诸多问题。对于Java的编程知识有所欠缺,环境配置和算法上出现诸多问题,时常导致项目运行出错,或者目标的实现有问题。或者实现想法时算法未优化,使得代码冗长,程序运行不顺畅。
[1]杨嘉琛,王泽琛,温家宝,肖帅. 一种基于SpringBoot框架的海洋目标检测系统[P]. 天津市:CN115511802A,2022-12-23.
[2]李罡,周正茂. 基于Java技术实现内存键值数据管理的方法及其装置[P]. 北京市:CN114840498B,2022-09-13.
[3]张子睿,傅运德. 一种企业员工考勤方法、设备及介质[P]. 山东省:CN114529254A,2022-05-24.
[4]王曼维,杨荻,李岩,及松洁.基于SpringBoot框架的智慧医疗问诊系统设计与实现[J].中国医学装备,2022,19(03):133-136.
[5]林易康, 基于Java的web应用程序控制管理软件. 湖北省,武汉东湖学院,2021-10-01.
[6]He Xinbin,Bai Yongbin,Yue Lisen,Wang Haixiao,Liu Yi. Design and Implementation of Information System Based on Java Technology Platform[J]. Journal of Physics: Conference Series,2021,2033(1).
[7]靳尹. 基于人脸识别的企业移动考勤系统设计与实现[D].合肥工业大学,2021.DOI:10.27101/d.cnki.ghfgu.2021.001097.
[8]Qu Xiaona. Application of Java Technology in Dynamic Web Database Technology[J]. Journal of Physics: Conference Series,2021,1744(4).
[9]Tian Ming Huang. Design and Implementation of App System for Legal Consulting Based on JAVA Technology[J]. Procedia Computer Science,2020,166(C).
[10]Lei Yu,Cheng Li,Lei Wei,Hu WenYa. Marine biological monitoring and managing system based on Java technology[J]. MIPPR 2019: REMOTE SENSING IMAGE PROCESSING, GEOGRAPHIC INFORMATION SYSTEMS, AND OTHER APPLICATIONS,2020,11432.
[11]冯汝君. 基于MIS的RS公司考勤系统设计及实施研究[D].天津大学,2019.DOI:10.27356/d.cnki.gtjdu.2019.003370.
[12]武煜婷. 包钢员工考勤系统的设计与实现[D].内蒙古科技大学,2019.DOI:10.27724/d.cnki.gnmgk.2019.000125.
[13]何为,迟文恒. Java服务端研发知识图谱[M].机械工业出版社:信息科学与技术丛书, 201812.430.
[14]魏丽娟.JAVA技术的企业员工考勤系统开发[J].信息通信,2018(07):112-113.
[15]马玉凤.基于Java技术的企业员工考勤系统开发策略[J].电子技术与软件工程,2018(12):30.
[16]肖睿,崔雪炜,艾华,潘亚,张娟. Java面向对象程序开发及实战[M].人民邮电出版社:大数据开发实战系列, 201801.209.
[17]刘书成,胡立栓,刘景云,亓呈明,王育平.基于C/S与B/S相结合的企业员工考勤系统[J].物联网技术,2017,7(04):86-87+90.DOI:10.16667/j.issn.2095-1302.2017.04.027.
[18]SJ/T 11683-2017, Java语言源代码缺陷控制与测试指南[S].
致谢
至此论文结束,感谢您的阅读。在此我要特别的感谢我的导师,虽然我在实习期间很忙,论文撰写的时候经常是停停改改,但是我的导师依旧十分的负责,时不时的询问我的任务进展情况,跟进我的论文进度,在指导老师的帮助下,我逐步完成了自己的论文和程序,从导师身上也学习到很多知识和经验,这些知识和经验令我受益匪浅。同时我也从导师身上看到了自己的不足,不论是在技术层面上还是在对待工作的态度上,导师如同明镜一般照出了我的缺点我的不足。此外,我还要感谢在我实习期间在论文和程序上帮助过我的同学和社会人士,此前我对于springboot框架方面的一些知识还不了解,是他们在我编写程序过程中给了我很多的启发和感想,也帮助了我对于程序的调试和检测。没有他们我是不能顺利完成本次毕业设计的。至此,我的毕业设计就花上了一个圆满的句号了。
478

被折叠的 条评论
为什么被折叠?



