结论 28
随着我国经济迅速发展,人们对手机的需求越来越大,各种手机软件也都在被广泛应用,但是对于手机进行数据信息管理,对于手机的各种软件也是备受用户的喜爱,社区干洗店服务微信小程序被用户普遍使用,方便用户能够可以随时进行在线查看订单数据信息管理,特开发了社区干洗店服务微信小程序。
社区干洗店服务微信小程序的设计主要是对系统所要实现的功能进行详细考虑,确定所要实现的功能后进行界面的设计,在这中间还要考虑如何可以更好的将功能及页面进行很好的结合,方便用户可以很容易明了的找到自己所需要的信息,还有系统平台后期的可操作性,通过对信息内容的详细了解进行技术的开发。
社区干洗店服务微信小程序的开发利用现有的成熟技术参考,以源代码为模板,分析功能调整与社区干洗店服务微信小程序管理的实际需求相结合,讨论了基于社区干洗店服务微信小程序管理的使用。
关键词:社区干洗店服务微信小程序;node.js语言;MySQL;koa框架
Abstract
With the rapid development of China's economy, people's demand for mobile phones is increasing, and various mobile software is also widely used. However, for mobile phone data information management, various software for mobile phones are also highly favored by users. Community dry cleaning shop services WeChat mini programs are widely used by users, making it convenient for users to view order data information online at any time, We have developed a community dry cleaning shop service WeChat mini program.
The design of the WeChat mini program for community dry cleaning shop services mainly involves a detailed consideration of the functions to be implemented in the system. After determining the functions to be implemented, the interface design should be carried out. In the process, it is also necessary to consider how to better integrate the functions and pages, so that users can easily find the information they need, as well as the operability of the system platform in the later stage, Develop technology through a detailed understanding of information content.
The development of community dry cleaning shop service WeChat mini program utilizes existing mature technology reference, uses source code as a template, analyzes the functional adjustment and combines it with the actual needs of community dry cleaning shop service WeChat mini program management, and discusses the use of WeChat mini program management based on community dry cleaning shop service.
Keywords:Community dry cleaning shop service WeChat mini program; Node. js language; MySQL; Koa framework
1 绪论
社区干洗店服务微信小程序系统是计算机技术与洗衣店管理相结合的产物,通过微信小程序洗衣小程序系统实现了对洗衣店订单的高效管理。
随着计算机技术的不断提高,计算机已经深入到社会生活的各个角落;而采用人工洗衣业务管理的方法,不仅效率低,易出错,手续繁琐,而且耗费大量人力。为了满足消费人员对洗衣服务价格等的管理,在工作人员的具备一定的计算机操作能力的前提下,特编此社区干洗店服务微信小程序系统以提高洗衣店的管理效率。
1.2课题背景
随着网络时代的到来,互联网的优势和普及时刻影响并改变着人们的生活方式。在信息技术迅速发展的今天,计算机技术已经遍及全球,使社会发生了巨大的变革。
为了不受时间和地点的限制,智能手机用户可以通过移动网络访问网站和处理各种业务和互联网,这是一个有效的将应用系统的功能扩展到手机终端的方法。现今各种智能手机层出不穷,各类基于手机平台的软件应运而生,其中,在众多交流软件中,微信备受人们青睐。近年来,微信发展规模越来越大,越来越多的人开始使用微信,目前随着智能手机系统的普及,人人手机上基本都有了微信。
所以,微信推出小程序广告支持公众号关注,而这就意味着小程序跟公众号之间的通道被彻底打通了。本论文基于微信小程序的社区干洗店服务主要牵扯到的程序,数据库与计算机技术等。覆盖知识面大,可以大大的提高系统人员工作效率。
1.3node.js主要功能
V8引擎本身使用了一些最新的编译技术。这使得用Javascript这类脚本语言编写出来的代码运行速度获得了极大提升,又节省了开发成本。对性能的苛求是Node的一个关键因素。 Javascript是一个事件驱动语言,Node利用了这个优点,编写出可扩展性高的服务器。Node采用了一个称为“事件循环(event loop)”的架构,使得编写可扩展性高的服务器变得既容易又安全。提高服务器性能的技巧有多种多样。Node选择了一种既能提高性能,又能减低开发复杂度的架构。这是一个非常重要的特性。并发编程通常很复杂且布满地雷。Node绕过了这些,但仍提供很好的性能。
Node采用一系列“非阻塞”库来支持事件循环的方式。本质上就是为文件系统、数据库之类的资源提供接口。向文件系统发送一个请求时,无需等待硬盘(寻址并检索文件),硬盘准备好的时候非阻塞接口会通知Node。该模型以可扩展的方式简化了对慢资源的访问, 直观,易懂。尤其是对于熟悉onmouseover、onclick等DOM事件的用户,更有一种似曾相识的感觉。
虽然让Javascript运行于服务器端不是Node的独特之处,但却是其一强大功能。不得不承认,浏览器环境限制了我们选择编程语言的自由。任何服务器与日益复杂的浏览器客户端应用程序间共享代码的愿望只能通过Javascript来实现。虽然还存在其他一些支持Javascript在服务器端 运行的平台,但因为上述特性,Node发展迅猛,成为事实上的平台。
在Node启动的很短时间内,社区就已经贡献了大量的扩展库(模块)。其中很多是连接数据库或是其他软件的驱动,但还有很多是凭他们的实力制作出来的非常有用的软件。
最后,不得不提到的是Node社区。虽然Node项目还非常年轻,但很少看到对一个项目如此狂热的社区。不管是新手,还是专家,大家都围绕着项目,使用并贡献自己的能力,致力于打造一个探索、支持、分享、听取建议的乐土。
1.4node.js功能模块
Node使用Module模块去划分不同的功能,以简化应用的开发。Modules模块有点像C++语言中的类库。每一个Node的类库都包含了十分丰富的各类函数,比如http模块就包含了和http功能相关的很多函数,可以帮助开发者很容易地对比如http,tcp/udp等进行操作,还可以很容易的创建http和tcp/udp的服务器。
要在程序中使用模块是十分方便的,只需要如下:
在这里,引入了http类库,并且对http类库的引用存放在http变量中了。这个时候,Node会在我们应用中搜索是否存在node_modules的目录,并且搜索这个目录中是否存在http的模块。如果Node.js找不到这个目录,则会到全局模块缓存中去寻找,用户可以通过相对或者绝对路径,指定模块的位置,比如:
var myModule = require('./myModule.js');
模块中包含了很多功能代码片断,在模块中的代码大部分都是私有的,意思是在模块中定义的函数方法和变量,都只能在同一个模块中被调用。当然,可以将某些方法和变量暴露到模块外,这个时候可以使用exports对象去实现。
1.5论文结构与章节安排
论文将分层次经行编排,除去论文摘要致谢文献参考部分,正文部分还会对网站需求做出分析,以及阐述大体的设计和实现的功能,最后罗列部分调测记录,论文主要架构如下:
第一章:引言。第一章主要介绍了课题研究的背景,系统开发的现状和本文的国内外发展情况与主要工作。
第二章:系统需求分析。第二章主要从系统的用户、功能等方面进行需求分析。
第三章:系统设计。第三章主要对系统框架、系统功能模块、数据库进行功能设计。
第四章:系统实现。第四章主要介绍了系统框架搭建、系统界面的实现。
第五章:系统测试。第五章主要对系统的部分界面进行测试并对主要功能进行测试
2社区干洗店服务微信小程序分析
系统分析是开发一个项目的先决条件,通过系统分析可以很好的了解系统的主体用户的基本需求情况,同时这也是项目的开发的原因。进而对系统开发进行可行性分析,通常包括技术可行性、经济可行性等,可行性分析同时也是从项目整体角度进行的分析。然后就是对项目的具体需求进行分析,分析的手段一般都是通过用户的用例图来实现。下面是详细的介绍。
2.1 可行性分析
在项目上使用的工具大部分都是是当下流行开源免费的,所以在开发前期,开发时用于项目的经费将会大大降低,不会让开发该软件在项目启动期受到经费的影响,所以经济上还是可行的。尽量用最少的花费去满足用户的需求。省下经费用于人工费,以及设备费用。将在无纸化,高效率的道路上越走越远。
所以经济可行性没有问题。
(2)操作可行性:
此次项目设计参考了几个该模式下网站的开发案例,对他们的操作界面分析,将众多案例结合在一起,突出以人为本简化操作,所以具有基本计算机知识的人都会操作本项目。
因此操作可行性也没有问题。
(3)技术可行性:
技术可行性指的是对于搭建框架的可行性,以及有更优秀的技术出现时系统的技术更新换代的纳新性如何,开发时间成本费用比如何。
现有koa技术能够迎合所有电子商务系统的搭建。开发这个社区干洗店服务微信小程序的时候我采用了koa+MySQL用以运行整体程序。
综上所述技术可行性也没有问题。
(4)法律可行性:
从开发者角度来看,koa和MySQL是网上开源且免费的,在知识产权方面不会产生任何法律纠纷。
从用户使用角度来看,只要不再系统上贩卖违禁品,对系统做出条约协议,杜绝非法支付即可。
综上所述法律可行性也没有问题。
业务流程是用一些特定的符合和线条来进行演示用户在使用系统时的过程,在进行系统分析的时候,业务流程可以帮助开发人员更好的理解业务,发现错误,完善系统。
用户成功登入系统后就能够实现增加数据的操作,增加数据的编号是特定的,系统生成,用户不能随意填写,除了编号以外,其他增加信息用户自己填写,填写后的信息经过系统验证,验证合法通过就显示增加数据成功了,相反的话,就没有增加成功,图2-1显示的就是在增加数据时的流程。
图2-1 数据增加流程图
数据修改时的流程和上面介绍的数据增加时的流程差不多,如图2-2所示。
图2-2 数据修改流程图
如果系统里面存在一些没有用的数据的话,相关的管理人员还可以对这些数据进行删除,图2-3就是数据删除时的流程图。
图2-3 数据删除流程图
按照社区干洗店服务微信小程序的角色,我划分为了注册用户管理模块、商家管理模块和管理员管理模块这三大部分。
注册用户管理模块:
(1)用户注册登录:用户注册为注册用户并登录社区干洗店服务微信小程序;用户对个人信息的增删改查,比如个人资料,密码修改。
(2)用户查看商品:用户进行商品信息的阅览,通过发现喜欢的商品后可以购买+评论+收藏。
(3)商品资讯:用户进行资讯的阅览,查看管理者发布的商品资讯信息。
(4)商品购买:用户对喜欢的商品可以加购,在购物车里面,当用户确定提交完毕后,将其提交给服务器后台系统,并生成订单。
(5)我的订单:用户在提交订单后,可以对提交的订单进行管理。
管理员管理模块:
(1)登录:管理员在后台可以输入用户名+密码进行登录,管理员的用户名和密码是在数据库中直接设定好的。
(2)轮播图:管理员点击“轮播图”菜单可以对首页展示的轮播图进行增删改查。
(3)公告消息:管理员点击“公告消息”菜单可以查看到系统中的所有公告消息信息,对已经存在的公告消息,管理员可以修改,也可以添加新的公告消息或者删除公告消息。
(4)资源管理:管理员点击“资源管理”菜单能够对其下子菜单新闻资讯和资讯的分类进行增删改查。
(5)系统用户:管理员点击“系统用户”菜单可以对系统中存在的用户进行管理,包含了管理员用户、商家和注册用户。
(6)模块管理:在“模块管理”这一菜单下可以对系统当中的用户和商家操作的所有信息进行管理,包含了销售数据、会员优惠。
(7)商城管理:管理员对用户提交的商品订单进行管控。
2.3.2 非功能性分析
社区干洗店服务微信小程序的非功能性需求比如社区干洗店服务微信小程序的安全性怎么样,可靠性怎么样,性能怎么样,可拓展性怎么样等。具体可以表示在如下3-1表格中:
表3-1社区干洗店服务微信小程序非功能需求表
| 安全性 | 主要指社区干洗店服务微信小程序数据库的安装,数据库的使用和密码的设定必须合乎规范。 |
| 可靠性 | 可靠性是指社区干洗店服务微信小程序能够安装用户的指示进行操作,经过测试,可靠性90%以上。 |
| 性能 | 性能是影响社区干洗店服务微信小程序占据市场的必要条件,所以性能最好要佳才好。 |
| 可扩展性 | 比如数据库预留多个属性,比如接口的使用等确保了系统的非功能性需求。 |
| 易用性 | 用户只要跟着社区干洗店服务微信小程序的页面展示内容进行操作,就可以了。 |
| 可维护性 | 社区干洗店服务微信小程序开发的可维护性是非常重要的,经过测试,可维护性没有问题 |
2.4 系统用例分析
通过2.3功能的分析,得出了本社区干洗店服务微信小程序的用例图:
注册用户角色用例如图2-3所示。
图2-3社区干洗店服务微信小程序注册用户角色用例图
web后台管理上的管理员是维护整个社区干洗店服务微信小程序中所有数据信息的。管理员角色用例如图2-4所示。
本章主要通过对社区干洗店服务微信小程序的可行性分析、流程分析、功能需求分析、系统用例分析,确定整个社区干洗店服务微信小程序要实现的功能。同时也为社区干洗店服务微信小程序的代码实现和测试提供了标准。
本章主要讨论的内容包括社区干洗店服务微信小程序的功能模块设计、数据库系统设计。
3.1 系统架构设计
本社区干洗店服务微信小程序从架构上分为三层:表现层(UI)、业务逻辑层(BLL)以及数据层(DL)。
图3-1社区干洗店服务微信小程序系统架构设计图
表现层(UI):又称UI层,主要完成本社区干洗店服务微信小程序的UI交互功能,一个良好的UI可以打打提高用户的用户体验,增强用户使用本社区干洗店服务微信小程序时的舒适度。UI的界面设计也要适应不同版本的社区干洗店服务微信小程序以及不同尺寸的分辨率,以做到良好的兼容性。UI交互功能要求合理,用户进行交互操作时必须要得到与之相符的交互结果,这就要求表现层要与业务逻辑层进行良好的对接。
业务逻辑层(BLL):主要完成本社区干洗店服务微信小程序的数据处理功能。用户从表现层传输过来的数据经过业务逻辑层进行处理交付给数据层,系统从数据层读取的数据经过业务逻辑层进行处理交付给表现层。
数据层(DL):由于本社区干洗店服务微信小程序的数据是放在服务端的MySQL数据库中,因此本属于服务层的部分可以直接整合在业务逻辑层中,所以数据层中只有数据库,其主要完成本社区干洗店服务微信小程序的数据存储和管理功能。
3.2 系统功能模块设计
在上一章节中主要对系统的功能性需求和非功能性需求进行分析,并且根据需求分析了本社区干洗店服务微信小程序中的用例。那么接下来就要开始对本社区干洗店服务微信小程序的架构、主要功能和数据库开始进行设计。社区干洗店服务微信小程序根据前面章节的需求分析得出,其总体设计模块图如图3-2所示。
图3-2社区干洗店服务微信小程序功能模块图
3.2.2用户模块设计
后台管理员能够实现对前台注册的用户增删改查操作,用户模块结构图如下图:
图3-3用户用户模块结构图
3.2.3评论管理模块设计
社区干洗店服务微信小程序是一个交流性质的公开平台,系统用户和管理人员用户可以对平台上信息进行评论,增加用户之间的互动性。但是同时也为了更好的规范评论的内容,给予管理员删除不合适的言论的功能,所以需要专门设计一个评论管理模块,具体的结构图如下:
图3-4评论模块结构图
3.2.4订单管理模块设计
社区干洗店服务微信小程序最重要的一个功能就是购买,其模块功能结构,具体的结构图如下:
图3-5订单模块结构图
3.2.5商城管理模块设计
社区干洗店服务微信小程序是中需要存储不少商品信息,其模块功能结构,具体的结构图如下:
图3-6商城模块结构图
数据库设计一般包括需求分析、概念模型设计、数据库表建立三大过程,其中需求分析前面章节已经阐述,概念模型设计有概念模型和逻辑结构设计两部分。
3.3.1 数据库概念结构设计
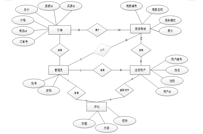
下面是整个社区干洗店服务微信小程序中主要的数据库表总E-R实体关系图。
图3-6社区干洗店服务微信小程序总E-R关系图
下面根据社区干洗店服务微信小程序的数据库总E-R关系图可以得出社区干洗店服务微信小程序需要很多E-R图,在此罗列出来一些主要的数据库E-R模型图。
图3-7注册用户E-R关系图
图3-8 评论E-R关系图
图3-9订单E-R关系图
通过上一小节中社区干洗店服务微信小程序中总E-R关系图上得出一共需要创建很多个数据表。在此我主要罗列几个主要的数据库表结构设计。
表address (收货地址:)
| 编号 | 名称 | 数据类型 | 长度 | 小数位 | 允许空值 | 主键 | 默认值 | 说明 |
| 1 | address_id | int | 10 | 0 | N | Y | 收货地址: | |
| 2 | name | varchar | 32 | 0 | Y | N | 姓名: | |
| 3 | phone | varchar | 13 | 0 | Y | N | 手机: | |
| 4 | postcode | varchar | 8 | 0 | Y | N | 邮编: | |
| 5 | address | varchar | 255 | 0 | N | N | 地址: | |
| 6 | user_id | mediumint | 8 | 0 | N | N | 用户ID:[0,8388607]用户获取其他与用户相关的数据 | |
| 7 | create_time | timestamp | 19 | 0 | N | N | CURRENT_TIMESTAMP | 创建时间: |
| 8 | update_time | timestamp | 19 | 0 | N | N | CURRENT_TIMESTAMP | 更新时间: |
| 9 | default | bit | 1 | 0 | N | N | 0 | 默认判断 |
表article (文章:用于内容管理系统的文章)
| 编号 | 名称 | 数据类型 | 长度 | 小数位 | 允许空值 | 主键 | 默认值 | 说明 |
| 1 | article_id | mediumint | 8 | 0 | N | Y | 文章id:[0,8388607] | |
| 2 | title | varchar | 125 | 0 | N | Y | 标题:[0,125]用于文章和html的title标签中 | |
| 3 | type | varchar | 64 | 0 | N | N | 0 | 文章分类:[0,1000]用来搜索指定类型的文章 |
| 4 | hits | int | 10 | 0 | N | N | 0 | 点击数:[0,1000000000]访问这篇文章的人次 |
| 5 | praise_len | int | 10 | 0 | N | N | 0 | 点赞数 |
| 6 | create_time | timestamp | 19 | 0 | N | N | CURRENT_TIMESTAMP | 创建时间: |
| 7 | update_time | timestamp | 19 | 0 | N | N | CURRENT_TIMESTAMP | 更新时间: |
| 8 | source | varchar | 255 | 0 | Y | N | 来源:[0,255]文章的出处 | |
| 9 | url | varchar | 255 | 0 | Y | N | 来源地址:[0,255]用于跳转到发布该文章的网站 | |
| 10 | tag | varchar | 255 | 0 | Y | N | 标签:[0,255]用于标注文章所属相关内容,多个标签用空格隔开 | |
| 11 | content | longtext | 2147483647 | 0 | Y | N | 正文:文章的主体内容 | |
| 12 | img | varchar | 255 | 0 | Y | N | 封面图 | |
| 13 | description | text | 65535 | 0 | Y | N | 文章描述 |
表article_type (文章分类)
| 编号 | 名称 | 数据类型 | 长度 | 小数位 | 允许空值 | 主键 | 默认值 | 说明 |
| 1 | type_id | smallint | 5 | 0 | N | Y | 分类ID:[0,10000] | |
| 2 | display | smallint | 5 | 0 | N | N | 100 | 显示顺序:[0,1000]决定分类显示的先后顺序 |
| 3 | name | varchar | 16 | 0 | N | N | 分类名称:[2,16] | |
| 4 | father_id | smallint | 5 | 0 | N | N | 0 | 上级分类ID:[0,32767] |
| 5 | description | varchar | 255 | 0 | Y | N | 描述:[0,255]描述该分类的作用 | |
| 6 | icon | text | 65535 | 0 | Y | N | 分类图标: | |
| 7 | url | varchar | 255 | 0 | Y | N | 外链地址:[0,255]如果该分类是跳转到其他网站的情况下,就在该URL上设置 | |
| 8 | create_time | timestamp | 19 | 0 | N | N | CURRENT_TIMESTAMP | 创建时间: |
| 9 | update_time | timestamp | 19 | 0 | N | N | CURRENT_TIMESTAMP | 更新时间: |
表auth (用户权限管理)
| 编号 | 名称 | 数据类型 | 长度 | 小数位 | 允许空值 | 主键 | 默认值 | 说明 |
| 1 | auth_id | int | 10 | 0 | N | Y | 授权ID: | |
| 2 | user_group | varchar | 64 | 0 | Y | N | 用户组: | |
| 3 | mod_name | varchar | 64 | 0 | Y | N | 模块名: | |
| 4 | table_name | varchar | 64 | 0 | Y | N | 表名: | |
| 5 | page_title | varchar | 255 | 0 | Y | N | 页面标题: | |
| 6 | path | varchar | 255 | 0 | Y | N | 路由路径: | |
| 7 | position | varchar | 32 | 0 | Y | N | 位置: | |
| 8 | mode | varchar | 32 | 0 | N | N | _blank | 跳转方式: |
| 9 | add | tinyint | 3 | 0 | N | N | 1 | 是否可增加: |
| 10 | del | tinyint | 3 | 0 | N | N | 1 | 是否可删除: |
| 11 | set | tinyint | 3 | 0 | N | N | 1 | 是否可修改: |
| 12 | get | tinyint | 3 | 0 | N | N | 1 | 是否可查看: |
| 13 | field_add | text | 65535 | 0 | Y | N | 添加字段: | |
| 14 | field_set | text | 65535 | 0 | Y | N | 修改字段: | |
| 15 | field_get | text | 65535 | 0 | Y | N | 查询字段: | |
| 16 | table_nav_name | varchar | 500 | 0 | Y | N | 跨表导航名称: | |
| 17 | table_nav | varchar | 500 | 0 | Y | N | 跨表导航: | |
| 18 | option | text | 65535 | 0 | Y | N | 配置: | |
| 19 | create_time | timestamp | 19 | 0 | N | N | CURRENT_TIMESTAMP | 创建时间: |
| 20 | update_time | timestamp | 19 | 0 | N | N | CURRENT_TIMESTAMP | 更新时间: |
表business (商家)
| 编号 | 名称 | 数据类型 | 长度 | 小数位 | 允许空值 | 主键 | 默认值 | 说明 |
| 1 | business_id | int | 10 | 0 | N | Y | 商家ID | |
| 2 | merchant_no | varchar | 64 | 0 | N | N | 商家编号 | |
| 3 | merchant_name | varchar | 64 | 0 | Y | N | 商家名称 | |
| 4 | person_in_charge | varchar | 64 | 0 | Y | N | 负责人 | |
| 5 | examine_state | varchar | 16 | 0 | N | N | 已通过 | 审核状态 |
| 6 | recommend | int | 10 | 0 | N | N | 0 | 智能推荐 |
| 7 | user_id | int | 10 | 0 | N | N | 0 | 用户ID |
| 8 | create_time | datetime | 19 | 0 | N | N | CURRENT_TIMESTAMP | 创建时间 |
| 9 | update_time | timestamp | 19 | 0 | N | N | CURRENT_TIMESTAMP | 更新时间 |
表cart (购物车)
| 编号 | 名称 | 数据类型 | 长度 | 小数位 | 允许空值 | 主键 | 默认值 | 说明 |
| 1 | cart_id | int | 10 | 0 | N | Y | 购物车ID: | |
| 2 | title | varchar | 64 | 0 | Y | N | 标题: | |
| 3 | img | varchar | 255 | 0 | N | N | 0 | 图片: |
| 4 | user_id | int | 10 | 0 | N | N | 0 | 用户ID: |
| 5 | create_time | timestamp | 19 | 0 | N | N | CURRENT_TIMESTAMP | 创建时间: |
| 6 | update_time | timestamp | 19 | 0 | N | N | CURRENT_TIMESTAMP | 更新时间: |
| 7 | state | int | 10 | 0 | N | N | 0 | 状态:使用中,已失效 |
| 8 | price | double | 9 | 2 | N | N | 0.00 | 单价: |
| 9 | price_ago | double | 9 | 2 | N | N | 0.00 | 原价: |
| 10 | price_count | double | 11 | 2 | N | N | 0.00 | 总价: |
| 11 | num | int | 10 | 0 | N | N | 1 | 数量: |
| 12 | goods_id | mediumint | 8 | 0 | N | N | 商品id:[0,8388607] | |
| 13 | type | varchar | 64 | 0 | N | N | 未分类 | 商品分类: |
| 14 | description | varchar | 255 | 0 | Y | N | 描述:[0,255]用于产品规格描述 |
表collect (收藏)
| 编号 | 名称 | 数据类型 | 长度 | 小数位 | 允许空值 | 主键 | 默认值 | 说明 |
| 1 | collect_id | int | 10 | 0 | N | Y | 收藏ID: | |
| 2 | user_id | int | 10 | 0 | N | N | 0 | 收藏人ID: |
| 3 | source_table | varchar | 255 | 0 | Y | N | 来源表: | |
| 4 | source_field | varchar | 255 | 0 | Y | N | 来源字段: | |
| 5 | source_id | int | 10 | 0 | N | N | 0 | 来源ID: |
| 6 | title | varchar | 255 | 0 | Y | N | 标题: | |
| 7 | img | varchar | 255 | 0 | Y | N | 封面: | |
| 8 | create_time | timestamp | 19 | 0 | N | N | CURRENT_TIMESTAMP | 创建时间: |
| 9 | update_time | timestamp | 19 | 0 | N | N | CURRENT_TIMESTAMP | 更新时间: |
表comment (评论)
| 编号 | 名称 | 数据类型 | 长度 | 小数位 | 允许空值 | 主键 | 默认值 | 说明 |
| 1 | comment_id | int | 10 | 0 | N | Y | 评论ID: | |
| 2 | user_id | int | 10 | 0 | N | N | 0 | 评论人ID: |
| 3 | reply_to_id | int | 10 | 0 | N | N | 0 | 回复评论ID:空为0 |
| 4 | content | longtext | 2147483647 | 0 | Y | N | 内容: | |
| 5 | nickname | varchar | 255 | 0 | Y | N | 昵称: | |
| 6 | avatar | varchar | 255 | 0 | Y | N | 头像地址:[0,255] | |
| 7 | create_time | timestamp | 19 | 0 | N | N | CURRENT_TIMESTAMP | 创建时间: |
| 8 | update_time | timestamp | 19 | 0 | N | N | CURRENT_TIMESTAMP | 更新时间: |
| 9 | source_table | varchar | 255 | 0 | Y | N | 来源表: | |
| 10 | source_field | varchar | 255 | 0 | Y | N | 来源字段: | |
| 11 | source_id | int | 10 | 0 | N | N | 0 | 来源ID: |
表goods (商品信息)
| 编号 | 名称 | 数据类型 | 长度 | 小数位 | 允许空值 | 主键 | 默认值 | 说明 |
| 1 | goods_id | mediumint | 8 | 0 | N | Y | 产品id:[0,8388607] | |
| 2 | title | varchar | 125 | 0 | Y | N | 标题:[0,125]用于产品和html的<title>标签中 | |
| 3 | img | text | 65535 | 0 | Y | N | 封面图:用于显示于产品列表页 | |
| 4 | description | varchar | 255 | 0 | Y | N | 描述:[0,255]用于产品规格描述 | |
| 5 | price_ago | double | 8 | 2 | N | N | 0.00 | 原价:[1] |
| 6 | price | double | 8 | 2 | N | N | 0.00 | 卖价:[1] |
| 7 | sales | int | 10 | 0 | N | N | 0 | 销量:[0,1000000000] |
| 8 | inventory | int | 10 | 0 | N | N | 0 | 商品库存 |
| 9 | type | varchar | 64 | 0 | N | N | 商品分类: | |
| 10 | hits | int | 10 | 0 | N | N | 0 | 点击量:[0,1000000000]访问这篇产品的人次 |
| 11 | content | longtext | 2147483647 | 0 | Y | N | 正文:产品的主体内容 | |
| 12 | img_1 | text | 65535 | 0 | Y | N | 主图1: | |
| 13 | img_2 | text | 65535 | 0 | Y | N | 主图2: | |
| 14 | img_3 | text | 65535 | 0 | Y | N | 主图3: | |
| 15 | img_4 | text | 65535 | 0 | Y | N | 主图4: | |
| 16 | img_5 | text | 65535 | 0 | Y | N | 主图5: | |
| 17 | create_time | timestamp | 19 | 0 | N | N | CURRENT_TIMESTAMP | 创建时间: |
| 18 | update_time | timestamp | 19 | 0 | N | N | CURRENT_TIMESTAMP | 更新时间: |
| 19 | customize_field | text | 65535 | 0 | Y | N | 自定义字段 | |
| 20 | source_table | varchar | 255 | 0 | Y | N | 来源表: | |
| 21 | source_field | varchar | 255 | 0 | Y | N | 来源字段: | |
| 22 | source_id | int | 10 | 0 | N | N | 0 | 来源ID: |
| 23 | user_id | int | 10 | 0 | Y | N | 0 | 添加人 |
表goods_type (商品类型)
| 编号 | 名称 | 数据类型 | 长度 | 小数位 | 允许空值 | 主键 | 默认值 | 说明 |
| 1 | type_id | int | 10 | 0 | N | Y | 商品分类ID: | |
| 2 | father_id | smallint | 5 | 0 | N | N | 0 | 上级分类ID:[0,32767] |
| 3 | name | varchar | 255 | 0 | Y | N | 商品名称: | |
| 4 | desc | varchar | 255 | 0 | Y | N | 描述: | |
| 5 | icon | varchar | 255 | 0 | Y | N | 图标: | |
| 6 | source_table | varchar | 255 | 0 | Y | N | 来源表: | |
| 7 | source_field | varchar | 255 | 0 | Y | N | 来源字段: | |
| 8 | create_time | timestamp | 19 | 0 | N | N | CURRENT_TIMESTAMP | 创建时间: |
| 9 | update_time | timestamp | 19 | 0 | N | N | CURRENT_TIMESTAMP | 更新时间: |
表membership_benefits (会员优惠)
| 编号 | 名称 | 数据类型 | 长度 | 小数位 | 允许空值 | 主键 | 默认值 | 说明 |
| 1 | membership_benefits_id | int | 10 | 0 | N | Y | 会员优惠ID | |
| 2 | title | varchar | 64 | 0 | Y | N | 标题 | |
| 3 | cover | varchar | 255 | 0 | Y | N | 封面 | |
| 4 | merchant_no | int | 10 | 0 | Y | N | 0 | 商家编号 |
| 5 | merchant_name | varchar | 64 | 0 | Y | N | 商家名称 | |
| 6 | offer_content | varchar | 64 | 0 | Y | N | 优惠内容 | |
| 7 | start_time | date | 10 | 0 | Y | N | 开始时间 | |
| 8 | end_date | date | 10 | 0 | Y | N | 结束日期 | |
| 9 | applicable_type | varchar | 64 | 0 | Y | N | 适用类型 | |
| 10 | details | longtext | 2147483647 | 0 | Y | N | 详情介绍 | |
| 11 | hits | int | 10 | 0 | N | N | 0 | 点击数 |
| 12 | praise_len | int | 10 | 0 | N | N | 0 | 点赞数 |
| 13 | recommend | int | 10 | 0 | N | N | 0 | 智能推荐 |
| 14 | create_time | datetime | 19 | 0 | N | N | CURRENT_TIMESTAMP | 创建时间 |
| 15 | update_time | timestamp | 19 | 0 | N | N | CURRENT_TIMESTAMP | 更新时间 |
表notice (公告)
| 编号 | 名称 | 数据类型 | 长度 | 小数位 | 允许空值 | 主键 | 默认值 | 说明 |
| 1 | notice_id | mediumint | 8 | 0 | N | Y | 公告id: | |
| 2 | title | varchar | 125 | 0 | N | N | 标题: | |
| 3 | content | longtext | 2147483647 | 0 | Y | N | 正文: | |
| 4 | create_time | timestamp | 19 | 0 | N | N | CURRENT_TIMESTAMP | 创建时间: |
| 5 | update_time | timestamp | 19 | 0 | N | N | CURRENT_TIMESTAMP | 更新时间: |
表order (订单)
| 编号 | 名称 | 数据类型 | 长度 | 小数位 | 允许空值 | 主键 | 默认值 | 说明 |
| 1 | order_id | int | 10 | 0 | N | Y | 订单ID: | |
| 2 | order_number | varchar | 64 | 0 | Y | N | 订单号: | |
| 3 | goods_id | mediumint | 8 | 0 | N | N | 商品id:[0,8388607] | |
| 4 | title | varchar | 32 | 0 | Y | N | 商品标题: | |
| 5 | img | varchar | 255 | 0 | Y | N | 商品图片: | |
| 6 | price | double | 10 | 2 | N | N | 0.00 | 价格: |
| 7 | price_ago | double | 10 | 2 | N | N | 0.00 | 原价: |
| 8 | num | int | 10 | 0 | N | N | 1 | 数量: |
| 9 | price_count | double | 8 | 2 | N | N | 0.00 | 总价: |
| 10 | norms | varchar | 255 | 0 | Y | N | 规格: | |
| 11 | type | varchar | 64 | 0 | N | N | 未分类 | 商品分类: |
| 12 | contact_name | varchar | 32 | 0 | Y | N | 联系人姓名: | |
| 13 | contact_email | varchar | 125 | 0 | Y | N | 联系人邮箱: | |
| 14 | contact_phone | varchar | 11 | 0 | Y | N | 联系人手机: | |
| 15 | contact_address | varchar | 255 | 0 | Y | N | 收件地址: | |
| 16 | postal_code | varchar | 9 | 0 | Y | N | 邮政编码: | |
| 17 | user_id | int | 10 | 0 | N | N | 0 | 买家ID: |
| 18 | merchant_id | mediumint | 8 | 0 | N | N | 0 | 商家ID: |
| 19 | create_time | timestamp | 19 | 0 | N | N | CURRENT_TIMESTAMP | 创建时间: |
| 20 | update_time | timestamp | 19 | 0 | N | N | CURRENT_TIMESTAMP | 更新时间: |
| 21 | description | varchar | 255 | 0 | Y | N | 描述:[0,255]用于产品规格描述 | |
| 22 | state | varchar | 16 | 0 | N | N | 待付款 | 订单状态:待付款,待发货,待签收,已签收,待退款,已退款,已拒绝,已完成 |
表registered_users (注册用户)
| 编号 | 名称 | 数据类型 | 长度 | 小数位 | 允许空值 | 主键 | 默认值 | 说明 |
| 1 | registered_users_id | int | 10 | 0 | N | Y | 注册用户ID | |
| 2 | user_no | varchar | 64 | 0 | N | N | 用户编号 | |
| 3 | full_name | varchar | 64 | 0 | Y | N | 姓名 | |
| 4 | gender | varchar | 64 | 0 | Y | N | 性别 | |
| 5 | examine_state | varchar | 16 | 0 | N | N | 已通过 | 审核状态 |
| 6 | recommend | int | 10 | 0 | N | N | 0 | 智能推荐 |
| 7 | user_id | int | 10 | 0 | N | N | 0 | 用户ID |
| 8 | create_time | datetime | 19 | 0 | N | N | CURRENT_TIMESTAMP | 创建时间 |
| 9 | update_time | timestamp | 19 | 0 | N | N | CURRENT_TIMESTAMP | 更新时间 |
表sales_data (销售数据)
| 编号 | 名称 | 数据类型 | 长度 | 小数位 | 允许空值 | 主键 | 默认值 | 说明 |
| 1 | sales_data_id | int | 10 | 0 | N | Y | 销售数据ID | |
| 2 | title | varchar | 64 | 0 | Y | N | 标题 | |
| 3 | merchant_no | int | 10 | 0 | Y | N | 0 | 商家编号 |
| 4 | merchant_name | varchar | 64 | 0 | Y | N | 商家名称 | |
| 5 | statistical_time | varchar | 64 | 0 | Y | N | 统计时间 | |
| 6 | order_quantity | varchar | 64 | 0 | Y | N | 订单数量 | |
| 7 | cleaning_quantity | int | 10 | 0 | Y | N | 0 | 清洗数量 |
| 8 | operating_amount | int | 10 | 0 | Y | N | 0 | 营业金额 |
| 9 | notes | varchar | 64 | 0 | Y | N | 备注说明 | |
| 10 | recommend | int | 10 | 0 | N | N | 0 | 智能推荐 |
| 11 | create_time | datetime | 19 | 0 | N | N | CURRENT_TIMESTAMP | 创建时间 |
| 12 | update_time | timestamp | 19 | 0 | N | N | CURRENT_TIMESTAMP | 更新时间 |
表service_mall (服务商城)
| 编号 | 名称 | 数据类型 | 长度 | 小数位 | 允许空值 | 主键 | 默认值 | 说明 |
| 1 | service_mall_id | int | 10 | 0 | N | Y | 服务商城ID | |
| 2 | merchant_no | int | 10 | 0 | Y | N | 0 | 商家编号 |
| 3 | merchant_name | varchar | 64 | 0 | Y | N | 商家名称 | |
| 4 | service_mode | varchar | 64 | 0 | Y | N | 服务模式 | |
| 5 | recommend | int | 10 | 0 | N | N | 0 | 智能推荐 |
| 6 | cart_title | varchar | 125 | 0 | Y | N | 标题:[0,125]用于产品html的标签中 | |
| 7 | cart_img | text | 65535 | 0 | Y | N | 封面图:用于显示于产品列表页 | |
| 8 | cart_description | varchar | 255 | 0 | Y | N | 描述:[0,255]用于产品规格描述 | |
| 9 | cart_price_ago | double | 8 | 2 | N | N | 0.00 | 原价:[1] |
| 10 | cart_price | double | 8 | 2 | N | N | 0.00 | 卖价:[1] |
| 11 | cart_inventory | int | 10 | 0 | N | N | 0 | 商品库存 |
| 12 | cart_type | varchar | 64 | 0 | N | N | 未分类 | 商品分类: |
| 13 | cart_content | longtext | 2147483647 | 0 | Y | N | 正文:产品的主体内容 | |
| 14 | cart_img_1 | text | 65535 | 0 | Y | N | 主图1: | |
| 15 | cart_img_2 | text | 65535 | 0 | Y | N | 主图2: | |
| 16 | cart_img_3 | text | 65535 | 0 | Y | N | 主图3: | |
| 17 | cart_img_4 | text | 65535 | 0 | Y | N | 主图4: | |
| 18 | cart_img_5 | text | 65535 | 0 | Y | N | 主图5: | |
| 19 | create_time | datetime | 19 | 0 | N | N | CURRENT_TIMESTAMP | 创建时间 |
| 20 | update_time | timestamp | 19 | 0 | N | N | CURRENT_TIMESTAMP | 更新时间 |
表slides (轮播图)
| 编号 | 名称 | 数据类型 | 长度 | 小数位 | 允许空值 | 主键 | 默认值 | 说明 |
| 1 | slides_id | int | 10 | 0 | N | Y | 轮播图ID: | |
| 2 | title | varchar | 64 | 0 | Y | N | 标题: | |
| 3 | content | varchar | 255 | 0 | Y | N | 内容: | |
| 4 | url | varchar | 255 | 0 | Y | N | 链接: | |
| 5 | img | varchar | 255 | 0 | Y | N | 轮播图: | |
| 6 | hits | int | 10 | 0 | N | N | 0 | 点击量: |
| 7 | create_time | timestamp | 19 | 0 | N | N | CURRENT_TIMESTAMP | 创建时间: |
| 8 | update_time | timestamp | 19 | 0 | N | N | CURRENT_TIMESTAMP | 更新时间: |
整个社区干洗店服务微信小程序的需求分析主要对系统总体架构以及功能模块的设计,通过建立E-R模型和数据库逻辑系统设计完成了数据库系统设计。
4社区干洗店服务微信小程序详细设计与实现
社区干洗店服务微信小程序的详细设计与实现主要是根据前面的社区干洗店服务微信小程序的需求分析和社区干洗店服务微信小程序的总体设计来设计页面并实现业务逻辑。主要从社区干洗店服务微信小程序界面实现、业务逻辑实现这两部分进行介绍。
4.1用户功能模块
4.1.1 前台首页界面
当进入社区干洗店服务微信小程序的时候,首先映入眼帘的是系统的导航栏,下面是轮播图以及系统内容,其主界面展示如下图4-1所示。
图4-1 前台首页界面图
4.1.2登录界面
社区干洗店服务微信小程序中的前台上注册后的用户是可以通过自己的账户名和密码进行登录的,当用户输入完整的自己的账户名和密码信息并点击“登录”按钮后,将会首先验证输入的有没有空数据,再次验证输入的账户名+密码和数据库中当前保存的用户信息是否一致,只有在一致后将会登录成功并自动跳转到社区干洗店服务微信小程序的首页中;否则将会提示相应错误信息,登录界面如下图4-2所示。
图4-2登录界面图
4.1.3注册界面
不是社区干洗店服务微信小程序中正式用户的是可以在线进行注册的,如果你没有本社区干洗店服务微信小程序的账号的话,添加“注册”,当填写上自己的账号+密码+确认密码+昵称+邮箱+手机号等后再点击“注册”按钮后将会先验证输入的有没有空数据,再次验证密码和确认密码是否是一样的,最后验证输入的账户名和数据库表中已经注册的账户名是否重复,只有都验证没问题后即可用户注册成功。其用注册界面展示如下图4-3所示。
图4-2注册界面图
4.1.4商品详情界面
当访客点击了任意商品后将会进入该款商品的详情界面,可以了解到该商品的图片信息、商品信息、价钱信息等,同时可以对该商品进行加购+立即购买+收藏+点赞+评论,商品详情展示页面如图4-4所示。
图4-4商品详情界面图
4.1.5收货地址界面
当用户点击“收货地址”右后,就回去显示出目前现有的地址,也可以添加新的地址,界面如下图4-5所示。
图4-5收货地址界面图
4.1.6我的订单界面
当用户点击“我的订单”链接后就进入自己购买的订单的界面展示,界面如下图4-6所示。
图4-6我的订单界面图
4.1.7新闻资讯界面
用户点击“新闻资讯”菜单显示所有的新闻资讯信息,可以按照条件进行新闻资讯的筛选或者输入关键词进行局部搜索,点击可以进入新闻资讯详细展示界面,在此界面用户可以收藏、点赞和评论。界面如图4-7所示。
图4-7新闻资讯界面图
4.2管理员功能模块
4.2.1 登录界面
管理员,卖家在登录界面输入账号+密码,点击“登录”按钮,系统在用户数据库表中会对管理员,用户以的账号进行匹配,账号+密码正确的话,就会登录到系统中各个用户的主管理界面,否则提示对应的信息,返回到登录的界面,如果管理人员忘记密码的话,点击“忘记密码”根据提示可以找回密码,然后再进行登录其主界面展示如下图4-8所示。
图4-8登录界面图
4.2.2 公告消息管理界面
管理员点击“公告消息管理”菜单可以查看到系统中的所有公告消息信息,对已经存在的公告消息,管理员可以修改,也可以添加新的公告消息或者删除公告消息。界面如下图4-9所示。
图4-9公告消息管理界面图
管理员点击“资源管理”菜单能够对其下子菜单新闻资讯和新闻资讯的分类进行增删改查。界面如下图4-10所示。
图4-10资源管理界面图
管理员点击“系统用户”菜单可以对系统中存在的用户进行管理,包含了管理员用户、商家用户和注册用户。界面如下图4-11所示。
图4-11系统用户管理界面图
4.2.5销售数据管理界面
点击“销售数据”按钮会显示自己添加的销售数据,如果想要添加新的销售数据,点击“添加”按钮根据提示输入销售数据,点击“提交”后在销售数据界面就可以显示了,如果信息有错可以对销售数据进行更新维护,也可以直接删除某一销售数据,界面如下图4-12所示。
图4-12销售数据管理界面图
5系统测试
系统开发到了最后一个阶段那就是系统测试,系统测试对软件的开发其实是非常有必要的。因为没什么系统一经开发出来就可能会尽善尽美,再厉害的系统开发工程师也会在系统开发的时候出现纰漏,系统测试能够较好的改正一些bug,为后期系统的维护性提供很好的支持。通过系统测试,开发人员也可以建立自己对系统的信心,为后期的系统版本的跟新提供支持。
系统测试包括:用户登录功能测试、商品展示功能测试、商品添加、商品搜索、密码修改功能测试,如表5-1、5-2、5-3、5-4、5-5所示:
表5-1 用户登录功能测试表
| 用例名称 | 用户登录系统 |
| 目的 | 测试用户通过正确的用户名和密码可否登录功能 |
| 前提 | 未登录的情况下 |
| 测试流程 | 1) 进入登录页面 2) 输入正确的用户名和密码 |
| 预期结果 | 用户名和密码正确的时候,跳转到登录成功界面,反之则显示错误信息,提示重新输入 |
| 实际结果 | 实际结果与预期结果一致 |
商品查看功能测试:
表5-2 商品查看功能测试表
| 用例名称 | 商品查看 |
| 目的 | 测试商品查看功能 |
| 前提 | 用户登录 |
| 测试流程 | 点击商品列表 |
| 预期结果 | 可以查看到所有商品 |
| 实际结果 | 实际结果与预期结果一致 |
管理员添加商品界面测试:
表5-3 管理员添加商品界面测试表
| 用例名称 | 商品发布测试用例 |
| 目的 | 测试商品发布功能 |
| 前提 | 用户正常登录情况下 |
| 测试流程 | 1)点击商品管理就,然后点击添加后并填写信息。 2)点击进行提交。 |
| 预期结果 | 提交以后,页面首页会显示新的商品 |
| 实际结果 | 实际结果与预期结果一致 |
商品搜索功能测试:
表5-4商品搜索功能测试表
| 用例名称 | 商品搜索测试 |
| 目的 | 测试商品搜索功能 |
| 前提 | 无 |
| 测试流程 | 1)在搜索框填入搜索关键字。 2)点击搜索按钮。 |
| 预期结果 | 页面显示包含有搜索关键字的商品 |
| 实际结果 | 实际结果与预期结果一致 |
密码修改功能测试:
表5-5 密码修改功能测试表
| 用例名称 | 密码修改测试用例 |
| 目的 | 测试管理员密码修改功能 |
| 前提 | 管理员用户正常登录情况下 |
| 测试流程 | 1)管理员密码修改并完成填写。 2)点击进行提交。 |
| 预期结果 | 使用新的密码可以登录 |
| 实际结果 | 实际结果与预期结果一致 |
通过编写社区干洗店服务微信小程序的测试用例,已经检测完毕用户登录模块、商品查看模块、商品添加模块、商品搜索模块、密码修改功能测试,通过这5大模块为社区干洗店服务微信小程序的后期推广运营提供了强力的技术支撑。
至此,社区干洗店服务微信小程序已经结束,在开发前做了许多的准备,在本系统的设计和开发过程中阅览和学习了许多文献资料,从中我也收获了很多宝贵的方法和设计思路,对系统的开发也起到了很重要的作用,系统的开发技术选用的都是自己比较熟悉的,比如Web、koa技术、MySQL,这些技术都是在以前的学习中学到了,其中许多的设计思路和方法都是在以前不断地学习中摸索出来的经验,其实对于我们来说工作量还是比较大的,但是正是由于之前的积累与准备,才能顺利的完成这个项目,由此看来,积累经验跟做好准备是十分重要的事情。
当然在该系统的设计与实现的过程中也离不开老师以及同学们的帮助,正是因为他们的指导与帮助,我才能够成功的在预期内完成了这个系统。同时在这个过程当中我也收获了很多东西,此系统也有需要改进的地方,但是由于专业知识的浅薄,并不能做到十分完美,希望以后有机会可以让其真正的投入到使用之中。
[1]安瑞.基于微信小程序的中小学生心理互动辅导平台构建[J].中小学心理健康教育,2023(09):60-62.
[2]陆晓月,王洁,连珏雯,罗娇.基于微信小程序肠造口护理闯关游戏的开发与应用[J].护理与康复,2023,22(03):33-36.
[3]王恒,姚帅,秦朗,王茜.基于微信小程序的“经院Life”设计与开发[J].电脑编程技巧与维护,2023(03):60-62.DOI:10.16184/j.cnki.comprg.2023.03.027.
[4]姚丽娟,罗宏伟,丑晨,杨成兴.基于微信小程序的智慧校园导航系统研究[J].网络安全技术与应用,2023(03):48-50.
[5]章莉. 一种基于MySQL数据库操作审计、回滚的方法[P]. 贵州省:CN115757459A,2023-03-07.
[6]杨一帆.服务于MySQL数据库的在线监测系统设计[J].自动化技术与应用,2022,41(10):179-182.DOI:10.20033/j.1003-7241.(2022)10-0179-04.
[7]余任杰,王风硕.基于Node.js的网上图书销售系统设计[J].电脑知识与技术,2021,17(34):83-84+92.DOI:10.14004/j.cnki.ckt.2021.3680.
[8]陈荣鑫.基于NodeJS+Express框架的学院会议室预定系统设计与开发[J].信息与电脑(理论版),2021,33(02):95-97.
[9]Witsarut Sriratana,Vittaya Khagwian,Sutham Satthamsakul. Analysis of Electric Current by Using MySQL Database on Web Server for Machine Performance Evaluation: A Case Study of Air Conditioning System[J]. 제어로봇시스템학회 국제학술대회 논문집,2020.
[10]. Information Technology - Data Management; Data on Data Management Reported by Researchers at Port Said University (Performance Evaluation of Iot Data Management Using Mongodb Versus Mysql Databases In Different Cloud Environments)[J]. Computer Technology Journal,2020.
[11]张贵强,王美玲.基于NodeJS的企业网站的设计与实现[J].信息技术与信息化,2019(12):58-60.
[12]Prince Asabere,Francois Sekyere,Willie K Ofosu. Wireless Biometric Fingerprint Attendance System using Arduino and Mysql Database[J]. International Journal of Computer Science, Engineering and Applications,2019,10(5).
[13]吴燎.基于HTML5+Nodejs+百度人脸识别音乐播放器的设计与实现[J].科技风,2019(19):7.DOI:10.19392/j.cnki.1671-7341.201919007.
[14]胡扬帆.使用Node.js技术,建设灵活高效的企业级Web系统[J].中国传媒科技,2018(04):15-18.
[15]陈小兵,钱伟,郭旭等. MySQL数据库攻击与安全防范技术研究[C]//公安部第一研究所.第六届全国网络安全等级保护技术大会论文集.第六届全国网络安全等级保护技术大会论文集,2017:89-93.
[16]王壮. 基于Nodejs框架的企业人事管理系统的设计与实现[D].吉林大学,2017.
致 谢
逝者如斯夫,不舍昼夜。转眼间,大用户用户活便已经接近尾声,人面对着离别与结束,总是充满着不舍与茫然,我亦如此,仍记得那年秋天,我迫不及待的提前一天到了学校,面对学校巍峨的大门,我心里充满了期待:这里,就是我新生活的起点吗?那天,阳光明媚,学校的欢迎仪式很热烈,我面对着一个个对着我微笑的同学,仿佛一缕缕阳光透过胸口照进了我心里,同时,在那天我认识可爱的室友,我们携手共同度过了这难忘的两年。如今,我望着这篇论文的致谢,不禁又要问自己:现在,我们就要说再见了吗?
感慨莫名,不知所言。遥想当初刚来学校的时候,心里总是想着工科学校会过于板正,会缺乏一些柔情,当时心里甚至有一点点排斥,但是随着我对学校的慢慢认识与了解,我才认识到了她的美丽,她的柔情,并且慢慢的喜欢上了这个校园,但是时间太快了,快到我还没有好好体会她的美丽便要离开了,但是她带给我的回忆,永远不会离开我,也许真正离开那天我的眼里会满含泪水,我不是因为难过,我只是想将她的样子映在我的泪水里,刻在我的心里。最后,感谢我的老师们,是你们教授了我们知识与做人的道理;感谢我的室友们,是你们陪伴了我如此之久;感谢每位关心与支持我的人。
少年,追风赶月莫停留,平荒尽处是春山。
1331

被折叠的 条评论
为什么被折叠?



