摘 要
本研究旨在设计并实现一个针对龙里县乡村畜牧业的综合管理系统,以提升该地区畜牧业的管理效率与信息化水平。该系统基于Spring Boot框架开发,集成了动物信息管理、动物类型分类以及产出信息记录等核心功能,旨在为乡村畜牧业提供一套全面、便捷且高效的管理工具。在动物信息管理方面,系统实现了对动物基本信息的录入、查询与更新功能。用户可以通过系统轻松获取动物的品种、年龄、健康状况等关键信息,从而实现对动物个体的精细化管理。此外,系统还支持动物照片的上传与查看,为动物识别与跟踪提供了直观的依据。动物类型分类功能则根据动物的生物学特征和养殖需求,将动物划分为不同的类型,如牛、羊、猪等。这一功能不仅有助于用户快速了解养殖场的动物种类与数量,还为后续的产出信息记录与分析提供了便利。产出信息记录功能是该系统的另一大亮点。系统能够实时记录动物的产出情况,如牛奶产量、肉类重量等,并通过图表形式直观展示产出数据的变化趋势。这一功能不仅有助于用户及时掌握动物的生产性能,还为优化养殖策略、提高经济效益提供了有力的数据支持。本研究开发的基于Spring Boot的龙里县乡村畜牧业管理系统,通过集成动物信息管理、动物类型分类以及产出信息记录等功能,有效提升了乡村畜牧业的管理效率与信息化水平。该系统的成功实施,为龙里县乡村畜牧业的现代化转型与可持续发展奠定了坚实的基础。
关键词:龙里县乡村畜牧业管理系统;java语言;springboot框架、mysql数据库
Springboot is based on a hospital's outpatient appointment system
Abstract:This study aims to design and implement a comprehensive management system for rural animal husbandry in Longli County, in order to improve the management efficiency and informatization level of animal husbandry in the region. This system is developed based on the Spring Boot framework and integrates core functions such as animal information management, animal type classification, and output information recording. It aims to provide a comprehensive, convenient, and efficient management tool for rural animal husbandry. In terms of animal information management, the system has implemented the functions of entering, querying, and updating basic animal information. Users can easily obtain key information such as animal species, age, and health status through the system, thereby achieving refined management of individual animals. In addition, the system also supports uploading and viewing animal photos, providing intuitive basis for animal recognition and tracking. The animal classification function divides animals into different types based on their biological characteristics and breeding needs, such as cattle, sheep, pigs, etc. This feature not only helps users quickly understand the types and quantities of animals in the farm, but also provides convenience for subsequent output information recording and analysis. The output information recording function is another major highlight of the system. The system can record the real-time output of animals, such as milk production, meat weight, etc., and visually display the trend of output data through charts. This feature not only helps users to timely grasp the production performance of animals, but also provides strong data support for optimizing breeding strategies and improving economic benefits. The rural animal husbandry management system developed in this study based on Spring Boot in Longli County effectively improves the management efficiency and informatization level of rural animal husbandry by integrating functions such as animal information management, animal type classification, and output information recording. The successful implementation of this system has laid a solid foundation for the modernization and sustainable development of rural animal husbandry in Longli County.
Key words:Longli County Rural Livestock Management System; Java language; Springboot framework, MySQL database
目 录
springboot龙里县乡村畜牧业管理系统
摘 要:本研究旨在设计并实现一个针对龙里县乡村畜牧业的综合管理系统,以提升该地区畜牧业的管理效率与信息化水平。该系统基于Spring Boot框架开发,集成了动物信息管理、动物类型分类以及产出信息记录等核心功能,旨在为乡村畜牧业提供一套全面、便捷且高效的管理工具。在动物信息管理方面,系统实现了对动物基本信息的录入、查询与更新功能。用户可以通过系统轻松获取动物的品种、年龄、健康状况等关键信息,从而实现对动物个体的精细化管理。此外,系统还支持动物照片的上传与查看,为动物识别与跟踪提供了直观的依据。动物类型分类功能则根据动物的生物学特征和养殖需求,将动物划分为不同的类型,如牛、羊、猪等。这一功能不仅有助于用户快速了解养殖场的动物种类与数量,还为后续的产出信息记录与分析提供了便利。产出信息记录功能是该系统的另一大亮点。系统能够实时记录动物的产出情况,如牛奶产量、肉类重量等,并通过图表形式直观展示产出数据的变化趋势。这一功能不仅有助于用户及时掌握动物的生产性能,还为优化养殖策略、提高经济效益提供了有力的数据支持。本研究开发的基于Spring Boot的龙里县乡村畜牧业管理系统,通过集成动物信息管理、动物类型分类以及产出信息记录等功能,有效提升了乡村畜牧业的管理效率与信息化水平。该系统的成功实施,为龙里县乡村畜牧业的现代化转型与可持续发展奠定了坚实的基础。
关键词:龙里县乡村畜牧业管理系统;java语言;springboot框架、mysql数据库
Springboot is based on a hospital's outpatient appointment system
Abstract:This study aims to design and implement a comprehensive management system for rural animal husbandry in Longli County, in order to improve the management efficiency and informatization level of animal husbandry in the region. This system is developed based on the Spring Boot framework and integrates core functions such as animal information management, animal type classification, and output information recording. It aims to provide a comprehensive, convenient, and efficient management tool for rural animal husbandry. In terms of animal information management, the system has implemented the functions of entering, querying, and updating basic animal information. Users can easily obtain key information such as animal species, age, and health status through the system, thereby achieving refined management of individual animals. In addition, the system also supports uploading and viewing animal photos, providing intuitive basis for animal recognition and tracking. The animal classification function divides animals into different types based on their biological characteristics and breeding needs, such as cattle, sheep, pigs, etc. This feature not only helps users quickly understand the types and quantities of animals in the farm, but also provides convenience for subsequent output information recording and analysis. The output information recording function is another major highlight of the system. The system can record the real-time output of animals, such as milk production, meat weight, etc., and visually display the trend of output data through charts. This feature not only helps users to timely grasp the production performance of animals, but also provides strong data support for optimizing breeding strategies and improving economic benefits. The rural animal husbandry management system developed in this study based on Spring Boot in Longli County effectively improves the management efficiency and informatization level of rural animal husbandry by integrating functions such as animal information management, animal type classification, and output information recording. The successful implementation of this system has laid a solid foundation for the modernization and sustainable development of rural animal husbandry in Longli County.
Key words:Longli County Rural Livestock Management System; Java language; Springboot framework, MySQL database
1.1课题背景
随着现代信息技术和农业科技的飞速发展,传统的畜牧业管理方式逐渐暴露出诸多弊端。龙里县作为畜牧业发展的重要区域,养殖户、兽医、管理人员等之间的信息交流存在障碍,导致疾病防控、饲料配方、市场信息等重要信息无法及时传递,传统的畜牧业管理方式依赖于人工记录和处理数据,不仅耗时费力,而且容易出错;养殖户和管理人员在制定养殖计划、疾病防控策略等方面缺乏准确的数据支持,导致决策失误。因此,开发一套高效、智能的畜牧业管理系统成为提升龙里县乡村畜牧业管理水平的关键。
1.2 研究意义
提升管理效率:系统通过自动化、智能化的手段,实现了畜牧数据的快速录入、查询、统计和分析,大大提高了管理效率。
优化资源配置:系统能够根据畜牧种类、生长阶段等因素,提供科学的饲料配方建议,优化饲料使用;同时,通过疾病预警和防控策略的制定,减少疾病损失,降低养殖成本。
促进信息共享:系统实现了养殖户、兽医、管理人员等之间的信息共享,打破了信息孤岛,提高了信息传递的及时性和准确性。
提供科学决策支持:系统通过数据可视化技术,将畜牧数据以图表、报表等形式展示给用户,帮助用户更好地理解数据和分析趋势,为科学决策提供有力支持。
推动畜牧业现代化:系统的应用有助于推动龙里县乡村畜牧业向现代化、智能化方向发展,提升畜牧业整体竞争力,促进农村经济发展。
1.3国内外研究现状
1.3.1国内研究现状
近年来,随着信息化技术的快速发展,国内对于畜牧管理系统的研究与实践逐渐增多。尤其在畜牧业转型升级的大背景下,越来越多的企业和研究机构开始投入到畜牧管理系统的研发中。这些系统主要聚焦于提高管理效率、优化资源配置、确保动物健康以及产蛋量、出栏量等的有效监控。然而,尽管国内已经有一些畜牧管理系统的研发和实践,但仍然存在许多不足。很多系统在功能、性能和用户体验等方面仍有待提升,难以满足现代畜牧业对于高效、智能、自动化的管理需求。例如,一些系统可能只能实现基本的数据录入和查询功能,而无法提供实时数据分析、预警和决策支持等高级功能。此外,部分系统在数据安全和用户权限管理方面也存在漏洞,容易引发数据泄露和非法访问等问题。为了克服这些不足,国内的研究机构和企业正在不断探索和创新。他们采用先进的技术架构和智能化算法,努力提升系统的功能和性能。同时,他们也非常注重用户体验和数据安全,通过优化界面设计、加强数据加密和权限管理等方式,提高系统的易用性和安全性。
1.3.2国外研究现状
在国际上,一些发达国家和地区在畜牧管理系统的研究和应用方面已经取得了显著的成果。这些系统往往采用先进的技术架构和智能化算法,实现了对畜牧养殖全过程的自动化管理和监控。国外的畜牧管理系统不仅功能丰富、性能稳定,而且非常注重用户体验和数据安全。它们能够实时分析畜牧数据,提供准确的数据分析报告和决策支持。同时,这些系统还支持多种交互方式,如移动端APP、微信公众号等,方便用户随时随地进行操作。在数据安全方面,国外的畜牧管理系统采用了多种安全措施来保障数据的安全性和系统的稳定性,如数据加密、防火墙、备份恢复等。此外,国外的畜牧管理系统还非常注重与其他农业信息系统的集成和共享数据资源。通过与其他系统的集成,可以实现数据互通和资源共享,进一步提高畜牧业的信息化和智能化水平。这种集成和共享的方式也有助于推动畜牧业的可持续发展和转型升级。
综上所述,国内外在畜牧管理系统研究方面均取得了一定的进展,但仍然存在一些挑战和不足。为了推动畜牧业的信息化和智能化发展,需要不断加强研究和创新,提升系统的功能和性能,同时注重用户体验和数据安全。
2.1 JAVA技术
Java通过集成CORBA分布式架构与安全防护体系,为互联网应用提供可靠的数据安全防护机制。其企业级开发生态包含以下核心组件:
EJB组件模型:原生支持分布式事务处理与容器化管理
Web开发标准:深度兼容Servlet规范、JSP动态页面技术
数据交互协议:内置XML解析与数据转换工具集
(1)面向对象范式
基于对象封装的编程范式,通过类继承、多态等机制实现代码模块化。该设计模式具有以下优势:
提升系统可维护性:以对象为单位的代码组织方式降低耦合度
增强数据安全性:通过访问控制实现数据封装保护
促进代码复用:继承与接口机制优化功能扩展
(2)平台无关性
依托JVM虚拟机技术实现"一次编译,多端运行":
字节码中间层:消除操作系统差异性,确保程序在Windows/Linux/macOS等环境的无缝运行
动态编译优化:JIT编译器实现运行时性能调优
容器化适配:完美支持Docker/Kubernetes等云原生部署模式。
2.2 Spring Boot框架
作为Java生态中主流的开源应用框架,Spring通过创新设计理念为软件开发提供多维度解决方案。该框架的核心架构基于控制反转(IoC)机制构建的轻量级容器,通过依赖注入(DI)和依赖查找(DL)实现组件生命周期的自动化管理。与传统EJB模型相比,Spring以非侵入式设计显著提升了代码可维护性与单元测试效率。
在架构设计层面,Spring采用模块化设计原则,主要技术组件包括:
AOP支持模块:基于动态代理机制实现面向切面编程,支持运行时配置的声明式事务管理。虽然原生AOP功能较AspectJ有所局限,但通过集成扩展可满足多数应用场景的横切关注点处理需求。
事务控制体系:构建统一的事务抽象层,兼容本地事务与分布式事务的嵌套处理,支持通过XML配置或注解驱动方式实现事务边界定义。该模块创新性地整合了缓存管理与消息队列等企业级特性。
数据访问抽象层:提供标准化的数据访问模板,无缝对接JDBC、JPA、MyBatis等主流持久化方案。通过资源管理优化和异常处理机制的统一封装,显著降低数据库操作的复杂度。
Web MVC框架:为弥补传统Struts框架在分层架构上的不足,Spring自主开发了高度解耦的MVC实现。其特点包括灵活的请求映射机制、可扩展的视图解析策略以及强大的数据绑定功能。
2.3 MYSQL数据库
系统的构建离不开与之匹配的数据库支持,数据库以其特定的组织结构,承担着存储与管理数据信息的核心职责。数据库作为数据持久化层的核心组件,其技术发展历经存储媒介革新(磁带→关系型→NoSQL)与处理范式升级(OLTP→OLAP→HTAP)。在本院信息平台建设中,选用MySQL关系型数据库的关键考量包括:
性能特性:基于B+树索引的查询优化、ACID事务保障
开源生态:GPL协议下的可定制化开发
架构适配:支持Linux/Windows双平台部署,兼容微服务架构
系统采用实体关系模型(ER Model)构建十余个数据表,通过主外键约束实现诊疗业务流(挂号→诊断→处方)的全链路数据治理。数据库作为应用系统的结构化数据中枢,其与业务逻辑层的解耦设计(DAO模式)确保了系统扩展性与维护性。
2.4 B/S结构
架构组成
客户端:主流浏览器(Chrome/Edge等)
服务端:Web服务器+数据库集群(MySQL/Oracle等)
通信机制:通过RESTful API实现双向数据交互;服务端集中化部署业务逻辑与数据存储。
技术优势:跨平台兼容性(OS无关性);客户端模式降低运维成本;天然适配云计算部署架构。
该架构通过分层设计(表现层/业务层/数据层)成为现代Web应用的主流范式,与操作系统深度集成的浏览器生态进一步强化其市场渗透率。

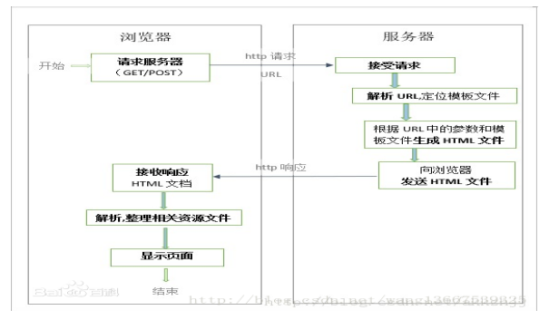
图2-1 B/S模式工作原理图
3.1 可行性分析
3.2.1技术可行性
从技术角度来看,基于Spring Boot框架开发龙里县乡村畜牧业管理系统是完全可行的。Spring Boot作为一个轻量级、快速开发的框架,在Web应用开发领域得到了广泛应用。它提供了丰富的功能和工具,能够简化开发过程,提高开发效率。同时,Spring Boot的自动配置和依赖管理特性也使得系统的部署和维护变得更加容易。此外,前端可以采用Vue等现代框架,结合CSS、JavaScript等技术,构建出用户界面友好、交互性强的前端应用。在数据库方面,MySQL等开源的关系型数据库管理系统能够满足系统对数据存储和查询的需求。因此,从技术角度来看,该系统的开发具有可行性。
3.2.2经济可行性
从经济角度来看,开发Spring Boot龙里县乡村畜牧业管理系统同样具有可行性。首先,该系统的开发成本相对较低。由于Spring Boot框架和MySQL数据库都是开源的,因此可以大大降低开发成本。其次,该系统的实施能够带来显著的经济效益。通过提高管理效率、优化资源配置、降低疾病损失等方式,该系统能够帮助养殖户提高养殖效益和产品质量,从而增加收入。此外,该系统还可以为政府部门提供数据支持,有助于制定更加科学合理的畜牧业发展政策,进一步推动乡村经济发展。因此,从经济角度来看,该系统的开发也是可行的。
3.2.3操作可行性
从操作角度来看,Spring Boot龙里县乡村畜牧业管理系统也具备可行性。该系统采用现代化的界面设计和交互方式,使得用户能够轻松上手并快速掌握使用方法。同时,该系统提供了详细的使用说明和培训材料,可以帮助用户更好地理解和操作该系统。此外,该系统还支持多种交互方式,如PC端、移动端等,方便用户随时随地进行操作和管理。因此,从操作角度来看,该系统的开发同样具有可行性。
3.2.4市场可行性
从市场角度来看,Spring Boot龙里县乡村畜牧业管理系统具有广阔的市场前景。随着消费者对食品安全和品质的要求越来越高,畜牧业对智能化、信息化的需求也日益增强。该系统能够满足养殖户对高效管理、实时监控和科学决策的需求,提高养殖效益和产品质量,从而增强市场竞争力。此外,该系统还可以为政府部门提供数据支持,有助于制定更加精准的畜牧业发展政策,推动整个行业的转型升级。因此,从市场角度来看,该系统的开发具有可行性。
4.1功能需求分析
龙里县乡村畜牧业管理系统主要是为了提高畜牧业工作人员的工作效率和更方便快捷的满足顾客,更好存储所有数据信息及快速方便的检索功能,对系统的各个模块是通过许多发达系统做出合理的分析来确定考虑用户的可操作性,遵循开发的系统优化的原则,经过全面的调查和研究。
系统所要实现的功能分析,对于现在网络方便的管理,系统要实现用户可以直接在电脑上查看所有数据信息,根据需求可以进行在线添加,删除或修改龙里县乡村畜牧业管理系统信息,这样既能节省时间,不用再像传统的方式耽误时间,真的很难去满足用户的各种需求。所以龙里县乡村畜牧业管理系统的开发不仅仅是能满足用户的需求,还能提高管理员的工作效率,减少原有不必要的工作量。
养殖用户用例图如下所示。

图4-1 养殖用户用例图
管理员用例图如下所示。

图4-2 管理员用例图
4.2系统性能分析
(1)直观易用的界面设计:为了确保用户能够迅速上手并高效操作,系统界面设计需追求极致的简洁性与直观性,严格遵循用户操作直觉与习惯,提供流畅无阻的用户体验。
(2)大容量数据存储能力:鉴于龙里县乡村畜牧业管理系统中信息量的庞大与多样性,系统必须具备极高的数据存储需求适应性。这意味着需要构建一个强健、高效的数据库架构,以保障所有关键信息的安全存储与长期可访问性,满足畜牧业日常运营与长远发展的数据存储挑战。
(3)快速上手的学习曲线:为了促进系统的广泛应用与高效利用,设计时应注重操作的简易性与直观性,减少复杂操作步骤,使得即便是初次接触的用户也能通过简短的学习快速掌握系统操作,提升工作效率。
(4)运行稳定性与视觉清晰度保障:开发的龙里县乡村畜牧业管理系统需确保在无故障状态下稳定运行,这是系统设计与实现的核心要求之一。具体而言,系统应避免出现界面显示异常(如界面模糊、字体不清晰)等问题,确保用户在使用过程中能够享受到清晰、稳定的视觉体验,从而保障信息处理的准确性与高效性。
(5)强化系统稳定性与用户体验:进一步强调,龙里县乡村畜牧业管理系统的稳定性是其能否在实际应用中发挥价值的关键。系统需经过严格测试与优化,确保在任何操作场景下都能维持界面的清晰显示与系统的平稳运行,避免因界面显示问题或系统崩溃等不稳定因素干扰畜牧业的正常业务流程,为用户提供一个可靠、高效的信息管理平台。
- 系统分析
5.1总体结构设计
本系统可以分为:管理员、养殖用户两个的功能模块。
后台管理端的功能:后台管理模块功能主要分为:后台首页、系统用户(管理员、养殖用户)、动物信息管理、动物类型管理、产出信息管理等功能。
养殖用户的功能:首页、动物信息管理、动物类型管理、产出信息管理等功能。
龙里县乡村畜牧业管理系统的结构图5-1所示:

图5-1 系统结构
登录系统结构图,如图5-2所示:

图5-2登录结构图
这些功能可以充分满足龙里县乡村畜牧业管理系统的需求。系统功能结构如图5-3所示

图5-3系统功能结构图
5.2系统的流程分析
5.2.1登录流程

图5-4登录流程图
5.2.2添加信息流程
添加信息流程图,如下图所示:

图5-5添加信息流程图
5.3.3删除信息流程
删除信息流程图,如下图所示:

图5-5删除信息流程图
5.4数据库设计
5.4.1 数据库实体
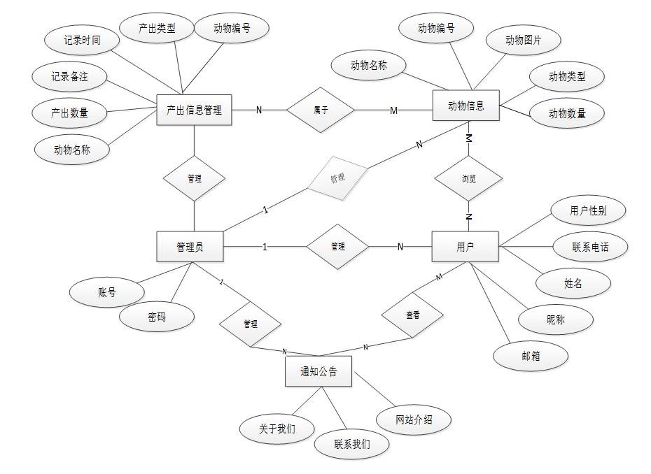
对于一个要开发的系统来说,E-R图可以让别人能更快更轻松的了解此系统的事务及它们之间的关系。根据系统分析阶段所得出的结论确定了在龙里县乡村畜牧业管理系统中存在着多个实体分别是用户、管理员、动物信息管理、动物类型管理、产业信息管理等。
系统总体ER图如下图所示。

图5-7 系统总体ER图
5.4.2数据表
将数据库概念设计的E-R图转换为关系数据库。在关系数据库中,数据关系由数据表组成,但是表的结构表现在表的字段上。
animal_information(动物信息)
| 编号 | 字段名 | 类型 | 长度 | 是否非空 | 是否主键 | 注释 |
| 1 | animal_information_id | int | 是 | 是 | 动物信息ID | |
| 2 | breeding_account | int | 否 | 否 | 养殖账号 | |
| 3 | animal_name | varchar | 64 | 否 | 否 | 动物名称 |
| 4 | animal_id | varchar | 64 | 否 | 否 | 动物编号 |
| 5 | animal_pictures | varchar | 255 | 否 | 否 | 动物图片 |
| 6 | animal_type | varchar | 64 | 否 | 否 | 动物类型 |
| 7 | number_of_animals | double | 否 | 否 | 动物数量 | |
| 8 | animal_details | longtext | 4294967295 | 否 | 否 | 动物详情 |
| 9 | hits | int | 是 | 否 | 点击数 | |
| 10 | praise_len | int | 是 | 否 | 点赞数 | |
| 11 | collect_len | int | 是 | 否 | 收藏数 | |
| 12 | comment_len | int | 是 | 否 | 评论数 | |
| 13 | examine_state | varchar | 16 | 是 | 否 | 审核状态 |
| 14 | examine_reply | varchar | 16 | 否 | 否 | 审核回复 |
| 15 | output_information_limit_times | int | 是 | 否 | 产出记录限制次数 | |
| 16 | create_time | datetime | 是 | 否 | 创建时间 | |
| 17 | update_time | timestamp | 是 | 否 | 更新时间 |
breeding_users(养殖用户)
| 编号 | 字段名 | 类型 | 长度 | 是否非空 | 是否主键 | 注释 |
| 1 | breeding_users_id | int | 是 | 是 | 养殖用户ID | |
| 2 | user_name | varchar | 64 | 否 | 否 | 用户姓名 |
| 3 | user_phone_number | varchar | 16 | 否 | 否 | 用户电话 |
| 4 | user_gender | varchar | 64 | 否 | 否 | 用户性别 |
| 5 | examine_state | varchar | 16 | 是 | 否 | 审核状态 |
| 6 | user_id | int | 是 | 否 | 用户ID | |
| 7 | create_time | datetime | 是 | 否 | 创建时间 | |
| 8 | update_time | timestamp | 是 | 否 | 更新时间 |
output_information(产出信息)
| 编号 | 字段名 | 类型 | 长度 | 是否非空 | 是否主键 | 注释 |
| 1 | output_information_id | int | 是 | 是 | 产出信息ID | |
| 2 | user_account | int | 否 | 否 | 用户账号 | |
| 3 | user_name | varchar | 64 | 否 | 否 | 用户姓名 |
| 4 | animal_name | varchar | 64 | 否 | 否 | 动物名称 |
| 5 | animal_id | varchar | 64 | 否 | 否 | 动物编号 |
| 6 | record_time | datetime | 否 | 否 | 记录时间 | |
| 7 | output_type | varchar | 64 | 否 | 否 | 产出类型 |
| 8 | output_quantity | double | 否 | 否 | 产出数量 | |
| 9 | record_remarks | text | 65535 | 否 | 否 | 记录备注 |
| 10 | create_time | datetime | 是 | 否 | 创建时间 | |
| 11 | update_time | timestamp | 是 | 否 | 更新时间 | |
| 12 | source_table | varchar | 255 | 否 | 否 | 来源表 |
| 13 | source_id | int | 否 | 否 | 来源ID | |
| 14 | source_user_id | int | 否 | 否 | 来源用户 |
6.1养殖用户模块
6.1.1 前台首页界面
进入系统首页,用户可以看到动物信息管理、动物类型管理、产出信息管理等功能的快捷入口,其主界面展示如下图所示。

图5-1 养殖用户首页界面图
6.1.2 用户注册界面
用户可以进行注册,提供必要的个人信息如姓名、电话、邮箱等,并设置个人偏好和目标。用户注册功能帮助确保每个用户有独立的账号和个人数据,为用户提供畜牧业资讯服务,优化用户更好的导诊体验。展示如下图所示。

图5-2用户注册界面图
注册关键代码如下:

6.1.3 养殖用户登录界面
用户创建个人账号或使用已有账号进行登录。登录后,用户可以访问个人信息,包括姓名、电话、邮箱等基本信息,并设置个人偏好和目标。用户登录功能确保用户可以获得动物信息管理、动物类型管理、产出信息管理等的功能,提供了个性化的用户体验和个人数据的安全保障。展示如下图所示。

图5-3养殖用户登录界面图
登录关键代码如下:

6.1.4 动物信息管理界面
用户可以查看动物信息列表,详细查看动物名称、类型、数量等信息,并进行动物的产出记录。动物信息界面如下图所示。

图5-4动物信息界面图
6.1.5 动物类型管理界面
用户可以查看动物类型信息,动物类型信息由管理员添加。动物类型管理界面图如下图所示。

图5-5动物类型管理界面图
6.1.6产出信息管理功能界面
养殖用户可以查看产出信息列表,详情查看产出类型、数量等信息。界面图如下图所示。

图5-6产出信息管理界面图
6.2管理员功能模块
6.2.1管理员功能界面
在管理员功能页面中可以查看后台首页、系统用户(管理员、养殖用户)、动物信息管理、动物类型管理、产出信息管理等功能。并可进行相应操作,查看动物信息、产出信息等的统计图,界面如下图所示。

图5-8管理员功能界面图
6.2.2系统用户界面
在用户页面中可以对管理员、养殖用户两种角色进行管控,还可以对三种角色进行查询、重置、添加和删除。用户界面如下图所示。

图5-9系统用户界面图
6.2.3 动物信息管理界面
管理员可以对动物信息列表进行管理,输入动物类型、数量、图片、名称等信息添加新的动物信息。动物信息管理界面如下图所示。

图5-10动物信息管理界面图
6.2.4 动物类型管理界面
管理员可以查看动物类型列表,添加新的类型。界面如下图所示。

图5-11动物类型管理界面图
6.2.5 产出信息管理界面
管理员拥有查看看产出信息列表的权限,详情查看产出类型、数量等信息。界面如下图所示。

图5-11产出信息管理界面图
7.1系统测试的目的
在程序设计的征途上,遭遇错误是不可避免的开发障碍,这是每个开发者都会面对的现实挑战。尽管彻底根除错误是一项艰巨的任务,但我们绝不能容忍它们长期潜伏于系统中,因为这类错误可能会触发系统崩溃、暴露安全漏洞或导致系统无法启动等严重后果。为了有效规避这些风险,程序测试成为了不可或缺的关键环节。借助测试手段,我们能够精准定位并纠正错误,从而显著增强系统的稳定性和成熟度。本章的核心议题在于揭露这些潜在的隐患,并探讨实施相应的修复策略,尽管这一过程可能需要投入大量的时间和精力,但对于保障系统的持久稳定运行具有不可估量的价值。
当软件设计圆满完成后,接下来便是至关重要的测试阶段。在这一阶段,我们主要依赖于软件测试技术来调试和优化程序。在开发新型软件的过程中,系统测试是衡量软件是否达标以及是否贴合设计初衷的关键标尺。测试范畴广泛,包括但不限于数据的精确性、操作的规范性、操作结果与预期的一致性,以及系统潜在的优化空间。对于龙里县乡村畜牧业管理系统的构建而言,功能模块的操作流程和效果必须通过严格的测试来验证其准确无误。在龙里县乡村畜牧业管理系统正式部署之前,系统测试是一道不可或缺的关卡。我们必须迅速响应并解决测试期间发现的所有问题,以确保系统能够向用户提供精准无误的服务。
7.2系统测试方法
在龙里县乡村畜牧业管理系统的测试环节中,一旦发现任何瑕疵,必须迅速采取行动,积极寻求解决方案,不容丝毫懈怠。这一严谨态度是确保系统开发品质达标、有效缩减开发周期的关键所在。同时,测试过程中需竭力防止重复性错误的再现,即一旦某个问题浮出水面,必须彻底追溯并根除系统中与之相关的所有潜在问题,以此强化龙里县乡村畜牧业管理系统的安全屏障与稳定基石。
在测试策略的选择上,白盒测试与黑盒测试作为两大支柱,发挥着不可或缺的作用。
白盒测试,亦被业界称为透明盒测试或结构测试,它要求测试工程师深入洞察程序的内在逻辑与处理流程。该测试方法紧密围绕程序内部的逻辑脉络,旨在全面校验系统中每一条路径是否均能精准无误地遵循设计要求运作,确保无误差遗漏。
黑盒测试,或称行为测试或功能验证,其核心聚焦于程序功能是否严格遵循设计要求得以实现。测试活动在程序的输入输出接口层面展开,旨在细致核查程序对输入数据的处理是否准确无误,以及其与外界信息的交互是否全面且无误。
通过巧妙融合这两种测试策略,我们能够更加敏锐地捕捉并攻克龙里县乡村畜牧业管理系统中潜藏的各类问题,进而大幅提升系统的综合品质与运行效能。
7.3功能测试
用户登录测试:
| 模块名称 | 测试用例 | 预期结果 | 实际结果 | 是否通过 |
| 登录模块 | 用户名:admin 密码:123 | 弹出错误提示,提示密码错误 | 弹出错误提示,提示密码错误 | 通过 |
| 登录模块 | 用户名:123 密码:admin | 弹出错误提示,提示用户名错误 | 弹出错误提示,提示用户名错误 | 通过 |
| 登录模块 | 用户名:admin 密码:admin | 管理员登录成功 | 管理员登录成功 | 通过 |
删除分类测试:
| 模块名称 | 测试用例 | 预期结果 | 实际结果 | 是否通过 |
| 删除分类模块 | 分类名:最新通知 | 删除成功、页面自动跳转 | 删除成功、页面自动跳转 | 通过 |
修改密码测试:
| 模块名称 | 测试用例 | 预期结果 | 实际结果 | 是否通过 |
| 修改密码模块 | 原密码:666 新密码:123 确认密码:123 | 弹出错误提示,提示原密码错误 | 弹出错误提示,提示原密码错误 | 通过 |
| 修改密码模块 | 原密码:admin 新密码:123 确认密码:333 | 弹出错误提示,提示确认密码不一致 | 弹出错误提示,提示确认密码不一致 | 通过 |
| 修改密码模块 | 原密码:admin 新密码:123 确认密码:123 | 密码修改成功 | 密码修改成功 | 通过 |
经过全方位的功能、性能及可靠性测试验证,本系统于测试环境中运行状况良好,各功能模块均达标实现设计要求,核心功能运行稳健,无重大功能瑕疵或阻碍性问题显现。所有关键测试用例均获通过,测试覆盖率达标,有力证明了系统的功能性、稳定性和兼容性。
本研究旨在通过设计和实现基于Spring Boot的龙里县乡村畜牧业管理系统,提升乡村畜牧业的管理效率、优化资源配置,并促进畜牧业的可持续发展。经过系统的需求分析、设计、开发与测试,本研究成功构建了一套功能全面、操作简便、易于维护的畜牧管理系统。在系统开发过程中,我们充分考虑了龙里县乡村畜牧业的实际需求,设计了包括用户管理、动物信息管理、产出信息管理等多个功能模块。系统的用户管理模块实现了对系统用户的注册、登录、权限分配等功能的全面管理,确保了系统的安全性和稳定性。动物信息管理模块则实现了对动物类型、产出记录等信息的录入、查询与统计,为个性化养殖管理提供了有力支持。本研究成功设计并实现了基于Spring Boot的龙里县乡村畜牧业管理系统,该系统有效提升了乡村畜牧业的管理效率,优化了资源配置,促进了畜牧业的可持续发展。同时,系统的数据统计分析功能还为畜牧业科学研究提供了数据支持,推动了畜牧业技术创新与产业升级。未来,我们将继续完善系统功能,提高系统性能,为龙里县乡村畜牧业的现代化转型提供更有力的支撑。
参考文献
- 林羽.新质生产力助力畜牧业管理平台建设[J].福建畜牧兽医,2024,46(05):69-70.
- 张祥坤,何晓芳,张永芳,等.畜牧业管理现状和策略[J].国外畜牧学(猪与禽),2024,44(03):47-50.
- 石柳叶,苏子轩,高佳鑫,等.计算机技术在畜牧业管理中的应用研究[J].北方牧业,2023,(23):14.
- 李卓.畜牧业信息化与物联网技术的运用分析[J].当代畜牧,2023,(11):160-161.
- 肖新凤.基于FISCO BCOS宠物管理系统设计与实现[J].信息与电脑(理论版),2023,35(16):133-135.
- 王慧.一个宠物医院管理系统的设计与实现[J].电脑知识与技术,2023,19(10):67-70.DOI:10.14004/j.cnki.ckt.2023.0505.
- 颜惠.基于Web的宠物店信息管理系统设计[J].软件,2023,44(02):147-149.
- 平欣,宋育斌,孔维宾,等.基于GPS与微信小程序的智能宠物管理系统设计[J].软件导刊,2023,22(02):121-126.
- 赵亚洲,杨晓冬.动物领养管理系统的设计与实现[J].无线互联科技,2022,19(18):61-65+72.
- 庄帅.宠物管理系统的设计及实现[J].福建电脑,2022,38(05):68-72.DOI:10.16707/j.cnki.fjpc.2022.05.017.
- 王亚文,赵翠.基于SSM框架的社区宠物信息管理系统设计与分析[J].电脑编程技巧与维护,2021,(01):103-105.DOI:10.16184/j.cnki.comprg.2021.01.036.
- 吴文洋,刘世宇.基于B/S架构宠物领养管理系统设计[J].软件,2020,41(11):85-87.
- 叶军,华旭奋,孙晓艳.基于用户体验的互联网+宠物管理系统设计与实现[J].科技创新与应用,2020,(31):87-89.DOI:10.19981/j.cn23-1581/g3.2020.31.039.
- 林惠然.科研院所实验动物管理系统的设计与开发[J].上海畜牧兽医通讯,2020,(02):39-41.DOI:10.14170/j.cnki.cn31-1278/s.2020.02.017.
- 马海珠.小型宠物店管理系统的设计[J].电脑知识与技术,2019,15(36):93-94+108.DOI:10.14004/j.cnki.ckt.2019.4297.
- Design and Implement of Pets Management System using Mobile Phone[J].International Journal of Recent Technology and Engineering,2019,8(2S6):215-218.
- 谢文涛,林瑞冬,王妮,等.基于Django的宠物信息交流管理系统设计[J].电脑知识与技术,2019,15(25):57-58+69.DOI:10.14004/j.cnki.ckt.2019.3056.
- Jeong S .Design and Implement of Pets Management System using Mobile Phone[J].International Journal of Recent Technology and Engineering (IJRTE),2019,8(2s6):215-218.
- 黄琳,林国钦.基于Java web的宠物店管理系统的设计[J].电子技术与软件工程,2019,(04):36-37.DOI:10.20109/j.cnki.etse.2019.04.028.
- 李松涛,李大鹏,李松琳.高等医学院校学生动物实验信息管理系统的设计研究[J].实验动物科学,2018,35(03):82-85.
点赞+收藏+关注 →私信领取本源代码、数据库
关注博主下篇更精彩
一键三连!!!
一键三连!!!
一键三连!!!
感谢一键三连!!!

被折叠的 条评论
为什么被折叠?



