目 录
摘要
随着旅游业的快速发展和互联网技术的广泛应用,在线旅游管理平台已成为推动行业信息化的重要工具。本研究基于当前旅游市场对高效、便捷管理系统的迫切需求,旨在设计并实现一个功能全面的旅游管理系统,以解决传统旅游服务中存在的信息分散、管理效率低等问题。
系统采用Spring Boot作为后端框架,结合Java语言和MySQL数据库,实现了用户管理、游记分享、旅游攻略发布、路线规划、商品销售等功能模块。同时,引入Redis缓存技术优化性能,增强了系统的实用性和用户体验。系统还支持多角色权限管理,确保数据的安全性和可靠性。通过构建统一的信息化平台,为普通用户和管理员提供高效的交互体验,提升旅游服务的质量与效率。
系统的开发不仅满足了旅游行业的实际需求,还有效提升了旅游资源的整合能力与利用率。其价值在于推动旅游服务的数字化转型,促进旅游业的可持续发展,同时为相关领域的信息化建设提供了参考案例。此外,系统的灵活性和可扩展性也为未来功能升级奠定了坚实基础。
关键词:Java;Spring Boot框架;旅游管理系统;MySQL
Abstract
With the rapid development of tourism and the wide application of Internet technology, online tourism management platform has become an important tool to promote the informatization of the industry. Based on the urgent need for an efficient and convenient management system in the current tourism market, this study aims to design and implement a comprehensive tourism management system to solve the problems of information dispersion and low management efficiency in traditional tourism services.
The system uses Spring Boot as the back-end framework, combined with Java language and MySQL database, to realize user management, travel record sharing, travel guide release, route planning, commodity sales and other functional modules. At the same time, Redis caching technology is introduced to optimize performance and enhance the usability and user experience of the system. The system also supports multi-role permission management to ensure data security and reliability. By building a unified information platform, it provides an efficient interactive experience for ordinary users and administrators, and improves the quality and efficiency of tourism services.
The development of the system not only meets the actual needs of the tourism industry, but also effectively improves the integration ability and utilization rate of tourism resources. Its value lies in promoting the digital transformation of tourism services, promoting the sustainable development of tourism, and providing a reference case for informatization construction in related fields. In addition, the flexibility and scalability of the system also provide a solid foundation for future functional upgrades.
Keywords: Java;Spring Boot framework; tourism management systems; MySQL
1 绪论
1.1 研究背景
随着互联网技术的飞速发展和人们生活水平的不断提高,旅游业已成为全球经济增长的重要驱动力之一。现代旅游者对信息获取、行程规划和服务体验提出了更高要求,而传统的旅游服务模式往往存在信息分散、更新滞后以及管理效率低下的问题。与此同时,旅游行业的信息化建设虽已取得一定进展,但仍然面临数据整合不足、用户体验不够优化等挑战。在此背景下,构建一个高效、智能的旅游管理系统显得尤为必要。通过融合先进的信息技术,可以为用户提供更加便捷、个性化的旅游服务,同时满足行业对精细化管理的需求。
本研究来源于当前旅游管理系统在实际应用中的痛点与需求。一方面,现有的旅游平台功能相对单一,难以全面覆盖用户从信息查询到订单管理的全流程需求;另一方面,随着大数据、云计算等技术的发展,旅游管理系统的技术实现手段也得到了极大丰富,这为开发更智能化、集成化的系统提供了可能。此外,疫情后旅游市场的逐步复苏进一步凸显了数字化工具在提升服务质量、降低运营成本方面的重要性。基于此,研究聚焦于设计并实现一个功能全面、技术先进的旅游管理系统,以适应行业发展的新趋势和技术革新的新要求。
近年来,随着我国旅游业的快速发展以及信息化技术的不断进步,基于信息技术的旅游管理系统逐渐成为研究热点。国内学者主要围绕系统架构设计、数据采集与处理、用户行为分析等方面展开深入研究。例如,部分高校和企业已开发出基于大数据技术的旅游智能推荐系统,能够根据用户偏好提供个性化服务;同时,结合云计算和人工智能技术的景区管理平台也逐步应用于实际场景中,实现了游客流量监测、路线规划等功能。然而,目前国内研究仍面临数据共享不足、隐私保护机制不完善等问题,需要进一步探索和完善。
在国外,旅游管理系统的研发起步较早,相关技术已较为成熟。早期研究主要集中在利用互联网技术实现基础的信息发布与查询功能,而随着大数据、云计算及人工智能技术的发展,国外学者开始关注如何通过深度学习算法提升系统的智能化水平。例如,基于协同过滤和内容推荐算法的旅游推荐系统已在多家国际旅游平台上得到广泛应用,能够为用户提供精准的景点、路线及住宿建议。此外,国外还积极探索将物联网、虚拟现实(VR)等新兴技术融入旅游管理系统,以增强用户体验。尽管如此,国外系统在本地化适配方面仍存在一定局限性,尤其是在满足特定文化背景下的用户需求时表现不足。
本研究旨在设计并实现一个基于Spring Boot的旅游管理系统,以满足现代旅游业对信息化、智能化管理的需求。通过整合用户管理、游记分享、旅游攻略、路线规划及商品销售等功能模块,系统致力于为普通用户提供便捷、个性化的服务体验,同时为管理员提供高效的数据管理和运营支持。研究重点在于利用Java语言和MySQL数据库构建稳定可靠的后端架构,并结合前端技术打造交互友好的界面,从而解决传统旅游服务中信息分散、管理效率低等问题,推动旅游管理向数字化方向转型。
系统的开发与实现不仅能够提升旅游行业的服务质量和管理水平,还具有重要的实践价值和推广意义。从用户角度看,系统提供了全方位的信息服务和便捷的操作体验,满足了现代旅游者对个性化需求的追求;从行业角度看,系统的数据整合能力和智能化功能有助于优化资源配置,降低运营成本,促进旅游业的可持续发展。此外,作为信息化建设的典型案例,该研究为其他类似领域的系统开发提供了参考范式,推动了信息技术在服务业中的广泛应用,具有深远的社会和经济效益。
论文将分层次经行编排,除去论文摘要致谢文献参考部分,正文部分还会对系统需求做出分析,以及阐述大体的设计和实现的功能,最后罗列部分调测记录,论文主要架构如下:
第一章:引言。第一章主要介绍了课题研究的背景和意义,系统开发的国内外研究现状和本文的主要工作。
第二章:相关技术介绍。主要对本系统使用的相关技术和开发环境进行介绍。
第三章:系统需求分析。主要从系统的用户、功能等方面进行需求分析。
第四章:系统设计。主要对系统框架、系统功能模块、数据库进行功能设计。
第五章:系统实现。主要介绍了系统框架搭建、系统界面的实现。
第六章:系统测试。主要对系统的部分界面进行测试并对主要功能进行测试
2 相关技术介绍
2.1 Java语言
Java是一种跨平台的高级编程语言[1],具有广泛应用于各个领域的优势。它拥有简单易学、可靠稳定、安全性强和良好的性能等特点。在旅游管理系统中,Java将作为主要的后端编程语言来实现系统的核心功能[2]。通过使用Java,我们可以实现数据的处理、业务逻辑的编写以及与前端界面的交互。同时,Java还提供了丰富的类库和开发工具,方便开发人员进行系统设计和开发。
2.2 Spring Boot框架
Spring Boot[3],作为Spring生态系统中一颗璀璨的明星,以其“约定优于配置”的核心理念,极大地简化了Java应用的开发、部署与管理流程。它并非是对Spring框架的颠覆,而是在其基础上进行了深度封装与优化,旨在快速搭建独立的、生产级别的Spring应用[4]。Spring Boot通过自动配置功能,减少了大量繁琐的配置工作,让开发者能够更加专注于业务逻辑的实现。同时,它集成了众多常用库,如数据库连接池、缓存、消息队列等,为开发者提供了一站式的解决方案。此外,Spring Boot还支持多种部署方式,无论是传统的WAR包部署,还是现代的容器化部署,都能轻松应对。因此,选择Spring Boot作为旅游管理系统的开发框架,不仅能够提升开发效率,还能确保系统的稳定性和可维护性。
2.3 HTML前端技术
HTML(超文本标记语言)是构建WEB页面的标准标记语言[5]。它用于定义网页的结构和内容,通过标签(tag)来描述文本、图像、链接等元素。结合CSS和JavaScript,HTML可以实现丰富的用户界面和交互效果,是WEB前端开发的基础。
B/S(Browser/Server)结构是一种用于WEB应用程序的架构模式[6],用户通过浏览器与服务器进行交互。与传统的C/S(Client/Server)架构相比,B/S结构具有更好的普适性和简便性,用户无需安装客户端软件,只需通过浏览器即可访问应用,降低了维护和升级的成本。
MySQL数据库[7],作为开源关系型数据库管理系统的佼佼者,以其高性能、可靠性、易用性和灵活性,在全球范围内被广泛应用于各类企业级应用中。MySQL采用SQL(结构化查询语言)作为数据操作的标准语言,支持复杂的查询、数据更新、索引优化等功能,确保数据的高效存取和完整性。其强大的事务处理能力,为业务逻辑的原子性、一致性、隔离性和持久性提供了坚实保障。此外,MySQL还具备高度的可配置性和可扩展性,通过优化存储引擎、调整配置参数等手段,可以轻松应对高并发、大数据量的应用场景。在旅游管理系统中,MySQL作为后端数据存储的核心[8],不仅为系统提供了稳定可靠的数据支持,还通过其丰富的数据操作功能,助力系统实现复杂的业务逻辑和高效的数据管理。
3 系统分析
3.1 可行性分析
可行性分析是系统分析的第一步,进行系统的可行性分析是至关重要的。它不仅帮助我们评估项目的潜在风险和挑战,还能确保资源的有效利用,避免不必要的浪费。通过技术、经济和操作三个维度的全面分析,我们可以明确项目的实施路径,确定是否具备成功的基础条件,并为后续的开发和运营提供科学依据。这种系统化的评估有助于识别可能的瓶颈,提前制定应对策略,从而提高项目的成功率和可持续性。
3.1.1 技术可行性分析
从技术角度来看,本系统基于Spring Boot框架构建,结合现代前端技术和数据库管理,能够有效支持旅游管理系统的各项功能需求。Spring Boot提供了强大的架构支持,确保系统的可扩展性和稳定性。通过充分的技术调研和原型测试,我们确认现有的技术栈完全能够满足系统的开发和运行要求,具备较高的技术可行性。
从经济角度考量,本系统的开发和维护成本在可控范围内,且预期的投资回报率较高。初期投入主要包括软件开发、硬件采购和人员培训等方面,但通过合理的预算规划和资源分配,可以有效控制成本。更重要的是,系统上线后将显著提升旅游管理系统的运营效率,减少人工干预,降低管理成本。
在操作可行性方面,本系统设计注重用户体验,采用了直观易用的界面设计,并提供详细的帮助文档支持,确保用户可以轻松上手使用各项功能。无论是用户还是管理员,都能通过简洁明了的操作流程完成信息查询和管理等任务。因此,从用户操作的角度来看,本系统具备良好的操作可行性。
3.2.1 功能性需求分析
本系统旨在满足普通用户和管理员在旅游管理中的多样化需求,提供全面的功能支持。针对普通用户,系统涵盖游记分享、攻略浏览、路线规划、商品购买等模块,以提升用户体验;对于管理员,则提供用户管理、数据统计、内容审核等功能,确保平台高效运营与维护。具体功能描述如下:
(1)普通用户模块:
首页:展示推荐的游记、攻略、路线及商品信息,吸引用户关注热门内容。支持分类筛选和搜索功能,方便用户快速找到感兴趣的内容。
系统公告:查看最新的系统公告信息,包括功能更新、活动通知等。帮助用户及时了解平台动态,增强信息透明度。
旅游资讯:提供实时更新的旅游新闻和动态信息,涵盖国内外热门景点和事件。用户可通过分类浏览或关键词搜索获取相关信息。
反馈信息:允许用户提交使用过程中的问题或建议,便于平台优化改进。
游记信息:浏览其他用户的游记分享,包含旅行地点、日期和体验等内容。支持点赞、收藏和评论互动,增强用户参与感。
旅游攻略:查找目的地的详细旅游攻略,包括景点介绍、路线规划和注意事项。用户可按地区或主题筛选,获取个性化推荐。
旅游路线:查看热门的旅游路线规划,包含出发地、途径地点和终点信息。支持地图导航功能,方便用户制定出行计划。
旅游商品:浏览并购买旅游相关商品,如纪念品、户外装备等。支持商品详情查看和在线支付功能。
我的账户:管理个人账户信息,包括密码修改、联系方式更新等。
个人中心:展示用户的游记、订单、反馈、收藏和评论等信息。支持一键管理和编辑,提高操作效率。
(2)管理员管理模块:
后台首页:显示普通用户注册数量、订单统计等关键指标,帮助管理员掌握平台整体运行情况。支持图表化展示,直观呈现数据趋势。
系统用户:管理普通用户的注册信息,包括新增、删除和权限调整操作。支持批量导出用户数据,便于后续分析。
游记信息管理:审核和发布用户提交的游记内容,确保信息真实可靠。支持关键词过滤和违规内容处理,保障平台健康运行。
旅游攻略管理:发布和维护旅游攻略内容,包括标题、类型、推荐季节等字段。支持富文本编辑器,提升内容制作效率。
旅游路线管理:添加、编辑和删除旅游路线信息,包括起点、终点和途径地点等。支持地图标注功能,增强路线可视化效果。
旅游商品管理:管理旅游商品的库存、价格和销售状态,确保商品信息准确无误。支持商品上下架操作,灵活调整销售策略。
订单信息管理:处理用户的订单状态,包括待付款、已发货和已完成等阶段。支持订单查询和退款操作,提升服务效率。
系统管理:管理首页轮播图内容,包括图片上传、排序调整和链接设置。
留言管理:查看和回复用户的留言信息,及时解决用户疑问。支持标记重要留言,提升处理优先级。
系统公告管理:发布和管理系统公告,包括标题、内容和发布时间等字段。支持历史公告查询,便于信息追溯。
资源管理:发布和管理旅游相关的资讯内容,支持分类管理和标签标注。提升资讯检索效率,满足用户多样化需求。
3.2.2 非功能性分析
旅游管理系统设计与实现需要具备性能、可靠性、安全性、可用性、扩展性等非功能性特征。系统应在长时间运行中保持稳定,用户界面简洁直观;具备高效的数据处理和响应速度;采取安全措施保护用户信息;根据用户反馈调整推荐算法;方便用户进行旅游信息搜索和排序;易于维护和管理,支持与其他系统互操作。设计和开发过程中需注重这些要求,以提供高质量、用户友好和可信赖的系统体验。具体如下3-1表格:
表3-1旅游管理系统非功能需求表
| 非功能性要求 | 说明 |
| 性能 | 评估响应时间、并发用户数、吞吐量等指标,以确保系统稳定高效地运行。 |
| 可靠性 | 评估系统的稳定性、容错能力和数据完整性,保障系统在故障情况下正常运行。 |
| 安全性 | 评估用户身份认证、数据加密和访问控制等,保护用户信息和交易的安全。 |
| 可用性 | 评估系统的稳定性、故障处理能力和用户界面友好性,提供良好的用户体验。 |
| 扩展性 | 评估系统的可扩展性和灵活性,以便根据需求进行功能扩展和升级。 |
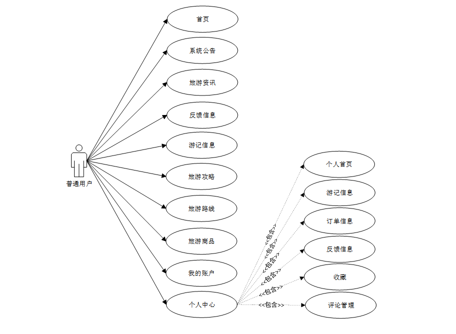
系统用例分析是对旅游管理系统中各个功能模块的用户需求和行为进行分析,以识别和描述不同的用户用例。通过系统用例分析,可以深入了解用户在系统上的操作流程和交互方式,为系统设计和开发提供指导,并确保系统能够满足用户的需求和期望。
普通用户用例图如图3-1所示。

图3-1 普通用户角色用例图
管理员角色用例图如图3-2所示。

旅游管理系统须支撑整个机构不同层面的多种职能,而各功能模块间存在着多种关联信息,组成一个有机整体,并针对就业数据自身特点和面临的现实条件,对系统进行流程图设计。活动图是一种用于对系统的动态行为建模的另一种常用图表,通常用于可视化展示系统中各个活动的执行顺序、流程控制和数据交互,展现从一个活动到另一个活动的控制流,活动图在本质上是一种流程图;但活动图着重表现从一个活动到另一个活动的控制流。因此,这里列举了2个业务活动图。
(1)用户登录查询的业务流程如下。
用户注册登录,系统从数据库获取用户数据信息,登录成功用户进入查询页面,用户输入查询关键字,数据库查询用户所输入的关键字,查询成功显示查询的模块信息,查询失败不显示。用户登录查询功能的活动图如图3-3所示。

图3-3 用户登录查询活动图
(2)管理员添加信息的业务流程如下。
此活动图描述了管理员添加信息。管理员可以通过信息管理模块页面选择要添加的基本信息。添加成功传入数据库中,失败则不添加。管理员可以保存信息并更新系统中的信息。管理员添加信息功能的活动图如图3-4所示。

从技术角度来看,旅游管理系统的架构设计至关重要。我们将采用MVC架构,包括表现层、业务逻辑层和数据访问层。表现层负责用户界面展示,业务逻辑层处理核心功能逻辑,数据访问层负责数据库交互。通过三层架构模式,确保系统的可靠性和可扩展性。
系统架构图如图4-1所示。

图4-1 系统架构图
通过整体功能模块设计,我们将根据需求分析的结果,将系统的功能划分为不同的模块。每个模块负责实现特定的功能,并与其他模块进行协作。我们将详细定义每个模块的输入、输出、处理逻辑和相互依赖关系。系统总体功能模块图如下图所示。

图4-2 旅游管理系统功能模块图
4.3 数据库设计
数据库设计一般包括需求分析、概念模型设计、数据库表建立三大过程,其中需求分析前面章节已经阐述,概念模型设计有概念模型和逻辑结构设计两部分。
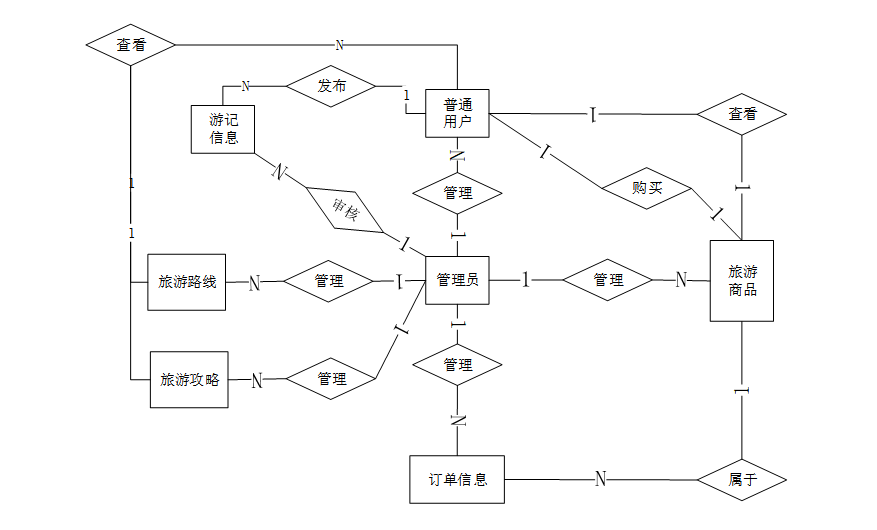
4.3.1 数据库概念结构设计
本文在系统分析阶段就抽取了一些实体,根据实体之间的关系,经过分析进行系统E-R图的设计。下面是整个旅游管理系统中主要的数据库表总E-R实体关系图。

图4-3 旅游管理系统总E-R关系图
4.3.2 数据库逻辑结构设计
数据库是旅游管理系统的数据处理的基础,也是为界面数据的展示与存储的关键。旅游管理系统的主要数据库表如下。
| 编号 | 名称 | 数据类型 | 长度 | 小数位 | 允许空值 | 主键 | 默认值 | 说明 |
| 1 | token_id | int | 10 | 0 | N | Y | 临时访问牌ID | |
| 2 | token | varchar | 64 | 0 | Y | N | 临时访问牌 | |
| 3 | info | text | 65535 | 0 | Y | N | ||
| 4 | maxage | int | 10 | 0 | N | N | 2 | 最大寿命:默认2小时 |
| 5 | create_time | timestamp | 19 | 0 | N | N | CURRENT_TIMESTAMP | 创建时间: |
| 6 | update_time | timestamp | 19 | 0 | N | N | CURRENT_TIMESTAMP | 更新时间: |
| 7 | user_id | int | 10 | 0 | N | N | 0 | 用户编号: |
| 编号 | 名称 | 数据类型 | 长度 | 小数位 | 允许空值 | 主键 | 默认值 | 说明 |
| 1 | article_id | mediumint | 8 | 0 | N | Y | 文章id:[0,8388607] | |
| 2 | title | varchar | 125 | 0 | N | Y | 标题:[0,125]用于文章和html的title标签中 | |
| 3 | type | varchar | 64 | 0 | N | N | 0 | 文章分类:[0,1000]用来搜索指定类型的文章 |
| 4 | hits | int | 10 | 0 | N | N | 0 | 点击数:[0,1000000000]访问这篇文章的人次 |
| 5 | praise_len | int | 10 | 0 | N | N | 0 | 点赞数 |
| 6 | create_time | timestamp | 19 | 0 | N | N | CURRENT_TIMESTAMP | 创建时间: |
| 7 | update_time | timestamp | 19 | 0 | N | N | CURRENT_TIMESTAMP | 更新时间: |
| 8 | source | varchar | 255 | 0 | Y | N | 来源:[0,255]文章的出处 | |
| 9 | url | varchar | 255 | 0 | Y | N | 来源地址:[0,255]用于跳转到发布该文章的网站 | |
| 10 | tag | varchar | 255 | 0 | Y | N | 标签:[0,255]用于标注文章所属相关内容,多个标签用空格隔开 | |
| 11 | content | longtext | 2147483647 | 0 | Y | N | 正文:文章的主体内容 | |
| 12 | img | varchar | 255 | 0 | Y | N | 封面图 | |
| 13 | description | text | 65535 | 0 | Y | N | 文章描述 |
| 编号 | 名称 | 数据类型 | 长度 | 小数位 | 允许空值 | 主键 | 默认值 | 说明 |
| 1 | type_id | smallint | 5 | 0 | N | Y | 分类ID:[0,10000] | |
| 2 | display | smallint | 5 | 0 | N | N | 100 | 显示顺序:[0,1000]决定分类显示的先后顺序 |
| 3 | name | varchar | 16 | 0 | N | N | 分类名称:[2,16] | |
| 4 | father_id | smallint | 5 | 0 | N | N | 0 | 上级分类ID:[0,32767] |
| 5 | description | varchar | 255 | 0 | Y | N | 描述:[0,255]描述该分类的作用 | |
| 6 | icon | text | 65535 | 0 | Y | N | 分类图标: | |
| 7 | url | varchar | 255 | 0 | Y | N | 外链地址:[0,255]如果该分类是跳转到其他网站的情况下,就在该URL上设置 | |
| 8 | create_time | timestamp | 19 | 0 | N | N | CURRENT_TIMESTAMP | 创建时间: |
| 9 | update_time | timestamp | 19 | 0 | N | N | CURRENT_TIMESTAMP | 更新时间: |
| 编号 | 名称 | 数据类型 | 长度 | 小数位 | 允许空值 | 主键 | 默认值 | 说明 |
| 1 | auth_id | int | 10 | 0 | N | Y | 授权ID: | |
| 2 | user_group | varchar | 64 | 0 | Y | N | 用户组: | |
| 3 | mod_name | varchar | 64 | 0 | Y | N | 模块名: | |
| 4 | table_name | varchar | 64 | 0 | Y | N | 表名: | |
| 5 | page_title | varchar | 255 | 0 | Y | N | 页面标题: | |
| 6 | path | varchar | 255 | 0 | Y | N | 路由路径: | |
| 7 | parent | varchar | 64 | 0 | Y | N | 父级菜单 | |
| 8 | parent_sort | int | 10 | 0 | N | N | 0 | 父级菜单排序 |
| 9 | position | varchar | 32 | 0 | Y | N | 位置: | |
| 10 | mode | varchar | 32 | 0 | N | N | _blank | 跳转方式: |
| 11 | add | tinyint | 3 | 0 | N | N | 1 | 是否可增加: |
| 12 | del | tinyint | 3 | 0 | N | N | 1 | 是否可删除: |
| 13 | set | tinyint | 3 | 0 | N | N | 1 | 是否可修改: |
| 14 | get | tinyint | 3 | 0 | N | N | 1 | 是否可查看: |
| 15 | field_add | text | 65535 | 0 | Y | N | 添加字段: | |
| 16 | field_set | text | 65535 | 0 | Y | N | 修改字段: | |
| 17 | field_get | text | 65535 | 0 | Y | N | 查询字段: | |
| 18 | table_nav_name | varchar | 500 | 0 | Y | N | 跨表导航名称: | |
| 19 | table_nav | varchar | 500 | 0 | Y | N | 跨表导航: | |
| 20 | option | text | 65535 | 0 | Y | N | 配置: | |
| 21 | create_time | timestamp | 19 | 0 | N | N | CURRENT_TIMESTAMP | 创建时间: |
| 22 | update_time | timestamp | 19 | 0 | N | N | CURRENT_TIMESTAMP | 更新时间: |
| 编号 | 名称 | 数据类型 | 长度 | 小数位 | 允许空值 | 主键 | 默认值 | 说明 |
| 1 | code_token_id | int | 10 | 0 | N | Y | ||
| 2 | token | varchar | 255 | 0 | Y | N | ||
| 3 | code | varchar | 255 | 0 | Y | N | 验证码 | |
| 4 | expire_time | timestamp | 19 | 0 | N | N | CURRENT_TIMESTAMP | 失效时间 |
| 5 | create_time | timestamp | 19 | 0 | N | N | CURRENT_TIMESTAMP | 创建时间 |
| 6 | update_time | timestamp | 19 | 0 | N | N | CURRENT_TIMESTAMP | 更新时间: |
| 编号 | 名称 | 数据类型 | 长度 | 小数位 | 允许空值 | 主键 | 默认值 | 说明 |
| 1 | collect_id | int | 10 | 0 | N | Y | 收藏ID: | |
| 2 | user_id | int | 10 | 0 | N | N | 0 | 收藏人ID: |
| 3 | source_table | varchar | 255 | 0 | Y | N | 来源表: | |
| 4 | source_field | varchar | 255 | 0 | Y | N | 来源字段: | |
| 5 | source_id | int | 10 | 0 | N | N | 0 | 来源ID: |
| 6 | title | varchar | 255 | 0 | Y | N | 标题: | |
| 7 | img | varchar | 255 | 0 | Y | N | 封面: | |
| 8 | create_time | timestamp | 19 | 0 | N | N | CURRENT_TIMESTAMP | 创建时间: |
| 9 | update_time | timestamp | 19 | 0 | N | N | CURRENT_TIMESTAMP | 更新时间: |
| 编号 | 名称 | 数据类型 | 长度 | 小数位 | 允许空值 | 主键 | 默认值 | 说明 |
| 1 | comment_id | int | 10 | 0 | N | Y | 评论ID: | |
| 2 | user_id | int | 10 | 0 | N | N | 0 | 评论人ID: |
| 3 | reply_to_id | int | 10 | 0 | N | N | 0 | 回复评论ID:空为0 |
| 4 | content | longtext | 2147483647 | 0 | Y | N | 内容: | |
| 5 | nickname | varchar | 255 | 0 | Y | N | 昵称: | |
| 6 | avatar | varchar | 255 | 0 | Y | N | 头像地址:[0,255] | |
| 7 | create_time | timestamp | 19 | 0 | N | N | CURRENT_TIMESTAMP | 创建时间: |
| 8 | update_time | timestamp | 19 | 0 | N | N | CURRENT_TIMESTAMP | 更新时间: |
| 9 | source_table | varchar | 255 | 0 | Y | N | 来源表: | |
| 10 | source_field | varchar | 255 | 0 | Y | N | 来源字段: | |
| 11 | source_id | int | 10 | 0 | N | N | 0 | 来源ID: |
| 编号 | 名称 | 数据类型 | 长度 | 小数位 | 允许空值 | 主键 | 默认值 | 说明 |
| 1 | hits_id | int | 10 | 0 | N | Y | 点赞ID: | |
| 2 | user_id | int | 10 | 0 | N | N | 0 | 点赞人: |
| 3 | create_time | timestamp | 19 | 0 | N | N | CURRENT_TIMESTAMP | 创建时间: |
| 4 | update_time | timestamp | 19 | 0 | N | N | CURRENT_TIMESTAMP | 更新时间: |
| 5 | source_table | varchar | 255 | 0 | Y | N | 来源表: | |
| 6 | source_field | varchar | 255 | 0 | Y | N | 来源字段: | |
| 7 | source_id | int | 10 | 0 | N | N | 0 | 来源ID: |
| 编号 | 名称 | 数据类型 | 长度 | 小数位 | 允许空值 | 主键 | 默认值 | 说明 |
| 1 | message_id | int | 10 | 0 | N | Y | 留言板ID: | |
| 2 | user_id | int | 10 | 0 | N | N | 0 | 用户ID: |
| 3 | title | varchar | 64 | 0 | Y | N | 标题: | |
| 4 | content | longtext | 2147483647 | 0 | N | N | 内容: | |
| 5 | nickname | varchar | 32 | 0 | N | N | 昵称: | |
| 6 | avatar | varchar | 255 | 0 | Y | N | 头像: | |
| 7 | | varchar | 125 | 0 | Y | N | 留言者邮箱 | |
| 8 | phone | varchar | 11 | 0 | Y | N | 留言者手机号码 | |
| 9 | create_time | timestamp | 19 | 0 | N | N | CURRENT_TIMESTAMP | 创建时间: |
| 10 | update_time | timestamp | 19 | 0 | N | N | CURRENT_TIMESTAMP | 更新时间: |
| 11 | reply | longtext | 2147483647 | 0 | Y | N | 回复 | |
| 12 | reply_state | tinyint | 4 | 0 | Y | N | 0 | 回复状态 |
| 编号 | 名称 | 数据类型 | 长度 | 小数位 | 允许空值 | 主键 | 默认值 | 说明 |
| 1 | notice_id | mediumint | 8 | 0 | N | Y | 公告id: | |
| 2 | title | varchar | 125 | 0 | N | N | 标题: | |
| 3 | content | longtext | 2147483647 | 0 | Y | N | 正文: | |
| 4 | create_time | timestamp | 19 | 0 | N | N | CURRENT_TIMESTAMP | 创建时间: |
| 5 | update_time | timestamp | 19 | 0 | N | N | CURRENT_TIMESTAMP | 更新时间: |
| 编号 | 名称 | 数据类型 | 长度 | 小数位 | 允许空值 | 主键 | 默认值 | 说明 |
| 1 | ordering_information_id | int | 10 | 0 | N | Y | 订单信息ID | |
| 2 | product_code | varchar | 64 | 0 | Y | N | 商品编码 | |
| 3 | product_name | varchar | 64 | 0 | Y | N | 商品名称 | |
| 4 | product_category | varchar | 64 | 0 | Y | N | 商品类别 | |
| 5 | product_specifications | varchar | 64 | 0 | Y | N | 商品规格 | |
| 6 | commodity_price | double | 9 | 2 | Y | N | 0.00 | 商品价格 |
| 7 | order_number | varchar | 64 | 0 | Y | N | 订单编号 | |
| 8 | ordering_user | int | 10 | 0 | Y | N | 0 | 下单用户 |
| 9 | user_name | varchar | 64 | 0 | Y | N | 用户姓名 | |
| 10 | order_quantity | double | 9 | 2 | Y | N | 0.00 | 下单数量 |
| 11 | total_order_price | double | 9 | 2 | Y | N | 0.00 | 订单总价 |
| 12 | order_notes | text | 65535 | 0 | Y | N | 订单备注 | |
| 13 | pay_state | varchar | 16 | 0 | N | N | 未支付 | 支付状态 |
| 14 | create_time | datetime | 19 | 0 | N | N | CURRENT_TIMESTAMP | 创建时间 |
| 15 | update_time | timestamp | 19 | 0 | N | N | CURRENT_TIMESTAMP | 更新时间 |
| 16 | source_table | varchar | 255 | 0 | Y | N | 来源表 | |
| 17 | source_id | int | 10 | 0 | Y | N | 来源ID | |
| 18 | source_user_id | int | 10 | 0 | Y | N | 来源用户 |
| 编号 | 名称 | 数据类型 | 长度 | 小数位 | 允许空值 | 主键 | 默认值 | 说明 |
| 1 | ordinary_users_id | int | 10 | 0 | N | Y | 普通用户ID | |
| 2 | user_name | varchar | 64 | 0 | Y | N | 用户姓名 | |
| 3 | user_gender | varchar | 64 | 0 | Y | N | 用户性别 | |
| 4 | examine_state | varchar | 16 | 0 | N | N | 已通过 | 审核状态 |
| 5 | user_id | int | 10 | 0 | N | N | 0 | 用户ID |
| 6 | create_time | datetime | 19 | 0 | N | N | CURRENT_TIMESTAMP | 创建时间 |
| 7 | update_time | timestamp | 19 | 0 | N | N | CURRENT_TIMESTAMP | 更新时间 |
| 编号 | 名称 | 数据类型 | 长度 | 小数位 | 允许空值 | 主键 | 默认值 | 说明 |
| 1 | praise_id | int | 10 | 0 | N | Y | 点赞ID: | |
| 2 | user_id | int | 10 | 0 | N | N | 0 | 点赞人: |
| 3 | create_time | timestamp | 19 | 0 | N | N | CURRENT_TIMESTAMP | 创建时间: |
| 4 | update_time | timestamp | 19 | 0 | N | N | CURRENT_TIMESTAMP | 更新时间: |
| 5 | source_table | varchar | 255 | 0 | Y | N | 来源表: | |
| 6 | source_field | varchar | 255 | 0 | Y | N | 来源字段: | |
| 7 | source_id | int | 10 | 0 | N | N | 0 | 来源ID: |
| 8 | status | bit | 1 | 0 | N | N | 1 | 点赞状态:1为点赞,0已取消 |
| 编号 | 名称 | 数据类型 | 长度 | 小数位 | 允许空值 | 主键 | 默认值 | 说明 |
| 1 | schedule_id | smallint | 5 | 0 | N | Y | 日程ID:[0,32767] | |
| 2 | content | varchar | 255 | 0 | Y | N | 日程内容 | |
| 3 | scheduled_time | datetime | 19 | 0 | Y | N | 计划时间 | |
| 4 | user_id | int | 10 | 0 | N | N | 用户id | |
| 5 | create_time | datetime | 19 | 0 | Y | N | 创建时间 | |
| 6 | update_time | datetime | 19 | 0 | Y | N | 更新时间 |
| 编号 | 名称 | 数据类型 | 长度 | 小数位 | 允许空值 | 主键 | 默认值 | 说明 |
| 1 | score_id | int | 10 | 0 | N | Y | 评分ID: | |
| 2 | user_id | int | 10 | 0 | N | N | 0 | 评分人: |
| 3 | nickname | varchar | 64 | 0 | Y | N | 昵称: | |
| 4 | score_num | double | 5 | 2 | N | N | 0.00 | 评分: |
| 5 | create_time | timestamp | 19 | 0 | N | N | CURRENT_TIMESTAMP | 创建时间: |
| 6 | update_time | timestamp | 19 | 0 | N | N | CURRENT_TIMESTAMP | 更新时间: |
| 7 | source_table | varchar | 255 | 0 | Y | N | 来源表: | |
| 8 | source_field | varchar | 255 | 0 | Y | N | 来源字段: | |
| 9 | source_id | int | 10 | 0 | N | N | 0 | 来源ID: |
表slides (轮播图)
| 编号 | 名称 | 数据类型 | 长度 | 小数位 | 允许空值 | 主键 | 默认值 | 说明 |
| 1 | slides_id | int | 10 | 0 | N | Y | 轮播图ID: | |
| 2 | title | varchar | 64 | 0 | Y | N | 标题: | |
| 3 | content | varchar | 255 | 0 | Y | N | 内容: | |
| 4 | url | varchar | 255 | 0 | Y | N | 链接: | |
| 5 | img | varchar | 255 | 0 | Y | N | 轮播图: | |
| 6 | hits | int | 10 | 0 | N | N | 0 | 点击量: |
| 7 | create_time | timestamp | 19 | 0 | N | N | CURRENT_TIMESTAMP | 创建时间: |
| 8 | update_time | timestamp | 19 | 0 | N | N | CURRENT_TIMESTAMP | 更新时间: |
| 编号 | 名称 | 数据类型 | 长度 | 小数位 | 允许空值 | 主键 | 默认值 | 说明 |
| 1 | tourism_commodity_id | int | 10 | 0 | N | Y | 旅游商品ID | |
| 2 | product_code | varchar | 64 | 0 | Y | N | 商品编码 | |
| 3 | product_name | varchar | 64 | 0 | Y | N | 商品名称 | |
| 4 | product_category | varchar | 64 | 0 | Y | N | 商品类别 | |
| 5 | product_brand | varchar | 64 | 0 | Y | N | 商品品牌 | |
| 6 | product_specifications | varchar | 64 | 0 | Y | N | 商品规格 | |
| 7 | commodity_price | double | 9 | 2 | Y | N | 0.00 | 商品价格 |
| 8 | product_images | varchar | 255 | 0 | Y | N | 商品图片 | |
| 9 | product_introduction | text | 65535 | 0 | Y | N | 商品介绍 | |
| 10 | product_details | longtext | 2147483647 | 0 | Y | N | 商品详情 | |
| 11 | hits | int | 10 | 0 | N | N | 0 | 点击数 |
| 12 | praise_len | int | 10 | 0 | N | N | 0 | 点赞数 |
| 13 | collect_len | int | 10 | 0 | N | N | 0 | 收藏数 |
| 14 | comment_len | int | 10 | 0 | N | N | 0 | 评论数 |
| 15 | ordering_information_limit_times | int | 10 | 0 | N | N | 0 | 购买限制次数 |
| 16 | create_time | datetime | 19 | 0 | N | N | CURRENT_TIMESTAMP | 创建时间 |
| 17 | update_time | timestamp | 19 | 0 | N | N | CURRENT_TIMESTAMP | 更新时间 |
| 编号 | 名称 | 数据类型 | 长度 | 小数位 | 允许空值 | 主键 | 默认值 | 说明 |
| 1 | tourist_route_id | int | 10 | 0 | N | Y | 旅游路线ID | |
| 2 | route_title | varchar | 64 | 0 | Y | N | 路线标题 | |
| 3 | route_type | varchar | 64 | 0 | Y | N | 路线类型 | |
| 4 | departure_location | varchar | 64 | 0 | Y | N | 出发地点 | |
| 5 | arriving_at_the_finish_line | varchar | 64 | 0 | Y | N | 到达终点 | |
| 6 | mode_of_transportation | varchar | 64 | 0 | Y | N | 交通方式 | |
| 7 | route_image | varchar | 255 | 0 | Y | N | 路线图片 | |
| 8 | route_planning | text | 65535 | 0 | Y | N | 路线规划 | |
| 9 | route_location | text | 65535 | 0 | Y | N | 途径地点 | |
| 10 | route_details | longtext | 2147483647 | 0 | Y | N | 路线详情 | |
| 11 | hits | int | 10 | 0 | N | N | 0 | 点击数 |
| 12 | praise_len | int | 10 | 0 | N | N | 0 | 点赞数 |
| 13 | collect_len | int | 10 | 0 | N | N | 0 | 收藏数 |
| 14 | comment_len | int | 10 | 0 | N | N | 0 | 评论数 |
| 15 | create_time | datetime | 19 | 0 | N | N | CURRENT_TIMESTAMP | 创建时间 |
| 16 | update_time | timestamp | 19 | 0 | N | N | CURRENT_TIMESTAMP | 更新时间 |
| 编号 | 名称 | 数据类型 | 长度 | 小数位 | 允许空值 | 主键 | 默认值 | 说明 |
| 1 | travel_guide_id | int | 10 | 0 | N | Y | 旅游攻略ID | |
| 2 | scenic_spot_name | varchar | 64 | 0 | Y | N | 景点名称 | |
| 3 | strategy_title | varchar | 64 | 0 | Y | N | 攻略标题 | |
| 4 | strategy_type | varchar | 64 | 0 | Y | N | 攻略类型 | |
| 5 | recommended_seasons | varchar | 64 | 0 | Y | N | 推荐季节 | |
| 6 | scenic_spot_pictures | varchar | 255 | 0 | Y | N | 景点图片 | |
| 7 | guide_content | text | 65535 | 0 | Y | N | 攻略内容 | |
| 8 | strategy_route | text | 65535 | 0 | Y | N | 攻略路线 | |
| 9 | weather_condition | text | 65535 | 0 | Y | N | 天气情况 | |
| 10 | guide_details | longtext | 2147483647 | 0 | Y | N | 攻略详情 | |
| 11 | hits | int | 10 | 0 | N | N | 0 | 点击数 |
| 12 | praise_len | int | 10 | 0 | N | N | 0 | 点赞数 |
| 13 | collect_len | int | 10 | 0 | N | N | 0 | 收藏数 |
| 14 | comment_len | int | 10 | 0 | N | N | 0 | 评论数 |
| 15 | create_time | datetime | 19 | 0 | N | N | CURRENT_TIMESTAMP | 创建时间 |
| 16 | update_time | timestamp | 19 | 0 | N | N | CURRENT_TIMESTAMP | 更新时间 |
| 编号 | 名称 | 数据类型 | 长度 | 小数位 | 允许空值 | 主键 | 默认值 | 说明 |
| 1 | travel_information_id | int | 10 | 0 | N | Y | 游记信息ID | |
| 2 | share_users | int | 10 | 0 | Y | N | 0 | 分享用户 |
| 3 | user_name | varchar | 64 | 0 | Y | N | 用户姓名 | |
| 4 | travelogue_title | varchar | 64 | 0 | Y | N | 游记标题 | |
| 5 | travel_notes_type | varchar | 64 | 0 | Y | N | 游记类型 | |
| 6 | travel_dates | date | 10 | 0 | Y | N | 旅行日期 | |
| 7 | travel_location | varchar | 64 | 0 | Y | N | 旅行地点 | |
| 8 | travel_pictures | varchar | 255 | 0 | Y | N | 旅游图片 | |
| 9 | travel_notes_content | text | 65535 | 0 | Y | N | 游记内容 | |
| 10 | travel_notes_details | longtext | 2147483647 | 0 | Y | N | 游记详情 | |
| 11 | hits | int | 10 | 0 | N | N | 0 | 点击数 |
| 12 | praise_len | int | 10 | 0 | N | N | 0 | 点赞数 |
| 13 | collect_len | int | 10 | 0 | N | N | 0 | 收藏数 |
| 14 | comment_len | int | 10 | 0 | N | N | 0 | 评论数 |
| 15 | create_time | datetime | 19 | 0 | N | N | CURRENT_TIMESTAMP | 创建时间 |
| 16 | update_time | timestamp | 19 | 0 | N | N | CURRENT_TIMESTAMP | 更新时间 |
表upload (文件上传)
| 编号 | 名称 | 数据类型 | 长度 | 小数位 | 允许空值 | 主键 | 默认值 | 说明 |
| 1 | upload_id | int | 10 | 0 | N | Y | 上传ID | |
| 2 | name | varchar | 64 | 0 | Y | N | 文件名 | |
| 3 | path | varchar | 255 | 0 | Y | N | 访问路径 | |
| 4 | file | varchar | 255 | 0 | Y | N | 文件路径 | |
| 5 | display | varchar | 255 | 0 | Y | N | 显示顺序 | |
| 6 | father_id | int | 10 | 0 | Y | N | 0 | 父级ID |
| 7 | dir | varchar | 255 | 0 | Y | N | 文件夹 | |
| 8 | type | varchar | 32 | 0 | Y | N | 文件类型 |
表user (用户账户:用于保存用户登录信息)
| 编号 | 名称 | 数据类型 | 长度 | 小数位 | 允许空值 | 主键 | 默认值 | 说明 |
| 1 | user_id | int | 10 | 0 | N | Y | 用户ID:[0,8388607]用户获取其他与用户相关的数据 | |
| 2 | state | smallint | 5 | 0 | N | N | 1 | 账户状态:[0,10](1可用|2异常|3已冻结|4已注销) |
| 3 | user_group | varchar | 32 | 0 | Y | N | 所在用户组:[0,32767]决定用户身份和权限 | |
| 4 | login_time | timestamp | 19 | 0 | N | N | CURRENT_TIMESTAMP | 上次登录时间: |
| 5 | phone | varchar | 11 | 0 | Y | N | 手机号码:[0,11]用户的手机号码,用于找回密码时或登录时 | |
| 6 | phone_state | smallint | 5 | 0 | N | N | 0 | 手机认证:[0,1](0未认证|1审核中|2已认证) |
| 7 | username | varchar | 16 | 0 | N | N | 用户名:[0,16]用户登录时所用的账户名称 | |
| 8 | nickname | varchar | 16 | 0 | Y | N | 昵称:[0,16] | |
| 9 | password | varchar | 64 | 0 | N | N | 密码:[0,32]用户登录所需的密码,由6-16位数字或英文组成 | |
| 10 | | varchar | 64 | 0 | Y | N | 邮箱:[0,64]用户的邮箱,用于找回密码时或登录时 | |
| 11 | email_state | smallint | 5 | 0 | N | N | 0 | 邮箱认证:[0,1](0未认证|1审核中|2已认证) |
| 12 | avatar | varchar | 255 | 0 | Y | N | 头像地址:[0,255] | |
| 13 | open_id | varchar | 255 | 0 | Y | N | 针对获取用户信息字段 | |
| 14 | create_time | timestamp | 19 | 0 | N | N | CURRENT_TIMESTAMP | 创建时间: |
表user_group (用户组:用于用户前端身份和鉴权)
| 编号 | 名称 | 数据类型 | 长度 | 小数位 | 允许空值 | 主键 | 默认值 | 说明 |
| 1 | group_id | mediumint | 8 | 0 | N | Y | 用户组ID:[0,8388607] | |
| 2 | display | smallint | 5 | 0 | N | N | 100 | 显示顺序:[0,1000] |
| 3 | name | varchar | 16 | 0 | N | N | 名称:[0,16] | |
| 4 | description | varchar | 255 | 0 | Y | N | 描述:[0,255]描述该用户组的特点或权限范围 | |
| 5 | source_table | varchar | 255 | 0 | Y | N | 来源表: | |
| 6 | source_field | varchar | 255 | 0 | Y | N | 来源字段: | |
| 7 | source_id | int | 10 | 0 | N | N | 0 | 来源ID: |
| 8 | register | smallint | 5 | 0 | Y | N | 0 | 注册位置: |
| 9 | create_time | timestamp | 19 | 0 | N | N | CURRENT_TIMESTAMP | 创建时间: |
| 10 | update_time | timestamp | 19 | 0 | N | N | CURRENT_TIMESTAMP | 更新时间: |
5 系统详细设计与实现
旅游管理系统的详细设计与实现主要是根据前面的旅游管理系统的需求分析和旅游管理系统的总体设计来设计页面并实现业务逻辑。主要从旅游管理系统界面实现、业务逻辑实现这两部分进行介绍。
5.1前台用户功能模块
5.1.1 前台首页界面
前台首页界面是用户访问系统的入口页面,它应该展示平台的主要功能和特色,并提供导航链接以便用户浏览和搜索。首页界面的设计应注重页面的美观性和用户体验,同时也需要考虑页面的加载速度和响应性能。
首页载入流程图如下所示。

图5-1 首页载入流程图
系统首页实现效果如下图5-2所示。

图5-2 前台首页界面图
5.1.2 用户注册界面
用户注册界面是旅游管理系统中的重要组成部分。该界面包含一个注册表单,其中用户需要填写用户名、密码、确认密码、电子邮箱、手机号码和标签选择等信息。为了确保安全性,还可以添加验证码字段。用户需要勾选同意系统的用户协议和隐私政策才能继续注册。注册过程中,系统应提供错误提示,及时指出输入信息的错误或不完整,并引导用户进行修正。通过这样的设计,用户可以方便地填写个人信息并完成注册,同时确保注册过程的安全和准确性。
注册流程图如下图5-3所示。

图5-3 注册流程图
用户注册界面展示如下图5-4所示。

图5-4注册界面图
5.1.3 用户登录界面
旅游管理系统中的前台上注册后的用户是可以通过自己的账户名和密码进行登录的,当用户输入完整的自己的账户名和密码信息并点击“登录”按钮后,将会首先验证输入的有没有空数据,再次验证输入的账户名、密码和数据库中当前保存的用户信息是否一致,只有在一致后将会登录成功并自动跳转到旅游管理系统的首页中;否则将会提示相应错误信息。
登录流程图如下图所示。

图5-5登录流程图
用户登录界面如下图5-6所示。

图5-6用户登录界面图
系统公告模块为用户提供平台动态和重要通知的信息展示功能。用户可以通过首页或专门的公告页面查看最新公告,支持按时间顺序浏览或搜索特定内容。系统后台会定期更新公告信息,用户均可通过点击公告标题查看详情,确保第一时间获取平台政策调整、功能升级等重要信息。系统公告界面如下图5-7所示。

图5-7系统公告界面图
旅游资讯模块为用户提供实时更新的旅游新闻和动态信息,用户可通过分类浏览或关键词搜索快速找到感兴趣的内容。每条资讯包含标题、发布时间、内容摘要及详细正文,支持点赞和分享功能,方便用户互动与传播。旅游资讯界面如下图5-8所示。

图5-8旅游资讯界面图
反馈信息模块允许用户提交在使用过程中遇到的问题或对系统的改进建议,便于详细说明问题。用户提交后可查看反馈状态,同时管理员会及时回复并解决问题,提升用户体验。反馈信息界面如下图5-9所示。

图5-9反馈信息界面图
游记信息模块展示其他用户的旅行经历,包括游记标题、作者信息、旅行地点、日期及详细内容。用户可以按类型或目的地筛选游记,同时支持点赞、收藏和评论功能,增强互动性,并允许用户发布自己的游记分享旅行体验。游记信息详情界面如下图5-10所示。

图5-10游记信息详情界面图
旅游攻略模块提供详细的旅行指南,涵盖景点介绍、推荐季节、行程规划等内容。用户可根据目的地或主题筛选攻略,查看攻略中的图文详情和推荐路线。此外,支持点赞、收藏和评论功能,帮助用户获取高质量的旅行参考。旅游攻略详情界面如下图5-11所示。

图5-11旅游攻略详情界面图
旅游路线模块为用户提供详细的路线规划服务,包含出发地、途经地点、终点及地图导航功能。用户可查看路线的具体安排和时间表,并通过点赞、收藏和评论与其他用户交流心得,同时支持自定义创建个性化路线。旅游路线详情界面如下图5-12所示。

图5-12旅游路线详情界面图
旅游商品模块展示各类旅游相关商品,包括纪念品、户外装备等,每件商品附有详细信息。用户可浏览商品列表、查看详情、点击购买并完成在线支付,同时支持商品点赞、收藏和评论功能,方便用户决策。旅游商品详情界面如下图5-13所示。

图5-13旅游商品详情界面图
购买商品界面如下图5-14所示。

图5-14购买商品界面图
个人中心模块是用户的专属管理空间,包含个人首页、游记管理、订单信息、反馈记录、收藏夹和评论管理等功能。用户可在此查看和编辑个人信息,管理游记发布、订单状态、收藏内容及评论历史,操作便捷且一目了然,提升整体使用体验。普通用户个人中心界面如下图5-11所示。

图5-15 普通用户个人中心界面图
5.2后台管理员功能模块
5.2.1后台登录界面
管理员通过后台登录模块验证身份后进入管理系统,该模块支持账号密码登录,并可选择记住登录状态或进行双因素认证以增强安全性。登录失败时提供错误提示,确保管理员账户的安全性。后台登录界面如下图5-16所示。

图5-16后台登录界面图
系统用户管理模块为管理员提供了对普通用户、管理员的统一管理功能。管理员可以通过该模块查看所有注册用户的基本信息,包括用户名、角色类型和注册时间等,并支持对用户进行审核、重置密码或封禁操作。系统用户界面如下图5-17所示。

图5-17系统用户界面图
游记信息管理模块允许管理员审核和管理用户提交的游记内容,包括标题、类型、旅行地点、日期及正文等字段。管理员可对游记进行添加或删除操作,并支持关键词过滤和违规内容检测,确保游记内容的真实性和合规性,同时提供游记分类管理和统计功能,便于数据分析和优化展示。游记信息管理界面如下图5-18所示。

图5-18游记信息管理界面图
5.2.4 订单信息管理界面
订单信息管理模块为管理员提供了全面的订单处理能力,支持查看订单详情),并可对订单状态进行更新。管理员还可通过筛选条件快速定位目标订单,提升管理效率。订单信息管理界面如下图5-19所示。

图5-19订单信息管理界面图
5.2.5系统管理界面
系统管理模块负责维护系统的整体运行环境和用户体验。轮播图管理允许管理员上传和管理首页的轮播图片,展示重要信息或推广活动,增强视觉吸引力。该模块还支持设置图片的显示顺序和链接,确保内容的多样性和互动性。系统管理界面如下图5-20所示。

图5-20系统管理界面图
留言管理模块帮助管理员高效处理用户提交的留言信息,支持按时间、状态或其他条件筛选留言,并可对每条留言进行标记、回复或删除操作。管理员能够及时解决用户疑问,提升服务质量,同时支持批量标记重要留言,优先处理关键问题。留言管理界面如下图5-21所示。

图5-21 留言管理界面图
资源管理模块专注于旅游资讯及其分类的管理,支持新增、编辑和删除资讯内容,同时维护资讯分类体系。管理员可通过该模块保持资讯内容的多样性和时效性,提升用户体验。资源管理界面如下图5-22所示。

图5-22资源管理界面图
6系统测试
6.1 测试目的
在对该系统进行完详细设计和编码之后,就要对旅游管理系统的程序进行测试,检测程序是否运行无误,反复进行测试和修改,使之最后成为完整的软件,满足用户的需求,实现预期的功能。系统测试的目的在于确保软件正常运作,并实现其应有的功能,促进行中出现的错误和逻辑问题。系统测试不但可以找见程序运行中的系统错误,还可以找见程序运行的需要改进的地方,并去协助改良程序运行使其获得最高幅度的完备。世界一流的安装测试员可以增加软件品质,将软件系统错误概率降至最少。
6.2 功能测试
系统测试包括:用户登录功能测试、旅游攻略展示功能测试、游记信息添加功能测试、旅游路线搜索功能测试、用户密码修改功能测试、旅游商品购买功能测试,如表6-1、6-2、6-3、6-4、6-5、6-6所示:
用户登录功能测试:
表6-1 用户登录功能测试表
| 用例名称 | 用户登录系统 |
| 目的 | 测试用户通过正确的用户名和密码可否登录功能 |
| 前提 | 未登录的情况下 |
| 测试流程 | 1) 进入登录页面 2) 输入正确的用户名和密码 |
| 预期结果 | 用户名和密码正确的时候,跳转到登录成功界面,反之则显示错误信息,提示重新输入 |
| 实际结果 | 实际结果与预期结果一致 |
旅游攻略查看功能测试:
表6-2 旅游攻略查看功能测试表
| 用例名称 | 旅游攻略查看 |
| 目的 | 测试旅游攻略查看功能 |
| 前提 | 用户登录 |
| 测试流程 | 点击旅游攻略列表 |
| 预期结果 | 可以查看到所有旅游攻略信息 |
| 实际结果 | 实际结果与预期结果一致 |
添加游记信息界面测试:
表6-3 添加游记信息界面测试表
| 用例名称 | 添加游记信息测试用例 |
| 目的 | 测试游记信息添加功能 |
| 前提 | 用户正常登录情况下 |
| 测试流程 | 1)点击游记信息,然后点击添加按钮并填写信息。 2)点击进行提交。 |
| 预期结果 | 提交以后,页面会显示新的游记信息 |
| 实际结果 | 实际结果与预期结果一致 |
旅游路线搜索功能测试:
表6-4旅游路线搜索功能测试表
| 用例名称 | 旅游路线搜索测试 |
| 目的 | 测试旅游路线搜索功能 |
| 前提 | 无 |
| 测试流程 | 1)在搜索框填入搜索关键字。 2)点击搜索按钮。 |
| 预期结果 | 页面显示包含有搜索关键字的旅游路线 |
| 实际结果 | 实际结果与预期结果一致 |
密码修改搜索功能测试:
表6-5 密码修改功能测试表
| 用例名称 | 密码修改测试用例 |
| 目的 | 测试管理员密码修改功能 |
| 前提 | 管理员用户正常登录情况下 |
| 测试流程 | 1)管理员密码修改并完成填写。 2)点击进行提交。 |
| 预期结果 | 使用新的密码可以登录 |
| 实际结果 | 实际结果与预期结果一致 |
旅游商品购买功能测试:
表6-6旅游商品购买功能测试表
| 用例名称 | 旅游商品购买测试用例 |
| 目的 | 测试用户旅游商品购买功能 |
| 前提 | 用户正常登录情况下 |
| 测试流程 | 1)搜索查看旅游商品,点击购买。 2)填写购买内容,提交订单。 |
| 预期结果 | 显示旅游商品购买结果 |
| 实际结果 | 实际结果与预期结果一致 |
6.3 测试结果
通过编写旅游管理系统的测试用例,已经检测完毕用户登录功能测试、旅游攻略展示功能测试、游记信息添加功能测试、旅游攻略搜索功能测试、用户密码修改功能测试、旅游商品购买功能测试,通过这6大模块为旅游管理系统的后期推广运营提供了强力的技术支撑。
在Spring Boot旅游管理系统中,我们通过普通用户和管理员等角色的划分,实现了多层次的用户管理和权限控制。通过旅游资讯、反馈信息、游记信息、旅游攻略、旅游路线、旅游商品等功能模块,提供了便捷高效的旅游管理系统体验。同时,点赞、收藏和发布评论等功能的引入,进一步增强了平台的交互性和用户满意度,有效保障了交流的公平性和平台的稳定运行。资源管理和系统公告管理的实施,不仅丰富了平台的内容,也促进了用户之间的信息交流与互动。
在未来的发展中,可以进一步优化系统的响应速度和用户体验,加强对用户行为的分析与挖掘,以实现个性化推荐和精准营销。同时,结合大数据和人工智能技术,提升平台的智能化水平,为用户提供更加智能化、便捷化的服务。此外,加强对安全性的防护和隐私保护,是平台未来发展的重要方向之一,保障用户信息的安全与私密性,维护良好的用户口碑和品牌形象。
通过不断优化和创新,旅游管理系统将更好地满足用户的多样化需求,成为用户信赖和选择的首要平台之一。通过本次项目,我不仅深入理解了Spring Boot框架的应用和旅游管理系统的设计思路,也积累了丰富的实际开发经验。未来,我将进一步优化系统的稳定性和安全性,引入更多智能化和个性化的功能,以更好地满足用户需求和市场变化。
- 陈敬宗.计算机软件Java编程特点与技术应用分析[J].中国信息界,2025,(01):162-164.
- 柯灵.Java编程语言在计算机软件开发中的应用与问题处理探析[J].电脑知识与技术,2024,20(27):45-47.
- 王志亮,纪松波.基于SpringBoot的Web前端与数据库的接口设计[J].工业控制计算机,2023,36(03):51-53.
- 李兴华,马云涛.Spring开发实战[M].人民邮电出版社:202303.381.
- 张宇薇.HTML5在Web前端开发中的应用[J].集成电路应用,2024,41(04):274-276.
- 黄维.基于B/S模式的虚拟网络实验室安全管理体系分析[J].信息系统工程,2024,(05):4-7.
- 李艳杰.MySQL数据库下存储过程的综合运用研究[J].现代信息科技,2023,7(11):80-82+88.
- 肖睿,李鲲程,范效亮,等.MySQL数据库应用技术及实践[M].人民邮电出版社:202206.228.
- D. C C .Divergence instabilities of nonuniformly prestressed travelling webs[J].Journal of Mechanics of Materials and Structures,2023,19(1):109-130.
- 李建森,董宝兰.旅游服务网站的设计与实现[J].电子技术,2023,52(09):54-55.
- Tao Z ,Zhenjiang H .VoiceJava: A Syntax-Directed Voice Programming Language for Java[J].Electronics,2023,12(1):250-250.
- [8]Lemos P J E ,De B U S ,Cunha D L B .Discrete Wavelet Transform in digital audio signal processing: A case study of programming languages performance analysis[J].Computers and Electrical Engineering,2022,104(PA):
- 张艳秀.心理距离视角下在线定制旅游方案消费意愿研究[D].天津商业大学,2022.D
- 卢布(Rupo Asif Haque).基于用户浏览行为的个性化旅游产品推荐研究[D].广东工业大学,2022.
- 曹宇宁.中国旅游电子商务网站产品与服务分析[J].山西财经大学学报,2022,44(S1):48-51.
- 孙杰,崔晓东,李秀兰.旅游电子商务需求及发展模式探析[J].旅游与摄影,2022,(07):30-32.
- 温亚楠.旅游目的地形象感知研究[J].合作经济与科技,2022,(01):94-96.
- 黄文翔,潘晓衡.基于SpringBoot的旅游平台构建[J].电子测试,2021,(11):71-72+132.
- Cheng F .Talent Recruitment Management System for Small and Micro Enterprises Based on Springboot Framework[J].Advances in Educational Technology and Psychology,2021,5(2):
- 孙岩,李晶.基于SpringBoot的旅游资源管理网站的设计与实现[J].信息技术与信息化,2021,(01):37-39.
时光荏苒,大学的学业生涯即将画上美好的句号。在这段时光里,我深感老师的热情与友谊,校长对学生的关爱深深印在我的心中。老师们时常关心我们的生活状况,关切我们的旅游、寝室和学习环境,使我们感受到了温馨与关怀。在此,我想表达对那些曾经给予我帮助的人们的深深感激之情。
首先,我要衷心感谢我的导师。无论是在学业上还是生活中,您都给予我巨大的支持与启发。这些年来,在您的教导下,我不仅学到了丰富的知识,还领悟了做人的真谛。您的认真和待人之道让我受益匪浅,我感激能够成为您的学生。
同时,感谢我的专业课老师们。没有你们的精心教导,我的论文也不可能如此顺利。我所学到的知识将成为我未来发展的重要动力。
感谢同学们,写作过程中遇到的问题,得到了同学们的耐心指导和丰富参考材料。你们给予了我很多帮助,感谢你们对我的支持。
最后,感谢我的父母,是你们的支持和鼓励让我能够顺利完成学业。你们为我付出了辛勤的努力和无私的关爱,是我坚强前行的后盾。在即将离开校园,我深感家庭的温馨和爱意,这些将是我未来奋斗的力量源泉。
感谢你们一直以来的支持和陪伴,让我在大学的日子里无论遇到什么困难都感到温馨而坚定。未来,我将以更加饱满的热情投入社会工作,为家人和自己创造更美好的未来。再次感谢大家的陪伴与关爱!
系统核心代码设计
用户注册
注册页UserController.java,传入user对象,并将"user_id"、 "state"、 "user_group"、"login_time"、"phone"、"phone_state"、 "username"、"nickname"、"password"、"email"、"email_state"、"avatar"、"create_time"输入,重点是 "username"、"nickname"、"password"必须输入,通过获取username,数据库查询是否有该用户,如果存在,则提示“用户已存在”,否则执行将UserId置为空(数据库表中该字段已设置自动递增),代码如图所示。

注册核心代码图
用户登录
登录页,首先传入"username"、"email"、"phone"、"password",用户可通过用户名、邮箱、手机号进行登陆,通过判断resultList来确定查询结果,然后执行查询用户组UserGroup,用户组里面不存在,依然报“用户不存在”,执行完以上代码,最后涉及到用户带有“审核”的,会查询examine_state(用户的审核状态),数据库表user_group中含有source_table和source_field进行查询,以上步骤完成,对输入的密码进行存储Token到数据库,匹对账号和密码,数据库中的AccessToken为令牌,用于身份认证,代码如图所示。

用户登录核心代码图
修改密码
修改密码,通过请求data,获取旧密码,并将新密码重新赋值,期间都是需要通过加密,代码如图所示。

修改密码核心代码图
修改数据
修改一个数据,原理与add基本一致,不同点在于通过readConfig()读取关键字,以及通过readQuery()获取URL后面?指定位置的标识,转成Map对象后,执行update操作,同样通过拼接的sql语句执行,执行过程读取query,toWhereSql()语句完成数据库操作,body为修改对象的值,代码如图所示。

修改数据核心代码图
删除数据
删除一条数据,通过readQuery(),获取URL后面的对象地址,删除FROM具体的table,query删除查询FindConfig语句,代码如图示。

删除数据核心代码图
获取列表
通过请求的参数获取列表数据,代码如图所示。

获取列表核心代码图
图片上传
通过请求的参数获取列表数据,代码如图4-13所示。
图片上传核心代码图

点赞+收藏+关注 →私信领取本源代码、数据库
关注博主下篇更精彩
一键三连!!!
一键三连!!!
一键三连!!!
感谢一键三连!!!
575

被折叠的 条评论
为什么被折叠?



