摘 要
本文设计与实现道真县“傩面戏鬼”非遗文化网站。随着信息技术的不断发展,传统文化的保护与传承亟需借助现代化平台进行传播。然而,当前的文化传播方式缺乏有效的在线互动与便捷的购物体验,导致文化资源无法高效地服务于公众。面对传统文化管理领域存在的信息孤岛化、运行效率不高等问题,本研究设计了一套基于B/S架构的信息化管理系统。系统前端运用HTML、CSS与JavaScript技术实现界面交互开发,后端采用Django框架处理业务逻辑,并以MySQL数据库作为核心数据存储支撑。平台聚焦文化推广、产品交易及用户互动三大功能模块,具体包括文化商品在线选购与库存管理、非物质文化遗产展示与活动信息发布、文艺演出预约及座位选择等功能,致力于打造一个融合文化传播、商业价值挖掘与用户体验优化的综合性服务平台。为确保系统高效运作,平台引入管理员权限机制,支持对会员资料、非遗档案、主题活动安排及订单状态进行全方位监管与精细化审核。
关键词:非遗文化;网站设计; Django;MySQL
Daozhen County 'Nuo Mian Xi Gui' Intangible Cultural Heritage Website
Abstract:
This paper designs and implements the Daozhen County "Nuo Mask Ghost" intangible cultural heritage website. With the continuous development of information technology, the protection and inheritance of traditional culture urgently need to be promoted through modern platforms. However, current methods of cultural dissemination lack effective online interaction and convenient shopping experiences, leading to cultural resources failing to serve the public efficiently. In response to issues such as information silos and low operational efficiency in the management of traditional culture, this study designs an information management system based on a B/S architecture. The front-end uses HTML, CSS, and JavaScript technologies to achieve interface interaction development, while the back-end employs the Django framework to handle business logic, with MySQL database serving as the core data storage support. The platform focuses on three main functional modules: cultural promotion, product transactions, and user interaction. Specifically, it includes online selection and inventory management of cultural goods, display and event information release for intangible cultural heritage, reservation and seat selection for artistic performances, aiming to create a comprehensive service platform that integrates cultural dissemination, commercial value exploration, and user experience optimization. To ensure efficient system operation, the platform introduces an administrator permission mechanism, supporting comprehensive supervision and detailed review of member profiles, intangible cultural heritage archives, theme activity arrangements, and order statuses.
Key words: intangible cultural heritage; Website design; Django; MySQL
目录
1.1研究背景及研究意义
道真县“傩面戏鬼”作为地方传统文化的重要组成部分,历史悠久,文化底蕴深厚。傩戏起源于道真县一带,最初作为民间的宗教祭祀活动,逐渐演变为一种结合戏剧、舞蹈、音乐等元素的综合性表演艺术。它不仅是当地民众信仰和文化传承的载体,也反映了道真县历史的变迁与地域特色。数百年来,傩戏的传承依靠口传心授与实地表演,主要依托民间团体和地方艺术学校进行教学与表演[1]。这种方式尽管在某种程度上促进了文化的延续,但也存在明显的局限性。由于受限于地域、时间和人力等条件,傩戏的传播难以超越特定范围。传统方式无法及时有效地将这一文化传播给更广泛的受众,是在现代社会中,文化多样化、受众需求日益个性化的背景下,单一的传播形式显得尤为薄弱。
随着信息技术的飞速发展,特别是互联网的普及,传统文化的传播与管理面临着新的机遇。数字化技术为文化资源的传承与发展提供了全新的平台,极大地拓宽了文化传播的途径和范围。信息技术不仅为傩戏的保护和传承提供了更加便捷的手段,也使其能够突破地域和时空的限制,触及到更广泛的群体。与此同时,网络平台也为公众与文化之间建立了更加紧密的联系,使得民众能够更方便地参与到文化体验和学习中[2]。传统的观众群体不再局限于当地居民,借助现代化技术,傩戏能够吸引到国内外更多的文化爱好者和学者。信息技术的发展为傩戏的传承提供了创新性的路径,推动了这一文化形式的数字化、全球化进程。
通过搭建数字化平台,不仅能够丰富傩戏的传播方式,还能实现更加系统化、规范化的管理。系统提供了文化产品展示、用户互动、在线购买等多功能模块,既为傩戏的爱好者提供了便利的文化体验,也为该地区的文化经济带来了新的发展机会[3]。传统的表演艺术与现代网络技术的结合,提升了傩戏的知名度和影响力,也促进了当地文化产业的发展。借助这一平台,不仅可以实现文化资源的数字化保存,还能够通过线上互动提升文化的参与感和认同感,推动文化的广泛传播和深度理解[4]。通过有效的用户管理和内容更新,系统有助于保持文化活动的活力,使傩戏不仅成为地方文化的象征,也能够成为更广泛文化交流的一部分。
近年来,非物质文化遗产网站的设计与实现成为学术研究的热点。国内学者逐渐认识到非遗文化的保护与传承的重要性,尤其是在互联网技术的支持下,非遗文化的数字化与信息化传承成为研究的关键方向。张玮(2024)在《中国报业》中的研究指出,新媒体技术对非遗文化传播具有深远影响,通过创新传播方式、增强与平台的衔接,能够提升非遗文化的传播质量和传承效果[5]。谭舒心(2024)在《山东建筑大学》硕士学位论文中提到,信息可视化技术在非遗文化传播中的应用,尤其是在高密四宝的非遗展示中,运用动态海报设计能够有效提升文化的传播力与受众的互动性[6]。基于新媒体和信息可视化,谭舒心提出,通过创意设计与图形化呈现,能够拓展非遗文化的传播渠道,并提升其视觉和文化价值的统一。随着数字化技术的普及,非遗文化的数字平台建设成为国内研究的核心,技术创新逐步渗透到非遗展示、传承和保护等各个环节。通过搭建线上平台,非遗文化得以更广泛传播,也实现了资源整合与共享。在具体的实践中,国内的多个项目已经采用现代技术进行非遗文化的保护和传播。江苏省宜兴紫砂陶的非遗传承平台通过虚拟现实技术向公众展示紫砂制作工艺,极大增强了文化体验感[7]。许多地方政府也开始着手建设非遗数字化平台,整合图文、视频、互动展示等形式,让非遗文化焕发新的生命力。通过这些努力,非遗文化保持了其传统特色,还在现代化的传播方式下获得了更广泛的认同与支持。这些研究和实践表明,非遗数字化和信息化平台的建设,已经成为文化传承与创新的重要组成部分,推动了我国非遗文化在新时代背景下的持续发展。
国外对非物质文化遗产数字化的研究主要集中在数字化保护与传播技术的应用上。Feifei Ma(2024)在《Highlights in Art and Design》期刊中探讨了上海海洋非遗文化在大学创新平台中的应用,提出将美育课程与实践活动结合,通过创新与创业平台传播非遗文化,促进海洋非遗的现代转化与创新发展[8]。Ma的研究表明,数字平台和创新教育能够有效推动海洋非遗文化的传承,尤其是在大学中的应用,为文化的创新发展提供了新的思路。Linsong Guan(2024)在《人文与艺术研究》中也关注了非遗文化的传承,特别是在秦淮灯会这一传统文化活动中的数字保护与文化传播问题[9]。Guan提出,利用现代信息技术,包括大数据和云平台,可以有效地保护非遗文化数据,同时通过国际文化交流的方式扩大其影响力。他强调了文化多样性的保护及其对社会发展的积极作用。Xiaohua Tang与Haodong Wang(2023)在《社会学与民族学杂志》上的研究则分析了武术文化(如福建的五祖拳)在高校中的传承路径,他们提出,数字化和在线平台可以作为高校非遗教育的重要载体,加强文化认同感和社会凝聚力[10]。Tang和Wang的研究表明,通过课程建设、平台搭建与数字化学习材料的整合,非遗文化在高等教育中的传播效果显著提升,且有助于学生的文化自信和创造力的培养。
这些国外研究表明,非遗文化在全球化和信息化的背景下,面临着保护和传承的双重挑战。学者们普遍认为,数字技术的应用,尤其是信息平台和虚拟现实的结合,可以有效解决传统非遗文化的保护难题,促进其创新与全球传播。此外,非遗文化在教育领域的应用,尤其是在高等院校中的融合,也为其跨文化传播和创新转化提供了新的研究方向。通过数字化和跨文化交流,非遗文化的传播和传承得到了更广泛的关注与支持,这为全球文化多样性的保护与发展提供了宝贵经验。
本文共分七个主要章节,结构安排如下:
1. 绪论: 阐述研究背景与意义,梳理国内外研究现状,简述论文结构安排
2. 相关技术介绍:详细介绍与本研究相关的技术,包括B/S框架、Django框架、MySQL数据库。
3. 需求解析:全面审视系统功能与非功能性需求,明确用户端和管理端的关键要求,并开展可行性研究,涉及技术适配性、操作流程的逻辑性以及经济成本的可掌控性等方面。
4. 系统设计: 包含系统架构、总体流程与功能设计,以及数据库概念与表设计
5. 系统实现: 详细阐述各功能模块的实现过程,体现系统基于需求的开发路径
6. 系统测试:阐述测试的目的、方法和内容,分析测试结果并得出结论,以验证系统的稳定性和功能完整性。
7. 总结: 研究总结与展望:成果、不足及未来方向
B/S架构是一种主要由浏览器和服务器构成的软件体系结构,用户借助网络浏览器实现与服务器的数据交互,形成远程访问和应用服务的高效平台。 采用B/S架构大大简化了应用的分发与维护流程,用户通过浏览器即可接入服务,无需预先安装任何特定软件,这极大地降低了对终端设备的硬件需求及用户的操作门槛,提升了系统整体的可访问性和灵活性。 服务器端承担着业务规则执行与数据持久化的主要任务,而客户端侧重于呈现用户界面并实现与系统的数据交换[11]。 采用B/S架构设计,系统的更新与维护主要集中在服务器一侧进行,这种模式显著降低了整体的运维成本。
B/S模式主要通过网络浏览器利用HTML、CSS及JavaScript等Web技术来实现,这种架构使得信息系统的部署与访问更为便捷高效。 用户通过浏览器向服务器发送请求,服务器接收到请求后处理并返回相应的数据。数据传输通常通过HTTP或HTTPS协议进行,B/S架构的灵活性使其适用于在线购物、信息管理系统和社交网络等各类应用场景[12]。由于其易于扩展性,B/S架构可以方便地支持大规模用户访问,适应不断变化的业务需求。
Django是一个用于开发Web应用程序的高效Python框架,采用了MTV架构模式。它由Adrian Holovaty和Simon Willison于2005年创建,简化Web开发的过程,提供快速开发和易于维护的解决方案[13]。Django框架依托其多样化的内置功能模块,包括用户认证系统、管理后台、表单处理机制以及数据库迁移工具等组件,显著减少了开发者的重复性工作,使开发者能够更加聚焦于核心业务逻辑的构建与实现。
Django强调代码的可重用性和可扩展性,提供了丰富的插件和第三方库支持,适用于各种规模的Web项目。其自动化的管理后台为开发者提供了强大的后台管理工具,方便管理数据库记录[14]。Django的安全性也得到了高度重视,框架内置了防止SQL注入、跨站脚本攻击和跨站请求伪造等安全机制,帮助开发者避免常见的安全隐患。由于其清晰的结构和完善的文档,Django成为开发高效、可维护Web应用的首选框架之一。
作为一种开源的关系型数据库管理系统,MySQL凭借其卓越的性能与灵活的特性,在Web开发及企业数据管理领域得到了广泛应用。该系统支持结构化查询语言(SQL),允许开发者通过标准化指令实现对数据的插入、删除、更新及检索等核心操作功能。数据库通过表格形式组织数据,支持数据完整性和约束条件的定义[15]。MySQL的存储引擎机制使得用户可以根据具体需求选择不同的存储引擎,以优化性能和功能。
MySQL因其卓越性能与可扩展特性,可有效满足海量数据存储及高并发访问的需求。该系统提供了完善的用户权限管控体系,并通过多种数据加密方式确保信息安全。MySQL能够与多种编程语言和框架兼容,广泛应用于内容管理系统、电子商务平台和数据分析等各种场景。
UML用例图是需求分析阶段常用的工具,通过直观的图形方式表示系统的功能需求和参与者。每个用例图包含一系列用例,即系统能够执行的特定功能,以及与之交互的参与者。本文将对系统按照角色模块进行需求分析。
用户可以通过平台浏览并购买文化产品,加入购物车进行管理,使用积分兑换奖励,评论并收藏商品。平台提供非遗项目的详细介绍,支持筛选、点赞与收藏功能。用户还可查看活动和表演信息,进行点赞、收藏、预约和选座。对于报名活动或体验项目,用户可以查询相关信息,并对订单与配送状态进行实时跟踪。用户功能用例图如图3-1所示。

图3-1用户功能用例图
管理员负责系统用户管理,可查询、添加或删除用户信息。管理员管理非遗分类和介绍内容,审核评论并添加新内容。活动信息和表演信息的发布与删除由管理员处理,负责审核与管理报名信息及互动体验。管理员还可以查看并管理用户预约信息,处理商城订单及配送情况。管理员功能用例图如图3-2所示。

图3-2管理员功能用例图
1. 可用性
系统应具备高可用性,用户在任何时间都能顺畅访问。系统的正常运行时间应达到99.9%以上,用户不会因系统故障而影响操作体验。用户界面设计应简洁明了,降低操作复杂性。
2. 可靠性
系统需要具备高可靠性,在故障发生时能够快速恢复。数据应定期备份,在意外情况下不丢失。系统应具备故障检测机制,自动识别并处理潜在问题。
3.安全性
系统设计须构建严密的安全管控体系,以维护用户数据隐私与信息的完整性。用户资料应采用高强度加密算法进行存储,并借助安全加密协议保障数据传输过程的安全性,从而显著降低数据泄露风险。同时,系统需部署精细化的权限管理机制,基于角色职能分配差异化的访问权限,确保各类用户仅可获取与其职责范围相符的数据资源与功能模块。
4.可扩展性
系统架构设计应统筹考虑可扩展性与模块化特征,保证新功能模块能够实现高效集成,且在面临并发用户量显著提升时无需对基础架构进行全方位重构。
5. 性能
系统的响应时间应控制在合理范围内,通常不超过2秒。
该系统依托当下主流的Django框架搭建,其技术架构展现出突出的优越性。作为一种成熟且稳定的Web开发框架,Django已在大量商业项目中实现广泛应用,同时凭借完善的技术文档与活跃的开发者社区支持,为系统的开发、调试以及部署提供了坚实的保障。个人拥有丰富的相关技术经验,能够有效应对潜在技术挑战。所需的软硬件资源易于获取,且具备良好的兼容性,降低了技术实现的难度。
系统具备直观友好的用户界面,支持简便的导航和功能访问,极大地提升了用户的使用体验。系统提供了自定义的工作流程和角色权限管理,使不同层级的用户能够快速上手,完成各自的任务。
系统所使用的软件为开源技术,降低了使用费用,同时硬件成本较低,使得整体初始投入相对合理,具备较高性价比。因此,系统在经济上是完全可行的。
所有用户(包括普通用户和管理员)必须通过登录系统验证身份后方可进行业务操作。系统要求输入账号密码,后端验证通过则授权访问,验证失败则需重新输入,直至成功方可进入系统查询业务数据。
用户登录成功后进入社会论坛,系统从数据库获取并显示论坛列表。用户选择感兴趣的话题查看详情,之后可选择是否执行操作:若执行,前端将请求发送至后端处理;若不执行,前端返回论坛列表。用户可继续浏览其他内容,并进行发表、点赞、评价等操作,直至结束。用户查看社会论坛活动图如图3-3所示。

图3-3 用户浏览社会论坛活动图
3.4.2通知公告业务流程
用户输入密码登录成功后,可点击进入通知公告页面。前端从数据库获取公告列表并显示,用户选取感兴趣的公告查看详情。查看后,若用户选择执行操作,前端将请求发送至后端处理;若无需执行,前端返回公告列表,用户可继续浏览其他公告直至结束。用户查看通知公告活动图如图3-4所示。

图3-4 用户浏览通知公告活动图
用户登录成功后进入新闻资讯页面,系统从数据库获取并显示新闻列表。用户选择感兴趣的新闻查看详情,之后可选择是否执行操作:若执行,前端将请求发送至后端处理;若不执行,前端返回新闻列表。用户可继续浏览其他新闻,并进行搜索、点赞和筛选等操作,直至结束。用户查看新闻资讯活动图如图3-5所示。

图3-5 用户浏览新闻资讯活动图
用户输入密码登录成功后,点击进入文化产品页面,系统前端显示商品信息,同时从数据库查询商品数据。用户可执行查看、搜索、购买、加购操作:若查看商品,前端展示商品详细信息;若搜索商品,前端根据用户输入的关键词搜索数据库,并呈现结果;若购买商品,系统引导用户进入购买流程;若加购商品,用户可在前端查看加购清单。完成查看、搜索、购买、加购等操作后,用户可选择继续浏览其他商品或退出系统,至此完成一次商品信息浏览活动。用户查看文化产品活动图如图3-6所示。

图3-6 用户浏览文化产品活动图
用户通过身份验证并输入正确密码登录系统后,若选择进入商城管理界面,前端界面将展示购物车信息、订单详情以及收货地址等多个功能模块。当用户点击“我的购物车”选项时,即可查看已添加商品并选购所需商品;进入“我的订单”,可以查看已购商品信息、收货地址及物流进展;点击“我的地址”,可以对收货地址进行管理。用户查看商城管理活动图如图3-7所示。

图3-7 用户浏览商城管理活动图
用户输入密码登录系统后,进入非遗介绍页面。系统前端会展示非遗类型,用户可搜索想查看的非遗文化内容。系统后端接收系统前端传递的搜索内容后,跳转至对应页面并展示相关非遗文化信息。用户查看非遗介绍活动图如图3-8所示。

图3-8 用户浏览非遗介绍活动图
用户输入密码登录系统后,点击进入活动信息页面。在该页面,用户可通过搜索框按活动名称、类型快速筛选活动。当用户查看感兴趣的活动时,系统后端会从数据库中调取相应的活动数据,从而展示在系统前端页面。用户能够直观查看活动的时间、地点、简介、详情以及报名方式、报名时间和费用等信息,方便做出参与决策 。用户查看活动信息活动图如图3-9所示。

图3-9 用户浏览活动信息活动图
用户输入密码登录系统后,点击进入表演信息页面,系统前端将显示搜索栏与下拉筛选框。用户可通过搜索栏输入关键词,或使用下拉筛选框选择特定类别,快速定位所需内容。当用户点击具体内容后,系统后端会从数据库中调取对应数据,并在前端展示符合搜索条件的表演信息结果,方便用户查看。用户查看表演信息活动图如图3-10所示。

图3-10 用户浏览活表演信息动信息活动图
管理员输入密码登录系统后,可以进入通知公告管理系统。系统前端将呈现通知公告管理页面,管理员在此页面能够从数据库中查询已有通知公告信息。同时,管理员具备添加、删除及查阅公告的权限。若管理员对已有公告内容进行修改,系统前端会将变更信息传输至系统后端,系统后端随即把修改后的内容更新至数据库;在未保存修改内容的情况下,系统前端界面将自动切换至通知公告管理模块,从而方便管理员对其他公告信息进行后续处理。有关通知公告管理的具体操作流程,可参考图3-11。

图3-11 管理员管理通知公告活动图
3.4.10资讯管理业务流程
管理员输入密码登录系统后,进入新闻资讯管理界面,系统前端会展示新闻资讯管理页面。在当前页面,管理员可从数据库查询所有新闻资讯,还能对现有资讯进行删除、修改、查看操作,也可添加新的新闻资讯。完成新闻资讯管理操作后,管理员可自主选择是否保存变更。若选择保留修改,系统前端会将更新内容传输至系统后端,系统后端随即把最新的新闻资讯存储至数据库;若不保存修改,系统会自动返回新闻资讯管理页面,方便管理员继续处理其他新闻资讯。管理员管理资讯信息的活动图如图3-12所示。

图3-12 管理员管理资讯信息活动图
3.4.11 商品管理业务流程
管理员经密码验证登录系统后,将自动跳转至商品管理界面。该界面作为前端展示平台,允许管理员以数据库为数据源检索商品信息,并提供新增、删除、浏览及修改等操作功能。在完成具体操作后,管理员可选择保存与否:若选择保存,前端会将更新数据传递至后端处理模块,由其负责实时同步至后台数据库;若放弃保存,则直接返回商品管理主界面以便继续其他任务。见图3-13。

3-13管理员管理商品信息活动图
管理员完成密码验证并成功登录系统后,将自动跳转至商城管理界面。该界面通过前端展示模块动态加载订单数据,相关信息由后台数据库实时提取并呈现。若管理员需要处理特定订单,可点击对应条目以查看详细的订单信息。在了解具体内容后,决定是否进行发货。若选择发货,系统前端会将配送信息传输至系统后端,由后端将相关信息存入数据库;若暂不进行配送,系统前端则会自动返回订单列表页面,方便管理员继续处理其他订单。管理员管理商城订单活动图如图3-14所示。

图3-14管理员管理商城订单活动图
4 系统设计
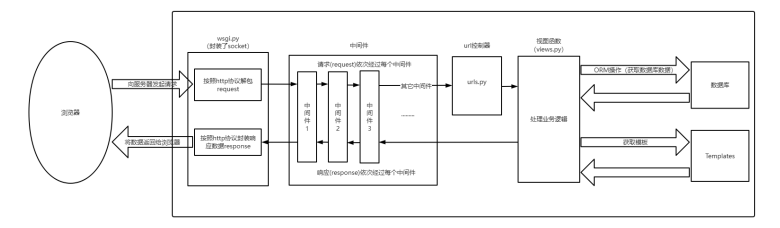
Django框架所采用的MTV架构模式虽与经典的MVC设计思想类似,但具备独特的实现方式。在该模式中,Model层主要负责数据管理及数据库交互,定义表结构并封装相关操作逻辑;Template层作为表现层,以HTML模板形式呈现,承担将数据渲染为可视化界面的任务;View层则扮演核心控制角色,接收并解析用户请求,调用Model处理业务逻辑后,将结果传递至Template完成页面渲染。Django通过其内置的路由机制建立URL与对应视图函数之间的映射关系,从而有效优化请求-响应流程的透明性与执行效率。整个系统架构如图4-1所示。

图4-1 系统架构图
用户登录系统后,输入账号和密码进行身份验证。登录成功后,用户可以浏览并选择文化产品,加入购物车。如果用户决定购买,系统会提示用户添加收货地址并确认订单。完成地址填写后,用户确认支付,订单生成并显示购买成功页面。用户订单管理活动图如图4-2所示。

图4-2用户订单管理活动图
用户完成身份认证后,通过输入有效账号与密码登录系统,即可进入后台管理界面。在文化产品管理模块中,管理员可执行商品信息的增删改操作,并查看分类详情以确保分类目录的完整性。为满足商城运营需要,管理员能够跟踪订单状态,更新订单信息并维护配送相关数据记录。管理员订单管理活动图如图4-3所示。

图4-3管理员订单管理活动图
用户浏览文化产品后,选择添加到购物车,订单处于未提交状态。当用户决定结算时,订单状态更新为已提交。接着,用户进行付款操作,若付款成功,订单状态变为已付款;如果用户选择取消订单,订单状态则变为已取消。最终,当用户完成支付并确认收货后,订单状态更新为已完成。购买文化产品流程图如图4-4所示。

图4-4购买文化产品流程图
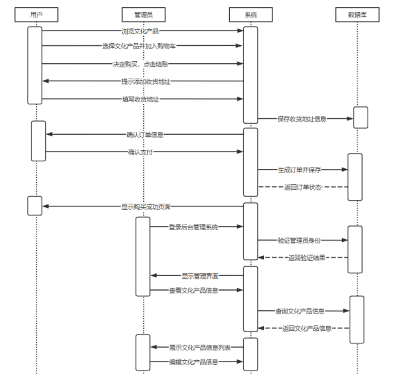
用户浏览文化产品,选择并加入购物车,点击结账,填写收货地址并确认订单信息,完成支付。系统保存地址信息,生成订单并保存,返回订单状态。用户可登录后台管理系统查看订单详情。管理员可查看、编辑文化产品信息,保证订单处理准确及时。订单管理时序图如图4-5所示。

图4-5订单管理时序图
用户浏览活动信息后,选择报名参加相关活动。管理员在后台查看并审核用户的报名信息,确认其是否符合要求。如果报名信息审核通过,用户的报名状态更新为成功,完成报名过程。如果审核未通过,则用户无法参加该活动。活动报名活动图如图4-6所示。

图4-6活动报名活动图
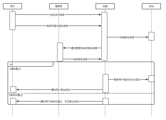
户浏览活动信息并选择提交报名信息。后端存储报名信息并通知管理员审核。管理员审核后,若通过,后端更新用户报名状态为成功并通知用户;若未通过,则通知用户无法参加活动。活动报名时序图如图4-7所示。

图4-7活动报名时序图
用户浏览表演信息后,选择预约参加相应的表演。管理员在后台查看并审核用户的预约信息,确认其是否符合要求。如果预约信息审核通过,用户的预约状态更新为成功,完成预约流程。若预约信息未通过审核,用户将无法成功预约表演。表演预约活动图如图4-8所示。

图4-8表演预约活动图
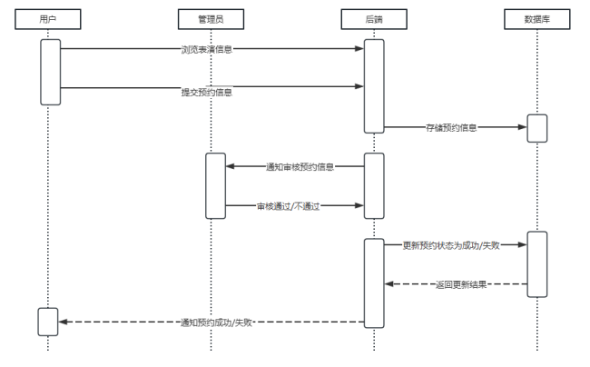
用户浏览表演信息并提交预约信息。后端存储预约信息并通知管理员审核。管理员审核后,后端更新预约状态为成功或失败,并通知用户。数据库返回更新结果,保证用户及时了解预约状态。表演预约时序图如图4-9所示。

图4-9表演预约时序图
道真县“傩面戏鬼”非遗文化网站的类是面向对象编程的核心,通过封装、继承和多态性提高代码的可重用性、可维护性和扩展性。设计类时,应明确类的责任和功能,定义清晰的属性和方法。类图如图4-10所示。

图4-10类图
包的设计是组织和管理类的一种重要方式。道真县“傩面戏鬼”非遗文化网站的包设计如图4-11所示。

图4-11包图
本系统提供一个集文化传播、商品交易和互动体验为一体的平台,服务于道真县“傩面戏鬼”非遗文化的推广与传承。用户可以浏览、购买文化产品,管理购物车、订单,并进行积分兑换、评论和收藏。系统还提供非遗介绍、活动信息、表演预约与选座等功能,用户能够对内容进行筛选、点赞和收藏,增强文化参与感。管理员可管理用户信息、非遗内容、活动与表演信息,审核报名与互动体验,并处理商城订单、分类和配送管理。通过平台,用户可以方便地获取非遗文化相关信息,还能参与到文化活动中,提升文化体验。系统通过对用户行为的全面管理与互动,推动了非遗文化的数字化传播与深度交流,为文化传承提供了新的维度和更广泛的受众群体。系统功能模块图如图4-12所示。

图4-12系统功能模块图
在进行数据库设计时,概念设计帮助明确系统的整体结构和需求。在这一阶段,需要确定实体、属性以及它们之间的关系,为后续的数据库表设计奠定基础。接下来,将深入探讨数据库表设计的具体细节,实现更高效的数据存储和管理。
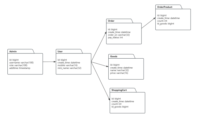
概念设计是数据库设计的第一步,其主要目标是对系统的数据需求进行全面的理解和抽象。在这一阶段,通过建立实体-关系模型(ER模型)来识别系统中的关键实体、属性及其相互关系。概念设计的输出是一个清晰的ER图,作为后续数据库表设计的基础。以下将展示系统的全局E-R图以及各个实体的属性图。系统E-R图如图4-13所示。

图4-13系统E-R图
预约信息实体包括预约信息ID、表演编号、表演项目、表演时间、表演地点、座位类型、预约用户、用户姓名、预约数量、预约时间、预约申请、座位号码、审核状态、审核回复、座位号、创建时间、更新时间、来源表、来源ID、来源用户等。预约信息实体如图4-14所示。

图4-14 预约信息实体图
文化产品实体包括文化产品ID、产品名称、产品规格、标题、封面图、描述、原价、卖价、商品库存、商品分类、产品正文、主图1、主图2、主图3、主图4、主图5、积分、创建时间、更新时间等。文化产品实体如图4-15所示。

图4-15文化产品实体图
活动信息实体包括活动信息ID、活动编号、活动名称、活动类型、活动时间、活动图片、活动对象、活动时长、活动介绍、活动内容、活动详情、点击数、点赞数、报名限制次数、创建时间、更新时间等。活动信息实体如图4-16所示。

图4-16活动信息实体图
订单实体包括订单ID、订单号、商品ID、商品标题、商品图片、价格、原价、数量、总价、规格、商品分类、联系人姓名、联系人邮箱、联系人手机、收件地址、邮政编码、买家ID、商家ID、创建时间、更新时间、订单状态、订单备注、发货状态、折扣、积分等。订单实体如图4-17所示。

图4-17 订单实体图
表演信息实体包括表演信息ID、表演编号、表演项目、表演类型、表演时间、表演地点、表演图片、座位类型、座位区域、可用数量、占用情况、表演介绍、表演详情、点击数、点赞数、预约限制次数、创建时间、更新时间等。表演信息实体如图4-18所示。

图4-18表演信息实体图
管理员实体包括注册用户ID、用户姓名、用户性别、审核状态、用户ID、创建时间、更新时间等。管理员实体如图4-19所示。

图4-19 管理员实体图
报名信息实体包括报名信息ID、活动编号、活动名称、活动类型、活动时间、报名用户、用户姓名、报名人数、报名申请、审核状态、审核回复、互动体验限制次数、创建时间、更新时间、来源表、来源ID、来源用户等。报名信息实体如图4-20所示。

图4-20报名信息实体图
用户账户实体包括用户ID、账户状态、用户组、上次登录时间、手机号码、手机认证、用户名、昵称、密码、邮箱、邮箱认证、头像地址、Open ID、创建时间、积分、余额等。用户账户实体如图4-21所示。

图4-21用户账户实体图
这一阶段的重点是将概念模型转换为实际的数据库结构,包括表的创建、字段的定义及数据类型的选择。每个实体通常对应于数据库中的一张表,而实体的属性则转化为表的列。以下是系统的数据库表设计展示。
预约信息表有20个字段,分别是主键:预约信息ID,表演编号,表演项目,表演时间,表演地点,座位类型,预约用户,用户姓名,预约数量,预约时间,预约申请,座位号码,审核状态,审核回复,座位号,创建时间,更新时间,来源表,来源ID,来源用户。预约信息表如表4-1所示。
表4-1 预约信息表
| 编号 | 名称 | 数据类型 | 长度 | 小数位 | 允许空值 | 主键 | 默认值 | 说明 |
| 1 | appointment_information_id | int | 10 | 0 | N | Y | 预约信息ID | |
| 2 | performance_no | varchar | 64 | 0 | N | N | 表演编号 | |
| 3 | performance_projects | varchar | 64 | 0 | Y | N | 表演项目 | |
| 4 | show_time | varchar | 64 | 0 | Y | N | 表演时间 | |
| 5 | performance_location | varchar | 64 | 0 | Y | N | 表演地点 | |
| 6 | seat_type | varchar | 64 | 0 | Y | N | 座位类型 | |
| 7 | appointment_user | int | 10 | 0 | Y | N | 0 | 预约用户 |
| 8 | user_name | varchar | 64 | 0 | Y | N | 用户姓名 | |
| 9 | number_of_appointments | double | 9 | 2 | Y | N | 0.00 | 预约数量 |
| 10 | time_of_appointment | datetime | 19 | 0 | Y | N | 预约时间 | |
| 11 | appointment_application | text | 65535 | 0 | Y | N | 预约申请 | |
| 12 | seat_number | varchar | 64 | 0 | Y | N | 座位号码 | |
| 13 | examine_state | varchar | 16 | 0 | N | N | 未审核 | 审核状态 |
| 14 | examine_reply | varchar | 16 | 0 | Y | N | 审核回复 | |
| 15 | seat | varchar | 64 | 0 | N | N | 座位号 | |
| 16 | create_time | datetime | 19 | 0 | N | N | CURRENT_TIMESTAMP | 创建时间 |
| 17 | update_time | timestamp | 19 | 0 | N | N | CURRENT_TIMESTAMP | 更新时间 |
| 18 | source_table | varchar | 255 | 0 | Y | N | 来源表 | |
| 19 | source_id | int | 10 | 0 | Y | N | 来源ID | |
| 20 | source_user_id | int | 10 | 0 | Y | N | 来源用户 |
文化产品表有19个字段,分别是主键:文化产品ID,产品名称,产品规格,标题,封面图,描述,原价,卖价,商品库存,商品分类,产品正文,主图1,主图2,主图3,主图4,主图5,积分,创建时间,更新时间。文化产品表如表4-2所示。
表4-2 文化产品表
| 编号 | 名称 | 数据类型 | 长度 | 小数位 | 允许空值 | 主键 | 默认值 | 说明 |
| 1 | cultural_products_id | int | 10 | 0 | N | Y | 文化产品ID | |
| 2 | product_name | varchar | 64 | 0 | Y | N | 产品名称 | |
| 3 | product_specifications | varchar | 64 | 0 | Y | N | 产品规格 | |
| 4 | cart_title | varchar | 125 | 0 | Y | N | 标题:[0,125]用于产品html的标签中 | |
| 5 | cart_img | text | 65535 | 0 | Y | N | 封面图:用于显示于产品列表页 | |
| 6 | cart_description | varchar | 255 | 0 | Y | N | 描述:[0,255]用于产品规格描述 | |
| 7 | cart_price_ago | double | 8 | 2 | N | N | 0.00 | 原价:[1] |
| 8 | cart_price | double | 8 | 2 | N | N | 0.00 | 卖价:[1] |
| 9 | cart_inventory | int | 10 | 0 | N | N | 0 | 商品库存 |
| 10 | cart_type | varchar | 64 | 0 | N | N | 未分类 | 商品分类: |
| 11 | cart_content | longtext | 2147483647 | 0 | Y | N | 正文:产品的主体内容 | |
| 12 | cart_img_1 | text | 65535 | 0 | Y | N | 主图1: | |
| 13 | cart_img_2 | text | 65535 | 0 | Y | N | 主图2: | |
| 14 | cart_img_3 | text | 65535 | 0 | Y | N | 主图3: | |
| 15 | cart_img_4 | text | 65535 | 0 | Y | N | 主图4: | |
| 16 | cart_img_5 | text | 65535 | 0 | Y | N | 主图5: | |
| 17 | cart_integral | int | 10 | 0 | Y | N | 0 | 积分 |
| 18 | create_time | datetime | 19 | 0 | N | N | CURRENT_TIMESTAMP | 创建时间 |
| 19 | update_time | timestamp | 19 | 0 | N | N | CURRENT_TIMESTAMP | 更新时间 |
活动信息表有16个字段,分别是主键:活动信息ID,活动编号,活动名称,活动类型,活动时间,活动图片,活动对象,活动时长,活动介绍,活动内容,活动详情,点击数,点赞数,报名限制次数,创建时间,更新时间。活动信息表如表4-3所示。
表4-3 活动信息表
| 编号 | 名称 | 数据类型 | 长度 | 小数位 | 允许空值 | 主键 | 默认值 | 说明 |
| 1 | event_information_id | int | 10 | 0 | N | Y | 活动信息ID | |
| 2 | activity_number | varchar | 64 | 0 | N | N | 活动编号 | |
| 3 | event_name | varchar | 64 | 0 | Y | N | 活动名称 | |
| 4 | activity_type | varchar | 64 | 0 | Y | N | 活动类型 | |
| 5 | activity_time | varchar | 64 | 0 | Y | N | 活动时间 | |
| 6 | activity_pictures | varchar | 255 | 0 | Y | N | 活动图片 | |
| 7 | activity_target | varchar | 64 | 0 | Y | N | 活动对象 | |
| 8 | activity_duration | varchar | 64 | 0 | Y | N | 活动时长 | |
| 9 | activity_introduction | text | 65535 | 0 | Y | N | 活动介绍 | |
| 10 | activity_content | text | 65535 | 0 | Y | N | 活动内容 | |
| 11 | event_details | longtext | 2147483647 | 0 | Y | N | 活动详情 | |
| 12 | hits | int | 10 | 0 | N | N | 0 | 点击数 |
| 13 | praise_len | int | 10 | 0 | N | N | 0 | 点赞数 |
| 14 | registration_information_limit_times | int | 10 | 0 | N | N | 1 | 报名限制次数 |
| 15 | create_time | datetime | 19 | 0 | N | N | CURRENT_TIMESTAMP | 创建时间 |
| 16 | update_time | timestamp | 19 | 0 | N | N | CURRENT_TIMESTAMP | 更新时间 |
订单表有24个字段,分别是主键:订单ID,订单号,商品ID,商品标题,商品图片,价格,原价,数量,总价,规格,商品分类,联系人姓名,联系人邮箱,联系人手机,收件地址,邮政编码,买家ID,商家ID,创建时间,更新时间,订单状态,订单备注,发货状态,折扣,积分。订单表如表4-4所示。
表4-4 订单表
| 编号 | 名称 | 数据类型 | 长度 | 小数位 | 允许空值 | 主键 | 默认值 | 说明 |
| 1 | order_id | int | 10 | 0 | N | Y | 订单ID: | |
| 2 | order_number | varchar | 64 | 0 | Y | N | 订单号: | |
| 3 | goods_id | mediumint | 8 | 0 | N | N | 商品id:[0,8388607] | |
| 4 | title | varchar | 255 | 0 | Y | N | 商品标题: | |
| 5 | img | varchar | 255 | 0 | Y | N | 商品图片: | |
| 6 | price | double | 10 | 2 | N | N | 0.00 | 价格: |
| 7 | price_ago | double | 10 | 2 | N | N | 0.00 | 原价: |
| 8 | num | int | 10 | 0 | N | N | 1 | 数量: |
| 9 | price_count | double | 8 | 2 | N | N | 0.00 | 总价: |
| 10 | norms | varchar | 255 | 0 | Y | N | 规格: | |
| 11 | type | varchar | 64 | 0 | N | N | 未分类 | 商品分类: |
| 12 | contact_name | varchar | 32 | 0 | Y | N | 联系人姓名: | |
| 13 | contact_email | varchar | 125 | 0 | Y | N | 联系人邮箱: | |
| 14 | contact_phone | varchar | 11 | 0 | Y | N | 联系人手机: | |
| 15 | contact_address | varchar | 255 | 0 | Y | N | 收件地址: | |
| 16 | postal_code | varchar | 9 | 0 | Y | N | 邮政编码: | |
| 17 | user_id | int | 10 | 0 | N | N | 0 | 买家ID: |
| 18 | merchant_id | mediumint | 8 | 0 | N | N | 0 | 商家ID: |
| 19 | create_time | timestamp | 19 | 0 | N | N | CURRENT_TIMESTAMP | 创建时间: |
| 20 | update_time | timestamp | 19 | 0 | N | N | CURRENT_TIMESTAMP | 更新时间: |
| 21 | description | varchar | 255 | 0 | Y | N | 描述:[0,255]用于产品规格描述 | |
| 22 | state | varchar | 16 | 0 | N | N | 待付款 | 订单状态:待付款,待发货,待签收,已签收,待退款,已退款,已拒绝,已完成 |
| 23 | remark | text | 65535 | 0 | Y | N | 订单备注 | |
| 24 | delivery_state | varchar | 16 | 0 | Y | N | 未配送 | 发货状态:未配送,已配送 |
| 25 | vip_discount | double | 11 | 2 | Y | N | 0.00 | 折扣 |
| 26 | integral | int | 10 | 0 | Y | N | 0 | 积分 |
| 27 | buy_type | tinyint | 4 | 0 | Y | N | 1-全额购买,2-积分兑换,3-钱包购买 |
表演信息表有18个字段,分别是主键:表演信息ID,表演编号,表演项目,表演类型,表演时间,表演地点,表演图片,座位类型,座位区域,可用数量,占用情况,表演介绍,表演详情,点击数,点赞数,预约限制次数,创建时间,更新时间。
表4-5 表演信息表
| 编号 | 名称 | 数据类型 | 长度 | 小数位 | 允许空值 | 主键 | 默认值 | 说明 |
| 1 | performance_information_id | int | 10 | 0 | N | Y | 表演信息ID | |
| 2 | performance_no | varchar | 64 | 0 | N | N | 表演编号 | |
| 3 | performance_projects | varchar | 64 | 0 | Y | N | 表演项目 | |
| 4 | performance_type | varchar | 64 | 0 | Y | N | 表演类型 | |
| 5 | show_time | varchar | 64 | 0 | Y | N | 表演时间 | |
| 6 | performance_location | varchar | 64 | 0 | Y | N | 表演地点 | |
| 7 | performance_pictures | varchar | 255 | 0 | Y | N | 表演图片 | |
| 8 | seat_type | varchar | 64 | 0 | Y | N | 座位类型 | |
| 9 | seating_area | varchar | 64 | 0 | Y | N | 座位区域 | |
| 10 | available_quantity | double | 9 | 2 | Y | N | 0.00 | 可用数量 |
| 11 | occupation_situation | text | 65535 | 0 | Y | N | 占用情况 | |
| 12 | performance_introduction | text | 65535 | 0 | Y | N | 表演介绍 | |
| 13 | performance_details | longtext | 2147483647 | 0 | Y | N | 表演详情 | |
| 14 | hits | int | 10 | 0 | N | N | 0 | 点击数 |
| 15 | praise_len | int | 10 | 0 | N | N | 0 | 点赞数 |
| 16 | appointment_information_limit_times | int | 10 | 0 | N | N | 0 | 预约限制次数 |
| 17 | create_time | datetime | 19 | 0 | N | N | CURRENT_TIMESTAMP | 创建时间 |
| 18 | update_time | timestamp | 19 | 0 | N | N | CURRENT_TIMESTAMP | 更新时间 |
管理员表有7个字段,分别是主键:注册用户ID,用户姓名,用户性别,审核状态,用户ID,创建时间,更新时间。管理员表如表4-6所示。
表4-6 管理员表
| 编号 | 名称 | 数据类型 | 长度 | 小数位 | 允许空值 | 主键 | 默认值 | 说明 |
| 1 | registered_user_id | int | 10 | 0 | N | Y | 注册用户ID | |
| 2 | user_name | varchar | 64 | 0 | Y | N | 用户姓名 | |
| 3 | user_gender | varchar | 64 | 0 | Y | N | 用户性别 | |
| 4 | examine_state | varchar | 16 | 0 | N | N | 已通过 | 审核状态 |
| 5 | user_id | int | 10 | 0 | N | N | 0 | 用户ID |
| 6 | create_time | datetime | 19 | 0 | N | N | CURRENT_TIMESTAMP | 创建时间 |
| 7 | update_time | timestamp | 19 | 0 | N | N | CURRENT_TIMESTAMP | 更新时间 |
报名信息表有17个字段,分别是主键:报名信息ID,活动编号,活动名称,活动类型,活动时间,报名用户,用户姓名,报名人数,报名申请,审核状态,审核回复,互动体验限制次数,创建时间,更新时间,来源表,来源ID,来源用户。报名信息表如表4-7所示。
表4-7 报名信息表
| 编号 | 名称 | 数据类型 | 长度 | 小数位 | 允许空值 | 主键 | 默认值 | 说明 |
| 1 | registration_information_id | int | 10 | 0 | N | Y | 报名信息ID | |
| 2 | activity_number | varchar | 64 | 0 | Y | N | 活动编号 | |
| 3 | event_name | varchar | 64 | 0 | Y | N | 活动名称 | |
| 4 | activity_type | varchar | 64 | 0 | Y | N | 活动类型 | |
| 5 | activity_time | varchar | 64 | 0 | Y | N | 活动时间 | |
| 6 | registered_users | int | 10 | 0 | Y | N | 0 | 报名用户 |
| 7 | user_name | varchar | 64 | 0 | Y | N | 用户姓名 | |
| 8 | number_of_applicants | double | 9 | 2 | Y | N | 0.00 | 报名人数 |
| 9 | registration_application | text | 65535 | 0 | Y | N | 报名申请 | |
| 10 | examine_state | varchar | 16 | 0 | N | N | 未审核 | 审核状态 |
| 11 | examine_reply | varchar | 16 | 0 | Y | N | 审核回复 | |
| 12 | interactive_experience_limit_times | int | 10 | 0 | N | N | 0 | 互动体验限制次数 |
| 13 | create_time | datetime | 19 | 0 | N | N | CURRENT_TIMESTAMP | 创建时间 |
| 14 | update_time | timestamp | 19 | 0 | N | N | CURRENT_TIMESTAMP | 更新时间 |
| 15 | source_table | varchar | 255 | 0 | Y | N | 来源表 | |
| 16 | source_id | int | 10 | 0 | Y | N | 来源ID | |
| 17 | source_user_id | int | 10 | 0 | Y | N | 来源用户 |
用户账户表有16个字段,分别是主键:用户ID,账户状态,用户组,上次登录时间,手机号码,手机认证,用户名,昵称,密码,邮箱,邮箱认证,头像地址,Open ID,创建时间,积分,余额。用户账户表如表4-8所示。
表4-8 用户账户表
| 编号 | 名称 | 数据类型 | 长度 | 小数位 | 允许空值 | 主键 | 默认值 | 说明 |
| 1 | user_id | int | 10 | 0 | N | Y | 用户ID:[0,8388607]用户获取其他与用户相关的数据 | |
| 2 | state | smallint | 5 | 0 | N | N | 1 | 账户状态:[0,10](1可用|2异常|3已冻结|4已注销) |
| 3 | user_group | varchar | 32 | 0 | Y | N | 所在用户组:[0,32767]决定用户身份和权限 | |
| 4 | login_time | timestamp | 19 | 0 | N | N | CURRENT_TIMESTAMP | 上次登录时间: |
| 5 | phone | varchar | 11 | 0 | Y | N | 手机号码:[0,11]用户的手机号码,用于找回密码时或登录时 | |
| 6 | phone_state | smallint | 5 | 0 | N | N | 0 | 手机认证:[0,1](0未认证|1审核中|2已认证) |
| 7 | username | varchar | 16 | 0 | N | N | 用户名:[0,16]用户登录时所用的账户名称 | |
| 8 | nickname | varchar | 16 | 0 | Y | N | 昵称:[0,16] | |
| 9 | password | varchar | 64 | 0 | N | N | 密码:[0,32]用户登录所需的密码,由6-16位数字或英文组成 | |
| 10 | | varchar | 64 | 0 | Y | N | 邮箱:[0,64]用户的邮箱,用于找回密码时或登录时 | |
| 11 | email_state | smallint | 5 | 0 | N | N | 0 | 邮箱认证:[0,1](0未认证|1审核中|2已认证) |
| 12 | avatar | varchar | 255 | 0 | Y | N | 头像地址:[0,255] | |
| 13 | open_id | varchar | 255 | 0 | Y | N | 针对获取用户信息字段 | |
| 14 | create_time | timestamp | 19 | 0 | N | N | CURRENT_TIMESTAMP | 创建时间: |
| 15 | integral | int | 10 | 0 | Y | N | 0 | 积分 |
| 16 | balance | double | 11 | 2 | Y | N | 0.00 | 余额 |
用户可以浏览和选择文化产品,点击产品加入购物车,选择支付方式完成购买。用户可以使用积分进行兑换,并对购买的产品进行收藏和评论。文化产品界面如图5-1所示。

图5-1 文化产品界面
用户可以管理自己的购物车,执行删除和支付操作。在订单管理中,用户可以查看、删除、取消订单,以及进行支付操作,还可以添加收货地址方便配送。商城管理界面如图5-2所示。



图5-2 商城管理界面
用户可以浏览非遗项目的详细信息,支持筛选、点赞和收藏功能。通过筛选功能,用户可以根据类型或关键字快速找到感兴趣的非遗项目。非遗介绍界面如图5-3所示。

图5-3 非遗介绍界面
用户可以查看活动详情,支持点赞和收藏功能,帮助用户保存自己感兴趣的活动信息。活动信息界面如图5-4所示。

图5-4 活动信息界面
用户可以查看表演信息,包括表演时间、地点、座位等。用户可以预约表演、选择座位、点赞、收藏以及对表演进行评论。表演信息界面如图5-5所示。


图5-5 表演信息界面
用户可以查询已报名的活动信息,查看报名的活动进度和详情。报名信息界面如图5-6所示。

图5-6 报名信息界面
用户可以查询自己的互动体验记录,同时也可以删除无效的体验记录。互动体验界面如图5-7所示。

图5-7 互动体验界面
用户可以查询自己的表演预约信息,查看预约详情及其审核状态。预约信息界面如图5-8所示。

图5-8 预约信息界面
用户可以查询订单的配送状态,实时跟踪订单配送进度。订单配送界面如图5-9所示。

图5-9 订单配送界面
管理员可以查看、添加或删除用户信息,保证系统用户数据的完整性和准确性。系统用户管理界面如图5-10所示。

图5-10 系统用户管理界面
管理员可以查询、添加和删除非遗项目分类信息,方便组织和管理不同类别的非遗项目。非遗分类管理界面如图5-11所示。

图5-11 非遗分类管理界面
管理员可以查看和审核非遗项目的评论,并且可以对非遗项目进行信息的添加和更新。非遗介绍管理界面如图5-12所示。

图5-12 非遗介绍管理界面
管理员可以查询、添加和删除活动信息。管理员可以编辑活动的内容和设置活动相关的参数。活动信息管理界面如图5-13所示。

图5-13 活动信息管理界面
管理员可以查看、删除报名信息,审核用户的报名申请,并管理互动体验次数。报名信息管理界面如图5-14所示。

图5-14 报名信息管理界面
管理员可以查询、添加、删除表演信息,查看和审核用户对表演的评论。表演信息管理界面如图5-15所示。

图5-15 表演信息管理界面
管理员可以查看和删除预约信息,审核用户的预约申请,保证表演预约的有效性。预约信息管理界面如图5-16所示。

图5-16 预约信息管理界面
管理员可以管理文化产品的签收状态、查看分类列表、以及管理订单列表中的配送情况。商城管理界面如图5-17所示。

图5-17 商城管理界面
系统测试的关键目标在于验证功能实现与性能指标是否符合预期,同时识别并修正潜在缺陷。该过程着重检验各模块的功能准确性与运行稳定性,并在多场景应用中评估其对设计规范的符合程度。测试范围包含功能完整性审查、数据处理精度验证以及性能安全性的综合评定。通过系统化测试能够提升用户满意度,提供流畅可靠的操作环境,有效降低运维成本,减少上线后故障风险,从而确保系统的持续稳定运行。
该系统测试流程的核心在于科学设计与执行测试用例。测试用例基于系统需求规格说明书制定,目标是全面覆盖各功能模块及其边界条件。每个测试用例均包含输入数据、预期输出以及实际结果的对比分析,以此评估系统功能是否符合预设技术指标并实现正常运行。
常规测试用例通常包括功能测试、边界条件测试以及异常处理测试三大类别。功能测试用例的核心在于全面验证系统各模块的功能实现情况;边界条件测试用例则着重分析输入参数的临界值,评估系统在极端条件下的稳定性表现;异常处理测试用例主要考察系统在面对非正常输入或突发状况时的应对能力。结合研究目标与技术需求,本文将功能测试用例作为主要测试策略,用于开展系统的验证工作。
测试流程中,应全面记录各用例的执行结果,并通过比对实际输出与预期目标,判断系统是否存在潜在缺陷。依托系统化的用例执行机制,可有效拓展测试覆盖范围并提升运行效率,为产品的成功交付提供可靠保障。
功能测试的核心目的在于确保系统的稳定运行与可靠性能,对关键功能实施全面检测具有重要价值。本文后续部分将呈现文化产品功能、商城管理功能以及活动信息功能所对应的测试用例表。文化产品功能测试用例表如表6-1所示。
表6-1文化产品功能测试用例表
| 测试目的 | 测试条件 | 测试步骤 | 测试结果 | 是否达到预期 |
| 测试用户是否能成功将文化产品添加到购物车 | 用户已登录,购物车为空 | 1. 浏览并选择文化产品。 | 购物车中显示已选择的文化产品 | 是 |
| 测试积分兑换是否成功 | 用户拥有足够积分,产品支持积分兑换 | 1. 选择可兑换的文化产品。 | 用户积分扣除,订单生成成功 | 是 |
| 测试用户是否能够对文化产品进行评论 | 用户已购买文化产品 | 1. 进入已购买的文化产品页面。 | 评论显示在产品页面 | 是 |
商城管理功能测试用例表如表6-2所示。
表6-2商城管理功能测试用例表
| 测试目的 | 测试条件 | 测试步骤 | 测试结果 | 是否达到预期 |
| 测试用户是否能成功删除购物车中的产品 | 购物车中有至少一个产品 | 1. 进入购物车页面。 | 购物车中产品被删除 | 是 |
| 测试用户是否能够成功取消订单 | 用户已创建订单,订单处于待付款状态 | 1. 进入“我的订单”页面。 | 订单状态变为“已取消” | 是 |
| 测试用户是否能添加新地址 | 用户未添加过地址 | 1. 进入“我的地址”页面。 | 新地址显示在地址列表中 | 是 |
活动信息功能测试用例表如表6-3所示。
表6-3活动信息功能测试用例表
| 测试目的 | 测试条件 | 测试步骤 | 测试结果 | 是否达到预期 |
| 测试用户是否能够成功点赞活动信息 | 用户已登录并浏览活动信息 | 1. 浏览活动信息页面。 | 点赞数增加 | 是 |
| 测试用户是否能够成功收藏活动信息 | 用户已登录并浏览活动信息 | 1. 浏览活动信息页面。 | 活动出现在用户收藏列表中 | 是 |
| 测试活动信息是否能够正常显示活动详情 | 活动信息已发布 | 1. 进入活动信息页面。 | 活动详情完整显示 | 是 |
根据对“文化产品”、“商城管理”和“活动信息”功能的测试结果,所有功能均按预期正常工作。在“文化产品”功能测试中,用户能够成功将产品添加至购物车、进行积分兑换并完成评论操作,且每项操作均符合预期结果。商城管理功能方面,用户可以顺利删除购物车中的产品、取消待付款订单,并成功添加新的收货地址,所有功能均无异常。活动信息模块中,用户能够正常进行点赞、收藏操作,且活动详情显示完整,所有功能均无错误,且界面响应良好。整体测试结果表明,系统的主要功能模块都能够按照设计要求稳定运行,没有出现预期外的错误或功能缺失。所有测试场景均顺利通过,系统具备了较高的可用性和稳定性,满足了用户对各项功能的需求。
本论文主要围绕一个基于 Django 框架的系统进行研究和设计,系统为用户和管理员提供便捷的文化产品购买、活动报名、表演预约等功能。论文在绪论部分明确了研究背景与意义,指出该系统解决了传统手工操作和信息管理效率低下的问题,并强调了其在文化产品和活动信息管理领域的重要性。在国内外研究现状部分,论文回顾了当前相关领域的研究进展,展示了基于互联网平台的文化产品交易和活动信息管理的研究成果,并分析了现有系统的不足之处。通过对现有技术的总结,论文为系统设计提供了坚实的理论支持。
本文基于系统开发需求,从功能性要素与非功能性指标入手,结合可行性分析,系统阐释了系统构建的完整过程。在功能需求方面,重点解析用户与管理员的操作需求,深入探讨文化商品选购、交易订单管理及主题活动报名等功能模块的设计方案;在系统设计层面,则从整体架构规划、组件详细布局以及数据库模型构建三个维度展开论述,明确界定了各模块间的交互逻辑与数据流转机制。为进一步验证理论成果的实际应用效果,文章还深入剖析了基于Django框架和MySQL存储引擎的系统部署实践,具体展示了终端用户交互界面与服务端后台管理流程的技术实现细节。 在系统测试阶段,通过精心设计的测试用例,对功能的稳定程度与可用性展开了全面检验。测试数据证实,各个功能模块均达成预期目标,展现出较高的应用价值与运行稳定性,能够完全满足文化产品线上交易及活动信息管理的实际需要。
- 李京宏,李晓娜. 线上线下联动:赫哲族非遗文化旅游品牌建设与推广研究 [J]. 旅游纵览, 2024, (19): 160-162.
- 尉元珂. 新媒体时代非遗文化的传播策略 [J]. 卫星电视与宽带多媒体, 2024, 21 (14): 70-72.
- 杨阳. 大运河江苏段技艺类非遗文化的AR数字化设计与展示研究[D]. 南京邮电大学, 2023.
- 刘雨润. 广西壮族非遗文化的叙事可视化研究[D]. 桂林电子科技大学, 2023.
- 张玮. 新媒体时代非遗文化传播与传承的策略 [J]. 中国报业, 2024, (08): 242-243.
- 谭舒心. 高密四宝非遗文化信息可视化动态海报设计研究[D]. 山东建筑大学, 2024.
- 韩瑞瑞. 非遗文化体验产品设计研究[D]. 江苏大学, 2023.
- Ma F . Practice of Shanghai's Marine Intangible Cultural Heritage in Universities from the Perspective of "Double Innovation [J]. Highlights in Art and Design, 2024, 7 (2): 82-84.
- Guan L . Research on the Cultural Inheritance and Information Protection of Qinhuai Lanterns from the Perspective of Intangible Cultural Heritage [J]. Research and Commentary on Humanities and Arts, 2024, 2 (5):
- Tang X ,Wang H . Study on the Path of Inheritance of Intangible Cultural Heritage in Physical Education in Colleges and Universities: A Case Study of Wuzu Fist [J]. Journal of Sociology and Ethnology, 2023, 5 (8):
- 刘江涛,王亮亮,吴庆茹,等.基于B/S模式的铁路勘测设计案例信息化管理系统设计与实现[J].铁路计算机应用,2021,30(03):32-35.
- 张丹丹,李弘.基于B/S架构的办公管理系统设计与开发[J].铁路通信信号工程技术,2024,21(09):44-48+106.
- 基于Django快速开发Web应用[J]. 刘班.电脑知识与技术,2020(07)
- Django框架下Python网站开发过程综述[J]. 韦立梅;苏兵.电脑与电信,2021
- 李艳杰.MySQL数据库下存储过程的综合运用研究[J].现代信息科技,2023,7(11):80-82+88.
落笔到此,才发现这段充实的大学生活即将画上圆满的句号。从论文选题到最终定稿的每一步,都离不开许多人的帮助与支持,在此向所有给予我关爱的人致以最诚挚的谢意。
首先,衷心感谢我的导师。从选题构思到论文修改,您始终以严谨认真的态度耐心指导,不仅帮助我攻克写作中的重重难题,更教会我独立思考与解决问题的方法。您的专业素养与谆谆教诲,让我受益匪浅。
其次,感谢朝夕相处的同学们。在论文写作过程中,我们互相交流、彼此鼓励,一同探讨难题、分享思路。这些并肩奋斗的时光,成为我大学生活中最珍贵的回忆。
最后,我要特别感谢我的家人。无论面对多少困难与压力,你们始终是我最坚实的后盾,给予我无条件的理解与支持。正是这份温暖的爱,让我能够心无旁骛地投入学习。
再次向所有关心、帮助过我的人致以深深的谢意!
点赞+收藏+关注 →私信领取本源代码、数据库
关注博主下篇更精彩
一键三连!!!
一键三连!!!
一键三连!!!
感谢一键三连!!!
839

被折叠的 条评论
为什么被折叠?



