摘要
随着高等教育的发展和校园文化活动的丰富,高校运动会已成为展示学生风采、提升校园凝聚力的重要平台。然而传统的人工管理方式已经无法满足高校运动会的管理需求。为了解决这个问题,本文提出并实现了一个高校运动会管理系统。本系统是采用基于Java语言、MySQL数据库和Spring Boot框架为基础设计开发。Spring Boot是一种新兴的Java开发框架,它提供了快速搭建应用程序的能力,并且具有很好的灵活性和可扩展性。该系统采用Spring Boot框架进行开发,能够快速地构建出高效、稳定、安全、易维护的应用程序。
本文首先阐述了系统的研究背景和意义;然后对系统进行了可行性、功能性等分析;接着详细介绍了系统的设计原理和实现细节,包括数据库设计、系统架构、主要功能模块等;最后对系统进行了部署和测试。通过本系统的的成功实施,不仅为高校运动会的管理提供了有力支持,也为其他类似系统的设计和实现提供了有益的参考。
关键词:高校运动会;Java;Spring Boot
Abstract
With the development of higher education and the enrichment of campus cultural activities, university sports events have become an important platform to showcase student style and enhance campus cohesion. However, traditional manual management methods can no longer meet the management needs of university sports events. To address this issue, this article proposes and implements a university sports management system. This system is designed and developed based on Java language, MySQL database, and Spring Boot framework. Spring Boot is an emerging Java development framework that provides the ability to quickly build applications and has good flexibility and scalability. The system is developed using the Spring Boot framework, which can quickly build efficient, stable, secure, and easy to maintain applications.
This article first elaborates on the research background and significance of the system; Then, feasibility and functionality analyses were conducted on the system; Then, the design principles and implementation details of the system were introduced in detail, including database design, system architecture, main functional modules, etc; Finally, the system was deployed and tested. The successful implementation of this system not only provides strong support for the management of university sports events, but also provides useful references for the design and implementation of other similar systems.
Keywords: University sports meet; Java; Spring Boot
目 录
表competition_arrangement (比赛安排)
表competition_registration (比赛报名)
表project_classification (项目分类)
表school_sports_competition (校运比赛)
1 绪论
1.1 研究背景
高校运动会作为校园文化的重要组成部分,不仅为学生提供了展示才能的平台,还能增强学生的团队精神和竞争意识。然而,随着高校规模的扩大和学生参与度的提升,传统的管理方式已无法满足现代运动会的需求。现行高校运动会管理系统大多采用信息化手段,如使用电子设备记录成绩、通过网络发布信息等。这些方法在一定程度上提高了管理效率,但仍存在诸多不足。例如,数据同步性差、信息传递不及时、处理复杂事件的响应速度慢等。因此,开发一套高效、智能的高校运动会管理系统变得尤为重要。随着软件工程的发展,基于框架的开发已成为主流。Spring boot作为一个成熟的框架,具有易于使用、功能强大、高度可配置等优点,在管理系统开发中得到了广泛应用。采用Spring boot技术开发一款高校运动会管理系统能满足当前高校校园运动会的管理需求。
随着高等教育的发展和校园文化活动的丰富,高校运动会已成为展示学生风采、提升校园凝聚力的重要平台。开发设计一个高校运动会管理系统具有重要的意义。
首先,可以提高组织和管理效率:通过系统化管理各项功能,可以减少人力资源的浪费,提高工作效率。例如,通过该系统,学生用户可以方便快捷的查看校运比赛信息并完成在线报名,管理员可以项目分类信息、比赛报名信息、比赛安排等进行系统化和信息化管理、提高管理效率。
其次,通过系统可以降低信息传递误差和时延:系统化的数据管理和信息共享,可以降低信息传递的误差和时延,提升比赛的公正性和公平性。
再次,有助于促进大学生体育运动的发展:该系统可以为学生提供一个便捷的报名和参与渠道,从而促进大学生体育运动的发展。
1.3论文结构与章节安排
论文将分层次经行编排,除去论文摘要致谢文献参考部分,正文部分还会对网站需求做出分析,以及阐述大体的设计和实现的功能,最后罗列部分调测记录,论文主要架构如下:
第一章:绪论。主要介绍了课题研究的背景,研究意义和论文结构与章节安排。
第二章:系统分析。主要从系统的用户、功能等方面进行需求分析。
第三章:系统总体设计。主要对系统框架、系统功能模块、数据库进行功能设计。
第四章:系统详细设计与实现。主要介绍了系统框架搭建、系统界面的实现。
第五章:系统测试。主要对系统的部分界面进行测试并对主要功能进行测试。
2 系统分析
系统分析是开发一个项目的先决条件,通过系统分析可以很好的了解系统的主体用户的基本需求情况,同时这也是项目的开发的原因。进而对系统开发进行可行性分析,通常包括技术可行性、经济可行性等,可行性分析同时也是从项目整体角度进行的分析。然后就是对项目的具体需求进行分析,分析的手段一般都是通过用户的用例图来实现。下面是详细的介绍。
2.1 可行性分析
(1)技术可行性:
Java是一种跨平台的编程语言,具有丰富的类库和良好的兼容性,广泛应用于各种场景。Java语言具有较高的性能和稳定性,可以满足系统高并发、大数据处理的需求。此外,Spring Boot是一个非常流行的Java开发框架,Spring Boot不仅能够帮助开发者快速搭建应用的基本框架,还提供了丰富的扩展点,使得开发者可以灵活地定制和优化应用程序,满足不同场景下的需求。因此,从技术层面来说是可行的。
(2)经济可行性:
Spring Boot的自动配置功能可以根据应用程序的依赖和环境来进行自动配置,减少了大量的手动配置工作,可以降低开发成本;另外,Spring Boot的代码质量和可维护性较高,可以降低后期维护成本,因此经济角度分析是可行的。
- 社会可行性:
国家鼓励高校信息化建设和数字化校园的发展,支持高校运用信息技术提升管理和服务水平,开发高校运动会管理系统符合国家相关政策。因此从社会角度分析是可行的。
系统流程是用一些特定的符合和线条来进行演示用户在使用系统时的过程,在进行系统分析的时候,业务流程可以帮助开发人员更好的理解业务,发现错误,完善系统。
2.2.1 数据新增流程
用户成功登入系统后就能够实现增加数据的操作,增加数据的编号由系统生成,用户不能随意填写,除了编号以外,其他增加信息用户自己填写,填写后的信息经过系统验证,验证通过后即可完成数据新增,数据新增的流程图如下图2-1所示。

图2-1 数据新增流程图
2.2.2 数据删除流程
如果系统里面存在一些没有用的数据,相关的管理人员还可以对这些数据进行删除,数据删除时流程图如下图2-2所示。

图2-2 数据删除流程图
按照高校运动会管理系统的角色,主要包括学生用户模块和管理员这两大功能模块,各模块功能内容如下:
- 学生用户功能:
(1)首页:用户可以查看首页展示的轮播图、网站公告等信息。
(2)注册登录:访客可以通过注册成为系统用户,注册后可以用账号密码登录系统。
(3)交流社区:用户可以查看交流社区列表中某一信息详情,可以发布交流内容
(4)公告消息:用户可以查看公告信息列表中某一信息详情并进行点赞、收藏和发表评论操作。
(5)高校资讯:用户可以查看高校资讯列表中某一信息详情并进行点赞、收藏和发表评论操作。
(6)校运比赛:用户可以查看校运比赛列表中的某一比赛信息详情并可以点赞和完成在线报名信息提交
(7)我的:用户可以修改个人信息和登录密码,可以查看和管理个人中心的比赛报名、比赛安排、比赛成绩和收藏信息。
2. 管理员功能:
(2)系统用户:管理员可以对系统用户信息进行查询、添加、删除操作。
(3)项目分类管理:管理员可以对项目分类信息进行查询、重置、添加和删除操作
(4)校运比赛管理:管理员可以查看校运比赛列表中某一比赛信息详情,可以对校运比赛信息进行查询、重置、添加和删除操作。
(5)比赛报名管理:管理员可以查看比赛报名列表中某一报名信息详情并提交比赛安排和比赛成绩信息,可以对比赛报名信息进行查询、重置和删除操作。
(6)比赛安排管理:管理员可以查看比赛安排列表中某一项目信息详情,可以对比赛安排信息进行查询、重置和删除操作
(7)比赛成绩管理:管理员可以查看比赛成绩列表中某一项目成绩详情,可以对比赛成绩信息进行查询、重置和删除操作。
(8)系统管理:管理员可以对系统轮播图信息进行查询、添加、重置和删除操作
(9)公告信息管理:管理员可以对公告信息进行查询、添加、重置和删除操作
(10)资源管理:管理员可以添加资讯分类信息,可以对高校资讯信息进行查询、添加、重置和删除操作。
(11)交流管理:管理员可以对交流社区、交流分类信息进行查询、添加、重置和删除操作
(12)我的:管理员可以修改个人信息和登录密码。
高校运动会管理系统的非功能性需求比如高校运动会管理系统的安全性怎么样,可靠性怎么样,性能怎么样,可拓展性怎么样等。具体可以表示在如下3-1表格中:
表2-1高校运动会管理系统非功能需求表
| 安全性 | 主要指高校运动会管理系统数据库的安装,数据库的使用和密码的设定必须合乎规范。 |
| 可靠性 | 可靠性是指高校运动会管理系统能够安装用户的指示进行操作,经过测试,可靠性90%以上。 |
| 性能 | 性能是影响高校运动会管理系统占据市场的必要条件,所以性能最好要佳才好。 |
| 可扩展性 | 比如数据库预留多个属性,比如接口的使用等确保了系统的非功能性需求。 |
| 易用性 | 用户只要跟着高校运动会管理系统的页面展示内容进行操作,就可以了。 |
| 可维护性 | 高校运动会管理系统开发的可维护性是非常重要的,经过测试,可维护性没有问题 |
2.4 系统用例分析
通过2.3功能的分析,得出了本高校运动会管理系统的用例图:
学生愿用户角色用例图如下图2-3所示。

图2-3 学生用户角色用例图
管理员角色用例图如下图2-4所示。

图2-4 管理员角色用例图
本章主要通过对高校运动会管理系统的可行性分析、流程分析、功能需求分析、系统用例分析,确定整个高校运动会管理系统要实现的功能。同时也为高校运动会管理系统的代码实现和测试提供了标准。
本章主要讨论的内容包括高校运动会管理系统的功能模块设计、数据库系统设计。
3.1 系统架构设计
本高校运动会管理系统从架构上分为三层:表现层(UI)、业务逻辑层(BLL)以及数据层(DL)。

图3-1高校运动会管理系统系统架构设计图
表现层(UI):又称UI层,主要完成本高校运动会管理系统的UI交互功能,一个良好的UI可以打打提高用户的用户体验,增强用户使用本高校运动会管理系统时的舒适度。UI的界面设计也要适应不同版本的高校运动会管理系统以及不同尺寸的分辨率,以做到良好的兼容性。UI交互功能要求合理,用户进行交互操作时必须要得到与之相符的交互结果,这就要求表现层要与业务逻辑层进行良好的对接。
业务逻辑层(BLL):主要完成本高校运动会管理系统的数据处理功能。用户从表现层传输过来的数据经过业务逻辑层进行处理交付给数据层,系统从数据层读取的数据经过业务逻辑层进行处理交付给表现层。
数据层(DL):由于本高校运动会管理系统的数据是放在服务端的MySQL数据库中,因此本属于服务层的部分可以直接整合在业务逻辑层中,所以数据层中只有数据库,其主要完成本高校运动会管理系统的数据存储和管理功能。
3.2 系统功能模块设计
在上一章节中主要对系统的功能性需求和非功能性需求进行分析,并且根据需求分析了本高校运动会管理系统中的用例。那么接下来就要开始对本高校运动会管理系统的架构、主要功能和数据库开始进行设计。高校运动会管理系统根据前面章节的需求分析得出,其总体设计模块图如图3-2所示。

图3-2 系统功能模块图
数据库设计一般包括需求分析、概念模型设计、数据库表建立三大过程,其中需求分析前面章节已经阐述,概念模型设计有概念模型和逻辑结构设计两部分。
3.3.1 数据库概念结构设计
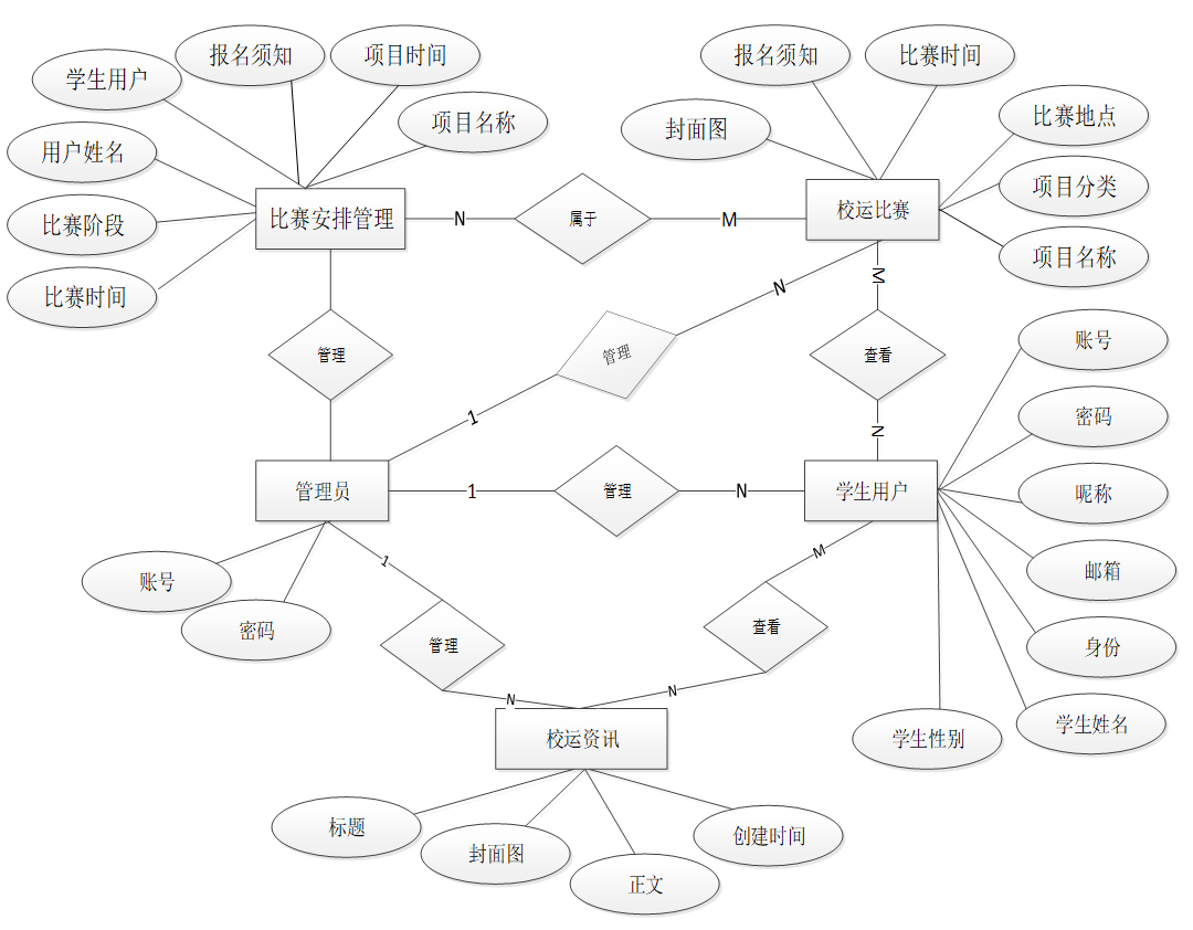
下面是整个高校运动会管理系统中主要的数据库表总E-R实体关系图。

图3-3 系统总E-R关系图
通过上一小节中高校运动会管理系统中总E-R关系图上得出一共需要创建很多个数据表。在此主要罗列几个主要的数据库表结构设计。
表access_token (登陆访问时长)
| 编号 | 名称 | 数据类型 | 长度 | 小数位 | 允许空值 | 主键 | 默认值 | 说明 |
| 1 | token_id | int | 10 | 0 | N | Y | 临时访问牌ID | |
| 2 | token | varchar | 64 | 0 | Y | N | 临时访问牌 | |
| 3 | info | text | 65535 | 0 | Y | N | ||
| 4 | maxage | int | 10 | 0 | N | N | 2 | 最大寿命:默认2小时 |
| 5 | create_time | timestamp | 19 | 0 | N | N | CURRENT_TIMESTAMP | 创建时间: |
| 6 | update_time | timestamp | 19 | 0 | N | N | CURRENT_TIMESTAMP | 更新时间: |
| 7 | user_id | int | 10 | 0 | N | N | 0 | 用户编号: |
表article (文章:用于内容管理系统的文章)
| 编号 | 名称 | 数据类型 | 长度 | 小数位 | 允许空值 | 主键 | 默认值 | 说明 |
| 1 | article_id | mediumint | 8 | 0 | N | Y | 文章id:[0,8388607] | |
| 2 | title | varchar | 125 | 0 | N | Y | 标题:[0,125]用于文章和html的title标签中 | |
| 3 | type | varchar | 64 | 0 | N | N | 0 | 文章分类:[0,1000]用来搜索指定类型的文章 |
| 4 | hits | int | 10 | 0 | N | N | 0 | 点击数:[0,1000000000]访问这篇文章的人次 |
| 5 | praise_len | int | 10 | 0 | N | N | 0 | 点赞数 |
| 6 | create_time | timestamp | 19 | 0 | N | N | CURRENT_TIMESTAMP | 创建时间: |
| 7 | update_time | timestamp | 19 | 0 | N | N | CURRENT_TIMESTAMP | 更新时间: |
| 8 | source | varchar | 255 | 0 | Y | N | 来源:[0,255]文章的出处 | |
| 9 | url | varchar | 255 | 0 | Y | N | 来源地址:[0,255]用于跳转到发布该文章的网站 | |
| 10 | tag | varchar | 255 | 0 | Y | N | 标签:[0,255]用于标注文章所属相关内容,多个标签用空格隔开 | |
| 11 | content | longtext | 2147483647 | 0 | Y | N | 正文:文章的主体内容 | |
| 12 | img | varchar | 255 | 0 | Y | N | 封面图 | |
| 13 | description | text | 65535 | 0 | Y | N | 文章描述 |
表article_type (文章分类)
| 编号 | 名称 | 数据类型 | 长度 | 小数位 | 允许空值 | 主键 | 默认值 | 说明 |
| 1 | type_id | smallint | 5 | 0 | N | Y | 分类ID:[0,10000] | |
| 2 | display | smallint | 5 | 0 | N | N | 100 | 显示顺序:[0,1000]决定分类显示的先后顺序 |
| 3 | name | varchar | 16 | 0 | N | N | 分类名称:[2,16] | |
| 4 | father_id | smallint | 5 | 0 | N | N | 0 | 上级分类ID:[0,32767] |
| 5 | description | varchar | 255 | 0 | Y | N | 描述:[0,255]描述该分类的作用 | |
| 6 | icon | text | 65535 | 0 | Y | N | 分类图标: | |
| 7 | url | varchar | 255 | 0 | Y | N | 外链地址:[0,255]如果该分类是跳转到其他网站的情况下,就在该URL上设置 | |
| 8 | create_time | timestamp | 19 | 0 | N | N | CURRENT_TIMESTAMP | 创建时间: |
| 9 | update_time | timestamp | 19 | 0 | N | N | CURRENT_TIMESTAMP | 更新时间: |
表auth (用户权限管理)
| 编号 | 名称 | 数据类型 | 长度 | 小数位 | 允许空值 | 主键 | 默认值 | 说明 |
| 1 | auth_id | int | 10 | 0 | N | Y | 授权ID: | |
| 2 | user_group | varchar | 64 | 0 | Y | N | 用户组: | |
| 3 | mod_name | varchar | 64 | 0 | Y | N | 模块名: | |
| 4 | table_name | varchar | 64 | 0 | Y | N | 表名: | |
| 5 | page_title | varchar | 255 | 0 | Y | N | 页面标题: | |
| 6 | path | varchar | 255 | 0 | Y | N | 路由路径: | |
| 7 | position | varchar | 32 | 0 | Y | N | 位置: | |
| 8 | mode | varchar | 32 | 0 | N | N | _blank | 跳转方式: |
| 9 | add | tinyint | 3 | 0 | N | N | 1 | 是否可增加: |
| 10 | del | tinyint | 3 | 0 | N | N | 1 | 是否可删除: |
| 11 | set | tinyint | 3 | 0 | N | N | 1 | 是否可修改: |
| 12 | get | tinyint | 3 | 0 | N | N | 1 | 是否可查看: |
| 13 | field_add | text | 65535 | 0 | Y | N | 添加字段: | |
| 14 | field_set | text | 65535 | 0 | Y | N | 修改字段: | |
| 15 | field_get | text | 65535 | 0 | Y | N | 查询字段: | |
| 16 | table_nav_name | varchar | 500 | 0 | Y | N | 跨表导航名称: | |
| 17 | table_nav | varchar | 500 | 0 | Y | N | 跨表导航: | |
| 18 | option | text | 65535 | 0 | Y | N | 配置: | |
| 19 | create_time | timestamp | 19 | 0 | N | N | CURRENT_TIMESTAMP | 创建时间: |
| 20 | update_time | timestamp | 19 | 0 | N | N | CURRENT_TIMESTAMP | 更新时间: |
表collect (收藏)
| 编号 | 名称 | 数据类型 | 长度 | 小数位 | 允许空值 | 主键 | 默认值 | 说明 |
| 1 | collect_id | int | 10 | 0 | N | Y | 收藏ID: | |
| 2 | user_id | int | 10 | 0 | N | N | 0 | 收藏人ID: |
| 3 | source_table | varchar | 255 | 0 | Y | N | 来源表: | |
| 4 | source_field | varchar | 255 | 0 | Y | N | 来源字段: | |
| 5 | source_id | int | 10 | 0 | N | N | 0 | 来源ID: |
| 6 | title | varchar | 255 | 0 | Y | N | 标题: | |
| 7 | img | varchar | 255 | 0 | Y | N | 封面: | |
| 8 | create_time | timestamp | 19 | 0 | N | N | CURRENT_TIMESTAMP | 创建时间: |
| 9 | update_time | timestamp | 19 | 0 | N | N | CURRENT_TIMESTAMP | 更新时间: |
表comment (评论)
| 编号 | 名称 | 数据类型 | 长度 | 小数位 | 允许空值 | 主键 | 默认值 | 说明 |
| 1 | comment_id | int | 10 | 0 | N | Y | 评论ID: | |
| 2 | user_id | int | 10 | 0 | N | N | 0 | 评论人ID: |
| 3 | reply_to_id | int | 10 | 0 | N | N | 0 | 回复评论ID:空为0 |
| 4 | content | longtext | 2147483647 | 0 | Y | N | 内容: | |
| 5 | nickname | varchar | 255 | 0 | Y | N | 昵称: | |
| 6 | avatar | varchar | 255 | 0 | Y | N | 头像地址:[0,255] | |
| 7 | create_time | timestamp | 19 | 0 | N | N | CURRENT_TIMESTAMP | 创建时间: |
| 8 | update_time | timestamp | 19 | 0 | N | N | CURRENT_TIMESTAMP | 更新时间: |
| 9 | source_table | varchar | 255 | 0 | Y | N | 来源表: | |
| 10 | source_field | varchar | 255 | 0 | Y | N | 来源字段: | |
| 11 | source_id | int | 10 | 0 | N | N | 0 | 来源ID: |
表competition_arrangement (比赛安排)
| 编号 | 名称 | 数据类型 | 长度 | 小数位 | 允许空值 | 主键 | 默认值 | 说明 |
| 1 | competition_arrangement_id | int | 10 | 0 | N | Y | 比赛安排ID | |
| 2 | entry_name | varchar | 64 | 0 | Y | N | 项目名称 | |
| 3 | project_classification | varchar | 64 | 0 | Y | N | 项目分类 | |
| 4 | competition_time | date | 10 | 0 | Y | N | 比赛时间 | |
| 5 | competition_venue | varchar | 64 | 0 | Y | N | 比赛地点 | |
| 6 | registration_notice | varchar | 64 | 0 | Y | N | 报名须知 | |
| 7 | student_users | int | 10 | 0 | Y | N | 0 | 学生用户 |
| 8 | student_name | varchar | 64 | 0 | Y | N | 学生姓名 | |
| 9 | competition_stage | varchar | 64 | 0 | Y | N | 比赛阶段 | |
| 10 | schedule_time | date | 10 | 0 | Y | N | 安排时间 | |
| 11 | create_time | datetime | 19 | 0 | N | N | CURRENT_TIMESTAMP | 创建时间 |
| 12 | update_time | timestamp | 19 | 0 | N | N | CURRENT_TIMESTAMP | 更新时间 |
表competition_registration (比赛报名)
| 编号 | 名称 | 数据类型 | 长度 | 小数位 | 允许空值 | 主键 | 默认值 | 说明 |
| 1 | competition_registration_id | int | 10 | 0 | N | Y | 比赛报名ID | |
| 2 | entry_name | varchar | 64 | 0 | Y | N | 项目名称 | |
| 3 | project_classification | varchar | 64 | 0 | Y | N | 项目分类 | |
| 4 | competition_venue | varchar | 64 | 0 | Y | N | 比赛地点 | |
| 5 | project_time | datetime | 19 | 0 | Y | N | 比赛时间 | |
| 6 | registration_notice | varchar | 64 | 0 | Y | N | 报名须知 | |
| 7 | student_users | int | 10 | 0 | Y | N | 0 | 学生用户 |
| 8 | student_name | varchar | 64 | 0 | Y | N | 学生姓名 | |
| 9 | registration_time | datetime | 19 | 0 | Y | N | 报名时间 | |
| 10 | create_time | datetime | 19 | 0 | N | N | CURRENT_TIMESTAMP | 创建时间 |
| 11 | update_time | timestamp | 19 | 0 | N | N | CURRENT_TIMESTAMP | 更新时间 |
表competition_results (比赛成绩)
| 编号 | 名称 | 数据类型 | 长度 | 小数位 | 允许空值 | 主键 | 默认值 | 说明 |
| 1 | competition_results_id | int | 10 | 0 | N | Y | 比赛成绩ID | |
| 2 | entry_name | varchar | 64 | 0 | Y | N | 项目名称 | |
| 3 | project_classification | varchar | 64 | 0 | Y | N | 项目分类 | |
| 4 | competition_venue | varchar | 64 | 0 | Y | N | 比赛地点 | |
| 5 | project_time | datetime | 19 | 0 | Y | N | 比赛时间 | |
| 6 | registration_notice | varchar | 64 | 0 | Y | N | 报名须知 | |
| 7 | student_users | int | 10 | 0 | Y | N | 0 | 学生用户 |
| 8 | student_name | varchar | 64 | 0 | Y | N | 学生姓名 | |
| 9 | competition_stage | varchar | 64 | 0 | Y | N | 比赛阶段 | |
| 10 | competition_results | varchar | 64 | 0 | Y | N | 比赛成绩 | |
| 11 | competition_ranking | varchar | 64 | 0 | Y | N | 比赛名次 | |
| 12 | create_time | datetime | 19 | 0 | N | N | CURRENT_TIMESTAMP | 创建时间 |
| 13 | update_time | timestamp | 19 | 0 | N | N | CURRENT_TIMESTAMP | 更新时间 |
表forum (论坛)
| 编号 | 名称 | 数据类型 | 长度 | 小数位 | 允许空值 | 主键 | 默认值 | 说明 |
| 1 | forum_id | mediumint | 8 | 0 | N | Y | 论坛id | |
| 2 | display | smallint | 5 | 0 | N | N | 100 | 排序 |
| 3 | user_id | mediumint | 8 | 0 | N | N | 0 | 用户ID |
| 4 | nickname | varchar | 16 | 0 | Y | N | 昵称:[0,16] | |
| 5 | praise_len | int | 10 | 0 | Y | N | 0 | 点赞数 |
| 6 | hits | int | 10 | 0 | N | N | 0 | 访问数 |
| 7 | title | varchar | 125 | 0 | N | N | 标题 | |
| 8 | keywords | varchar | 125 | 0 | Y | N | 关键词 | |
| 9 | description | varchar | 255 | 0 | Y | N | 描述 | |
| 10 | url | varchar | 255 | 0 | Y | N | 来源地址 | |
| 11 | tag | varchar | 255 | 0 | Y | N | 标签 | |
| 12 | img | text | 65535 | 0 | Y | N | 封面图 | |
| 13 | content | longtext | 2147483647 | 0 | Y | N | 正文 | |
| 14 | create_time | timestamp | 19 | 0 | N | N | CURRENT_TIMESTAMP | 创建时间: |
| 15 | update_time | timestamp | 19 | 0 | N | N | CURRENT_TIMESTAMP | 更新时间: |
| 16 | avatar | varchar | 255 | 0 | Y | N | 发帖人头像: | |
| 17 | type | varchar | 64 | 0 | N | N | 0 | 论坛分类:[0,1000]用来搜索指定类型的论坛帖 |
表forum_type (论坛分类)
| 编号 | 名称 | 数据类型 | 长度 | 小数位 | 允许空值 | 主键 | 默认值 | 说明 |
| 1 | type_id | smallint | 5 | 0 | N | Y | 分类ID:[0,10000] | |
| 2 | name | varchar | 16 | 0 | N | N | 分类名称:[2,16] | |
| 3 | description | varchar | 255 | 0 | Y | N | 描述:[0,255]描述该分类的作用 | |
| 4 | url | varchar | 255 | 0 | Y | N | 外链地址:[0,255]如果该分类是跳转到其他网站的情况下,就在该URL上设置 | |
| 5 | father_id | smallint | 5 | 0 | N | N | 0 | 上级分类ID:[0,32767] |
| 6 | icon | varchar | 255 | 0 | Y | N | 分类图标: | |
| 7 | create_time | timestamp | 19 | 0 | N | N | CURRENT_TIMESTAMP | 创建时间: |
| 8 | update_time | timestamp | 19 | 0 | N | N | CURRENT_TIMESTAMP | 更新时间: |
表hits (用户点击)
| 编号 | 名称 | 数据类型 | 长度 | 小数位 | 允许空值 | 主键 | 默认值 | 说明 |
| 1 | hits_id | int | 10 | 0 | N | Y | 点赞ID: | |
| 2 | user_id | int | 10 | 0 | N | N | 0 | 点赞人: |
| 3 | create_time | timestamp | 19 | 0 | N | N | CURRENT_TIMESTAMP | 创建时间: |
| 4 | update_time | timestamp | 19 | 0 | N | N | CURRENT_TIMESTAMP | 更新时间: |
| 5 | source_table | varchar | 255 | 0 | Y | N | 来源表: | |
| 6 | source_field | varchar | 255 | 0 | Y | N | 来源字段: | |
| 7 | source_id | int | 10 | 0 | N | N | 0 | 来源ID: |
表notice (公告)
| 编号 | 名称 | 数据类型 | 长度 | 小数位 | 允许空值 | 主键 | 默认值 | 说明 |
| 1 | notice_id | mediumint | 8 | 0 | N | Y | 公告id: | |
| 2 | title | varchar | 125 | 0 | N | N | 标题: | |
| 3 | content | longtext | 2147483647 | 0 | Y | N | 正文: | |
| 4 | create_time | timestamp | 19 | 0 | N | N | CURRENT_TIMESTAMP | 创建时间: |
| 5 | update_time | timestamp | 19 | 0 | N | N | CURRENT_TIMESTAMP | 更新时间: |
表praise (点赞)
| 编号 | 名称 | 数据类型 | 长度 | 小数位 | 允许空值 | 主键 | 默认值 | 说明 |
| 1 | praise_id | int | 10 | 0 | N | Y | 点赞ID: | |
| 2 | user_id | int | 10 | 0 | N | N | 0 | 点赞人: |
| 3 | create_time | timestamp | 19 | 0 | N | N | CURRENT_TIMESTAMP | 创建时间: |
| 4 | update_time | timestamp | 19 | 0 | N | N | CURRENT_TIMESTAMP | 更新时间: |
| 5 | source_table | varchar | 255 | 0 | Y | N | 来源表: | |
| 6 | source_field | varchar | 255 | 0 | Y | N | 来源字段: | |
| 7 | source_id | int | 10 | 0 | N | N | 0 | 来源ID: |
| 8 | status | bit | 1 | 0 | N | N | 1 | 点赞状态:1为点赞,0已取消 |
表project_classification (项目分类)
| 编号 | 名称 | 数据类型 | 长度 | 小数位 | 允许空值 | 主键 | 默认值 | 说明 |
| 1 | project_classification_id | int | 10 | 0 | N | Y | 项目分类ID | |
| 2 | project_classification | varchar | 64 | 0 | Y | N | 项目分类 | |
| 3 | create_time | datetime | 19 | 0 | N | N | CURRENT_TIMESTAMP | 创建时间 |
| 4 | update_time | timestamp | 19 | 0 | N | N | CURRENT_TIMESTAMP | 更新时间 |
表school_sports_competition (校运比赛)
| 编号 | 名称 | 数据类型 | 长度 | 小数位 | 允许空值 | 主键 | 默认值 | 说明 |
| 1 | school_sports_competition_id | int | 10 | 0 | N | Y | 校运比赛ID | |
| 2 | entry_name | varchar | 64 | 0 | Y | N | 项目名称 | |
| 3 | project_classification | varchar | 64 | 0 | Y | N | 项目分类 | |
| 4 | competition_venue | varchar | 64 | 0 | Y | N | 比赛地点 | |
| 5 | competition_time | datetime | 19 | 0 | Y | N | 比赛时间 | |
| 6 | registration_notice | varchar | 64 | 0 | Y | N | 报名须知 | |
| 7 | cover_photo | varchar | 255 | 0 | Y | N | 封面图片 | |
| 8 | project_introduction | longtext | 2147483647 | 0 | Y | N | 项目简介 | |
| 9 | timer_title | varchar | 64 | 0 | Y | N | 计时器标题 | |
| 10 | timing_start_time | datetime | 19 | 0 | Y | N | 计时开始时间 | |
| 11 | timing_end_time | datetime | 19 | 0 | Y | N | 计时结束时间 | |
| 12 | create_time | datetime | 19 | 0 | N | N | CURRENT_TIMESTAMP | 创建时间 |
| 13 | update_time | timestamp | 19 | 0 | N | N | CURRENT_TIMESTAMP | 更新时间 |
表sensitive_vocabulary (敏感词汇)
| 编号 | 名称 | 数据类型 | 长度 | 小数位 | 允许空值 | 主键 | 默认值 | 说明 |
| 1 | sensitive_vocabulary_id | int | 10 | 0 | N | Y | 敏感词汇ID | |
| 2 | sensitive_vocabulary | varchar | 64 | 0 | Y | N | 敏感词汇 | |
| 3 | create_time | datetime | 19 | 0 | N | N | CURRENT_TIMESTAMP | 创建时间 |
| 4 | update_time | timestamp | 19 | 0 | N | N | CURRENT_TIMESTAMP | 更新时间 |
表slides (轮播图)
| 编号 | 名称 | 数据类型 | 长度 | 小数位 | 允许空值 | 主键 | 默认值 | 说明 |
| 1 | slides_id | int | 10 | 0 | N | Y | 轮播图ID: | |
| 2 | title | varchar | 64 | 0 | Y | N | 标题: | |
| 3 | content | varchar | 255 | 0 | Y | N | 内容: | |
| 4 | url | varchar | 255 | 0 | Y | N | 链接: | |
| 5 | img | varchar | 255 | 0 | Y | N | 轮播图: | |
| 6 | hits | int | 10 | 0 | N | N | 0 | 点击量: |
| 7 | create_time | timestamp | 19 | 0 | N | N | CURRENT_TIMESTAMP | 创建时间: |
| 8 | update_time | timestamp | 19 | 0 | N | N | CURRENT_TIMESTAMP | 更新时间: |
表student_users (学生用户)
| 编号 | 名称 | 数据类型 | 长度 | 小数位 | 允许空值 | 主键 | 默认值 | 说明 |
| 1 | student_users_id | int | 10 | 0 | N | Y | 学生用户ID | |
| 2 | student_name | varchar | 64 | 0 | Y | N | 学生姓名 | |
| 3 | student_gender | varchar | 64 | 0 | Y | N | 学生性别 | |
| 4 | user_age | varchar | 64 | 0 | Y | N | 学生年龄 | |
| 5 | examine_state | varchar | 16 | 0 | N | N | 已通过 | 审核状态 |
| 6 | user_id | int | 10 | 0 | N | N | 0 | 用户ID |
| 7 | create_time | datetime | 19 | 0 | N | N | CURRENT_TIMESTAMP | 创建时间 |
| 8 | update_time | timestamp | 19 | 0 | N | N | CURRENT_TIMESTAMP | 更新时间 |
表upload (文件上传)
| 编号 | 名称 | 数据类型 | 长度 | 小数位 | 允许空值 | 主键 | 默认值 | 说明 |
| 1 | upload_id | int | 10 | 0 | N | Y | 上传ID | |
| 2 | name | varchar | 64 | 0 | Y | N | 文件名 | |
| 3 | path | varchar | 255 | 0 | Y | N | 访问路径 | |
| 4 | file | varchar | 255 | 0 | Y | N | 文件路径 | |
| 5 | display | varchar | 255 | 0 | Y | N | 显示顺序 | |
| 6 | father_id | int | 10 | 0 | Y | N | 0 | 父级ID |
| 7 | dir | varchar | 255 | 0 | Y | N | 文件夹 | |
| 8 | type | varchar | 32 | 0 | Y | N | 文件类型 |
表user (用户账户:用于保存用户登录信息)
| 编号 | 名称 | 数据类型 | 长度 | 小数位 | 允许空值 | 主键 | 默认值 | 说明 |
| 1 | user_id | mediumint | 8 | 0 | N | Y | 用户ID:[0,8388607]用户获取其他与用户相关的数据 | |
| 2 | state | smallint | 5 | 0 | N | N | 1 | 账户状态:[0,10](1可用|2异常|3已冻结|4已注销) |
| 3 | user_group | varchar | 32 | 0 | Y | N | 所在用户组:[0,32767]决定用户身份和权限 | |
| 4 | login_time | timestamp | 19 | 0 | N | N | CURRENT_TIMESTAMP | 上次登录时间: |
| 5 | phone | varchar | 11 | 0 | Y | N | 手机号码:[0,11]用户的手机号码,用于找回密码时或登录时 | |
| 6 | phone_state | smallint | 5 | 0 | N | N | 0 | 手机认证:[0,1](0未认证|1审核中|2已认证) |
| 7 | username | varchar | 16 | 0 | N | N | 用户名:[0,16]用户登录时所用的账户名称 | |
| 8 | nickname | varchar | 16 | 0 | Y | N | 昵称:[0,16] | |
| 9 | password | varchar | 64 | 0 | N | N | 密码:[0,32]用户登录所需的密码,由6-16位数字或英文组成 | |
| 10 | | varchar | 64 | 0 | Y | N | 邮箱:[0,64]用户的邮箱,用于找回密码时或登录时 | |
| 11 | email_state | smallint | 5 | 0 | N | N | 0 | 邮箱认证:[0,1](0未认证|1审核中|2已认证) |
| 12 | avatar | varchar | 255 | 0 | Y | N | 头像地址:[0,255] | |
| 13 | open_id | varchar | 255 | 0 | Y | N | 针对获取用户信息字段 | |
| 14 | create_time | timestamp | 19 | 0 | N | N | CURRENT_TIMESTAMP | 创建时间: |
表user_group (用户组:用于用户前端身份和鉴权)
| 编号 | 名称 | 数据类型 | 长度 | 小数位 | 允许空值 | 主键 | 默认值 | 说明 |
| 1 | group_id | mediumint | 8 | 0 | N | Y | 用户组ID:[0,8388607] | |
| 2 | display | smallint | 5 | 0 | N | N | 100 | 显示顺序:[0,1000] |
| 3 | name | varchar | 16 | 0 | N | N | 名称:[0,16] | |
| 4 | description | varchar | 255 | 0 | Y | N | 描述:[0,255]描述该用户组的特点或权限范围 | |
| 5 | source_table | varchar | 255 | 0 | Y | N | 来源表: | |
| 6 | source_field | varchar | 255 | 0 | Y | N | 来源字段: | |
| 7 | source_id | int | 10 | 0 | N | N | 0 | 来源ID: |
| 8 | register | smallint | 5 | 0 | Y | N | 0 | 注册位置: |
| 9 | create_time | timestamp | 19 | 0 | N | N | CURRENT_TIMESTAMP | 创建时间: |
| 10 | update_time | timestamp | 19 | 0 | N | N | CURRENT_TIMESTAMP | 更新时间: |
3.4本章小结
整个高校运动会管理系统的需求分析主要对系统总体架构以及功能模块的设计,通过建立E-R模型和数据库逻辑系统设计完成了数据库系统设计。
4 系统详细设计与实现
高校运动会管理系统的详细设计与实现主要是根据前面的高校运动会管理系统的需求分析和高校运动会管理系统的总体设计来设计页面并实现业务逻辑。主要从高校运动会管理系统界面实现、业务逻辑实现这两部分进行介绍。
4.1学生用户功能模块
4.1.1 前台首页界面
系统首页以上中下的布局进行展示,正上方是系统的导航栏,中间是轮播图,下面是网站公告、校运比赛等信息,其主界面展示如下图4-1所示。

图4-1 前台首页界面图
4.1.2 用户注册界面
用户右上角“注册”按钮进入注册页面填写账号、密码、确认密码、昵称、邮箱、身份等信息后点击“注册”按钮,系统会对输入的信息进行验证,验证通过后即可完成注册,其界面展示如下图4-2所示。

图4-2 用户注册界面图
用户注册的关键代码如下:
/**
* 注册
* @param user
* @return
*/
@PostMapping("register")
public Map<String, Object> signUp(@RequestBody User user) {
// 查询用户
Map<String, String> query = new HashMap<>();
Map<String,Object> map = JSON.parseObject(JSON.toJSONString(user));
query.put("username",user.getUsername());
List list = service.selectBaseList(service.select(query, new HashMap<>()));
if (list.size()>0){
return error(30000, "用户已存在");
}
map.put("password",service.encryption(String.valueOf(map.get("password"))));
service.insert(map);
return success(1);
}
4.1.3 用户登录界面
用户注册后可以通过自己的账户名和密码进行登录的,当用户输入完整的自己的账户名和密码信息并点击“登录”按钮后,系统会对输入的信息进行验证,验证通过后即可完成登录,其界面如下图4-3所示。

图4-3用户登录界面图
用户登录关键代码如下:
/**
* 登录
* @param data
* @param httpServletRequest
* @return
*/
@PostMapping("login")
public Map<String, Object> login(@RequestBody Map<String, String> data, HttpServletRequest httpServletRequest) {
log.info("[执行登录接口]");
String username = data.get("username");
String email = data.get("email");
String phone = data.get("phone");
String password = data.get("password");
List resultList = null;
Map<String, String> map = new HashMap<>();
if(username != null && "".equals(username) == false){
map.put("username", username);
resultList = service.selectBaseList(service.select(map, new HashMap<>()));
}
else if(email != null && "".equals(email) == false){
map.put("email", email);
resultList = service.selectBaseList(service.select(map, new HashMap<>()));
}
else if(phone != null && "".equals(phone) == false){
map.put("phone", phone);
resultList = service.selectBaseList(service.select(map, new HashMap<>()));
}else{
return error(30000, "账号或密码不能为空");
}
if (resultList == null || password == null) {
return error(30000, "账号或密码不能为空");
}
//判断是否有这个用户
if (resultList.size()<=0){
return error(30000,"用户不存在");
}
User byUsername = (User) resultList.get(0);
Map<String, String> groupMap = new HashMap<>();
groupMap.put("name",byUsername.getUserGroup());
List groupList = userGroupService.selectBaseList(userGroupService.select(groupMap, new HashMap<>()));
if (groupList.size()<1){
return error(30000,"用户组不存在");
}
UserGroup userGroup = (UserGroup) groupList.get(0);
//查询用户审核状态
if (!StringUtils.isEmpty(userGroup.getSourceTable())){
String res = service.selectExamineState(userGroup.getSourceTable(),byUsername.getUserId());
if (res==null){
return error(30000,"用户不存在");
}
if (!res.equals("已通过")){
return error(30000,"该用户审核未通过");
}
}
//查询用户状态
if (byUsername.getState()!=1){
return error(30000,"用户非可用状态,不能登录");
}
String md5password = service.encryption(password);
if (byUsername.getPassword().equals(md5password)) {
// 存储Token到数据库
AccessToken accessToken = new AccessToken();
accessToken.setToken(UUID.randomUUID().toString().replaceAll("-", ""));
accessToken.setUser_id(byUsername.getUserId());
Duration duration = Duration.ofSeconds(7200L);
redisTemplate.opsForValue().set(accessToken.getToken(), accessToken,duration);
// 返回用户信息
JSONObject user = JSONObject.parseObject(JSONObject.toJSONString(byUsername));
user.put("token", accessToken.getToken());
JSONObject ret = new JSONObject();
ret.put("obj",user);
return success(ret);
} else {
return error(30000, "账号或密码不正确");
}
}
4.1.4交流社区界面
用户可以查看交流社区列表中某一信息详情,可以发布交流内容,其界面如下图4-4所示。

图4-4交流社区界面图
4.1.5 高校资讯界面
用户可以查看高校资讯列表中某一信息详情并进行点赞、收藏和发表评论操作,其界面如下图4-5所示。

图4-5高校资讯界面图
4.1.6 校运比赛界面
用户可以查看校运比赛列表中的某一比赛信息详情并可以点赞和完成在线报名信息提交,其界面如图4-6所示。

图4-6 校运比赛界面图
4.1.7 个人中心
用户可以查看和管理个人中心中的比赛报名、比赛安排、比赛成绩和收藏信息,其界面如下图4-7所示:

图4-7 个人中心界面图
4.2管理员功能模块
4.2.1 项目分类管理
管理员可以查看项目分类列表中的某一信息详情,可以对项目分类信息进行查询、重置、添加和删除操作,其界面如下图4-8所示。

图4-8项目分类管理界面图
管理员可以查看校运比赛列表中某一比赛信息详情,可以对校运比赛信息进行查询、重置、添加和删除操作,其界面如下图4-9所示。

图4-9校运比赛管理界面图
添加关键代码如下:
@PostMapping("/add")
@Transactional
public Map<String, Object> add(HttpServletRequest request) throws IOException {
service.insert(service.readBody(request.getReader()));
return success(1);
}
public Map<String, Object> addMap(Map<String,Object> map){
service.insert(map);
return success(1);
}
删除关键代码如下:
@RequestMapping(value = "/del")
@Transactional
public Map<String, Object> del(HttpServletRequest request) {
service.delete(service.readQuery(request), service.readConfig(request));
return success(1);
}
public void delete(Map<String,String> query,Map<String,String> config){
QueryWrapper wrapper = new QueryWrapper<E>();
toWhereWrapper(query, "0".equals(config.get(FindConfig.GROUP_BY)),wrapper);
baseMapper.delete(wrapper);
log.info("[{}] - 删除操作:{}",wrapper.getSqlSelect());
}
管理员可以查看比赛报名列表中某一报名信息详情并提交比赛安排和比赛成绩信息,可以对比赛报名信息进行查询、重置和删除操作,其界面如下图4-10所示。

图4-10比赛报名管理界面图
管理员可以查看比赛成绩列表中某一项目成绩详情,可以对比赛成绩信息进行查询、重置和删除操作,其界面如下图4-11所示。

图4-11比赛成绩管理界面图
管理员可以对系统轮播图信息进行查询、添加、重置和删除操作,其界面如下图4-12所示。

图4-12系统管理界面图
轮播图上传的关键代码如下:
@PostMapping("/upload")
public Map<String, Object> upload(@RequestParam("file") MultipartFile file) {
log.info("进入方法");
if (file.isEmpty()) {
return error(30000, "没有选择文件");
}
try {
//判断有没路径,没有则创建
String filePath = System.getProperty("user.dir") + "/src/main/resources/static/";
File targetDir = new File(filePath);
if (!targetDir.exists() && !targetDir.isDirectory()) {
if (targetDir.mkdirs()) {
log.info("创建目录成功");
} else {
log.error("创建目录失败");
}
}
String fileName = file.getOriginalFilename();
File dest = new File(filePath + fileName);
log.info("文件路径:{}", dest.getPath());
log.info("文件名:{}", dest.getName());
file.transferTo(dest);
JSONObject jsonObject = new JSONObject();
jsonObject.put("url", "/api/upload/" + fileName);
return success(jsonObject);
} catch (IOException e) {
log.info("上传失败:{}", e.getMessage());
}
return error(30000, "上传失败");
}
管理员可以对公告信息进行查询、添加、重置和删除操作,其界面如下图4-13所示。

图4-13公告信息管理界面图
4.2.7资源管理
管理员可以添加资讯分类信息,可以对高校资讯信息进行查询、添加、重置和删除操作,其界面如下图4-14所示。

图4-14资源管理界面图
4.2.8交流管理界面
管理员可以查看交流社区列表中某一信息详情和评论信息,可以对交流社区、交流分类信息进行查询、添加、重置和删除操作,其界面如下图4-15所示。

图4-15交流管理界面图
5系统测试
5.1 系统测试用例
系统测试包括:用户登录功能测试、校运资讯查看功能、轮播图信息添加功能、密码修改功能测试,如表5-1、5-2、5-3、5-4所示:
表5-1 用户登录功能测试表
| 用例名称 | 用户登录系统 |
| 目的 | 测试用户通过正确的用户名和密码可否登录功能 |
| 前提 | 未登录的情况下 |
| 测试流程 | 1) 进入登录页面 2) 输入正确的用户名和密码 |
| 预期结果 | 用户名和密码正确的时候,跳转到登录成功界面,反之则显示错误信息,提示重新输入 |
| 实际结果 | 实际结果与预期结果一致 |
校运资讯查看功能测试:
表5-2 校运资讯查看功能测试表
| 用例名称 | 校运资讯查看 |
| 目的 | 测试校运资讯查看功能 |
| 前提 | 用户登录 |
| 测试流程 | 点击校运资讯 |
| 预期结果 | 可以查看到所有校运资讯信息 |
| 实际结果 | 实际结果与预期结果一致 |
轮播图信息添加界面测试:
表5-3 轮播图信息添加界面测试表
| 用例名称 | 轮播图信息添加测试用例 | ||
| 目的 | 测试轮播图信息添加功能 | ||
| 前提 | 管理员用户正常登录情况下 | ||
| 测试流程 | 1)管理员点击系统管理下方的轮播图管理,然后点击添加进入添加页面填写信息。 2)填写完毕后点击进行提交。 | ||
| 预期结果 | 提交以后,页面首页会显示新的轮播图信息 | ||
| 实际结果 | 实际结果与预期结果一致 | ||
| 实际结果 | 实际结果与预期结果一致 | ||
密码修改功能测试:
表5-4 密码修改功能测试表
| 用例名称 | 密码修改测试用例 |
| 目的 | 测试管理员密码修改功能 |
| 前提 | 管理员用户正常登录情况下 |
| 测试流程 | 1)管理员密码修改并完成填写。 2)点击进行提交。 |
| 预期结果 | 使用新的密码可以登录 |
| 实际结果 | 实际结果与预期结果一致 |
通过编写高校运动会管理系统的测试用例,已经检测完毕用户登录功能测试、校运资讯查看功能、轮播图信息添加功能、密码修改功能测试,通过这四大模块的测试为高校运动会管理系统的后期推广运营提供了强力的技术支撑。
在高校运动会管理系统开发之前,需要先对用户的具体需求进行分析。包括系统的可行性分析、功能需求分析以及其他需求等。在可行性分析过程中,对系统实现的技术性、经济性等方面进行了分析。总体上证明了系统实施的可行性。
本文总结了高校运动会管理系统开发背景与意义,然后阐述了系统的具体业务需求,并根据系统需求对系统结构以及功能模块等进行了详细地设计,将整个系统划分为多个不同的功能模块。在分析系统功能需求时,对整个系统的总体架构以及功能模块等进行了分析,并选择合适的系统开发技术完成了对各个模块的开发工作。系统开发完成之后进行了部署,同时进行了系统的测试过程,通过测试证明了系统在功能以及性能等方面都达到了预期的要求,具有较高的稳定性与可靠性。
[1]唐苏旭.基于SpringBoot的房屋租赁系统的设计与实现[D].首都经济贸易大学,2021.
[2]郭旭,张洁,李光军.基于ASP.NET的智慧校园运动会编排与成绩管理系统设计[J].电脑编程技巧与维护,2023,(07):104-106.
[3]石炜桦.羽毛球比赛管理系统的功能需求分析与设计研究[D].广州体育学院,2023.
[4]朱焱,邓述为.基于Java的高校运动会管理系统[J].电脑编程技巧与维护,2022,(12):84-86.
[5]Hao Y .Retraction Note: Platform Design of Sports Meeting Management System for Regular Colleges and Universities Based on B/S Structure[J].Wireless Personal Communications,2022,128(2):1517-1517.
[6]Yang Y .Design and Implementation of Student Information Management System Based on Spring boot[J].Advances in Computer, Signals and Systems,2022,6(6):
[7]易方洲.线上比赛组织系统的设计与实现[D].北京邮电大学,2022.
[8]陈立.校园运动会管理系统的设计与实现[J].电子制作,2022,30(13):45-48.
[9]王波,胡伟涛.全员参与目标下高校运动会的探索性改革与实践研究[J].文体用品与科技,2022,(01):144-146.
[10]Daniela T K S ,Wanderley J M .Brazilian School Games: A globalized model for school sports policy[J].International Review for the Sociology of Sport,2021,56(6):897-916.
[11]Cheng F .Talent Recruitment Management System for Small and Micro Enterprises Based on Springboot Framework[J].Advances in Educational Technology and Psychology,2021,5(2):
[12]陈昭桦.高校运动会智能管理系统的设计与实现[D].华中师范大学,2021.
[13]张立威,王莉.河南省普通高校运动会开展现状的分析[J].当代体育科技,2021,11(08):198-200.
[14]焦龙.高校开展“全员运动会”的可行性分析[J].冰雪体育创新研究,2021,(03):95-96.
[15]J.R. L N ,Da P T J C ,Radu G , et al.A Logistics Management System for a Biomass-to-Energy Production Plant Storage Park[J].Energies,2020,13(20):5512-5512.
[16]王晓蓉.河南省普通高校运动会现状及对策研究[J].运动精品,2020,39(05):11-12.
[17]Liang C .School Vehicle Management System Based on JAVA Language[J].Academic Journal of Computing Information Science,2023,6(9):
[18]马庆.计算机软件开发中JAVA编程语言的应用[J].山西电子技术,2023,(06):84-86+98.
[19]熊群毓.大数据时代MySQL数据库的应用分析[J].信息与电脑(理论版),2023,35(14):209-212.
[20]张文.基于Spring Boot的国有企业固定资产信息管理系统的设计与实现[D].华东师范大学,2023.
首先,我要感谢我的论文指导老师。在论文完成的整个过程中,指导老师始终给予我无微不至的关爱与指导。在论文写作的过程中,导师那耐心细致的指导,以及提出的具有建设性的意见,都给予了我极大的帮助,让我受益匪浅。导师严谨的治学态度、敬业精神以及高水平的教学能力,都给我树立了追求卓越的典范,这对我以后的人生道路和学业成就都产生了极大的积极影响。
此外,我还要感谢我班的同学们,他们既是我的同窗好友,又是我的良师益友。正是由于你们的支持和关怀,使得我在大学期间的学习和生活都变得异常充实。感谢那些在大学期间给予我帮助的所有老师和同学们,是你们给予了我在学业道路上的前进动力。
当然,我也不能忘记我的父母,是他们用无私的爱抚养我成人。你们的养育之恩我将永生难忘,将来我一定会用我的成绩回报你们。在成长的道路上,我会不断努力,不负众望,用实际行动来回报你们对我的期望。
总之,在这篇论文中,我要感谢所有给予我帮助的人,包括指导老师、同学们、家人和朋友们。是你们的支持与关爱,让我在学术和个人生活中取得了优异的成绩。我会珍惜这份感恩之情,将这份力量用于学习和未来的生活中,不断追求卓越,成为一个更加优秀的人。
点赞+收藏+关注 →私信领取本源代码、数据库
关注博主下篇更精彩
一键三连!!!
一键三连!!!
一键三连!!!
感谢一键三连!!!
560

被折叠的 条评论
为什么被折叠?



