涉及知识点,模型表面的法向显示问题
解决快捷键Alt+N选择重新计算法向或Shift+N
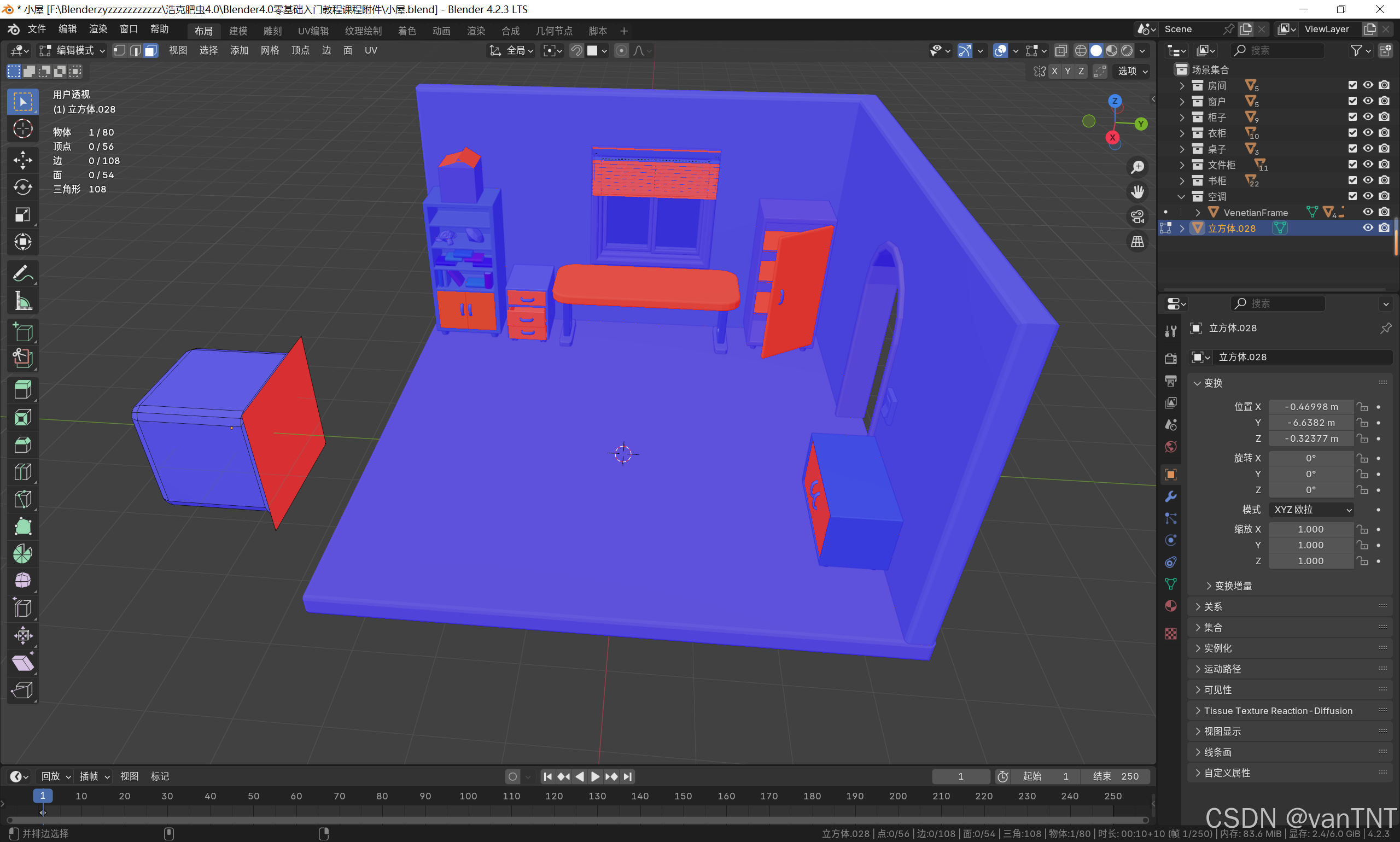
问题举例如下倒角向内倒角

此时可以检查法向是否有误


勾选后即可显示法线朝向

蓝色表示法线朝外,红色则是朝内,会导致倒角操作向内,材质的显示也是向内,此时可以选中对应面然后重新计算发现即可

有可能重新计算法向后依然存在红色朝外的问题此时可以手动翻转Alt+N

此时再进行倒角等其他操作即可实现正常效果
涉及知识点,模型表面的法向显示问题
解决快捷键Alt+N选择重新计算法向或Shift+N
问题举例如下倒角向内倒角

此时可以检查法向是否有误


勾选后即可显示法线朝向

蓝色表示法线朝外,红色则是朝内,会导致倒角操作向内,材质的显示也是向内,此时可以选中对应面然后重新计算发现即可

有可能重新计算法向后依然存在红色朝外的问题此时可以手动翻转Alt+N

此时再进行倒角等其他操作即可实现正常效果
1万+
4627
1813
2630

被折叠的 条评论
为什么被折叠?