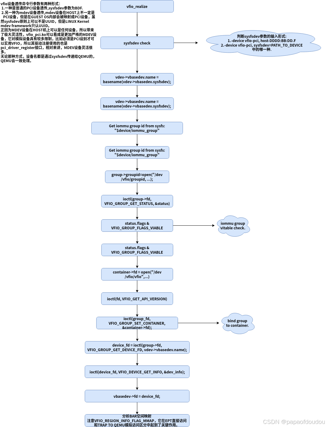
QEMU vfio_realize初始化:

测试命令如下,包含两个PCI IOMMU GROUP设备的透传:
sudo qemu-system-x86_64 -m 4096 -smp 4 --enable-kvm -drive file=./zlcao.img -device vfio-pci,host=0000:02:00.0 -device vfio-pci,host=0000:00:1f.0 -device vfio-pci,host=0000:00:1f.3 -device vfio-pci,host=0000:00:1f.4 -device vfio-pci,host=0000:00:1f.5
内核KVM模块中抓到的映射表:
[24077.621736] wlp0s20f3: associated
[24077.640350] wlp0s20f3: Limiting TX power to 23 (23 - 0) dBm as advertised by 6c:16:32:53:fe:83
[24077.652290] IPv6: ADDRCONF(NETDEV_CHANGE): wlp0s20f3: link becomes ready
[24428.089896] __kvm_set_memory_region line 1033, guest_phys_addr 0xfee00000, size 0x1000, userspace addr 0x7fe1e5dc7000.
[24428.089941] __kvm_set_memory_region line 1033, guest_phys_addr 0xfee00000, size 0x1000, userspace addr 0x7fe1e5dc7000.
[24428.091974] __kvm_set_memory_region line 1033, guest_phys_addr 0x0, size 0xc0000000, userspace addr 0x7fe0bbe00000.
[24428.101241] __kvm_set_memory_region line 1033, guest_phys_addr 0x100000000, size 0x40000000, userspace addr 0x7fe17be00000.
[24428.104806] __kvm_set_memory_region line 1033, guest_phys_addr 0xfffc0000, size 0x0, userspace addr 0x7fe1d4400000.
[24428.104809] __kvm_set_memory_region line 1033, guest_phys_addr 0xfffc0000, size 0x40000, userspace addr 0x7fe1d4400000.
[24428.107674] __kvm_set_memory_region line 1033, guest_phys_addr 0x0, size 0x0, userspace addr 0x7fe0bbe00000.
[24428.108069] __kvm_set_memory_region line 1033, guest_phys_addr 0x0, size 0xc0000, userspace addr 0x7fe0bbe00000.
[24428.108112] __kvm_set_memory_region line 1033, guest_phys_addr 0xc0000, size 0x0, userspace addr 0x7fe1d4200000.
[24428.108114] __kvm_set_memory_region line 1033, guest_phys_addr 0xc0000, size 0x20000, userspace addr 0x7fe1d4200000.
[24428.108129] __kvm_set_memory_region line 1033, guest_phys_addr 0xe0000, size 0x0, userspace addr 0x7fe1d4420000.
[24428.108130] __kvm_set_memory_region line 1033, guest_phys_addr 0xe0000, size 0x20000, userspace addr 0x7fe1d4420000.
[24428.108138] __kvm_set_memory_region line 1033, guest_phys_addr 0x100000, size 0xbff00000, userspace addr 0x7fe0bbf00000.
[24428.119302] __kvm_set_memory_region line 1033, guest_phys_addr 0x0, size 0x0, userspace addr 0x7fe0bbe00000.
[24428.119321] __kvm_set_memory_region line 1033, guest_phys_addr 0x0, size 0xa0000, userspace addr 0x7fe0bbe00000.
[24428.875881] vfio-pci 0000:02:00.0: vfio_ecap_init: hiding ecap 0x1e@0x258
[24428.875922] vfio-pci 0000:02:00.0: vfio_ecap_init: hiding ecap 0x19@0x900
[24429.044598] __kvm_set_memory_region line 1033, guest_phys_addr 0x0, size 0xc0000, userspace addr 0x7fe0bbe00000.
[24429.044639] __kvm_set_memory_region line 1033, guest_phys_addr 0xc0000, size 0x0, userspace addr 0x7fe1d4200000.
[24429.044640] __kvm_set_memory_region line 1033, guest_phys_addr 0xc0000, size 0x20000, userspace addr 0x7fe1d4200000.
[24429.044649] __kvm_set_memory_region line 1033, guest_phys_addr 0xe0000, size 0x0, userspace addr 0x7fe1d4420000.
[24429.044650] __kvm_set_memory_region line 1033, guest_phys_addr 0xe0000, size 0x20000, userspace addr 0x7fe1d4420000.
[24429.044658] __kvm_set_memory_region line 1033, guest_phys_addr 0x100000, size 0xbff00000, userspace addr 0x7fe0bbf00000.
[24429.054450] __kvm_set_memory_region line 1033, guest_phys_addr 0xfffc0000, size 0x0, userspace addr 0x7fe1d4400000.
[24429.054452] __kvm_set_memory_region line 1033, guest_phys_addr 0xfffc0000, size 0x40000, userspace addr 0x7fe1d4400000.
[24429.054475] __kvm_set_memory_region line 1033, guest_phys_addr 0x100000000, size 0x40000000, userspace addr 0x7fe17be00000.
[24429.406554] __kvm_set_memory_region line 1033, guest_phys_addr 0xc0000, size 0x0, userspace addr 0x7fe1d4200000.
[24429.406646] __kvm_set_memory_region line 1033, guest_phys_addr 0xe0000, size 0x0, userspace addr 0x7fe1d4420000.
[24429.406668] __kvm_set_memory_region line 1033, guest_phys_addr 0x100000, size 0x0, userspace addr 0x7fe0bbf00000.
[24429.439634] __kvm_set_memory_region line 1033, guest_phys_addr 0xc0000, size 0x10000, userspace addr 0x7fe0bbec0000.
[24429.439669] __kvm_set_memory_region line 1033, guest_phys_addr 0xd0000, size 0x0, userspace addr 0x7fe1d4210000.
[24429.439670] __kvm_set_memory_region line 1033, guest_phys_addr 0xd0000, size 0x10000, userspace addr 0x7fe1d4210000.
[24429.439706] __kvm_set_memory_region line 1033, guest_phys_addr 0xe0000, size 0x0, userspace addr 0x7fe1d4420000.
[24429.439707] __kvm_set_memory_region line 1033, guest_phys_addr 0xe0000, size 0x10000, userspace addr 0x7fe1d4420000.
[24429.547544] __kvm_set_memory_region line 1033, guest_phys_addr 0xf0000, size 0xbff10000, userspace addr 0x7fe0bbef0000.
[24429.555446] __kvm_set_memory_region line 1033, guest_phys_addr 0x0, size 0x0, userspace addr 0x7fe0bbe00000.
[24429.555467] __kvm_set_memory_region line 1033, guest_phys_addr 0xc0000, size 0x0, userspace addr 0x7fe1d4200000.
[24429.555476] __kvm_set_memory_region line 1033, guest_phys_addr 0xe0000, size 0x0, userspace addr 0x7fe1d4420000.
[24429.555515] __kvm_set_memory_region line 1033, guest_phys_addr 0x100000, size 0x0, userspace addr 0x7fe0bbf00000.
[24429.555683] __kvm_set_memory_region line 1033, guest_phys_addr 0x0, size 0xa0000, userspace addr 0x7fe0bbe00000.
[24429.555695] __kvm_set_memory_region line 1033, guest_phys_addr 0xc0000, size 0x10000, userspace addr 0x7fe0bbec0000.
[24429.555702] __kvm_set_memory_region line 1033, guest_phys_addr 0xd0000, size 0x0, userspace addr 0x7fe1d4210000.
[24429.555703] __kvm_set_memory_region line 1033, guest_phys_addr 0xd0000, size 0x10000, userspace addr 0x7fe1d4210000.
[24429.555710] __kvm_set_memory_region line 1033, guest_phys_addr 0xe0000, size 0x0, userspace addr 0x7fe1d4420000.
[24429.555711] __kvm_set_memory_region line 1033, guest_phys_addr 0xe0000, size 0x10000, userspace addr 0x7fe1d4420000.
[24429.555718] __kvm_set_memory_region line 1033, guest_phys_addr 0xf0000, size 0xbff10000, userspace addr 0x7fe0bbef0000.
[24429.565372] __kvm_set_memory_region line 1033, guest_phys_addr 0xc0000, size 0x0, userspace addr 0x7fe0bbec0000.
[24429.565421] __kvm_set_memory_region line 1033, guest_phys_addr 0xd0000, size 0x0, userspace addr 0x7fe1d4210000.
[24429.565465] __kvm_set_memory_region line 1033, guest_phys_addr 0xe0000, size 0x0, userspace addr 0x7fe1d4420000.
[24429.565480] __kvm_set_memory_region line 1033, guest_phys_addr 0xf0000, size 0x0, userspace addr 0x7fe0bbef0000.
[24429.698573] __kvm_set_memory_region line 1033, guest_phys_addr 0xc0000, size 0xbff40000, userspace addr 0x7fe0bbec0000.
[24429.706417] __kvm_set_memory_region line 1033, guest_phys_addr 0xc0000, size 0x0, userspace addr 0x7fe0bbec0000.
[24429.706437] __kvm_set_memory_region line 1033, guest_phys_addr 0xd0000, size 0x0, userspace addr 0x7fe1d4210000.
[24429.706446] __kvm_set_memory_region line 1033, guest_phys_addr 0xe0000, size 0x0, userspace addr 0x7fe1d4420000.
[24429.706454] __kvm_set_memory_region line 1033, guest_phys_addr 0xf0000, size 0x0, userspace addr 0x7fe0bbef0000.
[24429.706646] __kvm_set_memory_region line 1033, guest_phys_addr 0xc0000, size 0xbff40000, userspace addr 0x7fe0bbec0000.
[24429.826331] __kvm_set_memory_region line 1033, guest_phys_addr 0xf2000000, size 0x1000000, userspace addr 0x7fe1c6600000.
[24429.826445] __kvm_set_memory_region line 1033, guest_phys_addr 0xf2000000, size 0x1000000, userspace addr 0x7fe1c6600000.
[24429.828184] __kvm_set_memory_region line 1033, guest_phys_addr 0xfd000000, size 0x1000000, userspace addr 0x7fe1c5200000.
[24429.828242] __kvm_set_memory_region line 1033, guest_phys_addr 0xfd000000, size 0x1000000, userspace addr 0x7fe1c5200000.
[24429.836099] __kvm_set_memory_region line 1033, guest_phys_addr 0xe0000000, size 0x10000000, userspace addr 0x7fe0abe00000.
[24429.836790] __kvm_set_memory_region line 1033, guest_phys_addr 0xe0000000, size 0x10000000, userspace addr 0x7fe0abe00000.
[24429.838661] __kvm_set_memory_region line 1033, guest_phys_addr 0xf0000000, size 0x2000000, userspace addr 0x7fe0a9e00000.
[24429.838795] __kvm_set_memory_region line 1033, guest_phys_addr 0xf0000000, size 0x2000000, userspace addr 0x7fe0a9e00000.
[24429.839954] __kvm_set_memory_region line 1033, guest_phys_addr 0xfe1b0000, size 0x4000, userspace addr 0x7fe1e5db7000.
[24429.839977] __kvm_set_memory_region line 1033, guest_phys_addr 0xfe1b0000, size 0x4000, userspace addr 0x7fe1e5db7000.
[24429.840192] __kvm_set_memory_region line 1033, guest_phys_addr 0xfe000000, size 0x100000, userspace addr 0x7fe1c76ff000.
[24429.840215] __kvm_set_memory_region line 1033, guest_phys_addr 0xfe000000, size 0x100000, userspace addr 0x7fe1c76ff000.
[24429.840874] __kvm_set_memory_region line 1033, guest_phys_addr 0xfe1b5000, size 0x1000, userspace addr 0x7fe1e5db6000.
[24429.840892] __kvm_set_memory_region line 1033, guest_phys_addr 0xfe1b5000, size 0x1000, userspace addr 0x7fe1e5db6000.
[24429.841309] __kvm_set_memory_region line 1033, guest_phys_addr 0xfe1b6000, size 0x1000, userspace addr 0x7fe1e5db5000.
[24429.841327] __kvm_set_memory_region line 1033, guest_phys_addr 0xfe1b6000, size 0x1000, userspace addr 0x7fe1e5db5000.
[24429.841789] __kvm_set_memory_region line 1033, guest_phys_addr 0x0, size 0x0, userspace addr 0x7fe0bbe00000.
[24429.841858] __kvm_set_memory_region line 1033, guest_phys_addr 0xc0000, size 0x0, userspace addr 0x7fe0bbec0000.
[24429.975001] __kvm_set_memory_region line 1033, guest_phys_addr 0x0, size 0xc0000000, userspace addr 0x7fe0bbe00000.
[24429.983054] __kvm_set_memory_region line 1033, guest_phys_addr 0x0, size 0x0, userspace addr 0x7fe0bbe00000.
[24429.983079] __kvm_set_memory_region line 1033, guest_phys_addr 0xc0000, size 0x0, userspace addr 0x7fe0bbec0000.
[24429.983239] __kvm_set_memory_region line 1033, guest_phys_addr 0x0, size 0xc0000000, userspace addr 0x7fe0bbe00000.
[24429.992880] __kvm_set_memory_region line 1033, guest_phys_addr 0x0, size 0x0, userspace addr 0x7fe0bbe00000.
[24430.024246] __kvm_set_memory_region line 1033, guest_phys_addr 0x0, size 0xa0000, userspace addr 0x7fe0bbe00000.
[24430.126100] __kvm_set_memory_region line 1033, guest_phys_addr 0xc0000, size 0xbff40000, userspace addr 0x7fe0bbec0000.
[24430.436342] __kvm_set_memory_region line 1033, guest_phys_addr 0xfe1a0000, size 0x0, userspace addr 0x7fe1c6400000.
[24430.436344] __kvm_set_memory_region line 1033, guest_phys_addr 0xfe1a0000, size 0x10000, userspace addr 0x7fe1c6400000.
[24430.436371] __kvm_set_memory_region line 1033, guest_phys_addr 0xfe1a0000, size 0x0, userspace addr 0x7fe1c6400000.
[24430.436372] __kvm_set_memory_region line 1033, guest_phys_addr 0xfe1a0000, size 0x10000, userspace addr 0x7fe1c6400000.
[24430.437949] __kvm_set_memory_region line 1033, guest_phys_addr 0xfe1a0000, size 0x0, userspace addr 0x7fe1c6400000.
[24430.438047] __kvm_set_memory_region line 1033, guest_phys_addr 0xfe1a0000, size 0x0, userspace addr 0x7fe1c6400000.
[24430.599952] __kvm_set_memory_region line 1033, guest_phys_addr 0xfe100000, size 0x0, userspace addr 0x7fe1c6200000.
[24430.599953] __kvm_set_memory_region line 1033, guest_phys_addr 0xfe100000, size 0x80000, userspace addr 0x7fe1c6200000.
[24430.599995] __kvm_set_memory_region line 1033, guest_phys_addr 0xfe100000, size 0x0, userspace addr 0x7fe1c6200000.
[24430.599996] __kvm_set_memory_region line 1033, guest_phys_addr 0xfe100000, size 0x80000, userspace addr 0x7fe1c6200000.
[24430.604181] __kvm_set_memory_region line 1033, guest_phys_addr 0xfe100000, size 0x0, userspace addr 0x7fe1c6200000.
[24430.604303] __kvm_set_memory_region line 1033, guest_phys_addr 0xfe100000, size 0x0, userspace addr 0x7fe1c6200000.
[24430.614438] __kvm_set_memory_region line 1033, guest_phys_addr 0xc0000, size 0x0, userspace addr 0x7fe0bbec0000.
[24430.646488] __kvm_set_memory_region line 1033, guest_phys_addr 0xc0000, size 0xa000, userspace addr 0x7fe0bbec0000.
[24430.646503] __kvm_set_memory_region line 1033, guest_phys_addr 0xca000, size 0x3000, userspace addr 0x7fe0bbeca000.
[24430.646513] __kvm_set_memory_region line 1033, guest_phys_addr 0xcd000, size 0x3000, userspace addr 0x7fe0bbecd000.
[24430.646525] __kvm_set_memory_region line 1033, guest_phys_addr 0xd0000, size 0x20000, userspace addr 0x7fe0bbed0000.
[24430.646536] __kvm_set_memory_region line 1033, guest_phys_addr 0xf0000, size 0x10000, userspace addr 0x7fe0bbef0000.
[24430.747409] __kvm_set_memory_region line 1033, guest_phys_addr 0x100000, size 0xbff00000, userspace addr 0x7fe0bbf00000.
[24430.755257] __kvm_set_memory_region line 1033, guest_phys_addr 0x0, size 0x0, userspace addr 0x7fe0bbe00000.
[24430.755488] __kvm_set_memory_region line 1033, guest_phys_addr 0x0, size 0xc0000, userspace addr 0x7fe0bbe00000.
[24430.755501] __kvm_set_memory_region line 1033, guest_phys_addr 0xc0000, size 0xa000, userspace addr 0x7fe0bbec0000.
[24430.755508] __kvm_set_memory_region line 1033, guest_phys_addr 0xca000, size 0x3000, userspace addr 0x7fe0bbeca000.
[24430.755514] __kvm_set_memory_region line 1033, guest_phys_addr 0xcd000, size 0x3000, userspace addr 0x7fe0bbecd000.
[24430.755520] __kvm_set_memory_region line 1033, guest_phys_addr 0xd0000, size 0x20000, userspace addr 0x7fe0bbed0000.
[24430.755527] __kvm_set_memory_region line 1033, guest_phys_addr 0xf0000, size 0x10000, userspace addr 0x7fe0bbef0000.
[24430.755534] __kvm_set_memory_region line 1033, guest_phys_addr 0x100000, size 0xbff00000, userspace addr 0x7fe0bbf00000.
[24430.764069] __kvm_set_memory_region line 1033, guest_phys_addr 0xcd000, size 0x0, userspace addr 0x7fe0bbecd000.
[24430.764107] __kvm_set_memory_region line 1033, guest_phys_addr 0xd0000, size 0x0, userspace addr 0x7fe0bbed0000.
[24430.764164] __kvm_set_memory_region line 1033, guest_phys_addr 0xcd000, size 0x1f000, userspace addr 0x7fe0bbecd000.
[24430.764177] __kvm_set_memory_region line 1033, guest_phys_addr 0xec000, size 0x4000, userspace addr 0x7fe0bbeec000.
[24430.764191] __kvm_set_memory_region line 1033, guest_phys_addr 0xcd000, size 0x0, userspace addr 0x7fe0bbecd000.
[24430.764201] __kvm_set_memory_region line 1033, guest_phys_addr 0xd0000, size 0x0, userspace addr 0x7fe0bbed0000.
[24430.764226] __kvm_set_memory_region line 1033, guest_phys_addr 0xcd000, size 0x1f000, userspace addr 0x7fe0bbecd000.
[24430.764233] __kvm_set_memory_region line 1033, guest_phys_addr 0xec000, size 0x4000, userspace addr 0x7fe0bbeec000.
[24431.056227] __kvm_set_memory_region line 1033, guest_phys_addr 0xa0000, size 0x10000, userspace addr 0x7fe1c6600000.
[24435.967089] kvm [17567]: vcpu0, guest rIP: 0xffffffff8947780c disabled perfctr wrmsr: 0xc2 data 0xffff
[24436.275773] __kvm_set_memory_region line 1033, guest_phys_addr 0xf2000000, size 0x0, userspace addr 0x7fe1c6600000.
[24436.276305] __kvm_set_memory_region line 1033, guest_phys_addr 0xf2000000, size 0x0, userspace addr 0x7fe1c6600000.
[24436.277234] __kvm_set_memory_region line 1033, guest_phys_addr 0xf2000000, size 0x1000000, userspace addr 0x7fe1c6600000.
[24436.277332] __kvm_set_memory_region line 1033, guest_phys_addr 0xf2000000, size 0x1000000, userspace addr 0x7fe1c6600000.
[24436.277804] __kvm_set_memory_region line 1033, guest_phys_addr 0xf2000000, size 0x0, userspace addr 0x7fe1c6600000.
[24436.278124] __kvm_set_memory_region line 1033, guest_phys_addr 0xf2000000, size 0x0, userspace addr 0x7fe1c6600000.
[24436.279042] __kvm_set_memory_region line 1033, guest_phys_addr 0xf2000000, size 0x1000000, userspace addr 0x7fe1c6600000.
[24436.279140] __kvm_set_memory_region line 1033, guest_phys_addr 0xf2000000, size 0x1000000, userspace addr 0x7fe1c6600000.
[24436.279702] __kvm_set_memory_region line 1033, guest_phys_addr 0xf2000000, size 0x0, userspace addr 0x7fe1c6600000.
[24436.280069] __kvm_set_memory_region line 1033, guest_phys_addr 0xf2000000, size 0x0, userspace addr 0x7fe1c6600000.
[24436.281273] __kvm_set_memory_region line 1033, guest_phys_addr 0xf2000000, size 0x1000000, userspace addr 0x7fe1c6600000.
[24436.281366] __kvm_set_memory_region line 1033, guest_phys_addr 0xf2000000, size 0x1000000, userspace addr 0x7fe1c6600000.
[24436.281744] __kvm_set_memory_region line 1033, guest_phys_addr 0xf2000000, size 0x0, userspace addr 0x7fe1c6600000.
[24436.282110] __kvm_set_memory_region line 1033, guest_phys_addr 0xf2000000, size 0x0, userspace addr 0x7fe1c6600000.
[24436.283051] __kvm_set_memory_region line 1033, guest_phys_addr 0xf2000000, size 0x1000000, userspace addr 0x7fe1c6600000.
[24436.283151] __kvm_set_memory_region line 1033, guest_phys_addr 0xf2000000, size 0x1000000, userspace addr 0x7fe1c6600000.
[24436.283501] __kvm_set_memory_region line 1033, guest_phys_addr 0xf2000000, size 0x0, userspace addr 0x7fe1c6600000.
[24436.283851] __kvm_set_memory_region line 1033, guest_phys_addr 0xf2000000, size 0x0, userspace addr 0x7fe1c6600000.
[24436.284683] __kvm_set_memory_region line 1033, guest_phys_addr 0xf2000000, size 0x1000000, userspace addr 0x7fe1c6600000.
[24436.284810] __kvm_set_memory_region line 1033, guest_phys_addr 0xf2000000, size 0x1000000, userspace addr 0x7fe1c6600000.
[24436.285144] __kvm_set_memory_region line 1033, guest_phys_addr 0xf2000000, size 0x0, userspace addr 0x7fe1c6600000.
[24436.285489] __kvm_set_memory_region line 1033, guest_phys_addr 0xf2000000, size 0x0, userspace addr 0x7fe1c6600000.
[24436.286433] __kvm_set_memory_region line 1033, guest_phys_addr 0xf2000000, size 0x1000000, userspace addr 0x7fe1c6600000.
[24436.286560] __kvm_set_memory_region line 1033, guest_phys_addr 0xf2000000, size 0x1000000, userspace addr 0x7fe1c6600000.
[24436.286906] __kvm_set_memory_region line 1033, guest_phys_addr 0xf2000000, size 0x0, userspace addr 0x7fe1c6600000.
[24436.287246] __kvm_set_memory_region line 1033, guest_phys_addr 0xf2000000, size 0x0, userspace addr 0x7fe1c6600000.
[24436.288154] __kvm_set_memory_region line 1033, guest_phys_addr 0xf2000000, size 0x1000000, userspace addr 0x7fe1c6600000.
[24436.288248] __kvm_set_memory_region line 1033, guest_phys_addr 0xf2000000, size 0x1000000, userspace addr 0x7fe1c6600000.
[24436.298686] __kvm_set_memory_region line 1033, guest_phys_addr 0xfd000000, size 0x0, userspace addr 0x7fe1c5200000.
[24436.299074] __kvm_set_memory_region line 1033, guest_phys_addr 0xfd000000, size 0x0, userspace addr 0x7fe1c5200000.
[24436.299235] __kvm_set_memory_region line 1033, guest_phys_addr 0xe0000000, size 0x0, userspace addr 0x7fe0abe00000.
[24436.301601] __kvm_set_memory_region line 1033, guest_phys_addr 0xe0000000, size 0x0, userspace addr 0x7fe0abe00000.
[24436.301784] __kvm_set_memory_region line 1033, guest_phys_addr 0xf0000000, size 0x0, userspace addr 0x7fe0a9e00000.
[24436.302118] __kvm_set_memory_region line 1033, guest_phys_addr 0xf0000000, size 0x0, userspace addr 0x7fe0a9e00000.
[24436.303049] __kvm_set_memory_region line 1033, guest_phys_addr 0xfd000000, size 0x1000000, userspace addr 0x7fe1c5200000.
[24436.303132] __kvm_set_memory_region line 1033, guest_phys_addr 0xfd000000, size 0x1000000, userspace addr 0x7fe1c5200000.
[24436.311123] __kvm_set_memory_region line 1033, guest_phys_addr 0xe0000000, size 0x10000000, userspace addr 0x7fe0abe00000.
[24436.311825] __kvm_set_memory_region line 1033, guest_phys_addr 0xe0000000, size 0x10000000, userspace addr 0x7fe0abe00000.
[24436.313594] __kvm_set_memory_region line 1033, guest_phys_addr 0xf0000000, size 0x2000000, userspace addr 0x7fe0a9e00000.
[24436.313723] __kvm_set_memory_region line 1033, guest_phys_addr 0xf0000000, size 0x2000000, userspace addr 0x7fe0a9e00000.
[24436.318112] __kvm_set_memory_region line 1033, guest_phys_addr 0xfd000000, size 0x0, userspace addr 0x7fe1c5200000.
[24436.318374] __kvm_set_memory_region line 1033, guest_phys_addr 0xfd000000, size 0x0, userspace addr 0x7fe1c5200000.
[24436.318620] __kvm_set_memory_region line 1033, guest_phys_addr 0xe0000000, size 0x0, userspace addr 0x7fe0abe00000.
[24436.320968] __kvm_set_memory_region line 1033, guest_phys_addr 0xe0000000, size 0x0, userspace addr 0x7fe0abe00000.
[24436.321186] __kvm_set_memory_region line 1033, guest_phys_addr 0xf0000000, size 0x0, userspace addr 0x7fe0a9e00000.
[24436.321538] __kvm_set_memory_region line 1033, guest_phys_addr 0xf0000000, size 0x0, userspace addr 0x7fe0a9e00000.
[24436.322497] __kvm_set_memory_region line 1033, guest_phys_addr 0xfd000000, size 0x1000000, userspace addr 0x7fe1c5200000.
[24436.322580] __kvm_set_memory_region line 1033, guest_phys_addr 0xfd000000, size 0x1000000, userspace addr 0x7fe1c5200000.
[24436.330582] __kvm_set_memory_region line 1033, guest_phys_addr 0xe0000000, size 0x10000000, userspace addr 0x7fe0abe00000.
[24436.331249] __kvm_set_memory_region line 1033, guest_phys_addr 0xe0000000, size 0x10000000, userspace addr 0x7fe0abe00000.
[24436.332973] __kvm_set_memory_region line 1033, guest_phys_addr 0xf0000000, size 0x2000000, userspace addr 0x7fe0a9e00000.
[24436.333096] __kvm_set_memory_region line 1033, guest_phys_addr 0xf0000000, size 0x2000000, userspace addr 0x7fe0a9e00000.
[24436.337519] __kvm_set_memory_region line 1033, guest_phys_addr 0xfd000000, size 0x0, userspace addr 0x7fe1c5200000.
[24436.337846] __kvm_set_memory_region line 1033, guest_phys_addr 0xfd000000, size 0x0, userspace addr 0x7fe1c5200000.
[24436.338044] __kvm_set_memory_region line 1033, guest_phys_addr 0xe0000000, size 0x0, userspace addr 0x7fe0abe00000.
[24436.340438] __kvm_set_memory_region line 1033, guest_phys_addr 0xe0000000, size 0x0, userspace addr 0x7fe0abe00000.
[24436.340676] __kvm_set_memory_region line 1033, guest_phys_addr 0xf0000000, size 0x0, userspace addr 0x7fe0a9e00000.
[24436.341075] __kvm_set_memory_region line 1033, guest_phys_addr 0xf0000000, size 0x0, userspace addr 0x7fe0a9e00000.
[24436.342172] __kvm_set_memory_region line 1033, guest_phys_addr 0xfd000000, size 0x1000000, userspace addr 0x7fe1c5200000.
[24436.342263] __kvm_set_memory_region line 1033, guest_phys_addr 0xfd000000, size 0x1000000, userspace addr 0x7fe1c5200000.
[24436.350486] __kvm_set_memory_region line 1033, guest_phys_addr 0xe0000000, size 0x10000000, userspace addr 0x7fe0abe00000.
[24436.351168] __kvm_set_memory_region line 1033, guest_phys_addr 0xe0000000, size 0x10000000, userspace addr 0x7fe0abe00000.
[24436.352961] __kvm_set_memory_region line 1033, guest_phys_addr 0xf0000000, size 0x2000000, userspace addr 0x7fe0a9e00000.
[24436.353084] __kvm_set_memory_region line 1033, guest_phys_addr 0xf0000000, size 0x2000000, userspace addr 0x7fe0a9e00000.
[24436.357399] __kvm_set_memory_region line 1033, guest_phys_addr 0xfd000000, size 0x0, userspace addr 0x7fe1c5200000.
[24436.357734] __kvm_set_memory_region line 1033, guest_phys_addr 0xfd000000, size 0x0, userspace addr 0x7fe1c5200000.
[24436.357898] __kvm_set_memory_region line 1033, guest_phys_addr 0xe0000000, size 0x0, userspace addr 0x7fe0abe00000.
[24436.360212] __kvm_set_memory_region line 1033, guest_phys_addr 0xe0000000, size 0x0, userspace addr 0x7fe0abe00000.
[24436.360433] __kvm_set_memory_region line 1033, guest_phys_addr 0xf0000000, size 0x0, userspace addr 0x7fe0a9e00000.
[24436.360807] __kvm_set_memory_region line 1033, guest_phys_addr 0xf0000000, size 0x0, userspace addr 0x7fe0a9e00000.
[24436.361753] __kvm_set_memory_region line 1033, guest_phys_addr 0xfd000000, size 0x1000000, userspace addr 0x7fe1c5200000.
[24436.361806] __kvm_set_memory_region line 1033, guest_phys_addr 0xfd000000, size 0x1000000, userspace addr 0x7fe1c5200000.
[24436.369712] __kvm_set_memory_region line 1033, guest_phys_addr 0xe0000000, size 0x10000000, userspace addr 0x7fe0abe00000.
[24436.370375] __kvm_set_memory_region line 1033, guest_phys_addr 0xe0000000, size 0x10000000, userspace addr 0x7fe0abe00000.
[24436.372170] __kvm_set_memory_region line 1033, guest_phys_addr 0xf0000000, size 0x2000000, userspace addr 0x7fe0a9e00000.
[24436.372289] __kvm_set_memory_region line 1033, guest_phys_addr 0xf0000000, size 0x2000000, userspace addr 0x7fe0a9e00000.
[24436.376763] __kvm_set_memory_region line 1033, guest_phys_addr 0xfd000000, size 0x0, userspace addr 0x7fe1c5200000.
[24436.377118] __kvm_set_memory_region line 1033, guest_phys_addr 0xfd000000, size 0x0, userspace addr 0x7fe1c5200000.
[24436.377279] __kvm_set_memory_region line 1033, guest_phys_addr 0xe0000000, size 0x0, userspace addr 0x7fe0abe00000.
[24436.379632] __kvm_se

最低0.47元/天 解锁文章
7816

被折叠的 条评论
为什么被折叠?



