影子页表实现在CPU虚拟化技术中属于内存虚拟化范畴,让每个虚拟机都拥有自己独立的物理内存空间是巨大的挑战,影子页表是克服这种挑战的技术之一。
当前实现内存虚拟化的技术有两种:
- 传统方式(影子页表): 为每个虚拟机的每个进程维护一套“影子页表”,非常复杂且开销大。
- 硬件辅助(EPT): CPU 引入了第二层地址翻译硬件。
- Guest Virtual Address -> Guest Physical Address -> Host Physical Address
- EPT 单元直接负责第二阶段的翻译,由硬件完成,极大降低了内存虚拟化的开销,是性能提升的关键。
首先分析传统方式的实现原理。
影子页表的建表函数是哪个?
影子页表的建表函数入口有三个,分别是:
- nonpaging_init_context.负责在GUEST OS保护模式开启前的实模式中的页表构建。
- paging64_init_context,64位GUEST OS上,负责构建在进入保护模式后的系统页表。
- paging32_init_context.32位GUEST OS上,负责构建进入保护模式后的系统页表。

构建影子页表入口函数

关闭KVM EPT模式(sudo modprobe kvm_intel ept=0),trace 影子页表调用栈:
进入保护模式之前nonpaging_page_fault:

进入保护模式之后paging64_page_fault:

如果打开KVM EPT(sudo modprobe kvm_intel ept=1)则TRACE不到上述调用堆栈,可以看到EPT模式下,由硬件负责完成第二阶段的翻译,第一阶段的翻译在GUEST OS内部进行所以不需要构建影子页表。
如果直接在内核源码中找上述几个xxxx_page_fault就会发现找不到,内核为了复用代码,把函数公共部分抽取出来,通过粘结宏定义的方式定义了以上三个函数,实现在头文件paging_tmpl.h中./arch/x86/kvm/mmu/paging_tmpl.h:


nonpaging无法和其他几个复用代码,所以是arch/x86/kvm/mmu/mmu.c中独立实现的。

之后,在mmu.c中头文件被include进来进行实例化,从而产生了paging(64/32)/nonpaging_page_fault三个函数。

名词解释
tdp: Two-Dimensional-Paging,TDP是EPT/NPT实现用的术语,和影子页表机制无关,AMD叫NPT,INTEL叫EPT,实现的是完成同样功能的一个东西。

翻译方案有三种,包括虚拟机中运行虚拟机,也就是NEST GUEST OS。

TDP page fault是否使能的开关直接来源于EPT或者NPT是否支持,如果不支持,则进入softmmu配置shadow页表实现方案。tdp_eanbled变量直接来源于NPT/EPT的打开标志。

TDP前缀的函数是EPT/NPT机制的实现,与影子页表机制无关,它代表了与影子页表截然不同的技术路线。二维的意思是,在EPT机制下,一次内存地址翻译需要经过两个独立的页表维度。
1.GUEST OS维:Guest OS维护的页表,完成GVA-》GPA的翻译。
2.宿主维度:HYP维护的EPT/NPT页表,完成GPA-》HPA的翻译。
这和影子页表机制形成了对比,TDP相关函数就是用来管理和操作第二维EPT页表的。
关于MMU方案的选择
当EPT/NPT没有打开,且非NEST虚拟化模式时,采取SHADOW页表方案。

影子页表机制的CR3到底有几个?
CR3有两个,一个是物理CR3,另外一个是软件模拟的CR3,影子页表的基地址放在物理CR3上,所以真正发挥页表翻译作用的是影子页表,软件CR3则由hypervisor维护,GUEST OS每次读写CR3,均会导致VMExit,产生对软件模拟CR3的读写请求,所以,从GUEST OS角度,其获取的并不是存放在真正物理CR3上的影子页表,而是虚拟机进程认为的也表物理地址,虽然其实际上是GPA,但是GUEST OS不应该知道这一点,隐藏HPA和HYPERVISOR的任务。GUEST OS无论从任何接口,都只能获取它认为的物理地址(GPA)。
影子页表CR3记录的是HPA地址,GUEST OS页表的arch.cr3记录的是GPA地址。

影子页表是由 Hypervisor 在宿主物理内存中额外分配的,不占用 Guest OS 可见的"客户物理内存",所以两副页表之间不存在GPA大到HPA那样的映射关系。但是Guest OS 分配的页表仍然有用且必要,它们作为"蓝图"指导影子页表的构建。
-
Guest 页表:占用 Guest 的"客户物理内存"(GPA 空间)
-
影子页表:占用 Hypervisor 的"宿主物理内存"(HPA 空间),对 Guest 完全透明
硬件PAGE WALK走的是影子页表,硬件并不知道GUEST页表的存在,GUEST 页表的PAGE WALK由Hypervisor进行,目的是为影子页表建立提供末级GPA 数据。EPT方案下,GUEST OS页表和EPT页表的PAGE WALK都由硬件完成,软件不需要做PAGE WALK。
Guest 页表的关键作用:
-
内容源:影子页表的内容完全来源于 Guest 页表,Guest页表的PTE项和影子页表的PTE项需要满足GPA-HPA的映射关系。虽然中间级页表不需要满足这一关系。
-
映射定义:Guest 页表定义了 GVA→GPA 的映射关系
-
权限源:页表项的权限位(可读、可写、可执行)都来自 Guest 页表
在EPT方案中,由于EPT表负责二级翻译,所以影子页表和GUEST OS页表格重合,两个CR3重合,不需要影子页表,物理CR3中直接记录的就是GPA地址,EPT表和EPT指针指向的是HPA。

一级表的翻译最终依赖于二级表的翻译:

下面代码片段表示的是Hypervisor管理的GUEST OS软件页表CR3的配置流程,可以看到,最终处理GUEST OS进程的SHADOW 页表PAGE FAULT时,SHADOW页表的PTE内容物理页面依赖于从GUEST OS表中解析获取得到,所以需要读取GUEST OS的软件CR3进行GUEST OS表的解析。这样才能保证GUEST OS页表GVA-》GPA的映射,和GPA对应的HVA映射到的物理地址是同一个地方。


关于二级页表建表顺序的问题
影子页表机制和EPT机制下,二级页表的建表顺序是不同的。影子页表方案时,GUEST OS首先建GUEST OS页表,当GUEST OS页表访问GPA失败时,才会退出VM进入hypervisor建立影子页表。
而EPT模式下,EPT表必须事先由hypervisor建好(感觉不事先建好也可以,像影子页表方案那样通过PAGE FAULT填EPT页表)。




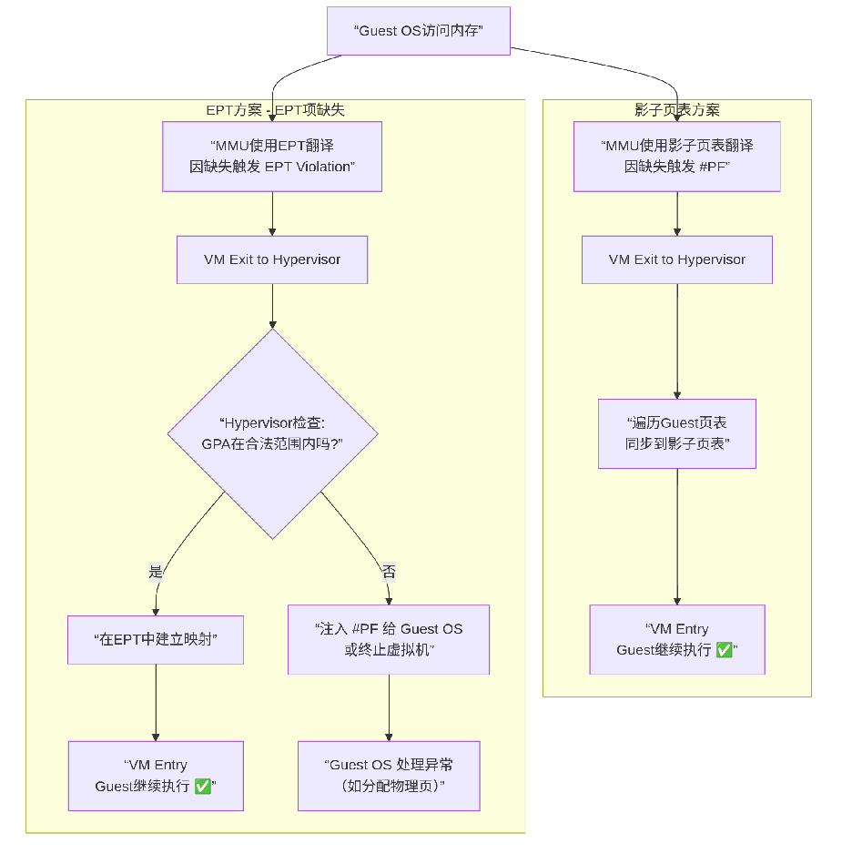
影子页表技术 vs EPT
硬件PAGE WALK走的是影子页表,硬件并不知道GUEST页表的存在,GUEST 页表的PAGE WALK由Hypervisor进行,目的是为影子页表建立提供末级GPA 数据。EPT方案下,GUEST OS页表和EPT页表的PAGE WALK都由硬件完成,软件不需要做PAGE WALK。




总结如下图
影子页表虽然是一步到位,但是整个建表过程需要Hypervisor解析GUEST OS 页表,软件路径长,而EPT方案全部由硬件完成,性能更好。

影子页表的个是和GUEST OS页表的格式完全相同,否则影子页表格也就无法完成对GUEST OS页表的偷梁换柱了,下面的DEBUG例子会说明这一点。
构建测试环境,验证影子页表
构建一个测试环境,验证影子页表GVA到HPA的映射和GVA->GPA->HVA->GPA是等价映射,也就是说,我们构造两个DUMP页表操作(函数),一个是直接DUMP 影子页表的操作,输入GVA,得到一个HVA。然后利用同一个GVA,我们在构造一连串的操作获取GPA,HVA,GPA,比较最终获取的GPA是否相同,示例如下:
路径1:

路经2:

实验最终目标是确认以下断言:
相等的GVA,分别通过两条路径的翻译,得到的HPA一定是相等的,因为按照影子页表的实现逻辑,其应该和路径2的影视是完全一样的!

我们把整个确认路径分解为不同的步骤,每个步骤可能需要不同的工具,这些工具都是自己开发的。
验证环境

kvmtool虚拟化环境搭建参考
https://blog.youkuaiyun.com/tugouxp/article/details/128770145?spm=1001.2014.3001.5501
guest os 版本:linux-v5.15.196
busybox版本:busybox-1.36.0.tar.bz2
所需工具:
用户态工具:
1.用户态获取虚拟地址对应的物理地址工具:
https://blog.youkuaiyun.com/tugouxp/article/details/119545638?spm=1001.2014.3001.5501
此工具在GUEST OS和HOST OS中都会用到,GUEST OS中获取GVA的GPA,用于验证通路二的的前面对环节,在HOST OS中用于从HVA获取HPA,用于验证后一环节。
2.用户态内存分配工具,用户在GUEST OS中运行生成GVA,代码如下:
#include <stdio.h>
#include <stdlib.h>
#include <string.h>
#include <unistd.h>
#include <sys/mman.h>
#include <errno.h>
int main(void)
{
void *ptr;
long size = sysconf(_SC_PAGESIZE);
int ret = posix_memalign(&ptr, size, size);
printf("%s line %d, ptr 0x%lx.\n", __func__, __LINE__, (unsigned long)ptr);
memset(ptr, 0x5a, size);
while(1);
return 0;
}
代码中将分配的内存MEMSET 为0x5a, 用于验证从GVA到HVA的的转换是否正确。
内核模块工具:
3.dump_pte,用户根据影子页表的内核地址和GVA进行影子页表的反向查找,获取HPA。代码:
https://gitee.com/tugouxp/dump_pte.git
4.自己开发的procinfo内核模块,用于在GUEST OS中,获取测试GUEST OS进程的页表PGD地址信息。
https://gitee.com/tugouxp/dumpprocinfo.git
5.GDB:用于调试KVMTOOL环境,获得GPA到HVA的转换。
以下实验要关闭KVM的EPT机制,方法是:
sudo rmmod kvm_intel
sudo modprobe kvm_intel ept=0
验证翻译路经2::
第一步,将用户态地址地址翻译工具1和用户态内存分配攻击2在HOST主机上静态编译后,拷贝到busybox rootfs目录,然后将内核模块procinfo加入到GUEST OS内核源码树,编译为BUILTIN进入内核bzImage镜像,注意不要编译为模块。
之后重新构建根文件系统&编译内核并启动,之后后台运行内存分配测试程序,打印出GVA地址:0x233e6000,这个地址将是我们验证两条翻译路径函数的输入GVA地址:



查看procinfo信息:


输出中两个进程值得重点提以下,一个当然是产生测试GVA的测试进程a.out,可以看到其在GUEST OS中 PGD内核虚拟地址和物理PFN分别是:PGD: 0xffff8c3c82de6000 PGDPFN: 0x0000000000002de6,PGDPFN是0x2de6,说明a.out的页表GPA地址为0x2de6000.
另一个进程是cat,由于我们是通过cat debugfs文件节点的方式控制输出,所以打印上下文自然在cat进程中,所以读取硬件CR3寄存器的值CURCR3自然和CAT进程的PGDPFN 0x0000000000002e20保持一致。
第二步,修改arch/x86/kvm/mmu/mmu.c和arch/x86/kvm/vmx/vmx.c文件,加入打印信息,趁进入VM时重新RELOAD CR3的时机,打印hypervisor中记录的guest os 测试进程a.out的页表目录GPA 0x2de6000对应的影子页表基地址,这个对应关系存储在HASH TABLE中,影子页表基地址是hypervisor通过alloc_pages_xxx分配的,和0x2de6000没有 GPA和HPA的映射关系。
随后找到的影子页表基地址将会写入VMCS GUEST_CR3字段,进入虚拟机后,GUEST_CR3中的内容将会被LOAD进入CPU 物理CR3上,从而发挥影子页表的作用。这个过程如下图所示:

所以,我们要实现根据测试程序GPA 0x2de6000找到其对应的影子页表格的操作,就需要在这个查表中加入LOG,只需要修改如下两处:


当然,这个在操作顺序上在第一步之前做,否则实验时将无法找到影子页表的位置.
sudo dmesg|grep 2de6 找到的影子页表地址如下:


所以,guest os中的a.out测试进程,在GUEST OS中的页表是0x2de6,其真实页表则是0x107b2d000地址。
第三步,根据GVA得到GPA,a.out分配的GVA是0x233e6000,利用虚拟地址翻译工具,得到其GPA:

得到的GPA为0x8fca000。
第四步:前面文章有分析过,GPA和HVA之间有简单的线性偏移关系,所以我们可以DEBUG KVMTOOL,得到其分配的虚拟地址空间起始地址,加上0x8fca000,就是HVA地址。
gdb --args ./lkvm run -k ../linux-v5.15.196/arch/x86/boot/bzImage -p "rdinit=/linuxrc" --cpus=1
在KVMTOOL kvm__register_mem函数中打断点,获取HVA地址信息,加上0x8fca000偏移,得到的地址就是a.out分配的内存对应的HVA地址,通过查看其地址内容我们也可以确认,和GUEST OS a.out写入内容完全一致。

第五步,根据HVA,获取真正的物理地址HPA:
利用和上一步同样的页表翻译工具,只不过这次是在HOST 上运行,翻译lkvm进程的0x7ffff0bca000地址得到物理地址,翻译得到物理地址为0x1b6123000

也就是说,经过了痛苦的手动翻译,我们终于找到了虚拟机中GUEST OS中的测试程序a.out分配的地址,并且写入数据0x5a的那片内存,对应到真实的物理地址是0x1b6123000。
到此仅仅是完成了翻译路径2,接下来我们进行翻译路径1,得到其翻译结果,用他和路径2得到的物理地址进行比较,看是否相同。
路径1翻译:
前面我们找到了测试虚拟进程a.out对应的影子页表基地址为0x107b2d000,这个地址是HPA,我们可以直接转换成内核虚拟地址,因为属于内核空间的地址,没有映射到用户态,这次我们需要写一个内核模块来完成翻译:

原理比较简单,我们直接将影子页表的HPA107b2d和测试虚拟进程分配地址0x233e6000作为入参,调用dump_pagetable,后者是从内核中复制过来的,解析进程页表的函数,可以直接接收对影子页表基地址强制类型转换后的地址作为输入,解析影子页表,因为影子页表的格式和进程页表完全相同,影子嘛!

得到结果:

得到的结果是0x80000001b6123e67,去掉标志位后是0x1b6123000,和路径2翻译得到的完全一样,至此,我们彻底理解了影子页表的工作原理,他将一阶段和二阶段进行了压缩,将原本需要两级翻译的页表直接一步完成。
需要注意的是,在GUEST OS中是无法观察到CR3记录的HPA的,而在HOST OS中,也无法观察到CR3记录影子页表的情况,影子页表只有在VM中才会被写入物理CR3寄存器中。
影子页表的级数记录在vcpu->arch.mmu->root_role.level变量中,在EPT模式下,则表示EPT表的级数,根据此实验的打印来看,影子页表默认是4级。

另外,容易引起误导的一个地方是page fault通用处理函数中paging64_walk_addr_generic中,代码中的参数addr类型为gpa_t,很容易让人理解成它就是GPA地址,实际上不是,这是一个很容易带来误导的地方,经过测试,这个地址实际上是GVA,不是GPA,因为PAGE FAULT要根据GVA找到GUEST OS的GPA,然后将其翻译为HPA,最后一步在用GVA找到影子页表的PTE,将HPA写入这个PTE中,所以可以看到,无论是对GUEST OS页表作PAGE WALK还是影子页表作PAGE WALK,都需要用GVA作为备查地址,所以GVA必不可少。

影子页表机制下,为GUEST OS进程建页表需要GUEST OS具备访存能力,以便于将页表项填到GUEST OS中,这样在影子页表处理PAGE FAULT时,才能找到GUEST OS将页映射到那个GPA,进而才能翻译成HPA填写影子页表,但是那个时间GUEST OS页表还没有建完成,那么GUEST OS是如何具备这个访存能力的呢?
这是一个"先有鸡还是先有蛋"的问题,目前的理解,破局的关键在于内核swapper_pg_dir(init_mm.pgd)对应的影子页表建立。之后所有进程都会复制swapper_pg_dir地址空间到进程的内核地址空间,swapper_pg_dir的影子页表具备了从内核地址空间到HPA的翻译能力,这样GUEST OS用户进程再进入内核态之后,就可以利用已经建立好的内核影子页表操作内存,建立GUEST OS页表了。下面的实验说明这一点:
设计用来验证这个猜测的测试用例中,我们先后在GUEST OS中起两个a.out,得到其页表GPA,然后根据GPA查找到HOST中对应影子页表,GUEST OS 内核的影子页表则通过在GUEST OS中添加打印init_mm.pgd,打印出GUEST OS内核页表的GVA和GPA,在根据同样的逻辑在HOST中得到其影子页表,这样我们就拿到了三个影子页表的HPA地址,两个a.out和一个GUEST OS内核地址空间的。

之后DUMP三张页表:

得到如下打印:
[ 424.960570] dump_pte_init line 262, pgd idx 0 not identcal, proc1:0x109451827, proc2 0x109611827.
[ 424.960577] dump_pte_init line 260, pgd idx 1 identcal, proc 0x8000000000000000.
[ 424.960579] dump_pte_init line 260, pgd idx 2 identcal, proc 0x8000000000000000.
[ 424.960580] dump_pte_init line 260, pgd idx 3 identcal, proc 0x8000000000000000.
[ 424.960581] dump_pte_init line 260, pgd idx 4 identcal, proc 0x8000000000000000.
[ 424.960582] dump_pte_init line 260, pgd idx 5 identcal, proc 0x8000000000000000.
[ 424.960583] dump_pte_init line 260, pgd idx 6 identcal, proc 0x8000000000000000.
[ 424.960584] dump_pte_init line 260, pgd idx 7 identcal, proc 0x8000000000000000.
[ 424.960585] dump_pte_init line 260, pgd idx 8 identcal, proc 0x8000000000000000.
[ 424.960586] dump_pte_init line 260, pgd idx 9 identcal, proc 0x8000000000000000.
[ 424.960587] dump_pte_init line 260, pgd idx 10 identcal, proc 0x8000000000000000.
[ 424.960588] dump_pte_init line 260, pgd idx 11 identcal, proc 0x8000000000000000.
[ 424.960589] dump_pte_init line 260, pgd idx 12 identcal, proc 0x8000000000000000.
[ 424.960590] dump_pte_init line 260, pgd idx 13 identcal, proc 0x8000000000000000.
[ 424.960591] dump_pte_init line 260, pgd idx 14 identcal, proc 0x8000000000000000.
[ 424.960592] dump_pte_init line 260, pgd idx 15 identcal, proc 0x8000000000000000.
[ 424.960593] dump_pte_init line 260, pgd idx 16 identcal, proc 0x8000000000000000.
[ 424.960594] dump_pte_init line 260, pgd idx 17 identcal, proc 0x8000000000000000.
[ 424.960595] dump_pte_init line 260, pgd idx 18 identcal, proc 0x8000000000000000.
[ 424.960596] dump_pte_init line 260, pgd idx 19 identcal, proc 0x8000000000000000.
[ 424.960597] dump_pte_init line 260, pgd idx 20 identcal, proc 0x8000000000000000.
[ 424.960598] dump_pte_init line 260, pgd idx 21 identcal, proc 0x8000000000000000.
[ 424.960599] dump_pte_init line 260, pgd idx 22 identcal, proc 0x8000000000000000.
[ 424.960600] dump_pte_init line 260, pgd idx 23 identcal, proc 0x8000000000000000.
[ 424.960601] dump_pte_init line 260, pgd idx 24 identcal, proc 0x8000000000000000.
[ 424.960602] dump_pte_init line 260, pgd idx 25 identcal, proc 0x8000000000000000.
[ 424.960603] dump_pte_init line 260, pgd idx 26 identcal, proc 0x8000000000000000.
[ 424.960604] dump_pte_init line 260, pgd idx 27 identcal, proc 0x8000000000000000.
[ 424.960605] dump_pte_init line 260, pgd idx 28 identcal, proc 0x8000000000000000.
[ 424.960606] dump_pte_init line 260, pgd idx 29 identcal, proc 0x8000000000000000.
[ 424.960607] dump_pte_init line 260, pgd idx 30 identcal, proc 0x8000000000000000.
[ 424.960608] dump_pte_init line 260, pgd idx 31 identcal, proc 0x8000000000000000.
[ 424.960609] dump_pte_init line 260, pgd idx 32 identcal, proc 0x8000000000000000.
[ 424.960610] dump_pte_init line 260, pgd idx 33 identcal, proc 0x8000000000000000.
[ 424.960611] dump_pte_init line 260, pgd idx 34 identcal, proc 0x8000000000000000.
[ 424.960612] dump_pte_init line 260, pgd idx 35 identcal, proc 0x8000000000000000.
[ 424.960613] dump_pte_init line 260, pgd idx 36 identcal, proc 0x8000000000000000.
[ 424.960614] dump_pte_init line 260, pgd idx 37 identcal, proc 0x8000000000000000.
[ 424.960615] dump_pte_init line 260, pgd idx 38 identcal, proc 0x8000000000000000.
[ 424.960616] dump_pte_init line 260, pgd idx 39 identcal, proc 0x8000000000000000.
[ 424.960617] dump_pte_init line 260, pgd idx 40 identcal, proc 0x8000000000000000.
[ 424.960618] dump_pte_init line 260, pgd idx 41 identcal, proc 0x8000000000000000.
[ 424.960619] dump_pte_init line 260, pgd idx 42 identcal, proc 0x8000000000000000.
[ 424.960622] dump_pte_init line 260, pgd idx 43 identcal, proc 0x8000000000000000.
[ 424.960623] dump_pte_init line 260, pgd idx 44 identcal, proc 0x8000000000000000.
[ 424.960624] dump_pte_init line 260, pgd idx 45 identcal, proc 0x8000000000000000.
[ 424.960625] dump_pte_init line 260, pgd idx 46 identcal, proc 0x8000000000000000.
[ 424.960626] dump_pte_init line 260, pgd idx 47 identcal, proc 0x8000000000000000.
[ 424.960627] dump_pte_init line 260, pgd idx 48 identcal, proc 0x8000000000000000.
[ 424.960628] dump_pte_init line 260, pgd idx 49 identcal, proc 0x8000000000000000.
[ 424.960629] dump_pte_init line 260, pgd idx 50 identcal, proc 0x8000000000000000.
[ 424.960630] dump_pte_init line 260, pgd idx 51 identcal, proc 0x8000000000000000.
[ 424.960631] dump_pte_init line 260, pgd idx 52 identcal, proc 0x8000000000000000.
[ 424.960632] dump_pte_init line 260, pgd idx 53 identcal, proc 0x8000000000000000.
[ 424.960633] dump_pte_init line 260, pgd idx 54 identcal, proc 0x8000000000000000.
[ 424.960634] dump_pte_init line 260, pgd idx 55 identcal, proc 0x8000000000000000.
[ 424.960635] dump_pte_init line 260, pgd idx 56 identcal, proc 0x8000000000000000.
[ 424.960636] dump_pte_init line 260, pgd idx 57 identcal, proc 0x8000000000000000.
[ 424.960637] dump_pte_init line 260, pgd idx 58 identcal, proc 0x8000000000000000.
[ 424.960638] dump_pte_init line 260, pgd idx 59 identcal, proc 0x8000000000000000.
[ 424.960639] dump_pte_init line 260, pgd idx 60 identcal, proc 0x8000000000000000.
[ 424.960640] dump_pte_init line 260, pgd idx 61 identcal, proc 0x8000000000000000.
[ 424.960641] dump_pte_init line 260, pgd idx 62 identcal, proc 0x8000000000000000.
[ 424.960642] dump_pte_init line 260, pgd idx 63 identcal, proc 0x8000000000000000.
[ 424.960643] dump_pte_init line 260, pgd idx 64 identcal, proc 0x8000000000000000.
[ 424.960644] dump_pte_init line 260, pgd idx 65 identcal, proc 0x8000000000000000.
[ 424.960645] dump_pte_init line 260, pgd idx 66 identcal, proc 0x8000000000000000.
[ 424.960646] dump_pte_init line 260, pgd idx 67 identcal, proc 0x8000000000000000.
[ 424.960647] dump_pte_init line 260, pgd idx 68 identcal, proc 0x8000000000000000.
[ 424.960648] dump_pte_init line 260, pgd idx 69 identcal, proc 0x8000000000000000.
[ 424.960649] dump_pte_init line 260, pgd idx 70 identcal, proc 0x8000000000000000.
[ 424.960650] dump_pte_init line 260, pgd idx 71 identcal, proc 0x8000000000000000.
[ 424.960651] dump_pte_init line 260, pgd idx 72 identcal, proc 0x8000000000000000.
[ 424.960652] dump_pte_init line 260, pgd idx 73 identcal, proc 0x8000000000000000.
[ 424.960653] dump_pte_init line 260, pgd idx 74 identcal, proc 0x8000000000000000.
[ 424.960654] dump_pte_init line 260, pgd idx 75 identcal, proc 0x8000000000000000.
[ 424.960655] dump_pte_init line 260, pgd idx 76 identcal, proc 0x8000000000000000.
[ 424.960656] dump_pte_init line 260, pgd idx 77 identcal, proc 0x8000000000000000.
[ 424.960657] dump_pte_init line 260, pgd idx 78 identcal, proc 0x8000000000000000.
[ 424.960658] dump_pte_init line 260, pgd idx 79 identcal, proc 0x8000000000000000.
[ 424.960659] dump_pte_init line 260, pgd idx 80 identcal, proc 0x8000000000000000.
[ 424.960660] dump_pte_init line 260, pgd idx 81 identcal, proc 0x8000000000000000.
[ 424.960661] dump_pte_init line 260, pgd idx 82 identcal, proc 0x8000000000000000.
[ 424.960662] dump_pte_init line 260, pgd idx 83 identcal, proc 0x8000000000000000.
[ 424.960663] dump_pte_init line 260, pgd idx 84 identcal, proc 0x8000000000000000.
[ 424.960664] dump_pte_init line 260, pgd idx 85 identcal, proc 0x8000000000000000.
[ 424.960665] dump_pte_init line 260, pgd idx 86 identcal, proc 0x8000000000000000.
[ 424.960666] dump_pte_init line 260, pgd idx 87 identcal, proc 0x8000000000000000.
[ 424.960667] dump_pte_init line 260, pgd idx 88 identcal, proc 0x8000000000000000.
[ 424.960668] dump_pte_init line 260, pgd idx 89 identcal, proc 0x8000000000000000.
[ 424.960669] dump_pte_init line 260, pgd idx 90 identcal, proc 0x8000000000000000.
[ 424.960670] dump_pte_init line 260, pgd idx 91 identcal, proc 0x8000000000000000.
[ 424.960671] dump_pte_init line 260, pgd idx 92 identcal, proc 0x8000000000000000.
[ 424.960672] dump_pte_init line 260, pgd idx 93 identcal, proc 0x8000000000000000.
[ 424.960673] dump_pte_init line 260, pgd idx 94 identcal, proc 0x8000000000000000.
[ 424.960674] dump_pte_init line 260, pgd idx 95 identcal, proc 0x8000000000000000.
[ 424.960675] dump_pte_init line 260, pgd idx 96 identcal, proc 0x8000000000000000.
[ 424.960676] dump_pte_init line 260, pgd idx 97 identcal, proc 0x8000000000000000.
[ 424.960677] dump_pte_init line 260, pgd idx 98 identcal, proc 0x8000000000000000.
[ 424.960678] dump_pte_init line 260, pgd idx 99 identcal, proc 0x8000000000000000.
[ 424.960679] dump_pte_init line 260, pgd idx 100 identcal, proc 0x8000000000000000.
[ 424.960680] dump_pte_init line 260, pgd idx 101 identcal, proc 0x8000000000000000.
[ 424.960681] dump_pte_init line 260, pgd idx 102 identcal, proc 0x8000000000000000.
[ 424.960682] dump_pte_init line 260, pgd idx 103 identcal, proc 0x8000000000000000.
[ 424.960683] dump_pte_init line 260, pgd idx 104 identcal, proc 0x8000000000000000.
[ 424.960684] dump_pte_init line 260, pgd idx 105 identcal, proc 0x8000000000000000.
[ 424.960685] dump_pte_init line 260, pgd idx 106 identcal, proc 0x8000000000000000.
[ 424.960686] dump_pte_init line 260, pgd idx 107 identcal, proc 0x8000000000000000.
[ 424.960687] dump_pte_init line 260, pgd idx 108 identcal, proc 0x8000000000000000.
[ 424.960688] dump_pte_init line 260, pgd idx 109 identcal, proc 0x8000000000000000.
[ 424.960689] dump_pte_init line 260, pgd idx 110 identcal, proc 0x8000000000000000.
[ 424.960690] dump_pte_init line 260, pgd idx 111 identcal, proc 0x8000000000000000.
[ 424.960691] dump_pte_init line 260, pgd idx 112 identcal, proc 0x8000000000000000.
[ 424.960692] dump_pte_init line 260, pgd idx 113 identcal, proc 0x8000000000000000.
[ 424.960693] dump_pte_init line 260, pgd idx 114 identcal, proc 0x8000000000000000.
[ 424.960694] dump_pte_init line 260, pgd idx 115 identcal, proc 0x8000000000000000.
[ 424.960695] dump_pte_init line 260, pgd idx 116 identcal, proc 0x8000000000000000.
[ 424.960696] dump_pte_init line 260, pgd idx 117 identcal, proc 0x8000000000000000.
[ 424.960697] dump_pte_init line 260, pgd idx 118 identcal, proc 0x8000000000000000.
[ 424.960698] dump_pte_init line 260, pgd idx 119 identcal, proc 0x8000000000000000.
[ 424.960699] dump_pte_init line 260, pgd idx 120 identcal, proc 0x8000000000000000.
[ 424.960700] dump_pte_init line 260, pgd idx 121 identcal, proc 0x8000000000000000.
[ 424.960701] dump_pte_init line 260, pgd idx 122 identcal, proc 0x8000000000000000.
[ 424.960702] dump_pte_init line 260, pgd idx 123 identcal, proc 0x8000000000000000.
[ 424.960703] dump_pte_init line 260, pgd idx 124 identcal, proc 0x8000000000000000.
[ 424.960704] dump_pte_init line 260, pgd idx 125 identcal, proc 0x8000000000000000.
[ 424.960705] dump_pte_init line 260, pgd idx 126 identcal, proc 0x8000000000000000.
[ 424.960706] dump_pte_init line 260, pgd idx 127 identcal, proc 0x8000000000000000.
[ 424.960707] dump_pte_init line 260, pgd idx 128 identcal, proc 0x8000000000000000.
[ 424.960708] dump_pte_init line 260, pgd idx 129 identcal, proc 0x8000000000000000.
[ 424.960709] dump_pte_init line 260, pgd idx 130 identcal, proc 0x8000000000000000.
[ 424.960709] dump_pte_init line 260, pgd idx 131 identcal, proc 0x8000000000000000.
[ 424.960710] dump_pte_init line 260, pgd idx 132 identcal, proc 0x8000000000000000.
[ 424.960711] dump_pte_init line 260, pgd idx 133 identcal, proc 0x8000000000000000.
[ 424.960712] dump_pte_init line 260, pgd idx 134 identcal, proc 0x8000000000000000.
[ 424.960713] dump_pte_init line 260, pgd idx 135 identcal, proc 0x8000000000000000.
[ 424.960714] dump_pte_init line 260, pgd idx 136 identcal, proc 0x8000000000000000.
[ 424.960715] dump_pte_init line 260, pgd idx 137 identcal, proc 0x8000000000000000.
[ 424.960716] dump_pte_init line 260, pgd idx 138 identcal, proc 0x8000000000000000.
[ 424.960717] dump_pte_init line 260, pgd idx 139 identcal, proc 0x8000000000000000.
[ 424.960718] dump_pte_init line 260, pgd idx 140 identcal, proc 0x8000000000000000.
[ 424.960719] dump_pte_init line 260, pgd idx 141 identcal, proc 0x8000000000000000.
[ 424.960720] dump_pte_init line 260, pgd idx 142 identcal, proc 0x8000000000000000.
[ 424.960721] dump_pte_init line 260, pgd idx 143 identcal, proc 0x8000000000000000.
[ 424.960722] dump_pte_init line 260, pgd idx 144 identcal, proc 0x8000000000000000.
[ 424.960723] dump_pte_init line 260, pgd idx 145 identcal, proc 0x8000000000000000.
[ 424.960724] dump_pte_init line 260, pgd idx 146 identcal, proc 0x8000000000000000.
[ 424.960725] dump_pte_init line 260, pgd idx 147 identcal, proc 0x8000000000000000.
[ 424.960726] dump_pte_init line 260, pgd idx 148 identcal, proc 0x8000000000000000.
[ 424.960727] dump_pte_init line 260, pgd idx 149 identcal, proc 0x8000000000000000.
[ 424.960728] dump_pte_init line 260, pgd idx 150 identcal, proc 0x8000000000000000.
[ 424.960729] dump_pte_init line 260, pgd idx 151 identcal, proc 0x8000000000000000.
[ 424.960730] dump_pte_init line 260, pgd idx 152 identcal, proc 0x8000000000000000.
[ 424.960731] dump_pte_init line 260, pgd idx 153 identcal, proc 0x8000000000000000.
[ 424.960732] dump_pte_init line 260, pgd idx 154 identcal, proc 0x8000000000000000.
[ 424.960733] dump_pte_init line 260, pgd idx 155 identcal, proc 0x8000000000000000.
[ 424.960734] dump_pte_init line 260, pgd idx 156 identcal, proc 0x8000000000000000.
[ 424.960735] dump_pte_init line 260, pgd idx 157 identcal, proc 0x8000000000000000.
[ 424.960736] dump_pte_init line 260, pgd idx 158 identcal, proc 0x8000000000000000.
[ 424.960737] dump_pte_init line 260, pgd idx 159 identcal, proc 0x8000000000000000.
[ 424.960738] dump_pte_init line 260, pgd idx 160 identcal, proc 0x8000000000000000.
[ 424.960739] dump_pte_init line 260, pgd idx 161 identcal, proc 0x8000000000000000.
[ 424.960740] dump_pte_init line 260, pgd idx 162 identcal, proc 0x8000000000000000.
[ 424.960741] dump_pte_init line 260, pgd idx 163 identcal, proc 0x8000000000000000.
[ 424.960742] dump_pte_init line 260, pgd idx 164 identcal, proc 0x8000000000000000.
[ 424.960743] dump_pte_init line 260, pgd idx 165 identcal, proc 0x8000000000000000.
[ 424.960744] dump_pte_init line 260, pgd idx 166 identcal, proc 0x8000000000000000.
[ 424.960745] dump_pte_init line 260, pgd idx 167 identcal, proc 0x8000000000000000.
[ 424.960746] dump_pte_init line 260, pgd idx 168 identcal, proc 0x8000000000000000.
[ 424.960747] dump_pte_init line 260, pgd idx 169 identcal, proc 0x8000000000000000.
[ 424.960808] dump_pte_init line 260, pgd idx 170 identcal, proc 0x8000000000000000.
[ 424.960809] dump_pte_init line 260, pgd idx 171 identcal, proc 0x8000000000000000.
[ 424.960810] dump_pte_init line 260, pgd idx 172 identcal, proc 0x8000000000000000.
[ 424.960811] dump_pte_init line 260, pgd idx 173 identcal, proc 0x8000000000000000.
[ 424.960812] dump_pte_init line 260, pgd idx 174 identcal, proc 0x8000000000000000.
[ 424.960813] dump_pte_init line 260, pgd idx 175 identcal, proc 0x8000000000000000.
[ 424.960815] dump_pte_init line 260, pgd idx 176 identcal, proc 0x8000000000000000.
[ 424.960816] dump_pte_init line 260, pgd idx 177 identcal, proc 0x8000000000000000.
[ 424.960817] dump_pte_init line 260, pgd idx 178 identcal, proc 0x8000000000000000.
[ 424.960818] dump_pte_init line 260, pgd idx 179 identcal, proc 0x8000000000000000.
[ 424.960819] dump_pte_init line 260, pgd idx 180 identcal, proc 0x8000000000000000.
[ 424.960820] dump_pte_init line 260, pgd idx 181 identcal, proc 0x8000000000000000.
[ 424.960821] dump_pte_init line 260, pgd idx 182 identcal, proc 0x8000000000000000.
[ 424.960822] dump_pte_init line 260, pgd idx 183 identcal, proc 0x8000000000000000.
[ 424.960823] dump_pte_init line 260, pgd idx 184 identcal, proc 0x8000000000000000.
[ 424.960824] dump_pte_init line 260, pgd idx 185 identcal, proc 0x8000000000000000.
[ 424.960825] dump_pte_init line 260, pgd idx 186 identcal, proc 0x8000000000000000.
[ 424.960826] dump_pte_init line 260, pgd idx 187 identcal, proc 0x8000000000000000.
[ 424.960827] dump_pte_init line 260, pgd idx 188 identcal, proc 0x8000000000000000.
[ 424.960828] dump_pte_init line 260, pgd idx 189 identcal, proc 0x8000000000000000.
[ 424.960829] dump_pte_init line 260, pgd idx 190 identcal, proc 0x8000000000000000.
[ 424.960830] dump_pte_init line 260, pgd idx 191 identcal, proc 0x8000000000000000.
[ 424.960831] dump_pte_init line 260, pgd idx 192 identcal, proc 0x8000000000000000.
[ 424.960832] dump_pte_init line 260, pgd idx 193 identcal, proc 0x8000000000000000.
[ 424.960833] dump_pte_init line 260, pgd idx 194 identcal, proc 0x8000000000000000.
[ 424.960834] dump_pte_init line 260, pgd idx 195 identcal, proc 0x8000000000000000.
[ 424.960835] dump_pte_init line 260, pgd idx 196 identcal, proc 0x8000000000000000.
[ 424.960836] dump_pte_init line 260, pgd idx 197 identcal, proc 0x8000000000000000.
[ 424.960837] dump_pte_init line 260, pgd idx 198 identcal, proc 0x8000000000000000.
[ 424.960838] dump_pte_init line 260, pgd idx 199 identcal, proc 0x8000000000000000.
[ 424.960839] dump_pte_init line 260, pgd idx 200 identcal, proc 0x8000000000000000.
[ 424.960840] dump_pte_init line 260, pgd idx 201 identcal, proc 0x8000000000000000.
[ 424.960841] dump_pte_init line 260, pgd idx 202 identcal, proc 0x8000000000000000.
[ 424.960842] dump_pte_init line 260, pgd idx 203 identcal, proc 0x8000000000000000.
[ 424.960843] dump_pte_init line 260, pgd idx 204 identcal, proc 0x8000000000000000.
[ 424.960844] dump_pte_init line 260, pgd idx 205 identcal, proc 0x8000000000000000.
[ 424.960845] dump_pte_init line 260, pgd idx 206 identcal, proc 0x8000000000000000.
[ 424.960846] dump_pte_init line 260, pgd idx 207 identcal, proc 0x8000000000000000.
[ 424.960847] dump_pte_init line 260, pgd idx 208 identcal, proc 0x8000000000000000.
[ 424.960848] dump_pte_init line 260, pgd idx 209 identcal, proc 0x8000000000000000.
[ 424.960849] dump_pte_init line 260, pgd idx 210 identcal, proc 0x8000000000000000.
[ 424.960850] dump_pte_init line 260, pgd idx 211 identcal, proc 0x8000000000000000.
[ 424.960851] dump_pte_init line 260, pgd idx 212 identcal, proc 0x8000000000000000.
[ 424.960852] dump_pte_init line 260, pgd idx 213 identcal, proc 0x8000000000000000.
[ 424.960853] dump_pte_init line 260, pgd idx 214 identcal, proc 0x8000000000000000.
[ 424.960854] dump_pte_init line 260, pgd idx 215 identcal, proc 0x8000000000000000.
[ 424.960855] dump_pte_init line 260, pgd idx 216 identcal, proc 0x8000000000000000.
[ 424.960856] dump_pte_init line 260, pgd idx 217 identcal, proc 0x8000000000000000.
[ 424.960857] dump_pte_init line 260, pgd idx 218 identcal, proc 0x8000000000000000.
[ 424.960858] dump_pte_init line 260, pgd idx 219 identcal, proc 0x8000000000000000.
[ 424.960859] dump_pte_init line 260, pgd idx 220 identcal, proc 0x8000000000000000.
[ 424.960860] dump_pte_init line 260, pgd idx 221 identcal, proc 0x8000000000000000.
[ 424.960861] dump_pte_init line 260, pgd idx 222 identcal, proc 0x8000000000000000.
[ 424.960862] dump_pte_init line 260, pgd idx 223 identcal, proc 0x8000000000000000.
[ 424.960863] dump_pte_init line 260, pgd idx 224 identcal, proc 0x8000000000000000.
[ 424.960864] dump_pte_init line 260, pgd idx 225 identcal, proc 0x8000000000000000.
[ 424.960865] dump_pte_init line 260, pgd idx 226 identcal, proc 0x8000000000000000.
[ 424.960866] dump_pte_init line 260, pgd idx 227 identcal, proc 0x8000000000000000.
[ 424.960867] dump_pte_init line 260, pgd idx 228 identcal, proc 0x8000000000000000.
[ 424.960868] dump_pte_init line 260, pgd idx 229 identcal, proc 0x8000000000000000.
[ 424.960869] dump_pte_init line 260, pgd idx 230 identcal, proc 0x8000000000000000.
[ 424.960870] dump_pte_init line 260, pgd idx 231 identcal, proc 0x8000000000000000.
[ 424.960871] dump_pte_init line 260, pgd idx 232 identcal, proc 0x8000000000000000.
[ 424.960872] dump_pte_init line 260, pgd idx 233 identcal, proc 0x8000000000000000.
[ 424.960872] dump_pte_init line 260, pgd idx 234 identcal, proc 0x8000000000000000.
[ 424.960873] dump_pte_init line 260, pgd idx 235 identcal, proc 0x8000000000000000.
[ 424.960874] dump_pte_init line 260, pgd idx 236 identcal, proc 0x8000000000000000.
[ 424.960875] dump_pte_init line 260, pgd idx 237 identcal, proc 0x8000000000000000.
[ 424.960876] dump_pte_init line 260, pgd idx 238 identcal, proc 0x8000000000000000.
[ 424.960877] dump_pte_init line 260, pgd idx 239 identcal, proc 0x8000000000000000.
[ 424.960878] dump_pte_init line 260, pgd idx 240 identcal, proc 0x8000000000000000.
[ 424.960879] dump_pte_init line 260, pgd idx 241 identcal, proc 0x8000000000000000.
[ 424.960880] dump_pte_init line 260, pgd idx 242 identcal, proc 0x8000000000000000.
[ 424.960881] dump_pte_init line 260, pgd idx 243 identcal, proc 0x8000000000000000.
[ 424.960882] dump_pte_init line 260, pgd idx 244 identcal, proc 0x8000000000000000.
[ 424.960883] dump_pte_init line 260, pgd idx 245 identcal, proc 0x8000000000000000.
[ 424.960884] dump_pte_init line 260, pgd idx 246 identcal, proc 0x8000000000000000.
[ 424.960885] dump_pte_init line 260, pgd idx 247 identcal, proc 0x8000000000000000.
[ 424.960886] dump_pte_init line 260, pgd idx 248 identcal, proc 0x8000000000000000.
[ 424.960888] dump_pte_init line 260, pgd idx 249 identcal, proc 0x8000000000000000.
[ 424.960889] dump_pte_init line 260, pgd idx 250 identcal, proc 0x8000000000000000.
[ 424.960891] dump_pte_init line 260, pgd idx 251 identcal, proc 0x8000000000000000.
[ 424.960892] dump_pte_init line 260, pgd idx 252 identcal, proc 0x8000000000000000.
[ 424.960893] dump_pte_init line 260, pgd idx 253 identcal, proc 0x8000000000000000.
[ 424.960894] dump_pte_init line 260, pgd idx 254 identcal, proc 0x8000000000000000.
[ 424.960896] dump_pte_init line 262, pgd idx 255 not identcal, proc1:0x1329bc827, proc2 0x116ca9827.
[ 424.960897] dump_pte_init line 260, pgd idx 256 identcal, proc 0x8000000000000000.
[ 424.960899] dump_pte_init line 260, pgd idx 257 identcal, proc 0x8000000000000000.
[ 424.960900] dump_pte_init line 260, pgd idx 258 identcal, proc 0x8000000000000000.
[ 424.960901] dump_pte_init line 260, pgd idx 259 identcal, proc 0x8000000000000000.
[ 424.960902] dump_pte_init line 260, pgd idx 260 identcal, proc 0x8000000000000000.
[ 424.960904] dump_pte_init line 260, pgd idx 261 identcal, proc 0x8000000000000000.
[ 424.960905] dump_pte_init line 260, pgd idx 262 identcal, proc 0x8000000000000000.
[ 424.960906] dump_pte_init line 260, pgd idx 263 identcal, proc 0x8000000000000000.
[ 424.960907] dump_pte_init line 260, pgd idx 264 identcal, proc 0x8000000000000000.
[ 424.960909] dump_pte_init line 260, pgd idx 265 identcal, proc 0x8000000000000000.
[ 424.960910] dump_pte_init line 260, pgd idx 266 identcal, proc 0x8000000000000000.
[ 424.960911] dump_pte_init line 260, pgd idx 267 identcal, proc 0x8000000000000000.
[ 424.960912] dump_pte_init line 260, pgd idx 268 identcal, proc 0x8000000000000000.
[ 424.960913] dump_pte_init line 260, pgd idx 269 identcal, proc 0x8000000000000000.
[ 424.960914] dump_pte_init line 260, pgd idx 270 identcal, proc 0x8000000000000000.
[ 424.960916] dump_pte_init line 260, pgd idx 271 identcal, proc 0x8000000000000000.
[ 424.960917] dump_pte_init line 260, pgd idx 272 identcal, proc 0x8000000000000000.
[ 424.960918] dump_pte_init line 260, pgd idx 273 identcal, proc 0x11f9de827.
[ 424.960920] dump_pte_init line 260, pgd idx 274 identcal, proc 0x8000000000000000.
[ 424.960921] dump_pte_init line 260, pgd idx 275 identcal, proc 0x8000000000000000.
[ 424.960923] dump_pte_init line 260, pgd idx 276 identcal, proc 0x8000000000000000.
[ 424.960924] dump_pte_init line 260, pgd idx 277 identcal, proc 0x8000000000000000.
[ 424.960926] dump_pte_init line 260, pgd idx 278 identcal, proc 0x8000000000000000.
[ 424.960928] dump_pte_init line 260, pgd idx 279 identcal, proc 0x8000000000000000.
[ 424.960929] dump_pte_init line 260, pgd idx 280 identcal, proc 0x8000000000000000.
[ 424.960931] dump_pte_init line 260, pgd idx 281 identcal, proc 0x8000000000000000.
[ 424.960932] dump_pte_init line 260, pgd idx 282 identcal, proc 0x8000000000000000.
[ 424.960933] dump_pte_init line 260, pgd idx 283 identcal, proc 0x8000000000000000.
[ 424.960935] dump_pte_init line 260, pgd idx 284 identcal, proc 0x8000000000000000.
[ 424.960936] dump_pte_init line 260, pgd idx 285 identcal, proc 0x8000000000000000.
[ 424.960937] dump_pte_init line 260, pgd idx 286 identcal, proc 0x8000000000000000.
[ 424.960938] dump_pte_init line 260, pgd idx 287 identcal, proc 0x8000000000000000.
[ 424.960940] dump_pte_init line 260, pgd idx 288 identcal, proc 0x8000000000000000.
[ 424.960941] dump_pte_init line 260, pgd idx 289 identcal, proc 0x8000000000000000.
[ 424.960942] dump_pte_init line 260, pgd idx 290 identcal, proc 0x8000000000000000.
[ 424.960943] dump_pte_init line 260, pgd idx 291 identcal, proc 0x8000000000000000.
[ 424.960944] dump_pte_init line 260, pgd idx 292 identcal, proc 0x8000000000000000.
[ 424.960946] dump_pte_init line 260, pgd idx 293 identcal, proc 0x8000000000000000.
[ 424.960947] dump_pte_init line 260, pgd idx 294 identcal, proc 0x8000000000000000.
[ 424.960948] dump_pte_init line 260, pgd idx 295 identcal, proc 0x8000000000000000.
[ 424.960949] dump_pte_init line 260, pgd idx 296 identcal, proc 0x8000000000000000.
[ 424.960951] dump_pte_init line 260, pgd idx 297 identcal, proc 0x8000000000000000.
[ 424.960952] dump_pte_init line 260, pgd idx 298 identcal, proc 0x8000000000000000.
[ 424.960953] dump_pte_init line 260, pgd idx 299 identcal, proc 0x8000000000000000.
[ 424.960955] dump_pte_init line 260, pgd idx 300 identcal, proc 0x8000000000000000.
[ 424.960956] dump_pte_init line 260, pgd idx 301 identcal, proc 0x8000000000000000.
[ 424.960958] dump_pte_init line 260, pgd idx 302 identcal, proc 0x8000000000000000.
[ 424.960959] dump_pte_init line 260, pgd idx 303 identcal, proc 0x8000000000000000.
[ 424.960960] dump_pte_init line 260, pgd idx 304 identcal, proc 0x8000000000000000.
[ 424.960962] dump_pte_init line 260, pgd idx 305 identcal, proc 0x8000000000000000.
[ 424.960963] dump_pte_init line 260, pgd idx 306 identcal, proc 0x8000000000000000.
[ 424.960965] dump_pte_init line 260, pgd idx 307 identcal, proc 0x8000000000000000.
[ 424.960966] dump_pte_init line 260, pgd idx 308 identcal, proc 0x8000000000000000.
[ 424.960967] dump_pte_init line 260, pgd idx 309 identcal, proc 0x8000000000000000.
[ 424.960969] dump_pte_init line 260, pgd idx 310 identcal, proc 0x8000000000000000.
[ 424.960970] dump_pte_init line 260, pgd idx 311 identcal, proc 0x8000000000000000.
[ 424.960971] dump_pte_init line 260, pgd idx 312 identcal, proc 0x8000000000000000.
[ 424.960972] dump_pte_init line 260, pgd idx 313 identcal, proc 0x8000000000000000.
[ 424.960974] dump_pte_init line 260, pgd idx 314 identcal, proc 0x8000000000000000.
[ 424.960975] dump_pte_init line 260, pgd idx 315 identcal, proc 0x8000000000000000.
[ 424.960976] dump_pte_init line 260, pgd idx 316 identcal, proc 0x8000000000000000.
[ 424.960978] dump_pte_init line 260, pgd idx 317 identcal, proc 0x8000000000000000.
[ 424.960979] dump_pte_init line 260, pgd idx 318 identcal, proc 0x8000000000000000.
[ 424.960980] dump_pte_init line 260, pgd idx 319 identcal, proc 0x8000000000000000.
[ 424.960981] dump_pte_init line 260, pgd idx 320 identcal, proc 0x8000000000000000.
[ 424.960983] dump_pte_init line 260, pgd idx 321 identcal, proc 0x8000000000000000.
[ 424.960984] dump_pte_init line 260, pgd idx 322 identcal, proc 0x8000000000000000.
[ 424.960985] dump_pte_init line 260, pgd idx 323 identcal, proc 0x8000000000000000.
[ 424.960986] dump_pte_init line 260, pgd idx 324 identcal, proc 0x8000000000000000.
[ 424.960987] dump_pte_init line 260, pgd idx 325 identcal, proc 0x8000000000000000.
[ 424.960989] dump_pte_init line 260, pgd idx 326 identcal, proc 0x8000000000000000.
[ 424.960990] dump_pte_init line 260, pgd idx 327 identcal, proc 0x8000000000000000.
[ 424.960991] dump_pte_init line 260, pgd idx 328 identcal, proc 0x8000000000000000.
[ 424.960992] dump_pte_init line 260, pgd idx 329 identcal, proc 0x8000000000000000.
[ 424.960993] dump_pte_init line 260, pgd idx 330 identcal, proc 0x8000000000000000.
[ 424.960995] dump_pte_init line 260, pgd idx 331 identcal, proc 0x8000000000000000.
[ 424.960996] dump_pte_init line 260, pgd idx 332 identcal, proc 0x8000000000000000.
[ 424.960997] dump_pte_init line 260, pgd idx 333 identcal, proc 0x8000000000000000.
[ 424.960998] dump_pte_init line 260, pgd idx 334 identcal, proc 0x8000000000000000.
[ 424.961001] dump_pte_init line 260, pgd idx 335 identcal, proc 0x8000000000000000.
[ 424.961002] dump_pte_init line 260, pgd idx 336 identcal, proc 0x8000000000000000.
[ 424.961003] dump_pte_init line 260, pgd idx 337 identcal, proc 0x8000000000000000.
[ 424.961005] dump_pte_init line 260, pgd idx 338 identcal, proc 0x8000000000000000.
[ 424.961006] dump_pte_init line 260, pgd idx 339 identcal, proc 0x8000000000000000.
[ 424.961008] dump_pte_init line 260, pgd idx 340 identcal, proc 0x8000000000000000.
[ 424.961009] dump_pte_init line 260, pgd idx 341 identcal, proc 0x8000000000000000.
[ 424.961011] dump_pte_init line 260, pgd idx 342 identcal, proc 0x8000000000000000.
[ 424.961012] dump_pte_init line 260, pgd idx 343 identcal, proc 0x8000000000000000.
[ 424.961014] dump_pte_init line 260, pgd idx 344 identcal, proc 0x8000000000000000.
[ 424.961015] dump_pte_init line 260, pgd idx 345 identcal, proc 0x8000000000000000.
[ 424.961017] dump_pte_init line 260, pgd idx 346 identcal, proc 0x8000000000000000.
[ 424.961018] dump_pte_init line 260, pgd idx 347 identcal, proc 0x8000000000000000.
[ 424.961020] dump_pte_init line 260, pgd idx 348 identcal, proc 0x8000000000000000.
[ 424.961022] dump_pte_init line 260, pgd idx 349 identcal, proc 0x8000000000000000.
[ 424.961023] dump_pte_init line 260, pgd idx 350 identcal, proc 0x8000000000000000.
[ 424.961025] dump_pte_init line 260, pgd idx 351 identcal, proc 0x8000000000000000.
[ 424.961026] dump_pte_init line 260, pgd idx 352 identcal, proc 0x8000000000000000.
[ 424.961028] dump_pte_init line 260, pgd idx 353 identcal, proc 0x8000000000000000.
[ 424.961029] dump_pte_init line 260, pgd idx 354 identcal, proc 0x8000000000000000.
[ 424.961031] dump_pte_init line 260, pgd idx 355 identcal, proc 0x8000000000000000.
[ 424.961032] dump_pte_init line 260, pgd idx 356 identcal, proc 0x8000000000000000.
[ 424.961034] dump_pte_init line 260, pgd idx 357 identcal, proc 0x8000000000000000.
[ 424.961036] dump_pte_init line 260, pgd idx 358 identcal, proc 0x8000000000000000.
[ 424.961037] dump_pte_init line 260, pgd idx 359 identcal, proc 0x8000000000000000.
[ 424.961039] dump_pte_init line 260, pgd idx 360 identcal, proc 0x8000000000000000.
[ 424.961040] dump_pte_init line 260, pgd idx 361 identcal, proc 0x8000000000000000.
[ 424.961042] dump_pte_init line 260, pgd idx 362 identcal, proc 0x8000000000000000.
[ 424.961043] dump_pte_init line 260, pgd idx 363 identcal, proc 0x8000000000000000.
[ 424.961045] dump_pte_init line 260, pgd idx 364 identcal, proc 0x8000000000000000.
[ 424.961047] dump_pte_init line 260, pgd idx 365 identcal, proc 0x8000000000000000.
[ 424.961048] dump_pte_init line 260, pgd idx 366 identcal, proc 0x8000000000000000.
[ 424.961050] dump_pte_init line 260, pgd idx 367 identcal, proc 0x8000000000000000.
[ 424.961051] dump_pte_init line 260, pgd idx 368 identcal, proc 0x8000000000000000.
[ 424.961053] dump_pte_init line 260, pgd idx 369 identcal, proc 0x8000000000000000.
[ 424.961054] dump_pte_init line 260, pgd idx 370 identcal, proc 0x8000000000000000.
[ 424.961056] dump_pte_init line 260, pgd idx 371 identcal, proc 0x8000000000000000.
[ 424.961058] dump_pte_init line 260, pgd idx 372 identcal, proc 0x8000000000000000.
[ 424.961059] dump_pte_init line 260, pgd idx 373 identcal, proc 0x8000000000000000.
[ 424.961061] dump_pte_init line 260, pgd idx 374 identcal, proc 0x8000000000000000.
[ 424.961062] dump_pte_init line 260, pgd idx 375 identcal, proc 0x8000000000000000.
[ 424.961064] dump_pte_init line 260, pgd idx 376 identcal, proc 0x8000000000000000.
[ 424.961065] dump_pte_init line 260, pgd idx 377 identcal, proc 0x8000000000000000.
[ 424.961067] dump_pte_init line 260, pgd idx 378 identcal, proc 0x8000000000000000.
[ 424.961069] dump_pte_init line 260, pgd idx 379 identcal, proc 0x8000000000000000.
[ 424.961070] dump_pte_init line 260, pgd idx 380 identcal, proc 0x8000000000000000.
[ 424.961072] dump_pte_init line 260, pgd idx 381 identcal, proc 0x8000000000000000.
[ 424.961073] dump_pte_init line 260, pgd idx 382 identcal, proc 0x8000000000000000.
[ 424.961075] dump_pte_init line 260, pgd idx 383 identcal, proc 0x8000000000000000.
[ 424.961076] dump_pte_init line 260, pgd idx 384 identcal, proc 0x8000000000000000.
[ 424.961078] dump_pte_init line 260, pgd idx 385 identcal, proc 0x8000000000000000.
[ 424.961079] dump_pte_init line 260, pgd idx 386 identcal, proc 0x8000000000000000.
[ 424.961081] dump_pte_init line 260, pgd idx 387 identcal, proc 0x8000000000000000.
[ 424.961083] dump_pte_init line 260, pgd idx 388 identcal, proc 0x8000000000000000.
[ 424.961084] dump_pte_init line 260, pgd idx 389 identcal, proc 0x8000000000000000.
[ 424.961086] dump_pte_init line 260, pgd idx 390 identcal, proc 0x8000000000000000.
[ 424.961087] dump_pte_init line 260, pgd idx 391 identcal, proc 0x8000000000000000.
[ 424.961089] dump_pte_init line 260, pgd idx 392 identcal, proc 0x8000000000000000.
[ 424.961090] dump_pte_init line 260, pgd idx 393 identcal, proc 0x8000000000000000.
[ 424.961092] dump_pte_init line 260, pgd idx 394 identcal, proc 0x8000000000000000.
[ 424.961094] dump_pte_init line 260, pgd idx 395 identcal, proc 0x8000000000000000.
[ 424.961095] dump_pte_init line 260, pgd idx 396 identcal, proc 0x8000000000000000.
[ 424.961097] dump_pte_init line 260, pgd idx 397 identcal, proc 0x8000000000000000.
[ 424.961098] dump_pte_init line 260, pgd idx 398 identcal, proc 0x8000000000000000.
[ 424.961100] dump_pte_init line 260, pgd idx 399 identcal, proc 0x8000000000000000.
[ 424.961101] dump_pte_init line 260, pgd idx 400 identcal, proc 0x8000000000000000.
[ 424.961103] dump_pte_init line 260, pgd idx 401 identcal, proc 0x8000000000000000.
[ 424.961104] dump_pte_init line 260, pgd idx 402 identcal, proc 0x8000000000000000.
[ 424.961106] dump_pte_init line 260, pgd idx 403 identcal, proc 0x8000000000000000.
[ 424.961107] dump_pte_init line 260, pgd idx 404 identcal, proc 0x1096a2827.
[ 424.961109] dump_pte_init line 260, pgd idx 405 identcal, proc 0x8000000000000000.
[ 424.961111] dump_pte_init line 260, pgd idx 406 identcal, proc 0x8000000000000000.
[ 424.961112] dump_pte_init line 260, pgd idx 407 identcal, proc 0x8000000000000000.
[ 424.961114] dump_pte_init line 260, pgd idx 408 identcal, proc 0x8000000000000000.
[ 424.961115] dump_pte_init line 260, pgd idx 409 identcal, proc 0x8000000000000000.
[ 424.961117] dump_pte_init line 260, pgd idx 410 identcal, proc 0x8000000000000000.
[ 424.961118] dump_pte_init line 260, pgd idx 411 identcal, proc 0x8000000000000000.
[ 424.961120] dump_pte_init line 260, pgd idx 412 identcal, proc 0x8000000000000000.
[ 424.961121] dump_pte_init line 260, pgd idx 413 identcal, proc 0x8000000000000000.
[ 424.961123] dump_pte_init line 260, pgd idx 414 identcal, proc 0x8000000000000000.
[ 424.961124] dump_pte_init line 260, pgd idx 415 identcal, proc 0x8000000000000000.
[ 424.961126] dump_pte_init line 260, pgd idx 416 identcal, proc 0x8000000000000000.
[ 424.961127] dump_pte_init line 260, pgd idx 417 identcal, proc 0x8000000000000000.
[ 424.961129] dump_pte_init line 260, pgd idx 418 identcal, proc 0x8000000000000000.
[ 424.961130] dump_pte_init line 260, pgd idx 419 identcal, proc 0x8000000000000000.
[ 424.961132] dump_pte_init line 260, pgd idx 420 identcal, proc 0x8000000000000000.
[ 424.961133] dump_pte_init line 260, pgd idx 421 identcal, proc 0x8000000000000000.
[ 424.961135] dump_pte_init line 260, pgd idx 422 identcal, proc 0x8000000000000000.
[ 424.961137] dump_pte_init line 260, pgd idx 423 identcal, proc 0x8000000000000000.
[ 424.961138] dump_pte_init line 260, pgd idx 424 identcal, proc 0x8000000000000000.
[ 424.961140] dump_pte_init line 260, pgd idx 425 identcal, proc 0x8000000000000000.
[ 424.961142] dump_pte_init line 260, pgd idx 426 identcal, proc 0x8000000000000000.
[ 424.961144] dump_pte_init line 260, pgd idx 427 identcal, proc 0x8000000000000000.
[ 424.961145] dump_pte_init line 260, pgd idx 428 identcal, proc 0x8000000000000000.
[ 424.961147] dump_pte_init line 260, pgd idx 429 identcal, proc 0x8000000000000000.
[ 424.961148] dump_pte_init line 260, pgd idx 430 identcal, proc 0x8000000000000000.
[ 424.961150] dump_pte_init line 260, pgd idx 431 identcal, proc 0x8000000000000000.
[ 424.961152] dump_pte_init line 260, pgd idx 432 identcal, proc 0x8000000000000000.
[ 424.961153] dump_pte_init line 260, pgd idx 433 identcal, proc 0x8000000000000000.
[ 424.961155] dump_pte_init line 260, pgd idx 434 identcal, proc 0x8000000000000000.
[ 424.961157] dump_pte_init line 260, pgd idx 435 identcal, proc 0x8000000000000000.
[ 424.961158] dump_pte_init line 260, pgd idx 436 identcal, proc 0x8000000000000000.
[ 424.961160] dump_pte_init line 260, pgd idx 437 identcal, proc 0x8000000000000000.
[ 424.961162] dump_pte_init line 260, pgd idx 438 identcal, proc 0x8000000000000000.
[ 424.961163] dump_pte_init line 260, pgd idx 439 identcal, proc 0x8000000000000000.
[ 424.961165] dump_pte_init line 260, pgd idx 440 identcal, proc 0x8000000000000000.
[ 424.961167] dump_pte_init line 260, pgd idx 441 identcal, proc 0x8000000000000000.
[ 424.961168] dump_pte_init line 260, pgd idx 442 identcal, proc 0x8000000000000000.
[ 424.961170] dump_pte_init line 260, pgd idx 443 identcal, proc 0x8000000000000000.
[ 424.961171] dump_pte_init line 260, pgd idx 444 identcal, proc 0x8000000000000000.
[ 424.961173] dump_pte_init line 260, pgd idx 445 identcal, proc 0x8000000000000000.
[ 424.961174] dump_pte_init line 260, pgd idx 446 identcal, proc 0x8000000000000000.
[ 424.961176] dump_pte_init line 260, pgd idx 447 identcal, proc 0x8000000000000000.
[ 424.961177] dump_pte_init line 260, pgd idx 448 identcal, proc 0x8000000000000000.
[ 424.961179] dump_pte_init line 260, pgd idx 449 identcal, proc 0x8000000000000000.
[ 424.961181] dump_pte_init line 260, pgd idx 450 identcal, proc 0x8000000000000000.
[ 424.961182] dump_pte_init line 260, pgd idx 451 identcal, proc 0x8000000000000000.
[ 424.961184] dump_pte_init line 260, pgd idx 452 identcal, proc 0x8000000000000000.
[ 424.961185] dump_pte_init line 260, pgd idx 453 identcal, proc 0x8000000000000000.
[ 424.961187] dump_pte_init line 260, pgd idx 454 identcal, proc 0x8000000000000000.
[ 424.961188] dump_pte_init line 260, pgd idx 455 identcal, proc 0x8000000000000000.
[ 424.961190] dump_pte_init line 260, pgd idx 456 identcal, proc 0x8000000000000000.
[ 424.961191] dump_pte_init line 260, pgd idx 457 identcal, proc 0x8000000000000000.
[ 424.961193] dump_pte_init line 260, pgd idx 458 identcal, proc 0x8000000000000000.
[ 424.961194] dump_pte_init line 260, pgd idx 459 identcal, proc 0x8000000000000000.
[ 424.961196] dump_pte_init line 260, pgd idx 460 identcal, proc 0x8000000000000000.
[ 424.961198] dump_pte_init line 260, pgd idx 461 identcal, proc 0x8000000000000000.
[ 424.961199] dump_pte_init line 260, pgd idx 462 identcal, proc 0x8000000000000000.
[ 424.961201] dump_pte_init line 260, pgd idx 463 identcal, proc 0x8000000000000000.
[ 424.961202] dump_pte_init line 260, pgd idx 464 identcal, proc 0x8000000000000000.
[ 424.961204] dump_pte_init line 260, pgd idx 465 identcal, proc 0x8000000000000000.
[ 424.961205] dump_pte_init line 260, pgd idx 466 identcal, proc 0x8000000000000000.
[ 424.961207] dump_pte_init line 260, pgd idx 467 identcal, proc 0x8000000000000000.
[ 424.961209] dump_pte_init line 260, pgd idx 468 identcal, proc 0x109689827.
[ 424.961210] dump_pte_init line 260, pgd idx 469 identcal, proc 0x8000000000000000.
[ 424.961212] dump_pte_init line 260, pgd idx 470 identcal, proc 0x8000000000000000.
[ 424.961213] dump_pte_init line 260, pgd idx 471 identcal, proc 0x8000000000000000.
[ 424.961215] dump_pte_init line 260, pgd idx 472 identcal, proc 0x8000000000000000.
[ 424.961216] dump_pte_init line 260, pgd idx 473 identcal, proc 0x8000000000000000.
[ 424.961218] dump_pte_init line 260, pgd idx 474 identcal, proc 0x8000000000000000.
[ 424.961219] dump_pte_init line 260, pgd idx 475 identcal, proc 0x8000000000000000.
[ 424.961221] dump_pte_init line 260, pgd idx 476 identcal, proc 0x8000000000000000.
[ 424.961223] dump_pte_init line 260, pgd idx 477 identcal, proc 0x8000000000000000.
[ 424.961224] dump_pte_init line 260, pgd idx 478 identcal, proc 0x8000000000000000.
[ 424.961226] dump_pte_init line 260, pgd idx 479 identcal, proc 0x8000000000000000.
[ 424.961227] dump_pte_init line 260, pgd idx 480 identcal, proc 0x8000000000000000.
[ 424.961229] dump_pte_init line 260, pgd idx 481 identcal, proc 0x8000000000000000.
[ 424.961231] dump_pte_init line 260, pgd idx 482 identcal, proc 0x8000000000000000.
[ 424.961232] dump_pte_init line 260, pgd idx 483 identcal, proc 0x8000000000000000.
[ 424.961234] dump_pte_init line 260, pgd idx 484 identcal, proc 0x8000000000000000.
[ 424.961235] dump_pte_init line 260, pgd idx 485 identcal, proc 0x8000000000000000.
[ 424.961237] dump_pte_init line 260, pgd idx 486 identcal, proc 0x8000000000000000.
[ 424.961238] dump_pte_init line 260, pgd idx 487 identcal, proc 0x8000000000000000.
[ 424.961240] dump_pte_init line 260, pgd idx 488 identcal, proc 0x8000000000000000.
[ 424.961241] dump_pte_init line 260, pgd idx 489 identcal, proc 0x11f9db827.
[ 424.961243] dump_pte_init line 260, pgd idx 490 identcal, proc 0x8000000000000000.
[ 424.961245] dump_pte_init line 260, pgd idx 491 identcal, proc 0x8000000000000000.
[ 424.961246] dump_pte_init line 260, pgd idx 492 identcal, proc 0x8000000000000000.
[ 424.961248] dump_pte_init line 260, pgd idx 493 identcal, proc 0x8000000000000000.
[ 424.961249] dump_pte_init line 260, pgd idx 494 identcal, proc 0x8000000000000000.
[ 424.961251] dump_pte_init line 260, pgd idx 495 identcal, proc 0x8000000000000000.
[ 424.961253] dump_pte_init line 260, pgd idx 496 identcal, proc 0x8000000000000000.
[ 424.961254] dump_pte_init line 260, pgd idx 497 identcal, proc 0x8000000000000000.
[ 424.961256] dump_pte_init line 260, pgd idx 498 identcal, proc 0x8000000000000000.
[ 424.961257] dump_pte_init line 260, pgd idx 499 identcal, proc 0x8000000000000000.
[ 424.961259] dump_pte_init line 260, pgd idx 500 identcal, proc 0x8000000000000000.
[ 424.961261] dump_pte_init line 260, pgd idx 501 identcal, proc 0x8000000000000000.
[ 424.961262] dump_pte_init line 260, pgd idx 502 identcal, proc 0x8000000000000000.
[ 424.961264] dump_pte_init line 260, pgd idx 503 identcal, proc 0x8000000000000000.
[ 424.961265] dump_pte_init line 260, pgd idx 504 identcal, proc 0x8000000000000000.
[ 424.961267] dump_pte_init line 260, pgd idx 505 identcal, proc 0x8000000000000000.
[ 424.961269] dump_pte_init line 260, pgd idx 506 identcal, proc 0x8000000000000000.
[ 424.961270] dump_pte_init line 260, pgd idx 507 identcal, proc 0x8000000000000000.
[ 424.961272] dump_pte_init line 260, pgd idx 508 identcal, proc 0x1096a8827.
[ 424.961273] dump_pte_init line 260, pgd idx 509 identcal, proc 0x8000000000000000.
[ 424.961275] dump_pte_init line 260, pgd idx 510 identcal, proc 0x8000000000000000.
[ 424.961276] dump_pte_init line 260, pgd idx 511 identcal, proc 0x109ea7827.
[ 424.961278] dump_pte_init line 270, pgd idx 0 not identcal, proc1:0x8000000000000000, proc2 0x109611827.
[ 424.961280] dump_pte_init line 268, pgd idx 1 identcal, proc 0x8000000000000000.
[ 424.961282] dump_pte_init line 268, pgd idx 2 identcal, proc 0x8000000000000000.
[ 424.961283] dump_pte_init line 268, pgd idx 3 identcal, proc 0x8000000000000000.
[ 424.961285] dump_pte_init line 268, pgd idx 4 identcal, proc 0x8000000000000000.
[ 424.961286] dump_pte_init line 268, pgd idx 5 identcal, proc 0x8000000000000000.
[ 424.961288] dump_pte_init line 268, pgd idx 6 identcal, proc 0x8000000000000000.
[ 424.961289] dump_pte_init line 268, pgd idx 7 identcal, proc 0x8000000000000000.
[ 424.961291] dump_pte_init line 268, pgd idx 8 identcal, proc 0x8000000000000000.
[ 424.961292] dump_pte_init line 268, pgd idx 9 identcal, proc 0x8000000000000000.
[ 424.961294] dump_pte_init line 268, pgd idx 10 identcal, proc 0x8000000000000000.
[ 424.961295] dump_pte_init line 268, pgd idx 11 identcal, proc 0x8000000000000000.
[ 424.961297] dump_pte_init line 268, pgd idx 12 identcal, proc 0x8000000000000000.
[ 424.961299] dump_pte_init line 268, pgd idx 13 identcal, proc 0x8000000000000000.
[ 424.961300] dump_pte_init line 268, pgd idx 14 identcal, proc 0x8000000000000000.
[ 424.961302] dump_pte_init line 268, pgd idx 15 identcal, proc 0x8000000000000000.
[ 424.961304] dump_pte_init line 268, pgd idx 16 identcal, proc 0x8000000000000000.
[ 424.961305] dump_pte_init line 268, pgd idx 17 identcal, proc 0x8000000000000000.
[ 424.961307] dump_pte_init line 268, pgd idx 18 identcal, proc 0x8000000000000000.
[ 424.961308] dump_pte_init line 268, pgd idx 19 identcal, proc 0x8000000000000000.
[ 424.961310] dump_pte_init line 268, pgd idx 20 identcal, proc 0x8000000000000000.
[ 424.961311] dump_pte_init line 268, pgd idx 21 identcal, proc 0x8000000000000000.
[ 424.961313] dump_pte_init line 268, pgd idx 22 identcal, proc 0x8000000000000000.
[ 424.961314] dump_pte_init line 268, pgd idx 23 identcal, proc 0x8000000000000000.
[ 424.961316] dump_pte_init line 268, pgd idx 24 identcal, proc 0x8000000000000000.
[ 424.961317] dump_pte_init line 268, pgd idx 25 identcal, proc 0x8000000000000000.
[ 424.961319] dump_pte_init line 268, pgd idx 26 identcal, proc 0x8000000000000000.
[ 424.961321] dump_pte_init line 268, pgd idx 27 identcal, proc 0x8000000000000000.
[ 424.961322] dump_pte_init line 268, pgd idx 28 identcal, proc 0x8000000000000000.
[ 424.961324] dump_pte_init line 268, pgd idx 29 identcal, proc 0x8000000000000000.
[ 424.961325] dump_pte_init line 268, pgd idx 30 identcal, proc 0x8000000000000000.
[ 424.961327] dump_pte_init line 268, pgd idx 31 identcal, proc 0x8000000000000000.
[ 424.961329] dump_pte_init line 268, pgd idx 32 identcal, proc 0x8000000000000000.
[ 424.961330] dump_pte_init line 268, pgd idx 33 identcal, proc 0x8000000000000000.
[ 424.961332] dump_pte_init line 268, pgd idx 34 identcal, proc 0x8000000000000000.
[ 424.961333] dump_pte_init line 268, pgd idx 35 identcal, proc 0x8000000000000000.
[ 424.961335] dump_pte_init line 268, pgd idx 36 identcal, proc 0x8000000000000000.
[ 424.961336] dump_pte_init line 268, pgd idx 37 identcal, proc 0x8000000000000000.
[ 424.961338] dump_pte_init line 268, pgd idx 38 identcal, proc 0x8000000000000000.
[ 424.961339] dump_pte_init line 268, pgd idx 39 identcal, proc 0x8000000000000000.
[ 424.961341] dump_pte_init line 268, pgd idx 40 identcal, proc 0x8000000000000000.
[ 424.961343] dump_pte_init line 268, pgd idx 41 identcal, proc 0x8000000000000000.
[ 424.961344] dump_pte_init line 268, pgd idx 42 identcal, proc 0x8000000000000000.
[ 424.961346] dump_pte_init line 268, pgd idx 43 identcal, proc 0x8000000000000000.
[ 424.961347] dump_pte_init line 268, pgd idx 44 identcal, proc 0x8000000000000000.
[ 424.961349] dump_pte_init line 268, pgd idx 45 identcal, proc 0x8000000000000000.
[ 424.961351] dump_pte_init line 268, pgd idx 46 identcal, proc 0x8000000000000000.
[ 424.961352] dump_pte_init line 268, pgd idx 47 identcal, proc 0x8000000000000000.
[ 424.961354] dump_pte_init line 268, pgd idx 48 identcal, proc 0x8000000000000000.
[ 424.961355] dump_pte_init line 268, pgd idx 49 identcal, proc 0x8000000000000000.
[ 424.961357] dump_pte_init line 268, pgd idx 50 identcal, proc 0x8000000000000000.
[ 424.961358] dump_pte_init line 268, pgd idx 51 identcal, proc 0x8000000000000000.
[ 424.961360] dump_pte_init line 268, pgd idx 52 identcal, proc 0x8000000000000000.
[ 424.961362] dump_pte_init line 268, pgd idx 53 identcal, proc 0x8000000000000000.
[ 424.961363] dump_pte_init line 268, pgd idx 54 identcal, proc 0x8000000000000000.
[ 424.961365] dump_pte_init line 268, pgd idx 55 identcal, proc 0x8000000000000000.
[ 424.961366] dump_pte_init line 268, pgd idx 56 identcal, proc 0x8000000000000000.
[ 424.961368] dump_pte_init line 268, pgd idx 57 identcal, proc 0x8000000000000000.
[ 424.961369] dump_pte_init line 268, pgd idx 58 identcal, proc 0x8000000000000000.
[ 424.961371] dump_pte_init line 268, pgd idx 59 identcal, proc 0x8000000000000000.
[ 424.961372] dump_pte_init line 268, pgd idx 60 identcal, proc 0x8000000000000000.
[ 424.961373] dump_pte_init line 268, pgd idx 61 identcal, proc 0x8000000000000000.
[ 424.961375] dump_pte_init line 268, pgd idx 62 identcal, proc 0x8000000000000000.
[ 424.961376] dump_pte_init line 268, pgd idx 63 identcal, proc 0x8000000000000000.
[ 424.961378] dump_pte_init line 268, pgd idx 64 identcal, proc 0x8000000000000000.
[ 424.961379] dump_pte_init line 268, pgd idx 65 identcal, proc 0x8000000000000000.
[ 424.961381] dump_pte_init line 268, pgd idx 66 identcal, proc 0x8000000000000000.
[ 424.961382] dump_pte_init line 268, pgd idx 67 identcal, proc 0x8000000000000000.
[ 424.961384] dump_pte_init line 268, pgd idx 68 identcal, proc 0x8000000000000000.
[ 424.961385] dump_pte_init line 268, pgd idx 69 identcal, proc 0x8000000000000000.
[ 424.961386] dump_pte_init line 268, pgd idx 70 identcal, proc 0x8000000000000000.
[ 424.961388] dump_pte_init line 268, pgd idx 71 identcal, proc 0x8000000000000000.
[ 424.961389] dump_pte_init line 268, pgd idx 72 identcal, proc 0x8000000000000000.
[ 424.961391] dump_pte_init line 268, pgd idx 73 identcal, proc 0x8000000000000000.
[ 424.961393] dump_pte_init line 268, pgd idx 74 identcal, proc 0x8000000000000000.
[ 424.961394] dump_pte_init line 268, pgd idx 75 identcal, proc 0x8000000000000000.
[ 424.961396] dump_pte_init line 268, pgd idx 76 identcal, proc 0x8000000000000000.
[ 424.961398] dump_pte_init line 268, pgd idx 77 identcal, proc 0x8000000000000000.
[ 424.961399] dump_pte_init line 268, pgd idx 78 identcal, proc 0x8000000000000000.
[ 424.961401] dump_pte_init line 268, pgd idx 79 identcal, proc 0x8000000000000000.
[ 424.961403] dump_pte_init line 268, pgd idx 80 identcal, proc 0x8000000000000000.
[ 424.961404] dump_pte_init line 268, pgd idx 81 identcal, proc 0x8000000000000000.
[ 424.961406] dump_pte_init line 268, pgd idx 82 identcal, proc 0x8000000000000000.
[ 424.961407] dump_pte_init line 268, pgd idx 83 identcal, proc 0x8000000000000000.
[ 424.961409] dump_pte_init line 268, pgd idx 84 identcal, proc 0x8000000000000000.
[ 424.961411] dump_pte_init line 268, pgd idx 85 identcal, proc 0x8000000000000000.
[ 424.961413] dump_pte_init line 268, pgd idx 86 identcal, proc 0x8000000000000000.
[ 424.961414] dump_pte_init line 268, pgd idx 87 identcal, proc 0x8000000000000000.
[ 424.961416] dump_pte_init line 268, pgd idx 88 identcal, proc 0x8000000000000000.
[ 424.961418] dump_pte_init line 268, pgd idx 89 identcal, proc 0x8000000000000000.
[ 424.961419] dump_pte_init line 268, pgd idx 90 identcal, proc 0x8000000000000000.
[ 424.961421] dump_pte_init line 268, pgd idx 91 identcal, proc 0x8000000000000000.
[ 424.961422] dump_pte_init line 268, pgd idx 92 identcal, proc 0x8000000000000000.
[ 424.961424] dump_pte_init line 268, pgd idx 93 identcal, proc 0x8000000000000000.
[ 424.961426] dump_pte_init line 268, pgd idx 94 identcal, proc 0x8000000000000000.
[ 424.961427] dump_pte_init line 268, pgd idx 95 identcal, proc 0x8000000000000000.
[ 424.961429] dump_pte_init line 268, pgd idx 96 identcal, proc 0x8000000000000000.
[ 424.961431] dump_pte_init line 268, pgd idx 97 identcal, proc 0x8000000000000000.
[ 424.961432] dump_pte_init line 268, pgd idx 98 identcal, proc 0x8000000000000000.
[ 424.961434] dump_pte_init line 268, pgd idx 99 identcal, proc 0x8000000000000000.
[ 424.961436] dump_pte_init line 268, pgd idx 100 identcal, proc 0x8000000000000000.
[ 424.961437] dump_pte_init line 268, pgd idx 101 identcal, proc 0x8000000000000000.
[ 424.961439] dump_pte_init line 268, pgd idx 102 identcal, proc 0x8000000000000000.
[ 424.961440] dump_pte_init line 268, pgd idx 103 identcal, proc 0x8000000000000000.
[ 424.961442] dump_pte_init line 268, pgd idx 104 identcal, proc 0x8000000000000000.
[ 424.961444] dump_pte_init line 268, pgd idx 105 identcal, proc 0x8000000000000000.
[ 424.961445] dump_pte_init line 268, pgd idx 106 identcal, proc 0x8000000000000000.
[ 424.961447] dump_pte_init line 268, pgd idx 107 identcal, proc 0x8000000000000000.
[ 424.961449] dump_pte_init line 268, pgd idx 108 identcal, proc 0x8000000000000000.
[ 424.961450] dump_pte_init line 268, pgd idx 109 identcal, proc 0x8000000000000000.
[ 424.961452] dump_pte_init line 268, pgd idx 110 identcal, proc 0x8000000000000000.
[ 424.961453] dump_pte_init line 268, pgd idx 111 identcal, proc 0x8000000000000000.
[ 424.961455] dump_pte_init line 268, pgd idx 112 identcal, proc 0x8000000000000000.
[ 424.961456] dump_pte_init line 268, pgd idx 113 identcal, proc 0x8000000000000000.
[ 424.961458] dump_pte_init line 268, pgd idx 114 identcal, proc 0x8000000000000000.
[ 424.961459] dump_pte_init line 268, pgd idx 115 identcal, proc 0x8000000000000000.
[ 424.961461] dump_pte_init line 268, pgd idx 116 identcal, proc 0x8000000000000000.
[ 424.961462] dump_pte_init line 268, pgd idx 117 identcal, proc 0x8000000000000000.
[ 424.961464] dump_pte_init line 268, pgd idx 118 identcal, proc 0x8000000000000000.
[ 424.961465] dump_pte_init line 268, pgd idx 119 identcal, proc 0x8000000000000000.
[ 424.961467] dump_pte_init line 268, pgd idx 120 identcal, proc 0x8000000000000000.
[ 424.961468] dump_pte_init line 268, pgd idx 121 identcal, proc 0x8000000000000000.
[ 424.961469] dump_pte_init line 268, pgd idx 122 identcal, proc 0x8000000000000000.
[ 424.961471] dump_pte_init line 268, pgd idx 123 identcal, proc 0x8000000000000000.
[ 424.961472] dump_pte_init line 268, pgd idx 124 identcal, proc 0x8000000000000000.
[ 424.961474] dump_pte_init line 268, pgd idx 125 identcal, proc 0x8000000000000000.
[ 424.961475] dump_pte_init line 268, pgd idx 126 identcal, proc 0x8000000000000000.
[ 424.961477] dump_pte_init line 268, pgd idx 127 identcal, proc 0x8000000000000000.
[ 424.961478] dump_pte_init line 268, pgd idx 128 identcal, proc 0x8000000000000000.
[ 424.961480] dump_pte_init line 268, pgd idx 129 identcal, proc 0x8000000000000000.
[ 424.961481] dump_pte_init line 268, pgd idx 130 identcal, proc 0x8000000000000000.
[ 424.961483] dump_pte_init line 268, pgd idx 131 identcal, proc 0x8000000000000000.
[ 424.961484] dump_pte_init line 268, pgd idx 132 identcal, proc 0x8000000000000000.
[ 424.961486] dump_pte_init line 268, pgd idx 133 identcal, proc 0x8000000000000000.
[ 424.961487] dump_pte_init line 268, pgd idx 134 identcal, proc 0x8000000000000000.
[ 424.961489] dump_pte_init line 268, pgd idx 135 identcal, proc 0x8000000000000000.
[ 424.961491] dump_pte_init line 268, pgd idx 136 identcal, proc 0x8000000000000000.
[ 424.961492] dump_pte_init line 268, pgd idx 137 identcal, proc 0x8000000000000000.
[ 424.961494] dump_pte_init line 268, pgd idx 138 identcal, proc 0x8000000000000000.
[ 424.961495] dump_pte_init line 268, pgd idx 139 identcal, proc 0x8000000000000000.
[ 424.961497] dump_pte_init line 268, pgd idx 140 identcal, proc 0x8000000000000000.
[ 424.961498] dump_pte_init line 268, pgd idx 141 identcal, proc 0x8000000000000000.
[ 424.961500] dump_pte_init line 268, pgd idx 142 identcal, proc 0x8000000000000000.
[ 424.961501] dump_pte_init line 268, pgd idx 143 identcal, proc 0x8000000000000000.
[ 424.961503] dump_pte_init line 268, pgd idx 144 identcal, proc 0x8000000000000000.
[ 424.961504] dump_pte_init line 268, pgd idx 145 identcal, proc 0x8000000000000000.
[ 424.961506] dump_pte_init line 268, pgd idx 146 identcal, proc 0x8000000000000000.
[ 424.961508] dump_pte_init line 268, pgd idx 147 identcal, proc 0x8000000000000000.
[ 424.961509] dump_pte_init line 268, pgd idx 148 identcal, proc 0x8000000000000000.
[ 424.961511] dump_pte_init line 268, pgd idx 149 identcal, proc 0x8000000000000000.
[ 424.961512] dump_pte_init line 268, pgd idx 150 identcal, proc 0x8000000000000000.
[ 424.961514] dump_pte_init line 268, pgd idx 151 identcal, proc 0x8000000000000000.
[ 424.961515] dump_pte_init line 268, pgd idx 152 identcal, proc 0x8000000000000000.
[ 424.961517] dump_pte_init line 268, pgd idx 153 identcal, proc 0x8000000000000000.
[ 424.961518] dump_pte_init line 268, pgd idx 154 identcal, proc 0x8000000000000000.
[ 424.961520] dump_pte_init line 268, pgd idx 155 identcal, proc 0x8000000000000000.
[ 424.961521] dump_pte_init line 268, pgd idx 156 identcal, proc 0x8000000000000000.
[ 424.961523] dump_pte_init line 268, pgd idx 157 identcal, proc 0x8000000000000000.
[ 424.961525] dump_pte_init line 268, pgd idx 158 identcal, proc 0x8000000000000000.
[ 424.961526] dump_pte_init line 268, pgd idx 159 identcal, proc 0x8000000000000000.
[ 424.961528] dump_pte_init line 268, pgd idx 160 identcal, proc 0x8000000000000000.
[ 424.961529] dump_pte_init line 268, pgd idx 161 identcal, proc 0x8000000000000000.
[ 424.961531] dump_pte_init line 268, pgd idx 162 identcal, proc 0x8000000000000000.
[ 424.961532] dump_pte_init line 268, pgd idx 163 identcal, proc 0x8000000000000000.
[ 424.961534] dump_pte_init line 268, pgd idx 164 identcal, proc 0x8000000000000000.
[ 424.961535] dump_pte_init line 268, pgd idx 165 identcal, proc 0x8000000000000000.
[ 424.961537] dump_pte_init line 268, pgd idx 166 identcal, proc 0x8000000000000000.
[ 424.961539] dump_pte_init line 268, pgd idx 167 identcal, proc 0x8000000000000000.
[ 424.961540] dump_pte_init line 268, pgd idx 168 identcal, proc 0x8000000000000000.
[ 424.961542] dump_pte_init line 268, pgd idx 169 identcal, proc 0x8000000000000000.
[ 424.961543] dump_pte_init line 268, pgd idx 170 identcal, proc 0x8000000000000000.
[ 424.961545] dump_pte_init line 268, pgd idx 171 identcal, proc 0x8000000000000000.
[ 424.961547] dump_pte_init line 268, pgd idx 172 identcal, proc 0x8000000000000000.
[ 424.961548] dump_pte_init line 268, pgd idx 173 identcal, proc 0x8000000000000000.
[ 424.961550] dump_pte_init line 268, pgd idx 174 identcal, proc 0x8000000000000000.
[ 424.961551] dump_pte_init line 268, pgd idx 175 identcal, proc 0x8000000000000000.
[ 424.961553] dump_pte_init line 268, pgd idx 176 identcal, proc 0x8000000000000000.
[ 424.961555] dump_pte_init line 268, pgd idx 177 identcal, proc 0x8000000000000000.
[ 424.961556] dump_pte_init line 268, pgd idx 178 identcal, proc 0x8000000000000000.
[ 424.961558] dump_pte_init line 268, pgd idx 179 identcal, proc 0x8000000000000000.
[ 424.961559] dump_pte_init line 268, pgd idx 180 identcal, proc 0x8000000000000000.
[ 424.961561] dump_pte_init line 268, pgd idx 181 identcal, proc 0x8000000000000000.
[ 424.961563] dump_pte_init line 268, pgd idx 182 identcal, proc 0x8000000000000000.
[ 424.961564] dump_pte_init line 268, pgd idx 183 identcal, proc 0x8000000000000000.
[ 424.961566] dump_pte_init line 268, pgd idx 184 identcal, proc 0x8000000000000000.
[ 424.961567] dump_pte_init line 268, pgd idx 185 identcal, proc 0x8000000000000000.
[ 424.961569] dump_pte_init line 268, pgd idx 186 identcal, proc 0x8000000000000000.
[ 424.961570] dump_pte_init line 268, pgd idx 187 identcal, proc 0x8000000000000000.
[ 424.961572] dump_pte_init line 268, pgd idx 188 identcal, proc 0x8000000000000000.
[ 424.961573] dump_pte_init line 268, pgd idx 189 identcal, proc 0x8000000000000000.
[ 424.961575] dump_pte_init line 268, pgd idx 190 identcal, proc 0x8000000000000000.
[ 424.961577] dump_pte_init line 268, pgd idx 191 identcal, proc 0x8000000000000000.
[ 424.961578] dump_pte_init line 268, pgd idx 192 identcal, proc 0x8000000000000000.
[ 424.961580] dump_pte_init line 268, pgd idx 193 identcal, proc 0x8000000000000000.
[ 424.961581] dump_pte_init line 268, pgd idx 194 identcal, proc 0x8000000000000000.
[ 424.961583] dump_pte_init line 268, pgd idx 195 identcal, proc 0x8000000000000000.
[ 424.961584] dump_pte_init line 268, pgd idx 196 identcal, proc 0x8000000000000000.
[ 424.961586] dump_pte_init line 268, pgd idx 197 identcal, proc 0x8000000000000000.
[ 424.961587] dump_pte_init line 268, pgd idx 198 identcal, proc 0x8000000000000000.
[ 424.961589] dump_pte_init line 268, pgd idx 199 identcal, proc 0x8000000000000000.
[ 424.961591] dump_pte_init line 268, pgd idx 200 identcal, proc 0x8000000000000000.
[ 424.961592] dump_pte_init line 268, pgd idx 201 identcal, proc 0x8000000000000000.
[ 424.961594] dump_pte_init line 268, pgd idx 202 identcal, proc 0x8000000000000000.
[ 424.961595] dump_pte_init line 268, pgd idx 203 identcal, proc 0x8000000000000000.
[ 424.961597] dump_pte_init line 268, pgd idx 204 identcal, proc 0x8000000000000000.
[ 424.961598] dump_pte_init line 268, pgd idx 205 identcal, proc 0x8000000000000000.
[ 424.961600] dump_pte_init line 268, pgd idx 206 identcal, proc 0x8000000000000000.
[ 424.961601] dump_pte_init line 268, pgd idx 207 identcal, proc 0x8000000000000000.
[ 424.961603] dump_pte_init line 268, pgd idx 208 identcal, proc 0x8000000000000000.
[ 424.961605] dump_pte_init line 268, pgd idx 209 identcal, proc 0x8000000000000000.
[ 424.961606] dump_pte_init line 268, pgd idx 210 identcal, proc 0x8000000000000000.
[ 424.961608] dump_pte_init line 268, pgd idx 211 identcal, proc 0x8000000000000000.
[ 424.961609] dump_pte_init line 268, pgd idx 212 identcal, proc 0x8000000000000000.
[ 424.961611] dump_pte_init line 268, pgd idx 213 identcal, proc 0x8000000000000000.
[ 424.961613] dump_pte_init line 268, pgd idx 214 identcal, proc 0x8000000000000000.
[ 424.961614] dump_pte_init line 268, pgd idx 215 identcal, proc 0x8000000000000000.
[ 424.961616] dump_pte_init line 268, pgd idx 216 identcal, proc 0x8000000000000000.
[ 424.961617] dump_pte_init line 268, pgd idx 217 identcal, proc 0x8000000000000000.
[ 424.961619] dump_pte_init line 268, pgd idx 218 identcal, proc 0x8000000000000000.
[ 424.961620] dump_pte_init line 268, pgd idx 219 identcal, proc 0x8000000000000000.
[ 424.961622] dump_pte_init line 268, pgd idx 220 identcal, proc 0x8000000000000000.
[ 424.961624] dump_pte_init line 268, pgd idx 221 identcal, proc 0x8000000000000000.
[ 424.961625] dump_pte_init line 268, pgd idx 222 identcal, proc 0x8000000000000000.
[ 424.961627] dump_pte_init line 268, pgd idx 223 identcal, proc 0x8000000000000000.
[ 424.961628] dump_pte_init line 268, pgd idx 224 identcal, proc 0x8000000000000000.
[ 424.961630] dump_pte_init line 268, pgd idx 225 identcal, proc 0x8000000000000000.
[ 424.961631] dump_pte_init line 268, pgd idx 226 identcal, proc 0x8000000000000000.
[ 424.961633] dump_pte_init line 268, pgd idx 227 identcal, proc 0x8000000000000000.
[ 424.961635] dump_pte_init line 268, pgd idx 228 identcal, proc 0x8000000000000000.
[ 424.961636] dump_pte_init line 268, pgd idx 229 identcal, proc 0x8000000000000000.
[ 424.961638] dump_pte_init line 268, pgd idx 230 identcal, proc 0x8000000000000000.
[ 424.961639] dump_pte_init line 268, pgd idx 231 identcal, proc 0x8000000000000000.
[ 424.961641] dump_pte_init line 268, pgd idx 232 identcal, proc 0x8000000000000000.
[ 424.961643] dump_pte_init line 268, pgd idx 233 identcal, proc 0x8000000000000000.
[ 424.961644] dump_pte_init line 268, pgd idx 234 identcal, proc 0x8000000000000000.
[ 424.961646] dump_pte_init line 268, pgd idx 235 identcal, proc 0x8000000000000000.
[ 424.961647] dump_pte_init line 268, pgd idx 236 identcal, proc 0x8000000000000000.
[ 424.961649] dump_pte_init line 268, pgd idx 237 identcal, proc 0x8000000000000000.
[ 424.961651] dump_pte_init line 268, pgd idx 238 identcal, proc 0x8000000000000000.
[ 424.961652] dump_pte_init line 268, pgd idx 239 identcal, proc 0x8000000000000000.
[ 424.961654] dump_pte_init line 268, pgd idx 240 identcal, proc 0x8000000000000000.
[ 424.961655] dump_pte_init line 268, pgd idx 241 identcal, proc 0x8000000000000000.
[ 424.961657] dump_pte_init line 268, pgd idx 242 identcal, proc 0x8000000000000000.
[ 424.961659] dump_pte_init line 268, pgd idx 243 identcal, proc 0x8000000000000000.
[ 424.961660] dump_pte_init line 268, pgd idx 244 identcal, proc 0x8000000000000000.
[ 424.961662] dump_pte_init line 268, pgd idx 245 identcal, proc 0x8000000000000000.
[ 424.961663] dump_pte_init line 268, pgd idx 246 identcal, proc 0x8000000000000000.
[ 424.961665] dump_pte_init line 268, pgd idx 247 identcal, proc 0x8000000000000000.
[ 424.961667] dump_pte_init line 268, pgd idx 248 identcal, proc 0x8000000000000000.
[ 424.961668] dump_pte_init line 268, pgd idx 249 identcal, proc 0x8000000000000000.
[ 424.961670] dump_pte_init line 268, pgd idx 250 identcal, proc 0x8000000000000000.
[ 424.961671] dump_pte_init line 268, pgd idx 251 identcal, proc 0x8000000000000000.
[ 424.961673] dump_pte_init line 268, pgd idx 252 identcal, proc 0x8000000000000000.
[ 424.961675] dump_pte_init line 268, pgd idx 253 identcal, proc 0x8000000000000000.
[ 424.961676] dump_pte_init line 268, pgd idx 254 identcal, proc 0x8000000000000000.
[ 424.961678] dump_pte_init line 270, pgd idx 255 not identcal, proc1:0x8000000000000000, proc2 0x116ca9827.
[ 424.961680] dump_pte_init line 268, pgd idx 256 identcal, proc 0x8000000000000000.
[ 424.961681] dump_pte_init line 268, pgd idx 257 identcal, proc 0x8000000000000000.
[ 424.961683] dump_pte_init line 268, pgd idx 258 identcal, proc 0x8000000000000000.
[ 424.961684] dump_pte_init line 268, pgd idx 259 identcal, proc 0x8000000000000000.
[ 424.961686] dump_pte_init line 268, pgd idx 260 identcal, proc 0x8000000000000000.
[ 424.961687] dump_pte_init line 268, pgd idx 261 identcal, proc 0x8000000000000000.
[ 424.961689] dump_pte_init line 268, pgd idx 262 identcal, proc 0x8000000000000000.
[ 424.961691] dump_pte_init line 268, pgd idx 263 identcal, proc 0x8000000000000000.
[ 424.961692] dump_pte_init line 268, pgd idx 264 identcal, proc 0x8000000000000000.
[ 424.961694] dump_pte_init line 268, pgd idx 265 identcal, proc 0x8000000000000000.
[ 424.961695] dump_pte_init line 268, pgd idx 266 identcal, proc 0x8000000000000000.
[ 424.961697] dump_pte_init line 268, pgd idx 267 identcal, proc 0x8000000000000000.
[ 424.961699] dump_pte_init line 268, pgd idx 268 identcal, proc 0x8000000000000000.
[ 424.961700] dump_pte_init line 268, pgd idx 269 identcal, proc 0x8000000000000000.
[ 424.961702] dump_pte_init line 268, pgd idx 270 identcal, proc 0x8000000000000000.
[ 424.961703] dump_pte_init line 268, pgd idx 271 identcal, proc 0x8000000000000000.
[ 424.961705] dump_pte_init line 268, pgd idx 272 identcal, proc 0x8000000000000000.
[ 424.961707] dump_pte_init line 268, pgd idx 273 identcal, proc 0x11f9de827.
[ 424.961708] dump_pte_init line 268, pgd idx 274 identcal, proc 0x8000000000000000.
[ 424.961710] dump_pte_init line 268, pgd idx 275 identcal, proc 0x8000000000000000.
[ 424.961711] dump_pte_init line 268, pgd idx 276 identcal, proc 0x8000000000000000.
[ 424.961713] dump_pte_init line 268, pgd idx 277 identcal, proc 0x8000000000000000.
[ 424.961715] dump_pte_init line 268, pgd idx 278 identcal, proc 0x8000000000000000.
[ 424.961716] dump_pte_init line 268, pgd idx 279 identcal, proc 0x8000000000000000.
[ 424.961718] dump_pte_init line 268, pgd idx 280 identcal, proc 0x8000000000000000.
[ 424.961719] dump_pte_init line 268, pgd idx 281 identcal, proc 0x8000000000000000.
[ 424.961721] dump_pte_init line 268, pgd idx 282 identcal, proc 0x8000000000000000.
[ 424.961723] dump_pte_init line 268, pgd idx 283 identcal, proc 0x8000000000000000.
[ 424.961724] dump_pte_init line 268, pgd idx 284 identcal, proc 0x8000000000000000.
[ 424.961726] dump_pte_init line 268, pgd idx 285 identcal, proc 0x8000000000000000.
[ 424.961728] dump_pte_init line 268, pgd idx 286 identcal, proc 0x8000000000000000.
[ 424.961729] dump_pte_init line 268, pgd idx 287 identcal, proc 0x8000000000000000.
[ 424.961731] dump_pte_init line 268, pgd idx 288 identcal, proc 0x8000000000000000.
[ 424.961732] dump_pte_init line 268, pgd idx 289 identcal, proc 0x8000000000000000.
[ 424.961734] dump_pte_init line 268, pgd idx 290 identcal, proc 0x8000000000000000.
[ 424.961735] dump_pte_init line 268, pgd idx 291 identcal, proc 0x8000000000000000.
[ 424.961737] dump_pte_init line 268, pgd idx 292 identcal, proc 0x8000000000000000.
[ 424.961739] dump_pte_init line 268, pgd idx 293 identcal, proc 0x8000000000000000.
[ 424.961740] dump_pte_init line 268, pgd idx 294 identcal, proc 0x8000000000000000.
[ 424.961742] dump_pte_init line 268, pgd idx 295 identcal, proc 0x8000000000000000.
[ 424.961744] dump_pte_init line 268, pgd idx 296 identcal, proc 0x8000000000000000.
[ 424.961745] dump_pte_init line 268, pgd idx 297 identcal, proc 0x8000000000000000.
[ 424.961747] dump_pte_init line 268, pgd idx 298 identcal, proc 0x8000000000000000.
[ 424.961757] dump_pte_init line 268, pgd idx 299 identcal, proc 0x8000000000000000.
[ 424.961759] dump_pte_init line 268, pgd idx 300 identcal, proc 0x8000000000000000.
[ 424.961760] dump_pte_init line 268, pgd idx 301 identcal, proc 0x8000000000000000.
[ 424.961762] dump_pte_init line 268, pgd idx 302 identcal, proc 0x8000000000000000.
[ 424.961764] dump_pte_init line 268, pgd idx 303 identcal, proc 0x8000000000000000.
[ 424.961765] dump_pte_init line 268, pgd idx 304 identcal, proc 0x8000000000000000.
[ 424.961767] dump_pte_init line 268, pgd idx 305 identcal, proc 0x8000000000000000.
[ 424.961769] dump_pte_init line 268, pgd idx 306 identcal, proc 0x8000000000000000.
[ 424.961770] dump_pte_init line 268, pgd idx 307 identcal, proc 0x8000000000000000.
[ 424.961772] dump_pte_init line 268, pgd idx 308 identcal, proc 0x8000000000000000.
[ 424.961773] dump_pte_init line 268, pgd idx 309 identcal, proc 0x8000000000000000.
[ 424.961775] dump_pte_init line 268, pgd idx 310 identcal, proc 0x8000000000000000.
[ 424.961777] dump_pte_init line 268, pgd idx 311 identcal, proc 0x8000000000000000.
[ 424.961778] dump_pte_init line 268, pgd idx 312 identcal, proc 0x8000000000000000.
[ 424.961780] dump_pte_init line 268, pgd idx 313 identcal, proc 0x8000000000000000.
[ 424.961781] dump_pte_init line 268, pgd idx 314 identcal, proc 0x8000000000000000.
[ 424.961783] dump_pte_init line 268, pgd idx 315 identcal, proc 0x8000000000000000.
[ 424.961785] dump_pte_init line 268, pgd idx 316 identcal, proc 0x8000000000000000.
[ 424.961786] dump_pte_init line 268, pgd idx 317 identcal, proc 0x8000000000000000.
[ 424.961788] dump_pte_init line 268, pgd idx 318 identcal, proc 0x8000000000000000.
[ 424.961790] dump_pte_init line 268, pgd idx 319 identcal, proc 0x8000000000000000.
[ 424.961791] dump_pte_init line 268, pgd idx 320 identcal, proc 0x8000000000000000.
[ 424.961793] dump_pte_init line 268, pgd idx 321 identcal, proc 0x8000000000000000.
[ 424.961794] dump_pte_init line 268, pgd idx 322 identcal, proc 0x8000000000000000.
[ 424.961796] dump_pte_init line 268, pgd idx 323 identcal, proc 0x8000000000000000.
[ 424.961797] dump_pte_init line 268, pgd idx 324 identcal, proc 0x8000000000000000.
[ 424.961799] dump_pte_init line 268, pgd idx 325 identcal, proc 0x8000000000000000.
[ 424.961801] dump_pte_init line 268, pgd idx 326 identcal, proc 0x8000000000000000.
[ 424.961802] dump_pte_init line 268, pgd idx 327 identcal, proc 0x8000000000000000.
[ 424.961804] dump_pte_init line 268, pgd idx 328 identcal, proc 0x8000000000000000.
[ 424.961806] dump_pte_init line 268, pgd idx 329 identcal, proc 0x8000000000000000.
[ 424.961807] dump_pte_init line 268, pgd idx 330 identcal, proc 0x8000000000000000.
[ 424.961809] dump_pte_init line 268, pgd idx 331 identcal, proc 0x8000000000000000.
[ 424.961811] dump_pte_init line 268, pgd idx 332 identcal, proc 0x8000000000000000.
[ 424.961813] dump_pte_init line 268, pgd idx 333 identcal, proc 0x8000000000000000.
[ 424.961814] dump_pte_init line 268, pgd idx 334 identcal, proc 0x8000000000000000.
[ 424.961816] dump_pte_init line 268, pgd idx 335 identcal, proc 0x8000000000000000.
[ 424.961818] dump_pte_init line 268, pgd idx 336 identcal, proc 0x8000000000000000.
[ 424.961819] dump_pte_init line 268, pgd idx 337 identcal, proc 0x8000000000000000.
[ 424.961821] dump_pte_init line 268, pgd idx 338 identcal, proc 0x8000000000000000.
[ 424.961823] dump_pte_init line 268, pgd idx 339 identcal, proc 0x8000000000000000.
[ 424.961824] dump_pte_init line 268, pgd idx 340 identcal, proc 0x8000000000000000.
[ 424.961826] dump_pte_init line 268, pgd idx 341 identcal, proc 0x8000000000000000.
[ 424.961828] dump_pte_init line 268, pgd idx 342 identcal, proc 0x8000000000000000.
[ 424.961829] dump_pte_init line 268, pgd idx 343 identcal, proc 0x8000000000000000.
[ 424.961831] dump_pte_init line 268, pgd idx 344 identcal, proc 0x8000000000000000.
[ 424.961832] dump_pte_init line 268, pgd idx 345 identcal, proc 0x8000000000000000.
[ 424.961834] dump_pte_init line 268, pgd idx 346 identcal, proc 0x8000000000000000.
[ 424.961836] dump_pte_init line 268, pgd idx 347 identcal, proc 0x8000000000000000.
[ 424.961837] dump_pte_init line 268, pgd idx 348 identcal, proc 0x8000000000000000.
[ 424.961839] dump_pte_init line 268, pgd idx 349 identcal, proc 0x8000000000000000.
[ 424.961841] dump_pte_init line 268, pgd idx 350 identcal, proc 0x8000000000000000.
[ 424.961842] dump_pte_init line 268, pgd idx 351 identcal, proc 0x8000000000000000.
[ 424.961844] dump_pte_init line 268, pgd idx 352 identcal, proc 0x8000000000000000.
[ 424.961846] dump_pte_init line 268, pgd idx 353 identcal, proc 0x8000000000000000.
[ 424.961847] dump_pte_init line 268, pgd idx 354 identcal, proc 0x8000000000000000.
[ 424.961849] dump_pte_init line 268, pgd idx 355 identcal, proc 0x8000000000000000.
[ 424.961851] dump_pte_init line 268, pgd idx 356 identcal, proc 0x8000000000000000.
[ 424.961852] dump_pte_init line 268, pgd idx 357 identcal, proc 0x8000000000000000.
[ 424.961854] dump_pte_init line 268, pgd idx 358 identcal, proc 0x8000000000000000.
[ 424.961855] dump_pte_init line 268, pgd idx 359 identcal, proc 0x8000000000000000.
[ 424.961857] dump_pte_init line 268, pgd idx 360 identcal, proc 0x8000000000000000.
[ 424.961859] dump_pte_init line 268, pgd idx 361 identcal, proc 0x8000000000000000.
[ 424.961860] dump_pte_init line 268, pgd idx 362 identcal, proc 0x8000000000000000.
[ 424.961862] dump_pte_init line 268, pgd idx 363 identcal, proc 0x8000000000000000.
[ 424.961864] dump_pte_init line 268, pgd idx 364 identcal, proc 0x8000000000000000.
[ 424.961865] dump_pte_init line 268, pgd idx 365 identcal, proc 0x8000000000000000.
[ 424.961867] dump_pte_init line 268, pgd idx 366 identcal, proc 0x8000000000000000.
[ 424.961868] dump_pte_init line 268, pgd idx 367 identcal, proc 0x8000000000000000.
[ 424.961870] dump_pte_init line 268, pgd idx 368 identcal, proc 0x8000000000000000.
[ 424.961872] dump_pte_init line 268, pgd idx 369 identcal, proc 0x8000000000000000.
[ 424.961873] dump_pte_init line 268, pgd idx 370 identcal, proc 0x8000000000000000.
[ 424.961875] dump_pte_init line 268, pgd idx 371 identcal, proc 0x8000000000000000.
[ 424.961877] dump_pte_init line 268, pgd idx 372 identcal, proc 0x8000000000000000.
[ 424.961878] dump_pte_init line 268, pgd idx 373 identcal, proc 0x8000000000000000.
[ 424.961880] dump_pte_init line 268, pgd idx 374 identcal, proc 0x8000000000000000.
[ 424.961881] dump_pte_init line 268, pgd idx 375 identcal, proc 0x8000000000000000.
[ 424.961883] dump_pte_init line 268, pgd idx 376 identcal, proc 0x8000000000000000.
[ 424.961885] dump_pte_init line 268, pgd idx 377 identcal, proc 0x8000000000000000.
[ 424.961886] dump_pte_init line 268, pgd idx 378 identcal, proc 0x8000000000000000.
[ 424.961888] dump_pte_init line 268, pgd idx 379 identcal, proc 0x8000000000000000.
[ 424.961890] dump_pte_init line 268, pgd idx 380 identcal, proc 0x8000000000000000.
[ 424.961891] dump_pte_init line 268, pgd idx 381 identcal, proc 0x8000000000000000.
[ 424.961893] dump_pte_init line 268, pgd idx 382 identcal, proc 0x8000000000000000.
[ 424.961895] dump_pte_init line 268, pgd idx 383 identcal, proc 0x8000000000000000.
[ 424.961896] dump_pte_init line 268, pgd idx 384 identcal, proc 0x8000000000000000.
[ 424.961898] dump_pte_init line 268, pgd idx 385 identcal, proc 0x8000000000000000.
[ 424.961900] dump_pte_init line 268, pgd idx 386 identcal, proc 0x8000000000000000.
[ 424.961901] dump_pte_init line 268, pgd idx 387 identcal, proc 0x8000000000000000.
[ 424.961902] dump_pte_init line 268, pgd idx 388 identcal, proc 0x8000000000000000.
[ 424.961904] dump_pte_init line 268, pgd idx 389 identcal, proc 0x8000000000000000.
[ 424.961905] dump_pte_init line 268, pgd idx 390 identcal, proc 0x8000000000000000.
[ 424.961907] dump_pte_init line 268, pgd idx 391 identcal, proc 0x8000000000000000.
[ 424.961908] dump_pte_init line 268, pgd idx 392 identcal, proc 0x8000000000000000.
[ 424.961910] dump_pte_init line 268, pgd idx 393 identcal, proc 0x8000000000000000.
[ 424.961911] dump_pte_init line 268, pgd idx 394 identcal, proc 0x8000000000000000.
[ 424.961913] dump_pte_init line 268, pgd idx 395 identcal, proc 0x8000000000000000.
[ 424.961914] dump_pte_init line 268, pgd idx 396 identcal, proc 0x8000000000000000.
[ 424.961916] dump_pte_init line 268, pgd idx 397 identcal, proc 0x8000000000000000.
[ 424.961917] dump_pte_init line 268, pgd idx 398 identcal, proc 0x8000000000000000.
[ 424.961919] dump_pte_init line 268, pgd idx 399 identcal, proc 0x8000000000000000.
[ 424.961920] dump_pte_init line 268, pgd idx 400 identcal, proc 0x8000000000000000.
[ 424.961922] dump_pte_init line 268, pgd idx 401 identcal, proc 0x8000000000000000.
[ 424.961923] dump_pte_init line 268, pgd idx 402 identcal, proc 0x8000000000000000.
[ 424.961925] dump_pte_init line 268, pgd idx 403 identcal, proc 0x8000000000000000.
[ 424.961926] dump_pte_init line 268, pgd idx 404 identcal, proc 0x1096a2827.
[ 424.961928] dump_pte_init line 268, pgd idx 405 identcal, proc 0x8000000000000000.
[ 424.961929] dump_pte_init line 268, pgd idx 406 identcal, proc 0x8000000000000000.
[ 424.961931] dump_pte_init line 268, pgd idx 407 identcal, proc 0x8000000000000000.
[ 424.961932] dump_pte_init line 268, pgd idx 408 identcal, proc 0x8000000000000000.
[ 424.961933] dump_pte_init line 268, pgd idx 409 identcal, proc 0x8000000000000000.
[ 424.961935] dump_pte_init line 268, pgd idx 410 identcal, proc 0x8000000000000000.
[ 424.961936] dump_pte_init line 268, pgd idx 411 identcal, proc 0x8000000000000000.
[ 424.961938] dump_pte_init line 268, pgd idx 412 identcal, proc 0x8000000000000000.
[ 424.961939] dump_pte_init line 268, pgd idx 413 identcal, proc 0x8000000000000000.
[ 424.961941] dump_pte_init line 268, pgd idx 414 identcal, proc 0x8000000000000000.
[ 424.961942] dump_pte_init line 268, pgd idx 415 identcal, proc 0x8000000000000000.
[ 424.961944] dump_pte_init line 268, pgd idx 416 identcal, proc 0x8000000000000000.
[ 424.961945] dump_pte_init line 268, pgd idx 417 identcal, proc 0x8000000000000000.
[ 424.961947] dump_pte_init line 268, pgd idx 418 identcal, proc 0x8000000000000000.
[ 424.961948] dump_pte_init line 268, pgd idx 419 identcal, proc 0x8000000000000000.
[ 424.961950] dump_pte_init line 268, pgd idx 420 identcal, proc 0x8000000000000000.
[ 424.961951] dump_pte_init line 268, pgd idx 421 identcal, proc 0x8000000000000000.
[ 424.961953] dump_pte_init line 268, pgd idx 422 identcal, proc 0x8000000000000000.
[ 424.961954] dump_pte_init line 268, pgd idx 423 identcal, proc 0x8000000000000000.
[ 424.961956] dump_pte_init line 268, pgd idx 424 identcal, proc 0x8000000000000000.
[ 424.961957] dump_pte_init line 268, pgd idx 425 identcal, proc 0x8000000000000000.
[ 424.961959] dump_pte_init line 268, pgd idx 426 identcal, proc 0x8000000000000000.
[ 424.961960] dump_pte_init line 268, pgd idx 427 identcal, proc 0x8000000000000000.
[ 424.961962] dump_pte_init line 268, pgd idx 428 identcal, proc 0x8000000000000000.
[ 424.961963] dump_pte_init line 268, pgd idx 429 identcal, proc 0x8000000000000000.
[ 424.961964] dump_pte_init line 268, pgd idx 430 identcal, proc 0x8000000000000000.
[ 424.961966] dump_pte_init line 268, pgd idx 431 identcal, proc 0x8000000000000000.
[ 424.961968] dump_pte_init line 268, pgd idx 432 identcal, proc 0x8000000000000000.
[ 424.961969] dump_pte_init line 268, pgd idx 433 identcal, proc 0x8000000000000000.
[ 424.961971] dump_pte_init line 268, pgd idx 434 identcal, proc 0x8000000000000000.
[ 424.961972] dump_pte_init line 268, pgd idx 435 identcal, proc 0x8000000000000000.
[ 424.961974] dump_pte_init line 268, pgd idx 436 identcal, proc 0x8000000000000000.
[ 424.961975] dump_pte_init line 268, pgd idx 437 identcal, proc 0x8000000000000000.
[ 424.961977] dump_pte_init line 268, pgd idx 438 identcal, proc 0x8000000000000000.
[ 424.961978] dump_pte_init line 268, pgd idx 439 identcal, proc 0x8000000000000000.
[ 424.961980] dump_pte_init line 268, pgd idx 440 identcal, proc 0x8000000000000000.
[ 424.961982] dump_pte_init line 268, pgd idx 441 identcal, proc 0x8000000000000000.
[ 424.961983] dump_pte_init line 268, pgd idx 442 identcal, proc 0x8000000000000000.
[ 424.961985] dump_pte_init line 268, pgd idx 443 identcal, proc 0x8000000000000000.
[ 424.961986] dump_pte_init line 268, pgd idx 444 identcal, proc 0x8000000000000000.
[ 424.961988] dump_pte_init line 268, pgd idx 445 identcal, proc 0x8000000000000000.
[ 424.961989] dump_pte_init line 268, pgd idx 446 identcal, proc 0x8000000000000000.
[ 424.961991] dump_pte_init line 268, pgd idx 447 identcal, proc 0x8000000000000000.
[ 424.961992] dump_pte_init line 268, pgd idx 448 identcal, proc 0x8000000000000000.
[ 424.961994] dump_pte_init line 268, pgd idx 449 identcal, proc 0x8000000000000000.
[ 424.961996] dump_pte_init line 268, pgd idx 450 identcal, proc 0x8000000000000000.
[ 424.961997] dump_pte_init line 268, pgd idx 451 identcal, proc 0x8000000000000000.
[ 424.961999] dump_pte_init line 268, pgd idx 452 identcal, proc 0x8000000000000000.
[ 424.962000] dump_pte_init line 268, pgd idx 453 identcal, proc 0x8000000000000000.
[ 424.962002] dump_pte_init line 268, pgd idx 454 identcal, proc 0x8000000000000000.
[ 424.962003] dump_pte_init line 268, pgd idx 455 identcal, proc 0x8000000000000000.
[ 424.962005] dump_pte_init line 268, pgd idx 456 identcal, proc 0x8000000000000000.
[ 424.962006] dump_pte_init line 268, pgd idx 457 identcal, proc 0x8000000000000000.
[ 424.962008] dump_pte_init line 268, pgd idx 458 identcal, proc 0x8000000000000000.
[ 424.962010] dump_pte_init line 268, pgd idx 459 identcal, proc 0x8000000000000000.
[ 424.962011] dump_pte_init line 268, pgd idx 460 identcal, proc 0x8000000000000000.
[ 424.962013] dump_pte_init line 268, pgd idx 461 identcal, proc 0x8000000000000000.
[ 424.962014] dump_pte_init line 268, pgd idx 462 identcal, proc 0x8000000000000000.
[ 424.962016] dump_pte_init line 268, pgd idx 463 identcal, proc 0x8000000000000000.
[ 424.962017] dump_pte_init line 268, pgd idx 464 identcal, proc 0x8000000000000000.
[ 424.962019] dump_pte_init line 268, pgd idx 465 identcal, proc 0x8000000000000000.
[ 424.962021] dump_pte_init line 268, pgd idx 466 identcal, proc 0x8000000000000000.
[ 424.962022] dump_pte_init line 268, pgd idx 467 identcal, proc 0x8000000000000000.
[ 424.962024] dump_pte_init line 268, pgd idx 468 identcal, proc 0x109689827.
[ 424.962025] dump_pte_init line 268, pgd idx 469 identcal, proc 0x8000000000000000.
[ 424.962027] dump_pte_init line 268, pgd idx 470 identcal, proc 0x8000000000000000.
[ 424.962028] dump_pte_init line 268, pgd idx 471 identcal, proc 0x8000000000000000.
[ 424.962030] dump_pte_init line 268, pgd idx 472 identcal, proc 0x8000000000000000.
[ 424.962031] dump_pte_init line 268, pgd idx 473 identcal, proc 0x8000000000000000.
[ 424.962033] dump_pte_init line 268, pgd idx 474 identcal, proc 0x8000000000000000.
[ 424.962034] dump_pte_init line 268, pgd idx 475 identcal, proc 0x8000000000000000.
[ 424.962036] dump_pte_init line 268, pgd idx 476 identcal, proc 0x8000000000000000.
[ 424.962037] dump_pte_init line 268, pgd idx 477 identcal, proc 0x8000000000000000.
[ 424.962039] dump_pte_init line 268, pgd idx 478 identcal, proc 0x8000000000000000.
[ 424.962041] dump_pte_init line 268, pgd idx 479 identcal, proc 0x8000000000000000.
[ 424.962042] dump_pte_init line 268, pgd idx 480 identcal, proc 0x8000000000000000.
[ 424.962044] dump_pte_init line 268, pgd idx 481 identcal, proc 0x8000000000000000.
[ 424.962045] dump_pte_init line 268, pgd idx 482 identcal, proc 0x8000000000000000.
[ 424.962047] dump_pte_init line 268, pgd idx 483 identcal, proc 0x8000000000000000.
[ 424.962048] dump_pte_init line 268, pgd idx 484 identcal, proc 0x8000000000000000.
[ 424.962050] dump_pte_init line 268, pgd idx 485 identcal, proc 0x8000000000000000.
[ 424.962051] dump_pte_init line 268, pgd idx 486 identcal, proc 0x8000000000000000.
[ 424.962053] dump_pte_init line 268, pgd idx 487 identcal, proc 0x8000000000000000.
[ 424.962055] dump_pte_init line 268, pgd idx 488 identcal, proc 0x8000000000000000.
[ 424.962056] dump_pte_init line 268, pgd idx 489 identcal, proc 0x11f9db827.
[ 424.962058] dump_pte_init line 268, pgd idx 490 identcal, proc 0x8000000000000000.
[ 424.962059] dump_pte_init line 268, pgd idx 491 identcal, proc 0x8000000000000000.
[ 424.962061] dump_pte_init line 268, pgd idx 492 identcal, proc 0x8000000000000000.
[ 424.962062] dump_pte_init line 268, pgd idx 493 identcal, proc 0x8000000000000000.
[ 424.962064] dump_pte_init line 268, pgd idx 494 identcal, proc 0x8000000000000000.
[ 424.962065] dump_pte_init line 268, pgd idx 495 identcal, proc 0x8000000000000000.
[ 424.962067] dump_pte_init line 268, pgd idx 496 identcal, proc 0x8000000000000000.
[ 424.962069] dump_pte_init line 268, pgd idx 497 identcal, proc 0x8000000000000000.
[ 424.962070] dump_pte_init line 268, pgd idx 498 identcal, proc 0x8000000000000000.
[ 424.962072] dump_pte_init line 268, pgd idx 499 identcal, proc 0x8000000000000000.
[ 424.962073] dump_pte_init line 268, pgd idx 500 identcal, proc 0x8000000000000000.
[ 424.962075] dump_pte_init line 268, pgd idx 501 identcal, proc 0x8000000000000000.
[ 424.962076] dump_pte_init line 268, pgd idx 502 identcal, proc 0x8000000000000000.
[ 424.962078] dump_pte_init line 268, pgd idx 503 identcal, proc 0x8000000000000000.
[ 424.962079] dump_pte_init line 268, pgd idx 504 identcal, proc 0x8000000000000000.
[ 424.962081] dump_pte_init line 268, pgd idx 505 identcal, proc 0x8000000000000000.
[ 424.962083] dump_pte_init line 268, pgd idx 506 identcal, proc 0x8000000000000000.
[ 424.962084] dump_pte_init line 268, pgd idx 507 identcal, proc 0x8000000000000000.
[ 424.962086] dump_pte_init line 268, pgd idx 508 identcal, proc 0x1096a8827.
[ 424.962087] dump_pte_init line 268, pgd idx 509 identcal, proc 0x8000000000000000.
[ 424.962089] dump_pte_init line 268, pgd idx 510 identcal, proc 0x8000000000000000.
[ 424.962090] dump_pte_init line 268, pgd idx 511 identcal, proc 0x109ea7827.
分析如上打印,得到结论如下:
1.两个GUEST a.out进程的内核影子页表项(PGD 308之后的属于内核映射部分)和GUEST OS的内核影子页表项完全相同,说明在X86影子页表机制下,GUEST OS的运行模式和HOST OS运行也是完全一样的,这一点上没有任何区别。
2.两个a.out 的pgd idx 0 有区别,这里面的区别可能是用户进程的可写区域,例如堆栈段造成的。
3.PGD 0x8000000000000000表示PGD NOT PRESET。
4.GUEST OS内核影子页表没有用户态地址空间。
5.有了GUEST OS内核态影子页表,每个用户进程的影子页表都会复制一份到自己的影子页面地址空间,从而具备了在进入内核态时访问物理内存的能力,进而能够在GUEST OS建页表过程中,逐级写入GPA项。
以下是DEEPSEEK对这个理解的回应:





影子页表机制 vs EPT页表机制

影子页表VCPU 独占式 分时复用 MMU,因为物理CPU中只有一个MMU硬件单元。物理MMU在时间上被Host和多个Guest VCPU分时复用,但在任一时刻,它只服务于一套页表(要么是Host的,要么是某个Guest的影子页表,页表格式完全相同)。
-
当物理CPU执行Host OS 或 Hypervisor 代码时,MMU使用Host的页表(CR3指向Host页表的HPA)。
-
当通过VM Entry切换到Guest VCPU 时,Hypervisor会将CR3偷偷替换为当前Guest进程对应的影子页表的HPA。
-
此时,MMU硬件以为自己在为Guest OS服务,但实际上它遍历和使用的完全是另一套页表(影子页表)。Guest OS自己的页表(GPA)对MMU硬件不可见。
EPT场景下,我们使用的是一个功能增强的MMU,物理CPU中虽然只有一个MMU硬件单元,但这个MMU被增强了,可以同时支持两套页表翻译。当CPU运行在Guest模式时,MMU单元被重编程,它现在知道需要执行两次页表遍历。
EPT表的格式分析

加入内核打印,ENABLE EPT情况下,打印VM的EPT指针:



发现确实EPT表的格式和MMU页表完全相同,因为我们用MMU页表DUMP的程序也能DUMP EPT页表,得到的物理PTE确实是显卡设备的BAR0,BAR1的地址空间的BAR地址。

参考文档
Documentation/virt/kvm/mmu.rst

1740

被折叠的 条评论
为什么被折叠?



