技术支持QQ群599489642,管理员“攻城师1949”
SoC产品特色:
- 集成 60MHz RC 振荡器和 32K RC 振荡器。
- 支持 RC 振荡器校准.
- 支持Efuse UID 加密
- 内嵌 4KB SRAM
- 集成 16 字节备份寄存器
- 支持NVM存储用户数据
- 支持 UART 接口
- 集成 双片选的SPI 接口,支持双屏异显,同时支持控制RGB灯珠WS2812B芯片
- 集成 DMA 控制器
- 两个单线 UART,支持Dallas One-Wire总线协议(可以控制DS18B20芯片)
- UART 支持 1.8V/3.3V VIO 选项
- 集成 2 组模拟比较器(高速比较器,支持迟滞设置)和运算放大器
- 集成一个用户可编程的电流源AUX LDO,3.3V,3.0V,2.8V,1.8V可选
- 集成了一个双MOS的50mA模拟开关
- 集成定时器
- 集成看门狗
- 集成 SWD 接口
- 支持 8 通道 PWM,每个PWM 都支持反向,死区控制
- 工作电压:2.5V ~ 5.5V
- 集成 10 通道 12 位 SAR ADC,支持 VREF 1.2V/3.3V/VBAT 选择
- 集成 16 组 GPIO(24 个 GPIO 口)
- 支持从深度睡眠中通过 GPIO 唤醒
- 工作温度范围:-40°C ~ +105°C
下面的这个项目是一个电子烟的项目,包含LCD显示和幻彩跑马灯:


同一个项目上,既有LCD显示,又有跑马灯,BSR3100芯片原厂给出的方案是:
共用(复用)同一个SPI接口
1,刷新LCD的时候,我们用带有片选信号CS的 SPI接口, 当我们需要去刷新TFT LCD的时候, 片选信号的CS置低,这个时候SPI的时候,可以被LCD显示屏“看见”, 这样显示屏就可以正常显示。
2,当我们需要去控制幻彩跑马灯的时候,也是通过SPI来实现的,因为幻彩灯的特殊时序,它指需要一根信号MISO就可以了。 如果我们要控制幻彩灯的时候,请把TFTLCD的CS置高, 不让板子上的LCD模块“看见”SPI总线上的数据。
如果某些幻彩灯比较特殊, 需要一些特殊的处理,也可以参考一个网上的电路,把MOSI这个信号做一个反向:

但是这个对于BSR3100来说,通常情况下是不需要的,因为我们的SPI比较灵活, 可以配置极性和相位,可以通过寄存器,配置成客户期望的时序.
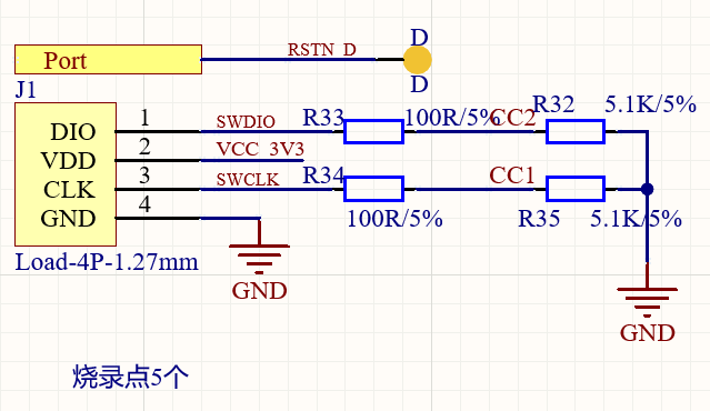
烧录和调试电路:

我们通常建议客户预留5个测试点, 记得把RSTN这个管脚预留出来,同时把Type-C口的CC1和CC2链接到SWD口上去, 这样是为了方便软件升级.
USB(Type-C)充电电路:

客户也可以选用我们自己的BSR5001芯片,当然也可以选择其他公司的芯片.
这里特别强调的时候,强烈建议客户在VBUS进来的位置,增加一个防浪涌的二极管D2,保护作用还是比较明显的.
在这个应用中,BSR3100的优势:
- 针对带屏的电子烟产品,充分利用外置flash资源,在同一片flash上XIP代码和存储图片数据,节省掉了芯片内部的eflash,成本更便宜。
- 因为芯片架构的优势, 在生产量产环节,只需要一次烧录,不需要既烧录eflash代码,又烧录QSPI外置flash。
- 相对普冉030,通过BOM比较,我们BOM成本更低,省去了一个LDO,多个MOS管(只有那个负责加热电热丝的大电流的MOS省不掉),一堆电容电阻。大约能节省1毛钱的BOM成本。客户比较下来,原理图更加干净,简单,整洁。
- 3100是IO RING丰富,支持5V IO(55nm工艺做不到),3.3V IO,1.8VIO, IO功能丰富。这个在VBAT供电的系统中非常灵活,在电子烟VBAT产品中,比3.3V的IO芯片产品有优势。
- 3100的ADC有一路ADC5专门用于测试VBAT电压,客户只需要读寄存器即可,不需要外围电路,也不占用ADC功能的IO端口。
- 3100的DMA做过特殊处理,在不占用SRAM的条件下, 可以非常快的刷新显示屏。
- 3100有2个LDO为用户供电,一个3.3V给FLASH,一个3.3V(2.8V或者3.0V)给显示屏,这一点竞争对手没有。
除了本身芯片更便宜之外,我们的BOM的成本还比竞争者更少:

SoC技术支持群:

3241






