技术支持QQ群599489642,管理员“攻城师1949“
BSR3100 是一款差异化的小型 SoC 芯片,我们将其定义为微型图形处理单元及显示芯片。它具备 MCU 芯片的所有特性,同时又不同于通用 MCU。BSR3100专注于小尺寸显示屏(0.71,0.85,0.96,1.44,1.47,1.77 inch ……)的图像处理应用。
- 集成 60MHz RC 振荡器和 32K RC 振荡器。
- 支持 RC 振荡器校准.
- 支持Efuse UID 加密
- 内嵌 4KB SRAM
- 集成 16 字节备份寄存器
- 支持NVM存储用户数据
- 支持 UART 接口
- 集成 双片选的SPI 接口,支持双屏异显,同时支持控制RGB灯珠WS2812B芯片
- 集成 DMA 控制器
- 两个单线 UART,支持Dallas One-Wire总线协议(可以控制DS18B20芯片)
- UART 支持 1.8V/3.3V VIO 选项
- 集成 2 组模拟比较器(高速比较器,支持迟滞设置)和运算放大器
- 集成一个用户可编程的电流源AUX LDO,3.3V,3.0V,2.8V,1.8V可选
- 集成了一个双MOS的50mA模拟开关
- 集成定时器
- 集成看门狗
- 集成 SWD 接口
- 支持 8 通道 PWM,每个PWM 都支持反向,死区控制
- 工作电压:2.5V ~ 5.5V
- 集成 10 通道 12 位 SAR ADC,支持 VREF 1.2V/3.3V/VBAT 选择
- 集成 16 组 GPIO(24 个 GPIO 口)
- 支持从深度睡眠中通过 GPIO 唤醒
- 工作温度范围:-40°C ~ +105°C
BSR3100芯片有两种使用方法,既可以做为主动器件SoC使用, 又可以当成被动器件(纯模拟器件)用。
第一种用法:
BSR3100芯片作为主控,在芯片内部或者外部,连接上NorFlash芯片,组成一个完整的SoC系统,去控制各种外部设备,也就是我们通常说的MCU Solution。

第二种用法:
把BSR3100当成纯模拟器件(或者纯数字功能芯片),由外部的MCU通过SPI接口,连接到BSR3100的SPI2AHB口上,就可以访问到BSR3100芯片内部的所有功能,这样BSR3100就是一个外部MCU系统控制的纯模拟器件。

第二种用法已经验证过了,我们的FT量产测试,就是这种用法的应用。
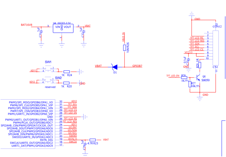
充电宝应用原理图:

LCD_CS,LCD_SDA,LCD_SCK这三个管脚是SPI固定的。
实验测试过,LCD_CS这一根线,可以省去,在LCD显示屏接口处,把CS接ground也是可以正常工作的,这样可以帮助我们节省一个 IO 资源。

LCD_LED是控制显示屏背光LEDA的,GPIO口控制(高电平点亮背光),GPIOB2
LCD_RS可能是RS/DC选择,GIO控制,GPIOB1
LCD_RST是reset管脚,GPIO口控制,GPIOB0
实际显示屏的效果是这样的:

这里提及一下, BSR3100的SPI和DMA都是有一点特殊,这些特殊性,大大提高了整个LCD屏的刷新效率,可以在非常短的时间内刷新整屏数据,做到非常流畅的显示体验:
1,spi可以32bit格式数据传输。
2,dma和spi同步握手。
在取模工具Image2Lcd获取数据的时候,我们也有一个小技巧:
需要把数据转换成32bit的数据,这样更高效。


为了让DMA更高效率的去刷屏,我们需要用工具把数组转成32bit数组,最终形成的32bit数组是这样的:

为了提高整个Flash-DMA-SPI的吞吐率, 我们还仿真验证确认了:

在每次DMA语句后面,追加一条sram的函数,会大幅提高DMA 访问Flash的效率。这一点从仿真的结果可以确认这一点。
HW_SPI_Tx_DMA(HAL_SPI_0, (uint16*)gImage_120x240_32bit, 32);//only for simulaton
sram_run_delay(30);
仿真和实际芯片验证,都证明了,可以指数级的提高传输效率,非常流畅的显示数据。
BSR3100的IO支持3.3V IO,1.8V IO,还有VBAT IO。在电池供电的应用场景中,可以非常简洁的满足多电压域场景下的用户需求。BSR3100的优势和特点:
- 1,集成了专用LDO(Norflash和LCD各一个)
- 2,外置Norflash更灵活
- 3,专用DMA
- 4,高速SPI配合LCD显示,速度最高可达12Mbps
- 5,芯片内部专用ADC5测量VBAT,读寄存器即可
- 6,专用MOS用于LCD背光控制,进一步省去板级上的外围器件
- 7,电流采集专用运放和高速比较器,比较器可以连接在中断列表中,软件快速响应
- 8,丰富的IO类型,1.8V IO 4个,5V IO 12个,3.3V IO 8个(不包含专用IO)
- 9,运算放大器可以内部连接ADC8和ADC9,不占用管脚资源
应用场景:
所有电池供电的带LCD/OLED/TFT显示屏的电子产品。
SoC技术支持群:

657

被折叠的 条评论
为什么被折叠?



