【本文由小黑盒作者@EZIOLX于11月28日发布,转载请标明出处!】
DeepSeek于11月27日推出新一代数学推理模型DeepSeekMath-V2,该模型采用创新的自我验证训练框架,专注于提升复杂数学问题中的推理严谨性。这一发布恰逢中国在全球开源AI模型市场份额首次超越美国,显示出中国在人工智能领域的快速崛起。
DeepSeek推出自验证数学模型,中国开源AI首次超越美国

DeepSeek推出自验证数学模型,中国开源AI首次超越美国

DeepSeek推出自验证数学模型,中国开源AI首次超越美国
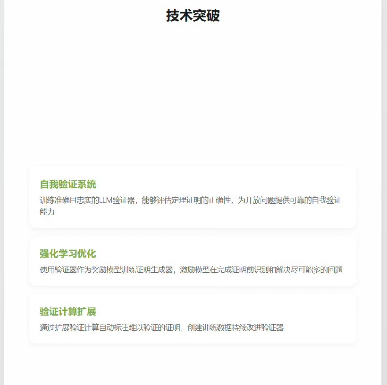
自我验证机制解决数学推理根本难题,传统方法仅关注最终答案准确性,难以保证推理过程的逻辑严谨性。DeepSeekMath-V2构建了“生成器-验证器”双模型架构,能对生成的数学证明进行自动审查,并通过元验证机制抑制模型幻觉。竞赛表现达到金牌水平,基于DeepSeek-V3.2-Exp-Base构建的该模型,在2025年国际数学奥林匹克竞赛(IMO 2025)和2024年中国数学奥林匹克竞赛(CMO 2024)中均达到金牌水平,更在2024年普特南数学竞赛中获得118/120的近乎满分成绩。
开源战略助推中国AI领先,与此同时,麻省理工学院与Hugging Face的联合研究显示,中国开源模型下载份额已达17%,首次超过美国的15.8%。DeepSeekMath-V2已公开发布于Hugging Face和GitHub平台,遵循Apache 2.0开源协议。


DeepSeek推出自验证数学模型,中国开源AI首次超越美国
业界专家认为,这种“颠覆性”的模型发布方式——每周或每两周发布新模型并提供多种衍生版本——使中国在开源AI领域获得关键优势。而DeepSeekMath-V2的推出,进一步巩固了中国在数学推理这一AI核心领域的领先地位。
2332

被折叠的 条评论
为什么被折叠?



