计算机毕业设计ssm龙眼果园管理系统8g33zv1h
(配套有源码 程序 mysql数据库 论文)本套源码可以先看具体功能演示视频领取,文末有联xi 可分享
随着农业现代化的推进,传统果园管理模式已难以满足高效、精准的管理需求。龙眼作为一种重要的经济作物,其果园管理的智能化、信息化成为提升产量和经济效益的关键。因此,开发一套基于SSM框架的龙眼果园管理系统显得尤为重要。该系统旨在通过先进的技术手段,实现对龙眼果园种植、生长、采收等环节的精细化管理,帮助果农优化资源配置,提高生产效率,增强市场竞争力。
本系统采用JAVA技术,结合SSM框架和MySQL数据库,构建了一个功能全面、操作便捷的龙眼果园管理平台。系统的主要功能包括:
-
用户管理:支持管理员和员工的账户管理,包括用户信息的添加、修改和删除。
-
园地信息管理:记录果园的基本信息,如果园名称、地址、土壤类型、种植面积等。
-
工作计划管理:制定和管理果园的日常农事工作计划,包括施肥、灌溉、病虫害防治等。
-
物资信息管理:对果园所需的物资进行分类管理,记录物资的名称、分类、库存数量、储存位置等信息。
-
冷库管理:监控冷库的储存情况,包括储存量、温度、湿度等,确保果实的保鲜。
-
通知公告管理:发布和管理果园的通知公告,及时传达重要信息。
-
入库与出库管理:记录物资的入库和出库信息,包括物资名称、数量、日期、原因等。
-
领用申请管理:处理员工的物资领用申请,记录申请原因、数量、审批状态等。
-
工作与产量上报:员工可上报工作完成情况和龙眼产量,系统记录上报信息。
-
财务信息管理:记录果园的收支情况,包括每日收入、支出、利润等。
-
预算与盈利信息管理:制定预算计划,分析实际盈利情况,为果园管理提供数据支持。
-
季度分析:对果园的生产数据进行季度分析,总结经验,预测趋势。
-
用户资料管理:管理员可修改个人信息,员工可查看和修改自己的资料。
通过这些功能,龙眼果园管理系统实现了从种植到销售的全流程管理,为果农提供了强大的技术支持和决策依据。系统界面友好,操作简便,无需专业计算机知识即可轻松上手,极大地提高了果园的管理效率和果品质量,为果农带来了显著的经济效益。
注:完成的毕业设计程序以下面的的环境软件、功能图和界面为准。
系统所需要的环境软件:idea、eclipse+mysql5.7、8.0+Navicat+JDK1.8+tomcat7.0
3.3系统用例分析
本系统分为管理员和员工两大模块,管理员的权利是最大的,可以对系统所有功能进行管理;其次是员工;用例分别如下所示:

图3-1 管理员用例图

本系统登录流程图,如图3-3所示。
本系统添加信息流程图,如图3-4所示。

图3-3 登录流程图

图3-4添加信息流程图
第四章 系统设计
设计这个管理系统能使用户实现不需出门就可以在电脑前进行个人信息修改,对系统功能进行有效管理。
本系统由管理员和员工两大模块组成。通过数据交互与数据传输实现本系统的所有功能。
管理员登录进入系统直接管理首页、员工、园地信息、工作计划、物资分类、物资信息、冷库、通知公告、入库信息、出库信息、领用申请、工作上报、产量上报、冷库监控、财务信息、预算信息、盈利信息、季度分析、用户资料等信息。本网站模块设计的独立性强,用户体验良好、后期维护修改管理十分方便。
员工模块的主要设计是:在登陆成功后,本系统实现对园地信息、工作计划、物资信息、冷库、通知公告、领用申请、工作上报、产量上报、冷库监控、用户资料等功能进行详细操作;
本系统是以网络业务模式为基础的,适合于互联网的应用。只要能连接到互联网,就可以不受到时间和地点的限制,随便来使用本龙眼果园管理系统。龙眼果园管理系统工作原理图,如图4-1所示。

图4-1 系统工作原理图
4.2程序结构图
本系统登录结构图,如图4-2所示。

图4-2 登录结构图
系统分成两个角色,根据每个角色的权限分析得出两大模块,包括管理员模块和员工模块;管理员模块主要针对整个系统的管理进行设计,提高了管理的效率和标准。系统的总体模块功能设计如下图所示:。

图4-3 系统总体功能结构图
所有的网站设计都离不开数据库,数据库是所有项目实现如数据采集、数据传输等功能的基石。只有合理的数据库设计才能满足商业化的要求,主键外键数据库的连接方式尤为重要,尽量避免多对多的复杂性,字段命名合理标准,且易于理解,字段应根据业务设置,不允许操作字段而对系统有额外的占用内存。
4.3.1数据库实体及属性
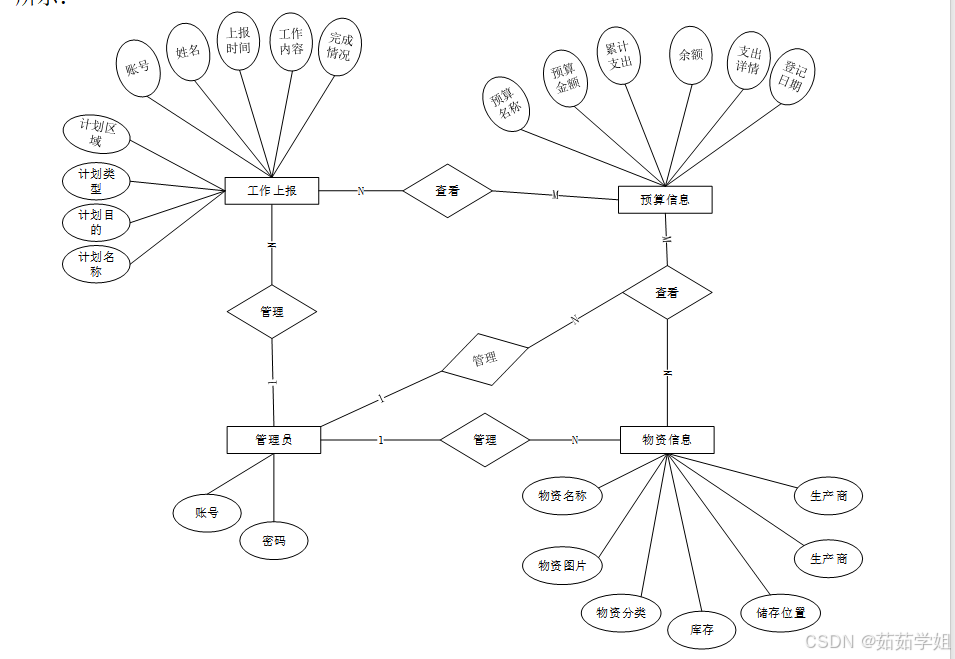
本龙眼果园的E-R图描述了在系统中各个实体之间的联系,在系统中将对 “工作上报、管理员、物资信息、预算信息”等几个主要的实体属性进行布局,如图4-4所示:

图4-4系统局部E-R图
在登录流程中,用户首先在Vue系统界面输入用户名和密码。这些信息通过HTTP请求发送到Java系统。系统接收请求,通过与MySQL数据库交互验证用户凭证。如果认证成功,返回给系统,允许用户访问系统。这个过程涵盖了从用户输入到系统验证和响应的全过程。系统登录界面图5-1所示。

图5-1系统登录界面
5.1管理员功能实现
管理员进入主页面,主要功能包括对首页、员工、园地信息、工作计划、物资分类、物资信息、冷库、通知公告、入库信息、出库信息、领用申请、工作上报、产量上报、冷库监控、财务信息、预算信息、盈利信息、季度分析、用户资料等进行操作。管理员主页面如图5-2所示:

图5-2管理员主界面
员工功能在视图层(view层)进行交互,比如点击“搜索、新增或删除”按钮或填写员工信息表单。这些员工表单动作被视图层捕获并作为请求发送给相应的控制器层(controller层)。控制器接收到这些请求后,调用服务层(service层)以执行相关的业务逻辑,例如验证输入数据的有效性和与数据库的交互。服务层处理完这些逻辑后,进一步与数据访问对象层(DAO层)交互,后者负责具体的数据操作如查看、修改或删除员工信息,并将操作结果返回给控制器。最终,控制器根据这些结果更新视图层,以便员工功能可以看到最新的信息或相应的操作反馈。员工界面如图5-3所示:

图5-3员工界面
园地信息功能在视图层(view层)进行交互,比如点击“搜索、新增或删除”按钮或填写园地信息表单。这些园地信息表单动作被视图层捕获并作为请求发送给相应的控制器层(controller层)。控制器接收到这些请求后,调用服务层(service层)以执行相关的业务逻辑,例如验证输入数据的有效性和与数据库的交互。服务层处理完这些逻辑后,进一步与数据访问对象层(DAO层)交互,后者负责具体的数据操作如查看、修改或删除园地信息,并将操作结果返回给控制器。最终,控制器根据这些结果更新视图层,以便园地信息功能可以看到最新的信息或相应的操作反馈。园地信息界面如图5-4所示:

图5-4园地信息界面
工作计划功能在视图层(view层)进行交互,比如点击“搜索、新增或删除”按钮或填写工作计划信息表单。这些工作计划表单动作被视图层捕获并作为请求发送给相应的控制器层(controller层)。控制器接收到这些请求后,调用服务层(service层)以执行相关的业务逻辑,例如验证输入数据的有效性和与数据库的交互。服务层处理完这些逻辑后,进一步与数据访问对象层(DAO层)交互,后者负责具体的数据操作如查看、修改或删除工作计划信息,并将操作结果返回给控制器。最终,控制器根据这些结果更新视图层,以便工作计划功能可以看到最新的信息或相应的操作反馈。工作计划界面如图5-5所示:

图5-5工作计划界面
物资信息功能在视图层(view层)进行交互,比如点击“搜索、新增、物资库存统计或删除”按钮或填写物资信息表单。这些物资信息表单动作被视图层捕获并作为请求发送给相应的控制器层(controller层)。控制器接收到这些请求后,调用服务层(service层)以执行相关的业务逻辑,例如验证输入数据的有效性和与数据库的交互。服务层处理完这些逻辑后,进一步与数据访问对象层(DAO层)交互,后者负责具体的数据操作如查看、修改、入库登记、出库登记或删除物资信息,并将操作结果返回给控制器。最终,控制器根据这些结果更新视图层,以便物资信息功能可以看到最新的信息或相应的操作反馈。物资信息界面如图5-6所示:

图5-6物资信息界面
冷库功能在视图层(view层)进行交互,比如点击“搜索、新增或删除”按钮或填写冷库信息表单。这些冷库表单动作被视图层捕获并作为请求发送给相应的控制器层(controller层)。控制器接收到这些请求后,调用服务层(service层)以执行相关的业务逻辑,例如验证输入数据的有效性和与数据库的交互。服务层处理完这些逻辑后,进一步与数据访问对象层(DAO层)交互,后者负责具体的数据操作如查看、修改或删除冷库信息,并将操作结果返回给控制器。最终,控制器根据这些结果更新视图层,以便冷库功能可以看到最新的信息或相应的操作反馈。冷库界面如图5-7所示:

图5-7冷库界面
通知公告功能在视图层(view层)进行交互,比如点击“搜索、新增或删除”按钮或填写通知公告信息表单。这些通知公告表单动作被视图层捕获并作为请求发送给相应的控制器层(controller层)。控制器接收到这些请求后,调用服务层(service层)以执行相关的业务逻辑,例如验证输入数据的有效性和与数据库的交互。服务层处理完这些逻辑后,进一步与数据访问对象层(DAO层)交互,后者负责具体的数据操作如查看、修改或删除通知公告信息,并将操作结果返回给控制器。最终,控制器根据这些结果更新视图层,以便通知公告功能可以看到最新的信息或相应的操作反馈。通知公告界面如图5-8所示:

图5-8通知公告界面
出库信息功能在视图层(view层)进行交互,比如点击“搜索或删除”按钮或填写出库信息表单。这些出库信息表单动作被视图层捕获并作为请求发送给相应的控制器层(controller层)。控制器接收到这些请求后,调用服务层(service层)以执行相关的业务逻辑,例如验证输入数据的有效性和与数据库的交互。服务层处理完这些逻辑后,进一步与数据访问对象层(DAO层)交互,后者负责具体的数据操作如查看或删除出库信息,并将操作结果返回给控制器。最终,控制器根据这些结果更新视图层,以便出库信息功能可以看到最新的信息或相应的操作反馈。出库信息界面如图5-9所示:

图5-9出库信息界面
领用申请功能在视图层(view层)进行交互,比如点击“搜索、删除或审核”按钮或填写领用申请信息表单。这些领用申请表单动作被视图层捕获并作为请求发送给相应的控制器层(controller层)。控制器接收到这些请求后,调用服务层(service层)以执行相关的业务逻辑,例如验证输入数据的有效性和与数据库的交互。服务层处理完这些逻辑后,进一步与数据访问对象层(DAO层)交互,后者负责具体的数据操作如查看或删除领用申请信息,并将操作结果返回给控制器。最终,控制器根据这些结果更新视图层,以便领用申请功能可以看到最新的信息或相应的操作反馈。领用申请界面如图5-10所示:

图5-10领用申请界面
产量上报功能在视图层(view层)进行交互,比如点击“搜索、删除或果园厂量统计”按钮或填写产量上报信息表单。这些产量上报表单动作被视图层捕获并作为请求发送给相应的控制器层(controller层)。控制器接收到这些请求后,调用服务层(service层)以执行相关的业务逻辑,例如验证输入数据的有效性和与数据库的交互。服务层处理完这些逻辑后,进一步与数据访问对象层(DAO层)交互,后者负责具体的数据操作如查看、修改或删除产量上报信息,并将操作结果返回给控制器。最终,控制器根据这些结果更新视图层,以便产量上报功能可以看到最新的信息或相应的操作反馈。产量上报界面如图5-11所示:

图5-11产量上报界面
盈利信息功能在视图层(view层)进行交互,比如点击“搜索、新增、产量与盈利分析或删除”按钮或填写盈利信息表单。这些盈利信息表单动作被视图层捕获并作为请求发送给相应的控制器层(controller层)。控制器接收到这些请求后,调用服务层(service层)以执行相关的业务逻辑,例如验证输入数据的有效性和与数据库的交互。服务层处理完这些逻辑后,进一步与数据访问对象层(DAO层)交互,后者负责具体的数据操作如查看、修改或删除盈利信息,并将操作结果返回给控制器。最终,控制器根据这些结果更新视图层,以便盈利信息功能可以看到最新的信息或相应的操作反馈。盈利信息界面如图5-12所示:

图5-12盈利信息界面
季度分析功能在视图层(view层)进行交互,比如点击“搜索、新增或删除”按钮或填写季度分析信息表单。这些季度分析表单动作被视图层捕获并作为请求发送给相应的控制器层(controller层)。控制器接收到这些请求后,调用服务层(service层)以执行相关的业务逻辑,例如验证输入数据的有效性和与数据库的交互。服务层处理完这些逻辑后,进一步与数据访问对象层(DAO层)交互,后者负责具体的数据操作如查看、修改或删除季度分析信息,并将操作结果返回给控制器。最终,控制器根据这些结果更新视图层,以便季度分析功能可以看到最新的信息或相应的操作反馈。季度分析界面如图5-13所示:

图5-13季度分析界面
5.2员工功能实现
员工进入主页面,主要功能包括对首页、园地信息、工作计划、物资信息、冷库、通知公告、领用申请、工作上报、产量上报、冷库监控、用户资料等进行操作。员工主页面如图5-14所示:

图5-14员工主界面
源码无偿分享,文未领取

被折叠的 条评论
为什么被折叠?



