计算机毕业设计ssm健身房管理系统4a2i6exr
(配套有源码 程序 mysql数据库 论文)本套源码可以先看具体功能演示视频领取,文末有联xi 可分享
在当今快节奏的生活中,健身已成为越来越多人追求健康生活的重要方式。健身房作为提供专业健身服务的场所,其管理效率和服务质量直接影响着用户体验和运营效益。传统的健身房管理模式往往依赖于人工操作,不仅效率低下,还容易出现信息管理混乱、会员服务不及时等问题。因此,开发一套高效、智能的健身房管理系统显得尤为重要。本文将介绍基于SSM框架的健身房管理系统的设计与实现,旨在通过信息化手段提升健身房的管理效率和服务质量。
系统功能介绍
该健身房管理系统具备以下功能:
-
会员管理:支持会员注册、续费、升级等操作,方便健身房对会员信息进行集中管理。
-
课程预约:会员可以查看和预约各种健身课程,系统会根据课程安排和会员需求进行智能匹配。
-
课程签到:会员到达健身房后,可通过系统进行课程签到,记录参与情况。
-
预约取消:会员在特殊情况下可以取消已预约的课程,系统会自动调整课程安排。
-
器材信息管理:记录健身器材的详细信息,包括编号、名称、图片、状态等,方便管理和维护。
-
器材租用与归还:会员可以租用健身器材,并在使用后进行归还操作,系统会记录租用和归还的时间及状态。
-
教练管理:为教练提供展示个人资质和课程的平台,同时跟踪会员训练进度,提供个性化指导。
-
财务统计:辅助健身房进行财务状况的监控和分析,包括收入统计、支出管理和销售报告等。
-
系统管理:包括用户权限管理、数据备份与恢复、系统参数设置等,确保系统的安全稳定运行。
-
个人资料管理:会员和教练可以查看和更新自己的个人资料,如联系方式、头像等。
系统设计与实现
系统采用Java语言结合SSM框架进行开发,前端使用HTML、CSS、JavaScript和Vue.js构建用户界面,后端通过MySQL数据库进行数据存储和管理。这种技术栈的选择确保了系统的高效性、稳定性和易维护性。系统分为管理员、教练和会员三个角色,每个角色都有相应的功能模块,通过合理的权限划分,实现了高效的信息管理和协同工作。
功能总结
通过上述功能模块的设计与实现,该健身房管理系统能够极大地提升健身房的运营效率和服务质量。会员可以享受到更加便捷的课程预约和个性化的健身服务,教练能够更好地管理课程和会员训练进度,管理员则可以轻松地进行日常运营管理和财务监控。这一系统不仅满足了健身房的日常管理需求,还为健身房在激烈的市场竞争中提供了有力的技术支持,有助于提升品牌形象和用户满意度。
注:完成的毕业设计程序以下面的的环境软件、功能图和界面为准。
系统所需要的环境软件:idea、eclipse+mysql5.7、8.0+Navicat+JDK1.8+tomcat7.0
3.4 系统用例分析
健身房管理系统综合网络空间开发设计要求。目的是将传统管理方式转换为在网上管理,完成健身房管理的方便快捷、安全性高、交易规范做了保障,目标明确。健身房管理系统可以将功能划分为管理员功能、健身教练功能和用户功能。
(1)管理员关键功能包含用户、健身教练、健身课程、预约课程、课程签到、预约取消、器材信息、器材租用、器材归还、系统管理、个人资料等进行管理。管理员用例如下:

图3-1 管理员用例图
(2)健身教练关键功能包含健身课程、预约课程、课程签到、预约取消、器材信息、个人资料等进行管理。健身教练用例如下:

图3-2 健身教练用例图
(3)用户关键功能包含个人中心、修改密码、预约课程、课程签到、预约取消、器材租用、我的收藏等进行管理。用户用例如下:

图3-3 用户用例图
3.5 系统流程分析
系统登录流程图如图所示3-4所示。

图3-4 系统登录流程图
用户和管理员可以添加信息,内容没有问题之后按下确定键就添加成功了。添加信息流程图如图3-5所示.

图3-5 添加信息流程图
用户可以选择把自己发布的信息删掉,选择要删除的文章确认之后,删除信息的操作就完成了。删除信息流程图如图3-6所示。

图3-6 删除信息流程图
3.6 本章小结
本章主要是对健身房管理系统的可行性分析和所要实现的功能进行分析,在对一系列的系统可行性分析之后,又详细的讲述了项目的目标与原则,让人们深刻的了解健身房管理系统的设计思想,之后重点对登录模块、添加模块和删除模块的流程进行了详细的图文介绍。
本章主要讲述的是健身房管理系统的设计开发结构,简单介绍了开发流程与数据库设计的原则以及数据表的关系结构图,并且详细的展示了数据表的内部结构信息与属性。
4.1 系统体系结构
系统启动后,在登录界面,输入正确的账号密码,选择进入管理员界面和用户界面,管理员界面是用来管理页面与其他用户信息,用户界面可以正常的使用,并进行份内的操作,系统登录结构图如图4-1所示。

图4-1 系统登录结构图
管理员模块属于是网站的后台,进入之后有大量的管理员功能,管理员也可以使用其他用户模块的功能,为了维护网站的稳定与页面的布局,将管理员模块的功能详细化后可以使用系统管理对页面进行布局修改,可以发布公告提示用户规范,健身房管理系统总体结构如图4-2所示。

图4-2 系统总体结构图
4.2 数据库设计原则
数据库设计之后,根据数据库关系,可以更加清晰地了解到数据库结构,每一个数据表之间的关系,再创建数据表。快速更改和查询对应的信息,有了数据库就不用在程序和代码中寻找。
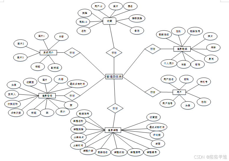
分析健身房管理系统的数据结构后,在系统中将“用户、健身教练、健身课程、健身咨询、系统简介、收藏”等作为实体,它们的局部E-R如下图所示:

图4-3 局部E-R图
5.1 系统前台功能实现
当人们打开系统的网址后,首先看到的就是首页界面。在这里,人们能够看到系统的导航条,通过导航条导航进入各功能展示页面进行操作。系统首页界面如图5-1所示:

图5-1 系统首页界面
系统注册:在注册流程中,用户在Vue前端填写必要信息(如用户名、密码等)并提交。前端将这些信息通过HTTP请求发送到Java后端。后端处理这些信息,检查用户名是否唯一,并将新用户数据存入MySQL数据库。完成后,后端向前端发送注册成功的确认,前端随后通知用户完成注册。这个过程实现了新用户的数据收集、验证和存储。系统注册页面如图5-2所示:

图5-2系统注册页面
健身课程:在健身课程页面的输入栏中输入课程名称进行查询,可以查看到健身课程详细信息,并根据需要进行预约、评论或收藏操作;健身课程页面如图5-3所示:

图5-3健身课程详细页面
器材信息:在器材信息页面的输入栏中输入器材名称进行查询,可以查看到器材信息详细信息,并根据需要进行租用操作;器材信息页面如图5-4所示:

图5-4器材信息详细页面
个人中心:在个人中心页面通过填写个人详细信息进行更新操作,还可以对个人中心、修改密码、预约课程、课程签到、预约取消、器材租用、我的收藏进行详细操作;如图5-5所示:

图5-5个人中心界面
5.2后台模块实现
后台登录:在登录流程中,用户首先在Vue前端界面输入用户名和密码。这些信息通过HTTP请求发送到Java后端。后端接收请求,通过与MySQL数据库交互验证用户凭证。如果认证成功,后端会返回给前端,允许用户访问系统。这个过程涵盖了从用户输入到系统验证和响应的全过程。如图5-6所示。

图5-6 后台登录界面
5.2.1管理员功能实现
管理员进入主页面,主要功能包括对用户、健身教练、健身课程、预约课程、课程签到、预约取消、器材信息、器材租用、器材归还、系统管理、个人资料等进行操作。管理员主页面如图5-7所示:

图5-7 管理员主界面
健身教练;在健身教练页面输入教练姓名、性别进行查询、添加或删除健身教练列表,并对健身教练详细信息进行查看、修改或删除操作;如图5-8所示:

图5-8健身教练界面
健身课程;在健身课程页面输入课程名称、课程类别、课程状态进行查询、添加或删除健身课程列表,并对健身课程详细信息进行查看、修改、查看评论或删除操作;如图5-9所示:

图5-9健身课程界面
预约取消功能在视图层(view层)进行交互,比如点击“查询或删除”按钮或填写预约取消表单。这些预约取消表单动作被视图层捕获并作为请求发送给相应的控制器层(controller层)。控制器接收到这些请求后,调用服务层(service层)以执行相关的业务逻辑,例如验证输入数据的有效性和与数据库的交互。服务层处理完这些逻辑后,进一步与数据访问对象层(DAO层)交互,后者负责具体的数据操作如查看、修改或删除预约取消信息,并将操作结果返回给控制器。最终,控制器根据这些结果更新视图层,以便预约取消功能可以看到最新的信息或相应的操作反馈。如图5-10所示:

图5-10预约取消界面
器材信息功能在视图层(view层)进行交互,比如点击“查询、增加或删除”按钮或填写器材信息表单。这些器材信息表单动作被视图层捕获并作为请求发送给相应的控制器层(controller层)。控制器接收到这些请求后,调用服务层(service层)以执行相关的业务逻辑,例如验证输入数据的有效性和与数据库的交互。服务层处理完这些逻辑后,进一步与数据访问对象层(DAO层)交互,后者负责具体的数据操作如查看、修改或删除器材信息信息,并将操作结果返回给控制器。最终,控制器根据这些结果更新视图层,以便器材信息功能可以看到最新的信息或相应的操作反馈。如图5-11所示:

图5-11器材信息界面
5.2.2健身教练功能实现
健身教练进入主页面,主要功能包括对健身课程、预约课程、课程签到、预约取消、器材信息、个人资料等进行操作。健身教练主页面如图5-7所示:

图5-12 健身教练主界面
源码无偿分享,文未领取
3122

被折叠的 条评论
为什么被折叠?



