计算机毕业设计ssm流浪犬猫救助系统28xzj79u
(配套有源码 程序 mysql数据库 论文)本套源码可以先看具体功能演示视频领取,文末有联xi 可分享
随着城市化进程的加速,流浪犬猫的数量不断增加,它们在街头巷尾流浪,面临着饥饿、疾病和人为伤害等诸多困境。这不仅是一个动物福利问题,也对城市环境和公共卫生带来了挑战。为了更好地管理和救助这些流浪动物,开发一个高效、便捷的流浪犬猫救助系统显得尤为重要。本文将介绍一个基于SSM框架的流浪犬猫救助系统,旨在通过技术手段提升流浪动物的救助效率和管理水平。
在系统开发过程中,我们深入分析了流浪犬猫救助的实际需求,并结合现代信息技术,设计出一个功能丰富、操作便捷的系统。以下是该系统的主要功能模块:
-
用户注册与登录:用户可以通过系统进行注册,设置个人账号和密码,方便后续使用。
-
宠物信息管理:系统支持对流浪犬猫的基本信息进行录入和管理,包括宠物的名称、种类、性别、年龄、特点、疫苗接种情况等。
-
领养申请:用户可以通过系统提交领养申请,填写相关信息并上传必要的证明材料。
-
挂号预约:用户可以为流浪犬猫进行挂号预约,选择合适的医生和预约时间。
-
在线问诊:用户可以通过系统与医生进行在线交流,咨询宠物的健康问题。
-
治疗信息记录:医生可以记录流浪犬猫的治疗过程、诊断结果和治疗费用等信息。
-
治疗复查管理:系统支持对治疗后的流浪犬猫进行复查管理,跟踪其康复情况。
-
法律科普:提供与流浪动物救助相关的法律法规知识,增强用户的法律意识。
-
论坛交流:用户可以在论坛中分享救助经验、交流心得,促进社区互动。
-
系统管理:管理员可以对系统中的用户、医生、宠物信息等进行管理和维护,确保系统的正常运行。
通过这些功能模块,该系统不仅能够有效管理流浪犬猫的信息,还能为救助工作提供全方位的支持。它不仅提升了救助效率,还增强了用户与救助机构之间的互动,为流浪动物的救助和领养提供了更加便捷的平台。
注:完成的毕业设计程序以下面的的环境软件、功能图和界面为准。
系统所需要的环境软件:idea、eclipse+mysql5.7、8.0+Navicat+JDK1.8+tomcat7.0
3.2 功能需求分析
流浪犬猫救助系统综合网络空间开发设计要求。目的是将流浪犬猫救助系统通过网络平台将传统管理方式转换为在网上管理,完成流浪犬猫救助的方便快捷、安全性高障,目标明确。流浪犬猫救助系统可以将功能划分为管理员的使用功能、医生使用功能和用户使用的功能。
(1)管理员的功能是最高的,可以对系统所在功能进行查看,修改和删除,包括用户功能和医生功能。管理员关键功能包含医生、用户、宠物类型、宠物信息、领养申请、挂号预约、在线问诊、治疗信息、治疗复查、法律科普、论坛交流、系统管理、用户资料等进行详细操作;管理员用例如下:

图3-1管理员用例图
(2)医生关键功能包含个人中心、修改密码、医生、挂号预约、在线问诊、治疗信息、治疗复查、我的发布、我的地址、我的收藏等进行详细操作;医生用例如下:

图3-2 医生用例图
(3)用户关键功能包含个人中心、修改密码、领养申请、挂号预约、在线问诊、治疗信息、治疗复查、我的发布、我的地址、我的收藏等进行详细操作;用户用例如下:

图3-3 用户用例图
3.3 系统流程分析
3.3.1系统开发流程图:

图3-4系统开发流程图
3.3.2管理员模块总体流程图:

图3-5管理员模块总体流程图
3.3.3流浪犬猫救助系统管理流程图:

图3-6 流浪犬猫救助系统管理流程图
4 系统设计
4.1 功能模块设计
流浪犬猫救助系统按照权限的类型进行划分,分为管理员、医生和用户共三个模块。系统实现医生、用户、宠物类型、宠物信息、领养申请、挂号预约、在线问诊、治疗信息、治疗复查、法律科普、论坛交流、系统管理、用户资料等功能进行操作,增强了使用者的操作体验。管理员模块主要针对整个系统的管理进行设计,提高了管理的效率和标准。系统的总体模块设计如下图所示:

图4-1 系统总体模块设计
4.2 系统数据库设计
4.2.1 数据库系统
本系统采用MySQL来进行数据库的管理。MySQL数据库具有体积小、速度快、成本低等优点。具备同时处理数千万条记录,实现大型数据库的高并发读写和高效读写需求。
4.2.2 数据库概念设计
概念模型用于对信息世界建模,并与指定的数据库管理系统分离。它有助于将真实世界的事物抽象为适合于数据库管理系统的数据库模型。人们倾向于将现实世界抽象为信息世界,再把信息世界变成机器世界。也就是说,将现实世界的目标抽象成独立于专用计算机软件和专用数据库管理系统的信息结构的数据模型,然后将物理模型转化为适合电子计算机的数据库管理系统。事实上,数据模型是从真实世界到机器世界的中间层。
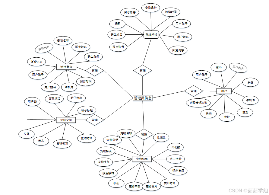
信息世界的基本要素包括实体和关联。现实存在且彼此可区别的事物称为实体。实体可以是实际的人、事或物,还可以是抽象化的概念或联络。在系统中将“用户、治疗信息、论坛交流、在线问诊、宠物信息”等作为实体,它们的局部E-R如图4-2所示。

图4-2局部E-R图
5.1系统功能实现
5.1.1系统首页页面
当人们打开系统的网址后,首先看到的就是首页界面。在这里,人们能够看到系统的导航条,通过导航条导航进入各功能展示页面进行操作。系统首页界面如图5-1所示:

图5-1 系统首页界面
在注册流程中,用户在Vue前端填写必要信息(如用户名、密码等)并提交。前端将这些信息通过HTTP请求发送到Java后端。后端处理这些信息,检查用户名是否唯一,并将新用户数据存入MySQL数据库。完成后,后端向前端发送注册成功的确认,前端随后通知用户完成注册。这个过程实现了新用户的数据收集、验证和存储。注册页面如图5-2所示:

图5-2注册详细页面
医生:在医生页面的输入栏中输入医生账号、医生姓名进行查询,可以查看到医生详细信息,并根据需要进行挂号、在线问诊、点赞或收藏操作;医生页面如图5-3所示:

图5-3医生详细页面
宠物信息:在宠物信息页面的输入栏中输入宠物名称进行查询,可以查看到宠物信息详细信息,并根据需要进行领养申请、评论或收藏操作;宠物信息页面如图5-4所示:

图5-4宠物信息详细页面
5.1.2个人中心
医生个人中心:在个人中心页面可以对个人中心、修改密码、医生、挂号预约、在线问诊、治疗信息、治疗复查、我的发布、我的地址、我的收藏等功能进行操作;如图5-5所示:

图5-5医生个人中心界面
用户个人中心:在个人中心页面可以对个人中心、修改密码、领养申请、挂号预约、在线问诊、治疗信息、治疗复查、我的发布、我的地址、我的收藏等功能进行操作;如图5-6所示:

图5-6用户个人中心页面
5.2后台管理员模块实现
在登录流程中,用户首先在Vue前端界面输入用户名和密码。这些信息通过HTTP请求发送到Java后端。后端接收请求,通过与MySQL数据库交互验证用户凭证。如果认证成功,后端会返回给前端,允许用户访问系统。这个过程涵盖了从用户输入到系统验证和响应的全过程。如图5-7所示。

图5-7后台登录界面
管理员进入主页面,主要功能包括对医生、用户、宠物类型、宠物信息、领养申请、挂号预约、在线问诊、治疗信息、治疗复查、法律科普、论坛交流、系统管理、用户资料等进行操作。管理员主页面如图5-8示:

图5-8管理员主界面
医生功能在视图层(view层)进行交互,比如点击“搜索、新增或删除”按钮或填写医生表单。这些医生表单动作被视图层捕获并作为请求发送给相应的控制器层(controller层)。控制器接收到这些请求后,调用服务层(service层)以执行相关的业务逻辑,例如验证输入数据的有效性和与数据库的交互。服务层处理完这些逻辑后,进一步与数据访问对象层(DAO层)交互,后者负责具体的数据操作如查看、修改、查看评论或删除医生信息,并将操作结果返回给控制器。最终,控制器根据这些结果更新视图层,以便医生功能可以看到最新的信息或相应的操作反馈。如图5-9所示:

图5-9医生界面
用户功能在视图层(view层)进行交互,比如点击“搜索、新增或删除”按钮或填写用户表单。这些用户表单动作被视图层捕获并作为请求发送给相应的控制器层(controller层)。控制器接收到这些请求后,调用服务层(service层)以执行相关的业务逻辑,例如验证输入数据的有效性和与数据库的交互。服务层处理完这些逻辑后,进一步与数据访问对象层(DAO层)交互,后者负责具体的数据操作如查看、修改或删除用户信息,并将操作结果返回给控制器。最终,控制器根据这些结果更新视图层,以便用户功能可以看到最新的信息或相应的操作反馈。如图5-10所示:

图5-10用户界面
宠物类型功能在视图层(view层)进行交互,比如点击“搜索、新增或删除”按钮或填写宠物类型表单。这些宠物类型表单动作被视图层捕获并作为请求发送给相应的控制器层(controller层)。控制器接收到这些请求后,调用服务层(service层)以执行相关的业务逻辑,例如验证输入数据的有效性和与数据库的交互。服务层处理完这些逻辑后,进一步与数据访问对象层(DAO层)交互,后者负责具体的数据操作如查看、修改或删除宠物类型信息,并将操作结果返回给控制器。最终,控制器根据这些结果更新视图层,以便宠物类型功能可以看到最新的信息或相应的操作反馈。如图5-11所示:

图5-11宠物类型界面
宠物信息功能在视图层(view层)进行交互,比如点击“搜索、新增或删除”按钮或填写宠物信息表单。这些宠物信息表单动作被视图层捕获并作为请求发送给相应的控制器层(controller层)。控制器接收到这些请求后,调用服务层(service层)以执行相关的业务逻辑,例如验证输入数据的有效性和与数据库的交互。服务层处理完这些逻辑后,进一步与数据访问对象层(DAO层)交互,后者负责具体的数据操作如查看、修改、查看评论或删除宠物信息,并将操作结果返回给控制器。最终,控制器根据这些结果更新视图层,以便宠物信息功能可以看到最新的信息或相应的操作反馈。如图5-12所示:

图5-12宠物信息界面
源码无偿分享,文未领取
1455

被折叠的 条评论
为什么被折叠?



