计算机毕业设计ssm校园消防设备维护管理系统qbb5a2t9
(配套有源码 程序 mysql数据库 论文)本套源码可以先看具体功能演示视频领取,文末有联xi 可分享
随着校园规模的不断扩大和人员密度的增加,消防安全管理的重要性日益凸显。传统的消防设备管理方式往往存在信息记录不全面、维护周期不明确、故障处理不及时等问题,难以满足现代校园对消防安全的严格要求。因此,开发一套高效、智能的校园消防设备维护管理系统显得尤为迫切。该系统旨在通过信息化手段,实现对校园内消防设备的全面监控、实时管理与高效维护,从而提升校园消防安全水平,保障师生的生命财产安全。
在系统设计方面,本文详细介绍了一套基于SSM(Spring、SpringMVC、MyBatis)框架的校园消防设备维护管理系统。系统采用B/S架构,前端使用HTML、CSS、JavaScript结合Vue.js框架构建用户界面,后端则以Java语言实现业务逻辑处理,并通过MySQL数据库进行数据存储与管理。系统分为管理员、维修员和用户三个角色,涵盖了个人中心、消防设备管理、巡检信息管理、保养信息管理、设备申领管理、报修信息管理、维修信息管理等多个功能模块。
具体功能如下:
-
个人中心:用户可以查看和修改个人信息。
-
消防设备管理:实现对消防设备的添加、删除、查询、修改以及设备库存统计等功能。
-
巡检信息管理:支持对巡检信息的查询、添加、修改和删除操作。
-
保养信息管理:提供保养计划的制定、保养记录的查询和添加等功能。
-
设备申领管理:允许用户提交设备申领申请,并支持管理员对申请进行审核。
-
报修信息管理:用户可以提交设备报修申请,维修员可以查看和处理报修信息。
-
维修信息管理:记录维修进度、维修内容等信息,并支持查询和修改。
这些功能模块的设计充分考虑了校园消防设备管理的实际需求,通过系统化的管理流程,规范了设备维护工作,提高了维护效率,减少了因人为因素导致的失误。同时,系统还能够生成详细的维护报告,为学校的安全管理提供有力支持。总体而言,该系统不仅提升了校园消防设备的管理水平,还增强了师生的消防安全意识,为构建安全、和谐的校园环境提供了有力保障。
注:完成的毕业设计程序以下面的的环境软件、功能图和界面为准。
系统所需要的环境软件:idea、eclipse+mysql5.7、8.0+Navicat+JDK1.8+tomcat7.0
3.3 系统用例分析
校园消防设备维护管理系统综合网络空间开发设计要求。目的是将传统管理方式转换为在网上管理,完成校园消防设备管理的方便快捷、安全性高、交易规范做了保障,目标明确。校园消防设备维护管理系统可以将功能划分为管理员功能,维修员功能和用户功能。
(1)、管理员关键功能包含个人中心、用户管理、维修员管理、消防设备管理、巡检信息管理、保养信息管理、设备申领管理、入库信息管理、出库信息管理、报修信息管理、维修信息管理等进行管理。管理员用例如下:

图3-1 管理员用例图
(2)、维修员关键功能包含个人中心、消防设备管理、报修信息管理、维修信息管理等进行管理。维修员用例如下:

图3-2 维修员用例图
(3)、用户关键功能包含个人中心、消防设备管理、巡检信息管理、保养信息管理、设备申领管理、报修信息管理、维修信息管理等进行管理。用户用例如下:

图3-3 用户用例图
3.4系统流程分析
3.3.1 登录流程
登录流程如图3-4所示:

图3-4登录流程
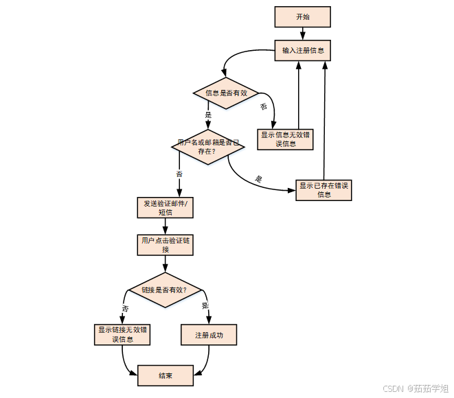
3.3.2 注册流程
注册流程如图3-5所示:

图3-5注册流程
3.3.3系统操作流程
系统操作流程如图3-6所示:

图3-6 系统操作流程图
第四章 系统设计
4.1总体功能设计
根据上文中对用户需求的一系列综合细致的分析,针对本文校园消防设备维护管理系统,得到一个如图4-1所示的宏观的总体功能结构图。

图4-1 系统功能结构图
4.2数据库E-R图设计
ER图是由实体及其关系构成的图,通过E/R图可以清楚地描述系统涉及到的实体之间的相互关系。在系统中将对将“用户、维修信息、巡检信息、设备申领、报修信息、保养信息”等作为实体,它们的局部E-R图,如图4-2所示:

图4-3局部E-R图
5.1系统登录注册功能实现
在注册流程中,用户在Vue前端填写必要信息(如用户名、密码等)并提交。前端将这些信息通过HTTP请求发送到Java后端。后端处理这些信息,检查用户名是否唯一,并将新用户数据存入MySQL数据库。完成后,后端向前端发送注册成功的确认,前端随后通知用户完成注册。这个过程实现了新用户的数据收集、验证和存储。系统注册页面如图5-1所示:

图5-1系统注册界面
在登录流程中,用户首先在Vue前端界面输入用户名和密码。这些信息通过HTTP请求发送到Java后端。后端接收请求,通过与MySQL数据库交互验证用户凭证。如果认证成功,后端会返回给前端,允许用户访问系统。这个过程涵盖了从用户输入到系统验证和响应的全过程。如图5-2所示。

图5-2系统登录界面
5.2管理员功能实现
管理员进入主页面,主要功能包括个人中心、用户管理、维修员管理、消防设备管理、巡检信息管理、保养信息管理、设备申领管理、入库信息管理、出库信息管理、报修信息管理、维修信息管理等进行操作。管理员主页面如图5-3所示:

图5-3 管理员主界面
用户管理功能在视图层(view层)进行交互,比如点击“查询、添加或删除”按钮或填写用户管理表单。这些用户管理表单动作被视图层捕获并作为请求发送给相应的控制器层(controller层)。控制器接收到这些请求后,调用服务层(service层)以执行相关的业务逻辑,例如验证输入数据的有效性和与数据库的交互。服务层处理完这些逻辑后,进一步与数据访问对象层(DAO层)交互,后者负责具体的数据操作如查看、修改或删除用户管理信息,并将操作结果返回给控制器。最终,控制器根据这些结果更新视图层,以便用户管理功能可以看到最新的信息或相应的操作反馈。如图5-4所示:

图5-4用户管理界面
消防设备管理功能在视图层(view层)进行交互,比如点击“查询、添加、删除、设备库存统计”按钮或填写消防设备管理表单。这些消防设备管理表单动作被视图层捕获并作为请求发送给相应的控制器层(controller层)。控制器接收到这些请求后,调用服务层(service层)以执行相关的业务逻辑,例如验证输入数据的有效性和与数据库的交互。服务层处理完这些逻辑后,进一步与数据访问对象层(DAO层)交互,后者负责具体的数据操作如查看、设备入库、设备出库、修改或删除消防设备管理信息,并将操作结果返回给控制器。最终,控制器根据这些结果更新视图层,以便消防设备管理功能可以看到最新的信息或相应的操作反馈。如图5-5所示:

图5-5消防设备管理界面
巡检信息管理功能在视图层(view层)进行交互,比如点击“查询或删除”按钮或填写巡检信息管理表单。这些巡检信息管理表单动作被视图层捕获并作为请求发送给相应的控制器层(controller层)。控制器接收到这些请求后,调用服务层(service层)以执行相关的业务逻辑,例如验证输入数据的有效性和与数据库的交互。服务层处理完这些逻辑后,进一步与数据访问对象层(DAO层)交互,后者负责具体的数据操作如查看、修改或删除巡检信息,并将操作结果返回给控制器。最终,控制器根据这些结果更新视图层,以便巡检信息管理功能可以看到最新的信息或相应的操作反馈。如图5-6所示:

图5-6巡检信息管理界面
设备申领管理功能在视图层(view层)进行交互,比如点击“查询、审核或删除”按钮或填写设备申领管理表单。这些设备申领管理表单动作被视图层捕获并作为请求发送给相应的控制器层(controller层)。控制器接收到这些请求后,调用服务层(service层)以执行相关的业务逻辑,例如验证输入数据的有效性和与数据库的交互。服务层处理完这些逻辑后,进一步与数据访问对象层(DAO层)交互,后者负责具体的数据操作如查看、修改或删除设备申领管理信息,并将操作结果返回给控制器。最终,控制器根据这些结果更新视图层,以便设备申领管理功能可以看到最新的信息或相应的操作反馈。如图5-7所示:

图5-7设备申领管理界面
5.3维修员功能实现
维修员进入系统可以对个人中心、消防设备管理、报修信息管理、维修信息管理等功能进行操作。维修员主页面如图5-8所示:

图5-8维修员主界面
报修信息管理功能在视图层(view层)进行交互,比如点击“查询”按钮或填写报修信息管理表单。这些报修信息管理表单动作被视图层捕获并作为请求发送给相应的控制器层(controller层)。控制器接收到这些请求后,调用服务层(service层)以执行相关的业务逻辑,例如验证输入数据的有效性和与数据库的交互。服务层处理完这些逻辑后,进一步与数据访问对象层(DAO层)交互,后者负责具体的数据操作如查看或接单维修报修信息,并将操作结果返回给控制器。最终,控制器根据这些结果更新视图层,以便报修信息管理功能可以看到最新的信息或相应的操作反馈。如图5-9所示:

图5-9 报修信息管理界面
5.4用户功能实现
用户进入系统可以对个人中心、消防设备管理、巡检信息管理、保养信息管理、设备申领管理、报修信息管理、维修信息管理等功能进行操作。用户主页面如图5-10所示:

图5-10用户主界面
保养信息管理功能在视图层(view层)进行交互,比如点击“查询或添加”按钮或填写保养信息管理表单。这些保养信息管理表单动作被视图层捕获并作为请求发送给相应的控制器层(controller层)。控制器接收到这些请求后,调用服务层(service层)以执行相关的业务逻辑,例如验证输入数据的有效性和与数据库的交互。服务层处理完这些逻辑后,进一步与数据访问对象层(DAO层)交互,后者负责具体的数据操作如查看保养信息,并将操作结果返回给控制器。最终,控制器根据这些结果更新视图层,以便保养信息管理功能可以看到最新的信息或相应的操作反馈。如图5-11所示:

图5-11 保养信息管理界面
源码无偿分享,文未领取
1107

被折叠的 条评论
为什么被折叠?



